Sign in to use this feature.

Years

Between: -

Subjects

remove_circle_outline
remove_circle_outline
remove_circle_outline
remove_circle_outline
remove_circle_outline
remove_circle_outline

Journals

Article Types

Countries / Regions

Search Results (37)

Search Parameters:
Keywords = UXO

Order results
Result details
Results per page
Select all
Export citation of selected articles as:
29 pages, 15305 KB  
Article
Aerial Drone Magnetometry for the Detection of Subsurface Unexploded Ordnance (UXO) in the San Gregorio Experimental Site (Zaragoza, Spain)
by Ignacio Ugarte-Goicuría, Diego Guerrero-Sevilla, Pedro Carrasco-Garcia, Javier Carrasco-Garcia and Diego Gonzalez-Aguilera
Drones 2026, 10(2), 88; https://doi.org/10.3390/drones10020088 - 27 Jan 2026
Viewed by 112
Abstract
Unexploded ordnance (UXO) poses a significant hazard in controlled outdoor testing/training areas. This paper assesses the effectiveness of aerial drone-mounted magnetometry for detecting buried UXO located outside the designated landing areas of the National Training Center (CENAD) of San Gregorio (Zaragoza, Spain), considered [...] Read more.
Unexploded ordnance (UXO) poses a significant hazard in controlled outdoor testing/training areas. This paper assesses the effectiveness of aerial drone-mounted magnetometry for detecting buried UXO located outside the designated landing areas of the National Training Center (CENAD) of San Gregorio (Zaragoza, Spain), considered the largest manoeuvre area in Europe. To this end, a high-resolution aeromagnetic survey was conducted using a GEM GSMP-35U proton magnetometer mounted on a hexacopter drone. Data were collected at flight heights of 7 m and 2 m above ground level along a grid with 1 m line spacing. For its validation, eleven UXOs were deliberately buried at known coordinates to evaluate the system’s sensitivity and spatial resolution under operational conditions. The results demonstrate the capability of aerial drone-based magnetometry to detect small magnetic anomalies (with amplitudes between 2 and 18 nT) associated with buried UXO in complex environments characterised by high ferromagnetic noise, achieving signal-to-noise ratios greater than 5 (SNR > 5) at 2 m height and a geolocation accuracy of approximately 0.5 m. These findings support the use of unmanned aerial magnetometry as a viable tool for identifying hazardous remnants in military training ranges and field scenarios, enabling coverage of 0.53 ha in less than one hour of effective flight time. Full article
20 pages, 1354 KB  
Article
On the Development of a Neural Network Architecture for Magnetometer-Based UXO Classification
by Piotr Ściegienka and Marcin Blachnik
Appl. Sci. 2025, 15(15), 8274; https://doi.org/10.3390/app15158274 - 25 Jul 2025
Viewed by 1196
Abstract
The classification of Unexploded Ordnance (UXO) from magnetometer data is a critical but challenging task, frequently hindered by the data scarcity required for training robust machine learning models. To address this, we leverage a high-fidelity digital twin to generate a comprehensive dataset of [...] Read more.
The classification of Unexploded Ordnance (UXO) from magnetometer data is a critical but challenging task, frequently hindered by the data scarcity required for training robust machine learning models. To address this, we leverage a high-fidelity digital twin to generate a comprehensive dataset of magnetometer signals from both UXO and non-UXO objects, incorporating complex remanent magnetization effects. In this study, we design and evaluate a custom Convolutional Neural Network (CNN) for UXO classification and compare it against classical machine learning baseline, including Random Forest and kNN. Our CNN model achieves a balanced accuracy of 84.65%, significantly outperforming traditional models that exhibit performance collapse under slight distortions such as additive noise, drift, and time-wrapping. Additionally, we present a compact two-block CNN variant that retains competitive accuracy while reducing the number of learnable parameters by approximately 33%, making it suitable for real-time onboard classification in underwater vehicle missions. Through extensive ablation studies, we confirm that architectural components, such as residual skip connections and element-wise batch normalization, are crucial for achieving model stability and performance. The results also highlight the practical implications of underwater vehicles for survey design, emphasizing the need to mitigate signal drift and maintain constant survey speeds. This work not only provides a robust deep learning model for UXO classification, but also offers actionable suggestions for improving both model deployment and data acquisition protocols in the field. Full article
(This article belongs to the Section Marine Science and Engineering)
Show Figures

Figure 1

23 pages, 16046 KB  
Article
A False-Positive-Centric Framework for Object Detection Disambiguation
by Jasper Baur and Frank O. Nitsche
Remote Sens. 2025, 17(14), 2429; https://doi.org/10.3390/rs17142429 - 13 Jul 2025
Cited by 1 | Viewed by 2366
Abstract
Existing frameworks for classifying the fidelity for object detection tasks do not consider false positive likelihood and object uniqueness. Inspired by the Detection, Recognition, Identification (DRI) framework proposed by Johnson 1958, we propose a new modified framework that defines three categories as visible [...] Read more.
Existing frameworks for classifying the fidelity for object detection tasks do not consider false positive likelihood and object uniqueness. Inspired by the Detection, Recognition, Identification (DRI) framework proposed by Johnson 1958, we propose a new modified framework that defines three categories as visible anomaly, identifiable anomaly, and unique identifiable anomaly (AIU) as determined by human interpretation of imagery or geophysical data. These categories are designed to better capture false positive rates and emphasize the importance of identifying unique versus non-unique targets compared to the DRI Index. We then analyze visual, thermal, and multispectral UAV imagery collected over a seeded minefield and apply the AIU Index for the landmine detection use-case. We find that RGB imagery provided the most value per pixel, achieving a 100% identifiable anomaly rate at 125 pixels on target, and the highest unique target classification compared to thermal and multispectral imaging for the detection and identification of surface landmines and UXO. We also investigate how the AIU Index can be applied to machine learning for the selection of training data and informing the required action to take after object detection bounding boxes are predicted. Overall, the anomaly, identifiable anomaly, and unique identifiable anomaly index prescribes essential context for false-positive-sensitive or resolution-poor object detection tasks with applications in modality comparison, machine learning, and remote sensing data acquisition. Full article
Show Figures

Figure 1

21 pages, 12409 KB  
Article
Testing the Applicability of Drone-Based Ground-Penetrating Radar for Archaeological Prospection
by Roland Linck, Mukta Kale, Andreas Stele and Joachim Schlechtriem
Remote Sens. 2025, 17(9), 1498; https://doi.org/10.3390/rs17091498 - 23 Apr 2025
Cited by 4 | Viewed by 3722
Abstract
Ground-based ground-penetrating radar (GPR) has been applied successfully for decades in archaeological geophysics. However, there are sometimes severe problems arising in cases of rough terrain, permission to enter a site, or due to vegetation. Other issues may also make it impossible to use [...] Read more.
Ground-based ground-penetrating radar (GPR) has been applied successfully for decades in archaeological geophysics. However, there are sometimes severe problems arising in cases of rough terrain, permission to enter a site, or due to vegetation. Other issues may also make it impossible to use conventional ground-based GPR. Therefore, mounting the GPR antenna below a drone could be a potential alternative. Successful applications of drone-based GPR have already been reported, e.g., in the fields of geological mapping, glaciology, and UXO-detection. However, it is not clear whether faint archaeological remains can also be mapped using this approach. In the survey discussed below, we tested such a drone-based GPR setup at an archaeological site in Bavaria, where well-preserved Roman foundations at a shallow depth are known from previous geophysical surveys with magnetics and ground-based GPR. The aim was to evaluate the possibilities and problems arising with this new approach through a comparison with the afore-mentioned data, obtained in previous ground-based surveys of this site. The results show that under certain circumstances, the archaeological remains can be resolved while using a drone. However, the remains are much harder to detect with a lower degree of resolution and survey setup and acquisition time play a crucial role for a successful survey. Especially relevant are two factors: First, the correct choice of profile orientation, as there are strong reflections caused by near-surface features (like field boundaries) due to decoupling the antenna from the ground. Second, a very dry soil is mandatory, as otherwise too much signal is lost at the air-ground-interface. Considering these factors, drone-based GPR represents a valuable tool for modern archaeological geophysics. Full article
Show Figures

Figure 1

20 pages, 4857 KB  
Article
From Battlefield to Building Site: Probabilistic Analysis of UXO Penetration Depth for Infrastructure Resilience
by Boules N. Morkos, Magued Iskander, Mehdi Omidvar and Stephan Bless
Appl. Sci. 2025, 15(6), 3259; https://doi.org/10.3390/app15063259 - 17 Mar 2025
Cited by 1 | Viewed by 894
Abstract
Remediation of formerly used war zones requires knowledge of the depth of burial (DoB) of unexploded ordnances (UXOs). The DoB can vary greatly depending on soil and ballistic conditions, and their associated uncertainties. In this study, the well-known physics-based Poncelet equation is used [...] Read more.
Remediation of formerly used war zones requires knowledge of the depth of burial (DoB) of unexploded ordnances (UXOs). The DoB can vary greatly depending on soil and ballistic conditions, and their associated uncertainties. In this study, the well-known physics-based Poncelet equation is used to set a framework for stochastic prediction of the DoB of munitions in sandy, clayey sand, and clayey sediments using Monte Carlo simulations (MCSs). First, the coefficients of variation (COVs) of the empirical parameters affecting the model were computed, for the first time, from published experimental data. Second, the behavior of both normal and lognormal distributions was investigated and it was found that both distributions yielded comparable DoB predictions for COVs below 30%. However, a lognormal distribution was preferred, to avoid negative value sampling, since COVs of the studied parameters can easily exceed this threshold. Third, the performance of several MCS sampling techniques, including the Pseudorandom Generator (PRG), Latin Hypercube Sampling (LHS), and Gaussian Process Response Surface Method (GP_RSM), in predicting the DOB was explored. Different probabilistic sampling techniques produced similar DoB predictions for each soil type, but GP_RSM was the most computationally efficient method. Finally, a sensitivity analysis was conducted to determine the contribution of each random variable to the predicted DoB. Uncertainty of the density, drag coefficient, and bearing coefficient dominated the DoB in sandy soil, while uncertainty in the bearing coefficient controlled DoB in clayey sand soils. In clayey soil, all variables under various distribution conditions resulted in approximately identical predictions, with no single variable appearing to be dominant. It is recommended that Monte Carlo simulations using GP_RSM sampling from lognormally distributed effective variables be used for predicting DoB in soils with high COVs. Full article
(This article belongs to the Special Issue Infrastructure Resilience Analysis)
Show Figures

Figure 1

24 pages, 15479 KB  
Article
A Hybrid Deep Learning Approach for Integrating Transient Electromagnetic and Magnetic Data to Enhance Subsurface Anomaly Detection
by Zhijie Qu, Yuan Gao, Shiyan Li and Xiaojuan Zhang
Appl. Sci. 2025, 15(6), 3125; https://doi.org/10.3390/app15063125 - 13 Mar 2025
Cited by 2 | Viewed by 1622
Abstract
Recent advancements in geophysical exploration have highlighted the importance of integrating electromagnetic (EM) and magnetic data to enhance subsurface target detection. Conventional inversion techniques often struggle with the non-uniqueness of solutions and sensitivity to noise when relying on a single data modality. In [...] Read more.
Recent advancements in geophysical exploration have highlighted the importance of integrating electromagnetic (EM) and magnetic data to enhance subsurface target detection. Conventional inversion techniques often struggle with the non-uniqueness of solutions and sensitivity to noise when relying on a single data modality. In this study, we introduce a novel deep learning framework, MagEMNet, designed to jointly invert EM and magnetic responses. This convolutional neural network (CNN)-based model effectively combines these two complementary data types, improving the estimation of target characteristics such as location, orientation, and physical properties. Trained on synthetic datasets generated through forward modeling, MagEMNet leverages the adaptive moment estimation (Adam) optimizer and a dynamic learning rate strategy to enhance convergence. Our results show that MagEMNet not only outperforms traditional inversion techniques in terms of accuracy but also accelerates the inversion process, offering an efficient solution for real-world applications, including unexploded ordnance (UXO) detection and subsurface resource assessment. Full article
(This article belongs to the Section Applied Physics General)
Show Figures

Figure 1

22 pages, 60667 KB  
Article
Viability of Substituting Handheld Metal Detectors with an Airborne Metal Detection System for Landmine and Unexploded Ordnance Detection
by Sagar Lekhak, Emmett J. Ientilucci and Anthony Wayne Brinkley
Remote Sens. 2024, 16(24), 4732; https://doi.org/10.3390/rs16244732 - 18 Dec 2024
Cited by 2 | Viewed by 4679
Abstract
Commonly found landmines, such as the TM-62M, MON-100, and PDM-1, in the recent Russia–Ukraine war confirm the continued use of metals in munitions. Traditional demining techniques, primarily relying on handheld metal detectors and Ground Penetrating Radar (GPR) systems, remain state of the art [...] Read more.
Commonly found landmines, such as the TM-62M, MON-100, and PDM-1, in the recent Russia–Ukraine war confirm the continued use of metals in munitions. Traditional demining techniques, primarily relying on handheld metal detectors and Ground Penetrating Radar (GPR) systems, remain state of the art for subsurface detection. However, manual demining with handheld metal detectors can be slow and pose significant risks to operators. Drone-based metal detection techniques offer promising solutions for rapid and effective landmine detection, but their reliability and accuracy remain a concern, as even a single missed detection can be life-threatening. This study evaluates the potential of an airborne metal detection system as an alternative to traditional handheld detectors. A comparative analysis of three distinct metal detectors for landmine detection is presented: the EM61Lite, a sensitive airborne metal detection system (tested in a pseudo-drone-based scenario); the CTX 3030, a traditional handheld all-metal detector; and the ML 3S, a traditional handheld ferrous-only detector. The comparison focuses on the number of metallic targets each detector identifies in a controlled test field containing inert landmines and UXOs. Our findings highlight the strengths and limitations of airborne metal detection systems like the EM61Lite and emphasize the need for advanced processing techniques to facilitate their practical deployment. We demonstrate how our experimental normalization technique effectively identifies additional anomalies in airborne metal detector data, providing insights for improved detection methodologies. Full article
(This article belongs to the Special Issue Advances in Remote Sensing of Geophysical Surveys Based on UAV)
Show Figures

Figure 1

31 pages, 74393 KB  
Article
Hyperspectral Sensor Management for UAS: Performance Analysis of Context-Based System Architectures for Camouflage and UXO Anomaly Detection Workflows
by Linda Eckel and Peter Stütz
Drones 2024, 8(10), 529; https://doi.org/10.3390/drones8100529 - 27 Sep 2024
Cited by 5 | Viewed by 2166
Abstract
Tactical aerial reconnaissance missions using small unmanned aerial systems (UASs) have become a common scenario in the military. In particular, the detection of visually obscured objects such as camouflage materials and unexploded ordnance (UXO) is of great interest. Hyperspectral sensors, which provide detailed [...] Read more.
Tactical aerial reconnaissance missions using small unmanned aerial systems (UASs) have become a common scenario in the military. In particular, the detection of visually obscured objects such as camouflage materials and unexploded ordnance (UXO) is of great interest. Hyperspectral sensors, which provide detailed spectral information beyond the visible spectrum, are highly suitable for this type of reconnaissance mission. However, the additional spectral information places higher demands on system architectures to achieve efficient and robust data processing and object detection. To overcome these challenges, the concept of data reduction by band selection is introduced. In this paper, a specialized and robust concept of context-based hyperspectral sensor management with an implemented methodology of band selection for small and challenging UXO and camouflaged material detection is presented and evaluated with two hyperspectral datasets. For this purpose, several anomaly detectors such as LRX, NCC, HDBSCAN, and bandpass filters are introduced as part of the detection workflows and tested together with the sensor management in different system architectures. The results demonstrate how sensor management can significantly improve the detection performance for UXO compared to using all sensor bands or statistically selected bands. Furthermore, the implemented detection workflows and architectures yield strong performance results and improve the anomaly detection accuracy significantly compared to common approaches of processing hyperspectral images with a single, specialized anomaly detector. Full article
(This article belongs to the Collection Drones for Security and Defense Applications)
Show Figures

Figure 1

20 pages, 3922 KB  
Article
On the Development of an Acoustic Image Dataset for Unexploded Ordnance Classification Using Front-Looking Sonar and Transfer Learning Methods
by Piotr Ściegienka and Marcin Blachnik
Sensors 2024, 24(18), 5946; https://doi.org/10.3390/s24185946 - 13 Sep 2024
Cited by 3 | Viewed by 2471
Abstract
This research aimed to develop a dataset of acoustic images recorded by a forward-looking sonar mounted on an underwater vehicle, enabling the classification of unexploded ordnances (UXOs) and objects other than unexploded ordnance (nonUXOs). The dataset was obtained using digital twin simulations performed [...] Read more.
This research aimed to develop a dataset of acoustic images recorded by a forward-looking sonar mounted on an underwater vehicle, enabling the classification of unexploded ordnances (UXOs) and objects other than unexploded ordnance (nonUXOs). The dataset was obtained using digital twin simulations performed in the Gazebo environment utilizing plugins developed within the DAVE project. It consists of 69,444 sample images of 512 × 399 resolution organized in two classes annotated as UXO and nonUXO. The obtained dataset was then evaluated by state-of-the-art image classification methods using off-the-shelf models and transfer learning techniques. The research included VGG16, ResNet34, ResNet50, ViT, RegNet, and Swin Transformer. Its goal was to define a base rate for the development of other specialized machine learning models. Neural network experiments comprised two stages—pre-training of only the final layers and pre-training of the entire network. The experiments revealed that to obtain high accuracy, it is required to pre-train the entire network, under which condition, all the models achieved comparable performance, reaching 98% balanced accuracy. Surprisingly, the highest accuracy was obtained by the VGG model. Full article
(This article belongs to the Section Vehicular Sensing)
Show Figures

Figure 1

23 pages, 333 KB  
Article
What Is Missing in Offshore Explosive Ordnance Disposal Risk Assessment?
by Torsten Frey
Toxics 2024, 12(7), 468; https://doi.org/10.3390/toxics12070468 - 27 Jun 2024
Viewed by 2564
Abstract
Offshore explosive ordnance disposal (EOD) in the marine environment is a high-risk activity. Structured risk assessment (RA) can be a helpful tool to provide EOD experts with decision-making support. This paper hypothesizes that existing RA approaches that address unexploded ordnance (UXO) in the [...] Read more.
Offshore explosive ordnance disposal (EOD) in the marine environment is a high-risk activity. Structured risk assessment (RA) can be a helpful tool to provide EOD experts with decision-making support. This paper hypothesizes that existing RA approaches that address unexploded ordnance (UXO) in the sea do not meet the requirements of EOD RA. To test this hypothesis, the paper proposes a novel categorization tool. It uses five review criteria: study type (qualitative vs. quantitative), level of decision-making (strategic vs. applied), risk component (probability vs. consequence), spatial scale (global vs. local), and temporal scale (long-term vs. short-term). The categorization tool is used to identify the requirements of EOD RA and to test whether nine existing RA methods fulfill these requirements. The study finds that none of the investigated RAs meets the requirements and, hence, concludes that a new method should be developed. However, some aspects of the existing studies should be considered when designing a new method. This includes using risk factors (type and mass of explosive material, type and state of the fuze, and water depth) that are relevant for EOD RA. It also involves setting up a directed graph to assess the complex interdependencies between these risk factors. Full article
Show Figures

Figure 1

24 pages, 18927 KB  
Article
Modeling the Effect of Vegetation Coverage on Unmanned Aerial Vehicles-Based Object Detection: A Study in the Minefield Environment
by Jasper Baur, Kyle Dewey, Gabriel Steinberg and Frank O. Nitsche
Remote Sens. 2024, 16(12), 2046; https://doi.org/10.3390/rs16122046 - 7 Jun 2024
Cited by 10 | Viewed by 3397
Abstract
An important consideration for UAV-based (unmanned aerial vehicle) object detection in the natural environment is vegetation height and foliar cover, which can visually obscure the items a machine learning model is trained to detect. Hence, the accuracy of aerial detection of objects such [...] Read more.
An important consideration for UAV-based (unmanned aerial vehicle) object detection in the natural environment is vegetation height and foliar cover, which can visually obscure the items a machine learning model is trained to detect. Hence, the accuracy of aerial detection of objects such as surface landmines and UXO (unexploded ordnance) is highly dependent on the height and density of vegetation in a given area. In this study, we develop a model that estimates the detection accuracy (recall) of a YOLOv8 object’s detection implementation as a function of occlusion due to vegetation coverage. To solve this function, we developed an algorithm to extract vegetation height and coverage of the UAV imagery from a digital surface model generated using structure-from-motion (SfM) photogrammetry. We find the relationship between recall and percent occlusion is well modeled by a sigmoid function using the PFM-1 landmine test case. Applying the sigmoid recall-occlusion relationship in conjunction with our vegetation cover algorithm to solve for percent occlusion, we mapped the uncertainty in detection rate due to vegetation in UAV-based SfM orthomosaics in eight different minefield environments. This methodology and model have significant implications for determining the optimal location and time of year for UAV-based object detection tasks and quantifying the uncertainty of deep learning object detection models in the natural environment. Full article
Show Figures

Graphical abstract

16 pages, 17872 KB  
Article
Probing with Each Step: How a Walking Crab-like Robot Classifies Buried Cylinders in Sand with Hall-Effect Sensors
by John Grezmak and Kathryn A. Daltorio
Sensors 2024, 24(5), 1579; https://doi.org/10.3390/s24051579 - 29 Feb 2024
Cited by 2 | Viewed by 2219
Abstract
Shallow underwater environments around the world are contaminated with unexploded ordnances (UXOs). Current state-of-the-art methods for UXO detection and localization use remote sensing systems. Furthermore, human divers are often tasked with confirming UXO existence and retrieval which poses health and safety hazards. In [...] Read more.
Shallow underwater environments around the world are contaminated with unexploded ordnances (UXOs). Current state-of-the-art methods for UXO detection and localization use remote sensing systems. Furthermore, human divers are often tasked with confirming UXO existence and retrieval which poses health and safety hazards. In this paper, we describe the application of a crab robot with leg-embedded Hall effect-based sensors to detect and distinguish between UXOs and non-magnetic objects partially buried in sand. The sensors consist of Hall-effect magnetometers and permanent magnets embedded in load bearing compliant segments. The magnetometers are sensitive to magnetic objects in close proximity to the legs and their movement relative to embedded magnets, allowing for both proximity and force-related feedback in dynamically obtained measurements. A dataset of three-axis measurements is collected as the robot steps near and over different UXOs and UXO-like objects, and a convolutional neural network is trained on time domain inputs and evaluated by 5-fold cross validation. Additionally, we propose a novel method for interpreting the importance of measurements in the time domain for the trained classifier. The results demonstrate the potential for accurate and efficient UXO and non-UXO discrimination in the field. Full article
(This article belongs to the Section Sensors and Robotics)
Show Figures

Figure 1

25 pages, 38261 KB  
Article
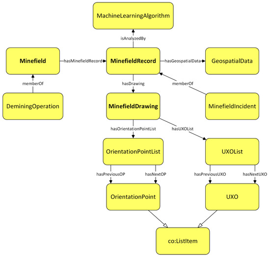
Ontology-Based Data Observatory for Formal Knowledge Representation of UXO Using Advanced Semantic Web Technologies
by Marko Horvat, Andrija Krtalić, Amila Akagić and Igor Mekterović
Electronics 2024, 13(5), 814; https://doi.org/10.3390/electronics13050814 - 20 Feb 2024
Cited by 2 | Viewed by 2859
Abstract
As landmines and other unexploded ordnances (UXOs) present a great risk to civilians and infrastructure, humanitarian demining is an essential component of any post-conflict reconstruction. This paper introduces the Minefield Observatory, a novel web-based datastore service that semantically integrates diverse data in humanitarian [...] Read more.
As landmines and other unexploded ordnances (UXOs) present a great risk to civilians and infrastructure, humanitarian demining is an essential component of any post-conflict reconstruction. This paper introduces the Minefield Observatory, a novel web-based datastore service that semantically integrates diverse data in humanitarian demining to comprehensively and formally describe suspected minefields. Because of the high heterogeneity and isolation of the available minefield datasets, extracting relevant information to determine the optimal course of demining efforts is time-consuming, labor-intensive and requires highly specialized knowledge. Data consolidation and artificial intelligence techniques are used to convert unstructured data sources and store them in an ontology-based knowledge database that can be efficiently accessed through a Semantic Web application serving as the Minefield Observatory user interface. The MINEONT+ ontology was developed to integrate diverse mine scene information obtained through non-technical surveys and remote sensing, such as aerial and hyperspectral satellite imagery, indicators of mine presence and absence, contextual data, terrain analysis information, and battlefield reports. The Minefield Observatory uses the Microdata API to embed this dataset into dynamic HTML5 content, allowing seamless usage in a user-centric web tool. A use-case example was provided demonstrating the viability of the proposed approach. Full article
(This article belongs to the Section Computer Science & Engineering)
Show Figures

Figure 1

17 pages, 18157 KB  
Article
Deep Learning-Based Real-Time Detection of Surface Landmines Using Optical Imaging
by Emanuele Vivoli, Marco Bertini and Lorenzo Capineri
Remote Sens. 2024, 16(4), 677; https://doi.org/10.3390/rs16040677 - 14 Feb 2024
Cited by 20 | Viewed by 14918
Abstract
This paper presents a pioneering study in the application of real-time surface landmine detection using a combination of robotics and deep learning. We introduce a novel system integrated within a demining robot, capable of detecting landmines in real time with high recall. Utilizing [...] Read more.
This paper presents a pioneering study in the application of real-time surface landmine detection using a combination of robotics and deep learning. We introduce a novel system integrated within a demining robot, capable of detecting landmines in real time with high recall. Utilizing YOLOv8 models, we leverage both optical imaging and artificial intelligence to identify two common types of surface landmines: PFM-1 (butterfly) and PMA-2 (starfish with tripwire). Our system runs at 2 FPS on a mobile device missing at most 1.6% of targets. It demonstrates significant advancements in operational speed and autonomy, surpassing conventional methods while being compatible with other approaches like UAV. In addition to the proposed system, we release two datasets with remarkable differences in landmine and background colors, built to train and test the model performances. Full article
Show Figures

Figure 1

8 pages, 1312 KB  
Communication
Towards Automated Target Picking in Scalar Magnetic Unexploded Ordnance Surveys: An Unsupervised Machine Learning Approach for Defining Inversion Priors
by Claire McGinnity, Mick Emil Kolster and Arne Døssing
Remote Sens. 2024, 16(3), 507; https://doi.org/10.3390/rs16030507 - 29 Jan 2024
Cited by 5 | Viewed by 1895
Abstract
With advancements in both the quality and collection speed of magnetic data captured by uncrewed aerial vehicle (UAV)-based systems, there is a growing need for robust and efficient systems to automatically interpret such data. Many existing conventional methods require manual inspection of the [...] Read more.
With advancements in both the quality and collection speed of magnetic data captured by uncrewed aerial vehicle (UAV)-based systems, there is a growing need for robust and efficient systems to automatically interpret such data. Many existing conventional methods require manual inspection of the survey data to pick out candidate areas for further analysis. We automate this initial process by implementing unsupervised machine learning techniques to identify small, well-defined regions. When further analysis is conducted with magnetic inversion algorithms, then our approach also reduces the nonlinear computation and time costs by breaking one huge inversion problem into several smaller ones. We also demonstrate robustness to noise and sidestep the requirement for large quantities of labeled training data: two pitfalls of current automation approaches. We propose first to use hierarchical clustering on filtered magnetic gradient data and then to fit ellipses to the resulting clusters to identify subregions for further analysis. In synthetic data experiments and on real-world datasets, our model successfully captures all true targets while simultaneously proposing fewer computationally costly false positives. With this approach, we take an important step towards fully automating the detection of high-risk subregions, but we wish to emphasize the importance of prudent skepticism until it has been tested and proven on more diverse data. Full article
(This article belongs to the Section Engineering Remote Sensing)
Show Figures

Figure 1

Back to TopTop