Sign in to use this feature.

Years

Between: -

Subjects

remove_circle_outline
remove_circle_outline
remove_circle_outline
remove_circle_outline
remove_circle_outline
remove_circle_outline
remove_circle_outline
remove_circle_outline
remove_circle_outline

Journals

remove_circle_outline
remove_circle_outline
remove_circle_outline
remove_circle_outline
remove_circle_outline
remove_circle_outline
remove_circle_outline
remove_circle_outline
remove_circle_outline

Article Types

Countries / Regions

remove_circle_outline
remove_circle_outline
remove_circle_outline
remove_circle_outline

Search Results (2,928)

Search Parameters:
Keywords = Tibet

Order results
Result details
Results per page
Select all
Export citation of selected articles as:
18 pages, 5082 KB  
Article
Ecological Security Pattern Construction in the Yellow River Water Replenishment Area of Gannan, China
by Wenqi Gao, Shengting Wang, Shouxia Wu, Shangke Yuan, Yujia Zhang, Leping He and Tuo Han
Forests 2026, 17(4), 495; https://doi.org/10.3390/f17040495 - 16 Apr 2026
Abstract
The northeastern margin of the Qinghai–Tibet Plateau is an ecologically fragile region that faces severe habitat fragmentation, which directly threatens regional biodiversity conservation and ecological security. To address this challenge, this study constructed a hierarchical “source-corridor-node” ecological network for the Gannan Tibetan Autonomous [...] Read more.
The northeastern margin of the Qinghai–Tibet Plateau is an ecologically fragile region that faces severe habitat fragmentation, which directly threatens regional biodiversity conservation and ecological security. To address this challenge, this study constructed a hierarchical “source-corridor-node” ecological network for the Gannan Tibetan Autonomous Prefecture by integrating Morphological Spatial Pattern Analysis (MSPA), the Minimum Cumulative Resistance (MCR) model, landscape connectivity assessment, and gravity modeling. The key results are as follows: (1) The Gannan Yellow River Water Source Replenishment Area contains 11 core ecological source regions, which are predominantly located in the southeastern regions of Diebu County and Zhouqu County, covering a total area of 4237.81 km2; (2) Ecological resistance analysis identifies high-resistance zones concentrated in anthropogenically active river valleys and urban belts (e.g., Hezuo urban area, Awanzang Town, and the G213 corridor). Low-resistance zones are predominantly situated in protected ecological enclaves (e.g., Zhagana Geopark and Gahai Wetland Reserve); (3) A total of 55 ecological corridors were identified, with a total length of 4355.77 km. Among these, 26 were classified as key ecological corridors, primarily distributed in Diebu and Zhouqu counties in the eastern part of Gannan Prefecture. These areas feature relatively concentrated ecological sources, and the key corridors play a critical role in connecting isolated ecological patches and maintaining regional ecological connectivity. (4) Across the entire territory of Gannan Prefecture, a total of 81 first-level ecological nodes and 53 second-level ecological nodes were delineated. As the core hub of the regional ecological network in Gannan Prefecture, Diebu County encompasses 60 First-level and 41 Second-level ecological nodes, respectively. The hierarchical “source-corridor-node” ecological network constructed in this study effectively enhances the overall landscape connectivity of the area. This progressive analytical framework—integrating source identification, corridor extraction, and node diagnosis—provides a scientific basis for biodiversity conservation, territorial ecological restoration, and sustainable development in high-altitude ecologically fragile zones. Full article
(This article belongs to the Section Forest Ecology and Management)
Show Figures

Figure 1

22 pages, 1976 KB  
Article
Study on the Mechanism of Pyrimoxsulam Resistance in Highland Barley
by Yun-Zhuo Qin and Hua Weng
Agronomy 2026, 16(8), 819; https://doi.org/10.3390/agronomy16080819 - 16 Apr 2026
Abstract
Highland barley (Hordeum vulgare var. nudum), a member of the genus Hordeum in the family Poaceae, represents a unique cultivated crop adapted to the Qinghai–Tibet Plateau. Weed infestation has long posed a serious threat to the yield and quality of highland [...] Read more.
Highland barley (Hordeum vulgare var. nudum), a member of the genus Hordeum in the family Poaceae, represents a unique cultivated crop adapted to the Qinghai–Tibet Plateau. Weed infestation has long posed a serious threat to the yield and quality of highland barley, and the lack of effective weed management strategies has become a major constraint in its production. Pyroxsulam is an acetolactate synthase (ALS)-inhibiting herbicide widely used for weed control in highland barley fields. This study investigated the molecular mechanisms underlying the response of highland barley to pyroxsulam by integrating physiological, biochemical, and transcriptomic analyses. ALS activity assays showed that the resistant variety ‘Qing0306’ exhibited a significant increase in relative ALS activity within 1–4 days after pyroxsulam treatment. qRT-PCR analysis revealed a rapid induction of HvnALS expression, which was significantly higher in ‘Qing0306’ than in ‘Qing0160’ on the first day after treatment (p < 0.01), indicating that resistance is primarily associated with target-enzyme overexpression rather than target-site mutations. Moreover, transgenic Arabidopsis lines overexpressing HvnP450 and HvnGSTs displayed enhanced tolerance to pyroxsulam, as evidenced by an increased root length and fresh weight compared with wild-type plants. This study provides mechanistic insights that support the genetic improvement of pyroxsulam-resistant highland barley. Full article
(This article belongs to the Section Weed Science and Weed Management)
22 pages, 13774 KB  
Article
Identification of Geochemical Anomalies by Pattern Recognition: A Case Study of Wulonggou Area in Qinghai Province, China
by Xiangning Ren, Gongwen Wang and Nini Mou
Minerals 2026, 16(4), 411; https://doi.org/10.3390/min16040411 - 16 Apr 2026
Abstract
The Wulonggou gold district is located on the northern margin of the Qinghai–Tibet Plateau and represents the most promising area for mineral exploration within the East Kunlun mineralized belt in Qinghai Province. Previous studies on this gold district have lacked a comprehensive assessment [...] Read more.
The Wulonggou gold district is located on the northern margin of the Qinghai–Tibet Plateau and represents the most promising area for mineral exploration within the East Kunlun mineralized belt in Qinghai Province. Previous studies on this gold district have lacked a comprehensive assessment of its metal mineralization potential. This paper conducts a comprehensive investigation of the distribution patterns of geochemical data in the Wulonggou gold district, employing multivariate statistical analysis to explore the distribution characteristics of different geochemical elements. Based on the analysis of geochemical anomaly patterns, the median + 2MAD method and fractal method were further introduced to delineate geochemical anomalies. For comparison, machine learning methods—including the radial basis function link network (RBFLN) model and the Bayesian-optimized random forest (BO-RF) model—were also applied to generate different geochemical anomaly maps. By comparing the results obtained from each method, we found that the BO-RF model performed best in predicting geochemical anomalies. Based on the above information, the BO-RF model was integrated with geological background information to delineate prospective areas. These findings provide important clues for mineral exploration and development in the Wulonggou area and can serve as a reference for other regions with similar geological backgrounds. Full article
(This article belongs to the Section Mineral Exploration Methods and Applications)
Show Figures

Graphical abstract

18 pages, 4181 KB  
Article
Optimised Preparation and Formula of Deltamethrin Nanoemulsion for Enhanced Insecticidal Efficacy and Superior Biosafety
by Bingzhang Li, Ning Wei, Yaohai Li, Yang Ci, Quzhen Gesang and Jianguo Feng
Agriculture 2026, 16(8), 882; https://doi.org/10.3390/agriculture16080882 - 16 Apr 2026
Abstract
Stable nanoemulsions with fine droplets reduce organic solvent use and improve the dispersion of hydrophobic pesticide. However, current studies on deltamethrin nanoemulsion lack systematic formula optimization, performance evaluation and biosafety assessment. This study developed a stable deltamethrin nanoemulsion (Del@Ne) and tested its physicochemical [...] Read more.
Stable nanoemulsions with fine droplets reduce organic solvent use and improve the dispersion of hydrophobic pesticide. However, current studies on deltamethrin nanoemulsion lack systematic formula optimization, performance evaluation and biosafety assessment. This study developed a stable deltamethrin nanoemulsion (Del@Ne) and tested its physicochemical properties, insecticidal activity and non-target safety. In 2025, the effects of surfactant ratio, dosage, preparation temperature and emulsification method on emulsion stability was systematically investigated. The optimal formula contained an active ingredient (2.5% deltamethrin), a surfactant ratio of 8:1 (#601:#500), a 6% surfactant dosage, a 17.25% oil phase (S-100:DMF = 20:3), and deionised water filled to 100%, prepared by adding deionised water to an oil phase containing deltamethrin and surfactants at 40 °C. Del@Ne exhibited small droplet size and good storage stability (TSI ≈ 1), which had better wettability on peach leaves with contact angle falling from 40.4° to 21.6° in 120 s. Del@Ne also gave higher toxicity against Myzus persicae (LC50 = 66.85 mg L−1) than Del@EC (80.69 mg L−1), while showing lower toxicity to zebrafish, earthworms and Harmonia axyridis, as well as better biocompatibility with human L02 hepatocytes. These results provide references for rapid screening of nanoemulsion formulation parameters and also offer insights for the efficient utilization of hydrophobic pesticides. Full article
(This article belongs to the Section Crop Protection, Diseases, Pests and Weeds)
Show Figures

Graphical abstract

17 pages, 723 KB  
Article
Analysis of Hybrid Vigour and Combining Ability for Major Agronomic Traits of Highland Hulless Barley
by Yuan Cao, Xiaoqi Kang, Lei Dong, Kehan Yang, Jiale Ji, Hui Zhao and Zongyun Feng
Agriculture 2026, 16(8), 866; https://doi.org/10.3390/agriculture16080866 - 14 Apr 2026
Viewed by 118
Abstract
Highland hulless barley is a core grain crop on the Qinghai–Tibet Plateau. Limited research on hybrid vigour and combining ability has constrained hybrid breeding progress. This study employed eight Himalayan barley varieties as parents and utilized the NCII design to generate 16 hybrid [...] Read more.
Highland hulless barley is a core grain crop on the Qinghai–Tibet Plateau. Limited research on hybrid vigour and combining ability has constrained hybrid breeding progress. This study employed eight Himalayan barley varieties as parents and utilized the NCII design to generate 16 hybrid combinations. Hybrid vigour, combining ability, and genetic parameters were analyzed for 11 core ear and grain agronomic traits. Results indicated significant hybrid vigour across all traits: combination 1789 × 84 showed the highest total ear weight (midparent advantage: 116.74%, super-parent advantage 104.60%) and grain weight per ear (mid-parent advantage 126.78%, super-parent advantage 120.13%) in combination 1789 × 84, while thousand-grain weight showed the strongest hybrid vigour in combination 74 × 84 (mid-parent advantage 41.64%). Complementarity ability analysis revealed that parent 69 exhibited extremely significant positive general combining ability (GCA) effects across multiple core traits, making it the optimal parent for comprehensive traits; combination 1791 × 69 demonstrated the highest specific combining ability (SCA) effects. Genetic parameters indicated that traits such as the number of filled grains and total ear weight were primarily influenced by additive effects, as indicated by the higher GCA variance components compared with SCA variance components for these traits. Furthermore, thousand-grain weight was identified as a key integrative trait linking spike and grain characteristics, and its improvement can simultaneously enhance multiple yield-related traits. The superior parents (69, 1789, 1791) and strong-advantage combinations identified in this study provide a scientific basis for parent selection, combination screening, and breeding strategy formulation in high-yielding hybrid breeding of barley. Full article
(This article belongs to the Section Crop Genetics, Genomics and Breeding)
23 pages, 1180 KB  
Article
Carbon Emission Prediction Model for Railway Passenger Stations on the Qinghai–Tibet Plateau
by Guanguan Jia and Qingqin Wang
Sustainability 2026, 18(8), 3881; https://doi.org/10.3390/su18083881 - 14 Apr 2026
Viewed by 201
Abstract
Controlling operation-stage carbon emissions (CE) from transport buildings is crucial for China’s dual-carbon goals and the ecological security of the Qinghai–Tibet Plateau (QTP), and the sustainable development of plateau transport infrastructure. For plateau railway passenger stations (RPS), limited monitoring and distinctive high-altitude, cold-climate [...] Read more.
Controlling operation-stage carbon emissions (CE) from transport buildings is crucial for China’s dual-carbon goals and the ecological security of the Qinghai–Tibet Plateau (QTP), and the sustainable development of plateau transport infrastructure. For plateau railway passenger stations (RPS), limited monitoring and distinctive high-altitude, cold-climate operations make daily CE prediction difficult with conventional measurement- or simulation-based methods. This study develops a machine-learning approach based on a Monte Carlo synthetic database and derives engineering-standard formulas for direct use. Building scale, meteorology and passenger flow volume (PFV) were compiled for 12 representative RPS, and a large synthetic database of daily carbon emission was generated under multiple distribution constraints. With daily mean temperature, heating degree days, altitude, station floor area and PFV as inputs, four models were trained and assessed using mean absolute error, root mean square error, mean absolute percentage error (MAPE) and R2. The results show that random forest (RF) performed best, achieving ~6% MAPE and R2 > 0.99 on the test set, and markedly lower errors than multivariable linear regression. Interpretation of RF via feature importance and partial dependence shows that floor area, altitude and PFV dominate emissions and exhibit nonlinear response patterns. To improve transparency and transferability, ridge regression was used to fit a linear surrogate to RF predictions, producing engineering-standard formulas for daily and annual operation-stage CE. The formulas retain most predictive accuracy while requiring only readily obtainable variables, enabling rapid estimation and scenario analysis for cold, high-altitude RPS. The proposed workflow provides a replicable pathway for operational CE assessment in data-scarce regions and supports low-carbon planning, design and operation of RPS on the QTP, thereby contributing to more sustainable infrastructure development in high-altitude regions. Full article
(This article belongs to the Section Green Building)
23 pages, 9159 KB  
Article
Metagenomics and Metagenome-Assembled Genomes Analysis of Highland Barley Baijiu Daqu
by Lihua Chen, Yuhang Chen, Qinghua Peng, Dingxia Zhou and Shengbao Feng
Microorganisms 2026, 14(4), 877; https://doi.org/10.3390/microorganisms14040877 - 14 Apr 2026
Viewed by 223
Abstract
Highland barley Baijiu is a kind of fermented liquor with national characteristics produced in the Qinghai–Tibet Plateau, and its quality largely depends on the highland barley Baijiu Daqu (HBQ). HBQ contains abundant microbial resources and embedded unknown genomes that have not yet been [...] Read more.
Highland barley Baijiu is a kind of fermented liquor with national characteristics produced in the Qinghai–Tibet Plateau, and its quality largely depends on the highland barley Baijiu Daqu (HBQ). HBQ contains abundant microbial resources and embedded unknown genomes that have not yet been decoded. In order to deeply understand the key contribution of microorganisms in HBQ, this study analyzed the microbial community structure of HBQ, inferred predicted functions and recovered high-quality metagenome-assembled genomes (MAGs) based on Metagenomics. The results indicated that Pantoea agglomerans was the most abundant species in HBQ, followed by Lichtheimia ramosa, Pichia kudriavzevii, Saccharomycopsis fibuligera and Wickerhamomyces anomalus. The predictive function of the HBQ was focused on annotating carbohydrate metabolism and amino acid metabolism. Meanwhile, six high-quality MAG strains were recovered and identified as Unclassified Kroppenstedtia, Erwinia persicina, Leuconostoc citreum, Saccharopolyspora rectivirgula, Levilactobacillus brevis, and Pantoea agglomerans. Genome annotation of the recovered genomes showed eggNOG predicted function as well as primary and secondary metabolites. The metabolic network diagram of the functional microorganisms in HBQ related to flavor compounds was also predicted. The results can help to understand the formation mechanism of flavor profiles in highland barley Baijiu. Full article
(This article belongs to the Special Issue Genomics of Microorganisms from Traditional Fermented Products)
Show Figures

Figure 1

16 pages, 1732 KB  
Article
Population Genetic Differentiation and Runs of Homozygosity Analysis of Bursaphelenchus xylophilus in Southwest China
by Siqi Li, Xiaoyu Li, Yuan Feng, Xiaolei Ding, Jianren Ye and Yuchen Pei
Genes 2026, 17(4), 443; https://doi.org/10.3390/genes17040443 - 12 Apr 2026
Viewed by 255
Abstract
Background: Pine wilt disease (PWD), caused by the pine wood nematode (PWN, Bursaphelenchus xylophilus), is a devastating forest disease. It has been reported in five provincial-level regions in Southwest China (Chongqing, Guizhou, Sichuan, Yunnan, and Tibet), threatening local pine forest ecosystems. [...] Read more.
Background: Pine wilt disease (PWD), caused by the pine wood nematode (PWN, Bursaphelenchus xylophilus), is a devastating forest disease. It has been reported in five provincial-level regions in Southwest China (Chongqing, Guizhou, Sichuan, Yunnan, and Tibet), threatening local pine forest ecosystems. Methods: To unravel the population genetic variation and population differentiation of PWN isolates in this region, we purified eighty-one isolates for whole-genome resequencing and bioinformatics analysis, identifying candidate genes associated with runs of homozygosity (ROH). Results: Population structure analysis clustered the 81 isolates into three distinct genetic groups (Groups 1, 2, and 3). Notably, Group 1 exhibited fewer and shorter ROH segments compared to Groups 2 and 3, indicating higher genetic diversity and a different inbreeding history. Functional annotation of genes overlapping ROH regions revealed that Group 1 contained a subset of the genes identified in Groups 2 and 3, primarily enriched in specific molecular function categories. Conclusions: The PWN populations in Southwest China exhibit genetic differentiation, forming three distinct groups. Group 1 shows a reduced ROH burden and lower inbreeding levels, whereas Groups 2 and 3 display more extensive ROH patterns that may reflect historical demographic processes or potential adaptive selection. The differential distribution of ROH-associated genes across groups suggests possible variation in historical demographic processes and could suggest possible directional selection. These findings contribute to understanding the population history and genomic characteristics of PWN in Southwest China, providing insights that could support disease management strategies. Full article
Show Figures

Figure 1

37 pages, 12419 KB  
Article
Comprehensive Evaluation of Multi-Version Global Satellite Mapping of Precipitation (GSMaP) Products over the Qinghai–Tibetan Plateau
by Haowen Li, Yunde Cao, Yinan Guo, Chun Zhou, Lingling Wu, Congxiang Fan, Chuanjie Yan and Li Zhou
Remote Sens. 2026, 18(8), 1122; https://doi.org/10.3390/rs18081122 - 10 Apr 2026
Viewed by 354
Abstract
The terrain and climate of the Qinghai–Tibetan Plateau make it hard to assess satellite precipitation. GSMaP (Global Satellite Mapping of Precipitation) is a widely used rainfall dataset, but direct comparisons of its versions and products over the Plateau are still limited. In this [...] Read more.
The terrain and climate of the Qinghai–Tibetan Plateau make it hard to assess satellite precipitation. GSMaP (Global Satellite Mapping of Precipitation) is a widely used rainfall dataset, but direct comparisons of its versions and products over the Plateau are still limited. In this study, we evaluate four GSMaP products—Gauge, GNRT, MVK and NRT—across four versions (v05–v08) using daily station precipitation data from 2001 to 2022 as the reference. We assess both precipitation amount and precipitation event detection. The analysis is carried out at the station scale and then examined by month, season, year, rainfall intensity and space. We also compare regional patterns across the Plateau. The results show that GSMaP performance generally improves in later versions. Among them, v08 is usually more stable and more consistent, especially for gauge-corrected products. This improvement appears not only in better agreement with station data but also in smaller differences among stations for some products. Still, the size of the improvement is not the same for all products, seasons, rainfall classes and regions. The improvement is more clear in wetter areas and in warm seasons. By contrast, uncertainty is still relatively large in cold seasons, under strong rainfall and in the high-elevation interior of the Plateau. Non-gauge products also show wider variation than the Gauge product, which suggests that gauge correction still plays an important role in improving consistency. In general, version updates help improve GSMaP performance under some conditions, but the gains are not the same across different climate settings, rainfall intensities, or elevation zones. This study provides a systematic evaluation of GSMaP over the Qinghai–Tibetan Plateau for 2001–2022 and offers practical support for choosing and using GSMaP products in complex terrain. Full article
Show Figures

Figure 1

25 pages, 9398 KB  
Article
Genesis of the Middle Triassic Nare Alkaline Rocks in Gerze County, Tibet and Their Niobium–Tantalum Mineralization Potential
by Shichang Wang, Yujie Hao, Jianjun Fan, Yan Li, Xiaoheng Zhang, Weiye Zhang, Boyuan Wang, Mengting Zhao and Xue Bai
Minerals 2026, 16(4), 385; https://doi.org/10.3390/min16040385 - 4 Apr 2026
Viewed by 388
Abstract
This study investigates the origin and Nb–Ta enrichment mechanisms of the Middle Triassic Nare Alkaline Rocks in Gerze, central Tibet, using petrological, geochemical, and geochronological data. U–Pb zircon dating constrains the trachyte formation to the Middle Triassic, identifying NaOI as the oldest known [...] Read more.
This study investigates the origin and Nb–Ta enrichment mechanisms of the Middle Triassic Nare Alkaline Rocks in Gerze, central Tibet, using petrological, geochemical, and geochronological data. U–Pb zircon dating constrains the trachyte formation to the Middle Triassic, identifying NaOI as the oldest known seamount fragment in the zone and providing a key age for the early Meso-Tethyan Ocean. Whole-rock geochemistry data show the basalts possess typical OIB signatures, derived from a depleted mantle source modified by a mantle plume. The trachyte originated via a multi-stage process: Middle Triassic basaltic magmas underplated to form a deep-seated magma chamber, underwent high-pressure fractional crystallization, and the resulting crystal mush was later reheated and partially melted by subsequent magmas to generate trachytic melt. This model is supported by Hf isotopes and mineral chemistry. The rocks formed in a mature, thick-lithosphere intra-oceanic plate setting. Niobium occurs primarily as ilmenorutile with high Nb2O5 content, but its low modal abundance and very fine grain size imply low beneficiation recovery and limited current economic potential. However, the NaOI formed in an intra-oceanic island setting and hosts an early-stage Nb–Ta metallogenic system linked to alkaline magma differentiation, highlighting their potential for rare-metal exploration. Full article
(This article belongs to the Section Mineral Deposits)
Show Figures

Figure 1

19 pages, 3709 KB  
Article
Effects of Different Feeding Modes on Growth Performance, Blood Biochemistry, and Metabolism of Yushu Yaks During the Cold Season
by Chengeng Liang, Hai Hu, Guowen Wang, Shangrong Xu, Shi Shu, Rong Huang, Changqi Fu and Wei Peng
Animals 2026, 16(7), 1110; https://doi.org/10.3390/ani16071110 - 3 Apr 2026
Viewed by 359
Abstract
Yushu yaks face nutritional deficiency and poor production performance in the cold season on the Qinghai–Tibet Plateau, yet their metabolic responses to different feeding modes remain unclear. This study investigated the effects of traditional grazing, grazing with concentrate supplementation, and TMR stall-feeding on [...] Read more.
Yushu yaks face nutritional deficiency and poor production performance in the cold season on the Qinghai–Tibet Plateau, yet their metabolic responses to different feeding modes remain unclear. This study investigated the effects of traditional grazing, grazing with concentrate supplementation, and TMR stall-feeding on 90 four-year-old Yushu yaks (30 per group) during a 180-day cold-season trial, by determining body weight changes, serum biochemical parameters and plasma metabolic profiles. Stall-fed yaks had the highest average daily gain (259.05 ± 61.56 g/d), while grazing yaks showed negative gain (−279.50 ± 44.45 g/d) and supplementary-fed yaks had intermediate performance; grazing yaks had stronger antioxidant enzyme activity, and supplemented/stall-fed yaks had higher serum mineral and albumin levels. Metabolomic analysis identified 2024 plasma metabolites, with grazing yaks enriched in plateau adaptation and antioxidant pathways, stall-fed yaks in energy metabolism pathways, and supplementary-fed yaks in both growth and antioxidant pathways. Our findings confirm that gradient nutritional interventions regulate the balance between yak growth and plateau adaptability, with concentrate supplementation as the optimal cold-season feeding mode for local herders and stall-feeding suitable for intensive breeding to maximize growth efficiency. Full article
(This article belongs to the Section Animal Physiology)
Show Figures

Figure 1

17 pages, 9122 KB  
Article
Amino Acid Metabolism and Its Molecular Regulation in Oat Seedlings Under Sodium Selenite Treatment
by Jianxia Ma, Guigong Geng, Huichun Xie, Yujun Wu, Xiaozhuo Wu and Feng Qiao
Agriculture 2026, 16(7), 772; https://doi.org/10.3390/agriculture16070772 - 31 Mar 2026
Viewed by 245
Abstract
Selenium (Se) influences plant growth, yet its molecular regulation of amino acid metabolism in oat seedlings remains unclear. Through transcriptomic and metabolomic analyses, this study identified three major affected pathways: tryptophan metabolism (16 differentially expressed genes [DEGs], 13 differentially expressed metabolites [DEMs]), glycine, [...] Read more.
Selenium (Se) influences plant growth, yet its molecular regulation of amino acid metabolism in oat seedlings remains unclear. Through transcriptomic and metabolomic analyses, this study identified three major affected pathways: tryptophan metabolism (16 differentially expressed genes [DEGs], 13 differentially expressed metabolites [DEMs]), glycine, serine, and threonine metabolism (19 DEGs, 10 DEMs), and arginine and proline metabolism (24 DEGs, 13 DEMs). The T0.02 treatment (0.02 g/kg Na2SeO3) precisely regulates metabolism by selectively upregulating dimethylglycine in the glycine, serine, and threonine pathway and activating key genes (PRODH2, amiE2, AMD2) in the arginine–proline pathway, thereby promoting the growth of oat seedlings. The T0.1 treatment (0.1 g/kg Na2SeO3), promoted the accumulation of glycerate and threonine by upregulating the expression of two key genes (HPR3, ItaE1) related to glycine, serine, and threonine metabolism. Simultaneously, it enhanced the accumulation of L-ornithine, putrescine, 4-guanidinobutyric acid, and γ-aminobutyric acid through the upregulation of four key genes (ARG, ODC1, amiE1, and ALDH3) associated with arginine and proline metabolism. Additionally, the upregulation of key genes (ALDH2, 5-HTP) involved in tryptophan metabolism facilitated the accumulation of 5-methoxyindoleacetic acid and serotonin. This study primarily reveals the accumulation patterns of amino acid metabolites in oat seedlings subjected to selenium treatment and identifies key genes and metabolic pathways involved in the molecular response process. Furthermore, the research preliminarily elucidates potential regulatory nodes through which selenium treatment enhances amino acid accumulation, providing significant insights for understanding the comprehensive effects of selenium treatment on the stress resistance mechanisms of oat seedlings. Full article
(This article belongs to the Section Crop Genetics, Genomics and Breeding)
Show Figures

Figure 1

25 pages, 8531 KB  
Article
Geophysical Parameter Response Characteristics of the Dagele Niobium Deposit in the Eastern Kunlun Region (China)
by Shandong Bao, Ji’en Dong, Bowu Yuan, Shengshun Cai, Yunhong Tan, Mingxing Liang, Yang Ou, Xiaolong Han, Fengfeng Wang, Deshun Li, Yi Yang, Zhao Ma and Yang Li
Minerals 2026, 16(4), 365; https://doi.org/10.3390/min16040365 - 31 Mar 2026
Viewed by 317
Abstract
Niobium is a strategic critical mineral that supports emerging energy and high-end manufacturing. The geophysical parameters of carbonatite-alkaline rock-type niobium deposits constitute essential baseline data for regional geophysical exploration and prospecting target delineation. To clarify the geophysical response characteristics and exploration the significance [...] Read more.
Niobium is a strategic critical mineral that supports emerging energy and high-end manufacturing. The geophysical parameters of carbonatite-alkaline rock-type niobium deposits constitute essential baseline data for regional geophysical exploration and prospecting target delineation. To clarify the geophysical response characteristics and exploration the significance of the Dagele niobium deposit in the Eastern Kunlun Region (western China). This study focuses on drill hole ZK3202. Samples from ore bodies, mineralized zones, and wall rocks of different lithologies were continuously measured. Combined with 1001.8 m of full-hole core digital logging data, statistical methods, including box plots, histograms, multi-parameter cross-plots, and correlation coefficient analysis, were applied to quantitatively investigate the physical property responses of lithologies such as calcite-biotite rock (ore body), calcite-bearing pyroxenite (mineralized zone) and amphibolite in the vertical profile. Lithological identification thresholds were established to divide the drill-hole into lithological and mineralized ore layers. The results show that the ore-bearing lithofacies exhibit a distinctive geophysical signature characterized by high density, strong magnetism, medium-low resistivity, high polarizability, and slightly elevated natural radioactivity, which clearly distinguishes them from surrounding from wall rocks. Based on five key parameters—density, magnetic susceptibility, resistivity, polarizability, and natural gamma—a lithological identification model for amphibolite and mineralized altered rock assemblages was established. This study also summarizes the multi-parameter coupling mechanism of ore-bearing lithofacies, which can effectively delineate favorable niobium-bearing horizons. This work fills a gap in the geophysical property characterization of carbonatite-alkaline complex-type niobium deposits in the Eastern Kunlun region and provides data support and regional reference for integrated gravity-magnetic-electrical-radioactive geophysical exploration, prospecting target delineation, and the exploration of similar niobium deposits in western China. Full article
(This article belongs to the Section Mineral Exploration Methods and Applications)
Show Figures

Figure 1

21 pages, 2842 KB  
Article
Re-Evaluating Agricultural Carbon Efficiency Across Functional Grain Zones: From Spatial Analysis
by Miaoling Bu, Weiming Xi, Lingchen Mi, Mingyan Gao and Guofeng Wang
Land 2026, 15(4), 571; https://doi.org/10.3390/land15040571 - 30 Mar 2026
Viewed by 380
Abstract
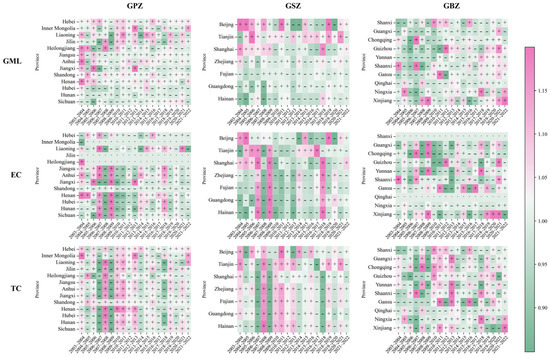
Regional reassessments of agricultural carbon emission efficiency are essential for improving the sustainability of food production systems under climate constraints. This study evaluates agricultural carbon emission efficiency (ACEE) across China’s major grain-producing zone (GPZ), major grain-consuming zone (GSZ), and grain production–consumption balanced zone [...] Read more.
Regional reassessments of agricultural carbon emission efficiency are essential for improving the sustainability of food production systems under climate constraints. This study evaluates agricultural carbon emission efficiency (ACEE) across China’s major grain-producing zone (GPZ), major grain-consuming zone (GSZ), and grain production–consumption balanced zone (GBZ) during 2003–2022, excluding Hong Kong, Macao, Taiwan, and Tibet due to data limitations. A super-efficient EBM–GML model incorporating both desirable and undesirable outputs is employed to measure ACEE at the provincial level, with comparisons conducted within each functional zone and nationally unified efficiency values used as a benchmark. Spatial dependence is examined using Moran’s I, and a spatial Durbin model is applied to identify driving factors and spatial spillover effects. The results indicate that the average efficiency levels differ systematically across functional grain zones, following the order GBZ > GPZ > GSZ, while several provinces experience notable changes in their relative rankings. Carbon emissions increase in the earlier period and decline in later years, whereas efficiency exhibits an opposite temporal pattern, reflecting a gradual transition of grain production systems from extensive input-driven growth toward more sustainability-oriented practices. Substantial regional disparities in ACEE are also observed. Rational industrial organization and efficient allocation of production resources contribute to positive spillover effects on neighboring regions, whereas natural disasters and inefficient resource distribution tend to weaken such effects. These findings suggest that functional grain zones provide an effective framework for capturing intra-regional heterogeneity and should be adopted as the basic unit for efficiency assessment and the formulation of differentiated governance strategies. Full article
(This article belongs to the Special Issue Connections Between Land Use, Land Policies, and Food Systems)
Show Figures

Graphical abstract

22 pages, 5808 KB  
Article
Community Structure Characteristics of Zooplankton and Their Relationship with Environmental Factors in the Lhasa River Basin
by Dafu Ni, Suxing Fu, Tao Wen, Fei Liu, Junting Li, Yang Zhou, He Gao, Yuting Duan, Yinhua Zhou, Luo Lei, Jian Su, Chaowei Zhou and Haiping Liu
Water 2026, 18(7), 814; https://doi.org/10.3390/w18070814 - 28 Mar 2026
Viewed by 499
Abstract
The river ecosystems of the Qinghai–Tibet Plateau, recognized as a vital component of the “Asian Water Tower,” possess unique hydrological conditions and extreme environments that have shaped key indicator groups, most notably zooplankton. The community dynamics and structural characteristics of these zooplankton exhibit [...] Read more.
The river ecosystems of the Qinghai–Tibet Plateau, recognized as a vital component of the “Asian Water Tower,” possess unique hydrological conditions and extreme environments that have shaped key indicator groups, most notably zooplankton. The community dynamics and structural characteristics of these zooplankton exhibit regular spatio-temporal distribution patterns across elevational gradients and seasonal successions. However, the intrinsic mechanisms underlying community succession and their correlations with environmental factors remain poorly understood, and the primary environmental drivers influencing community structure require further elucidation. Based on systematic zooplankton surveys and environmental data collection conducted across the Lhasa River basin from 2019 to 2021, this study established a comprehensive species inventory comprising 113 taxa across four major groups, alongside a multi-dimensional environmental dataset. We analyzed the spatio-temporal heterogeneities of zooplankton community structures—including abundance, biomass, and diversity indices—across different seasons and river reaches. The results revealed the composition and seasonal turnover of dominant taxa, with rotifers accounting for 39.82% of the total taxonomic richness. Mean zooplankton abundance and biomass across the basin were 1.18 ind./L and 343.60 × 10−5 mg/L, respectively, with peak values observed during autumn and within the Chabalang Wetland. The zooplankton community structure in the upstream, midstream, and downstream reaches, as well as associated wetlands, was significantly correlated with specific environmental factors (p < 0.05), including ammoniacal nitrogen (NH4+-N), magnesium (Mg2+), total hardness (TH), potassium (K+), iron (Fe2+), sodium (Na+), sulfite (SO32−), nitrate ion (NO3), chloride ion (Cl), total phosphorus (TP), and sulfide (S2−). Cl, TH, Mg2+, SO32−, and elevation (Ele) were the key environmental drivers significantly influencing zooplankton abundance across seasons (p < 0.05). Furthermore, zooplankton abundance decreased significantly with increasing elevation during the winter. This research deepens our understanding of community assembly mechanisms in plateau river ecosystems and provides a scientific foundation for aquatic biodiversity conservation and ecological management in the Lhasa River basin. Full article
(This article belongs to the Section Biodiversity and Functionality of Aquatic Ecosystems)
Show Figures

Figure 1

Back to TopTop