Sign in to use this feature.

Years

Between: -

Subjects

remove_circle_outline
remove_circle_outline
remove_circle_outline
remove_circle_outline
remove_circle_outline

Journals

Article Types

Countries / Regions

Search Results (30)

Search Parameters:
Keywords = TWIK-1

Order results
Result details
Results per page
Select all
Export citation of selected articles as:
13 pages, 1533 KB  
Article
Co-Expression of TWIK-Related Acid-Sensitive K+ Channel 1 (TASK-1/KCNK3) and Platelet-Derived Growth Factor Receptor Alpha (PDGFRα/Pdgfra) in Adult Mouse Ovary
by Byeonggyu Ahn, Eun-Jin Kim, Jin-Mok Kim, Sohi Kang, Sumi Hwang, Chang-Woon Kim, In Ae Cho, Jeong Kyu Shin, Eun-A Ko, Dong-Kun Lee and Dawon Kang
Biomedicines 2025, 13(8), 1941; https://doi.org/10.3390/biomedicines13081941 - 8 Aug 2025
Viewed by 534
Abstract
Background/Objectives: Platelet-derived growth factor receptor alpha (PDGFRα) is a receptor involved in cell growth and differentiation, with unclear roles in ovarian tissues and potential interactions with KCNK3 (potassium two-pore domain channel subfamily K member 3), a member of the two-pore domain K [...] Read more.
Background/Objectives: Platelet-derived growth factor receptor alpha (PDGFRα) is a receptor involved in cell growth and differentiation, with unclear roles in ovarian tissues and potential interactions with KCNK3 (potassium two-pore domain channel subfamily K member 3), a member of the two-pore domain K+ channel involved in cellular homeostasis. This study aims to map PDGFRα expression across mouse tissues and to explore its co-expression with KCNK3 in the ovary. Methods: We visualized PDGFRα expression using RNA-seq data from the genotype-tissue expression (GTEx) BodyMAP across 54 human tissues and Cap Analysis of Gene Expression (CAGE) data for various mouse tissues. In PDGFRαEGFP mice expressing EGFP in PDGFRα+ cells, histological and fluorescence imaging were used to assess ovarian expression. Immunohistochemistry determined the co-localization of PDGFRα and KCNK3, and qPCR quantified their mRNA levels in the ovary, oviduct, and uterus. Results: PDGFRα showed high expression in human and mouse female reproductive tissues, particularly the ovary. In the PDGFRαEGFP mouse model, PDGFRα was primarily found in the thecal layer and stromal cells, not in granulosa cells or oocytes. Immunohistochemistry indicated that 90.2 ± 8.7% of PDGFRα+ cells expressed KCNK3 in the ovarian stroma. qPCR revealed lower PDGFRα and KCNK3 expression in the ovary compared to the oviduct and uterus. Conclusions: This study shows that PDGFRα is predominantly expressed in ovarian stromal and theca cells and is highly co-localized with KCNK3, suggesting a potential role for PDGFRα+ cells in ionic regulation and their possible involvement in follicular development and ovarian physiology. Full article
(This article belongs to the Special Issue Ovarian Physiology and Reproduction)
Show Figures

Graphical abstract

22 pages, 3623 KB  
Article
LPS2336, a New TREK-1 Channel Activator Identified by High Throughput Screening
by Romane Boyer, Romane Bony, Maxence Maugis, Julien Schopp, Marion Leroux, Clément Michelin, Laurie Gonthier, Quentin Grzeskiewicz, Alexandre Jouannet, Youssef Aissouni, Bruno Didier, Mihaela Gulea, Nicolas Girard, Jean-Christophe Cintrat, Antoine Dumeige, Jérôme Busserolles, Sylvie Ducki and Stéphane Lolignier
Biomolecules 2025, 15(5), 740; https://doi.org/10.3390/biom15050740 - 20 May 2025
Viewed by 1163
Abstract
TWIK-related K+ (TREK-1) channels are involved in pain perception and their pharmacological activation has potential for pain relief. The development of new pharmacological tools to study these channels and enrich our knowledge of structure–activity relationships is therefore important. We optimized a high throughput [...] Read more.
TWIK-related K+ (TREK-1) channels are involved in pain perception and their pharmacological activation has potential for pain relief. The development of new pharmacological tools to study these channels and enrich our knowledge of structure–activity relationships is therefore important. We optimized a high throughput screening method based on thallium flux monitoring for the detection of TREK-1 activators in chemical libraries. We screened 1040 compounds from the French National Essential Chemical Library and identified LPS2336 as a potent TREK-1 activator with an EC50 of 11.76 µM. Thirty-three LPS2336 analogs were subsequently tested but none of them retained activity on TREK-1. In vivo, LPS2336 produces antinociceptive activity when administered systemically and, to a lesser extent, intracerebroventricularly, but not intrathecally, showing that targeting peripheral TREK-1 channels may be important to produce pain relief, with the interest of reducing potential central adverse effects. LPS2336 was shown to produce sedation and hypothermia with a narrow therapeutic window. As these adverse effects are also observed in TREK-1 knock-out mice, they are likely mediated by off-targets. Our work provides key optimization steps for thallium-based assays and a new pharmacological tool for the study of TREK-1 channels. It also raises the importance of investigating adverse effects in vivo at early stages of drug discovery. Full article
(This article belongs to the Section Molecular Medicine)
Show Figures

Graphical abstract

18 pages, 4426 KB  
Article
TWIK Complex Expression in Prostate Cancer: Insights into the Biological and Therapeutic Significances of Potassium Ion Channels in Clinical Cancer
by Abdulaziz Alfahed
Biology 2025, 14(5), 569; https://doi.org/10.3390/biology14050569 - 19 May 2025
Viewed by 848
Abstract
Ion channels play ubiquitous roles in the maintenance of tumour cell homeostasis and hence are attractive targets in the molecular pathogenesis and progression of prostate cancer (PCa). This study aimed to investigate the roles of the potassium ion channel complex TWIK, a member [...] Read more.
Ion channels play ubiquitous roles in the maintenance of tumour cell homeostasis and hence are attractive targets in the molecular pathogenesis and progression of prostate cancer (PCa). This study aimed to investigate the roles of the potassium ion channel complex TWIK, a member of the two-pore-domain potassium channel subfamily, in clinical PCa. The clinicopathological, gene expression, and copy number data of three clinical PCa cohorts from cancer genomics databases were analysed to determine the clinicopathological, biological, and therapeutic significances of the TWIK expression signature using statistical correlations and gene enrichment techniques. The results show that the PCa subset with high TWIK expression exhibited associations with worse pathological tumours, nodes, and overall tumour stages, as well as with high Gleason scores, high prognostic grade groups, and poorer responses to androgen deprivation therapy. Furthermore, a combination of gene set and gene ontology enrichment analyses showed that the PCa subset with high TWIK complex expression was differentially enriched for known oncogenic signalling pathways, aberrant ubiquitination and glucuronidation activities, and for gene sets of ion channel blockers and chemotherapeutic agents. The implications of these findings with respect to cancer progression, therapeutic response, and opportunities for therapeutic targeting of the TWIK complex are discussed, along with the potential of the TWIK complex as a predictive biomarker for integrated, multitargeted therapy. Full article
(This article belongs to the Special Issue Ion Channels in Cancer Progression)
Show Figures

Figure 1

15 pages, 3110 KB  
Article
Downregulation of TASK-3 Channel Induces Senescence in Granulosa Cells of Bovine Cystic Ovarian Follicles
by Chang-Woon Kim, Eun-Jin Kim, Min Seok Woo, Dang Long Cao, Asifiwe Clarisse Cirunduzi, Ji Hyeon Ryu, Il-Keun Kong, Dong Kun Lee, Seong-Geun Hong, Jaehee Han and Dawon Kang
Int. J. Mol. Sci. 2024, 25(18), 10199; https://doi.org/10.3390/ijms251810199 - 23 Sep 2024
Cited by 1 | Viewed by 1858
Abstract
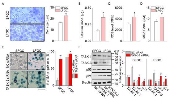
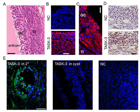
Ovarian cysts are linked to hormone imbalances and altered gene expressions, but the connection between cysts and ion channel expression is understudied. This study explored the role of TWIK-related acid-sensitive K+ (TASK) channels in bovine ovarian cyst formation. The ovarian follicles were [...] Read more.
Ovarian cysts are linked to hormone imbalances and altered gene expressions, but the connection between cysts and ion channel expression is understudied. This study explored the role of TWIK-related acid-sensitive K+ (TASK) channels in bovine ovarian cyst formation. The ovarian follicles were split into small (5 to 10 mm in diameter) and large (>25 mm in diameter) groups. Among the measured K+, Na+, and Cl concentrations in follicular fluid (FF) obtained from small-sized follicles (SFs) and large-sized follicles (LFs), the K+ concentration was significantly lower in LFFF. Quantitative PCR, Western blot, and immunocytochemistry data revealed that TASK-3 expression levels significantly decreased by approximately 50% in LFs and granulosa cells obtained from LFs (LFGCs) compared to the corresponding controls. The TASK-3 protein was localized to the plasma membranes of GCs. The diameters of LFGCs were larger than those of SFGCs. The cell swelling response to exposure to a hypotonic solution (200 mOsm/L) was highly reduced in TASK-3-overexpressing cells compared to vector-transfected cells. TASK-3-knockdown cells showed arrested growth. Senescence markers were detected in LFGCs and TASK-3-knockdown cells. These findings suggest that reduced TASK-3 expression in LFs is associated with the inhibition of GC growth, leading to senescence and cyst formation. Full article
(This article belongs to the Section Molecular Biophysics)
Show Figures

Graphical abstract

10 pages, 1711 KB  
Communication
The Inhibitory Effect of Magnolol on the Human TWIK1 Channel Is Related to G229 and T225 Sites
by Jintao Wang, Huan Liu, Zhuolin Sun, Xinyi Zou, Zixuan Zhang, Xiaofeng Wei, Lanying Pan, Antony Stalin, Wei Zhao and Yuan Chen
Molecules 2023, 28(19), 6815; https://doi.org/10.3390/molecules28196815 - 27 Sep 2023
Cited by 1 | Viewed by 1326
Abstract
TWIK1 (K2P1.1/KCNK1) belongs to the potassium channels of the two-pore domain. Its current is very small and difficult to measure. In this work, we used a 100 mM NH4+ extracellular solution to increase TWIK1 current in its stable cell line expressed [...] Read more.
TWIK1 (K2P1.1/KCNK1) belongs to the potassium channels of the two-pore domain. Its current is very small and difficult to measure. In this work, we used a 100 mM NH4+ extracellular solution to increase TWIK1 current in its stable cell line expressed in HEK293. Then, the inhibition of magnolol on TWIK1 was observed via a whole-cell patch clamp experiment, and it was found that magnolol had a significant inhibitory effect on TWIK1 (IC50 = 6.21 ± 0.13 μM). By molecular docking and alanine scanning mutagenesis, the IC50 of TWIK1 mutants G229A, T225A, I140A, L223A, and S224A was 20.77 ± 3.20, 21.81 ± 7.93, 10.22 ± 1.07, 9.55 ± 1.62, and 7.43 ± 3.20 μM, respectively. Thus, we conclude that the inhibition of the TWIK1 channel by magnolol is related to G229 and T225 on the P2- pore helix. Full article
Show Figures

Figure 1

15 pages, 3846 KB  
Article
β-COP Suppresses the Surface Expression of the TREK2
by Seong-Seop Kim, Jimin Park, Eunju Kim, Eun Mi Hwang and Jae-Yong Park
Cells 2023, 12(11), 1500; https://doi.org/10.3390/cells12111500 - 29 May 2023
Cited by 2 | Viewed by 1804
Abstract
K2P channels, also known as two-pore domain K+ channels, play a crucial role in maintaining the cell membrane potential and contributing to potassium homeostasis due to their leaky nature. The TREK, or tandem of pore domains in a weak inward rectifying K [...] Read more.
K2P channels, also known as two-pore domain K+ channels, play a crucial role in maintaining the cell membrane potential and contributing to potassium homeostasis due to their leaky nature. The TREK, or tandem of pore domains in a weak inward rectifying K+ channel (TWIK)-related K+ channel, subfamily within the K2P family consists of mechanical channels regulated by various stimuli and binding proteins. Although TREK1 and TREK2 within the TREK subfamily share many similarities, β-COP, which was previously known to bind to TREK1, exhibits a distinct binding pattern to other members of the TREK subfamily, including TREK2 and the TRAAK (TWIK-related acid-arachidonic activated K+ channel). In contrast to TREK1, β-COP binds to the C-terminus of TREK2 and reduces its cell surface expression but does not bind to TRAAK. Furthermore, β-COP cannot bind to TREK2 mutants with deletions or point mutations in the C-terminus and does not affect the surface expression of these TREK2 mutants. These results emphasize the unique role of β-COP in regulating the surface expression of the TREK family. Full article
Show Figures

Figure 1

18 pages, 6288 KB  
Article
Two-Pore-Domain Potassium Channel TREK–1 Mediates Pulmonary Fibrosis through Macrophage M2 Polarization and by Direct Promotion of Fibroblast Differentiation
by Yunna Zhang, Jiafeng Fu, Yang Han, Dandan Feng, Shaojie Yue, Yan Zhou and Ziqiang Luo
Biomedicines 2023, 11(5), 1279; https://doi.org/10.3390/biomedicines11051279 - 26 Apr 2023
Cited by 12 | Viewed by 3586
Abstract
Idiopathic pulmonary fibrosis (IPF) is a devastating disease characterized by myofibroblast proliferation and abnormal accumulation of extracellular matrix in the lungs. After lung injury, M2 macrophages mediate the pathogenesis of pulmonary fibrosis by secreting fibrotic cytokines that promote myofibroblast activation. The TWIK-related potassium [...] Read more.
Idiopathic pulmonary fibrosis (IPF) is a devastating disease characterized by myofibroblast proliferation and abnormal accumulation of extracellular matrix in the lungs. After lung injury, M2 macrophages mediate the pathogenesis of pulmonary fibrosis by secreting fibrotic cytokines that promote myofibroblast activation. The TWIK-related potassium channel (TREK–1, also known as KCNK2) is a K2P channel that is highly expressed in cardiac, lung, and other tissues; it worsens various tumors, such as ovarian cancer and prostate cancer, and mediates cardiac fibrosis. However, the role of TREK–1 in lung fibrosis remains unclear. This study aimed to examine the effects of TREK–1 on bleomycin (BLM)-induced lung fibrosis. The results show that TREK–1 knockdown, mediated by the adenovirus or pharmacological inhibition of TREK–1 with fluoxetine, resulted in diminished BLM-induced lung fibrosis. TREK–1 overexpression in macrophages remarkably increased the M2 phenotype, resulting in fibroblast activation. Furthermore, TREK–1 knockdown and fluoxetine administration directly reduced the differentiation of fibroblasts to myofibroblasts by inhibiting the focal adhesion kinase (FAK)/p38 mitogen-activated protein kinases (p38)/Yes-associated protein (YAP) signaling pathway. In conclusion, TREK–1 plays a central role in the pathogenesis of BLM-induced lung fibrosis, which serves as a theoretical basis for the inhibition of TREK–1 as a potential therapy protocol for lung fibrosis. Full article
(This article belongs to the Special Issue Treatment for Pulmonary Fibrosis, Volume II)
Show Figures

Figure 1

12 pages, 1645 KB  
Article
Evaluation of the Ion Channel Assembly in a Eukaryotic Cell-Free System Focusing on Two-Pore Domain Potassium Channels K2P
by Jessica Ullrich, Carsten Ohlhoff, Srujan Kumar Dondapati, Anne Zemella and Stefan Kubick
Int. J. Mol. Sci. 2023, 24(7), 6299; https://doi.org/10.3390/ijms24076299 - 27 Mar 2023
Cited by 6 | Viewed by 2957
Abstract
Oligomeric ion channels are abundant in nature. However, the recombinant expression in cell culture-based systems remains tedious and challenging due to negative side effects, limiting the understanding of their role in health and disease. Accordingly, in this work, we demonstrate the cell-free synthesis [...] Read more.
Oligomeric ion channels are abundant in nature. However, the recombinant expression in cell culture-based systems remains tedious and challenging due to negative side effects, limiting the understanding of their role in health and disease. Accordingly, in this work, we demonstrate the cell-free synthesis (CFS) as an alternative platform to study the assembly of two-pore domain potassium channels (K2P) within endogenous endoplasmic reticulum-derived microsomes. Exploiting the open nature of CFS, we investigate the cotranslational translocation of TREK-2 into the microsomes and suggest a cotranslational assembly with typical single-channel behavior in planar lipid-bilayer electrophysiology. The heteromeric assembly of K2P channels is a contentious matter, accordingly we prove the successful assembly of TREK-2 with TWIK-1 using a biomolecular fluorescence complementation assay, Western blot analysis and autoradiography. The results demonstrate that TREK-2 homodimer assembly is the initial step, followed by heterodimer formation with the nascent TWIK-1, providing evidence of the intergroup heterodimerization of TREK-2 and TWIK-1 in eukaryotic CFS. Since K2P channels are involved in various pathophysiological conditions, including pain and nociception, CFS paves the way for in-depth functional studies and related pharmacological interventions. This study highlights the versatility of the eukaryotic CFS platform for investigating ion channel assembly in a native-like environment. Full article
(This article belongs to the Special Issue Ion Channels of Nociception 2.0)
Show Figures

Figure 1

17 pages, 9219 KB  
Article
Deregulation of Astroglial TASK-1 K+ Channel Decreases the Responsiveness to Perampanel-Induced AMPA Receptor Inhibition in Chronic Epilepsy Rats
by Duk-Shin Lee, Tae-Hyun Kim, Hana Park and Tae-Cheon Kang
Int. J. Mol. Sci. 2023, 24(6), 5491; https://doi.org/10.3390/ijms24065491 - 13 Mar 2023
Cited by 1 | Viewed by 1829
Abstract
Tandem of P domains in a weak inwardly rectifying K+ channel (TWIK)-related acid sensitive K+-1 channel (TASK-1) is activated under extracellular alkaline conditions (pH 7.2–8.2), which are upregulated in astrocytes (particularly in the CA1 region) of the [...] Read more.
Tandem of P domains in a weak inwardly rectifying K+ channel (TWIK)-related acid sensitive K+-1 channel (TASK-1) is activated under extracellular alkaline conditions (pH 7.2–8.2), which are upregulated in astrocytes (particularly in the CA1 region) of the hippocampi of patients with temporal lobe epilepsy and chronic epilepsy rats. Perampanel (PER) is a non-competitive α-amino-3-hydroxy-5-methylisoxazole-4-propionic acid receptor (AMPAR) antagonist used for the treatment of focal seizures and primary generalized tonic–clonic seizures. Since AMPAR activation leads to extracellular alkaline shifts, it is likely that the responsiveness to PER in the epileptic hippocampus may be relevant to astroglial TASK-1 regulation, which has been unreported. In the present study, we found that PER ameliorated astroglial TASK-1 upregulation in responders (whose seizure activities were responsive to PER), but not non-responders (whose seizure activities were not responsive to PER), in chronic epilepsy rats. ML365 (a selective TASK-1 inhibitor) diminished astroglial TASK-1 expression and seizure duration in non-responders to PER. ML365 co-treatment with PER decreased spontaneous seizure activities in non-responders to PER. These findings suggest that deregulation of astroglial TASK-1 upregulation may participate in the responsiveness to PER, and that this may be a potential target to improve the efficacies of PER. Full article
(This article belongs to the Special Issue Molecular and Cellular Mechanisms of Epilepsy 2.0)
Show Figures

Figure 1

20 pages, 1529 KB  
Review
Advances in the Understanding of Two-Pore Domain TASK Potassium Channels and Their Potential as Therapeutic Targets
by Xueming Fan, Yongzhi Lu, Guizhi Du and Jin Liu
Molecules 2022, 27(23), 8296; https://doi.org/10.3390/molecules27238296 - 28 Nov 2022
Cited by 9 | Viewed by 4613
Abstract
TWIK-related acid-sensitive K+ (TASK) channels, including TASK-1, TASK-3, and TASK-5, are important members of the two-pore domain potassium (K2P) channel family. TASK-5 is not functionally expressed in the recombinant system. TASK channels are very sensitive to changes in extracellular pH [...] Read more.
TWIK-related acid-sensitive K+ (TASK) channels, including TASK-1, TASK-3, and TASK-5, are important members of the two-pore domain potassium (K2P) channel family. TASK-5 is not functionally expressed in the recombinant system. TASK channels are very sensitive to changes in extracellular pH and are active during all membrane potential periods. They are similar to other K2P channels in that they can create and use background-leaked potassium currents to stabilize resting membrane conductance and repolarize the action potential of excitable cells. TASK channels are expressed in both the nervous system and peripheral tissues, including excitable and non-excitable cells, and are widely engaged in pathophysiological phenomena, such as respiratory stimulation, pulmonary hypertension, arrhythmia, aldosterone secretion, cancers, anesthesia, neurological disorders, glucose homeostasis, and visual sensitivity. Therefore, they are important targets for innovative drug development. In this review, we emphasized the recent advances in our understanding of the biophysical properties, gating profiles, and biological roles of TASK channels. Given the different localization ranges and biologically relevant functions of TASK-1 and TASK-3 channels, the development of compounds that selectively target TASK-1 and TASK-3 channels is also summarized based on data reported in the literature. Full article
(This article belongs to the Section Chemical Biology)
Show Figures

Figure 1

19 pages, 5070 KB  
Article
β-COP Regulates TWIK1/TREK1 Heterodimeric Channel-Mediated Passive Conductance in Astrocytes
by Seong-Seop Kim, Yeonju Bae, Osung Kwon, Seung-Hae Kwon, Jong Bok Seo, Eun Mi Hwang and Jae-Yong Park
Cells 2022, 11(20), 3322; https://doi.org/10.3390/cells11203322 - 21 Oct 2022
Cited by 8 | Viewed by 2946
Abstract
Mature astrocytes are characterized by a K+ conductance (passive conductance) that changes with a constant slope with voltage, which is involved in K+ homeostasis in the brain. Recently, we reported that the tandem of pore domains in a weak inward rectifying [...] Read more.
Mature astrocytes are characterized by a K+ conductance (passive conductance) that changes with a constant slope with voltage, which is involved in K+ homeostasis in the brain. Recently, we reported that the tandem of pore domains in a weak inward rectifying K+ channel (TWIK1 or KCNK1) and TWIK-related K+ channel 1 (TREK1 or KCNK2) form heterodimeric channels that mediate passive conductance in astrocytes. However, little is known about the binding proteins that regulate the function of the TWIK1/TREK1 heterodimeric channels. Here, we found that β-coat protein (COP) regulated the surface expression and activity of the TWIK1/TREK1 heterodimeric channels in astrocytes. β-COP binds directly to TREK1 but not TWIK1 in a heterologous expression system. However, β-COP also interacts with the TWIK1/TREK1 heterodimeric channel in a TREK1 dependent manner and enhances the surface expression of the heterodimeric channel in astrocytes. Consequently, it regulates TWIK1/TREK1 heterodimeric channel-mediated passive conductance in astrocytes in the mouse brain. Taken together, these results suggest that β-COP is a potential regulator of astrocytic passive conductance in the brain. Full article
(This article belongs to the Special Issue Astroglial (Patho)Physiology)
Show Figures

Graphical abstract

15 pages, 4705 KB  
Article
A Direct Interaction between Cyclodextrins and TASK Channels Decreases the Leak Current in Cerebellar Granule Neurons
by Rafael Zúñiga, Daniel Mancilla, Tamara Rojas, Fernando Vergara, Wendy González, Marcelo A. Catalán and Leandro Zúñiga
Biology 2022, 11(8), 1097; https://doi.org/10.3390/biology11081097 - 23 Jul 2022
Cited by 5 | Viewed by 2299
Abstract
Two pore domain potassium channels (K2P) are strongly expressed in the nervous system (CNS), where they play a central role in excitability. These channels give rise to background K+ currents, also known as IKSO (standing-outward potassium current). We detected the expression [...] Read more.
Two pore domain potassium channels (K2P) are strongly expressed in the nervous system (CNS), where they play a central role in excitability. These channels give rise to background K+ currents, also known as IKSO (standing-outward potassium current). We detected the expression in primary cultured cerebellar granule neurons (CGNs) of TWIK-1 (K2P1), TASK-1 (K2P3), TASK-3 (K2P9), and TRESK (K2P18) channels by immunocytochemistry and their association with lipid rafts using the specific lipids raft markers flotillin-2 and caveolin-1. At the functional level, methyl-β-cyclodextrin (MβCD, 5 mM) reduced IKSO currents by ~40% in CGN cells. To dissect out this effect, we heterologously expressed the human TWIK-1, TASK-1, TASK-3, and TRESK channels in HEK-293 cells. MβCD directly blocked TASK-1 and TASK-3 channels and the covalently concatenated heterodimer TASK-1/TASK-3 currents. Conversely, MβCD did not affect TWIK-1- and TRESK-mediated K+ currents. On the other hand, the cholesterol-depleting agent filipin III did not affect TASK-1/TASK-3 channels. Together, the results suggest that neuronal background K+ channels are associated to lipid raft environments whilst the functional activity is independent of the cholesterol membrane organization. Full article
(This article belongs to the Section Physiology)
Show Figures

Figure 1

16 pages, 5113 KB  
Article
Blockade of TASK-1 Channel Improves the Efficacy of Levetiracetam in Chronically Epileptic Rats
by Ji-Eun Kim and Tae-Cheon Kang
Biomedicines 2022, 10(4), 787; https://doi.org/10.3390/biomedicines10040787 - 28 Mar 2022
Cited by 3 | Viewed by 2250
Abstract
Tandem of P domains in a weak inwardly rectifying K+ channel (TWIK)-related acid sensitive K+-1 channel (TASK-1) is an outwardly rectifying K+ channel that acts in response to extracellular pH. TASK-1 is upregulated in the astrocytes (particularly in the [...] Read more.
Tandem of P domains in a weak inwardly rectifying K+ channel (TWIK)-related acid sensitive K+-1 channel (TASK-1) is an outwardly rectifying K+ channel that acts in response to extracellular pH. TASK-1 is upregulated in the astrocytes (particularly in the CA1 region) of the hippocampi of patients with temporal lobe epilepsy and chronically epilepsy rats. Since levetiracetam (LEV) is an effective inhibitor for carbonic anhydrase, which has a pivotal role in buffering of extracellular pH, it is likely that the anti-epileptic action of LEV may be relevant to TASK-1 inhibition, which remains to be elusive. In the present study, we found that LEV diminished the upregulated TASK-1 expression in the CA1 astrocytes of responders (whose seizure activities were responsive to LEV), but not non-responders (whose seizure activities were not controlled by LEV) in chronically epileptic rats. ML365 (a selective TASK-1 inhibitor) only reduced seizure duration in LEV non-responders, concomitant with astroglial TASK-1 downregulation. Furthermore, ML365 co-treatment with LEV decreased the duration, frequency and severity of spontaneous seizures in non-responders to LEV. To the best of our knowledge, our findings suggest, for the first time, that the up-regulation of TASK-1 expression in CA1 astrocytes may be involved in refractory seizures in response to LEV. This may be a potential target to improve responsiveness to LEV. Full article
(This article belongs to the Special Issue Pathogenesis and Targeted Therapy of Epilepsy)
Show Figures

Graphical abstract

11 pages, 2660 KB  
Article
Expression of Proton-Sensitive GPR31, GPR151, TASK1 and TASK3 in Common Skin Tumors
by Antonia Förch, Susanne Wallner, Florian Zeman, Tobias Ettl, Christoph Brochhausen and Stephan Schreml
Cells 2022, 11(1), 27; https://doi.org/10.3390/cells11010027 - 23 Dec 2021
Cited by 7 | Viewed by 4140
Abstract
TWIK-related acid-sensitive potassium channels TASK1 and TASK3, as well as the G-protein-coupled receptors GPR31 and GPR151, are proton-sensitive membrane proteins. They can be activated or inhibited by low extracellular pH (pHe), which is a hallmark of the tumor microenvironment in solid tumors. However, [...] Read more.
TWIK-related acid-sensitive potassium channels TASK1 and TASK3, as well as the G-protein-coupled receptors GPR31 and GPR151, are proton-sensitive membrane proteins. They can be activated or inhibited by low extracellular pH (pHe), which is a hallmark of the tumor microenvironment in solid tumors. However, the role of these channels in the development of skin tumors is still unclear. In this study, we investigated the expression profiles of TASK1, TASK3, GPR31 and GPR151 in squamous cell carcinomas (SCCs), basal cell carcinomas (BCCs), nevus cell nevi (NCN), and malignant melanomas (MMs). We performed immunohistochemistry using paraffin-embedded tissue samples from patients and found that most skin tumors express TASK1/3 and GPR31/151. The results show that BCCs are often negative for GPR31/151 as well as for TASK1/3, while nearly all SCCs express these markers. MMs and NCN show similar expression patterns. However, some tumors show a decreasing TASK1/3 expression in deeper dermal tumor tissue, while GPCRs were expressed more evenly. The lower frequency of GPR31/151 and TSAK1/3 expression in BCCs when compared to SCCs is a novel histological feature distinguishing these two entities. Moreover, BCCs also show lower expression of GPR31/151 and TASK1/3 as compared to NCN and MMs. Full article
(This article belongs to the Special Issue G-Protein Coupled Receptors in Cancer)
Show Figures

Figure 1

13 pages, 7497 KB  
Article
TWIK-1 BAC-GFP Transgenic Mice, an Animal Model for TWIK-1 Expression
by Osung Kwon, Hayoung Yang, Seung-Chan Kim, Juhyun Kim, Jaewon Sim, Jiyoun Lee, Eun-Mi Hwang, Sungbo Shim and Jae-Yong Park
Cells 2021, 10(10), 2751; https://doi.org/10.3390/cells10102751 - 14 Oct 2021
Cited by 2 | Viewed by 3989
Abstract
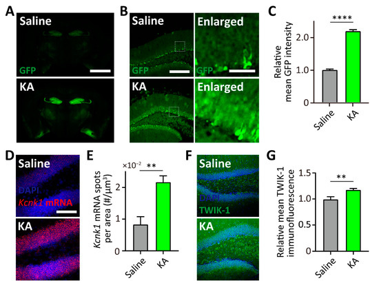
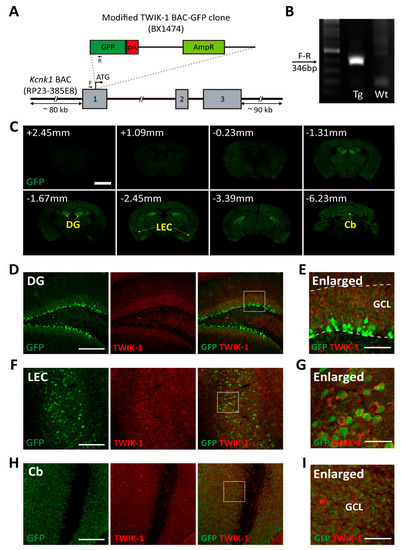
TWIK-1 is the first identified member of the two-pore domain potassium (K2P) channels that are involved in neuronal excitability and astrocytic passive conductance in the brain. Despite the physiological roles of TWIK-1, there is still a lack of information on the basic expression [...] Read more.
TWIK-1 is the first identified member of the two-pore domain potassium (K2P) channels that are involved in neuronal excitability and astrocytic passive conductance in the brain. Despite the physiological roles of TWIK-1, there is still a lack of information on the basic expression patterns of TWIK-1 proteins in the brain. Here, using a modified bacterial artificial chromosome (BAC), we generated a transgenic mouse (Tg mouse) line expressing green fluorescent protein (GFP) under the control of the TWIK-1 promoter (TWIK-1 BAC-GFP Tg mice). We confirmed that nearly all GFP-producing cells co-expressed endogenous TWIK-1 in the brain of TWIK-1 BAC-GFP Tg mice. GFP signals were highly expressed in various brain areas, including the dentate gyrus (DG), lateral entorhinal cortex (LEC), and cerebellum (Cb). In addition, we found that GFP signals were highly expressed in immature granule cells in the DG. Finally, our TWIK-1 BAC-GFP Tg mice mimic the upregulation of TWIK-1 mRNA expression in the hippocampus following the injection of kainic acid (KA). Our data clearly showed that TWIK-1 BAC-GFP Tg mice are a useful animal model for studying the mechanisms regulating TWIK-1 gene expression and the physiological roles of TWIK-1 channels in the brain. Full article
(This article belongs to the Section Cells of the Nervous System)
Show Figures

Figure 1

Back to TopTop