Deregulation of Astroglial TASK-1 K+ Channel Decreases the Responsiveness to Perampanel-Induced AMPA Receptor Inhibition in Chronic Epilepsy Rats
Abstract
1. Introduction
2. Results
2.1. Efficacy of PER on Seizure Activity in Chronic Epilepsy Rats
2.2. Effects of PER on TASK-1 Expression in the Epileptic Hippocampus
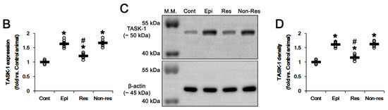
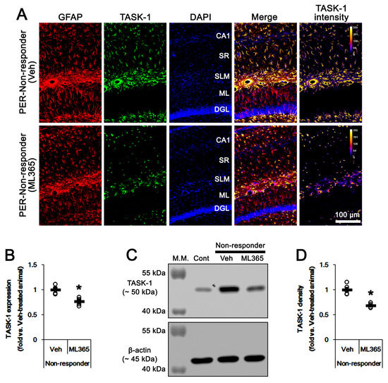
2.3. Effects of ML365 on Spontaneous Seizures and TASK-1 Expression in Chronic Epilepsy Rats
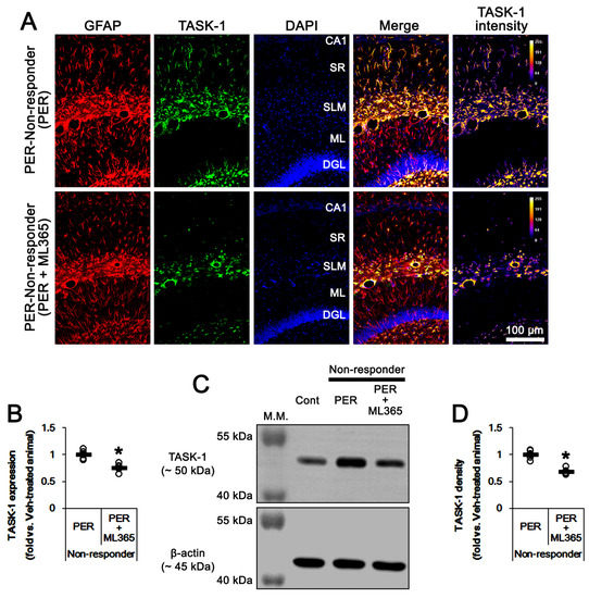
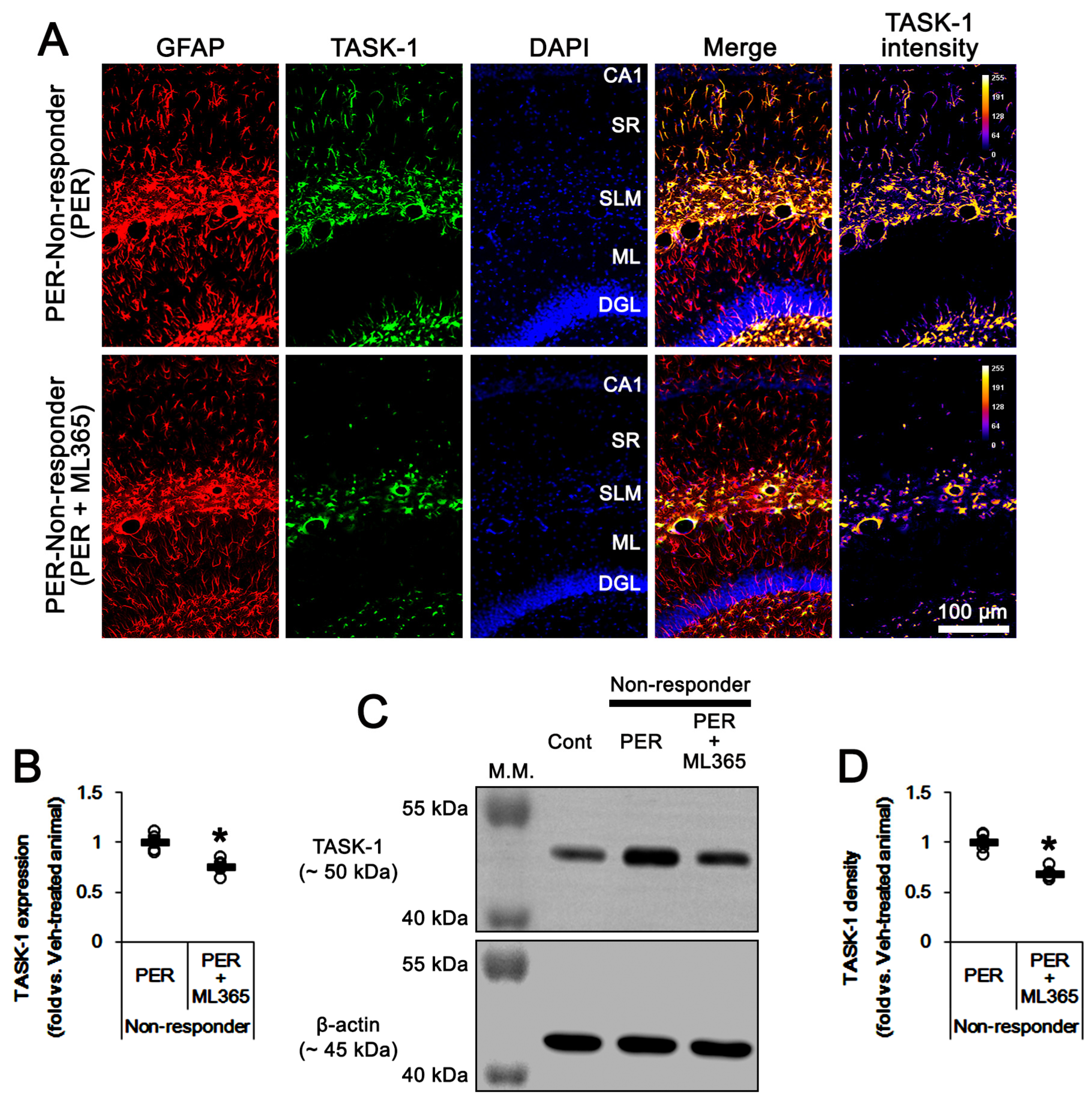
2.4. Effect of ML365 Co-Treatment on Refractory Seizures in Non-Responders to PER
3. Discussion
4. Materials and Methods
4.1. Experimental Animals and Chemicals
4.2. Generation of Chronic Epilepsy Rats
4.3. Surgery
4.4. Drug Trial Protocols
4.4.1. Experiment I
4.4.2. Experiment II
4.5. Western Blot
4.6. Immunofluorescence Study
4.7. Data Analysis
5. Conclusions
Supplementary Materials
Author Contributions
Funding
Institutional Review Board Statement
Informed Consent Statement
Data Availability Statement
Conflicts of Interest
References
- Vezzani, A.; Balosso, S.; Ravizza, T. Neuroinflammatory pathways as treatment targets and biomarkers in epilepsy. Nat. Rev. Neurol. 2019, 15, 459–472. [Google Scholar] [CrossRef] [PubMed]
- Becker, A.J. Review: Animal models of acquired epilepsy: Insights into mechanisms of human epileptogenesis. Neuropathol. Appl. Neurobiol. 2018, 44, 112–129. [Google Scholar] [CrossRef]
- Tang, F.; Hartz, A.M.S.; Bauer, B. Drug-Resistant Epilepsy: Multiple Hypotheses, Few Answers. Front. Neurol. 2017, 8, 301. [Google Scholar] [CrossRef]
- Aronica, E.; Yankaya, B.; Jansen, G.H.; Leenstra, S.; Van Veelen, C.W.M.; Gorter, J.A.; Troost, D. Ionotropic and metabotropic glutamate receptor protein expression in glioneuronal tumours from patients with intractable epilepsy. Neuropathol. Appl. Neurobiol. 2001, 27, 223–237. [Google Scholar] [CrossRef] [PubMed]
- Sillanpää, M.; Schmidt, D. Natural history of treated childhood-onset epilepsy: Prospective, long-term population-based study. Brain 2006, 129, 617–624. [Google Scholar] [CrossRef] [PubMed]
- Fiest, K.M.; Sauro, K.M.; Wiebe, S.; Patten, S.B.; Kwon, C.S.; Dykeman, J.; Pringsheim, T.; Lorenzetti, D.L.; Jetté, N. Prevalence and incidence of epilepsy: A systematic review and meta-analysis of international studies. Neurology 2017, 88, 296–303. [Google Scholar] [CrossRef] [PubMed]
- Löscher, W.; Potschka, H. Blood-brain barrier active efflux transporters: ATP-binding cassette gene family. NeuroRX 2005, 2, 86–98. [Google Scholar] [CrossRef]
- Dozières-Puyravel, B.; Auvin, S. An Evidence-Based Review on the Use of Perampanel for the Treatment of Focal-Onset Seizures in Pediatric Patients. Neuropsychiatr. Dis. Treat. 2019, 15, 2789–2798. [Google Scholar] [CrossRef]
- Tsai, J.J.; Ikeda, A.; Hong, S.B.; Likasitwattanakul, S.; Dash, A. Efficacy, safety, and tolerability of in Asian and non-Asian patients with epilepsy. Epilepsia 2019, 60 (Suppl. S1), 37–46. [Google Scholar] [CrossRef]
- Villanueva, V.; Garcés, M.; López-González, F.; Rodriguez-Osorio, X.; Toledo, M.; Salas-Puig, J.; González-Cuevas, M.; Campos, D.; Serratosa, J.; González-Giráldez, B.; et al. Safety, efficacy and outcome-related factors of perampanel over 12 months in a real-world setting: The FYDATA study. Epilepsy Res. 2016, 126, 201–210. [Google Scholar] [CrossRef]
- Santamarina, E.; Bertol, V.; Garayoa, V.; García-Gomara, M.J.; Garamendi-Ruiz, I.; Giner, P.; Aranzábal, I.; Piera, A.; Arcos, C.; Esteve, P.; et al. Efficacy and tolerability of perampanel as a first add-on therapy with different anti-seizure drugs. Seizure 2020, 83, 48–56. [Google Scholar] [CrossRef] [PubMed]
- Kim, J.-E.; Choi, H.-C.; Song, H.-K.; Kang, T.-C. Perampanel Affects Up-Stream Regulatory Signaling Pathways of GluA1 Phosphorylation in Normal and Epileptic Rats. Front. Cell. Neurosci. 2019, 13, 80. [Google Scholar] [CrossRef] [PubMed]
- Kim, J.-E.; Park, H.; Lee, J.-E.; Kim, T.-H.; Kang, T.-C. PTEN Is Required for The Anti-Epileptic Effects of AMPA Receptor Antagonists in Chronic Epileptic Rats. Int. J. Mol. Sci. 2020, 21, 5643. [Google Scholar] [CrossRef] [PubMed]
- Kim, J.E.; Lee, D.S.; Park, H.; Kang, T.C. Src/CK2/PTEN-Mediated GluN2B and CREB Dephosphorylations Regulate the Responsiveness to AMPA Receptor Antagonists in Chronic Epilepsy Rats. Int. J. Mol. Sci. 2020, 21, 9633. [Google Scholar] [CrossRef] [PubMed]
- Kim, J.E.; Lee, D.S.; Park, H.; Kim, T.H.; Kang, T.C. Inhibition of AKT/GSK3β/CREB Pathway Improves the Respon-siveness to AMPA Receptor Antagonists by Regulating GRIA1 Surface Expression in Chronic Epilepsy Rats. Biomedicines 2021, 9, 425. [Google Scholar] [CrossRef]
- Kim, J.E.; Lee, D.S.; Park, H.; Kim, T.H.; Kang, T.C. AMPA Receptor Antagonists Facilitate NEDD4-2-Mediated GRIA1 Ubiquitination by Regulating PP2B-ERK1/2-SGK1 Pathway in Chronic Epilepsy Rats. Biomedicines 2021, 9, 1069. [Google Scholar] [CrossRef]
- Chen, J.C.; Chesler, M. Modulation of extracellular pH by glutamate and GABA in rat hippocampal slices. J. Neurophysiol. 1992, 67, 29–36. [Google Scholar] [CrossRef]
- Chesler, M. Regulation and Modulation of pH in the Brain. Physiol. Rev. 2003, 83, 1183–1221. [Google Scholar] [CrossRef]
- Voipio, J.; Paalasmaa, P.; Taira, T.; Kaila, K. Pharmacological characterization of extracellular pH transients evoked by selective synaptic and exogenous activation of AMPA, NMDA, and GABAA receptors in the rat hippocampal slice. J. Neurophysiol. 1995, 74, 633–642. [Google Scholar] [CrossRef]
- Smith, S.E.; Chesler, M. Effect of Divalent Cations on AMPA-Evoked Extracellular Alkaline Shifts in Rat Hippocampal Slices. J. Neurophysiol. 1999, 82, 1902–1908. [Google Scholar] [CrossRef]
- Smith, S.E.; Gottfried, J.A.; Chen, J.C.; Chesler, M. Calcium dependence of glutamate receptor-evoked alkaline shifts in hippocampus. Neuroreport 1994, 5, 2441–2445. [Google Scholar] [CrossRef] [PubMed]
- Huang, W.; Smith, S.E.; Chesler, M. Addition of carbonic anhydrase augments extracellular pH buffering in rat cerebral cortex. J. Neurophysiol. 1995, 74, 1806–1809. [Google Scholar] [CrossRef] [PubMed]
- Paalasmaa, P.; Taira, T.; Voipio, J.; Kaila, K. Extracellular alkaline transients mediated by glutamate receptors in the rat hippocampal slice are not due to a proton conductance. J. Neurophysiol. 1994, 72, 2031–2033. [Google Scholar] [CrossRef] [PubMed]
- Pasternack, M.; Bountra, C.; Voipio, J.; Kaila, K. Influence of extracellular and intracellular pH on GABA-gated chloride conductance in crayfish muscle fibres. Neuroscience 1992, 47, 921–929. [Google Scholar] [CrossRef]
- Tang, C.M.; Dichter, M.; Morad, M. Modulation of the N-methyl-D-aspartate channel by extracellular H+. Proc. Natl. Acad. Sci. USA 1990, 87, 6445–6449. [Google Scholar] [CrossRef]
- Traynelis, S.F.; Cull-Candy, S.G. Proton inhibition of N-methyl-D-aspartate receptors in cerebellar neurons. Nature 1990, 345, 347–350. [Google Scholar] [CrossRef]
- Ihle, E.C.; Patneau, D.K. Modulation of alpha-amino-3-hydroxy-5-methyl-4-isoxazolepropionic acid receptor desensitization by extracellular protons. Mol. Pharmacol. 2000, 58, 1204–1212. [Google Scholar] [CrossRef]
- Xiong, Z.-Q.; Saggau, P.; Stringer, J.L. Activity-Dependent Intracellular Acidification Correlates with the Duration of Seizure Activity. J. Neurosci. 2000, 20, 1290–1296. [Google Scholar] [CrossRef]
- Xiong, Z.-Q.; Stringer, J.L. Extracellular pH Responses in CA1 and the Dentate Gyrus During Electrical Stimulation, Seizure Discharges, and Spreading Depression. J. Neurophysiol. 2000, 83, 3519–3524. [Google Scholar] [CrossRef]
- Gabriel, S.; Eilers, A.; Kivi, A.; Kovacs, R.; Schulze, K.; Lehmann, T.N.; Heinemann, U. Effects of barium on stimulus induced changes in extracellular potassium concentration in area CA1 of hippocampal slices from normal and pilocar-pine-treated epileptic rats. Neurosci. Lett. 1998, 242, 9–12. [Google Scholar] [CrossRef]
- Gabriel, S.; Kivi, A.; Kovacs, R.; Lehmann, T.-N.; Lanksch, W.; Meencke, H.; Heinemann, U. Effects of barium on stimulus-induced changes in [K+]o and field potentials in dentate gyrus and area CA1 of human epileptic hippocampus. Neurosci. Lett. 1998, 249, 91–94. [Google Scholar] [CrossRef] [PubMed]
- Duprat, F.; Lesage, F.; Fink, M.; Reyes, R.; Heurteaux, C.; Lazdunski, M. TASK, a human background K+ channel to sense external pH variations near physiological pH. EMBO J. 1997, 16, 5464–5471. [Google Scholar] [CrossRef]
- Niemeyer, M.; González-Nilo, F.; Zúñiga, L.; González, W.; Cid, L.; Sepúlveda, F. Gating of two-pore domain K+ channels by extracellular pH. Biochem. Soc. Trans. 2006, 34, 899–902. [Google Scholar] [CrossRef] [PubMed]
- Plant, L.D.; Kemp, P.; Peers, C.; Henderson, Z.; Pearson, H.A. Hypoxic Depolarization of Cerebellar Granule Neurons by Specific Inhibition of TASK-1. Stroke 2002, 33, 2324–2328. [Google Scholar] [CrossRef] [PubMed]
- Lauritzen, I.; Zanzouri, M.; Honore, E.; Duprat, F.; Ehrengruber, M.U.; Lazdunski, M.; Patel, A.J. K+-dependent Cerebellar Granule Neuron Apoptosis. Role of task leak K+ channels. J. Biol. Chem. 2003, 278, 32068–32076. [Google Scholar] [CrossRef] [PubMed]
- Kim, J.-E.; Kwak, S.-E.; Choi, S.-Y.; Kang, T.-C. Region-specific alterations in astroglial TWIK-related acid-sensitive K+-1 channel immunoreactivity in the rat hippocampal complex following pilocarpine-induced status epilepticus. J. Comp. Neurol. 2008, 510, 463–474. [Google Scholar] [CrossRef] [PubMed]
- Kim, J.-E.; Yeo, S.-I.; Ryu, H.J.; Chung, C.K.; Kim, M.-J.; Kang, T.-C. Changes in TWIK-related Acid Sensitive K+-1 and -3 Channel Expressions from Neurons to Glia in the Hippocampus of Temporal Lobe Epilepsy Patients and Experimental Animal Model. Neurochem. Res. 2011, 36, 2155–2168. [Google Scholar] [CrossRef] [PubMed]
- Kim, J.-E.; Kang, T.-C. Blockade of TASK-1 Channel Improves the Efficacy of Levetiracetam in Chronically Epileptic Rats. Biomedicines 2022, 10, 787. [Google Scholar] [CrossRef]
- Hinterkeuser, S.; Schröder, W.; Hager, G.; Seifert, G.; Blümcke, I.; Elger, C.; Schramm, J.; Steinhäuser, C. Astrocytes in the hippocampus of patients with temporal lobe epilepsy display changes in potassium conductances. Eur. J. Neurosci. 2000, 12, 2087–2096. [Google Scholar] [CrossRef]
- Kim, D.-S.; Kim, J.-E.; Kwak, S.-E.; Choi, H.-C.; Song, H.-K.; Kimg, Y.-I.; Choi, S.-Y.; Kang, T.-C. Up-regulated astroglial TWIK-related acid-sensitive K+ channel-1 (TASK-1) in the hippocampus of seizure-sensitive gerbils: A target of anti-epileptic drugs. Brain Res. 2007, 1185, 346–358. [Google Scholar] [CrossRef]
- Ko, A.-R.; Kang, T.-C. Blockade of endothelin B receptor improves the efficacy of levetiracetam in chronic epileptic rats. Seizure 2015, 31, 133–140. [Google Scholar] [CrossRef] [PubMed]
- Kindler, C.H.; Pietruck, C.; Yost, C.; Sampson, E.R.; Gray, A.T. Localization of the tandem pore domain K+ channel TASK-1 in the rat central nervous system. Brain Res. Mol. Brain Res. 2000, 80, 99–108. [Google Scholar] [CrossRef] [PubMed]
- Flaherty, D.P.; Simpson, D.S.; Miller, M.; Maki, B.E.; Zou, B.; Shi, J.; Wu, M.; McManus, O.B.; Aubé, J.; Li, M.; et al. Potent and selective inhibitors of the TASK-1 potassium channel through chemical optimization of a bis-amide scaffold. Bioorg. Med. Chem. Lett. 2014, 24, 3968–3973. [Google Scholar] [CrossRef] [PubMed]
- Roberta, C.; Francesco, F. Targeting ionotropic glutamate receptors in the treatment of epilepsy. Curr. Neuropharmacol. 2021, 19, 747–765. [Google Scholar]
- Fritsch, B.; Stott, J.J.; Donofrio, J.J.; Rogawski, M.A. Treatment of early and late kainic acid-induced status epilepticus with the noncompetitive AMPA receptor antagonist GYKI 52466. Epilepsia 2009, 51, 108–117. [Google Scholar] [CrossRef]
- Mohammad, H.; Sekar, S.; Wei, Z.; Moien-Afshari, F.; Taghibiglou, C. Perampanel but Not Amantadine Prevents Behavioral Alterations and Epileptogenesis in Pilocarpine Rat Model of Status Epilepticus. Mol. Neurobiol. 2019, 56, 2508–2523. [Google Scholar] [CrossRef]
- Niquet, J.; Baldwin, R.; Norman, K.; Suchomelova, L.; Lumley, L.; Wasterlain, C.G. Simultaneous triple therapy for the treatment of status epilepticus. Neurobiol. Dis. 2017, 104, 41–49. [Google Scholar] [CrossRef]
- Vargová, L.; Jendelová, P.; Chvátal, A.; Syková, E. Glutamate, NMDA, and AMPA Induced Changes in Extracellular Space Volume and Tortuosity in the Rat Spinal Cord. J. Cereb. Blood Flow Metab. 2001, 21, 1077–1089. [Google Scholar] [CrossRef]
- Tong, C.K.; Chen, K.; Chesler, M. Kinetics of activity-evoked pH transients and extracellular pH buffering in rat hippo-campal slices. J. Neurophysiol. 2006, 95, 3686–3697. [Google Scholar] [CrossRef]
- Chen, J.C.; Chesler, M. Extracellular alkaline shifts in rat hippocampal slice are mediated by NMDA and non-NMDA receptors. J. Neurophysiol. 1992, 68, 342–344. [Google Scholar] [CrossRef]
- Ma, L.; Zhang, X.; Zhou, M.; Chen, H. Acid-sensitive TWIK and TASK Two-pore Domain Potassium Channels Change Ion Selectivity and Become Permeable to Sodium in Extracellular Acidification. J. Biol. Chem. 2012, 287, 37145–37153. [Google Scholar] [CrossRef] [PubMed]
- Walz, W. Role of glial cells in the regulation of the brain ion microenvironment. Prog. Neurobiol. 1989, 33, 309–333. [Google Scholar] [CrossRef] [PubMed]
- Binder, D.K.; Yao, X.; Zador, Z.; Sick, T.J.; Verkman, A.S.; Manley, G.T. Increased seizure duration and slowed potassium kinetics in mice lacking aquaporin-4 water channels. Glia 2006, 53, 631–636. [Google Scholar] [CrossRef]
- Rinné, S.; Kiper, A.K.; Schmidt, C.; Ortiz-Bonnin, B.; Zwiener, S.; Seebohm, G.; Decher, N. Stress-Kinase Regulation of TASK-1 and TASK-3. Cell Physiol. Biochem. 2017, 44, 1024–1037. [Google Scholar] [CrossRef]
- Brennan, F.; Fuller, P.J. Rapid upregulation of serum and glucocorticoid-regulated kinase (sgk) gene expression by corticosteroids in vivo. Mol. Cell. Endocrinol. 2000, 166, 129–136. [Google Scholar] [CrossRef]
- Rusai, K.; Prokai, A.; Juanxing, C.; Meszaros, K.; Szalay, B.; Pásti, K.; Müller, V.; Heemann, U.; Lutz, J.; Tulassay, T.; et al. Dexamethasone protects from renal ischemia/reperfusion injury: A possible association with SGK-1. Acta Physiol. Hung. 2013, 100, 173–185. [Google Scholar] [CrossRef] [PubMed]
- Chen, T.; Dai, S.H.; Jiang, Z.Q.; Luo, P.; Jiang, X.F.; Fei, Z.; Gui, S.B.; Qi, Y.L. The AMPAR Antagonist Perampanel At-tenuates Traumatic Brain Injury through Anti-Oxidative and Anti-Inflammatory Activity. Cell. Mol. Neurobiol. 2017, 37, 43–52. [Google Scholar] [CrossRef] [PubMed]
- Alqahtani, F.; Assiri, M.A.; Mohany, M.; Imran, I.; Javaid, S.; Rasool, M.F.; Shakeel, W.; Sivandzade, F.; Alanazi, A.Z.; Al-Rejaie, S.S.; et al. Coadministration of Ketamine and Perampanel Improves Behavioral Function and Reduces Inflammation in Acute Traumatic Brain Injury Mouse Model. BioMed Res. Int. 2020, 2020, 3193725. [Google Scholar] [CrossRef]
- Wu, X.-Y.; Lv, J.-Y.; Zhang, S.-Q.; Yi, X.; Xu, Z.-W.; Zhi, Y.-X.; Zhao, B.-X.; Pang, J.-X.; Yung, K.K.L.; Liu, S.-W.; et al. ML365 inhibits TWIK2 channel to block ATP-induced NLRP3 inflammasome. Acta Pharmacol. Sin. 2022, 43, 992–1000. [Google Scholar] [CrossRef]
- Yagi, S.; Galea, L.A.M. Sex differences in hippocampal cognition and neurogenesis. Neuropsychopharmacology 2019, 44, 200–213. [Google Scholar] [CrossRef]
- Li, F.; Liu, L. Comparison of kainate-induced seizures, cognitive impairment and hippocampal damage in male and female mice. Life Sci. 2019, 232, 116621. [Google Scholar] [CrossRef] [PubMed]
- Ingram, R.J.; Leverton, L.K.; Daniels, V.C.; Li, J.; Christian-Hinman, C.A. Increased GABA transmission to GnRH neurons after intrahippocampal kainic acid injection in mice is sex-specific and associated with estrous cycle disruption. Neurobiol. Dis. 2022, 172, 105822. [Google Scholar] [CrossRef] [PubMed]
- Racine, R.J. Modification of seizure activity by electrical stimulation: II. Motor seizure. Electroencephalogr. Clin. Neurophysiol. 1972, 32, 281–294. [Google Scholar] [CrossRef] [PubMed]












| Control Rats | Epilepsy Rats | |||||||
|---|---|---|---|---|---|---|---|---|
| Veh | Res (PER) | Non-Res (PER) | Non-Res (Veh) | Non-Res (ML365) | Non-Res (PER+Veh) | Non-Res (PER+ML365) | ||
| Total seizure freqeuncy | 0 | 12.71 ± 1.89 | 8.71 ± 0.76 a* | 13.17 ± 1.94 | 13.4 ± 1.14 | 14.2 ± 2.17 | 16.6 ± 2.07 | 10 ± 0.71 c* |
| Total seizure duration (s) | 0 | 585.71 ± 85.73 | 300.29 ± 51.53 a* | 454.67 ± 72.11 | 534.8 ± 78.95 | 335.6 ± 46.7 b* | 616 ± 50.81 | 333.6 ± 38.32 c* |
| Average seizure severity | 0 | 3.16 ± 0.33 | 2.23 ± 0.37 a* | 3.44 ± 0.1 | 3.37 ± 0.21 | 3.27 ± 0.13 | 3.3 ± 0.16 | 2.65 ± 0.18 c* |
| TASK-1 expression | 1 ± 0.07 | 1.63 ± 0.12 a | 1.21 ± 0.09 a* | 1.67 ± 0.13 a | 1 ± 0.08 | 0.76 ± 0.08 b* | 1 ± 0.09 | 0.76 ± 0.08 c* |
| TASK-1 density | 1 ± 0.07 | 1.62 ± 0.09 a | 1.16 ± 0.08 a* | 1.62 ± 0.1 a | 1 ± 0.1 | 0.69 ± 0.04 b* | 1 ± 0.09 | 0.68 ± 0.06 c* |
| Antigen | Host | Manufacturer (Catalog Number) | Dilution |
|---|---|---|---|
| Glia fibrillary acidic protein (GFAP) | Mouse | Millipore (MAB3402) | 1:4000 (IF) |
| TASK-1 | Rabbit | Millipore (AB5250) | 1:50 (IF) 1:200 (WB) |
| β-actin | Mouse | Sigma (A5316) | 1:5000 (WB) |
Disclaimer/Publisher’s Note: The statements, opinions and data contained in all publications are solely those of the individual author(s) and contributor(s) and not of MDPI and/or the editor(s). MDPI and/or the editor(s) disclaim responsibility for any injury to people or property resulting from any ideas, methods, instructions or products referred to in the content. |
© 2023 by the authors. Licensee MDPI, Basel, Switzerland. This article is an open access article distributed under the terms and conditions of the Creative Commons Attribution (CC BY) license (https://creativecommons.org/licenses/by/4.0/).
Share and Cite
Lee, D.-S.; Kim, T.-H.; Park, H.; Kang, T.-C. Deregulation of Astroglial TASK-1 K+ Channel Decreases the Responsiveness to Perampanel-Induced AMPA Receptor Inhibition in Chronic Epilepsy Rats. Int. J. Mol. Sci. 2023, 24, 5491. https://doi.org/10.3390/ijms24065491
Lee D-S, Kim T-H, Park H, Kang T-C. Deregulation of Astroglial TASK-1 K+ Channel Decreases the Responsiveness to Perampanel-Induced AMPA Receptor Inhibition in Chronic Epilepsy Rats. International Journal of Molecular Sciences. 2023; 24(6):5491. https://doi.org/10.3390/ijms24065491
Chicago/Turabian StyleLee, Duk-Shin, Tae-Hyun Kim, Hana Park, and Tae-Cheon Kang. 2023. "Deregulation of Astroglial TASK-1 K+ Channel Decreases the Responsiveness to Perampanel-Induced AMPA Receptor Inhibition in Chronic Epilepsy Rats" International Journal of Molecular Sciences 24, no. 6: 5491. https://doi.org/10.3390/ijms24065491
APA StyleLee, D.-S., Kim, T.-H., Park, H., & Kang, T.-C. (2023). Deregulation of Astroglial TASK-1 K+ Channel Decreases the Responsiveness to Perampanel-Induced AMPA Receptor Inhibition in Chronic Epilepsy Rats. International Journal of Molecular Sciences, 24(6), 5491. https://doi.org/10.3390/ijms24065491
