Sign in to use this feature.

Years

Between: -

Subjects

remove_circle_outline
remove_circle_outline
remove_circle_outline
remove_circle_outline
remove_circle_outline
remove_circle_outline
remove_circle_outline

Journals

Article Types

Countries / Regions

remove_circle_outline
remove_circle_outline
remove_circle_outline
remove_circle_outline

Search Results (136)

Search Parameters:
Keywords = STX3B

Order results
Result details
Results per page
Select all
Export citation of selected articles as:
15 pages, 23101 KB  
Article
Identification of Differentially Expressed Genes and Molecular Pathways Involved in Primary Biliary Cholangitis Using RNA-Seq
by Min Yang, Xiaoyun Shen, Haitao Fu, Jie Lu and Fengying Li
Genes 2026, 17(1), 10; https://doi.org/10.3390/genes17010010 (registering DOI) - 22 Dec 2025
Abstract
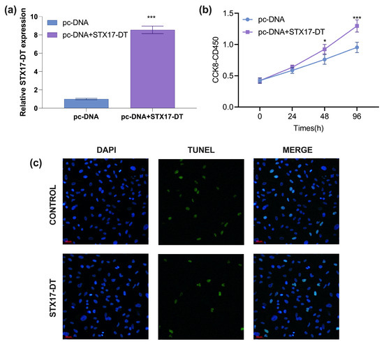
Objective: This study aims to investigate the functional role of lncRNA STX17-DT, which was previously found to be upregulated in peripheral blood mononuclear cells (PBMCs) of PBC patients, by examining its impact on gene expression and cellular behavior in a human monocyte [...] Read more.
Objective: This study aims to investigate the functional role of lncRNA STX17-DT, which was previously found to be upregulated in peripheral blood mononuclear cells (PBMCs) of PBC patients, by examining its impact on gene expression and cellular behavior in a human monocyte model. Methods: STX17-DT was overexpressed in THP-1 cells, which was assessed via plasmid transfection. Transcriptomic changes were analyzed by RNA sequencing, followed by comprehensive bioinformatics analyses including differential expression, functional enrichment, transcription factor network, and protein–protein interaction (PPI) analysis. Functional validation was performed using CCK-8 and TUNEL assays to assess proliferation and apoptosis, respectively. Results: Overexpression of STX17-DT led to 1973 differentially expressed genes (DEGs), with 1201 upregulated and 772 downregulated. Key upregulated genes included interferon-stimulated genes (e.g., interferon induced protein 44 like (IFI44L), interferon induced protein 44 (IFI44), guanylate binding protein 1(GBP1)) and chemokines (CCL4, CCL8). Upregulated DEGs were significantly enriched in immune-related pathways such as NF-κB signaling, Toll-like receptor signaling, TNF signaling, and cytokine–cytokine receptor interaction. Downregulated genes were involved in metabolic and signaling pathways such as PI3K–Akt, cAMP, and butanoate metabolism. Transcription factor analysis revealed significant alterations in regulators like Yes1 associated transcriptional regulator(YAP1), nuclear receptor subfamily 4 group A member 1(NR4A1), and MAF bZIP transcription factor B(MAFB). PPI network analysis suggested TNF, TLR4, TLR6, and STAT2 as central hubs. Functionally, STX17-DT overexpression enhanced THP-1 cell proliferation and significantly reduced apoptosis. Conclusions: STX17-DT promoted a pro-inflammatory transcriptomic profile and enhanced monocyte survival in our study, suggesting a potential role in PBC immunopathology. It may represent a potential biomarker and therapeutic target, particularly for patients with advanced disease or suboptimal response to ursodeoxycholic acid. Further studies in primary cells, animal models, and histological samples are warranted to validate its role in PBC pathogenesis. Full article
(This article belongs to the Section RNA)
Show Figures

Figure 1

11 pages, 374 KB  
Article
Non-Specific Cross Protection of BCG Vaccination in Dairy Calves
by Renata López, Valentina Villarroel, Víctor Neira, Carolina Aguayo, Karina Saadi, Katherinne Orozco, Pedro Abalos and Patricio Retamal
Dairy 2025, 6(5), 60; https://doi.org/10.3390/dairy6050060 - 16 Oct 2025
Viewed by 793
Abstract
Bovine tuberculosis (bTB) is mainly caused by Mycobacterium bovis, which affects cattle, leading to significant economic losses. In Chile, the vaccination with the M. bovis Bacillus Calmette-Guérin (BCG) strain has been implemented in dairy herds with high prevalence of bTB. This study [...] Read more.
Bovine tuberculosis (bTB) is mainly caused by Mycobacterium bovis, which affects cattle, leading to significant economic losses. In Chile, the vaccination with the M. bovis Bacillus Calmette-Guérin (BCG) strain has been implemented in dairy herds with high prevalence of bTB. This study evaluated non-specific protection associated with BCG on the detection of pathogen-associated genes (nsp5, stx1, stx2, invA, IS1081) and mortality related to diarrhea and pneumonia in calves. A total of 186 calves from a commercial dairy farm were enrolled and grouped as vaccinated (n = 96) and non-vaccinated (n = 90). The BCG Russia strain (2–5 × 105 UFC) was inoculated subcutaneously within the first 30 days after birth. Animals were monitored through fecal sampling at 3 and 6 months of age for molecular detection of gene sequences. A logistic regression analysis showed differences in detection rates of the stx1 sequence at 3 months, with a higher risk for the non-vaccinated individuals (OR 2.91, CI 1.42–5.94, p = 0.03) and for those born in the cold season (OR 9.55, CI 2.02–45.11, p = 0.004). A Kaplan–Meier survival analysis showed a significant difference in deaths in vaccinated calves compared with non-vaccinated animals (p = 0.018), suggesting that BCG confers non-specific protection during the first 3 months after birth, in field conditions. Full article
(This article belongs to the Section Dairy Animal Health)
Show Figures

Figure 1

14 pages, 276 KB  
Article
Isolation and Characterization Through Whole-Genome Sequencing of STEC Strains from Free-Ranging Red Deer
by Stefania Lauzi, Rosangela Tozzoli, Paola Chiani, Matteo Nava, Arnold Knijn, Valeria Michelacci, Stefano Giacomelli, Gaia Scavia, Stefano Morabito and Camilla Luzzago
Vet. Sci. 2025, 12(10), 929; https://doi.org/10.3390/vetsci12100929 - 24 Sep 2025
Viewed by 658
Abstract
Whole-genome sequence (WGS) analysis was used in this study to characterize Shiga toxin-producing Escherichia coli (STEC) isolates in free-ranging red deer from the central Italian Alps. Fecal samples from 92 hunted red deer collected between September and December 2022 were analyzed for the [...] Read more.
Whole-genome sequence (WGS) analysis was used in this study to characterize Shiga toxin-producing Escherichia coli (STEC) isolates in free-ranging red deer from the central Italian Alps. Fecal samples from 92 hunted red deer collected between September and December 2022 were analyzed for the presence of STEC. Single E. coli colonies positive by PCR for stx genes were analyzed by WGS. STEC were isolated from eleven (12%) samples, showing eight stx2b, one stx2a, two stx1c, and one stx1a subtypes. Different serotypes and sequence types were identified (n = 8 each). Three isolates of O27:H30 serotype and ST753 showed no correlation in the cgMLST analysis (AD range 44–98). All strains harbored additional virulence factors. The only isolate harboring stx2a also possessed the eae gene and belonged to serotype O26:H11. Some isolates displayed shuffled virulence features of more than one E. coli pathotype. The high genetic diversity of strains circulating in the red deer population living in the central Italian Alps, including the STEC O26:H11 strain associated with STEC from severe disease in humans, confirms red deer as STEC reservoirs and highlights the need for monitoring the presence of these pathogens in wild ruminants. Full article
15 pages, 1600 KB  
Article
Characterization of a Potential Therapeutic Anti-Canine PD-1 Single Domain Antibody Produced in Yeast
by Kartikeya Vijayasimha, Andrew J. Annalora, Dan V. Mourich, Carl E. Ruby, Brian P. Dolan, Laura Crowell, Vu Ha Minh Le, Maureen K. Larson, Shay Bracha and Christopher K. Cebra
Vet. Sci. 2025, 12(7), 649; https://doi.org/10.3390/vetsci12070649 - 8 Jul 2025
Viewed by 1582
Abstract
A single domain antibody (SDAb) targeting canine PD-1 was developed as a potential immunotherapeutic for canine cancer. An alpaca was immunized with canine PD-1 protein, and a phage-display library was constructed using mRNA isolated from peripheral lymphocytes. Screening of the library yielded multiple [...] Read more.
A single domain antibody (SDAb) targeting canine PD-1 was developed as a potential immunotherapeutic for canine cancer. An alpaca was immunized with canine PD-1 protein, and a phage-display library was constructed using mRNA isolated from peripheral lymphocytes. Screening of the library yielded multiple SDAb candidates capable of nanomolar binding to canine PD-1. Among these, clone STX-1b5 demonstrated high expression in a yeast-based recombinant system and was selected for further characterization. Binding and competition assays using ELISA confirmed its ability to bind canine PD-1 and block PDL-1 interaction. In silico structural modeling supported the interaction of STX-1b5 with key PD-1 residues implicated in ligand binding. These findings support the feasibility of using SDAbs and cost-effective yeast expression systems to generate immunotherapeutics for veterinary use, with STX-1b5 representing a promising lead candidate for future clinical development. Full article
(This article belongs to the Section Nutritional and Metabolic Diseases in Veterinary Medicine)
Show Figures

Figure 1

35 pages, 20738 KB  
Article
Impact of Zinc(II) Chloride Contamination on Bentonites: Formation of Simonkolleite and Effects on Porosity and Chemical Composition
by Edyta Nartowska, Piotr Stępień and Maria Kanuchova
Materials 2025, 18(13), 2933; https://doi.org/10.3390/ma18132933 - 20 Jun 2025
Cited by 1 | Viewed by 1193
Abstract
This study examines the formation of the clay mineral simonkolleite (Skl) in bentonites contaminated with zinc(II) chloride (ZnCl2), a process that has been little documented in heterogeneous systems such as contaminated bentonites. We explain the contamination mechanisms and provide new insights [...] Read more.
This study examines the formation of the clay mineral simonkolleite (Skl) in bentonites contaminated with zinc(II) chloride (ZnCl2), a process that has been little documented in heterogeneous systems such as contaminated bentonites. We explain the contamination mechanisms and provide new insights into the mineralogical, structural, and physicochemical transformations occurring within these materials. The objective, explored for the first time, was to assess how the ZnCl2-induced mineral phase formation influences the properties of bentonites used as sealing materials, particularly regarding changes in specific surface area and porosity. Three bentonites were analyzed: Ca-bentonite from Texas (STx-1b), Na-bentonite from Wyoming (SWy-3), and Ca-bentonite from Jelsovy Potok, Slovakia (BSvk). Treatment with ZnCl2 solution led to ion exchange and the formation of up to ~30% simonkolleite, accompanied by a concurrent decrease in montmorillonite content by 9–30%. A suite of analytical techniques, including X-ray diffraction (XRD), scanning electron microscopy (SEM), thermogravimetric analysis (TGA), X-ray fluorescence (XRF), and energy-dispersive X-ray spectroscopy (EDS), was employed to characterize these transformations. The contamination mechanism of ZnCl2 involves an ion exchange of Zn2+ within the montmorillonite structure, the partial degradation of specific montmorillonite phases, and the formation of a secondary phase, simonkolleite. These transformations caused a ~50% decrease in specific surface area and porosity as measured by the Brunauer–Emmett–Teller (BET) nitrogen adsorption and Barrett–Joyner–Halenda (BJH) methods. The findings raise concerns regarding the long-term performance of bentonite-based barriers. Further research should evaluate hydraulic conductivity, mechanical strength, and the design of modified bentonite materials with improved resistance to Zn-induced alterations. Full article
(This article belongs to the Special Issue Application and Modification of Clay Minerals)
Show Figures

Figure 1

16 pages, 803 KB  
Article
Virulence and Antibiotic Resistance of aEPEC/STEC Escherichia coli Pathotypes with Serotype Links to Shigella boydii 16 Isolated from Irrigation Water
by Yessica Enciso-Martínez, Edwin Barrios-Villa, Manuel G. Ballesteros-Monrreal, Armando Navarro-Ocaña, Dora Valencia, Gustavo A. González-Aguilar, Miguel A. Martínez-Téllez, Julián Javier Palomares-Navarro and Fernando Ayala-Zavala
Pathogens 2025, 14(6), 549; https://doi.org/10.3390/pathogens14060549 - 1 Jun 2025
Viewed by 1564
Abstract
Irrigation water can serve as a reservoir and transmission route for pathogenic Escherichia coli, posing a threat to food safety and public health. This study builds upon a previous survey conducted in Hermosillo, Sonora (Mexico), where 445 samples were collected from a [...] Read more.
Irrigation water can serve as a reservoir and transmission route for pathogenic Escherichia coli, posing a threat to food safety and public health. This study builds upon a previous survey conducted in Hermosillo, Sonora (Mexico), where 445 samples were collected from a local Honeydew melon farm and associated packing facilities. Among the 32 E. coli strains recovered, two strains, A34 and A51, were isolated from irrigation water and selected for further molecular characterization by PCR, due to their high pathogenic potential. Both strains were identified as hybrid aEPEC/STEC pathotypes carrying bfpA and stx1 virulence genes. Adhesion assays in HeLa cells revealed aggregative and diffuse patterns, suggesting enhanced colonization capacity. Phylogenetic analysis classified A34 within group B2 as associated with extraintestinal pathogenicity and antimicrobial resistance, while A51 was unassigned to any known phylogroup. Serotyping revealed somatic antigens shared with Shigella boydii 16, suggesting possible horizontal gene transfer or antigenic convergence. Antibiotic susceptibility testing showed resistance to multiple β-lactam antibiotics, including cephalosporins, linked to the presence of blaCTX-M-151 and blaCTX-M-9. Although no plasmid-mediated quinolone resistance genes were detected, resistance may involve efflux pumps or mutations in gyrA and parC. These findings are consistent with previous reports of E. coli adaptability in agricultural environments, suggesting potential genetic adaptability. While our data support the presence of virulence and resistance markers, further studies would be required to demonstrate mechanisms such as horizontal gene transfer or adaptive evolution. Full article
Show Figures

Graphical abstract

13 pages, 272 KB  
Article
The Effect of Mitomycin C on Induction of Shiga Toxin Production in Clinical STEC Isolates
by Surangi H. Thilakarathna, Brendon Parsons and Linda Chui
Toxins 2025, 17(6), 267; https://doi.org/10.3390/toxins17060267 - 27 May 2025
Viewed by 1080
Abstract
Early determination of the Shiga toxin type of Shiga toxin-producing Escherichia coli (STEC) is crucial for guiding STEC-infected patients for proper and timely treatment and patient care. Most diagnostic microbiology laboratories rely on PCR assays to detect the presence of stx1 and/or stx2 [...] Read more.
Early determination of the Shiga toxin type of Shiga toxin-producing Escherichia coli (STEC) is crucial for guiding STEC-infected patients for proper and timely treatment and patient care. Most diagnostic microbiology laboratories rely on PCR assays to detect the presence of stx1 and/or stx2 and enzymatic immunoassays (EIA) to detect the presence of the Shiga toxins 1 and/or 2 in STEC-positive stool samples. Occasionally, the stool samples test positive for STEC by PCR assays but test negative for the presence of Shiga toxins. Insufficient toxin production under laboratory conditions is the main culprit of this discordance. To test whether EIA-based STEC detection could be improved, various clinical STEC strains were treated with mitomycin C, which is a commonly used inducer of Shiga toxin production. A dose-dependent increase in Shiga toxin production, in response to mitomycin C doses of up to 500 ng/mL, was observed without any bactericidal effects. Depending on the serotype, 5–50 times more Shiga toxin 2 was produced than Shiga toxin 1. Shiga toxin production was not induced by the mitomycin C treatment in certain STEC serotypes carrying the toxin subtypes stx1a, stx2a, 2b, 2f, or 2h. This diversity in toxin production indicates that other factors may determine toxin expression in certain STEC strains, which warrant further exploration. Full article
(This article belongs to the Special Issue Multi Methods for Detecting Natural Toxins)
24 pages, 1148 KB  
Article
In-Feed vs. In-Water Chlortetracycline Administration on the Fecal Prevalence of Virulence Genes and Pathotypes of Escherichia coli Involved in Enteric Colibacillosis in Piglets
by Ramya Kalam, Raghavendra G. Amachawadi, Xiaorong Shi, Jianfa Bai, Mina Abbasi, Mike D. Tokach and Tiruvoor G. Nagaraja
Microorganisms 2025, 13(6), 1185; https://doi.org/10.3390/microorganisms13061185 - 22 May 2025
Cited by 1 | Viewed by 847
Abstract
Colibacillosis in nursery pigs, caused by Escherichia coli (ETEC, EPEC, and STEC pathotypes), remains a major economic concern in the swine industry. This study evaluated the effects of in-feed or in-water chlortetracycline (CTC) administration on the fecal prevalence of virulence genes and pathotypes [...] Read more.
Colibacillosis in nursery pigs, caused by Escherichia coli (ETEC, EPEC, and STEC pathotypes), remains a major economic concern in the swine industry. This study evaluated the effects of in-feed or in-water chlortetracycline (CTC) administration on the fecal prevalence of virulence genes and pathotypes associated with colibacillosis. A total of 1296 weaned piglets (21 days old) were allocated to 48 pens (16 pens/treatment; 27 piglets/pen) and assigned randomly to no CTC, in-feed CTC, or in-water CTC groups. CTC was administered from days 0 to 14. Fecal samples from five piglets per pen on days 0, 14, and 28 were enriched, screened by 11-plex PCR, cultured for pathotypes, and tested for CTC susceptibility and tetracycline resistance genes. None of the 360 fecal samples or 3267 E. coli isolates were positive for bfpA or aggA. Prevalence of estB (96.9%) and astA (92.8%) was highest. ETEC was the dominant pathotype (41.2%), with astA (29%) and estB (21.9%) as predominant enterotoxin genes. CTC administration had no significant effect on fecal prevalence of virulence genes or pathotypes (p > 0.05). stx2 and STEC were detected only at day 28, all harboring stx2e. All pathotypes were CTC-resistant, with tetA as the predominant resistance gene. Full article
(This article belongs to the Special Issue Advances in Veterinary Microbiology)
Show Figures

Figure 1

15 pages, 1501 KB  
Article
Curcumin Reverses Antibiotic Resistance and Downregulates Shiga Toxin Expression in Enterohemorrhagic E. coli
by Martin Zermeño-Ruiz, Mirian Cobos-Vargas, Mauro Donaldo Saucedo-Plascencia, Rafael Cortés-Zárate, Leonardo Hernandez-Hernandez, Teresa Arcelia Garcia-Cobian, Teresa Estrada-Garcia and Araceli Castillo-Romero
Diseases 2025, 13(5), 154; https://doi.org/10.3390/diseases13050154 - 17 May 2025
Viewed by 1816
Abstract
Background: Enterohemorrhagic Escherichia coli (EHEC) is a considerable public health concern associated with several foodborne outbreaks of bloody diarrhea (BD) and the potentially lethal hemolytic uremic syndrome (HUS), the pathophysiology of which is attributable to the Shiga toxin (Stx) produced by this bacterium. [...] Read more.
Background: Enterohemorrhagic Escherichia coli (EHEC) is a considerable public health concern associated with several foodborne outbreaks of bloody diarrhea (BD) and the potentially lethal hemolytic uremic syndrome (HUS), the pathophysiology of which is attributable to the Shiga toxin (Stx) produced by this bacterium. In most patients, supportive treatment will be sufficient; however, in some cases, antibiotic treatment may be necessary. Most antibiotics are not recommended for EHEC infection treatment, particularly those that kill the bacteria, since this triggers the release of Stx in the body, inducing or worsening HUS. Azithromycin, which prevents the release of Stx and is a weaker inducer of the SOS system, has been successfully used to reduce EHEC shedding. It is necessary to identify compounds that eliminate EHEC without inducing Stx release. The use of natural compounds such as curcumin (CUR), a polyphenol derived from turmeric, has been highlighted as an alternative bactericidal treatment approach. Objective: The objective of this study was to establish the effect of CUR and its interactions with selected antibiotics on resistant EHEC O157/H7/EDL933. Methods: Bacterial cultures were exposed to CUR at three different concentrations (110, 220, and 330 µg/mL) and 1.2% DMSO, and the antimicrobial activity of CUR was assessed by measuring the optical density at 600 nm (OD600). The synergy of CUR and the antibiotics was determined with the FIC method. RT-PCR was performed to determine the expression levels of the blaCTX-M-15, catA1, acrAB-tolC stx2A, and stx2B genes. Results: Our data indicate that CUR did not affect the growth of EHEC, but when combined with the antibiotics, it acted as a bacterial resistance breaker. Synergistic combinations of CUR and cefotaxime or chloramphenicol significantly reduced colony counts. Conclusions: Our findings support the potential of CUR as a sensitizer or in combination therapy against EHEC. Full article
(This article belongs to the Section Infectious Disease)
Show Figures

Figure 1

18 pages, 2265 KB  
Article
Pathogenomic Characterization of Multidrug-Resistant Escherichia coli Strains Carrying Wide Efflux-Associated and Virulence Genes from the Dairy Farm Environment in Xinjiang, China
by Muhammad Shoaib, Sehrish Gul, Sana Majeed, Zhuolin He, Baocheng Hao, Minjia Tang, Xunjing Zhang, Zhongyong Wu, Shengyi Wang and Wanxia Pu
Antibiotics 2025, 14(5), 511; https://doi.org/10.3390/antibiotics14050511 - 15 May 2025
Cited by 4 | Viewed by 1516
Abstract
Background/Objectives: Livestock species, particularly dairy animals, can serve as important reservoirs of E. coli, carrying antibiotic resistance and virulence genes under constant selective pressure and their spread in the environment. In this study, we performed the pathogenomic analysis of seven multidrug [...] Read more.
Background/Objectives: Livestock species, particularly dairy animals, can serve as important reservoirs of E. coli, carrying antibiotic resistance and virulence genes under constant selective pressure and their spread in the environment. In this study, we performed the pathogenomic analysis of seven multidrug resistant (MDR) E. coli strains carrying efflux-associated and virulence genes from the dairy farm environment in Xinjiang Province, China. Methods: First, we processed the samples using standard microbiological techniques followed by species identification with MALDI-TOF MS. Then, we performed whole genome sequencing (WGS) on the Illumina NovaSeq PE150 platform and conducted pathogenomic analysis using multiple bioinformatics tools. Results: WGS analysis revealed that the E. coli strains harbored diverse antibiotic efflux-associated genes, including conferring resistance to fluoroquinolones, aminoglycosides, aminocoumarins, macrolides, peptides, phosphonic acid, nitroimidazole, tetracyclines, disinfectants/antiseptics, and multidrug resistance. The phylogenetic analysis classified seven E. coli strains into B1 (n = 4), C (n = 2), and F (n = 1) phylogroups. PathogenFinder predicted all E. coli strains as potential human pathogens belonging to distinct serotypes and carrying broad virulence genes (ranging from 12 to 27), including the Shiga toxin-producing gene (stx1, n = 1). However, we found that a few of the virulence genes were associated with prophages and genomic islands in the E. coli strains. Moreover, all E. coli strains carried a diverse bacterial secretion systems and biofilm-associated genes. Conclusions: The present study highlights the need for large-scale genomic surveillance of antibiotic-resistant bacteria in dairy farm environments to identify AMR reservoir spillover and pathogenic risks to humans and design targeted interventions to further stop their spread under a One Health framework. Full article
(This article belongs to the Special Issue Antibiotic Resistance: A One-Health Approach, 2nd Edition)
Show Figures

Figure 1

11 pages, 1028 KB  
Article
Potential for Misinterpretation in the Laboratory Diagnosis of Clostridioides difficile Infections
by Alexandra Kalacheva, Metodi Popov, Valeri Velev, Rositsa Stoyanova, Yordanka Mitova-Mineva, Tsvetelina Velikova and Maria Pavlova
Diagnostics 2025, 15(9), 1166; https://doi.org/10.3390/diagnostics15091166 - 3 May 2025
Cited by 1 | Viewed by 1129
Abstract
Background/Objective. Toxin-producing strains of Clostridioides difficile (C. diff) are the most commonly identified cause of healthcare-associated infection in the elderly. Risk factors include advanced age, hospitalization, prior or concomitant systemic antibacterial therapy, chemotherapy, and gastrointestinal surgery. Patients with unspecified and [...] Read more.
Background/Objective. Toxin-producing strains of Clostridioides difficile (C. diff) are the most commonly identified cause of healthcare-associated infection in the elderly. Risk factors include advanced age, hospitalization, prior or concomitant systemic antibacterial therapy, chemotherapy, and gastrointestinal surgery. Patients with unspecified and new-onset diarrhea with ≥3 unformed stools in 24 h are the target population for C. diff infection (CDI) testing. To present data on the risks of laboratory misdiagnosis in managing CDI. Materials. In two general hospitals, we examined 116 clinical stool specimens from hospitalized patients with acute diarrhea suspected of nosocomial or antibiotic-associated diarrhea (AAD) due to C. diff. Enzyme immunoassay (EIA) tests for the detection of C. diff toxins A (cdtA) and B (cdtB) in stool, automated CLIA assay for the detection of C. diff GDH antigen and qualitative determination of cdtA and B in human feces and anaerobic stool culture were applied for CDI laboratory diagnosis. MALDI-TOF (Bruker) was used to identify the presumptive anaerobic bacterial colonies. The following methods were used as confirmatory diagnostics: the LAMP method for the detection of Salmonella spp. and simultaneous detection of C. jejuni and C. coli, an E. coli Typing RT-PCR detection kit (ETEC, EHEC, STEC, EPEC, and EIEC), API 20E and aerobic stool culture methods. Results. A total of 40 toxigenic strains of C. diff were isolated from all 116 tested diarrheal stool samples, of which 38/40 produced toxin B and 2/40 strains were positive for both cdtA and cdtB. Of the stool samples positive for cdtA (6/50) and/or cdtB (44/50) by EIA, 33 were negative for C. diff culture but positive for the following diarrheal agents: Salmonella enterica subsp. arizonae (1/33, LAMP, culture, API 20E); C. jejuni (2/33, LAMP, culture, MALDI TOF); ETEC O142 (1/33), STEC O145 and O138 (2/33, E. coli RT-PCR detection kit, culture); C. perfringens (2/33, anaerobic culture, MALDI TOF); hypermycotic enterotoxigenic K. pneumonia (2/33) and enterotoxigenic P. mirabilis (2/33, culture; PCR encoding LT-toxin). Two of the sixty-six cdtB-positive samples (2/66) showed a similar misdiagnosis when analyzed using the CLIA method. However, the PCR analysis showed that they were cdtB-negative. In contrast, the LAMP method identified a positive result for C. jejuni in one sample, and another was STEC positive (stx1+/stx2+) by RT-PCR. We found an additional discrepancy in the CDI test results: EPEC O86 (RT-PCR eae+) was isolated from a fecal sample positive for GHA enzyme (CLIA) and negative for cdtA and cdtB (CLIA and PCR). However, the culture of C. diff was negative. These findings support the hypothesis that certain human bacterial pathogens that produce enterotoxins other than C. diff, as well as intestinal commensal microorganisms, including Klebsiella sp. and Proteus sp., contribute to false-positive EIA card tests for C. diff toxins A and B, which are the most widely used laboratory tests for CDI. Conclusions. CDI presents a significant challenge to clinical practice in terms of laboratory diagnostic management. It is recommended that toxin-only EIA tests should not be used as the sole diagnostic tool for CDI but should be limited to detecting toxins A and B. Accurate diagnosis of CDI requires a combination of laboratory diagnostic methods on which proper infection management depends. Full article
(This article belongs to the Section Diagnostic Microbiology and Infectious Disease)
Show Figures

Figure 1

18 pages, 3872 KB  
Article
Prevalence, Molecular Characterization, and Antimicrobial Resistance Profile of Enterotoxigenic Escherichia coli Isolates from Pig Farms in China
by Jiajia Zhu, Zewen Liu, Siyi Wang, Ting Gao, Wei Liu, Keli Yang, Fangyan Yuan, Qiong Wu, Chang Li, Rui Guo, Yongxiang Tian and Danna Zhou
Foods 2025, 14(7), 1188; https://doi.org/10.3390/foods14071188 - 28 Mar 2025
Cited by 3 | Viewed by 1238
Abstract
Enterotoxigenic Escherichia coli (ETEC) poses a critical threat to livestock health and food safety, particularly in regard to misuse of antimicrobial agents, which have accelerated the evolution of multidrug-resistant (MDR) ETEC strains, reshaping their virulence landscapes and epidemiological trajectories. In this study, 24 [...] Read more.
Enterotoxigenic Escherichia coli (ETEC) poses a critical threat to livestock health and food safety, particularly in regard to misuse of antimicrobial agents, which have accelerated the evolution of multidrug-resistant (MDR) ETEC strains, reshaping their virulence landscapes and epidemiological trajectories. In this study, 24 ETEC isolates from porcine diarrheal samples undergo genomic and phenotypic profiling, including virulence genotyping, bacterial adhesion, and antimicrobial resistance (AMR) analysis. Results show that multi-locus sequence typing (MLST) outputs (ST88, ST100) and serotypes (O9:H19, O116:H11, O149:H10) exhibited enhanced virulence, with F18ab-fimbriated strains carrying Shiga toxin genes (stx2A) demonstrating higher cytotoxicity than non-stx strains. There exists a significant negative correlation between bacterial growth rates and intestinal epithelial adhesion, with the expression of ETEC adhesion and virulence genes being growth-time-dependent. These relationships suggest evolutionary trade-offs favoring either rapid proliferation or virulence. Among these isolates, 95.8% were MDR, with alarming resistance to quinolones and aminoglycosides. Geospatial analysis identified region-specific AMR gene clusters, notably oqxB-aac(3) co-occurrence networks in 79% of ETEC isolates. These results highlight the urgent need for precision interventions, including vaccines targeting epidemic serotypes and AMR monitoring systems to disrupt resistance propagation across swine production networks. By underscoring the importance of current virulence and AMR profiles, this study provides actionable strategies to mitigate ETEC-associated threats to both animal welfare and meat safety ecosystems. Full article
Show Figures

Figure 1

24 pages, 6406 KB  
Article
Lectin-Based Substrate Detection in Fabry Disease Using the Gb3-Binding Lectins StxB and LecA
by Serap Elçin-Guinot, Simon Lagies, Yoav Avi-Guy, Daniela Neugebauer, Tobias B. Huber, Christoph Schell, Bernd Kammerer and Winfried Römer
Int. J. Mol. Sci. 2025, 26(5), 2272; https://doi.org/10.3390/ijms26052272 - 4 Mar 2025
Viewed by 2409
Abstract
Fabry disease, the second most common lysosomal storage disorder, is caused by a deficiency of α-galactosidase A (α-Gal A), which leads to an accumulation of glycosphingolipids (GSL), mainly globotriaosylceramide (also known as Gb3). This aberrant GSL metabolism subsequently causes cellular dysfunction; however, the [...] Read more.
Fabry disease, the second most common lysosomal storage disorder, is caused by a deficiency of α-galactosidase A (α-Gal A), which leads to an accumulation of glycosphingolipids (GSL), mainly globotriaosylceramide (also known as Gb3). This aberrant GSL metabolism subsequently causes cellular dysfunction; however, the underlying cellular and molecular mechanisms are still unknown. There is growing evidence that damage to organelles, including lysosomes, mitochondria, and plasma membranes, is associated with substrate accumulation. Current methods for the detection of Gb3 are based on anti-Gb3 antibodies, the specificity and sensitivity of which are problematic for glycan detection. This study presents a robust method using lectins, specifically the B-subunit of Shiga toxin (StxB) from Shigella dysenteriae and LecA from Pseudomonas aeruginosa, as alternatives for Gb3 detection in Fabry fibroblasts by flow cytometry and confocal microscopy. StxB and LecA showed superior sensitivity, specificity, and consistency in different cell types compared to all anti-Gb3 antibodies used in this study. In addition, sphingolipid metabolism was analyzed in primary Fabry fibroblasts and α-Gal A knockout podocytes using targeted tandem liquid chromatography-mass spectrometry. Our findings establish lectins as a robust tool for improved diagnostics and research of Fabry disease and provide evidence of SL changes in cultured human cells, filling a knowledge gap. Full article
(This article belongs to the Section Biochemistry)
Show Figures

Figure 1

13 pages, 265 KB  
Article
Prevalence of Shiga-Toxigenic Escherichia coli in Bovine Manure in the Mid-Atlantic Region of the United States
by Pushpinder K. Litt, Alexis N. Omar, Samantha Gartley, Alyssa Kelly, Thais Ramos, Esmond Nyarko, Tenille Ribeiro de Souza, Michele Jay-Russell, Yuhuan Chen, Peiman Aminabadi, David T. Ingram and Kalmia E. Kniel
Microorganisms 2025, 13(2), 419; https://doi.org/10.3390/microorganisms13020419 - 14 Feb 2025
Viewed by 1121
Abstract
Shiga toxin-producing Escherichia coli (STEC) is a foodborne pathogen and known to reside naturally in cattle. The application of untreated biological soil amendments of animal origin on fresh produce fields results in unique food safety challenges. It is critical to identify farm manure [...] Read more.
Shiga toxin-producing Escherichia coli (STEC) is a foodborne pathogen and known to reside naturally in cattle. The application of untreated biological soil amendments of animal origin on fresh produce fields results in unique food safety challenges. It is critical to identify farm manure management practices to mitigate pre-harvest pathogen contamination. The objective of this study was to quantify the prevalence and level of STEC in cattle manure in the Mid-Atlantic region of the United States. A total of 161 bovine manure samples were collected from 13 cattle farms between 2016 and 2018. The samples were enriched with non-selective and selective media and quantified following a Most-Probable Number (MPN) assay. Among the recovered STEC isolates, PCR was performed to determine the presence of stx, eae, and rfbE. Clermont PCR was performed to identify phylogenetic groups of isolates. Of the 13 farms, 11 had STEC populations between <1.0 and >5.6 log MPN/g. Farm, humidity, and sampling year significantly (p < 0.05) influenced STEC populations in bovine manure. Of the 108 isolates, 50% were stx+ and 14% eae+. Phylogenetic group analysis revealed that 46% of the isolates belonged to group A, 19% to B1, 7% to B2, and 28% to D. Group D had the highest prevalence of stx+ and eae+ and group B1 had the lowest prevalence. Results suggest STEC geographical distribution in the Mid-Atlantic region is farm-specific, and climatic conditions can be critical for its survival and dissemination. Full article
(This article belongs to the Section Food Microbiology)
13 pages, 2638 KB  
Article
Difference Analysis on Virulence Genes, Biofilms and Antimicrobial Susceptibility of Escherichia coli from Clinical and Subclinical Bovine Mastitis
by Jiakun Zuo, Zhaoyang Lv, Liyan Lian, Zihao Wu, Shaodong Fu, Haiyang Zhang, Jing Wu, Zihao Pan, Yong Yu, Wei Chen, Wei Jiang, Huifang Yin, Zhaoguo Chen, Yunpeng Yi, Xiangan Han and Jinfeng Miao
Vet. Sci. 2025, 12(2), 132; https://doi.org/10.3390/vetsci12020132 - 6 Feb 2025
Cited by 2 | Viewed by 2541
Abstract
Escherichia coli (E. coli) has the ability to induce clinical and subclinical mastitis in dairy cows, causing a huge loss for the dairy industry. In this study, 51 subclinical mastitis isolates and 36 clinical mastitis isolates from eight provinces of China [...] Read more.
Escherichia coli (E. coli) has the ability to induce clinical and subclinical mastitis in dairy cows, causing a huge loss for the dairy industry. In this study, 51 subclinical mastitis isolates and 36 clinical mastitis isolates from eight provinces of China between 2019 and 2021 were used to investigate the differences in their biological characteristics. The results showed that B1 (52.9%) and A (39.1%) were the predominant phylogroups; R1 (50.6%) was the predominant lipopolysaccharide (LPS) core type; and 44 STs (ST10 and ST58 were the most sequence-prevalent STs) and 2 new STs (ST14828 and ST14829) were identified; however, no significant difference was observed between the clinical and subclinical group strains. To compare the virulence gene differences between the clinical and subclinical mastitis-related isolates, 18 common virulence genes (including afaE, eaeA, papC, saa, sfa, ompA, aer, irp2, iucD, escV, sepD, east1, estB, stx2e, CNF1, cba, hlyA and traT) were determined using the PCR method. The results showed that the detection rates of traT, irp2 and iucD in clinical mastitis isolates were significantly higher than those in subclinical mastitis isolates (p ˂ 0.05). Meanwhile, subclinical-group E. coli had stronger biofilm formation abilities than the clinical group (p < 0.05) in 78 (89.7%) mastitis-related E. coli that could form biofilms. Furthermore, 87 mastitis-related E. coli showed severe resistance against tetracycline (37.9%), ampicillin (36.8%), streptomycin (34.5%) and cotrimoxazole (28.7%); their most prevalent resistance genes were blaCTX-M (33.3%), tetA (27.6%), sul2 (18.4%) and strB (28.7%). It was noteworthy that the clinical-group strains had a higher resistance against ampicillin and possessed higher amounts of the resistance gene blaCTX-M (p < 0.05) compared to the subclinical group. This study aims to provide references for preventing the E. coli isolates from inducing different types of mastitis. Full article
(This article belongs to the Special Issue Ruminant Mastitis: Therapies and Control)
Show Figures

Figure 1

Back to TopTop