Sign in to use this feature.

Years

Between: -

Subjects

remove_circle_outline
remove_circle_outline
remove_circle_outline
remove_circle_outline
remove_circle_outline
remove_circle_outline
remove_circle_outline

Journals

Article Types

Countries / Regions

Search Results (45)

Search Parameters:
Keywords = STEAP1

Order results
Result details
Results per page
Select all
Export citation of selected articles as:
13 pages, 5069 KB  
Article
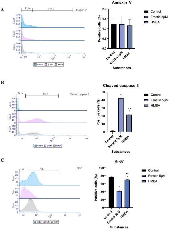
Assessing the Effects of Erastin in Exploring the Role of Ferroptosis in the Erythroid Maturation Program of Murine Erythroleukemia Cells
by Aliki Papadimitriou-Tsantarliotou, Chrysostomos Avgeros and Ioannis S. Vizirianakis
Future Pharmacol. 2026, 6(2), 17; https://doi.org/10.3390/futurepharmacol6020017 - 24 Mar 2026
Abstract
Background/Objectives: Ferroptosis, an iron-dependent form of regulated cell death defined by lipid peroxidation, has been extensively studied in cancer and neurodegeneration, but its contribution to erythropoiesis remains poorly understood. Methods: In this study, we investigated the expression of ferroptosis-related genes during [...] Read more.
Background/Objectives: Ferroptosis, an iron-dependent form of regulated cell death defined by lipid peroxidation, has been extensively studied in cancer and neurodegeneration, but its contribution to erythropoiesis remains poorly understood. Methods: In this study, we investigated the expression of ferroptosis-related genes during HMBA-induced differentiation of murine erythroleukemia (MEL) cells and further assessed the effects of the ferroptosis inducer erastin in this model system. Results: HMBA treatment was accompanied by upregulation of ferroptosis-inducing genes (Atf3, Por, Tfrc, Slc11a2) and downregulation of inhibitory genes (Dhfr, Aifm2, Flvcr1, Nfe2l2, Slc3a2, Slc7a11), while Gpx4 levels increased. Erastin exposure identified 5 μM as the optimal concentration, which resulted in a significant reduction of Steap3 transcripts, an increase in Hbb expression, and an increased accumulation of differentiated cells in culture, along with mild cytotoxicity. To be noted that at the protein level, erastin induced a ~10% decrease in STEAP3 and a 1.5-fold increase in β-globin homo- or hetero-dimers. Ferroptosis markers confirmed erastin activity, with Fsp1 to be downregulated and Slc7a11, ferroportin, and the transferrin receptor upregulated. Importantly, erastin also enhanced apoptotic responses, as indicated by increased levels of active caspase-3 (~40%) and reduced cellular proliferation rate (Ki-67, ~35%), suggesting overlap between ferroptotic and apoptotic pathways. Conclusions: Collectively, these findings indicate that erastin modulates erythroid maturation by repressing Steap3 (Six-transmembrane epithelial antigen of prostate 3) and enhancing Hbb expression, yet its differentiation inducing potential is counterbalanced by concurrent apoptosis activation. Overall, our results support a role of ferroptosis in erythroid maturation by linking iron metabolism, regulated cell death, and erythropoiesis, a fact of pharmacological and therapeutic relevance too. Full article
Show Figures

Figure 1

20 pages, 6462 KB  
Article
Mechanistic Modulation of Lipopolysaccharide-Induced Hepatic Injury by Chitosan-Coated Selenium Nanoparticles: Targeting the STEAP-3/TLR-4 and IL-17/TRAF-6/HSP-90 Axes
by Asmaa Ramadan, Eman Hamza, Eman Ali Elkordy, Eslam E. Abd El Fattah, Amr Yehia and Ahmed S.G. Srag El-Din
Pharmaceutics 2026, 18(3), 388; https://doi.org/10.3390/pharmaceutics18030388 - 20 Mar 2026
Viewed by 286
Abstract
Background/Objectives: The aim of the current study was to investigate the mechanistic hepatoprotective efficacy of selenium (SE) and chitosan-coated selenium nanoparticles (CS-SENPs) using a rat model induced by lipopolysaccharide (LPS). Methods: CS-SENP was prepared and characterized for particle size, polydispersity index [...] Read more.
Background/Objectives: The aim of the current study was to investigate the mechanistic hepatoprotective efficacy of selenium (SE) and chitosan-coated selenium nanoparticles (CS-SENPs) using a rat model induced by lipopolysaccharide (LPS). Methods: CS-SENP was prepared and characterized for particle size, polydispersity index (PDI), zeta potential, transmission electron microscope (TEM), and Fourier transform infrared spectroscopy (FTIR). Male albino rats (n = 40) were divided into four groups: control, LPS, SE, and CS-SENP. SE and CS-SENPs (5 mg/kg orally for 14 days) were given before LPS injection. Tissue architecture was assessed using histopathological analysis. HSP-47 and STEAP-3 protein expression levels were measured using ELISA, and oxidative stress markers were quantitatively evaluated. The expression of HO-1, TLR-4, STAT-3, TRAF-6, and IL-17A was measured using immunohistochemical analysis. Furthermore, HSP-90 expression was evaluated by immunofluorescence labeling. Results: CS-SENP characterization revealed uniform (PDI = 0.125 ± 0.04) nanoparticle size (108.54 ± 2.24 nm), with high zeta potential (+63.92 ± 6.287 mV), attributed to the CS layer, which was confirmed by FTIR and TEM as an electron-lucent halo enveloping the individual SENP cores. CS-SENPs significantly reduced lipid peroxidation (MDA) and restored glutathione (GSH) more effectively than SE. CS-SENPs improved redox (upregulated HO-1) and iron balance (downregulated STEAP-3), and also increased the anti-inflammatory effect (suppressed TLR-4, IL-17A, TRAF-6, and STAT-3). CS-SENPs showed superior antifibrotic efficacy (suppresses stress proteins, HSP-47 and HSP-90). Rats treated with CS-SENPs had nearly normal liver structure. Conclusions: The results concluded that CS-SENPs had superior and multi-targeted hepatoprotection against LPS-induced liver damage. Full article
(This article belongs to the Special Issue Advanced Nano-Formulations for Drug Delivery and Cancer Immunotherapy)
Show Figures

Graphical abstract

20 pages, 1940 KB  
Article
Evidence for a Cytokine-Sensitive Network of Iron-Associated Genes That Protects Pancreatic Islets Against Ferroptosis
by Kira G. Slepchenko, Grace P. Counts, Poonam R. Sharma, Si Chen, Kathryn L. Corbin, Farhan M. Qureshi, Robert A. Colvin, C. Martin Lawrence and Craig S. Nunemaker
Metabolites 2026, 16(2), 112; https://doi.org/10.3390/metabo16020112 - 4 Feb 2026
Viewed by 577
Abstract
Background/Objectives: The micronutrient iron is closely connected to inflammation and is among the complex factors contributing to beta-cell failure in diabetes. High levels of dietary iron increase the risk of developing type 2 diabetes, and excessive iron uptake by beta-cells can cause [...] Read more.
Background/Objectives: The micronutrient iron is closely connected to inflammation and is among the complex factors contributing to beta-cell failure in diabetes. High levels of dietary iron increase the risk of developing type 2 diabetes, and excessive iron uptake by beta-cells can cause oxidative stress and inhibit function. Elevated levels of proinflammatory cytokines in obese individuals, such as interleukin (IL)-1beta and IL-6, increase the risk of developing type 2 diabetes, and there is evidence that these low levels of circulating cytokines can lead to islet dysfunction. Methods: In this study, gene microarray and other data were analyzed for expression differences in islets treated for 48 h with 10 pg/mL IL-1beta + 20 pg/mL IL-6 as a model of low-grade inflammation versus untreated. Results: Three iron-associated genes were among the most cytokine-sensitive in the mouse genome: Hamp, Steap4, and Lcn2. These proteins are all involved with increasing/retaining cellular iron. We hypothesized that increased cellular iron would lead to increased susceptibility to ferroptosis. Surprisingly, 24 h pre-exposure to low-grade inflammation, which upregulates this iron-gene network, prevented subsequent erastin-induced ferroptosis. We also found that Steap4 overexpression reduced islet dysfunction caused by high-dose proinflammatory cytokines (10× low-dose), suggesting an overall protective effect. Steap4 overexpression also upregulated Hamp and Lcn2, suggesting Steap4 regulates these cytokine-sensitive iron genes.; in contrast, ferritin and ferroportin gene expression, which are not sensitive to cytokines, were unchanged. Conclusions: These data suggest an inflammation-induced network of genes involved in cellular iron uptake and retention plays a protective role in islets against oxidative stress and ferroptosis. Full article
Show Figures

Graphical abstract

17 pages, 3108 KB  
Article
Ferulic Acid Protects Against LPS-Induced Sheep Hepatocytes Oxidative Damage via Activating the GSH-GPX4 Pathway and Inhibiting Lipid Metabolism-Mediated Ferroptosis
by Wenwen Wang, Hongchao Li, Yuan Wang, Na Yin, Jiayu Chen, Yaxuan Niu, Yuchao Hu, Tao Guo, Na Liu, Xiaoping An, Jingwei Qi, Yang Jia and Ruixue Nie
Antioxidants 2025, 14(10), 1185; https://doi.org/10.3390/antiox14101185 - 28 Sep 2025
Viewed by 1125
Abstract
Lipopolysaccharide (LPS) triggers oxidative damage in sheep hepatocytes, linked to ferroptosis. Ferulic acid (FA) is known for its antioxidative properties, but its protective role against LPS via ferroptosis regulation was unclear. The objective of this research is to explore the protective role of [...] Read more.
Lipopolysaccharide (LPS) triggers oxidative damage in sheep hepatocytes, linked to ferroptosis. Ferulic acid (FA) is known for its antioxidative properties, but its protective role against LPS via ferroptosis regulation was unclear. The objective of this research is to explore the protective role of FA in mitigating LPS-induced oxidative stress in sheep hepatocytes. The experimental setup consisted of three groups: a control group, an LPS group treated with 10 µg/mL of LPS, and FA group that received both 10 µg/mL of LPS and 750 µg/mL of FA. We found that FA treatment decreased in contents of MDA and LDH. Metabolomics revealed that LPS affected glycerophospholipid metabolism, unsaturated fatty acids biosynthesis, ferroptosis, and arachidonic acid metabolism mainly by reducing the level of PUFAs and LPC in the hepatocyte supernatant, while FA affected glutathione metabolism by increasing L-cysteine, L-ornithine, L-glutamic acid, and L-glutamine. Moreover, transcriptomics demonstrated that the comparison of LPS and control groups were mainly enriched in arachidonic acid metabolism, glycerophospholipid metabolism, and ferroptosis, the comparison of FA and LPS groups was mainly enriched in glutathione metabolism. The results further confirmed the findings in the metabolomics and transcriptomics analyses, showing that LPS treatment upregulated the mRNA expression of ACSL4, LPCAT3, ALOX15, STEAP3, GPX4, GCLC, and GCL in hepatocytes, while reducing GSH and GR levels. In contrast, FA intervention attenuated LPS-induced iron overload by decreasing Fe2+ accumulation and suppressing the mRNA expression of ACSL4, LPCAT3, STEAP3, and ALOX15. Furthermore, FA enhanced the expression of GPX4, GCLC, GCLM, and restored GSH content in LPS-exposed hepatocytes. The above results demonstrated that the protective effect of FA on LPS-induced oxidative damage in the sheep hepatocytes was achieved by activating the GSH-GPX4 pathway and inhibiting lipid metabolism-mediated ferroptosis. Full article
(This article belongs to the Section Health Outcomes of Antioxidants and Oxidative Stress)
Show Figures

Figure 1

13 pages, 1527 KB  
Article
Ethnic-Specific and UV-Independent Mutational Signatures of Basal Cell Carcinoma in Koreans
by Ye-Ah Kim, Seokho Myung, Yueun Choi, Junghyun Kim, Yoonsung Lee, Kiwon Lee, Bark-Lynn Lew, Man S. Kim and Soon-Hyo Kwon
Int. J. Mol. Sci. 2025, 26(14), 6941; https://doi.org/10.3390/ijms26146941 - 19 Jul 2025
Viewed by 1405
Abstract
Basal cell carcinoma (BCC), the most common skin cancer, is primarily driven by Hedgehog (Hh) and TP53 pathway alterations. Although additional pathways were implicated, the mutational landscape in Asian populations, particularly Koreans, remains underexplored. We performed whole-exome sequencing of BCC tumor tissues from [...] Read more.
Basal cell carcinoma (BCC), the most common skin cancer, is primarily driven by Hedgehog (Hh) and TP53 pathway alterations. Although additional pathways were implicated, the mutational landscape in Asian populations, particularly Koreans, remains underexplored. We performed whole-exome sequencing of BCC tumor tissues from Korean patients and analyzed mutations in 11 established BCC driver genes (PTCH1, SMO, GLI1, TP53, CSMD1/2, NOTCH1/2, ITIH2, DPP10, and STEAP4). Mutational profiles were compared with Caucasian cohort profiles to identify ethnicity-specific variants. Ultraviolet (UV)-exposed and non-UV-exposed tumor sites were compared; genes unique to non-UV-exposed tumors were further analyzed with protein–protein interaction analysis. BCCs in Koreans exhibited distinct features, including fewer truncating and more intronic variants compared to Caucasians. Korean-specific mutations in SMO, PTCH1, TP53, and NOTCH2 overlapped with oncogenic gain-of-function/loss-of-function (GOF/LOF) variants annotated in OncoKB, with some occurring at hotspot sites. BCCs in non-exposed areas showed recurrent mutations in CSMD1, PTCH1, and NOTCH1, suggesting a UV-independent mechanism. Novel mutations in TAS1R2 and ADCY10 were exclusive to non-exposed BCCs, with protein–protein interaction analysis linking them to TP53 and NOTCH2. We found unique ethnic-specific and UV-independent mutational profiles of BCCs in Koreans. TAS1R2 and ADCY10 may contribute to tumorigenesis of BCC in non-exposed areas, supporting the need for population-specific precision oncology. Full article
(This article belongs to the Special Issue Skin Cancer: From Molecular Pathophysiology to Novel Treatment)
Show Figures

Figure 1

28 pages, 1534 KB  
Review
T-Cell Engager Therapy in Prostate Cancer: Molecular Insights into a New Frontier in Immunotherapy
by Whi-An Kwon and Jae Young Joung
Cancers 2025, 17(11), 1820; https://doi.org/10.3390/cancers17111820 - 29 May 2025
Cited by 6 | Viewed by 7395
Abstract
Advanced prostate cancer (PCa) remains lethal despite standard therapies, and immune checkpoint inhibitors offer limited benefit in its “immune-cold” microenvironment. T-cell engagers (TCEs)—bispecific antibodies linking CD3 on T-cells to tumor-associated antigens (TAAs)—provide potent, MHC-independent cytotoxicity, overcoming a key resistance mechanism. While early PSMA-targeted [...] Read more.
Advanced prostate cancer (PCa) remains lethal despite standard therapies, and immune checkpoint inhibitors offer limited benefit in its “immune-cold” microenvironment. T-cell engagers (TCEs)—bispecific antibodies linking CD3 on T-cells to tumor-associated antigens (TAAs)—provide potent, MHC-independent cytotoxicity, overcoming a key resistance mechanism. While early PSMA-targeted TCEs established proof-of-concept, recent data, notably for six transmembrane epithelial antigen of the prostate 1 (STEAP1)-targeting agents like Xaluritamig, demonstrate more substantial objective responses, highlighting progress through improved target selection and molecular design. This review synthesizes the evolving landscape of TCEs targeting PSMA, STEAP1, and DLL3 in PCa. We critically evaluate emerging clinical evidence, arguing that realizing the significant therapeutic potential of TCEs requires overcoming key challenges, including cytokine release syndrome (CRS), limited response durability, and antigen escape. We contend that future success hinges on sophisticated engineering strategies (e.g., affinity tuning, masking, multispecific constructs) and rationally designed combination therapies tailored to disease-specific hurdles. Strategies for toxicity mitigation, the crucial role of biomarker-driven patient selection, and potential integration with existing treatments are also discussed. Accumulating evidence supports TCEs becoming a new therapeutic pillar for advanced PCa, but achieving this demands sustained innovation focused on optimizing efficacy and safety. This review critically connects molecular engineering advancements with clinical realities and future imperatives. Full article
Show Figures

Figure 1

25 pages, 14263 KB  
Article
The Six-Transmembrane Epithelial Antigen of the Prostate (STEAP) 3 Regulates the Myogenic Differentiation of Yunan Black Pig Muscle Satellite Cells (MuSCs) In Vitro via Iron Homeostasis and the PI3K/AKT Pathway
by Wei Zhang, Minying Zhang, Jiaqing Zhang, Sujuan Chen, Keke Zhang, Xuejing Xie, Chaofan Guo, Jiyuan Shen, Xiaojian Zhang, Huarun Sun, Liya Guo, Yuliang Wen, Lei Wang and Jianhe Hu
Cells 2025, 14(9), 656; https://doi.org/10.3390/cells14090656 - 29 Apr 2025
Cited by 1 | Viewed by 1523
Abstract
The myogenic differentiation of muscle satellite cells (MuSCs) is an important biological process that plays a key role in the regeneration and repair of skeletal muscles. However, the mechanisms regulating myoblast myogenesis require further investigation. In this study, we found that STEAP3 is [...] Read more.
The myogenic differentiation of muscle satellite cells (MuSCs) is an important biological process that plays a key role in the regeneration and repair of skeletal muscles. However, the mechanisms regulating myoblast myogenesis require further investigation. In this study, we found that STEAP3 is involved in myogenic differentiation based on the Yunan black pig MuSCs model in vitro using cell transfection and other methods. Furthermore, the expression of myogenic differentiation marker genes MyoG and MyoD and the number of myotubes formed by the differentiation of cells from the si-STEAP3 treated group were significantly decreased but increased in the STEAP3 overexpression group compared to that in the control group. STEAP3 played a role in iron ion metabolism, affecting myogenic differentiation via the uptake of iron ions and enhancing IRP-IRE homeostasis. STEAP3 also activated the PI3K/AKT pathway, thus promoting myoblast differentiation of Yunan black pig MuSCs. The results of this study showed that STEAP3 overexpression increased intracellular iron ion content and activated the homeostatic IRP-IRE system to regulate intracellular iron ion metabolism. Full article
(This article belongs to the Section Cell Signaling)
Show Figures

Figure 1

14 pages, 1098 KB  
Review
The Role of STEAP1 in Prostate Cancer: Implications for Diagnosis and Therapeutic Strategies
by Lingling Zhang, Xinyi Ren, Ran An, Hongchen Song, Yaqi Tian, Xuan Wei, Mingjun Shi and Zhenchang Wang
Biomedicines 2025, 13(4), 794; https://doi.org/10.3390/biomedicines13040794 - 26 Mar 2025
Cited by 5 | Viewed by 4249
Abstract
Prostate cancer (PCa) is one of the most common malignancies and the second leading cause of cancer-related death in men worldwide. The six-transmembrane epithelial antigen of the prostate 1 (STEAP1) is exceptionally overexpressed in PCa, maintaining high expression even in the castration-resistant prostate [...] Read more.
Prostate cancer (PCa) is one of the most common malignancies and the second leading cause of cancer-related death in men worldwide. The six-transmembrane epithelial antigen of the prostate 1 (STEAP1) is exceptionally overexpressed in PCa, maintaining high expression even in the castration-resistant prostate cancer (CRPC) stage, making it a promising target for diagnosis and treatment. STEAP1-positive extracellular vesicles and STEAP1-PET imaging are optimistic approaches for the non-invasive detection of different stages of PCa. STEAP1-targeted therapy includes an antibody–drug conjugate (ADC), chimeric antigen receptor T cell (CAR-T), T-cell engager (TCE), and vaccines, which demonstrate valuable therapeutic prospects. This review presents the structure and pathophysiological function of STEAP1, synthesizes cutting-edge advances in STEAP1-targeted molecular imaging and clinical applications, and critically analyzes their translational potential to overcome the limitations of current PCa diagnosis and treatment. Full article
Show Figures

Figure 1

19 pages, 2340 KB  
Article
Ferroptosis-Related Genes as Molecular Markers in Bovine Mammary Epithelial Cells Challenged with Staphylococcus aureus
by Yue Xing, Siyuan Mi, Gerile Dari, Zihan Zhang, Siqian Chen and Ying Yu
Int. J. Mol. Sci. 2025, 26(6), 2506; https://doi.org/10.3390/ijms26062506 - 11 Mar 2025
Cited by 6 | Viewed by 1873
Abstract
Staphylococcus aureus-induced mastitis is a significant cause of economic losses in the dairy industry, yet its molecular mechanisms remain poorly defined. Although ferroptosis, a regulated cell death process, is associated with inflammatory diseases, its role in bovine mastitis is unknown. In this [...] Read more.
Staphylococcus aureus-induced mastitis is a significant cause of economic losses in the dairy industry, yet its molecular mechanisms remain poorly defined. Although ferroptosis, a regulated cell death process, is associated with inflammatory diseases, its role in bovine mastitis is unknown. In this study, 11 S. aureus strains were isolated from milk samples obtained from cows with clinical or subclinical mastitis. Transcriptome analysis of Mac-T cells challenged with isolated S. aureus identified differentially expressed genes (DEGs). Enrichment analysis revealed significant associations between DEG clusters and traits related to bovine mastitis. KEGG pathway enrichment revealed ferroptosis, Toll-like receptor, and TNF signaling as significantly enriched pathways. Weighted gene co-expression network analysis (WGCNA) further prioritized ferroptosis-related genes (HMOX1, SLC11A2, STEAP3, SAT1, and VDAC2) involved in iron metabolism. Notably, the expression levels of HMOX1 and SAT1 were significantly increased in S. aureus-challenged Mac-T cells, and this upregulation was consistent with trends observed in transcriptome data from mother–daughter pairs of cows with subclinical mastitis caused by S. aureus infection. Furthermore, Ferrostatin-1 treatment significantly reduced the expression of HMOX1 and SAT1 in S. aureus-challenged cells, confirming the involvement of ferroptosis in this process. This study reveals that ferroptosis plays a key role in S. aureus-induced mastitis and highlights its potential as a target for molecular breeding strategies aimed at improving bovine mastitis resistance. Full article
Show Figures

Figure 1

16 pages, 3853 KB  
Article
Diabetes-Mediated STEAP4 Enhances Retinal Oxidative Stress and Impacts the Development of Diabetic Retinopathy
by Brooklyn E. Taylor, Scott J. Howell, Chieh Lee, Zakary Taylor, Katherine Barber and Patricia R. Taylor
Antioxidants 2025, 14(2), 205; https://doi.org/10.3390/antiox14020205 - 11 Feb 2025
Cited by 5 | Viewed by 1344
Abstract
Diabetic retinopathy is the most common diabetic complication of the microvasculature and one of the leading causes of acquired vision loss worldwide. Yet, the current treatments for this blinding disease are futile to many diabetics. Accordingly, new biomarkers and therapeutics for diabetic retinopathy [...] Read more.
Diabetic retinopathy is the most common diabetic complication of the microvasculature and one of the leading causes of acquired vision loss worldwide. Yet, the current treatments for this blinding disease are futile to many diabetics. Accordingly, new biomarkers and therapeutics for diabetic retinopathy are needed. We discovered that STEAP4 (Six-Transmembrane Epithelial Antigen of the Prostate 4) is significantly increased in peripheral blood mononuclear cells of diabetics. STEAP4 expression was gradiently increased from low levels in diabetics without retinopathy to successively higher levels in diabetics with more severe disease. Although the role of STEAP4 in the diabetic retina is unclear, these results provide strong evidence that this metabolic enzyme could be a potential biomarker for diabetic retinopathy progression. Thus, the central goal of this study was to evaluate if this potential biomarker impacts the intrinsic pathologies that lead to the development of diabetic retinopathy. In diabetic mice, STEAP4 was significantly increased and co-localized with 4-Hydroxy-2-nonenal in the Müller glia and photoreceptor layers of the retina. STEAP4 inhibition significantly decreased reactive oxygen species in murine photoreceptor cells, human Müller glia, and retinas of diabetic mice. Administering an intravitreal injection of anti-STEAP4 to diabetic mice halted Occludin degradation in the retinal vasculature. Similarly, anti-STEAP4 treatment of human retina endothelial cells halted cell death mediated by diabetic donor sera. Collectively, our findings provide strong evidence that STEAP4 impacts the intrinsic pathologies that initiate the development of diabetic retinopathy. Suggesting that STEAP4 could be a novel biomarker and clinically relevant therapeutic target for this diabetic complication and blinding disease. Full article
Show Figures

Figure 1

11 pages, 2102 KB  
Article
STEAP3 Inhibits Porcine Reproductive and Respiratory Syndrome Virus Replication by Regulating Fatty Acid and Lipid Droplet Synthesis
by Chenyang Yuan, Kaifeng Guan and Gaiping Zhang
Vet. Sci. 2025, 12(2), 147; https://doi.org/10.3390/vetsci12020147 - 8 Feb 2025
Cited by 3 | Viewed by 2048
Abstract
Porcine Reproductive and Respiratory Syndrome (PRRS) is a contagious disease that impacts swine health worldwide. Lipid metabolism plays a vital role in energy production and is regulated by various genes involved in lipogenesis and lipolysis. In this study, we found that PRRSV infection [...] Read more.
Porcine Reproductive and Respiratory Syndrome (PRRS) is a contagious disease that impacts swine health worldwide. Lipid metabolism plays a vital role in energy production and is regulated by various genes involved in lipogenesis and lipolysis. In this study, we found that PRRSV infection significantly reduced the protein expression of STEAP3. The overexpression of STEAP3 can notably inhibit PRRSV replication. Additionally, we utilized transcriptomics and metabolomics to examine the effects of STEAP3 on PRRSV replication, identifying important pathways associated with energy metabolism and lipogenesis. We subsequently found that STEAP3 can suppress PRRSV replication by regulating fatty acid synthesis and enhancing lipid droplet formation. Overall, these findings indicate that STEAP3 could be a potential target for developing strategies to manage PRRSV infection by modulating lipid metabolism. Full article
Show Figures

Figure 1

2 pages, 1802 KB  
Correction
Correction: Jin et al. Comparative Evaluation of STEAP1 Targeting Chimeric Antigen Receptors with Different Costimulatory Domains and Spacers. Int. J. Mol. Sci. 2024, 25, 586
by Yixin Jin, Claire Dunn, Irene Persiconi, Adam Sike, Gjertrud Skorstad, Carole Beck and Jon Amund Kyte
Int. J. Mol. Sci. 2024, 25(18), 10024; https://doi.org/10.3390/ijms251810024 - 18 Sep 2024
Viewed by 1253
Abstract
In the original publication [...] Full article
Show Figures

Figure 6

18 pages, 1058 KB  
Review
Developmental Therapeutics in Metastatic Prostate Cancer: New Targets and New Strategies
by Jingsong Zhang and Juskaran S. Chadha
Cancers 2024, 16(17), 3098; https://doi.org/10.3390/cancers16173098 - 6 Sep 2024
Cited by 10 | Viewed by 6757
Abstract
There is an unmet need to develop new treatments for metastatic prostate cancer. With the development of targeted radioligand therapies, bispecific T cell engagers, antibody–drug conjugates and chimeric antigen receptor T cell (CAR T) therapies, tumor-associated cell surface antigens have emerged as new [...] Read more.
There is an unmet need to develop new treatments for metastatic prostate cancer. With the development of targeted radioligand therapies, bispecific T cell engagers, antibody–drug conjugates and chimeric antigen receptor T cell (CAR T) therapies, tumor-associated cell surface antigens have emerged as new therapeutic targets in metastatic prostate cancer. Ongoing and completed clinical trials targeting prostate-specific membrane antigen (PSMA), six transmembrane epithelial antigens of the prostate 1 (STEAP1), kallikrein-related peptidase 2 (KLK2), prostate stem cell antigen (PSCA), and delta-like protein 3 (DLL3) in metastatic prostate cancer were reviewed. Strategies for sequential or combinational therapy were discussed. Full article
(This article belongs to the Special Issue New Insights into Urologic Oncology)
Show Figures

Figure 1

14 pages, 970 KB  
Article
Increased Pan-Type, A1-Type, and A2-Type Astrocyte Activation and Upstream Inflammatory Markers Are Induced by the P2X7 Receptor
by Keith E. Campagno, Puttipong Sripinun, Lily P. See, Jiaqi Li, Wennan Lu, Assraa Hassan Jassim, Néstor Más Gómez and Claire H. Mitchell
Int. J. Mol. Sci. 2024, 25(16), 8784; https://doi.org/10.3390/ijms25168784 - 13 Aug 2024
Cited by 10 | Viewed by 3557
Abstract
This study asked whether the P2X7 receptor was necessary and sufficient to trigger astrocyte polarization into neuroinflammatory activation states. Intravitreal injection of agonist BzATP increased gene expression of pan-astrocyte activation markers Gfap, Steap4, and Vim and A1-type astrocyte activation markers C3 [...] Read more.
This study asked whether the P2X7 receptor was necessary and sufficient to trigger astrocyte polarization into neuroinflammatory activation states. Intravitreal injection of agonist BzATP increased gene expression of pan-astrocyte activation markers Gfap, Steap4, and Vim and A1-type astrocyte activation markers C3, Serping1, and H2T23, but also the Cd14 and Ptx3 genes usually associated with the A2-type astrocyte activation state and Tnfa, IL1a, and C1qa, assumed to be upstream of astrocyte activation in microglia. Correlation analysis of gene expression suggested the P2X7 receptor induced a mixed A1/A2-astrocyte activation state, although A1-state genes like C3 increased the most. A similar pattern of mixed glial activation genes occurred one day after intraocular pressure (IOP) was elevated in wild-type mice, but not in P2X7-/- mice, suggesting the P2X7 receptor is necessary for the glial activation that accompanies IOP elevation. In summary, this study suggests stimulation of the P2X7R is necessary and sufficient to trigger the astrocyte activation in the retina following IOP elevation, with a rise in markers for pan-, A1-, and A2-type astrocyte activation. The P2X7 receptor is expressed on microglia, optic nerve head astrocytes, and retinal ganglion cells (RGCs) in the retina, and can be stimulated by the mechanosensitive release of ATP that accompanies IOP elevation. Whether the P2X7 receptor connects this mechanosensitive ATP release to microglial and astrocyte polarization in glaucoma remains to be determined. Full article
Show Figures

Figure 1

18 pages, 6751 KB  
Article
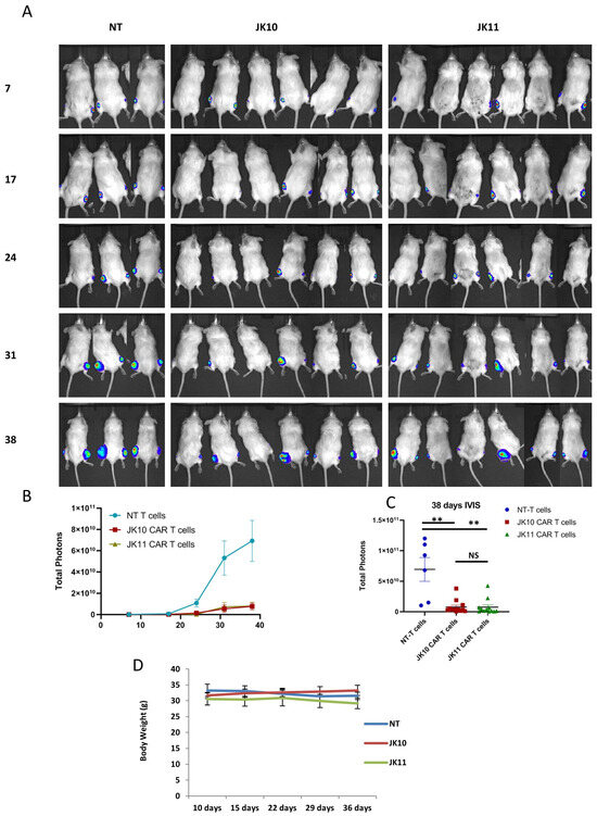
Comparative Evaluation of STEAP1 Targeting Chimeric Antigen Receptors with Different Costimulatory Domains and Spacers
by Yixin Jin, Claire Dunn, Irene Persiconi, Adam Sike, Gjertrud Skorstad, Carole Beck and Jon Amund Kyte
Int. J. Mol. Sci. 2024, 25(1), 586; https://doi.org/10.3390/ijms25010586 - 2 Jan 2024
Cited by 5 | Viewed by 4437 | Correction
Abstract
We have developed a chimeric antigen receptor (CAR) against the six-transmembrane epithelial antigen of prostate-1 (STEAP1), which is expressed in prostate cancer, Ewing sarcoma, and other malignancies. In the present study, we investigated the effect of substituting costimulatory domains and spacers in this [...] Read more.
We have developed a chimeric antigen receptor (CAR) against the six-transmembrane epithelial antigen of prostate-1 (STEAP1), which is expressed in prostate cancer, Ewing sarcoma, and other malignancies. In the present study, we investigated the effect of substituting costimulatory domains and spacers in this STEAP1 CAR. We cloned four CAR constructs with either CD28 or 4-1BB costimulatory domains, combined with a CD8a-spacer (sp) or a mutated IgG-spacer. The CAR T-cells were evaluated in short- and long-term in vitro T-cell assays, measuring cytokine production, tumor cell killing, and CAR T-cell expansion and phenotype. A xenograft mouse model of prostate cancer was used for in vivo comparison. All four CAR constructs conferred CD4+ and CD8+ T cells with STEAP1-specific functionality. A CD8sp_41BBz construct and an IgGsp_CD28z construct were selected for a more extensive comparison. The IgGsp_CD28z CAR gave stronger cytokine responses and killing in overnight caspase assays. However, the 41BB-containing CAR mediated more killing (IncuCyte) over one week. Upon six repeated stimulations, the CD8sp_41BBz CAR T cells showed superior expansion and lower expression of exhaustion markers (PD1, LAG3, TIGIT, TIM3, and CD25). In vivo, both the CAR T variants had comparable anti-tumor activity, but persisting CAR T-cells in tumors were only detected for the 41BBz variant. In conclusion, the CD8sp_41BBz STEAP1 CAR T cells had superior expansion and survival in vitro and in vivo, compared to the IgGsp_CD28z counterpart, and a less exhausted phenotype upon repeated antigen exposure. Such persistence may be important for clinical efficacy. Full article
(This article belongs to the Special Issue T Cells in Cancer Immunotherapy)
Show Figures

Figure 1

Back to TopTop