Ferroptosis-Related Genes as Molecular Markers in Bovine Mammary Epithelial Cells Challenged with Staphylococcus aureus
Abstract
1. Introduction
2. Results
2.1. WGS and Virulence Factor Profiling of S. aureus from Cows with Different SCC Levels and Mastitis
2.2. Transcriptional Analysis of Mac-T Cells Challenged with S. aureus from SCC and Mastitis Groups
2.3. Common DEGs and Key Modules in the WGCNA Are Enriched in the Ferroptosis Pathway
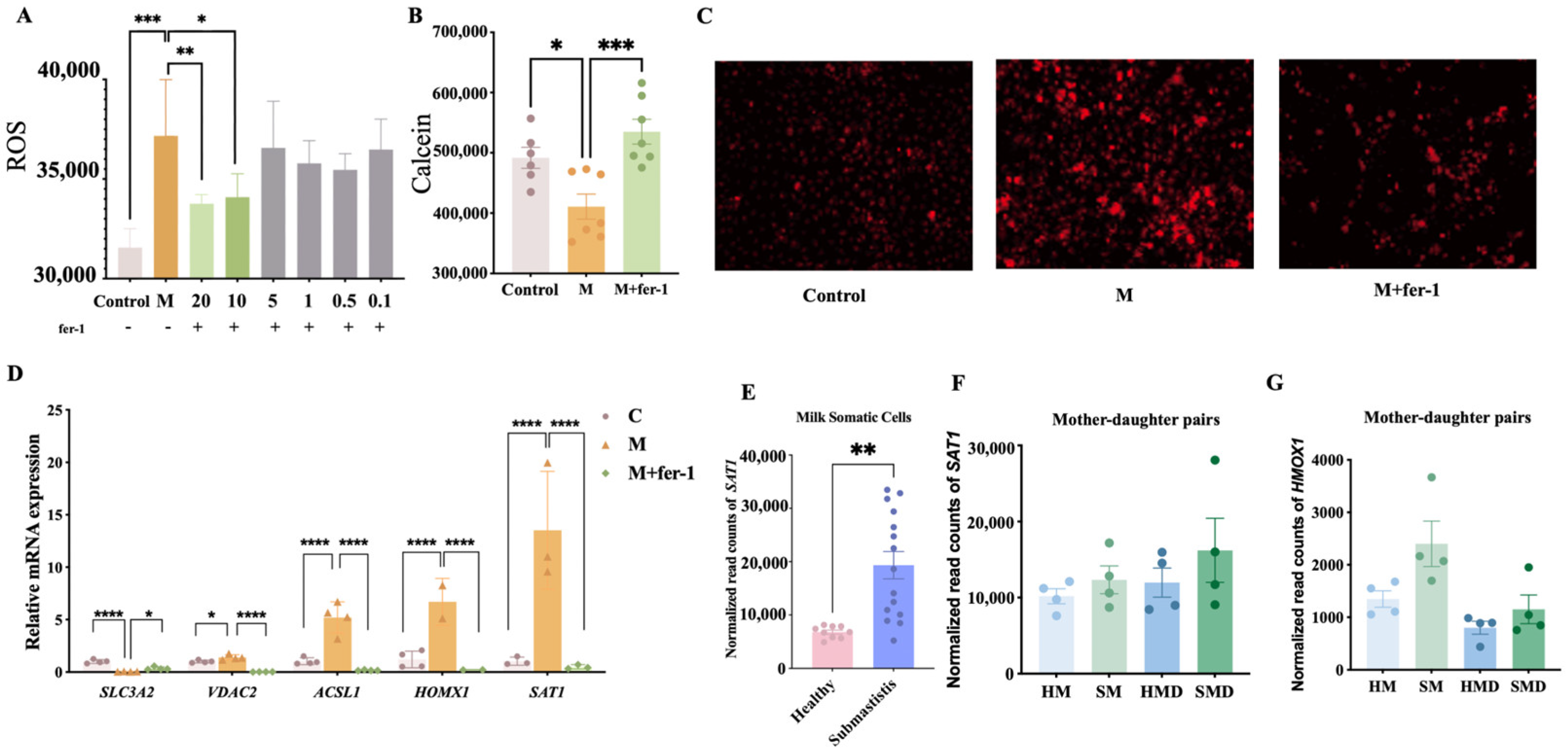
2.4. Expression Patterns of Ferroptosis-Related Differentially Expressed Genes (FRGs) in S. aureus Mastitis
2.5. Ferroptosis Induced by S. aureus Challenge in Mac-T Cells and Its Inhibition by Ferrostatin-1
3. Discussion
3.1. Conserved Host Ferroptosis Response
3.2. Dual Pathways Triggering Ferroptosis
3.3. Interaction with Other Programmed Cell Death Pathways
3.4. Breeding Potential of Ferroptosis-Related Genes
3.5. Therapeutic Limitations and Alternative Strategies
3.6. Limitations and Future Directions
4. Materials and Methods
4.1. Experimental Design and Sample Information
4.2. S. aureus Sample Collection
4.3. Cell Culture and S. aureus-Challenged Mac-T Cells
4.4. Bacterial Whole-Genome Sequencing (WGS) and Analysis
4.5. RNA Isolation, RNA Sequencing, and RNA-Seq Data Analysis
4.6. Functional Analysis
4.7. Ferroptosis-Related Assays and Analysis
4.8. Statistical Analysis
5. Conclusions
Supplementary Materials
Author Contributions
Funding
Institutional Review Board Statement
Informed Consent Statement
Data Availability Statement
Conflicts of Interest
Abbreviations
| SCCs | somatic cell counts |
| SCS | somatic cell score |
| MAST | mastitis |
| DEGs | differentially expressed genes |
| FRGs | ferroptosis-related genes |
| KEGG | Kyoto Encyclopedia of Genes and Genomes |
| WGCNA | weighted gene co-expression network analysis |
| TOM | topology overlap matrix |
| WGS | whole-genome sequencing |
| PCA | principal component analysis |
| SNPs | single nucleotide polymorphisms |
| MLST | multilocus sequence typing |
| PPI | protein–protein interaction |
| SCM | subclinical mastitis |
| CM | clinical mastitis |
| GS | genomic selection |
| ROS | reactive oxygen species |
| LIP | lipid peroxidation |
| BAP | blood agar plates |
| DMEM | Dulbecco’s Modified Eagle Medium |
| PBS | phosphate-buffered saline |
| MAD | median absolute deviation |
| MOIs | multiplicities of infection |
| Fer-1 | Ferrostatin-1 |
| L | S. aureus strains from low SCC Holstein cows’ fresh milk |
| H | S. aureus strains from high SCC Holstein cows’ fresh milk |
| M | S. aureus strains from mastitis Holstein cows’ fresh milk |
| ML | Mac-T cells challenged with L strains |
| MH | Mac-T cells challenged with H strains |
| MM | Mac-T cells challenged with M strains |
References
- Krishnamoorthy, P.; Goudar, A.L.; Suresh, K.P.; Roy, P. Global and countrywide prevalence of subclinical and clinical mastitis in dairy cattle and buffaloes by systematic review and meta-analysis. Res. Vet. Sci. 2021, 136, 561–586. [Google Scholar] [CrossRef] [PubMed]
- Shah, A.U.; Ali Khan, J.; Avais, M.; Zaman, S.H.; Munir, Z.; Abbas, S.; Tariq, M.; Rahman, M.U.; Tariq, F.; Nawaz, S.; et al. Prevalence and chemotherapy of Staphylococcus aureus mastitis in dairy cattle. PLoS ONE 2025, 20, e0315480. [Google Scholar] [CrossRef] [PubMed]
- Zalewska, M.; Brzozowska, P.; Rzewuska, M.; Kawecka-Grochocka, E.; Urbańska, D.M.; Sakowski, T.; Bagnicka, E. The quality and technological parameters of milk obtained from dairy cows with subclinical mastitis. J. Dairy. Sci. 2025, 108, 1285–1300. [Google Scholar] [CrossRef] [PubMed]
- Cai, Z.; Iso-Touru, T.; Sanchez, M.P.; Kadri, N.; Bouwman, A.C.; Chitneedi, P.K.; MacLeod, I.M.; Vander Jagt, C.J.; Chamberlain, A.J.; Gredler-Grandl, B.; et al. Meta-analysis of six dairy cattle breeds reveals biologically relevant candidate genes for mastitis resistance. Genet. Sel. Evol. 2024, 56, 54. [Google Scholar] [CrossRef]
- Olson, M.A.; Cullimore, C.; Hutchison, W.D.; Grimsrud, A.; Nobrega, D.; De Buck, J.; Barkema, H.W.; Wilson, E.; Pickett, B.E.; Erickson, D.L. Genes associated with fitness and disease severity in the pan-genome of mastitis-associated Escherichia coli. Front. Microbiol. 2024, 15, 1452007. [Google Scholar] [CrossRef]
- McKimmie, C.; Forutan, M.; Tajet, H.M.; Ehsani, A.; Hickford, J.; Amirpour, H. Impact of Implementing Female Genomic selection and the use of sex-selected semen technology on genetic gain in a dairy herd in New Zealand. Int. J. Mol. Sci. 2025, 26, 990. [Google Scholar] [CrossRef]
- Dixon, S.J.; Lemberg, K.M.; Lamprecht, M.R.; Skouta, R.; Zaitsev, E.M.; Gleason, C.E.; Patel, D.N.; Bauer, A.J.; Cantley, A.M.; Yang, W.S.; et al. Ferroptosis: An iron-dependent form of nonapoptotic cell death. Cell 2012, 149, 1060–1072. [Google Scholar] [CrossRef]
- Stockwell, B.R.; Friedmann Angeli, J.P.; Bayir, H.; Bush, A.I.; Conrad, M.; Dixon, S.J.; Fulda, S.; Gascón, S.; Hatzios, S.K.; Kagan, V.E.; et al. Ferroptosis: A regulated cell death nexus linking metabolism, Redox Biology, and Disease. Cell 2017, 171, 273–285. [Google Scholar] [CrossRef]
- Stockwell, B.R.; Jiang, X. The chemistry and biology of ferroptosis. Cell Chem. Biol. 2020, 27, 365–375. [Google Scholar] [CrossRef]
- Amaral, E.P.; Costa, D.L.; Namasivayam, S.; Riteau, N.; Kamenyeva, O.; Mittereder, L.; Mayer-Barber, K.D.; Andrade, B.B.; Sher, A. A major role for ferroptosis in Mycobacterium tuberculosis-induced cell death and tissue necrosis. J. Exp. Med. 2019, 216, 556–570. [Google Scholar] [CrossRef]
- Xie, B.; Zhao, H.; Ding, Y.F.; Wang, Z.; Gao, C.; Li, S.; Zhang, K.; Ip, S.W.; Yu, H.; Wang, R. Supramolecularly engineered conjugate of bacteria and cell membrane-coated magnetic nanoparticles for enhanced ferroptosis and immunotherapy of tumors. Adv. Sci. 2023, 10, e2304407. [Google Scholar] [CrossRef]
- Qiang, L.; Zhang, Y.; Lei, Z.; Lu, Z.; Tan, S.; Ge, P.; Chai, Q.; Zhao, M.; Zhang, X.; Li, B.; et al. A mycobacterial effector promotes ferroptosis-dependent pathogenicity and dissemination. Nat. Commun. 2023, 14, 1430. [Google Scholar] [CrossRef] [PubMed]
- Holbein, B.E.; Lehmann, C. Dysregulated iron homeostasis as common disease etiology and promising therapeutic target. Antioxidants 2023, 12, 671. [Google Scholar] [CrossRef] [PubMed]
- Yao, T.; Li, L. The influence of microbiota on ferroptosis in intestinal diseases. Gut Microbes 2023, 15, 2263210. [Google Scholar] [CrossRef]
- Dubey, N.; Khan, M.Z.; Kumar, S.; Sharma, A.; Das, L.; Bhaduri, A.; Singh, Y.; Nandicoori, V.K. Mycobacterium tuberculosis Peptidyl Prolyl isomerase A interacts with host integrin receptor to exacerbate disease progression. J. Infect. Dis. 2021, 224, 1383–1393. [Google Scholar] [CrossRef] [PubMed]
- Zhao, L.; Jin, L.; Yang, B. Diosmetin alleviates S. aureus-induced mastitis by inhibiting SIRT1/GPX4 mediated ferroptosis. Life Sci. 2023, 331, 122060. [Google Scholar] [CrossRef] [PubMed]
- Bao, L.; Zhao, Y.; Duan, S.; Wu, K.; Shan, R.; Liu, Y.; Yang, Y.; Chen, Q.; Song, C.; Li, W. Ferroptosis is involved in Staphylococcus aureus-induced mastitis through autophagy activation by endoplasmic reticulum stress. Int. Immunopharmacol. 2024, 140, 112818. [Google Scholar] [CrossRef]
- Ou, Y.; Wang, S.J.; Li, D.; Chu, B.; Gu, W. Activation of SAT1 engages polyamine metabolism with p53-mediated ferroptotic responses. Proc. Natl. Acad. Sci. USA 2016, 113, E6806–E6812. [Google Scholar] [CrossRef]
- Mou, Y.; Zhang, L.; Liu, Z.; Song, X. Abundant expression of ferroptosis-related SAT1 is related to unfavorable outcome and immune cell infiltration in low-grade glioma. BMC Cancer 2022, 22, 215. [Google Scholar] [CrossRef]
- Tang, X.; Mo, D.; Jiang, N.; Kou, Y.; Zhang, Z.; Peng, R.; Mao, X.; Wang, R.; Wang, Y.; Yan, F. Polysaccharides from maggot extracts suppressed colorectal cancer progression by inducing ferroptosis via HMOX1/GPX4 signaling pathway. Int. J. Biol. Macromol. 2025, 296, 139734. [Google Scholar] [CrossRef]
- Ju, Y.; Ma, C.; Huang, L.; Tao, Y.; Li, T.; Li, H.; Huycke, M.M.; Yang, Y.; Wang, X. Inactivation of glutathione S-transferase alpha 4 blocks Enterococcus faecalis-induced bystander effect by promoting macrophage ferroptosis. Gut Microbes 2025, 17, 2451090. [Google Scholar] [CrossRef] [PubMed]
- Zhou, N.; Zheng, Q.; Liu, Y.; Huang, Z.; Feng, Y.; Chen, Y.; Hu, F.; Zheng, H. Strain diversity and host specificity of the gut symbiont Gilliamella in Apis mellifera, Apis cerana and Bombus terrestris. Microbiol. Res. 2025, 293, 128048. [Google Scholar] [CrossRef]
- Ray, A.M.; Tehel, A.; Rasgon, J.L.; Paxton, R.J.; Grozinger, C.M. The intensity of the transcriptional response varies across infection with distinct viral strains in an insect host. BMC Genom. 2025, 26, 175. [Google Scholar] [CrossRef] [PubMed]
- Zhang, L.; Gao, J.; Barkema, H.W.; Ali, T.; Liu, G.; Deng, Y.; Naushad, S.; Kastelic, J.P.; Han, B. Virulence gene profiles: Alpha-hemolysin and clonal diversity in Staphylococcus aureus isolates from bovine clinical mastitis in China. BMC Vet. Res. 2018, 14, 63. [Google Scholar] [CrossRef]
- Feltrin, F.; Alba, P.; Kraushaar, B.; Ianzano, A.; Argudín, M.A.; Di Matteo, P.; Porrero, M.C.; Aarestrup, F.M.; Butaye, P.; Franco, A.; et al. A Livestock-Associated, Multidrug-Resistant, Methicillin-resistant Staphylococcus aureus clonal complex 97 lineage spreading in dairy cattle and pigs in Italy. Appl. Environ. Microbiol. 2016, 82, 816–821. [Google Scholar] [CrossRef] [PubMed]
- Wilde, J.; Slack, E.; Foster, K.R. Host control of the microbiome: Mechanisms, evolution, and disease. Science 2024, 385, eadi3338. [Google Scholar] [CrossRef]
- Leifer, C.A.; McConkey, C.; Li, S.; Chassaing, B.; Gewirtz, A.T.; Ley, R.E. Linking genetic variation in human Toll-like receptor 5 genes to the gut microbiome’s potential to cause inflammation. Immunol. Lett. 2014, 162, 3–9. [Google Scholar] [CrossRef]
- Zhao, L.; Li, H.; Liu, Z.; Wang, Z.; Xu, D.; Zhang, J.; Ran, J.; Mo, H.; Hu, L. Copper ions induces ferroptosis in Staphylococcus aureus and promotes healing of MRSA-induced wound infections. Microbiol. Res. 2025, 296, 128122. [Google Scholar] [CrossRef]
- Seibt, T.M.; Proneth, B.; Conrad, M. Role of GPX4 in ferroptosis and its pharmacological implication. Free Radic. Biol. Med. 2019, 133, 144–152. [Google Scholar] [CrossRef]
- Hachani, A.; Giulieri, S.G.; Guérillot, R.; Walsh, C.J.; Herisse, M.; Soe, Y.M.; Baines, S.L.; Thomas, D.R.; Cheung, S.D.; Hayes, A.S.; et al. A high-throughput cytotoxicity screening platform reveals agr-independent mutations in bacteraemia-associated Staphylococcus aureus that promote intracellular persistence. Elife 2023, 12, e84778. [Google Scholar] [CrossRef]
- van Krüchten, A.; Wilden, J.J.; Niemann, S.; Peters, G.; Löffler, B.; Ludwig, S.; Ehrhardt, C. Staphylococcus aureus triggers a shift from influenza virus-induced apoptosis to necrotic cell death. Faseb J. 2018, 32, 2779–2793. [Google Scholar] [CrossRef] [PubMed]
- Ouyang, X.; Wang, J.; Qiu, X.; Hu, D.; Cui, J. Current developments of pharmacotherapy targeting heme oxygenase 1 in cancer (Review). Int. J. Oncol. 2025, 66, 26. [Google Scholar] [CrossRef] [PubMed]
- Huang, Z.; Xu, R.; Wan, Z.; Liu, C.; Li, J.; He, J.; Li, L. Melatonin protects against cadmium-induced endoplasmic reticulum stress and ferroptosis through activating Nrf2/HO-1 signaling pathway in mice lung. Food Chem. Toxicol. 2025, 198, 115324. [Google Scholar] [CrossRef] [PubMed]
- Li, Z.; Chen, L.; Chen, C.; Zhou, Y.; Hu, D.; Yang, J.; Chen, Y.; Zhuo, W.; Mao, M.; Zhang, X.; et al. Targeting ferroptosis in breast cancer. Biomark. Res. 2020, 8, 58. [Google Scholar] [CrossRef]
- Ye, S.; Hu, X.; Sun, S.; Su, B.; Cai, J.; Jiang, J. Oridonin promotes RSL3-induced ferroptosis in breast cancer cells by regulating the oxidative stress signaling pathway JNK/Nrf2/HO-1. Eur. J. Pharmacol. 2024, 974, 176620. [Google Scholar] [CrossRef]
- Wang, X.; Eagen, W.J.; Lee, J.C. Orchestration of human macrophage NLRP3 inflammasome activation by Staphylococcus aureus extracellular vesicles. Proc. Natl. Acad. Sci. USA 2020, 117, 3174–3184. [Google Scholar] [CrossRef]
- Nobs, E.; Laschanzky, K.; Munke, K.; Movert, E.; Valfridsson, C.; Carlsson, F. Cytosolic serpins act in a cytoprotective feedback loop that limits ESX-1-dependent death of Mycobacterium marinum-infected macrophages. mBio 2024, 15, e0038424. [Google Scholar] [CrossRef]
- Briken, V.; Ahlbrand, S.E.; Shah, S. Mycobacterium tuberculosis and the host cell inflammasome: A complex relationship. Front. Cell Infect. Microbiol. 2013, 3, 62. [Google Scholar] [CrossRef]
- Baker, P.H.; Enger, K.M.; Jacobi, S.K.; Akers, R.M.; Enger, B.D. Cellular proliferation and apoptosis in Staphylococcus aureus-infected heifer mammary glands experiencing rapid mammary gland growth. J. Dairy. Sci. 2023, 106, 2642–2650. [Google Scholar] [CrossRef]
- Lin, L.; Liao, Z.; Li, Y.; Pan, S.; Wu, S.; Sun, Q.X.; Li, C. Transcriptomic analysis and validation study of key genes and the HIF-1α/HO-1 pathway associated with ferroptosis in neutrophilic asthma. Exp. Ther. Med. 2024, 28, 433. [Google Scholar] [CrossRef]
- Skouta, R.; Dixon, S.J.; Wang, J.; Dunn, D.E.; Orman, M.; Shimada, K.; Rosenberg, P.A.; Lo, D.C.; Weinberg, J.M.; Linkermann, A.; et al. Ferrostatins inhibit oxidative lipid damage and cell death in diverse disease models. J. Am. Chem. Soc. 2014, 136, 4551–4556. [Google Scholar] [CrossRef] [PubMed]
- Yang, Z.; Liu, Y.; Luo, J.; Xiao, C.; Yuan, H.; Du, W.; Yang, X. Integrating whole-genome re-sequencing and transcriptome data to reveal the molecular mechanism of TBX5 gene regulating feathered feet in Guangxi native chickens. Poult. Sci. 2025, 104, 104871. [Google Scholar] [CrossRef] [PubMed]
- Liu, X.; Mi, S.; Dari, G.; Chen, S.; Song, J.; MacHugh, D.E.; Yu, Y. Functional validation to explore the protective role of miR-223 in Staphylococcus aureus-induced bovine mastitis. J. Anim. Sci. Biotechnol. 2025, 16, 34. [Google Scholar] [CrossRef]
- Bhat, R.R.; Bhat, N.N.; Shabir, A.; Mir, M.U.R.; Ahmad, S.B.; Hussain, I.; Hussain, S.A.; Ali, A.; Shamim, K.; Rehman, M.U. SNP Analysis of TLR4 Promoter and Its Transcriptional Factor Binding Profile in Relevance to Bovine Subclinical Mastitis. Biochem. Genet. 2024, 62, 3605–3623. [Google Scholar] [CrossRef] [PubMed]
- Hofmans, S.; Vanden Berghe, T.; Devisscher, L.; Hassannia, B.; Lyssens, S.; Joossens, J.; Van Der Veken, P.; Vandenabeele, P.; Augustyns, K. Novel Ferroptosis inhibitors with improved potency and ADME properties. J. Med. Chem. 2016, 59, 2041–2053. [Google Scholar] [CrossRef]
- Wang, X.; Wang, X.; Wang, Y.; Guo, G.; Usman, T.; Hao, D.; Tang, X.; Zhang, Y.; Yu, Y. Antimicrobial resistance and toxin gene profiles of Staphylococcus aureus strains from Holstein milk. Lett. Appl. Microbiol. 2014, 58, 527–534. [Google Scholar] [CrossRef]
- Langfelder, P.; Horvath, S. WGCNA: An R package for weighted correlation network analysis. BMC Bioinform. 2008, 9, 559. [Google Scholar] [CrossRef]
- Li, W.; Mi, S.; Zhang, J.; Liu, X.; Chen, S.; Liu, S.; Feng, X.; Tang, Y.; Li, Y.; Liu, L.; et al. Integrating sperm cell transcriptome and seminal plasma metabolome to analyze the molecular regulatory mechanism of sperm motility in Holstein stud bulls. J. Anim. Sci. 2023, 101, skad214. [Google Scholar] [CrossRef]
- Falcon, S.; Gentleman, R. Hypergeometric Testing Used for Gene Set Enrichment Analysis. In Bioconductor Case Studies; Hahne, F., Huber, W., Gentleman, R., Falcon, S., Eds.; Springer New York: New York, NY, USA, 2008; pp. 207–220. [Google Scholar]
- Prus, E.; Fibach, E. Flow cytometry measurement of the labile iron pool in human hematopoietic cells. Cytom. A 2008, 73, 22–27. [Google Scholar] [CrossRef]




| Group | Samples | N50 | ST | Housekeeping Genes | ||||||
|---|---|---|---|---|---|---|---|---|---|---|
| arcC | aroE | glpF | gmk | pta | tpi | yqiL | ||||
| Low SCC | L1 | 206,226 | 398 | 3 | 35 | 19 | 2 | 20 | 26 | 39 |
| Low SCC | L2 | 244,610 | novel | 3 | 1 | 1 | 1 | 1 | 5 | 11 |
| Low SCC | L3 | 6004 | novel | - | 1 | 1 | 2 | 1 | 26 | - |
| Low SCC | L4 | 244,604 | 97 | 3 | 1 | 1 | 1 | 1 | 5 | 3 |
| High SCC | H1 | 15,818 | 1 | 1 | 1 | 1 | 1 | 1 | 1 | 1 |
| High SCC | H2 | 196,295 | novel | 3 | 1 | 1 | 1 | 1 | 5 | 11 |
| High SCC | H3 | 92,319 | 97 | 3 | 1 | 1 | 1 | 1 | 5 | 3 |
| High SCC | H4 | 311,676 | 97 | 3 | 1 | 1 | 1 | 1 | 5 | 3 |
| Mastitis | M1 | 204,152 | novel | 1 | - | - | - | 1 | 1 | 1 |
| Mastitis | M2 | 317,839 | 1 | 1 | 1 | 1 | 1 | 1 | 1 | 1 |
| Mastitis | M3 | 474,523 | 1 | 1 | 1 | 1 | 1 | 1 | 1 | 1 |
| Gene 1 | L1 | L2 | L3 | L4 | H1 | H2 | H3 | H4 | M1 | M2 | M3 |
|---|---|---|---|---|---|---|---|---|---|---|---|
| cap8E | + 2 | + | + | + | + | + | + | + | + | + | + |
| cap8G | + | + | + | + | + | + | + | + | + | + | + |
| cap8L | + | + | + | + | + | + | + | + | + | + | + |
| cap8O | + | + | + | + | + | + | + | + | + | + | + |
| cap8P | + | + | + | + | + | + | + | + | + | + | + |
| geh | + | + | + | + | + | + | + | + | + | + | + |
| hly/hla | + | + | + | + | + | + | + | + | + | + | + |
| lip | + | + | + | + | + | + | + | + | + | + | + |
| icaA | + | + | + | + | + | + | + | + | + | + | + |
| aur | + | + | + | + | + | + | + | + | + | + | + |
| hlgA | + | + | + | + | + | + | + | + | + | + | |
| map | + | + | + | + | + | + | + | + | + | + | |
| hlb | + | + | + | + | + | + | + | + | + | + | |
| hld | + | + | + | + | + | + | + | + | + | + | |
| adsA | + | + | + | + | + | + | + | + | + | + | |
| cap8A | + | + | + | + | + | + | + | + | + | + | |
| cap8B | + | + | + | + | + | + | + | + | + | + | |
| cap8C | + | + | + | + | + | + | + | + | + | + | |
| cap8D | + | + | + | + | + | + | + | + | + | + | |
| cap8F | + | + | + | + | + | + | + | + | + | + | |
| cap8N | + | + | + | + | + | + | + | + | + | + | |
| esxA | + | + | + | + | + | + | + | + | + | + | |
| esaA | + | + | + | + | + | + | + | + | + | + | |
| esaB | + | + | + | + | + | + | + | + | + | + | |
| esaC | + | + | + | + | + | + | + | + | + | + | |
| esxB | + | + | + | + | + | + | + | + | + | + | |
| isdB | + | + | + | + | + | + | + | + | + | + | |
| isdA | + | + | + | + | + | + | + | + | + | + | |
| isdC | + | + | + | + | + | + | + | + | + | + | |
| isdE | + | + | + | + | + | + | + | + | + | + | |
| isdF | + | + | + | + | + | + | + | + | + | + | |
| isdG | + | + | + | + | + | + | + | + | + | + | |
| icaC | + | + | + | + | + | + | + | + | + | + | |
| icaB | + | + | + | + | + | + | + | + | + | + | |
| icaD | + | + | + | + | + | + | + | + | + | + | |
| icaR | + | + | + | + | + | + | + | + | + | + | |
| sspC | + | + | + | + | + | + | + | + | + | + | |
| sspA | + | + | + | + | + | + | + | + | + | + | |
| ebp | + | + | + | + | + | + | + | + | + | + | |
| sbi | + | + | + | + | + | + | + | + | + | ||
| hlgC | + | + | + | + | + | + | + | + | + | ||
| cap8M | + | + | + | + | + | + | + | + | + | ||
| essA | + | + | + | + | + | + | + | + | + | ||
| hysA | + | + | + | + | + | + | + | + | + | ||
| lukF-PV | + | + | + | + | + | + | + | + | + | ||
| srtB | + | + | + | + | + | + | + | + | + | ||
| fnbA | + | + | + | + | + | + | + | + | + | ||
| sspB | + | + | + | + | + | + | + | + | + | ||
| clfA | + | + | + | + | + | + | + | + | + | + | |
| hlgB | + | + | + | + | + | + | + | + | |||
| coa | + | + | + | + | + | + | + | + | |||
| essB | + | + | + | + | + | + | + | + | |||
| isdD | + | + | + | + | + | + | + | + | |||
| fnbB | + | + | + | + | + | + | + | + | |||
| essC | + | + | + | + | + | + | + | ||||
| spa | + | + | + | + | + | + | |||||
| sdrC | + | + | + | + | + | + | |||||
| cap8H | + | + | + | + | + | ||||||
| cap8I | + | + | + | + | + | ||||||
| cap8J | + | + | + | + | + | ||||||
| cap8K | + | + | + | + | + | ||||||
| sdrD | + | + | + | + | + | + | + | + | |||
| clfB | + | + | + | + | + | ||||||
| sdrE | + | + | + | + | + | + | |||||
| seh | + | + | + | + | |||||||
| vWbp | + | + | + | ||||||||
| inhA | + | + | |||||||||
| nheC | + | + | |||||||||
| nheB | + | + | |||||||||
| nheA | + | + | |||||||||
| BAS319 | + | + | |||||||||
| lukS-PV | + | ||||||||||
| scn | + | ||||||||||
| chp | + | ||||||||||
| sak | + | ||||||||||
| sea | + | ||||||||||
| Ratio | 72.37% | 78.95% | 72.37% | 76.32% | 72.37% | 77.63% | 75.00% | 77.63% | 36.84% | 82.89% | 81.58% |
| 6h Group Medians (P25, P75) 1 | Kruskal–Wallis H Value | p | |||
|---|---|---|---|---|---|
| MOI 2 | L (n = 4) | H (n = 4) | M (n = 3) | ||
| 1:1 | 0.000 (0.0, 1.0) | 0.000 (0.0, 0.0) | 1.000 (0.0, 1.0) | 4.455 | 0.108 |
| 4:1 | 0.000 (0.0, 1.0) | 0.000 (0.0, 0.3) | 1.000 (0.0, 2.0) | 2.752 | 0.253 |
| 10:1 | 0.500 (0.0, 3.0) | 0.000 (0.0, 1.5) | 4.000 (1.0, 4.0) | 4.921 | 0.085 |
| Score | Severity Level | Description |
|---|---|---|
| 0 | No change | Normal cells with no noticeable morphological changes |
| 1 | Mild | Slight changes, such as minor shrinkage or swelling |
| 2 | Moderate | Chromatin condensation in the nucleus or slight membrane disruptions |
| 3 | Severe | Marked nuclear fragmentation and noticeable membrane damage |
| 4 | Very severe | Complete structural destruction and significant dissolution of cellular organelles |
Disclaimer/Publisher’s Note: The statements, opinions and data contained in all publications are solely those of the individual author(s) and contributor(s) and not of MDPI and/or the editor(s). MDPI and/or the editor(s) disclaim responsibility for any injury to people or property resulting from any ideas, methods, instructions or products referred to in the content. |
© 2025 by the authors. Licensee MDPI, Basel, Switzerland. This article is an open access article distributed under the terms and conditions of the Creative Commons Attribution (CC BY) license (https://creativecommons.org/licenses/by/4.0/).
Share and Cite
Xing, Y.; Mi, S.; Dari, G.; Zhang, Z.; Chen, S.; Yu, Y. Ferroptosis-Related Genes as Molecular Markers in Bovine Mammary Epithelial Cells Challenged with Staphylococcus aureus. Int. J. Mol. Sci. 2025, 26, 2506. https://doi.org/10.3390/ijms26062506
Xing Y, Mi S, Dari G, Zhang Z, Chen S, Yu Y. Ferroptosis-Related Genes as Molecular Markers in Bovine Mammary Epithelial Cells Challenged with Staphylococcus aureus. International Journal of Molecular Sciences. 2025; 26(6):2506. https://doi.org/10.3390/ijms26062506
Chicago/Turabian StyleXing, Yue, Siyuan Mi, Gerile Dari, Zihan Zhang, Siqian Chen, and Ying Yu. 2025. "Ferroptosis-Related Genes as Molecular Markers in Bovine Mammary Epithelial Cells Challenged with Staphylococcus aureus" International Journal of Molecular Sciences 26, no. 6: 2506. https://doi.org/10.3390/ijms26062506
APA StyleXing, Y., Mi, S., Dari, G., Zhang, Z., Chen, S., & Yu, Y. (2025). Ferroptosis-Related Genes as Molecular Markers in Bovine Mammary Epithelial Cells Challenged with Staphylococcus aureus. International Journal of Molecular Sciences, 26(6), 2506. https://doi.org/10.3390/ijms26062506

