Sign in to use this feature.

Years

Between: -

Subjects

remove_circle_outline
remove_circle_outline
remove_circle_outline
remove_circle_outline
remove_circle_outline
remove_circle_outline
remove_circle_outline
remove_circle_outline
remove_circle_outline

Journals

Article Types

Countries / Regions

remove_circle_outline
remove_circle_outline
remove_circle_outline
remove_circle_outline
remove_circle_outline
remove_circle_outline
remove_circle_outline

Search Results (1,189)

Search Parameters:
Keywords = SSR marker

Order results
Result details
Results per page
Select all
Export citation of selected articles as:
11 pages, 1639 KB  
Article
Genetic Diversity Analysis of Cymbidium eburneum Lindl. (Orchidaceae) Based on SSR Markers
by Feilong Hu, Zhe Zhang, Shunjiao Lu, Zhiheng Chen, Haotian Zhong, Liang Xi and Guangsui Yang
Horticulturae 2026, 12(4), 502; https://doi.org/10.3390/horticulturae12040502 - 21 Apr 2026
Abstract
Cymbidium eburneum Lindl. is a valuable ornamental orchid and breeding parent, but its genetic background remains unclear due to habitat destruction and germplasm mixing. This study developed specific SSR markers to evaluate the genetic diversity and structure of 96 C. eburneum Lindl. accessions [...] Read more.
Cymbidium eburneum Lindl. is a valuable ornamental orchid and breeding parent, but its genetic background remains unclear due to habitat destruction and germplasm mixing. This study developed specific SSR markers to evaluate the genetic diversity and structure of 96 C. eburneum Lindl. accessions from China and Vietnam. Transcriptome analysis identified 47,248 SSR loci. Sixteen polymorphic core primer pairs detected 150 alleles (mean Na = 9.375) with an average Polymorphism Information Content (PIC) of 0.444. Observed heterozygosity (Ho = 0.290) was noticeably lower than expected (He = 0.478), indicating heterozygote deficiency. UPGMA clustering identified eight groups strongly correlated with geography. Principal Coordinate Analysis (PCoA) revealed a clear geographical differentiation pattern, featuring the most genetically cohesive group from Guangxi and more differentiated geographically marginal populations from Hainan and Vietnam. STRUCTURE analysis (K = 2) indicated two main gene pools with signals of genetic admixture. Geographical isolation was suggested as a potential driver of genetic differentiation. The Guangxi population represents a genetically consistent major reservoir, while marginal populations harbor unique variations. These findings provide a scientific basis for germplasm identification, conservation, and parental selection in C. eburneum Lindl. breeding. Full article
(This article belongs to the Topic Genetic Breeding and Biotechnology of Garden Plants)
Show Figures

Figure 1

18 pages, 1099 KB  
Article
Genetic Diversity and Marker–Trait Associations in Commercial Cultivars and Weedy Perilla frutescens from South Korea and Japan Based on Morphological Traits and SSR Markers
by Da Hyeon Lee, Jungeun Cho, Hyeon Park, Tae Hyeon Heo and Ju Kyong Lee
Plants 2026, 15(8), 1273; https://doi.org/10.3390/plants15081273 - 21 Apr 2026
Abstract
Domestication has profoundly shaped the phenotypic differentiation and genetic architecture of Perilla. However, analyses of the morphological difference between its cultivated and weedy forms across its varieties remains incomplete. This study analyzed morphological variation, genetic diversity, population structure, and marker–trait associations of [...] Read more.
Domestication has profoundly shaped the phenotypic differentiation and genetic architecture of Perilla. However, analyses of the morphological difference between its cultivated and weedy forms across its varieties remains incomplete. This study analyzed morphological variation, genetic diversity, population structure, and marker–trait associations of 45 accessions representing the cultivated and weedy forms of two Perilla varieties (P. frutescens var. frutescens and var. crispa) collected from South Korea and Japan. Analyses of ten qualitative and quantitative agronomic traits revealed clear domestication-related differentiation. Cultivated var. frutescens showed larger and heavier seeds, whereas cultivated var. crispa and the weedy accessions were characterized by longer inflorescences and higher floret numbers but smaller seeds. Strong positive correlations were observed among seed-related traits, particularly between seed size and seed weight (r = 0.932), indicating coordinated selection of seed traits. Genetic diversity analysis using 70 SSR markers identified 330 alleles consistent with domestication bottlenecks in cultivated forms while higher diversity was generally retained in the weedy accessions. Population structure, UPGMA clustering, and principal coordinate analyses broadly differentiated the cultivated and weedy accessions, although partial admixture indicated shared ancestry and historical gene flow. Association mapping using Q-based GLM and Q + K MLM models identified 23 significant marker–trait associations involving 16 SSR markers consistently detected across both models. Several markers were associated with multiple traits, implying pleiotropy or tight genetic linkage. Notably, five SSR markers (KNUPF192, KNUPF202, KNUPF207, KNUPF230, and KNUPF238) may represent potential candidate loci for marker-assisted selection to improve seed-related traits in var. frutescens and leaf-related traits in var. crispa. Full article
Show Figures

Figure 1

15 pages, 47858 KB  
Article
Establishing SSR-Based Variety Identification and Callus Regeneration Systems for the Novel Hordeum brevisubulatum Cultivar ‘Mengnong No. 2’
by Hui Yang, Ruijuan Yang, Yefei Liu, Xiao Han, Yaling Liu, Yuchen Li, Xintian Huang, Yuquan Gan, Cuiping Gao, Chunxiang Fu and Yan Zhao
Plants 2026, 15(8), 1257; https://doi.org/10.3390/plants15081257 - 19 Apr 2026
Viewed by 164
Abstract
Hordeum brevisubulatum ‘Mengnong No. 2’ is a new forage variety developed using traditional group selection breeding techniques. It features notable advantages in plant height, tillering capacity, and overall biomass yield. However, key molecular breeding techniques such as molecular marker identification and genetic manipulation [...] Read more.
Hordeum brevisubulatum ‘Mengnong No. 2’ is a new forage variety developed using traditional group selection breeding techniques. It features notable advantages in plant height, tillering capacity, and overall biomass yield. However, key molecular breeding techniques such as molecular marker identification and genetic manipulation have yet to be established for this variety, limiting improvements in important traits. Consequently, we assessed the biomass of ‘Mengnong No. 2’ against ‘Mengnong No. 1’, the most widely cultivated variety in the central and western regions of Inner Mongolia, China. We report that fresh forage, dry forage, and seed yields of ‘Mengnong No. 2’ increased by 20.6%, 31.78%, and 34.35%, respectively, compared with the control variety, indicating broad prospects for its application and promotion. To enable rapid identification of ‘Mengnong No. 2’ during its promotion and to prevent production losses caused by variety admixture, we used three screened SSR primer pairs (GST25, GST37, GST127) to construct a DNA fingerprint for five H. brevisubulatum varieties, including ‘Mengnong No. 2’. With the percentage of polymorphic bands exceeding 95%, these profiles enabled precise identification of the ‘Mengnong No. 2’ variety. Furthermore, callus regeneration in H. brevisubulatum represents a bottleneck for directed molecular breeding techniques such as genetic transformation and gene editing. Accordingly, we selected the inflorescences of ‘Mengnong No. 2’ as explants and investigated the callus induction and regeneration capacity of inflorescences at different developmental stages. We found that explants at the spikelet primordia differentiation stage exhibited the highest callus induction and regeneration efficiencies, reaching 62.7% and 72.8%, respectively. The resulting embryogenic callus lines can serve as recipients for Agrobacterium-mediated transformation or gene gun bombardment, facilitating the development of subsequent high-efficiency genetic transformation and gene-editing systems. The SSR-based variety identification system and the highly efficient regeneration technology using inflorescence-derived callus established in this study lay a solid foundation for the development of a molecular breeding system for ‘Mengnong No. 2’. Full article
(This article belongs to the Section Plant Development and Morphogenesis)
Show Figures

Figure 1

14 pages, 3767 KB  
Article
Genetic Diversity and Gene Flow of the Ectomycorrhizal Mushroom Lactarius hatsudake in Southern China: Evidence from SSR Markers
by Shatong Yang, Mingwei Mao, Jieyu Huang, Bing Gu and Kuan Zhao
J. Fungi 2026, 12(4), 280; https://doi.org/10.3390/jof12040280 - 15 Apr 2026
Viewed by 203
Abstract
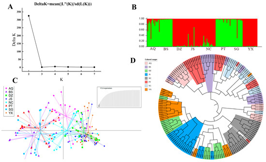
Lactarius hatsudake is an ecologically and economically significant wild edible mushroom in southern China. To elucidate its population genetic diversity, differentiation, and evolutionary history, we analyzed 172 fruiting bodies from eight geographic populations (AQ, BS, DZ, JS, NC, PT, SG, YX) across seven [...] Read more.
Lactarius hatsudake is an ecologically and economically significant wild edible mushroom in southern China. To elucidate its population genetic diversity, differentiation, and evolutionary history, we analyzed 172 fruiting bodies from eight geographic populations (AQ, BS, DZ, JS, NC, PT, SG, YX) across seven provinces in the western and eastern regions of southern China using five highly polymorphic simple sequence repeat (SSR) markers. Combined with STRUCTURE clustering, discriminant analysis of principal components (DAPC), unweighted pair group method with arithmetic mean (UPGMA), and analysis of molecular variance (AMOVA), the results revealed high polymorphism across the studied loci (mean PIC = 0.842). A total of 75 alleles were identified, averaging 15 alleles per locus. At the population level, the mean effective number of alleles (Ne) was 4.023, and the mean unbiased gene diversity (uH) was 0.768. The NC population exhibited the highest genetic diversity (uH = 0.796), whereas the BS population showed relatively lower diversity (uH = 0.647). Clustering analyses (STRUCTURE, DAPC, and UPGMA) consistently identified two distinct genetic clusters (K = 2). Cluster I consisted of populations AQ, PT, BS, and SG, while Cluster II was composed of the remaining four populations. Notably, individuals from AQ and NC displayed significant genetic admixture, suggesting a transitional zone. AMOVA revealed that the majority of genetic variation (83%) resided within populations and 17% among populations. Moderate population differentiation (ENA-corrected global Fst = 0.102) and admixture signals suggest non-negligible connectivity among populations. Full article
(This article belongs to the Special Issue Edible and Medicinal Macrofungi, 4th Edition)
Show Figures

Figure 1

13 pages, 1208 KB  
Article
Population Structure and Genetic Diversity in Cucurbita spp. Revealed by Microsatellite Markers
by Guilherme D. Onorato, Thiago Willian A. Balsalobre, Fernando Cesar Sala and Monalisa Sampaio Carneiro
Agronomy 2026, 16(8), 811; https://doi.org/10.3390/agronomy16080811 - 15 Apr 2026
Viewed by 199
Abstract
Understanding the genetic diversity and population structure of Cucurbita species is essential for effective germplasm conservation and the development of improved cultivars. This study aimed to evaluate the genetic diversity, population structure, and genetic relationships among accessions of C. pepo, C. moschata [...] Read more.
Understanding the genetic diversity and population structure of Cucurbita species is essential for effective germplasm conservation and the development of improved cultivars. This study aimed to evaluate the genetic diversity, population structure, and genetic relationships among accessions of C. pepo, C. moschata and C. maxima and their interspecific hybrids (Tetsukabuto hybrid C. maxima × C. moschata). A total of 92 accessions were analyzed using 22 polymorphic simple sequence repeat (SSR) markers selected from previous studies due to their high polymorphic information content (PIC). Genetic diversity parameters were estimated, and population structure was inferred using Bayesian clustering, complemented by dendrogram and principal component analysis (PCA). All markers were successfully amplified in C. pepo, C. moschata, C. maxima, and the hybrids, with polymorphic information content (PIC) values ranging from 0.191 (CMTm232) to 0.448 (CMTm48) and average of 0.274. The AMOVA analysis showed that 50% of the total variation was attributed to differences both within and among groups. PCA revealed clear genetic differentiation among the analyzed species, with C. maxima and hybrid accessions clustering closely and exhibiting lower genetic dissimilarity. In contrast, C. pepo displayed greater genetic divergence, supporting its distinct evolutionary trajectory. According STRUCTURE analysis the accessions can be divided into four subpopulations, which are closely related to the species. PCA and dendrogram showed similar results for genetic structure of Cucurbita germplasm; C. maxima and hybrid accessions clustering closely and C. pepo as a distinct group. These findings provide valuable insights for breeding programs, germplasm management, and conservation strategies aimed at preserving genetic diversity and exploiting interspecific variation. Full article
(This article belongs to the Section Crop Breeding and Genetics)
Show Figures

Graphical abstract

14 pages, 2534 KB  
Communication
Assessment of Genetic Diversity and Differentiation in Triadica cochinchinensis Populations Using SSR Markers
by Pengyan Zhou, Qi Zhou, Chenghao Zhang, Meng Xu and Yingang Li
Plants 2026, 15(8), 1209; https://doi.org/10.3390/plants15081209 - 15 Apr 2026
Viewed by 267
Abstract
Genetic diversity is fundamental for the conservation and sustainable utilization of plant species. Triadica cochinchinensis, a tree species native to southern China, is an important ornamental and nectar-producing plant with considerable economic value. However, the levels of genetic diversity and the patterns [...] Read more.
Genetic diversity is fundamental for the conservation and sustainable utilization of plant species. Triadica cochinchinensis, a tree species native to southern China, is an important ornamental and nectar-producing plant with considerable economic value. However, the levels of genetic diversity and the patterns of population differentiation across its natural populations remain unexplored. Here, we developed 24 highly polymorphic SSR markers and used them to assess the genetic diversity and differentiation among 280 individuals collected from 10 natural populations of T. cochinchinensis. The results showed that the average expected heterozygosity (He) revealed by the SSR markers was 0.774, and the average Shannon diversity index (I) was 1.660, indicating a high level of genetic diversity at the species level of T. cochinchinensis. Analysis using SSR markers revealed a low average observed heterozygosity (Ho = 0.323) and a relatively high average inbreeding coefficient within populations (F = 0.466). These findings suggest that inbreeding is likely occurring, which may contribute to a loss of heterozygosity within the studied populations. Notably, not all populations had high genetic diversity. For example, the He of SC2 population (0.490), QY population (0.568), and SC1 population (0.585) were all below the mean He (0.607), suggesting that attention should be given to protecting populations with low genetic diversity. The results further showed that the average genetic differentiation coefficient (FST) between populations was 0.094, and the average gene flow (Nm) was 2.278, indicating that the natural populations of T. cochinchinensis had low genetic differentiation and relatively high gene flow. AMOVA indicated that 74% of the total variation was distributed within populations. Notably, populations SC1 and SC2 exhibited higher genetic differentiation from all others (FST > 0.1), which is likely attributed to mountain barriers restricting gene flow. Therefore, it is recommended to enhance in situ conservation efforts while also facilitating assisted gene flow, such as through artificial introduction. For the first time, this study reveals the genetic information of natural populations of T. cochinchinensis at the molecular level, thereby offering a valuable reference for the conservation and utilization of its germplasm resources. Full article
(This article belongs to the Section Plant Genetic Resources)
Show Figures

Figure 1

14 pages, 6489 KB  
Article
Characterization and Phylogenetic Analysis of the Chloroplast Genome of Elaeagnus oxycarpa Schltdl
by Kaidiriye Yusupu, Qiyu Gu, Boqiang Wei, Hui Geng and Li Xiong
Biology 2026, 15(7), 590; https://doi.org/10.3390/biology15070590 - 7 Apr 2026
Viewed by 378
Abstract
Background: Elaeagnus oxycarpa Schltdl. (Elaeagnaceae) is a vital sand-fixing tree species in the arid, semi-arid, and desert regions of China, holding significant ecological and economic value. However, its chloroplast (cp) genome has not been previously characterized. Results: In this study, we sequenced the [...] Read more.
Background: Elaeagnus oxycarpa Schltdl. (Elaeagnaceae) is a vital sand-fixing tree species in the arid, semi-arid, and desert regions of China, holding significant ecological and economic value. However, its chloroplast (cp) genome has not been previously characterized. Results: In this study, we sequenced the complete cp genome of Elaeagnus oxycarpa using Illumina high-throughput sequencing technology. We performed de novo assembly, annotation, and comparative genomic and phylogenetic analyses with six other Elaeagnaceae species. The results revealed a typical quadripartite structure for the E. oxycarpa cp genome, with a total length of 150,567 bp and a GC content of 36.90%. Annotation identified 132 genes, comprising 86 protein-coding genes (PCGs), 38 tRNA genes, and 8 rRNA genes. Codon usage bias analysis indicated a preference for A/U endings, with leucine codons being the most frequent (9.5%). Additionally, 77 simple sequence repeat (SSR) loci were detected, predominantly mononucleotide repeats (71.4%). Comparative genomic analysis demonstrated high sequence conservation among the seven Elaeagnus species, with nucleotide variations primarily concentrated in non-coding regions and intergenic spacers of genes such as rps16, ycf1, and trnC-GCA. These variable regions and SSR loci represent valuable molecular markers for future population genetics and species identification studies on Elaeagnus. Phylogenetic analysis strongly supported the notion that E. oxycarpa and Elaeagnus angustifolia form a sister clade, indicating their close genetic relationship. Conclusions: Our findings provide crucial genomic resources and a theoretical foundation for the species identification and elucidation of the evolutionary history of Elaeagnaceae. Full article
(This article belongs to the Collection Abiotic Stress in Plants and Resilience: Recent Advances)
Show Figures

Figure 1

16 pages, 1082 KB  
Article
Fluorescent SSR-Based DNA Fingerprinting and Molecular Identity Card Development for 69 Mandarin Accessions
by Xiaoxiao Wu, Shiman Wu, Haimeng Fang, Ding Huang, Chuanwu Chen, Binghai Lou, Ping Liu, Yang Tang, Jing Feng and Chongling Deng
Horticulturae 2026, 12(4), 445; https://doi.org/10.3390/horticulturae12040445 - 3 Apr 2026
Viewed by 280
Abstract
To establish standardized DNA fingerprinting and molecular identification systems for mandarin citrus, we analyzed 69 mandarin accessions via fluorescent SSR capillary electrophoresis to construct DNA molecular fingerprints and unique molecular identity cards. Eighteen highly polymorphic SSR primer pairs were screened, yielding 239 genotype [...] Read more.
To establish standardized DNA fingerprinting and molecular identification systems for mandarin citrus, we analyzed 69 mandarin accessions via fluorescent SSR capillary electrophoresis to construct DNA molecular fingerprints and unique molecular identity cards. Eighteen highly polymorphic SSR primer pairs were screened, yielding 239 genotype calls and 147 alleles. The number of amplified alleles per primer pair ranged from 4 to 18, with polymorphic information content (PIC) values varying from 0.411 to 0.650. Ten core primer pairs were further selected, achieving a discrimination rate of 65.2% (45 out of 69 accessions distinguished). Utilizing these fluorescent SSR markers, we established DNA molecular fingerprints and unique molecular identity cards for all 69 accessions. Among them, 45 accessions possessed unique fingerprints, whereas the remaining 24 indistinguishable accessions were clustered into six groups. Each cluster contained both wild (4 accessions total) and cultivated (20 accessions total) resources with high genetic similarity, which merits further investigation. This study provides a practical foundation for the authentication, conservation, and genetic relationship analysis of mandarin germplasm resources and establishes a technical framework for standardizing mandarin variety identification. Full article
(This article belongs to the Section Genetics, Genomics, Breeding, and Biotechnology (G2B2))
Show Figures

Figure 1

21 pages, 2695 KB  
Article
Marker-Assisted Breeding for Pyramiding Multiple Resistance to Soybean Fungal Diseases
by Carla María Lourdes Rocha, María Gabriela García, Esteban Mariano Pardo, José Ramón Sánchez, Atilio Pedro Castagnaro and María Amalia Chiesa
Agronomy 2026, 16(7), 754; https://doi.org/10.3390/agronomy16070754 - 2 Apr 2026
Viewed by 404
Abstract
Fungal diseases such as soybean stem canker (SSC), frogeye leaf spot (FLS), and sudden death syndrome (SDS) cause substantial yield losses in soybean worldwide. This study aimed to pyramid major resistance genes and QTLs against these diseases through marker-assisted backcrossing (MABC). Diagnostic SSR [...] Read more.
Fungal diseases such as soybean stem canker (SSC), frogeye leaf spot (FLS), and sudden death syndrome (SDS) cause substantial yield losses in soybean worldwide. This study aimed to pyramid major resistance genes and QTLs against these diseases through marker-assisted backcrossing (MABC). Diagnostic SSR markers, linked to Rdm4 (SSC), Rcs3 (FLS), and SDS resistance QTLs, were validated and successfully employed for foreground and background selection in crosses between the elite cultivar A8100RR and the resistant donor ‘Forrest’. Molecular analyses confirmed the effective introgression and fixation of multiple resistance loci in BC2F5 lines. Under artificial inoculation, lines R30-11 and R25-13 displayed high resistance levels to Diaporthe aspalathi, Cercospora sojina, Fusarium virguliforme, and F. tucumaniae. Genotype R30-11 exhibited the most consistent resistance across pathogens, while R25-13 combined multi-disease resistance with glyphosate tolerance and stable agronomic performance under field conditions comparable to commercial cultivars. These results represent, to our knowledge, the first report of successful pyramiding genes and QTLs against three distinct fungal diseases (SSC, FLS, and SDS) in soybean through MABC. The developed lines constitute valuable germplasm for breeding programs designed to achieve broad-spectrum, durable and sustainable disease management. Full article
(This article belongs to the Special Issue Functional Genomics and Molecular Breeding of Soybeans—2nd Edition)
Show Figures

Graphical abstract

20 pages, 1974 KB  
Article
Genetic Relatedness Is Uncoupled from Fruit Color in Sour Cherry: Evidence from SSR, S-RNase, and Expression Profiling
by Attila Hegedűs, Péter Pfeiffer, Endre György Tóth and Júlia Halász
Plants 2026, 15(7), 1069; https://doi.org/10.3390/plants15071069 - 31 Mar 2026
Viewed by 459
Abstract
Sour cherry (Prunus cerasus L.) exhibits remarkable phenotypic and genetic diversity, historically classified into morello and amarelle groups based on fruit pigmentation. However, the genetic foundations of these categories remain unclear. Here, we combine 10 SSR loci with S-RNase genotyping [...] Read more.
Sour cherry (Prunus cerasus L.) exhibits remarkable phenotypic and genetic diversity, historically classified into morello and amarelle groups based on fruit pigmentation. However, the genetic foundations of these categories remain unclear. Here, we combine 10 SSR loci with S-RNase genotyping to evaluate genetic diversity, phylogenetic relationships, and population structure across 27 Hungarian and internationally relevant sour cherry cultivars. The marker panel proved highly informative, yielding 78 SSR alleles and 17 S-alleles, with a multilocus probability of identity of 3.97 × 10−7. Phylogenetic reconstruction, minimum spanning networks, Bayesian clustering, and PCoA consistently resolved five genetically coherent groups that largely reflect known breeding histories and regional selection rather than fruit color classes. High- and low-anthocyanin cultivars frequently co-occurred within clades, demonstrating that pigmentation does not track genome-wide relatedness. To investigate proximate molecular mechanisms, we profiled flavonoid-pathway gene expression in contrasting accessions (VN-1 and ‘Pipacs 1’). VN-1 exhibited strong late-ripening induction of structural genes and MYB10, whereas ‘Pipacs 1’ showed attenuated late activation and higher early expression of ANR, LAR, and UFGT, suggesting divergent transcriptional regulation and pathway flux between the two genotypes. Together, these results indicate that fruit color variation is largely independent of the multilocus relatedness patterns captured by our marker set, and is likely influenced by lineage-specific regulatory differences. Full article
(This article belongs to the Section Plant Genetics, Genomics and Biotechnology)
Show Figures

Graphical abstract

16 pages, 2983 KB  
Article
Geological Isolation Drives Genetic Divergence of Hopea celebica in Sulawesi’s Karst and Ultrabasic Forests
by Nasri Nasri and Koichi Kamiya
Forests 2026, 17(4), 429; https://doi.org/10.3390/f17040429 - 28 Mar 2026
Viewed by 295
Abstract
Hopea celebica Burck is an endangered dipterocarp endemic to Sulawesi, Indonesia, occurring in two ecologically contrasting habitats: karst and ultrabasic forests. These environments differ markedly in soil composition and topography, potentially driving ecological specialization and genetic divergence. To investigate the genetic variation and [...] Read more.
Hopea celebica Burck is an endangered dipterocarp endemic to Sulawesi, Indonesia, occurring in two ecologically contrasting habitats: karst and ultrabasic forests. These environments differ markedly in soil composition and topography, potentially driving ecological specialization and genetic divergence. To investigate the genetic variation and genetic structure of this species, we applied newly developed microsatellite (SSR) markers, together with the chloroplast DNA sequences of the trnL–trnF region. Genotypes at 15 SSR loci were determined for 255 individuals collected from six populations covering the range of the species’ distribution across karst and ultrabasic forests. Genetic diversity was consistently higher in karst than in ultrabasic populations. DIYABC and VarEff analyses revealed a historical bottleneck and earlier recovery in the karst populations. Analysis of molecular variance (AMOVA) revealed that 35% of the genetic variation was partitioned between habitat types (FRT = 0.345, p = 0.001). Bayesian clustering (STRUCTURE), principal coordinate analysis (PCoA), and UPGMA dendrograms consistently showed two distinctive clusters corresponding to habitat type. Chloroplast haplotypes differed between populations in the karst and ultrabasic forests. These results suggest that populations in the karst and ultrabasic forests have undergone a long history of differentiation without migration. The strong habitat-related genetic structure likely reflects ecological isolation and early-stage speciation. We recommend treating the karst and ultrabasic populations as distinct conservation units to preserve the evolutionary potential and adaptive capacity of H. celebica under ongoing environmental change. Full article
(This article belongs to the Section Genetics and Molecular Biology)
Show Figures

Figure 1

19 pages, 2429 KB  
Article
Exploring Molecular Markers Associated with Crumbly in Rubus idaeus L.
by Melissa Y. Oliveira, Teresa Valdiviesso, Francisco Rosado Luz, Amílcar Duarte, Pedro Brás de Oliveira and Ana Rita Varela
Crops 2026, 6(2), 36; https://doi.org/10.3390/crops6020036 - 23 Mar 2026
Viewed by 542
Abstract
The raspberry (Rubus idaeus L.), an economically important crop, is affected by the crumbly fruit disorder, a malformation that leads to fruit disintegration at harvest due to poor drupelet cohesion. Despite previous efforts to identify genetic determinants of this phenotype, its complex [...] Read more.
The raspberry (Rubus idaeus L.), an economically important crop, is affected by the crumbly fruit disorder, a malformation that leads to fruit disintegration at harvest due to poor drupelet cohesion. Despite previous efforts to identify genetic determinants of this phenotype, its complex inheritance and strong environmental component have limited the development of robust predictive markers. This study assessed the behavior and transferability of previously reported SSR and SNP markers associated with crumbly fruit across plants from a diverse panel of 34 R. idaeus cultivars, including in adjacent genomic regions not screened previously. Phenotyping was based on multi-season fruit performance and drupelet cohesion, and genetic variation was analysed using PCR-based genotyping within a multilocus approach. Consistent clustering patterns were observed across multiple SSR and SNP loci, suggesting a reproducible association between these genomic regions and the crumbly phenotype. Overall, the results support a multilocus genetic architecture underlying crumbly fruit, but also demonstrate that previously reported markers are not universally transferable across genetic backgrounds. These findings highlight the importance of integrated, population-aware marker validation to enable more reliable implementation of marker-assisted strategies in raspberry breeding programs. Full article
(This article belongs to the Topic Vegetable Breeding, Genetics and Genomics, 2nd Volume)
Show Figures

Figure 1

27 pages, 6066 KB  
Article
Integrating Prognostic Breeding Approach Through Phenotypic and Marker-Assisted Selection for Yield and BCMV Resistance in Common Bean Greek Landraces
by Eirini N. Demertzi, Lefkothea Karapetsi, Chrysanthi I. Pankou, Nefeli Vasileiou, Eleftheria Georgiadou, Anastasia Kargiotidou, Varvara I. Maliogka, Dimitrios Vlachostergios, Panagiotis Madesis and Athanasios G. Mavromatis
Plants 2026, 15(6), 963; https://doi.org/10.3390/plants15060963 - 20 Mar 2026
Viewed by 589
Abstract
Addressing principal challenges in common bean (Phaseolus vulgaris L.) breeding requires a holistic approach. A combined strategy was implemented to assess seven genotypes (landraces and commercial varieties) for yield potential, stability and resistance to bean common mosaic virus (BCMV) under Mediterranean low-input [...] Read more.
Addressing principal challenges in common bean (Phaseolus vulgaris L.) breeding requires a holistic approach. A combined strategy was implemented to assess seven genotypes (landraces and commercial varieties) for yield potential, stability and resistance to bean common mosaic virus (BCMV) under Mediterranean low-input conditions. Pure-line selection and prognostic breeding together with SSR and CAPS-SCAR marker-assisted selection (MAS) formed the core methodology. Significant variation was detected across 24 morpho-agronomic descriptors, while SSR revealed 48.57% polymorphic loci and private alleles in specific landraces. High genetic coefficients of variation and high heritability were recorded for yield-related traits. Phenotypical evaluation showed diverse responses to BCMV, with mild symptoms predominating (52.14%). Entries G1 (45%) and G5 (35%) exhibited the highest frequency of the symptomless resistant phenotype. Molecular screening at I and bc-3/eIF4E loci confirmed G5’s robust dominant I gene profile, while G1 included individuals carrying both the dominant I gene and recessive bc-3, offering a valuable source for pyramiding resistance. Additionally, G1 (LI = 2.35; 100%) performed strongly in productivity, whereas G2 (SI = 3.1; 100%) and G7 (SI = 2.8; 89.7%) exhibited exceptional stability. Overall, the mixed-model approach highlighted the complementary characteristics of the tested genotypes and identified G1, G2, G5 and G7 as promising candidates for future breeding programs targeting high yield, low-input adaptability and resistance to BCMV. Full article
(This article belongs to the Special Issue Bean Breeding)
Show Figures

Figure 1

32 pages, 14472 KB  
Article
From the Balkan Peninsula to the Mesic Grassland Areas of Central Europe: Morpho-Genetic Diversity and Niche Differentiation in the Allopolyploid Complex of the Austrian Speedwell
by David Jiménez-García, Noemí López-González, Daniel Pinto-Carrasco, Nélida Padilla-García, Santiago Andrés-Sánchez, Blanca M. Rojas-Andrés and M. Montserrat Martínez-Ortega
Plants 2026, 15(6), 955; https://doi.org/10.3390/plants15060955 - 20 Mar 2026
Viewed by 671
Abstract
The Balkan Peninsula is a biodiversity hotspot where topographic and habitat heterogeneity have shaped genetic differentiation. Polyploidization significantly contributes to diversification within plant lineages, including the allopolyploid complex of the Austrian speedwell, which comprises diploid, tetraploid and hexaploid lineages. We sampled 751 individuals [...] Read more.
The Balkan Peninsula is a biodiversity hotspot where topographic and habitat heterogeneity have shaped genetic differentiation. Polyploidization significantly contributes to diversification within plant lineages, including the allopolyploid complex of the Austrian speedwell, which comprises diploid, tetraploid and hexaploid lineages. We sampled 751 individuals from 50 populations belonging to this complex across the Balkan Peninsula and Central Europe. Diversity patterns were investigated through microsatellite markers (SSRs), plastid DNA sequences, ploidy estimations, morphological data and climatic niche differentiation analysis. Five lineages were detected within the complex according to nuclear DNA data. The plastid DNA haplotypes form two main groups that overall match those detected by SSR data and could suggest that the hexaploid lineage resulted from two different allopolyploid events. The hexaploid shows higher nuclear genetic diversity and morphological variation than its lower-ploidy relatives, which might allow the species to respond to a wider range of environmental conditions and be responsible for its success (i.e., a broader geographic range and ecological niche). Style length is a crucial character to distinguish diploids from polyploids, which may affect pollination biology within the complex. Full article
(This article belongs to the Section Plant Systematics, Taxonomy, Nomenclature and Classification)
Show Figures

Figure 1

17 pages, 1803 KB  
Article
Fine Mapping of the Co-12 Anthracnose Resistance Gene in the Andean Common Bean Cultivar in Brazil
by Jaqueline Bezerra da Silva, Maria Celeste Gonçalves-Vidigal, Pedro Soares Vidigal Filho, Giselly Figueiredo Lacanallo, Mariana Vaz Bisneta, Giseli Valentini and Larissa Fernanda Sega Xavier
Plants 2026, 15(6), 931; https://doi.org/10.3390/plants15060931 - 18 Mar 2026
Viewed by 517
Abstract
The common bean (Phaseolus vulgaris L.) cultivar Jalo Vermelho carries the Co-12 gene, which confers resistance to both Andean and Mesoamerican races of Colletotrichum lindemuthianum. Despite its importance for breeding programs, the genomic location and candidate genes underlying this resistance remain [...] Read more.
The common bean (Phaseolus vulgaris L.) cultivar Jalo Vermelho carries the Co-12 gene, which confers resistance to both Andean and Mesoamerican races of Colletotrichum lindemuthianum. Despite its importance for breeding programs, the genomic location and candidate genes underlying this resistance remain poorly defined. The Co-12 locus was fine-mapped using a biparental population derived from the cross Jalo Vermelho × Crioulo 159. A total of 172 F2 plants were used to generate 172 F2:3 families, which were phenotyped after inoculation with race 1545 of C. lindemuthianum. Segregation analysis confirmed a 1:2:1 Mendelian ratio, consistent with a single dominant resistance gene. Genotyping of resistant and susceptible plants using the BARBean6K_3 Illumina BeadChip (5398 SNP markers) mapped Co-12 to chromosome Pv04, between 1695 bp (ss715649768) and 9,651,954 bp (ss715646644). Subsequent fine mapping with simple sequence repeat (SSR) markers delimited the locus to a 41 kb genomic interval flanked by BARCPVSSR04557 and BARCPVSSR04570. Within this region, three candidate genes were identified, including one encoding a gamma-glutamyl-GABA enzyme and two encoding lipid transfer proteins (LTP2). Lipid transfer proteins are widely recognized components of plant defense; however, their association with anthracnose resistance in the common bean has not been previously reported. The identification of LTP2 genes within the Co-12 interval suggests a previously unrecognized resistance mechanism and expands the current understanding of host defense pathways in Phaseolus vulgaris. The markers identified here provide valuable tools for marker-assisted selection and will facilitate efficient introgression of Co-12 into common bean cultivars. Full article
(This article belongs to the Special Issue Bean Breeding)
Show Figures

Figure 1

Back to TopTop