Sign in to use this feature.

Years

Between: -

Subjects

remove_circle_outline
remove_circle_outline
remove_circle_outline
remove_circle_outline
remove_circle_outline
remove_circle_outline
remove_circle_outline

Journals

Article Types

Countries / Regions

Search Results (205)

Search Parameters:
Keywords = SOD1G93A mice

Order results
Result details
Results per page
Select all
Export citation of selected articles as:
25 pages, 15131 KB  
Article
Mechanistic Elucidation of the Anti-Ageing Effects of Dendrobium officinale via Network Pharmacology and Experimental Validation
by Zhilin Chen, Zhoujie Yang, Shanshan Liang, Weiwei Ze, Zhou Lin, Yuexin Cai, Lixin Yang and Tingting Feng
Foods 2025, 14(19), 3418; https://doi.org/10.3390/foods14193418 - 3 Oct 2025
Viewed by 375
Abstract
Dendrobium officinale (Orchidaceae) is a commonly used medicinal and edible herb. Although its anti-ageing properties have been demonstrated, the underlying mechanisms remain unclear. We employed network pharmacology and molecular biology techniques to systematically explore its anti-ageing mechanisms. An ageing model was established using [...] Read more.
Dendrobium officinale (Orchidaceae) is a commonly used medicinal and edible herb. Although its anti-ageing properties have been demonstrated, the underlying mechanisms remain unclear. We employed network pharmacology and molecular biology techniques to systematically explore its anti-ageing mechanisms. An ageing model was established using D-galactose-induced Kunming mice. D. officinale significantly ameliorated ageing-related symptoms, including behavioural impairment and organ index reduction. It enhanced antioxidant capacity by increasing serum T-AOC levels and restoring renal activities of key antioxidant enzymes (SOD, GSH-Px, CAT) while reducing MDA; it suppressed serum TNF-α levels, indicating anti-inflammatory effects. Histopathological examination revealed that D. officinale alleviated D-galactose-induced renal damage, including tubular cell swelling and glomerular capsule widening. Network pharmacology identified 8 core active compounds (e.g., 5,7-dihydroxyflavone, naringenin) and 10 key targets (e.g., HSP90AA1, EGFR, MAPK3). KEGG analysis highlighted pathways including neuroactive ligand–receptor interaction, cAMP signalling, and calcium signalling. Molecular docking confirmed strong binding affinities between core compounds and key targets. Western blotting and immunohistochemistry validated that D. officinale upregulated EGFR, HSP90AA1, ERK, and GAPDH expression in renal tissues. In summary, D. officinale exerts anti-ageing effects by modulating oxidative stress, suppressing inflammation, and regulating multiple signalling pathways. Our findings provide a scientific rationale for its application in anti-ageing interventions. Full article
(This article belongs to the Section Food Nutrition)
Show Figures

Figure 1

14 pages, 1012 KB  
Article
The Significance and Mechanism of Cerebral Enlarged Perivascular Space in Amyotrophic Lateral Sclerosis
by Bo-Ching Lee, Yih-Chih Kuo, Lo-Fan Cheng, Yi-Chieh Tsai, Jia-Zheng Huang, Hsin-Hsi Tsai, Jhih-Syuan Lin, Po-Ya Huang, Chen-Hung Ting, Chih-Chao Yang, Hsing-Jung Lai, Chi-Chao Chao and Li-Kai Tsai
Int. J. Mol. Sci. 2025, 26(19), 9474; https://doi.org/10.3390/ijms26199474 - 27 Sep 2025
Viewed by 265
Abstract
Enlarged perivascular spaces (EPVS) are MRI markers of impaired glymphatic clearance and have been associated with neurodegenerative diseases. However, their clinical significance in amyotrophic lateral sclerosis (ALS) and underlying mechanisms remain poorly understood. This study investigated the prevalence, clinical relevance, and pathophysiological basis [...] Read more.
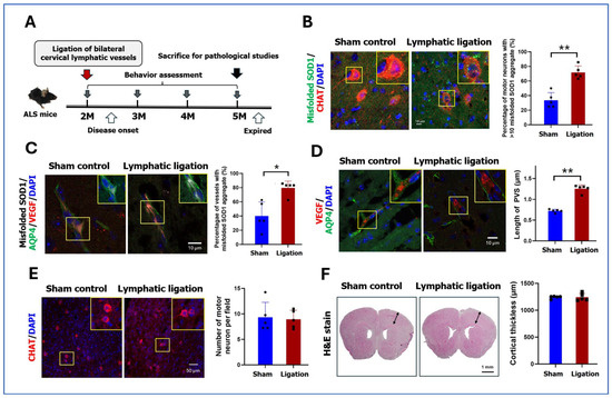
Enlarged perivascular spaces (EPVS) are MRI markers of impaired glymphatic clearance and have been associated with neurodegenerative diseases. However, their clinical significance in amyotrophic lateral sclerosis (ALS) and underlying mechanisms remain poorly understood. This study investigated the prevalence, clinical relevance, and pathophysiological basis of EPVS in ALS. MRI data from 114 ALS patients and 119 matched controls were analyzed, with high-degree EPVS defined as more than 20 visible spaces. High-degree EPVS in the centrum semiovale (CSO) was more prevalent in ALS patients (49.1%) than in controls (15.1%, p < 0.001). Age, male sex, and ALS diagnosis were independent predictors, while disease severity and aggressiveness were not associated. ALS patients with high-degree CSO-EPVS were older at disease onset and MRI but showed similar clinical progression. In SOD1/G93A ALS mice, cerebral perivascular spaces were significantly enlarged at 5 months compared to wild-type and younger ALS mice. Cervical lymphatic ligation promoted misfolded SOD1 accumulation in motor neurons and cerebral vessels, further increasing perivascular space width without altering motor function. These findings suggest that about half of ALS patients exhibit high-degree CSO-EPVS, reflecting impaired protein clearance rather than disease aggressiveness. Full article
(This article belongs to the Special Issue New Advances in Amyotrophic Lateral Sclerosis)
Show Figures

Figure 1

16 pages, 6179 KB  
Article
Shikimic Acid Mitigates Deoxynivalenol-Induced Jejunal Barrier Injury in Mice via Activation of the Nrf-2/HO-1/NQO1 Pathway and Modulation of Gut Microbiota
by Yijing Su, Bin Zheng, Chixiang Zhou, Miaochun Li, Yifeng Yuan, Han Wang, Bei Li, Shiyu Wu, Zhengkun Wu, Yinquan Zhao, Wei Zhang and Gang Shu
Antioxidants 2025, 14(10), 1145; https://doi.org/10.3390/antiox14101145 - 23 Sep 2025
Viewed by 475
Abstract
Deoxynivalenol (DON), a mycotoxin from Fusarium that contaminates cereals, can also induce intestinal injury. However, the mechanisms underlying DON-induced jejunal barrier injury remain unclear. This study demonstrates that shikimic acid (SA) alleviates DON-induced jejunal barrier damage and dysbiosis via antioxidant pathways. Fifty 5-week-aged [...] Read more.
Deoxynivalenol (DON), a mycotoxin from Fusarium that contaminates cereals, can also induce intestinal injury. However, the mechanisms underlying DON-induced jejunal barrier injury remain unclear. This study demonstrates that shikimic acid (SA) alleviates DON-induced jejunal barrier damage and dysbiosis via antioxidant pathways. Fifty 5-week-aged male KM mice were divided into control (CON), model (MOD, 2.4 mg/kg bw DON), and SA-treated groups (LDG/MDG/HDG: 25/50/100 mg/kg bw SA + DON). After SA treatment, notably MDG, reversed DON-induced weight loss and jejunal hyperemia; ameliorated villus atrophy, crypt deepening and goblet cell loss, increasing villus/crypt ratio; reduced gut permeability markers (D-LA/DAO) and pro-inflammatory cytokines (TNF-α/IL-6/IL-1β); and dose-dependently upregulated tight junction proteins (ZO-1/Occludin/Claudin1). Mechanistically, SA activated the Nrf2/HO-1/NQO1 pathway, elevating antioxidants (GSH/SOD/AOC) while reducing MDA, with MDG showing optimal efficacy. 16S rRNA sequencing revealed MDG counteracted DON-induced dysbiosis by enriching beneficial bacteria (e.g., Bacteroidota at phylum level; Muribaculaceae at family level) and suppressing pathogens (Staphylococcaceae) (LDA score > 4.0). Thus, SA mitigates DON toxicity via Nrf2-mediated barrier restoration, anti-inflammation, and microbiota modulation. This research provides new insights for the further development of Shikimic Acid and the treatment of DON-induced jejunal barrier injury. Full article
Show Figures

Figure 1

20 pages, 4309 KB  
Article
A Novel Lactobacillus acidophilus Strain Isolated from a 2-Month-Old Shiba Inu: In Vitro Probiotic Evaluation Safety Assessment in Mice and Whole-Genome Sequencing Analysis
by Huiming Huang, Xiaoling Tang, Yichuan Zhang, Mengyao Chen and Min Wen
Microorganisms 2025, 13(9), 2095; https://doi.org/10.3390/microorganisms13092095 - 8 Sep 2025
Viewed by 441
Abstract
Owing to their remarkable biological activities and health benefits, probiotics have gained widespread application in enhancing pet health and welfare. Host-derived probiotics are considered optimal due to their unique digestive tract environments. This study isolated Lactobacillus acidophilus L1 from the feces of a [...] Read more.
Owing to their remarkable biological activities and health benefits, probiotics have gained widespread application in enhancing pet health and welfare. Host-derived probiotics are considered optimal due to their unique digestive tract environments. This study isolated Lactobacillus acidophilus L1 from the feces of a 2-month-old Shiba Inu puppy and conducted a comprehensive evaluation of its potential as a probiotic candidate for pet health. Strain L1 demonstrated high tolerance to acidic conditions (survival rates of 90.41%, 92.90% and 98.81% at pH 2, 2.5, and 3.0, respectively) and bile salts (survival rates of 98.05%, 95.68%, and 82.21% at 0.1%, 0.2%, and 0.3% concentrations, respectively). Adhesion to Caco-2 intestinal epithelial cells reached 38.33%, with hydrophobicity of 97.81% and auto-aggregation of 32.28%. L1 also displayed pronounced antioxidant activity, with DPPH and ABTS radical scavenging rates of 71.15% and 83.20%. Both the bacterial suspension and the cell-free supernatant had potent inhibition of pathogenic bacteria, while the strain showed a non-hemolytic phenotype and remained sensitive to clinically relevant antibiotics (e.g., penicillin). On the other hand, animal experiments conducted in ICR mice (randomly divided into four groups) demonstrated that oral administration of L1 had no toxic effects on the mice and increased serum SOD and CAT levels, while reducing MDA levels. Furthermore, whole-genome sequencing revealed that L1 is 2,106,895 bp in size and contains 2098 coding sequences, two CRISPR arrays, ten genomic islands, and two prophage regions. Collectively, the in vitro and in vivo data presented here indicate that L. acidophilus L1, originally isolated from canine feces, supports further evaluation as a candidate strain for incorporation into functional pet foods. Full article
(This article belongs to the Special Issue Probiotics, Pebiotics and Pet Health)
Show Figures

Figure 1

20 pages, 3413 KB  
Article
Dysregulated Oxidative Stress Pathways in Schizophrenia: Integrating Single-Cell Transcriptomic and Human Biomarker Evidence
by Mohammad Mohabbulla Mohib, Mohammad Borhan Uddin, Md Majedur Rahman, Munichandra Babu Tirumalasetty, Md. Mamun Al-Amin, Shakila Jahan Shimu, Md. Faruk Alam, Shahida Arbee, Afsana R. Munmun, Asif Akhtar and Mohammad Sarif Mohiuddin
Psychiatry Int. 2025, 6(3), 104; https://doi.org/10.3390/psychiatryint6030104 - 3 Sep 2025
Viewed by 863
Abstract
Background: Schizophrenia is a complex neuropsychiatric disorder whose pathophysiology may involve oxidative stress-induced neuronal damage and inflammation. We conducted a cross-species study to elucidate oxidative stress dysregulation in schizophrenia. Methods: We measured peripheral oxidative stress biomarkers (malondialdehyde [MDA], nitric oxide [NO], reduced glutathione [...] Read more.
Background: Schizophrenia is a complex neuropsychiatric disorder whose pathophysiology may involve oxidative stress-induced neuronal damage and inflammation. We conducted a cross-species study to elucidate oxidative stress dysregulation in schizophrenia. Methods: We measured peripheral oxidative stress biomarkers (malondialdehyde [MDA], nitric oxide [NO], reduced glutathione [GSH], superoxide dismutase [SOD], catalase [CAT], advanced protein oxidation products [APOP]), and C-reactive protein (CRP) in antipsychotic-naïve schizophrenia patients and matched controls. We also assayed liver enzymes (ALP, ALT, AST) as indicators of systemic metabolic stress. In parallel, we re-analyzed published single-cell RNA-sequencing data from a Setd1a^+/–^ mouse model of schizophrenia, focusing on prefrontal cortex (PFC) cell types and oxidative stress-related gene expression. Results: Patients with schizophrenia showed markedly elevated MDA and NO (indicators of lipid and nitrosative stress) and significantly reduced antioxidant defenses (GSH, SOD, CAT) versus controls (p < 0.01 for all comparisons). Notably, urban patients exhibited higher oxidative stress biomarker levels than rural patients, implicating environmental contributions. Liver function tests revealed increased ALT, AST, and ALP in schizophrenia, suggesting hepatic/metabolic dysregulation. Single-cell analysis confirmed dysregulated redox pathways in the schizophrenia model; PFC neurons from Setd1a^+/–^ mice displayed significantly lower expression of key antioxidant genes (e.g., Gpx4, Nfe2l2) compared to wild-type, indicating impaired glutathione metabolism. Conclusions: Our integrative data identify convergent oxidative stress imbalances in schizophrenia across species. These findings advance a mechanistic understanding of schizophrenia as a disorder of redox dysregulation and inflammation. They also have translational implications as augmenting antioxidant defenses (for example, with N-acetylcysteine or vitamins C/E) could mitigate oxidative injury and neuroinflammation in schizophrenia, representing a promising adjunct to antipsychotic therapy. Full article
Show Figures

Figure 1

19 pages, 2712 KB  
Article
Effects and Mechanisms of Long-Term Lycium barbarum Water Consumption on Skeletal Muscle Function in Aged Mice
by Yundi Tang, Qingwei Zheng, Jinyi Wang, Mingcong Fan, Haifeng Qian, Li Wang and Yan Li
Foods 2025, 14(17), 3049; https://doi.org/10.3390/foods14173049 - 29 Aug 2025
Viewed by 848
Abstract
With the global aging population, skeletal muscle aging has threatened to elderly health, making dietary interventions for age-related muscle decline a research priority. Lycium barbarum, a traditional food and medicinal herb, was used in the study to prepare Lycium barbarum water (LBW). [...] Read more.
With the global aging population, skeletal muscle aging has threatened to elderly health, making dietary interventions for age-related muscle decline a research priority. Lycium barbarum, a traditional food and medicinal herb, was used in the study to prepare Lycium barbarum water (LBW). This experiment was conducted in animals and included four groups: young control (C-Young), aged control (C-Aged), young LBW-drinking (G-Young), and aged LBW-drinking (G-Aged). Assessments covered skeletal muscle mass, cross-sectional area, and exercise ability to compare health status. The study measured mRNA expression of Atrogin-1 and MuRF-1 from the Forkhead Box O (FOXO) pathway, advanced glycation end products (AGEs) and senescence-associated β-galactosidase (SA-β-gal), oxidative stress levels via superoxide dismutase (SOD), malondialdehyde (MDA) and glutathione (GSH), inflammatory levels through interleukin-10 (IL-10) and tumor necrosis factor-alpha (TNF-α), and applied untargeted metabolomics to profile metabolic alterations. Optimal LBW was achieved at 80 °C with a 1:10 (w/v) solid-liquid ratio. In aged mice, long-term LBW administration improved exercise capacity, reduced muscle atrophy, and increased muscle mass, alongside decreased aging-related markers, alleviated oxidative stress, and modulated inflammatory levels. Additionally, metabolomics confirmed age-related oxidative stress and inflammation. Long-term LBW consumption alleviates age-related skeletal muscle dysfunction via multi-target regulation, holding promise as a natural nutritional intervention for mitigating skeletal muscle aging. Full article
(This article belongs to the Special Issue Functional Foods for Health Promotion and Disease Prevention)
Show Figures

Graphical abstract

17 pages, 1878 KB  
Article
Human CAR Tregs Targeting SOD1 and Expressing BDNF Reduce Inflammation and Delay Disease in G93A hSOD1-NSG Mice
by David J. Graber, W. James Cook, Marie-Louise Sentman, Joana M. Murad-Mabaera, Elijah W. Stommel and Charles L. Sentman
Cells 2025, 14(17), 1318; https://doi.org/10.3390/cells14171318 - 26 Aug 2025
Viewed by 959
Abstract
Regulatory T cells (Tregs) have anti-inflammatory immunomodulatory activity and hold therapeutic potential for chronic neuroinflammatory neurodegenerative diseases, such as amyotrophic lateral sclerosis (ALS). We are developing engineered human Tregs with enhanced disease-modifying activity for treating ALS. A combination of a disease-specific chimeric antigen [...] Read more.
Regulatory T cells (Tregs) have anti-inflammatory immunomodulatory activity and hold therapeutic potential for chronic neuroinflammatory neurodegenerative diseases, such as amyotrophic lateral sclerosis (ALS). We are developing engineered human Tregs with enhanced disease-modifying activity for treating ALS. A combination of a disease-specific chimeric antigen receptor (CAR) recognizing misfolded human superoxide dismutase-1 (hSOD1) and constitutive expression of brain-derived neurotrophic factor (BDNF) was tested. The scFv region of CAR demonstrated binding to anterior horn tissues of ALS patients with and without familial ALS mutations in SOD1. Tregs transduced to express BDNF showed the ability to secrete BDNF and protect co-cultured neuronal cells from peroxidase toxicity. Co-expression of BDNF did not inhibit CAR Treg expansion, Treg markers, or CAR-mediated anti-inflammatory cytokine production. Human Tregs co-expressing CAR and BDNF were tested for activity in G93A hSOD1-NSG transgenic mice, which develop an early-onset and aggressive ALS-like disease and do not reject human cells. Human Tregs expressing CAR and BDNF delayed the onset of disease development, extended survival, and decreased spinal cord neuroinflammation. The engineered Tregs showed enhanced disease-modifying activity and hold promise as a therapy for ALS. Full article
(This article belongs to the Section Cell and Gene Therapy)
Show Figures

Figure 1

15 pages, 983 KB  
Article
Longan Polysaccharide as Adjuvant for Cyclophosphamide-Induced Side Effects in Murine Model
by Yajuan Bai, Bei Fan, Fengzhong Wang and Mingwei Zhang
Foods 2025, 14(16), 2901; https://doi.org/10.3390/foods14162901 - 21 Aug 2025
Viewed by 531
Abstract
Identifying effective adjuvants to prevent and alleviate the adverse effects of chemotherapy remains a critical challenge in cancer therapy. This study investigated the protective effects of longan polysaccharide (LP) against cyclophosphamide-induced immunosuppression and oxidative stress in mice. Our findings revealed that LP administration [...] Read more.
Identifying effective adjuvants to prevent and alleviate the adverse effects of chemotherapy remains a critical challenge in cancer therapy. This study investigated the protective effects of longan polysaccharide (LP) against cyclophosphamide-induced immunosuppression and oxidative stress in mice. Our findings revealed that LP administration significantly improved systemic immune function, as evidenced by marked increases in serum immunoglobulin levels (IgG2a: 1.82-fold, IgG2b: 1.46-fold, IgM: 1.26-fold, and IgG1: 1.22-fold) and key cytokines (IL-10: 1.53-fold, IL-12: 1.22-fold, and IFN-γ: 1.20-fold), accompanied by substantial reductions in pro-inflammatory mediators (TGF-β1: 28.72% decrease and IL-21: 36.28% decrease). Concurrently, LP restored oxidative balance by increasing SOD, GSH, and NO levels in multiple organs (liver, kidneys, and small intestine) and serum. Mechanistic studies using an in vitro Caco-2/RAW264.7 coculture system revealed that four purified LP fractions (LPIa-LPIVa) effectively suppressed NF-κB pathway activation through downregulation of TLR4 expression, reduction of the p-IκB-α/IκB-α ratio, and inhibition of nuclear NF-κB translocation. These molecular effects correlated with decreased production of inflammatory mediators (TNF-α, IL-6, IL-8, iNOS, and NO). Collectively, these findings provide compelling evidence that LP possesses dual immunomodulatory and antioxidant capabilities, highlighting its potential as a natural adjuvant for alleviating chemotherapy-induced side effects. Full article
(This article belongs to the Special Issue Natural Polysaccharides: Structure and Health Functions)
Show Figures

Graphical abstract

18 pages, 5256 KB  
Article
Impact of Alginate Oligosaccharides on Ovarian Performance and the Gut Microbial Community in Mice with D-Galactose-Induced Premature Ovarian Insufficiency
by Yan Zhang, Hongda Pan, Dao Xiang, Hexuan Qu and Shuang Liang
Antioxidants 2025, 14(8), 962; https://doi.org/10.3390/antiox14080962 - 5 Aug 2025
Viewed by 704
Abstract
Premature ovarian insufficiency (POI) is an important factor in female infertility and is often associated with oxidative stress. Alginate oligosaccharides (AOSs), derived from the degradation of alginate, have been demonstrated to have protective effects against various oxidative stress-related diseases. However, the impact of [...] Read more.
Premature ovarian insufficiency (POI) is an important factor in female infertility and is often associated with oxidative stress. Alginate oligosaccharides (AOSs), derived from the degradation of alginate, have been demonstrated to have protective effects against various oxidative stress-related diseases. However, the impact of AOSs on POI has not been previously explored. The current study explored the effects of AOSs on ovarian dysfunction in a mouse model of POI induced by D-galactose (D-gal). Female C57BL/6 mice were randomly divided into five groups: the control (CON), POI model (D-gal), and low-, medium-, and high-dose AOS groups (AOS-L, 100 mg/kg/day; AOS-M, 150 mg/kg/day; AOS-H, 200 mg/kg/day). For 42 consecutive days, mice in the D-gal, AOS-L, AOS-M, and AOS-H groups received daily intraperitoneal injections of D-gal (200 mg/kg/day), whereas those in the CON group received equivalent volumes of sterile saline. Following D-gal injection, AOSs were administered via gavage at the specified doses; mice in the CON and D-gal groups received sterile saline instead. AOS treatment markedly improved estrous cycle irregularities, normalized serum hormone levels, reduced granulosa cell apoptosis, and increased follicle counts in POI mice. Moreover, AOSs significantly reduced ovarian oxidative stress and senescence in POI mice, as indicated by lower levels of malondialdehyde (MDA), higher activities of catalase (CAT) and superoxide dismutase (SOD), and decreased protein expression of 4-hydroxynonenal (4-HNE), nitrotyrosine (NTY), 8-hydroxydeoxyguanosine (8-OHdG), and p16 in ovarian tissue. Analysis of the gut microbiota through 16S rRNA gene sequencing and short-chain fatty acid (SCFA) analysis revealed significant differences in gut microbiota composition and SCFA levels (acetic acid and total SCFAs) between control and D-gal-induced POI mice. These differences were largely alleviated by AOS treatment. AOSs changed the gut microbiota by increasing the abundance of Ligilactobacillus and decreasing the abundance of Clostridiales, Clostridiaceae, Marinifilaceae, and Clostridium_T. Additionally, AOSs mitigated the decline in acetic acid and total SCFA levels observed in POI mice. Notably, the total SCFA level was significantly correlated with the abundance of Ligilactobacillus, Marinifilaceae, and Clostridium_T. In conclusion, AOS intervention effectively mitigates ovarian oxidative stress, restores gut microbiota homeostasis, and regulates the microbiota–SCFA axis, collectively improving D-gal-induced POI. Therefore, AOSs represent a promising therapeutic strategy for POI management. Full article
(This article belongs to the Section Health Outcomes of Antioxidants and Oxidative Stress)
Show Figures

Figure 1

27 pages, 3015 KB  
Article
Preparation of Auricularia auricula-Derived Immune Modulators and Alleviation of Cyclophosphamide-Induced Immune Suppression and Intestinal Microbiota Dysbiosis in Mice
by Ming Zhao, Huiyan Huang, Bowen Li, Yu Pan, Chuankai Wang, Wanjia Du, Wenliang Wang, Yansheng Wang, Xue Mao and Xianghui Kong
Life 2025, 15(8), 1236; https://doi.org/10.3390/life15081236 - 4 Aug 2025
Viewed by 657
Abstract
With the acceleration of the pace of life, increased stress levels, and changes in lifestyle factors such as diet and exercise, the incidence of diseases such as cancer and immunodeficiency has been on the rise, which is closely associated with the impaired antioxidant [...] Read more.
With the acceleration of the pace of life, increased stress levels, and changes in lifestyle factors such as diet and exercise, the incidence of diseases such as cancer and immunodeficiency has been on the rise, which is closely associated with the impaired antioxidant capacity of the body. Polypeptides and polysaccharides derived from edible fungi demonstrate significant strong antioxidant activity and immunomodulatory effects. Auricularia auricula, the second most cultivated mushroom in China, is not only nutritionally rich but also offers considerable health benefits. In particular, its polysaccharides have been widely recognized for their immunomodulatory activities, while its abundant protein content holds great promise as a raw material for developing immunomodulatory peptides. To meet the demand for high-value utilization of Auricularia auricula resources, this study developed a key technology for the stepwise extraction of polypeptides (AAPP1) and polysaccharides (AAPS3) using a composite enzymatic hydrolysis process. Their antioxidant and immunomodulatory effects were assessed using cyclophosphamide (CTX)-induced immune-suppressed mice. The results showed that both AAPP1 and AAPS3 significantly reversed CTX-induced decreases in thymus and spleen indices (p < 0.05); upregulated serum levels of cytokines (e.g., IL-4, TNF-α) and immunoglobulins (e.g., IgA, IgG); enhanced the activities of hepatic antioxidant enzymes SOD and CAT (p < 0.05); and reduced the content of MDA, a marker of oxidative damage. Intestinal microbiota analysis revealed that these compounds restored CTX-induced reductions in microbial α-diversity, increased the abundance of beneficial bacteria (Paramuribaculum, Prevotella; p < 0.05), decreased the proportion of pro-inflammatory Duncaniella, and reshaped the balance of the Bacteroidota/Firmicutes phyla. This study represents the first instance of synergistic extraction of polypeptides and polysaccharides from Auricularia auricula using a single process. It demonstrates their immune-enhancing effects through multiple mechanisms, including “antioxidation-immune organ repair-intestinal microbiota regulation.” The findings offer a theoretical and technical foundation for the deep processing of Auricularia auricula and the development of functional foods. Full article
(This article belongs to the Special Issue Research Progress of Cultivation of Edible Fungi: 2nd Edition)
Show Figures

Figure 1

19 pages, 13952 KB  
Article
Antioxidant and Anti-Inflammatory Effects of Crude Gastrodia elata Polysaccharides in UVB-Induced Acute Skin Damage
by Jiajia Liu, Xiaoqi Yang, Xing Huang, Yuan Luo, Qilin Zhang, Feng Wang, Yicen Lin and Lianbing Lin
Antioxidants 2025, 14(7), 894; https://doi.org/10.3390/antiox14070894 - 21 Jul 2025
Cited by 1 | Viewed by 1163
Abstract
Ultraviolet B (UVB) irradiation drives skin photodamage, prompting exploration of natural therapeutics. This study investigated the reparative effects and mechanisms of crude Gastrodia elata polysaccharides (GP) on UVB-induced acute skin damage. GP was extracted from fresh G. elata via water extraction and alcohol [...] Read more.
Ultraviolet B (UVB) irradiation drives skin photodamage, prompting exploration of natural therapeutics. This study investigated the reparative effects and mechanisms of crude Gastrodia elata polysaccharides (GP) on UVB-induced acute skin damage. GP was extracted from fresh G. elata via water extraction and alcohol precipitation. It is a homogeneous polysaccharide with a weight-average molecular weight of 808.863 kDa, comprising Ara, Glc, Fru, and GalA. Histopathological analysis revealed that topical application of GP on the dorsal skin of mice effectively restored normal physiological structure, suppressing epidermal hyperplasia and collagen degradation. Biochemical assays showed that GP significantly reduced the activities of MPO and MDA following UVB exposure while restoring the enzymatic activities of SOD and GSH, thereby mitigating oxidative stress. Moreover, GP treatment markedly upregulated the anti-inflammatory cytokines TGF-β and IL-10 and downregulated the pro-inflammatory mediators IL-6, IL-1β, and TNF-α, suggesting robust anti-inflammatory effects. Transcriptomics revealed dual-phase mechanisms: Early repair (day 5) involved GP-mediated suppression of hyper inflammation and accelerated necrotic tissue clearance via pathway network modulation. Late phase (day 18) featured enhanced anti-inflammatory, antioxidant, and tissue regeneration processes through energy-sufficient, low-inflammatory pathway networks. Through a synergistic response involving antioxidation, anti-inflammation, promotion of collagen synthesis, and acceleration of skin barrier repair, GP achieves comprehensive repair of UVB-induced acute skin damage. Our findings not only establish GP as a potent natural alternative to synthetic photoprotective agents but also reveal novel pathway network interactions governing polysaccharide-mediated skin regeneration. Full article
(This article belongs to the Section Natural and Synthetic Antioxidants)
Show Figures

Figure 1

21 pages, 7147 KB  
Article
A Novel Polysaccharide from Blackened Jujube: Structural Characterization and Immunoactivity
by Meng Meng, Fang Ning, Xiaoyang He, Huihui Li, Yinyin Feng, Yanlong Qi and Huiqing Sun
Foods 2025, 14(14), 2531; https://doi.org/10.3390/foods14142531 - 19 Jul 2025
Viewed by 2732
Abstract
Previously, research adopted an ultrasound-assisted extraction method to isolate crude polysaccharide from blackened jujube, followed by preliminary structural identification of the purified polysaccharide (BJP). This manuscript analyzed the accurate structure and immunomodulatory activity of BJP. Further structural identification indicated that BJP was mainly [...] Read more.
Previously, research adopted an ultrasound-assisted extraction method to isolate crude polysaccharide from blackened jujube, followed by preliminary structural identification of the purified polysaccharide (BJP). This manuscript analyzed the accurate structure and immunomodulatory activity of BJP. Further structural identification indicated that BJP was mainly composed of →3)-α-L-Araf-(1→, →3,5)-α-L-Araf-(1→, →3)-β-D-GalpA-(1→, →2,4)-β-D-Galp-(1→, →4)-β-D-GalpA-(1→, →3)-α-L-Rhap-(1→ and →3,4)-α-L-Rhap-(1→. The immunomodulatory effects of BJP were examined using a mouse model with immunosuppression induced by cyclophosphamide. The findings suggested that BJP could relieve the condition of immunosuppressed mice. BJP could inhibit decreases in the body weight and organ index of mice, and HE staining showed that BJP could alleviate the harm to spleen and thymus tissues. BJP enhanced the secretion of interferon-γ (IFN-γ), tumor necrosis factor-α (TNF-α), interleukin-2 (IL-2), interleukin-6 (IL-6), immunoglobulin A (IgA), and immunoglobulin G (IgG) in serum. It also reduced liver oxidative stress by increasing superoxide dismutase (SOD), catalase (CAT), and glutathione (GSH) activities, while lowering malondialdehyde (MDA) levels. Moreover, BJP contributed to the maintenance of gut homeostasis by stimulating the generation of short-chain fatty acids in the cecal contents. The study aims to establish a solid basis for the comprehensive development of blackened jujube and furnish a theoretical framework for its polysaccharides’ role in immune modulation. Full article
(This article belongs to the Section Food Nutrition)
Show Figures

Figure 1

23 pages, 3707 KB  
Article
Structural and Functional Profiling of Water-Extracted Polypeptides from Periplaneta americana: A Multifunctional Cosmetic Bioactive Agent with Antioxidative and Anti-Inflammatory Properties
by Xinyu Sun, Zhengyang Zhang, Jingyao Qu, Deyun Yao, Zeyuan Sun, Jingyi Zhou, Jiayuan Xie, Mingyang Zhou, Xiaodeng Yang and Ling Wang
Molecules 2025, 30(14), 2901; https://doi.org/10.3390/molecules30142901 - 9 Jul 2025
Viewed by 821
Abstract
Low-molecular-weight polypeptides (<3 kDa) were prepared from Periplaneta americana via enzymatic hydrolysis and ultrafiltration, yielding 3.53 ± 0.01 mg/g of peptide-rich extract. The extract was primarily composed of peptides, proteins, polysaccharides, phenolics, and flavonoids. HPLC-MS analysis identified 1402 peptide sequences, 80.51% of which [...] Read more.
Low-molecular-weight polypeptides (<3 kDa) were prepared from Periplaneta americana via enzymatic hydrolysis and ultrafiltration, yielding 3.53 ± 0.01 mg/g of peptide-rich extract. The extract was primarily composed of peptides, proteins, polysaccharides, phenolics, and flavonoids. HPLC-MS analysis identified 1402 peptide sequences, 80.51% of which were below 1000 Da, predominantly consisting of tri-, tetra-, and octapeptides. Monosaccharide profiling detected D-(+)-galactose, and quantitative assays determined the contents of total phenolics (12.28 mg/g), flavonoids (15.50 mg/g), proteins (85.84 mg/g), and total sugars (17.62 mg/g). The biological activities of the extract were systematically evaluated. The peptide fraction inhibited hyaluronidase activity by 58% at 5 mg/mL, suggesting protection of extracellular matrix integrity. In HaCaT keratinocytes, it promoted cell proliferation by 62.6%, accelerated scratch wound closure by 54%, upregulated Wnt-10b and β-catenin expression, and reduced intracellular ROS levels under oxidative stress. In LPS-stimulated RAW 264.7 macrophages, the extract decreased TNF-α, IL-6, and IL-1β production by 30%, 25%, and 28%, respectively, reduced MDA levels by 35.2%, and enhanced CAT and SOD activities by 12.3% and 60.3%. In vivo, complete closure of full-thickness skin wounds in mice was achieved by day 14. Safety evaluations using the chick chorioallantoic membrane assay and human patch tests confirmed the extract to be non-irritating and non-toxic. These findings highlight Periplaneta americana extract as a promising multifunctional bioactive ingredient for cosmetic and dermatological applications. Further studies on its active components, mechanisms of action, and clinical efficacy are warranted to support its development in skin health and aesthetic medicine. Full article
Show Figures

Figure 1

19 pages, 2466 KB  
Article
Agmatine Mitigates Diabetes-Related Memory Loss in Female Mice by Targeting I2/I3 Imidazoline Receptors and Enhancing Brain Antioxidant Defenses
by Luis E. Cobos-Puc and Hilda Aguayo-Morales
Antioxidants 2025, 14(7), 837; https://doi.org/10.3390/antiox14070837 - 8 Jul 2025
Viewed by 1681
Abstract
Cognitive decline is a common complication of diabetes mellitus, driven in part by oxidative stress and impaired glucose–insulin homeostasis. This study examined the neuroprotective effects of agmatine (200 mg/kg intraperitoneally) in female BALB/c diabetic mice. Several receptor pathways were examined using commercially available [...] Read more.
Cognitive decline is a common complication of diabetes mellitus, driven in part by oxidative stress and impaired glucose–insulin homeostasis. This study examined the neuroprotective effects of agmatine (200 mg/kg intraperitoneally) in female BALB/c diabetic mice. Several receptor pathways were examined using commercially available antagonists. Behavioral performance was evaluated using the novel object recognition test. Metabolic parameters, such as glucose and insulin levels, as well as antioxidants, including catalase (CAT), superoxide dismutase (SOD), and glutathione (GSH), were measured in blood and brain tissue. The diabetic mice exhibited impaired recognition memory (discrimination index = 0.08), hyperglycemia (24.3 mmol/L), decreased insulin levels (38.4 µU/mL), and diminished antioxidant defenses (CAT: 75.4 U/g tissue, SOD: 32.6 U/g tissue, and GSH: 8.3 mmol/g tissue). Agmatine treatment improved cognitive function and reversed the biochemical alterations. However, these effects were reduced when agmatine was co-administered with imidazoline I2/I3 receptor antagonists. Correlation analysis revealed that cognitive performance positively correlated with antioxidant enzyme levels and insulin levels and negatively correlated with glucose concentrations. Strong intercorrelations among CAT, SOD, and GSH levels suggest a coordinated antioxidant response. Overall, these results imply that agmatine’s neuroprotective effects are partially mediated by modulation of the oxidative balance and glucose–insulin regulation via imidazoline receptors. Full article
(This article belongs to the Section Natural and Synthetic Antioxidants)
Show Figures

Graphical abstract

19 pages, 4249 KB  
Article
Carbon Dots Extracted from the Plant Gardenia jasminoides Ameliorates Ischemia–Reperfusion Injury
by Liyang Dong, Haojia Zhang, Kai Wang, Chunyu Wang, Yiping Wu, Wei Shao, Kunjing Liu, Xin Lan, Jinhua Han, Jialin Cheng, Changxiang Li, Xueqian Wang, Fafeng Cheng and Qingguo Wang
Pharmaceuticals 2025, 18(6), 870; https://doi.org/10.3390/ph18060870 - 11 Jun 2025
Viewed by 750
Abstract
Background: Ischemic stroke (IS) is probably the most important acute serious illness, where interdisciplinary approach is essential to offer the best chance for survival and functional recovery of patients. Carbon dots (CDs) with multifaceted advantages have provided hope for development brand-new nanodrug for [...] Read more.
Background: Ischemic stroke (IS) is probably the most important acute serious illness, where interdisciplinary approach is essential to offer the best chance for survival and functional recovery of patients. Carbon dots (CDs) with multifaceted advantages have provided hope for development brand-new nanodrug for treating thorny diseases. Methods: This study developed a green and environmentally responsible calcination method to prepare novel Gardenia jasminoides Carbonisata (GJC-CDs) as promising drug for ischemic stroke treatment. Results: In this work, we isolated and characterized for the first time a novel carbon dots (GJC-CDs) from the natural plant G. jasminoides. Results displayed that green GJC-based CDs with tiny sizes and abundant functional groups exhibited solubility, which may be beneficial for its settled biological activity. The neuroprotective effect of carbon dots from G. jasminoides were evaluated using the classical middle cerebral artery occlusion (MCAO) model. Assessing the infarct volume content of the ischemic cerebral hemisphere and determining the serum tumor necrosis factor-α (TNF-α), interleukin-1β (IL-1β), interleukin-6 (IL-6), interleukin-10 (IL-10), reduced glutathione (GSH), superoxide dismutase (SOD), and malondialdehyde (MDA) levels of the mice in each group, it was evident that pre-administration of the drug by GJC-CDs significantly reduced the infarct volume as well as attenuated inflammatory responses and excessive oxidative stress in MCAO mice. Furthermore, in vitro cellular experiments demonstrated that GJC-CDs have good biosafety and anti-inflammatory and antioxidant capacity. Conclusions: Overall, GJC-CDs performs neuroprotective effect on cerebral ischemia and reperfusion injury, which not only provides evidence for further broadening the biological application of acute ischemic stroke but also offers novel strategy for the application of nanomedicine to treat acute diseases. Full article
Show Figures

Graphical abstract

Back to TopTop