A Novel Lactobacillus acidophilus Strain Isolated from a 2-Month-Old Shiba Inu: In Vitro Probiotic Evaluation Safety Assessment in Mice and Whole-Genome Sequencing Analysis
Abstract
1. Introduction
2. Materials and Methods
2.1. Sample Collection
2.2. Strain Isolation and Identification
2.3. Evaluation of Probiotic Properties
2.3.1. Growth and Acid-Producing Ability
2.3.2. Acid and Bile Salt Resistance
2.3.3. Antimicrobial Ability
2.4. Safety Assessment of the L1 Strains
2.4.1. Hemolytic Activity
2.4.2. Antibiotic Susceptibility
2.4.3. Autoaggregation Activity and Cell Surface Hydrophobicity
2.5. Adhesion to Human Colon Carcinoma (Caco-2) Cells
2.5.1. FITC Labeling of Test Strains
2.5.2. Cell Adhesion Assay
2.5.3. Confocal Microscopy Observation
2.6. The Ability to Scavenge 2,2-Diphenyl-1-Picrylhydrazyl (DPPH) and 3-Ethylbenzthiazoline-6-Sulfonic Acid (ABTS) Radicals
2.7. Safety Evaluation of the Strain L1 in Mice
2.8. Whole-Genome Sequencing
2.9. Statistical Analysis
3. Results
3.1. Isolation and Morphological Observation of Strains
3.2. Molecular Biological Identification of the Strain
3.3. Antimicrobial Ability
3.4. Functional Characteristics of L1
3.4.1. Growth and Acid-Producing Ability Curves
3.4.2. Tolerance to Different Conditions
3.4.3. Cell Surface Hydrophobicity and Autoaggregation Activity
3.4.4. In Vitro Analysis of Antioxidant Activity
3.4.5. Adhesion to Caco-2 Cells
3.5. Safety Assessment of L1
3.5.1. Hemolytic Activity
3.5.2. Antimicrobial Susceptibility
3.6. Safety Evaluation In Vivo
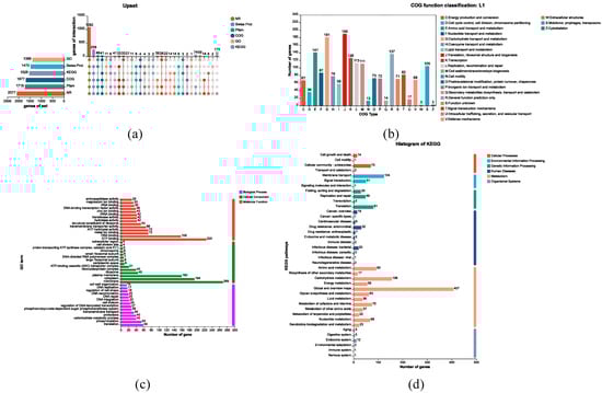
3.7. Whole-Genome Sequencing and Bioinformatics Processing
4. Discussion
5. Conclusions
Supplementary Materials
Author Contributions
Funding
Institutional Review Board Statement
Informed Consent Statement
Data Availability Statement
Acknowledgments
Conflicts of Interest
Abbreviations
| MRS | MRS broth medium |
| CFS | cell-free supernatant |
| BS | bacterial suspension |
| BP | bacterial pellet |
| OD | optical density |
| ABTS | 2,2′-Azinobis-(3-ethylbenzthiazoline-6-sulphonate) |
| DPPH | 1,1-diphenyl-2-picryl-hydrazyl |
| BUN | urea nitrogen |
| CRE | Creatinine |
| AST | aspartate aminotransferase |
| ALT | alanine aminotransferase |
| TG | triglyceride |
| SOD | superoxide dismutase |
| MDA | malondialdehyde |
| CAT | catalase |
| GSH-Px | glutathione peroxidase |
| GO | Gene Ontology |
| KEGG | Kyoto Encyclopaedia of Genes and Genomes |
| COG | Cluster of Orthologous Groups of Proteins |
| CAZy | Carbohydrate-Active EnZymes database |
| G + C | Guanine + Cytosine |
References
- Grześkowiak, Ł.; Endo, A.; Beasley, S.; Salminen, S. Microbiota and probiotics in canine and feline welfare. Anaerobe 2015, 34, 14–23. [Google Scholar] [CrossRef]
- Garrigues, Q.; Apper, E.; Chastant, S.; Mila, H. Gut microbiota development in the growing dog: A dynamic process influenced by maternal, environmental and host factors. Front. Vet. Sci. 2022, 9, 964649. [Google Scholar] [CrossRef]
- Hasan, N.; Yang, H. Factors affecting the composition of the gut microbiota, and its modulation. PeerJ 2019, 7, e7502. [Google Scholar] [CrossRef]
- Tilocca, B.; Burbach, K.; Heyer, C.M.E.; Hoelzle, L.E.; Mosenthin, R.; Stefanski, V.; Camarinha-Silva, A.; Seifert, J. Dietary changes in nutritional studies shape the structural and functional composition of the pigs’ fecal microbiome-from days to weeks. Microbiome 2017, 5, 144. [Google Scholar] [CrossRef] [PubMed]
- You, I.; Kim, M.J. Comparison of Gut Microbiota of 96 Healthy Dogs by Individual Traits: Breed, Age, and Body Condition Score. Animals 2021, 11, 2432. [Google Scholar] [CrossRef] [PubMed]
- Buddington, R.K. Postnatal changes in bacterial populations in the gastrointestinal tract of dogs. Am. J. Vet. Res. 2003, 64, 646–651. [Google Scholar] [CrossRef] [PubMed]
- Blake, A.B.; Cigarroa, A.; Klein, H.L.; Khattab, M.R.; Keating, T.; Van De Coevering, P.; Lidbury, J.A.; Steiner, J.M.; Suchodolski, J.S. Developmental stages in microbiota, bile acids, and clostridial species in healthy puppies. J. Vet. Intern. Med. 2020, 34, 2345–2356. [Google Scholar] [CrossRef]
- Guard, B.C.; Barr, J.W.; Reddivari, L.; Klemashevich, C.; Jayaraman, A.; Steiner, J.M.; Vanamala, J.; Suchodolski, J.S. Characterization of microbial dysbiosis and metabolomic changes in dogs with acute diarrhea. PLoS ONE 2015, 10, e0127259. [Google Scholar] [CrossRef]
- DeGruttola, A.K.; Low, D.; Mizoguchi, A.; Mizoguchi, E. Current Understanding of Dysbiosis in Disease in Human and Animal Models. Inflamm. Bowel. Dis. 2016, 22, 1137–1150. [Google Scholar] [CrossRef]
- Yan, F.; Polk, D.B. Probiotics and Probiotic-Derived Functional Factors-Mechanistic Insights into Applications for Intestinal Homeostasis. Front. Immunol. 2020, 11, 1428. [Google Scholar] [CrossRef]
- Li, H.Y.; Zhou, D.D.; Gan, R.Y.; Huang, S.Y.; Zhao, C.N.; Shang, A.; Xu, X.Y.; Li, H.B. Effects and Mechanisms of Probiotics, Prebiotics, Synbiotics, and Postbiotics on Metabolic Diseases Targeting Gut Microbiota: A Narrative Review. Nutrients 2021, 13, 3211. [Google Scholar] [CrossRef]
- Gao, H.; Li, X.; Chen, X.; Hai, D.; Wei, C.; Zhang, L.; Li, P. The Functional Roles of Lactobacillus acidophilus in Different Physiological and Pathological Processes. J. Microbiol. Biotechnol. 2022, 32, 1226–1233. [Google Scholar] [CrossRef] [PubMed]
- Song, M.; Park, S.; Lee, H.; Min, B.; Jung, S.; Park, S.; Kim, E.; Oh, S. Effect of Lactobacillus acidophilus NS1 on plasma cholesterol levels in diet-induced obese mice. J. Dairy Sci. 2015, 98, 1492–1501. [Google Scholar] [CrossRef] [PubMed]
- Yan, F.; Li, N.; Shi, J.; Li, H.; Yue, Y.; Jiao, W.; Wang, N.; Song, Y.; Huo, G.; Li, B. Lactobacillus acidophilus alleviates type 2 diabetes by regulating hepatic glucose, lipid metabolism and gut microbiota in mice. Food Funct. 2019, 10, 5804–5815. [Google Scholar] [CrossRef] [PubMed]
- Xing, T.L.; Bian, X.; Ma, C.M.; Yang, Y.; Liu, X.F.; Wang, Y.; Fan, J.; Zhang, N. In vitro evaluation of probiotic properties of Lactobacillus acidophilus AD125 and antagonism against Escherichia coli O157:H7 adhesion to Caco-2 cell. Food Funct. 2023, 14, 2472–2480. [Google Scholar] [CrossRef]
- De Cesare, A.; Sirri, F.; Manfreda, G.; Moniaci, P.; Giardini, A.; Zampiga, M.; Meluzzi, A. Effect of dietary supplementation with Lactobacillus acidophilus D2/CSL (CECT 4529) on caecum microbioma and productive performance in broiler chickens. PLoS ONE 2017, 12, e0176309. [Google Scholar] [CrossRef]
- Johnson, A.; Miller, E.A.; Weber, B.; Figueroa, C.F.; Aguayo, J.M.; Johny, A.K.; Noll, S.; Brannon, J.; Kozlowicz, B.; Johnson, T.J. Evidence of host specificity in Lactobacillus johnsonii genomes and its influence on probiotic potential in poultry. Poultry Sci. 2023, 102, 102858. [Google Scholar] [CrossRef]
- Kumar, S.; Pattanaik, A.K.; Sharma, S.; Jadhav, S.E.; Dutta, N.; Kumar, A. Probiotic Potential of a Lactobacillus Bacterium of Canine Faecal-Origin and Its Impact on Select Gut Health Indices and Immune Response of Dogs. Probiotics Antimicro. Proteins 2017, 9, 262–277. [Google Scholar] [CrossRef]
- Guard, B.C.; Mila, H.; Steiner, J.M.; Mariani, C.; Suchodolski, J.S.; Chastant-Maillard, S. Characterization of the fecal microbiome during neonatal and early pediatric development in puppies. PLoS ONE 2017, 12, e0175718. [Google Scholar] [CrossRef]
- Coman, M.M.; Verdenelli, M.C.; Cecchini, C.; Belà, B.; Gramenzi, A.; Orpianesi, C.; Cresci, A.; Silvi, S. Probiotic characterization of Lactobacillus isolates from canine faeces. J. Appl. Microbiol. 2019, 126, 1245–1256. [Google Scholar] [CrossRef]
- Pilla, R.; Suchodolski, J.S. The Role of the Canine Gut Microbiome and Metabolome in Health and Gastrointestinal Disease. Front. Vet. Sci. 2019, 6, 498. [Google Scholar] [CrossRef]
- Zhang, Y.; Zhao, M.; Li, Y.; Liang, S.; Li, X.; Wu, Y.; Li, G. Potential Probiotic Properties and Complete Genome Analysis of Limosilactobacillus reuteri LRA7 from Dogs. Microorganisms 2024, 12, 1811. [Google Scholar] [CrossRef] [PubMed]
- Kumar, S.; Stecher, G.; Tamura, K. MEGA7: Molecular Evolutionary Genetics Analysis Version 7.0 for Bigger Datasets. Mol. Biol. Evol. 2016, 33, 1870–1874. [Google Scholar] [CrossRef] [PubMed]
- Jomehzadeh, N.; Javaherizadeh, H.; Amin, M.; Saki, M.; Al-Ouqaili, M.T.S.; Hamidi, H.; Seyedmahmoudi, M.; Gorjian, Z. Isolation and identification of potential probiotic Lactobacillus species from feces of infants in southwest Iran. Int. J. Infect. Dis. 2020, 96, 524–530. [Google Scholar] [CrossRef]
- Liu, Z.; Xu, C.; Tian, R.; Wang, W.; Ma, J.; Gu, L.; Liu, F.; Jiang, Z.; Hou, J. Screening beneficial bacteriostatic lactic acid bacteria in the intestine and studies of bacteriostatic substances. J. Zhejiang Univ.-Sci. B 2021, 22, 533–547. [Google Scholar] [CrossRef] [PubMed]
- Zhao, M.; Zhang, Y.; Li, Y.; Liu, K.; Zhang, C.; Li, G. Complete Genome Sequence and Probiotic Properties of Pediococcus acidilactici CLP03 Isolated from Healthy Felis catus. Probiotics Antimicro. Proteins 2025, 17, 903–917. [Google Scholar] [CrossRef]
- Nataraj, B.H.; Kumari, M.; Nagpal, R.; Ali, S.A.; Behare, P.V.J.F.B. Safety evaluation of indigenous probiotic Limosilactobacillus fermentum NCDC 400 using whole genome sequences and in vitro approaches. Food Biosci. 2023, 56, 23. [Google Scholar] [CrossRef]
- Sam-On, M.F.S.; Mustafa, S.; Yusof, M.T.; Mohd Hashim, A.; Abbasiliasi, S.; Zulkifly, S.; Jahari, M.A.; Roslan, M.A.H. Evaluation of three Bacillus spp. isolated from the gut of giant freshwater prawn as potential probiotics against pathogens causing Vibriosis and Aeromonosis. Microb. Pathog. 2022, 164, 105417. [Google Scholar] [CrossRef]
- Zou, X.; Pan, L.; Xu, M.; Wang, X.; Wang, Q.; Han, Y. Probiotic potential of Lactobacillus sakei L-7 in regulating gut microbiota and metabolism. Microbiol. Res. 2023, 274, 127438. [Google Scholar] [CrossRef]
- Zhao, M.; Liu, K.; Zhang, Y.; Li, Y.; Zhou, N.; Li, G. Probiotic characteristics and whole-genome sequence analysis of Pediococcus acidilactici isolated from the feces of adult beagles. Front. Microbiol. 2023, 14, 1179953. [Google Scholar] [CrossRef]
- Zhao, M.; Zhang, Y.; Li, Y.; Liu, K.; Bao, K.; Li, G. Impact of Pediococcus acidilactici GLP06 supplementation on gut microbes and metabolites in adult beagles: A comparative analysis. Front. Microbiol. 2024, 15, 1369402. [Google Scholar] [CrossRef] [PubMed]
- Li, A.; Wang, Y.; Li, Z.; Qamar, H.; Mehmood, K.; Zhang, L.; Liu, J.; Zhang, H.; Li, J. Probiotics isolated from yaks improves the growth performance, antioxidant activity, and cytokines related to immunity and inflammation in mice. Microb. Cell Factories. 2019, 18, 112. [Google Scholar] [CrossRef] [PubMed]
- Wick, R.R.; Judd, L.M.; Gorrie, C.L.; Holt, K.E. Unicycler: Resolving bacterial genome assemblies from short and long sequencing reads. PLoS Comput. Biol. 2017, 13, e1005595. [Google Scholar] [CrossRef] [PubMed]
- Argemi, X.; Matelska, D.; Ginalski, K.; Riegel, P.; Hansmann, Y.; Bloom, J.; Pestel-Caron, M.; Dahyot, S.; Lebeurre, J.; Prévost, G. Comparative genomic analysis of Staphylococcus lugdunensis shows a closed pan-genome and multiple barriers to horizontal gene transfer. BMC Genom. 2018, 19, 621. [Google Scholar] [CrossRef]
- Hill, C.; Guarner, F.; Reid, G.; Gibson, G.R.; Merenstein, D.J.; Pot, B.; Morelli, L.; Canani, R.B.; Flint, H.J.; Salminen, S.; et al. Expert consensus document. The International Scientific Association for Probiotics and Prebiotics consensus statement on the scope and appropriate use of the term probiotic. Nat. Rev. Gastroenterol. Hepatol. 2014, 11, 506–514. [Google Scholar] [CrossRef]
- Giraffa, G.; Chanishvili, N.; Widyastuti, Y. Importance of lactobacilli in food and feed biotechnology. Res. Microbiol. 2010, 161, 480–487. [Google Scholar] [CrossRef]
- Bazireh, H.; Shariati, P.; Azimzadeh Jamalkandi, S.; Ahmadi, A.; Boroumand, M.A. Isolation of Novel Probiotic Lactobacillus and Enterococcus Strains from Human Salivary and Fecal Sources. Front. Microbiol. 2020, 11, 597946. [Google Scholar] [CrossRef]
- Reuben, R.C.; Roy, P.C.; Sarkar, S.L.; Alam, R.U.; Jahid, I.K. Isolation, characterization, and assessment of lactic acid bacteria toward their selection as poultry probiotics. BMC Microbiol. 2019, 19, 253. [Google Scholar] [CrossRef]
- Amaretti, A.; di Nunzio, M.; Pompei, A.; Raimondi, S.; Rossi, M.; Bordoni, A. Antioxidant properties of potentially probiotic bacteria: In vitro and in vivo activities. Appl. Microbiol. Biotechnol. 2013, 97, 809–817. [Google Scholar] [CrossRef]
- Cizeikiene, D.; Jagelaviciute, J. Investigation of Antibacterial Activity and Probiotic Properties of Strains Belonging to Lactobacillus and Bifidobacterium Genera for Their Potential Application in Functional Food and Feed Products. Probiotics Antimicrob. Proteins 2021, 13, 1387–1403. [Google Scholar] [CrossRef]
- Özogul, F.; Hamed, I. The importance of lactic acid bacteria for the prevention of bacterial growth and their biogenic amines formation: A review. Crit. Rev. Food Sci. 2018, 58, 1660–1670. [Google Scholar] [CrossRef]
- Ruiz-Ramírez, Y.; Valadez-Blanco, R.; Calderón-García, C.; Chikindas, M.L.; Ponce-Alquicira, E. Probiotic and functional potential of lactic acid bacteria isolated from pulque and evaluation of their safety for food applications. Front. Microbiol. 2023, 14, 1241581. [Google Scholar] [CrossRef]
- Zheng, M.; Zhang, R.; Tian, X.; Zhou, X.; Pan, X.; Wong, A. Assessing the Risk of Probiotic Dietary Supplements in the Context of Antibiotic Resistance. Front. Microbiol. 2017, 8, 908. [Google Scholar] [CrossRef]
- de Jesus, L.C.L.; de Jesus Sousa, T.; Coelho-Rocha, N.D.; Profeta, R.; Barroso, F.A.L.; Drumond, M.M.; Mancha-Agresti, P.; Ferreira, Ê.; Brenig, B.; Aburjaile, F.F.; et al. Safety Evaluation of Lactobacillus delbrueckii subsp. lactis CIDCA 133: A Health-Promoting Bacteria. Probiotics Antimicrob. Proteins 2022, 14, 816–829. [Google Scholar] [CrossRef] [PubMed]
- Barzegar, H.; Alizadeh Behbahani, B.; Falah, F. Safety, probiotic properties, antimicrobial activity, and technological performance of Lactobacillus strains isolated from Iranian raw milk cheeses. Food Sci. Nutr. 2021, 9, 4094–4107. [Google Scholar] [CrossRef] [PubMed]
- Schreck, K.; Melzig, M.F. Intestinal Saturated Long-Chain Fatty Acid, Glucose and Fructose Transporters and Their Inhibition by Natural Plant Extracts in Caco-2 Cells. Molecules 2018, 23, 2544, Erratum in Molecules 2018, 23, 3290. [Google Scholar] [CrossRef] [PubMed]
- Zhao, C.; Xie, L.; Shen, J.; He, H.; Zhang, T.; Hao, L.; Sun, C.; Zhang, X.; Chen, M.; Liu, F.; et al. Lactobacillus acidophilus YL01 and its exopolysaccharides ameliorate obesity and insulin resistance in obese mice via modulating intestinal specific bacterial groups and AMPK/ACC signaling pathway. Int. J. Biol. Macromol. 2025, 300, 140287. [Google Scholar] [CrossRef]
- Park, S.S.; Lee, Y.J.; Song, S.; Kim, B.; Kang, H.; Oh, S.; Kim, E. Lactobacillus acidophilus NS1 attenuates diet-induced obesity and fatty liver. J. Endocrinol. 2018, 237, 87–100. [Google Scholar] [CrossRef]
- Bernardeau, M.; Vernoux, J.P.; Gueguen, M. Safety and efficacy of probiotic lactobacilli in promoting growth in post-weaning Swiss mice. Int. J. Food Microbiol. 2002, 77, 19–27. [Google Scholar] [CrossRef]
- Zhou, J.; Li, M.; Chen, Q.; Li, X.; Chen, L.; Dong, Z.; Zhu, W.; Yang, Y.; Liu, Z.; Chen, Q. Programmable probiotics modulate inflammation and gut microbiota for inflammatory bowel disease treatment after effective oral delivery. Nat. Commun. 2022, 13, 3432. [Google Scholar] [CrossRef]
- Zhao, M.; Li, Y.; Zhang, Y.; Li, G. Genomic analysis and functional properties of Lactobacillus johnsonii GJ231 isolated from healthy beagles. Front. Microbiol. 2024, 15, 1437036. [Google Scholar] [CrossRef] [PubMed]
- Herstad, K.M.V.; Vinje, H.; Skancke, E.; Næverdal, T.; Corral, F.; Llarena, A.K.; Heilmann, R.M.; Suchodolski, J.S.; Steiner, J.M.; Nyquist, N.F. Effects of Canine-Obtained Lactic-Acid Bacteria on the Fecal Microbiota and Inflammatory Markers in Dogs Receiving Non-Steroidal Anti-Inflammatory Treatment. Animals 2022, 12, 2519. [Google Scholar] [CrossRef] [PubMed]
- Gagné, J.W.; Wakshlag, J.J.; Simpson, K.W.; Dowd, S.E.; Latchman, S.; Brown, D.A.; Brown, K.; Swanson, K.S.; Fahey, G.C., Jr. Effects of a synbiotic on fecal quality, short-chain fatty acid concentrations, and the microbiome of healthy sled dogs. BMC Vet. Res. 2013, 9, 246. [Google Scholar] [CrossRef] [PubMed]
- Altermann, E.; Russell, W.M.; Azcarate-Peril, M.A.; Barrangou, R.; Buck, B.L.; McAuliffe, O.; Souther, N.; Dobson, A.; Duong, T.; Callanan, M.; et al. Complete genome sequence of the probiotic lactic acid bacterium Lactobacillus acidophilus NCFM. Proc. Natl. Acad. Sci. USA 2005, 102, 3906–3912. [Google Scholar] [CrossRef] [PubMed]
- Zhao, M.; Zhang, Y.; Li, Y.; Li, G. Developing Gut-Healthy Strains for Pets: Probiotic Potential and Genomic Insights of Canine-Derived Lactobacillus acidophilus GLA09. Microorganisms 2025, 13, 350. [Google Scholar] [CrossRef]
- Chen, M.J.; Tang, H.Y.; Chiang, M.L. Effects of heat, cold, acid and bile salt adaptations on the stress tolerance and protein expression of kefir-isolated probiotic Lactobacillus kefiranofaciens M1. Food Microbiol. 2017, 66, 20–27. [Google Scholar] [CrossRef]
- Lee, J.; Kim, Y.; Yun, H.S.; Kim, J.G.; Oh, S.; Kim, S.H. Genetic and proteomic analysis of factors affecting serum cholesterol reduction by Lactobacillus acidophilus A4. Appl. Environ. Microbiol. 2010, 76, 4829–4835. [Google Scholar] [CrossRef]
- Makras, L.; Van Acker, G.; De Vuyst, L. Lactobacillus paracasei subsp. paracasei 8700:2 degrades inulin-type fructans exhibiting different degrees of polymerization. Appl. Environ. Microbiol. 2005, 71, 6531–6537. [Google Scholar] [CrossRef]
- He, J.; Ruan, W.; Sun, J.; Wang, F.; Yan, W. Functional Characterization of c-di-GMP Signaling-Related Genes in the Probiotic Lactobacillus acidophilus. Front. Microbiol. 2018, 9, 1935. [Google Scholar] [CrossRef]
- Terzić-Vidojević, A.; Veljović, K.; Popović, N.; Tolinački, M.; Golić, N. Enterococci from Raw-Milk Cheeses: Current Knowledge on Safety, Technological, and Probiotic Concerns. Foods 2021, 10, 2753. [Google Scholar] [CrossRef]
- Grissa, I.; Vergnaud, G.; Pourcel, C. CRISPRFinder: A web tool to identify clustered regularly interspaced short palindromic repeats. Nucleic Acids Res. 2007, 35, W52–W57. [Google Scholar] [CrossRef]







| Antimicrobial Classes | Antimicrobial Agents | Disk Dose (μg) | Inhibition Zone Diameters/mm (IZD) * | ||
|---|---|---|---|---|---|
| ≤15 mm (R) | 16–20 mm (I) | ≥21 mm (S) | |||
| β-lactams antibiotics | Penicillin | 10 | 28.65 ± 1.06 S | ||
| Ampicillin | 10 | 23.10 ± 0.85 S | |||
| Glycopeptides | Vancomycin | 30 | X R | ||
| Broad-spectrum antibiotics | Chloramphenicol | 30 | 26.95 ± 0.28 S | ||
| Quinolone antibiotics | Norfloxacin | 10 | X R | ||
| Ciprofloxacin | 5 | X R | |||
| Aminoglycosides antibiotics | Gentamicin | 10 | X R | ||
| Cephalosporin antibiotics | Cefazolin | 30 | 35.05 ± 1.49 S | ||
| Macrolides | Erythromycin | 15 | 23.50 ± 0.82 S | ||
| Indicator L1 | Number or Content |
|---|---|
| Chromosome (bp) | 2,081,354 |
| Plasmid (bp) | 25,541 |
| G + C content of chromosome (%) | 34.97 |
| G + C content of plasmid (%) | 36.10 |
| Genome (bp) | 2,106,895 |
| Gene number | 2178 |
| Gene total length (bp) | 1,846,086 |
| Gene average length (bp) | 879.93 |
| Gene/Genome (%) | 87.62 |
| Number of coding sequences | 2098 |
| t RNA | 65 |
| r RNA | 15 |
| Pseudogene number | 260 |
| Gene islands | 10 |
| Prophages | 2 |
| CAZymes Class Definition | Gene Counts |
|---|---|
| Auxiliary Activities | 7 |
| Carbohydrate-Binding modules | 2 |
| Carbohydrate Esterases | 15 |
| Glycoside Hydrolases | 44 |
| Glycosyl Transferases | 22 |
| Gene ID | Gene Name | Gene Description | Predicted Function |
|---|---|---|---|
| gene0138 | nicD | alpha/beta hydrolase | Bile salt hydrolase |
| gene0045 | - | SGNH/GDSL hydrolase family protein | |
| gene0151 | - | alpha/beta hydrolase | |
| gene1323 | cbh | choloyglycine hydrolase | |
| gene1844 | tesA | SGNH/GDSL hydrolase family protein | |
| gene0092 | - | helveticin | Bacteriocin |
| gene0091 | - | helveticin | |
| gene0417 | - | helveticin J family class III bacteriocin | |
| gene0177 | - | helveticin | |
| gene0565 | - | Class III bacteriocin | |
| gene0532 | Bacteriocin immunity protein | ||
| gene1668 | - | helveticin J family class III bacteriocin | |
| gene1626 | - | bacteriocin immunity protein | |
| gene1992 | - | bacteriocin immunity protein | |
| gene1993 | - | bacteriocin immunity protein | |
| gene0181 | acm | surface layer protein | Adhesion |
| gene0185 | acm | SLAP domain-containing protein | |
| gene0229 | - | SLAP domain-containing protein | |
| gene0230 | - | SLAP domain-containing protein | |
| gene0094 | - | SLAP domain-containing protein | |
| gene0531 | - | Putative mucus binding protein | |
| gene0664 | fnbA | Mucus-binding protein | |
| gene0729 | bapA | LPXTG cell wall anchor domain-containing | |
| gene0730 | bapA | Hypothetical protein | |
| gene0528 | bapA | Hypothetical protein | |
| gene0728 | bapA | Mucin binding domain | |
| gene0731 | bapA | Muc B2-like domain | |
| gene1051 | acm | SLAP domain | |
| gene1148 | - | SLAP domain | |
| gene1182 | - | SLAP domain | |
| gene1184 | bapA | MucBP domain | |
| gene1312 | bapA | mucus-binding protein | |
| gene1822 | fnbA | mucus-binding protein | |
| gene1823 | fnbA | hypothetical protein | |
| gene1826 | clfB | cell surface protein | |
| gene1827 | clfB | cell surface protein/YSIRK-type signal peptide-containing protein | |
| gene1940 | bapA | BspA family leucine-rich repeat surface protein | |
| gene1938 | - | BspA family leucine-rich repeat surface protein |
Disclaimer/Publisher’s Note: The statements, opinions and data contained in all publications are solely those of the individual author(s) and contributor(s) and not of MDPI and/or the editor(s). MDPI and/or the editor(s) disclaim responsibility for any injury to people or property resulting from any ideas, methods, instructions or products referred to in the content. |
© 2025 by the authors. Licensee MDPI, Basel, Switzerland. This article is an open access article distributed under the terms and conditions of the Creative Commons Attribution (CC BY) license (https://creativecommons.org/licenses/by/4.0/).
Share and Cite
Huang, H.; Tang, X.; Zhang, Y.; Chen, M.; Wen, M. A Novel Lactobacillus acidophilus Strain Isolated from a 2-Month-Old Shiba Inu: In Vitro Probiotic Evaluation Safety Assessment in Mice and Whole-Genome Sequencing Analysis. Microorganisms 2025, 13, 2095. https://doi.org/10.3390/microorganisms13092095
Huang H, Tang X, Zhang Y, Chen M, Wen M. A Novel Lactobacillus acidophilus Strain Isolated from a 2-Month-Old Shiba Inu: In Vitro Probiotic Evaluation Safety Assessment in Mice and Whole-Genome Sequencing Analysis. Microorganisms. 2025; 13(9):2095. https://doi.org/10.3390/microorganisms13092095
Chicago/Turabian StyleHuang, Huiming, Xiaoling Tang, Yichuan Zhang, Mengyao Chen, and Min Wen. 2025. "A Novel Lactobacillus acidophilus Strain Isolated from a 2-Month-Old Shiba Inu: In Vitro Probiotic Evaluation Safety Assessment in Mice and Whole-Genome Sequencing Analysis" Microorganisms 13, no. 9: 2095. https://doi.org/10.3390/microorganisms13092095
APA StyleHuang, H., Tang, X., Zhang, Y., Chen, M., & Wen, M. (2025). A Novel Lactobacillus acidophilus Strain Isolated from a 2-Month-Old Shiba Inu: In Vitro Probiotic Evaluation Safety Assessment in Mice and Whole-Genome Sequencing Analysis. Microorganisms, 13(9), 2095. https://doi.org/10.3390/microorganisms13092095

