Glial Plasticity and Metabolic Stability After Knockdown of Astrocytic Cx43 in the Dorsal Vagal Complex
Highlights
- Inactivation of Cx43 in DVC astrocytes leads to astrogliosis and microglial hyper-branching.
- Energy metabolism is minimally affected by Cx43 knockdown in DVC astrocytes.
- These results highlight the plasticity of DVC glial cells.
- They suggest that this plasticity preserves metabolic and autonomic regulations.
Abstract
1. Introduction
2. Materials and Methods
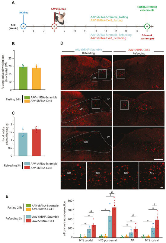
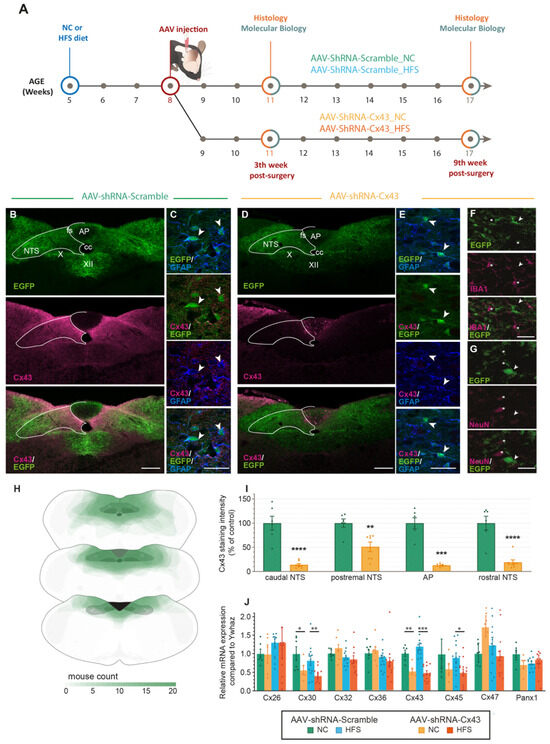
2.1. Animal, Diets, and Longitudinal Monitoring
2.2. Adeno-Associated Viral Vectors (AAV) and Stereotaxic Delivery
2.3. Indirect Calorimetry and Metabolic Cages
2.4. Oral Glucose Tolerance Tests (OGTT)
2.5. Immunohistochemistry
2.6. Image Acquisition and Data Processing
2.7. Real-Time PCR Analysis
2.8. Plasma Assays
2.9. Glycated Proteins
2.10. Statistical Analysis
3. Results
3.1. Injection of AAV-ShRNA Through the Atlanto-Occipital Approach Strongly Reduces Cx43 Expression in DVC Astrocytes
3.2. Impact of Cx43 Knockdown on GFAP+ Astrocytes in the NTS/DMNX Under Standard and Obesogenic Feeding Conditions
3.3. Astrocytic Cx43 Knockdown Induces Microglial Hyper-Ramification in the NTS/DMNX
3.4. Reduction In Astrocytic Cx43 Expression Did Not Alter the Metabolic Phenotype of Mice
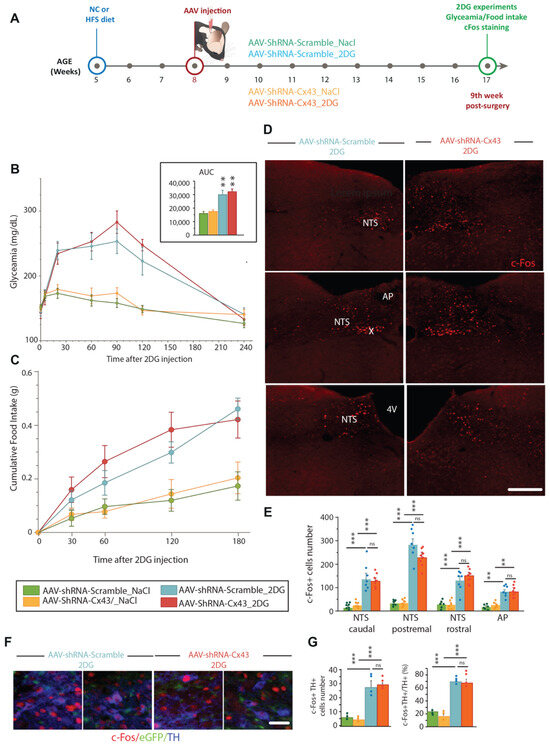
3.5. Reduction In Astrocytic Cx43 Expression Did Not Alter Glycemic Regulation
4. Discussion
4.1. Efficient Knockdown of Cx43 in DVC Astrocytes via an Atlanto-Occipital Route
4.2. DVC Astrocytic Cx43 Loss Does Not Disrupt Metabolic Balance
4.3. Astrocytic Cx43 Depletion Induces Glial Compartment Remodeling
4.4. DVC Astrocytes: An Intrinsic Safeguard for Metabolic and Autonomic Control?
5. Conclusions
Supplementary Materials
Author Contributions
Funding
Institutional Review Board Statement
Data Availability Statement
Acknowledgments
Conflicts of Interest
Abbreviations
| 4V | Fourth ventricle |
| AAV | Adeno-Associated Viral Vectors |
| Agrp | Agouti Related Protein |
| AP | Area postrema |
| AUC | Area under the curve |
| CC | Central canal |
| CO2 | Carbon dioxide |
| Cx43 | Connexin 43 |
| DVC | Dorsal vagal complex |
| EGFP | Green fluorescent protein |
| fs | funiculus separens |
| GFAP | Glial Fibrillary Acidic Protein |
| GJs | Gap junctions |
| GSPs | Glycated serum proteins |
| HCs | Hemichannels |
| HFD | High-fat diet |
| HFS | High-fat/high sugar |
| IBA1 | Ionized Calcium Binding Adaptor Molecule 1 |
| ICV | Intracerebroventricular |
| NC | Standard chow |
| NPY | Neuropeptide Y |
| NTS | Nucleus of the solitary tract |
| O2 | Oxygen |
| ODN | Octadecaneuropeptide |
| OGTTs | Oral Glucose Tolerance Tests |
| PBS | Phosphate-buffer saline |
| RER | Respiratory exchange ratio |
| ST | Solitary tract |
| TH | Tyrosine hydroxylase |
| VCO2 | Carbon dioxide production |
| VO2 | Oxygen consumption |
| WPI | Weeks post-injection |
| X | Dorsal motor nucleus of the vagus |
| XII | Nucleus of the hypoglossal nerve |
References
- Sisó, S.; Jeffrey, M.; González, L. Sensory circumventricular organs in health and disease. Acta Neuropathol. 2010, 120, 689–705. [Google Scholar] [CrossRef] [PubMed]
- McKinley, M.J.; McAllen, R.M.; Davern, P.; Giles, M.E.; Penschow, J.; Sunn, N.; Uschakov, A.; Oldfield, B.J. The sensory circumventricular organs of the mammalian brain. Adv. Anat. Embryol. Cell Biol. 2003, 172, 1–122. [Google Scholar] [CrossRef]
- Chen, J.; Cheng, M.; Wang, L.; Zhang, L.; Xu, D.; Cao, P.; Wang, F.; Herzog, H.; Song, S.; Zhan, C. A Vagal-NTS Neural Pathway that Stimulates Feeding. Curr. Biol. 2020, 30, 3986–3998.e5. [Google Scholar] [CrossRef] [PubMed]
- Cheng, W.; Gonzalez, I.; Pan, W.; Tsang, A.H.; Adams, J.; Ndoka, E.; Gordian, D.; Khoury, B.; Roelofs, K.; Evers, S.S.; et al. Calcitonin Receptor Neurons in the Mouse Nucleus Tractus Solitarius Control Energy Balance via the Non-aversive Suppression of Feeding. Cell Metab. 2020, 31, 301–312.e5. [Google Scholar] [CrossRef]
- Cheng, W.; Gordian, D.; Ludwig, M.Q.; Pers, T.H.; Seeley, R.J.; Myers, M.G. Hindbrain circuits in the control of eating behaviour and energy balance. Nat. Metab. 2022, 4, 826–835. [Google Scholar] [CrossRef]
- Grill, H.J.; Hayes, M.R. Hindbrain neurons as an essential hub in the neuroanatomically distributed control of energy balance. Cell Metab. 2012, 16, 296–309. [Google Scholar] [CrossRef]
- MacDonald, A.J.; Robb, J.L.; Morrissey, N.A.; Beall, C.; Ellacott, K.L.J. Astrocytes in neuroendocrine systems: An overview. J. Neuroendocrinol. 2019, 31, e12726. [Google Scholar] [CrossRef]
- Troadec, J.D.; Gaigé, S.; Barbot, M.; Lebrun, B.; Barbouche, R.; Abysique, A. Glial Modulation of Energy Balance: The Dorsal Vagal Complex Is No Exception. Int. J. Mol. Sci. 2022, 23, 960. [Google Scholar] [CrossRef]
- Stein, L.M.; Lhamo, R.; Cao, A.; Workinger, J.; Tinsley, I.; Doyle, R.P.; Grill, H.J.; Hermann, G.E.; Rogers, R.C.; Hayes, M.R. Dorsal vagal complex and hypothalamic glia differentially respond to leptin and energy balance dysregulation. Transl. Psychiatry 2020, 10, 90. [Google Scholar] [CrossRef]
- Dallaporta, M.; Pecch, E.; Pio, J.; Jean, A.; Horner, K.C.; Troadec, J.D. Expression of leptin receptor by glial cells of the nucleus tractus solitarius: Possible involvement in energy homeostasis. J. Neuroendocrinol. 2009, 21, 57–67. [Google Scholar] [CrossRef]
- Reiner, D.J.; Mietlicki-Baase, E.G.; McGrath, L.E.; Zimmer, D.J.; Bence, K.K.; Sousa, G.L.; Konanur, V.R.; Krawczyk, J.; Burk, D.H.; Kanoski, S.E.; et al. Astrocytes Regulate GLP-1 Receptor-Mediated Effects on Energy Balance. J. Neurosci. 2016, 36, 3531–3540. [Google Scholar] [CrossRef]
- MacDonald, A.J.; Ellacott, K.L.J. Astrocytes in the nucleus of the solitary tract: Contributions to neural circuits controlling physiology. Physiol. Behav. 2020, 223, 112982. [Google Scholar] [CrossRef] [PubMed]
- Clyburn, C.; Browning, K.N. Glutamatergic plasticity within neurocircuits of the dorsal vagal complex and the regulation of gastric functions. Am. J. Physiol.-Gastrointest. Liver Physiol. 2021, 320, G880–G887. [Google Scholar] [CrossRef] [PubMed]
- Clyburn, C.; Travagli, R.A.; Browning, K.N. Acute high-fat diet upregulates glutamatergic signaling in the dorsal motor nucleus of the vagus. Am. J. Physiol.-Gastrointest. Liver Physiol. 2018, 314, G623–G634. [Google Scholar] [CrossRef] [PubMed]
- MacDonald, A.J.; Holmes, F.E.; Beall, C.; Pickering, A.; Ellacott, K.L.J. Regulation of food intake by astrocytes in the brainstem dorsal vagal complex. Glia 2020, 68, 1241–1254. [Google Scholar] [CrossRef]
- Giaume, C.; Leybaert, L.; Naus, C.C.; Sáez, J.C. Connexin and pannexin hemichannels in brain glial cells: Properties, 1117 pharmacology, and roles. Front. Pharmacol. 2013, 4, 88. [Google Scholar] [CrossRef]
- Giaume, C.; Liu, X. From a glial syncytium to a more restricted and specific glial networking. J. Physiol. 2012, 106, 34–39. [Google Scholar] [CrossRef]
- Montero, T.D.; Orellana, J.A. Hemichannels: New pathways for gliotransmitter release. Neuroscience 2015, 286, 45–59. [Google Scholar] [CrossRef]
- Bazargani, N.; Attwell, D. Astrocyte calcium signaling: The third wave. Nat. Neurosci. 2016, 19, 182–189. [Google Scholar] [CrossRef]
- Linsambarth, S.; Carvajal, F.J.; Moraga-Amaro, R.; Mendez, L.; Tamburini, G.; Jimenez, I.; Verdugo, D.A.; Gómez, G.I.; Jury, N.; Martínez, P.; et al. Astroglial gliotransmitters released via Cx43 hemichannels regulate NMDAR-dependent transmission and short-term fear memory in the basolateral amygdala. FASEB J. 2022, 36, e22134. [Google Scholar] [CrossRef]
- Rafael, A.; Tizzoni, M.; Justet, C.; Cairus, A.; Abudara, V.; Vitureira, N. Glial Cx43 hemichannels and neuronal Panx1 hemichannels and P2X7 receptors orchestrate presynaptic homeostatic plasticity. Cell. Signal. 2024, 117, 111113. [Google Scholar] [CrossRef]
- Guillebaud, F.; Barbot, M.; Barbouche, R.; Brézun, J.M.; Poirot, K.; Vasile, F.; Lebrun, B.; Rouach, N.; Dallaporta, M.; Gaige, S.; et al. Blockade of Glial Connexin 43 Hemichannels Reduces Food Intake. Cells 2020, 31, 2387. [Google Scholar] [CrossRef] [PubMed]
- Allard, C.; Carneiro, L.; Grall, S.; Cline, B.H.; Fioramonti, X.; Chrétien, C.; Baba-Aissa, F.; Giaume, C.; Pénicaud, L.; Leloup, C. Hypothalamic astroglial connexins are required for brain glucose sensing-induced insulin secretion. J. Cereb. Blood Flow Metab. 2014, 34, 339–346. [Google Scholar] [CrossRef] [PubMed]
- Lhomme, T.; Clasadonte, J.; Imbernon, M.; Fernandois, D.; Sauve, F.; Caron, E.; da Silva Lima, N.; Heras, V.; Martinez-Corral, I.; Mueller-Fielitz, H.; et al. Tanycytic networks mediate energy balance by feeding lactate to glucose-insensitive POMC neurons. J. Clin. Investig. 2021, 131, e140521. [Google Scholar] [CrossRef] [PubMed]
- Kim, N.; Kim, S.; Park, S.; Kim, E.K. Adenosine transmission from hypothalamic tanycytes to AGRP/NPY neurons regulates energy homeostasis. Exp. Mol. Med. 2025, 57, 1047–1063. [Google Scholar] [CrossRef]
- Brierley, D.I.; Holt, M.K.; Singh, A.; de Araujo, A.; McDougle, M.; Vergara, M.; Afaghani, M.H.; Lee, S.J.; Scott, K.; Maske, C.; et al. Central and peripheral GLP-1 systems independently suppress eating. Nat. Metab. 2021, 3, 258–273. [Google Scholar] [CrossRef]
- Young, K.; Morrison, H. Quantifying Microglia Morphology from Photomicrographs of Immunohistochemistry Prepared Tissue Using ImageJ. J. Vis. Exp. 2021, 5, 57648. [Google Scholar] [CrossRef]
- Chen, K.; Qi, X.; Zhu, L.L.; Li, M.L.; Cong, B.; Li, Y.M. Quantitative analysis of microglia morphological changes in the hypothalamus of chronically stressed rats. Brain Res. Bull. 2024, 206, 110861. [Google Scholar] [CrossRef]
- Gaigé, S.; Djelloul, M.; Tardivel, C.; Airault, C.; Félix, B.; Jean, A.; Lebrun, B.; Troadec, J.D.; Dallaporta, M. Modification of energy balance induced by the food contaminant T-2 toxin: A multimodal gut-to-brain connection. Brain Behav. Immun. 2014, 37, 54–72. [Google Scholar] [CrossRef]
- Pecchi, E.; Dallaporta, M.; Charrier, C.; Pio, J.; Jean, A.; Moyse, E.; Troadec, J.D. Glial fibrillary acidic protein (GFAP)-positive radial-like cells are present in the vicinity of proliferative progenitors in the nucleus tractus solitarius of adult rat. J. Comp. Neurol. 2007, 501, 353–368. [Google Scholar] [CrossRef]
- Chauhan, M.; Daugherty, A.L.; Khadir, F.; Duzenli, O.F.; Hoffman, A.; Tinklenberg, J.A.; Kang, P.B.; Aslanidi, G.; Pacak, C.A. AAV-DJ is superior to AAV9 for targeting brain and spinal cord, and de-targeting liver across multiple delivery routes in mice. J. Transl. Med. 2024, 22, 824. [Google Scholar] [CrossRef]
- Hammond, S.L.; Leek, A.N.; Richman, E.H.; Tjalkens, R.B. Cellular selectivity of AAV serotypes for gene delivery in neurons and astrocytes by neonatal intracerebroventricular injection. PLoS ONE 2017, 12, e0188830. [Google Scholar] [CrossRef]
- Zhang, F.; Gradinaru, V.; Adamantidis, A.R.; Durand, R.; Airan, R.D.; de Lecea, L.; Deisseroth, K. Optogenetic interrogation of neural circuits: Technology for probing mammalian brain structures. Nat. Protoc. 2010, 5, 439–456. [Google Scholar] [CrossRef] [PubMed]
- Clyburn, C.; Carson, K.E.; Smith, C.R.; Travagli, R.A.; Browning, K.N. Brainstem astrocytes control homeostatic regulation of caloric intake. J. Physiol. 2023, 601, 801–829. [Google Scholar] [CrossRef] [PubMed]
- Jha, M.K.; Jo, M.; Kim, J.H.; Suk, K. Microglia-Astrocyte Crosstalk: An Intimate Molecular Conversation. Neuroscientist 2019, 25, 227–240. [Google Scholar] [CrossRef] [PubMed]
- Retamal, M.A.; Froger, N.; Palacios-Prado, N.; Ezan, P.; Sáez, P.J.; Sáez, J.C.; Giaume, C. Cx43 Hemichannels and Gap Junction Channels in Astrocytes Are Regulated Oppositely by Proinflammatory Cytokines Released from Activated Microglia. J. Neurosci. 2007, 27, 13781–13792. [Google Scholar] [CrossRef]
- Escartin, C.; Galea, E.; Lakatos, A.; O’Callaghan, J.P.; Petzold, G.C.; Serrano-Pozo, A.; Steinhäuser, C.; Volterra, A.; Carmignoto, G.; Agarwal, A.; et al. Reactive astrocyte nomenclature, definitions, and future directions. Nat. Neurosci. 2021, 24, 312–325. [Google Scholar] [CrossRef]
- Pekny, M.; Wilhelmsson, U.; Pekna, M. The dual role of astrocyte activation and reactive gliosis. Neurosci. Lett. 2014, 565, 30–38. [Google Scholar] [CrossRef]
- Montgomery, M.K.; Hallahan, N.L.; Brown, S.H.; Liu, M.; Mitchell, T.W.; Cooney, G.J.; Turner, N. Mouse strain-dependent variation in obesity and glucose homeostasis in response to high-fat feeding. Diabetologia 2013, 56, 1129–1139. [Google Scholar] [CrossRef]
- Marty, N.; Dallaporta, M.; Foretz, M.; Emery, M.; Tarussio, D.; Bady, I.; Binnert, C.; Beermann, F.; Thorens, B. Regulation of glucagon secretion by glucose transporter type 2 (glut2) and astrocyte-dependent glucose sensors. J. Clin. Investig. 2005, 115, 3545–3553. [Google Scholar] [CrossRef]
- Marty, N.; Dallaporta, M.; Thorens, B. Brain Glucose Sensing, Counterregulation, and Energy Homeostasis. Physiology 2007, 22, 241–251. [Google Scholar] [CrossRef]
- McDougal, D.H.; Hermann, G.E.; Rogers, R.C. Astrocytes in the nucleus of the solitary tract are activated by low glucose or glucoprivation: Evidence for glial involvement in glucose homeostasis. Front. Neurosci. 2013, 7, 249. [Google Scholar] [CrossRef] [PubMed]
- Rogers, R.C.; Burke, S.J.; Collier, J.J.; Ritter, S.; Hermann, G.E. Evidence that hindbrain astrocytes in the rat detect low glucose with a glucose transporter 2-phospholipase C-calcium release mechanism. Am. J. Physiol. Regul. Integr. Comp. Physiol. 2020, 318, R38–R48. [Google Scholar] [CrossRef] [PubMed]
- McDougal, D.H.; Hermann, G.E.; Rogers, R.C. Vagal Afferent Stimulation Activates Astrocytes in the Nucleus of the Solitary Tract Via AMPA Receptors: Evidence of an Atypical Neural–Glial Interaction in the Brainstem. J. Neurosci. 2011, 31, 14037–14045. [Google Scholar] [CrossRef] [PubMed]
- Coester, B.; Foll, C.L.; Lutz, T.A. Viral depletion of calcitonin receptors in the area postrema: A proof-of-concept study. Physiol. Behav. 2020, 223, 112992. [Google Scholar] [CrossRef]
- Tsai, V.W.W.; Zhang, H.P.; Manandhar, R.; Schofield, P.; Christ, D.; Lee-Ng, K.K.M.; Lebhar, H.; Marquis, C.P.; Husaini, Y.; Brown, D.A.; et al. GDF15 mediates adiposity resistance through actions on GFRAL neurons in the hindbrain AP/NTS. Int. J. Obes. 2019, 43, 2370–2380. [Google Scholar] [CrossRef]
- Nakase, T.; Söhl, G.; Theis, M.; Willecke, K.; Naus, C.C.G. Increased Apoptosis and Inflammation after Focal Brain Ischemia in Mice Lacking Connexin43 in Astrocytes. Am. J. Pathol. 2004, 164, 2067–2075. [Google Scholar] [CrossRef]
- Theis, M.; de Wit, C.; Schlaeger, T.M.; Eckardt, D.; Krüger, O.; Döring, B.; Risau, W.; Deutsch, U.; Pohl, U.; Willecke, K. Endothelium-specific replacement of the connexin43 coding region by a lacZ reporter gene. Genesis 2001, 29, 1–13. [Google Scholar] [CrossRef]
- Unger, T.; Bette, S.; Zhang, J.; Theis, M.; Engele, J. Connexin-deficiency affects expression levels of glial glutamate transporters within the cerebrum. Neurosci. Lett. 2012, 506, 12–16. [Google Scholar] [CrossRef]
- Lynn, B.D.; Tress, O.; May, D.; Willecke, K.; Nagy, J.I. Ablation of connexin30 in transgenic mice alters expression patterns of connexin26 and connexin32 in glial cells and leptomeninges. Eur. J. Neurosci. 2011, 34, 1783–1793. [Google Scholar] [CrossRef]
- Hasegawa, Y.; Chen, S.Y.; Sheng, L.; Jena, P.K.; Kalanetra, K.M.; Mills, D.A.; Wan, Y.J.Y.; Slupsky, C.M. Long-term effects of western diet consumption in male and female mice. Sci. Rep. 2020, 10, 14686. [Google Scholar] [CrossRef]
- MacDonald, A.J.; Pye, K.R.; Beall, C.; Ellacott, K.L.J. Impact of chemogenetic activation of dorsal vagal complex astrocytes in mice on adaptive glucoregulatory responses. J. Neuroendocrinol. 2023, 35, e13315. [Google Scholar] [CrossRef] [PubMed]
- Accorsi-Mendonça, D.; Zoccal, D.B.; Bonagamba, L.G.H.; Machado, B.H. Glial cells modulate the synaptic transmission of 998 NTS neurons sending projections to ventral medulla of Wistar rats. Physiol. Rep. 2013, 1, e00080. [Google Scholar] [CrossRef] [PubMed]
- Xing, L.; Yang, T.; Cui, S.; Chen, G. Connexin Hemichannels in Astrocytes: Role in CNS Disorders. Front. Mol. Neurosci. 2019, 12, 23. [Google Scholar] [CrossRef] [PubMed]
- Dbouk, H.A.; Mroue, R.M.; El-Sabban, M.E.; Talhouk, R.S. Connexins: A myriad of functions extending beyond assembly of gap junction channels. Cell Commun. Signal. 2009, 7, 4. [Google Scholar] [CrossRef]
- Giaume, C.; Theis, M. Pharmacological and genetic approaches to study connexin-mediated channels in glial cells of the central nervous system. Brain Res. Rev. 2010, 63, 160–176. [Google Scholar] [CrossRef]
- Wallraff, A.; Köhling, R.; Heinemann, U.; Theis, M.; Willecke, K.; Steinhäuse, C. The impact of astrocytic gap junctional coupling on potassium buffering in the hippocampus. J. Neurosci. 2006, 26, 5438–5447. [Google Scholar] [CrossRef]
- Abudara, V.; Roux, L.; Dallérac, G.; Matias, I.; Dulong, J.; Mothet, J.P.; Rouach, N.; Giaume, C. Activated microglia impairs neuroglial interaction by opening Cx43 hemichannels in hippocampal astrocytes. Glia 2015, 63, 795–811. [Google Scholar] [CrossRef]
- Même, W.; Calvo, C.F.; Froger, N.; Ezan, P.; Amigou, E.; Koulakoff, A.; Giaume, C. Proinflammatory cytokines released from microglia inhibit gap junctions in astrocytes: Potentiation by beta-amyloid. FASEB J. 2006, 20, 494–496. [Google Scholar] [CrossRef]
- Kettenmann, H.; Hanisch, U.K.; Noda, M.; Verkhratsky, A. Physiology of Microglia. Physiol. Rev. 2011, 91, 461–553. [Google Scholar] [CrossRef]
- Hinwood, M.; Tynan, R.J.; Charnley, J.L.; Beynon, S.B.; Day, T.A.; Walker, F.R. Chronic stress induced remodeling of the prefrontal cortex: Structural reorganization of microglia and the inhibitory effect of minocycline. Cereb. Cortex 2013, 23, 1784–1797. [Google Scholar] [CrossRef]
- Hellwig, S.; Brioschi, S.; Dieni, S.; Frings, L.; Masuch, A.; Blank, T.; Biber, K. Altered microglia morphology and higher resilience to stress-induced depression-like behavior in CX3CR1-deficient mice. Brain Behav. Immun. 2016, 55, 126–137. [Google Scholar] [CrossRef] [PubMed]
- Smith, K.L.; Kassem, M.S.; Clarke, D.J.; Kuligowski, M.P.; Bedoya-Pérez, M.A.; Todd, S.M.; Lagopoulos, J.; Bennett, M.R.; Arnold, J.C. Microglial cell hyper-ramification and neuronal dendritic spine loss in the hippocampus and medial prefrontal cortex in a mouse model of PTSD. Brain Behav. Immun. 2019, 80, 889–899. [Google Scholar] [CrossRef]
- Fujikawa, R.; Jinno, S. Identification of hyper-ramified microglia in the CA1 region of the mouse hippocampus potentially associated with stress resilience. Eur. J. Neurosci. 2022, 56, 5137–5153. [Google Scholar] [CrossRef] [PubMed]
- Zoccal, D.B.; Furuya, W.I.; Bassi, M.; Colombari, D.S.; Colombari, E. The nucleus of the solitary tract and the coordination of respiratory and sympathetic activities. Front. Physiol. 2014, 5, 238. [Google Scholar] [CrossRef]
- Martinez, D.; Kline, D.D. The role of astrocytes in the nucleus tractus solitarii in maintaining central control of autonomic function. Am. J. Physiol. Regul. Integr. Comp. Physiol. 2021, 320, R418–R424. [Google Scholar] [CrossRef] [PubMed]
- Chounlamountry, K.; Boyer, B.; Penalba, V.; François-Bellan, A.M.; Bosler, O.; Kessler, J.P.; Strube, C. Remodeling of glial coverage of glutamatergic synapses in the rat nucleus tractus solitarii after ozone inhalation. J. Neurochem. 2015, 134, 857–864. [Google Scholar] [CrossRef]
- Tadmouri, A.; Champagnat, J.; Morin-Surun, M.P. Activation of microglia and astrocytes in the nucleus tractus solitarius during ventilatory acclimatization to 10% hypoxia in unanesthetized mice. J. Neurosci. Res. 2014, 92, 627–633. [Google Scholar] [CrossRef]
- Melo, M.R.; Gasparini, S.; Speretta, G.F.; Silva, E.F.; Rodrigues Pedrino, G.; Menani, J.V.; Zoccal, D.B.; Colombari, D.S.A.; Colombari, E. Importance of the commissural nucleus of the solitary tract in renovascular hypertension. Hypertens. Res. 2019, 42, 587–597. [Google Scholar] [CrossRef]
- Lin, L.H.; Moore, S.A.; Jones, S.Y.; McGlashon, J.; Talman, W.T. Astrocytes in the rat nucleus tractus solitarii are critical for cardiovascular reflex control. J. Neurosci. 2013, 33, 18608–18617. [Google Scholar] [CrossRef]








Disclaimer/Publisher’s Note: The statements, opinions and data contained in all publications are solely those of the individual author(s) and contributor(s) and not of MDPI and/or the editor(s). MDPI and/or the editor(s) disclaim responsibility for any injury to people or property resulting from any ideas, methods, instructions or products referred to in the content. |
© 2025 by the authors. Licensee MDPI, Basel, Switzerland. This article is an open access article distributed under the terms and conditions of the Creative Commons Attribution (CC BY) license (https://creativecommons.org/licenses/by/4.0/).
Share and Cite
Barbot, M.; Lebrun, B.; Barbouche, R.; Gaigé, S.; Tonetto, A.; Abysique, A.; Troadec, J.-D. Glial Plasticity and Metabolic Stability After Knockdown of Astrocytic Cx43 in the Dorsal Vagal Complex. Cells 2025, 14, 1694. https://doi.org/10.3390/cells14211694
Barbot M, Lebrun B, Barbouche R, Gaigé S, Tonetto A, Abysique A, Troadec J-D. Glial Plasticity and Metabolic Stability After Knockdown of Astrocytic Cx43 in the Dorsal Vagal Complex. Cells. 2025; 14(21):1694. https://doi.org/10.3390/cells14211694
Chicago/Turabian StyleBarbot, Manon, Bruno Lebrun, Rym Barbouche, Stéphanie Gaigé, Alain Tonetto, Anne Abysique, and Jean-Denis Troadec. 2025. "Glial Plasticity and Metabolic Stability After Knockdown of Astrocytic Cx43 in the Dorsal Vagal Complex" Cells 14, no. 21: 1694. https://doi.org/10.3390/cells14211694
APA StyleBarbot, M., Lebrun, B., Barbouche, R., Gaigé, S., Tonetto, A., Abysique, A., & Troadec, J.-D. (2025). Glial Plasticity and Metabolic Stability After Knockdown of Astrocytic Cx43 in the Dorsal Vagal Complex. Cells, 14(21), 1694. https://doi.org/10.3390/cells14211694

