Changes in Phytochemical Compositions and Biological Activities After Fermentation According to the Harvest Periods of Mountain-Cultivated Ginseng Sprouts
Abstract
1. Introduction
2. Materials and Methods
2.1. Plant Materials, Strains, Reagents, and Instruments
2.1.1. Plant Materials and Strains
2.1.2. Reagents and Instruments
2.2. Bioprocessing of MCGS Using LAB
2.3. Determination of Physicochemical Properties and Viable Cell Numbers
2.4. Analysis of Fatty Acids (FAs)
2.5. Analysis of Free Amino Acids (FAAs)
2.6. Analysis of Minerals
2.7. Analysis of Ginsenosides
2.8. Analysis of TPC, TFC, and MRPs
2.9. Analysis of Antioxidant and Enzyme Inhibitory Activities
2.9.1. DPPH Radical Scavenging Activity
2.9.2. ABTS Radical Scavenging Activity
2.9.3. Hydroxyl Radical (∙OH) Scavenging Activity
2.9.4. FRAP Assay
2.9.5. α-Glucosidase Inhibitory Activity
2.9.6. Pancreatic Lipase Inhibitory Activity
2.10. Statistical Analysis
3. Results and Discussion
3.1. Comparison of Physicochemical Properties and Viable Cell Numbers of MCGS Before and After Fermentation According to Harvest Periods
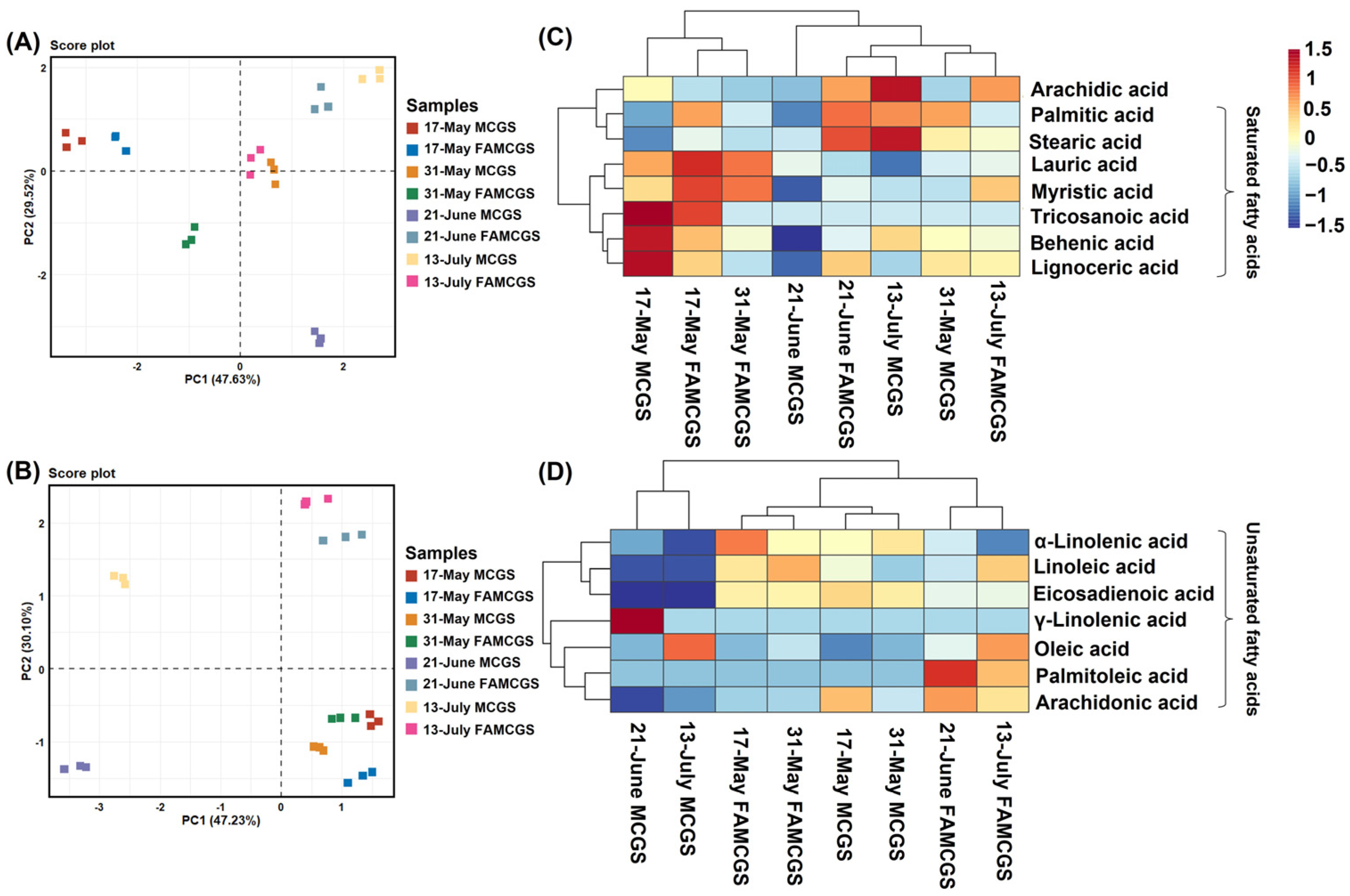
3.2. Comparison of Fatty Acid Profiles of MCGS Before and After Fermentation According to Harvest Periods
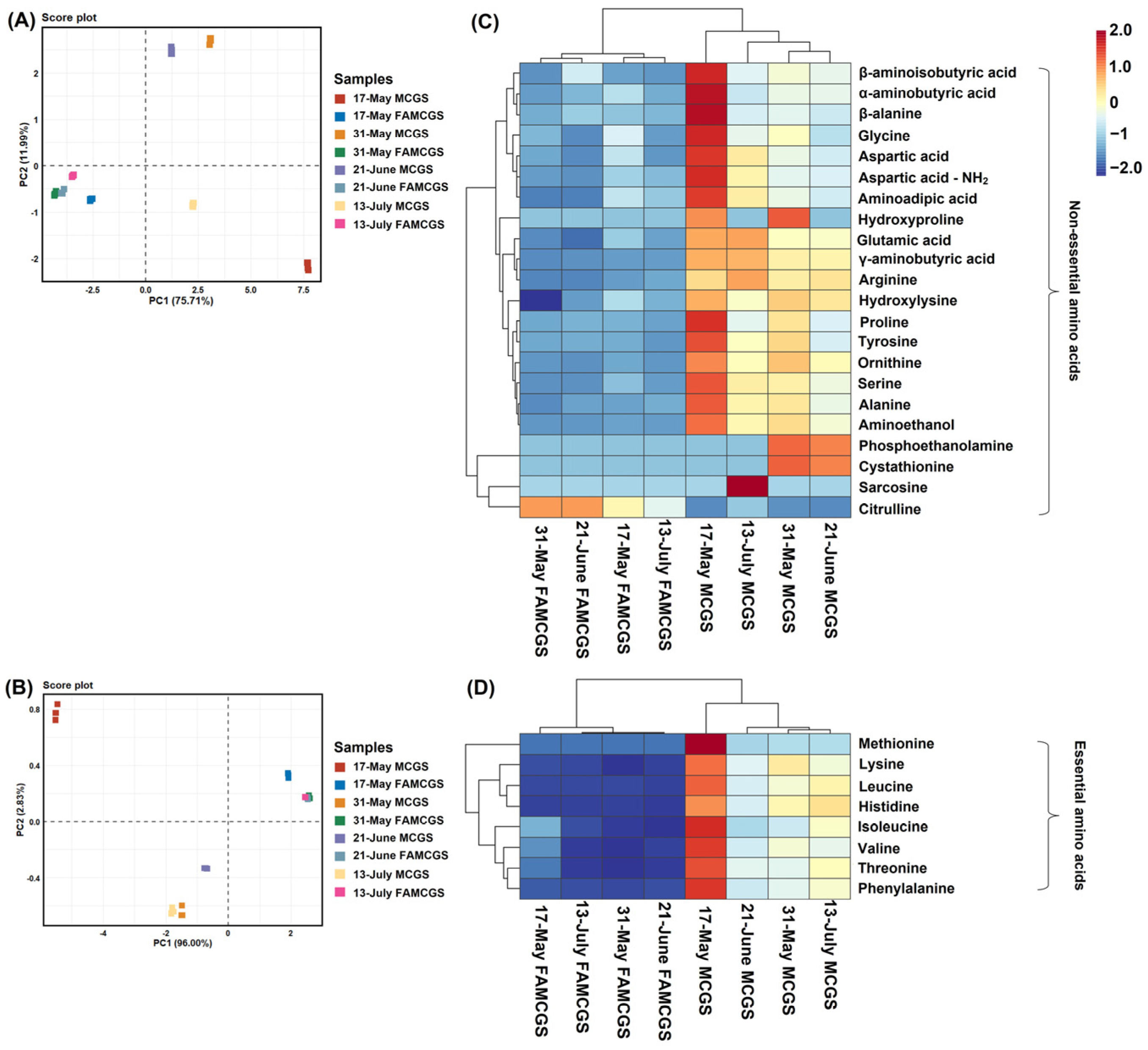
3.3. Comparison of Free Amino Acid Profiles of MCGS Before and After Fermentation According to Harvest Periods
3.4. Comparison of Mineral Compositions of MCGS Before and After Fermentation According to Harvest Periods
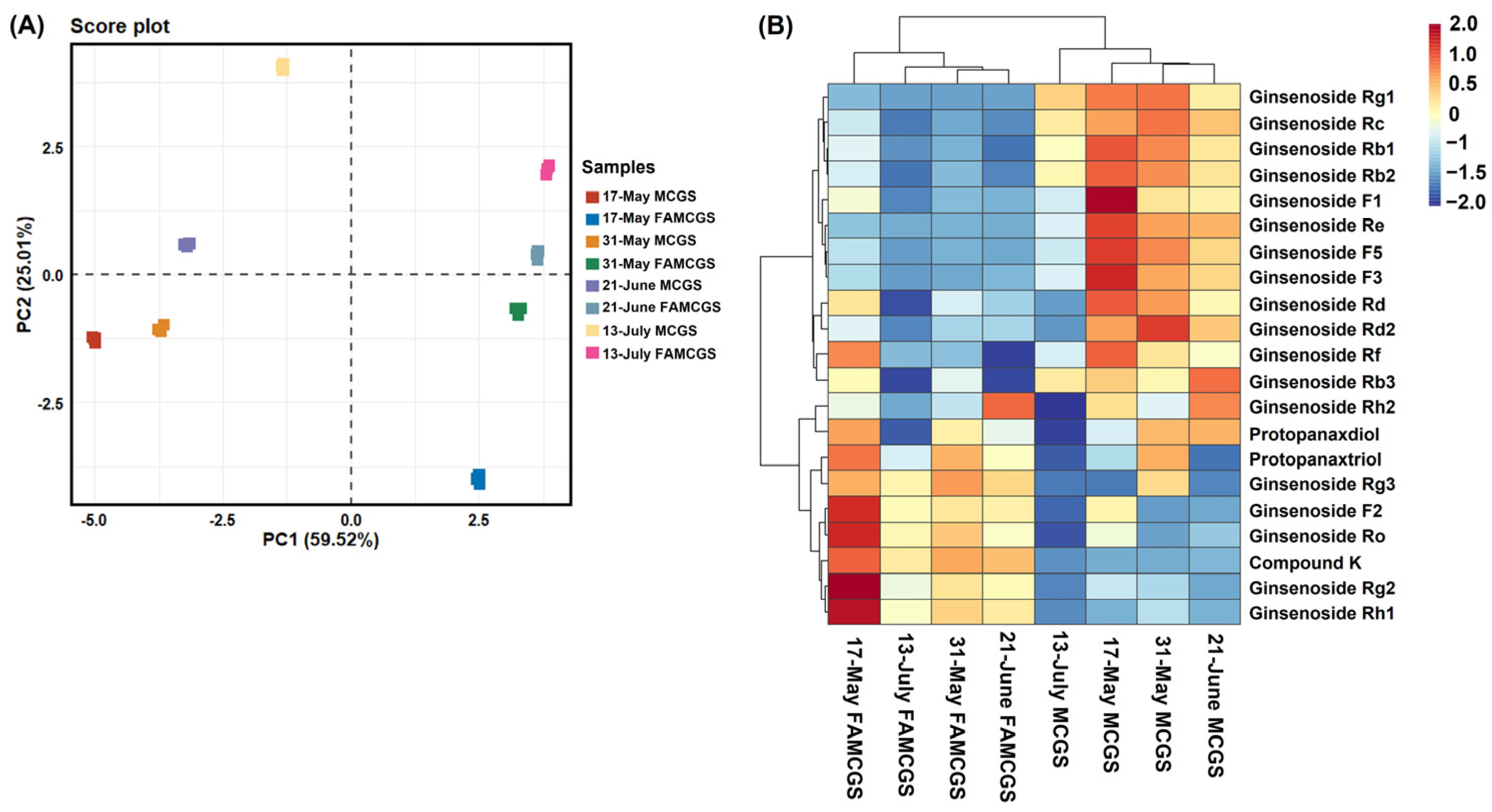
3.5. Comparison of Ginsenoside Contents of MCGS Before and After Fermentation According to Harvest Periods
3.6. TPC, TFC, and MRPs of MCGS Before and After Fermentation According to Harvest Periods
3.7. Comparison of Antioxidant Activities and Enzyme Inhibitory Activities of MCGS Before and After Fermentation According to Harvest Periods
4. Conclusions
Supplementary Materials
Author Contributions
Funding
Institutional Review Board Statement
Informed Consent Statement
Data Availability Statement
Conflicts of Interest
References
- Ratan, Z.A.; Haidere, M.F.; Hong, Y.H.; Park, S.H.; Lee, J.O.; Lee, J.; Cho, J.Y. Pharmacological potential of ginseng and its major component ginsenosides. J. Ginseng Res. 2021, 45, 199–210. [Google Scholar] [CrossRef]
- Lee, H.Y.; Lee, J.H.; Shin, E.C.; Cho, D.Y.; Jung, J.G.; Kim, M.J.; Jeong, J.B.; Kang, D.; Kang, S.S.; Cho, K.M. Changes in chemical compositions and antioxidant activities from fresh to fermented red mountain-cultivated ginseng. Molecules 2022, 27, 4550. [Google Scholar] [CrossRef]
- Morshed, M.N.; Akter, R.; Karim, M.R.; Iqbal, S.; Kang, S.C.; Yang, D.C. Bioconversion, pharmacokinetics, and therapeutic mechanisms of ginsenoside compound K and its analogues for treating metabolic diseases. Curr. Issues Mol. Biol. 2024, 46, 2320–2342. [Google Scholar] [CrossRef]
- Jin, S.; Jeon, J.H.; Lee, S.; Kang, W.Y.; Seong, S.J.; Yoon, Y.R.; Choi, M.K.; Song, I.S. Detection of 13 ginsenosides (Rb1, Rb2, Rc, Rd, Re, Rf, Rg1, Rg3, Rh2, F1, compound K, 20 (S)-protopanaxadiol, and 20 (S)-protopanaxatriol) in human plasma and application of the analytical method to human pharmacokinetic studies following two week-repeated administration of red ginseng extract. Molecules 2019, 24, 2618. [Google Scholar] [CrossRef]
- Lee, J.H.; Kim, S.C.; Lee, H.Y.; Cho, D.Y.; Jung, J.G.; Kang, D.; Kang, S.S.; Cho, K.M. Changes in nutritional compositions of processed mountain-cultivated ginseng sprouts (Panax ginseng) and screening for their antioxidant and anti-inflammatory properties. J. Funct. Foods 2021, 86, 104668. [Google Scholar] [CrossRef]
- Mao, Q.; Zhang, P.H.; Wang, Q.; Li, S.L. Ginsenoside F2 induces apoptosis in humor gastric carcinoma cells through reactive oxygen species-mitochondria pathway and modulation of ASK-1/JNK signaling cascade in vitro and in vivo. Phytomedicine 2014, 21, 515–522. [Google Scholar] [CrossRef] [PubMed]
- Jovanovski, E.; Jenkins, A.; Vuksan, V. Effects of Korean White Ginseng (Panax Ginseng C.A. Meyer) on vascular and glycemic health in type 2 diabetes: Results of a randomized, double blind, placebo-controlled, multiple-crossover, acute dose escalation trial. Clin. Nutr. Res. 2014, 3, 89–97. [Google Scholar] [CrossRef]
- Tang, P.; Liu, S.; Zhang, J.; Ai, Z.; Hu, Y.; Cui, L.; Zou, H.; Li, X.; Wang, Y.; Nan, B.; et al. Ginsenosides as dietary supplements with immunomodulatory effects: A review. Appl. Biol. Chem. 2024, 67, 27. [Google Scholar] [CrossRef]
- Jin, Y.; Kim, Y.J.; Jeon, J.N.; Wang, C.; Min, J.W.; Noh, H.Y.; Yang, D.C. Effect of white, red and black ginseng on physicochemical properties and ginsenosides. Plant Foods Hum. Nutr. 2015, 70, 141–145. [Google Scholar] [CrossRef]
- Bai, J.; Zhu, Z.; Luo, W.; Jang, M.; Pan, B.; Zhu, Y.; Zhang, J.; Zhao, Y.; Xiao, X. Microbial Fermentation Affects the Structure–Activity Relationship of Bioactive Compounds in Ginseng and Its Applications in Fermentation Products: A Review. Foods 2025, 14, 2473. [Google Scholar] [CrossRef] [PubMed]
- Tran, T.N.A.; Son, J.S.; Awais, M.; Ko, J.H.; Yang, D.C.; Jung, S.K. β-Glucosidase and Its Application in Bioconversion of Ginsenosides in Panax ginseng. Bioengineering 2023, 10, 484. [Google Scholar] [CrossRef]
- Chu, L.L.; Hanh, N.T.Y.; Quyen, M.L.; Nguyen, Q.H.; Lien, T.T.P.; Do, K.V. Compound K production: Achievements and perspectives. Life 2023, 13, 1565. [Google Scholar] [CrossRef]
- Cho, K.M.; Lee, H.Y.; Lee, Y.M.; Seo, E.Y.; Kim, D.H.; Son, K.H.; Lee, J.; Cho, D.Y.; Lee, J.H. Comparative assessment of compositional constituents and antioxidant effects in ginseng sprouts (Panax ginseng) through aging and fermentation processes. LWT 2022, 164, 113644. [Google Scholar] [CrossRef]
- Cho, K.M.; Lee, H.Y.; Kim, S.C.; Lee, Y.M.; Kim, D.H.; Cho, D.Y.; Lee, J.H. Investigating alterations of nutritional constituents, antioxidant abilities, and physicochemicals in aging processes of ginseng sprouts. Heliyon 2024, 10, e34341. [Google Scholar] [CrossRef] [PubMed]
- Park, S.E.; Na, C.S.; Yoo, S.A.; Seo, S.H.; Son, H.S. Biotransformation of major ginsenosides in ginsenoside model culture by lactic acid bacteria. J. Ginseng Res. 2017, 41, 36–42. [Google Scholar] [CrossRef] [PubMed]
- Guo, B.; Liang, Y.; Fu, B.; Luo, J.; Zhou, X.; Ji, R.; He, X. Integrated analysis of ginsenoside content and biomarker changes in processed ginseng: Implications for anti-cancer mechanisms. Foods 2024, 13, 2497. [Google Scholar] [CrossRef]
- Yun, Y.B.; Kwon, H.Y.; Um, Y. Changes in growth characteristics and ginsenoside contents of wild-simulated ginseng with different harvest times in South Korea. Appl. Biol. Chem. 2024, 67, 66. [Google Scholar] [CrossRef]
- Jeong, J.B.; Cho, D.Y.; Lee, H.Y.; Lee, A.R.; Lee, G.Y.; Jang, M.Y.; Son, K.H.; Cho, K.M. Comprehensive Comparison of the Nutrient and Phytochemical Compositions and Antioxidant Activities of Different Kiwifruit Cultivars in Korea. Plants 2025, 14, 757. [Google Scholar] [CrossRef]
- Lee, H.Y.; Lee, J.H.; Cho, D.Y.; Jeong, J.B.; Lee, G.Y.; Jang, M.Y.; Lee, J.H.; Cho, K.M. Enhancing the Phytochemicals and Antioxidant Abilities of Isoflavone-Enriched Soybean Leaves Through Inoculation with Lacticaseibacillus paracasei LAB47 and Levilactobacillus brevis WCP02. Foods 2025, 14, 1008. [Google Scholar] [CrossRef]
- Icer, M.A.; Özbay, S.; Ağagündüz, D.; Kelle, B.; Bartkiene, E.; Rocha, J.M.F.; Ozogul, F. The impacts of acidophilic lactic acid bacteria on food and human health: A review of the current knowledge. Foods 2023, 12, 2965. [Google Scholar] [CrossRef]
- Atasoy, M.; Álvarez Ordóñez, A.; Cenian, A.; Djukić-Vuković, A.; Lund, P.A.; Ozogul, F.; Trček, J.; Ziv, C.; De Biase, D. Exploitation of microbial activities at low pH to enhance planetary health. FEMS Microbiol. Rev. 2024, 48, fuad062. [Google Scholar] [CrossRef]
- Sionek, B.; Szydłowska, A.; Küçükgöz, K.; Kołożyn-Krajewska, D. Traditional and new microorganisms in lactic acid fermentation of food. Fermentation 2023, 9, 1019. [Google Scholar] [CrossRef]
- Wu, M.C.; Wu, C.Y.; Klaithin, K.; Tiong, K.K.; Peng, C.C. Effect of harvest time span on physicochemical properties, antioxidant, antimicrobial, and anti-inflammatory activities of Meliponinae honey. J. Sci. Food Agric. 2022, 102, 5750–5758. [Google Scholar] [CrossRef]
- Ye, X.; Yu, Y.; Liu, J.; Zhu, Y.; Yu, Z.; Liu, P.; Wang, Y.; Wang, K. Inoculation strategies affect the physicochemical properties and flavor of Zhenjiang aromatic vinegar. Front. Microbiol. 2023, 14, 1126238. [Google Scholar] [CrossRef]
- Glenn-Davi, K.; Hurley, A.; Brennan, E.; Coughlan, J.; Shiels, K.; Moran, D.; Saha, S.K.; Zabetakis, I.; Tsoupras, A. Fermentation enhances the anti-inflammatory and anti-platelet properties of both bovine dairy and plant-derived dairy alternatives. Fermentation 2022, 8, 292. [Google Scholar] [CrossRef]
- Song, Y.; Sun, L.; Zhang, S.; Fan, K.; Wang, H.; Shi, Y.; Shen, Y.; Wang, W.; Zhang, J.; Han, X.; et al. Enzymes and microorganisms jointly promote the fermentation of rapeseed cake. Front. Nutr. 2022, 9, 989410. [Google Scholar] [CrossRef]
- Ziarno, M.; Bryś, J.; Kowalska, E.; Cichońska, P. Effect of metabolic activity of lactic acid bacteria and propionibacteria on cheese protein digestibility and fatty acid profile. Sci. Rep. 2023, 13, 15363. [Google Scholar] [CrossRef] [PubMed]
- Seo, H.W.; Suh, J.H.; So, S.H.; Kyung, J.S.; Kim, Y.S.; Han, C.K. Subacute oral toxicity and bacterial mutagenicity study of Korean Red Ginseng oil. J. Ginseng Res. 2017, 41, 595–601. [Google Scholar] [CrossRef] [PubMed]
- Lee, H.Y.; Cho, D.Y.; Kim, D.H.; Park, J.H.; Jeong, J.B.; Jeon, S.H.; Lee, J.H.; Ko, E.J.; Cho, K.M.; Lee, J.H. Examining the alterations in metabolite constituents and antioxidant properties in mountain-cultivated ginseng (Panax ginseng C.A. Meyer) organs during a two-month maturation period. Antioxidants 2024, 13, 612. [Google Scholar] [CrossRef] [PubMed]
- Song, J.S.; Jung, S.; Jee, S.; Yoon, J.W.; Byeon, Y.S.; Park, S.; Kim, S.B. Growth and bioactive phytochemicals of Panax ginseng sprouts grown in an aeroponic system using plasma-treated water as the nitrogen source. Sci. Rep. 2021, 11, 2924. [Google Scholar] [CrossRef]
- Liu, J.; Shi, Y.; Wang, S.; Xue, J.; Tian, C.; Liao, X.; Zhang, Y.; Ren, X.; Zhang, X. American Ginseng Sprouts as Potential Vegetable Source Considering Their Nutritional and Functional Composition and Antioxidant Capacity. Sci. Hortic. 2025, in press. [Google Scholar] [CrossRef]
- Luo, J.W.; Xiao, S.; Suo, H.; Wang, B.; Cai, Y.X.; Wang, J.H. Dynamics of nutrients, sensory quality and microbial communities and their interactions during co-fermentation of pineapple by-products and whey protein. Food Chem. X 2024, 22, 101254. [Google Scholar] [CrossRef]
- Park, S.E.; Seo, S.H.; Lee, K.I.; Na, C.S.; Son, H.S. Metabolite profiling of fermented ginseng extracts by gas chromatography mass spectrometry. J. Ginseng Res. 2018, 42, 57–67. [Google Scholar] [CrossRef]
- Erbas, M.; Ertugay, M.F.; Erbas, M.Ö.; Certel, M. The effect of fermentation and storage on free amino acids of tarhana. Int. J. Food Sci. Nutr. 2005, 56, 349–358. [Google Scholar] [CrossRef]
- Hwang, H.; Lee, J.H. Characterization of arginine catabolism by lactic acid bacteria isolated from kimchi. Molecules 2018, 23, 3049. [Google Scholar] [CrossRef]
- Farag, M.A.; Abib, B.; Qin, Z.; Ze, X.; Ali, S.E. Dietary macrominerals: Updated review of their role and orchestration in human nutrition throughout the life cycle with sex differences. Curr. Res. Food Sci. 2023, 6, 100450. [Google Scholar] [CrossRef] [PubMed]
- Razzaque, M.S.; Wimalawansa, S.J. Minerals and human health: From deficiency to toxicity. Nutrients 2025, 17, 454. [Google Scholar] [CrossRef]
- Kim, S.C.; Kang, Y.M.; Seong, J.A.; Lee, H.Y.; Cho, D.Y.; Joo, O.S.; Lee, J.H.; Cho, K.M. Comprehensive changes of nutritional constituents and antioxidant activities of ginseng sprouts according to the roasting process. Food Sci. Preserv. 2021, 28, 72–87. [Google Scholar] [CrossRef]
- Jiang, G.; Wu, Z.; Ameer, K.; Li, S.; Ramachandraiah, K. Particle size of ginseng (Panax ginseng Meyer) insoluble dietary fiber and its effect on physicochemical properties and antioxidant activities. Appl. Biol. Chem. 2020, 63, 70. [Google Scholar] [CrossRef]
- Cho, K.M.; Lee, H.Y.; Cho, D.Y.; Jung, J.G.; Kim, M.J.; Jeong, J.B.; Jang, S.N.; Lee, G.O.; Sim, H.S.; Kang, M.J.; et al. Comprehensive comparison of chemical composition and antioxidant activity of Panax ginseng sprouts by different cultivation systems in a plant factory. Plants 2022, 11, 1818. [Google Scholar] [CrossRef]
- Li, Q.; Yin, P.; Wang, H.; Yu, L.; Liu, S.; Song, S.; Xiong, B.; Bi, Y.; Wang, L. Comparative evaluation of fermented ginseng on alleviating antibiotic-associated diarrhea in mice. Food Sci. Biotechnol. 2024, 33, 2845–2856. [Google Scholar] [CrossRef]
- Jovanovski, E.; Komishon, A.; Au-Yeung, F.; Zurbau, A.; Jenkins, A.L.; Sung, M.K.; Joess, R.; Vuksan, V. Vascular effects of combined enriched Korean Red ginseng (Panax ginseng) and American ginseng (Panax quinquefolius) administration in individuals with hypertension and type 2 diabetes: A randomized controlled trial. Complement. Ther. Med. 2020, 49, 102338. [Google Scholar] [CrossRef]
- Lee, G.; Nguyen, T.T.H.; Lim, T.Y.; Lim, J.; Park, B.; Lee, S.; Mok, I.K.; Pal, K.; Lim, S.; Kim, D. Fermented wild ginseng by Rhizopus oligosporus improved L-carnitine and ginsenoside contents. Molecules 2020, 25, 2111. [Google Scholar] [CrossRef]
- Wang, X.; Kim, M.; Han, R.; Liu, J.; Sun, X.; Sun, S.; Jin, C.; Cho, D. Increasing the amounts of bioactive components in American Ginseng (Panax quinquefolium L.) leaves using far-infrared irradiation. Foods 2024, 13, 607. [Google Scholar] [CrossRef]
- Hwang, I.G.; Kim, H.Y.; Joung, E.M.; Woo, K.S.; Jeong, J.H.; Yu, K.W.; Lee, J.; Jeong, H.S. Changes in ginsenosides and antioxidant activity of Korean ginseng (Panax ginseng C.A. Meyer) with heating temperature and pressure. Food Sci. Biotechnol. 2010, 19, 941–949. [Google Scholar] [CrossRef]
- Yang, X.; Hong, J.; Wang, L.; Cai, C.; Mo, H.; Wang, J.; Fang, X.; Liao, Z. Effect of lactic acid bacteria fermentation on plant-based products. Fermentation 2024, 10, 48. [Google Scholar] [CrossRef]
- Li, F.; Wang, Y.; Liao, H.; Long, Y.; Yu, Q.; Xie, J.; Chen, Y. Exploring correlations between soy sauce components and the formation of thermal contaminants during low-salt solid-state fermentation. Food Res. Int. 2024, 182, 114113. [Google Scholar] [CrossRef] [PubMed]
- Cao, D.L.; Woo, M.S.; Kim, E.J.; Ahn, B.; Prayoga, A.H.; Kang, S.S.; Cho, K.M.; Kang, D. Anti-Inflammatory Effects of Fermented and Aged Mountain-Cultivated Ginseng Sprouts via Suppression of MAPK-NF-κB Pathway in Lipopolysaccharide-Stimulated RAW264. 7 Macrophages. Food Sci. Nutr. 2024, 12, 9566–9576. [Google Scholar] [CrossRef]
- Lee, K.Y.; Shim, S.L.; Jang, E.S.; Choi, S.G. Ginsenoside stability and antioxidant activity of Korean red ginseng (Panax ginseng C.A. Meyer) extract as affected by temperature and time. LWT 2024, 200, 116205. [Google Scholar] [CrossRef]
- Zhang, H.E.; Chu, M.Y.; Jiang, T.; Song, X.H.; Hou, J.F.; Cheng, L.Y.; Feng, Y.; Chen, C.B.; Wang, E.P. By-product of the red ginseng manufacturing process as potential material for use as cosmetics: Chemical profiling and in vitro antioxidant and whitening activities. Molecules 2022, 27, 8202. [Google Scholar] [CrossRef] [PubMed]
- Lee, M.H.; Lee, Y.C.; Kim, S.S.; Hong, H.D.; Kim, K.T. Quality and antioxidant activity of ginseng seed processed by fermentation strains. J. Ginseng Res. 2015, 39, 178–182. [Google Scholar] [CrossRef]
- Li, Z.; Ji, G.E. Effects of various ginsenosides and ginseng root and ginseng berry on the activity of Pancreatic lipase. Food Sci. Biotechnol. 2017, 26, 767–773. [Google Scholar] [CrossRef] [PubMed]
- Baik, I.H.; Kim, K.H.; Lee, K.A. Antioxidant, anti-inflammatory and antithrombotic effects of ginsenoside compound K enriched extract derived from ginseng sprouts. Molecules 2021, 26, 4102. [Google Scholar] [CrossRef] [PubMed]
- Ghimire, B.K.; Seo, J.W.; Kim, S.H.; Ghimire, B.; Lee, J.G.; Yu, C.Y.; Chung, I.M. Influence of harvesting time on phenolic and mineral profiles and their association with the anioxidant and cytotoxic effects of Atractylodes japonica Koidz. Agronomy 2021, 11, 1327. [Google Scholar] [CrossRef]
- Makarova, K.; Sajkowska-Kozielewicz, J.J.; Zawada, K.; Olchowik-Grabarek, E.; Ciach, M.A.; Gogolewski, K.; Dobros, N.; Ciechowicz, P.; Freichels, H.; Gambin, A. Harvest time affects antioxidant capacity, total polyphenol and flavonoid content of Polish St John’s wort’s (Hypericum perforatum L.) flowers. Sci. Rep. 2021, 11, 3989. [Google Scholar] [CrossRef]







| Analysis Item 1 | Harvest Periods | |||||||
|---|---|---|---|---|---|---|---|---|
| 17-May | 31-May | 21-June | 13-July | |||||
| MCGS 2 | FAMCGS | MCGS | FAMCGS | MCGS | FAMCGS | MCGS | FAMCGS | |
| pH | 5.81 ± 0.05 a | 4.22 ± 0.01 b | 5.78 ± 0.04 a | 4.20 ± 0.05 b | 5.80 ± 0.01 a | 4.23 ± 0.02 b | 5.83 ± 0.01 a | 4.11 ± 0.03 b |
| Acidity (%, as lactic acid) | 1.52 ± 0.01 c | 3.15 ± 0.02 b | 1.58 ± 0.02 c | 3.79 ± 0.01 a | 1.53 ± 0.00 c | 3.78 ± 0.01 a | 1.52 ± 0.01 c | 3.85 ± 0.01 a |
| Viable cell number (log CFU/g) | nm 3 | 10.46 ± 0.15 a | nm | 10.55 ± 0.21 a | nm | 10.12 ± 0.11 b | nm | 10.07 ± 0.15 b |
| Contents 1 (mg/100 g) | Harvest Periods | |||||||
|---|---|---|---|---|---|---|---|---|
| 17-May | 31-May | 21-June | 13-July | |||||
| MCGS 2 | FAMCGS | MCGS | FAMCGS | MCGS | FAMCGS | MCGS | FAMCGS | |
| Saturated Fatty Acids | ||||||||
| Lauric acid (C12:0) | 5.82 ± 0.05 b | 8.03 ± 0.01 a | 3.15 ± 0.02 c | 7.24 ± 0.09 a | 3.16 ± 0.03 c | 2.12 ± 0.01 d | nd | 3.12 ± 0.01 c |
| Myristic acid (C14:0) | 5.51 ± 0.05 b | 6.82 ± 0.02 a | 4.22 ± 0.02 c | 6.62 ± 0.02 a | 2.85 ± 0.02 d | 4.71 ± 0.00 c | 4.41 ± 0.04 c | 5.71 ± 0.01 b |
| Palmitic acid (C16:0) | 120.03 ± 2.52 c | 146.24 ± 2.52 b | 147.44 ± 1.65 b | 126.13 ± 2.51 c | 110.26 ± 2.41 d | 162.71 ± 3.51 a | 141.17 ± 1.21 b | 124.80 ± 2.41 c |
| Stearic acid (C18:0) | 26.64 ± 0.21 d | 41.93 ± 0.41 b | 49.17 ± 0.51 b | 37.54 ± 0.32 c | 37.51 ± 0.31 c | 64.44 ± 1.25 a | 64.05 ± 2.11 a | 44.32 ± 0.22 b |
| Arachidic acid (C20:0) | 3.71 ± 0.03 c | 3.43 ± 0.03 d | 3.32 ± 0.03 d | 3.21 ± 0.01 d | 3.04 ± 0.03 d | 4.71 ± 0.01 b | 5.12 ± 0.01 a | 4.61 ± 0.01 b |
| Behenic acid (C22:0) | 7.45 ± 0.08 a | 6.63 ± 0.06 b | 5.91 ± 0.06 c | 5.82 ± 0.01 c | 4.95 ± 0.02 d | 6.02 ± 0.00 c | 6.70 ± 0.01 b | 6.31 ± 0.02 b |
| Tricosanoic acid (C23:0) | 2.63 ± 0.01 a | 2.12 ± 0.01 b | nd | nd | nd | nd | nd | nd |
| Lignoceric acid (C24:0) | 5.32 ± 0.01 a | 4.52 ± 0.04 b | 4.36 ± 0.02 c | 3.71 ± 0.01 d | 3.02 ± 0.01 d | 4.56 ± 0.01 b | 3.61 ± 0.01 d | 4.14 ± 0.00 c |
| Total | 177.11 | 219.72 | 217.57 | 190.27 | 164.79 | 249.27 | 225.06 | 193.01 |
| Unsaturated fatty acids | ||||||||
| Palmitoleic acid (C16:1n7) | nd 3 | nd | nd | nd | nd | 3.80 ± 0.01 a | nd | 2.32 ± 0.01 b |
| Oleic acid (C18:1n9c) | 27.41 ± 0.02 d | 32.41 ± 0.01 c | 32.91 ± 0.31 c | 39.32 ± 0.25 b | 34.02 ± 0.01 c | 42.22 ± 0.04 b | 61.81 ± 1.21 a | 59.53 ± 1.21 a |
| Linoleic acid (C18:2n6c) | 221.34 ± 5.01 a | 226.91 ± 2.25 a | 200.02 ± 4.21 c | 227.43 ± 5.26 a | 192.90 ± 3.51 d | 210.11 ± 4.52 b | 192.72 ± 2.25 d | 223.70 ± 4.21 a |
| γ-Linolenic acid (C18:3n6) | nd | nd | nd | nd | 2.37 ± 0.01 a | nd | nd | nd |
| α-Linolenic acid (C18:3n3) | 95.54 ± 1.02 b | 130.41 ± 1.25 a | 103.04 ± 1.21 a | 93.60 ± 11.06 b | 47.93 ± 0.61 d | 75.61 ± 1.42 c | 22.41 ± 0.41 d | 37.32 ± 0.65 d |
| Eicosadienoic acid (C20:2) | 2.41 ± 0.02 a | 2.22 ± 0.02 b | 2.33 ± 0.02 a | 2.20 ± 0.01 b | nd | 1.76 ± 0.00 c | nd | 1.71 ± 0.00 c |
| Arachidonic acid (C20:4n6) | 2.67 ± 0.01 a | 2.01 ± 0.01 c | 2.14 ± 0.01 b | 2.01 ± 0.01 c | 1.62 ± 0.01 d | 2.75 ± 0.00 a | 1.84 ± 0.01 d | 2.33 ± 0.01 b |
| Total | 349.37 | 393.96 | 340.44 | 364.56 | 278.84 | 336.25 | 278.78 | 326.91 |
| Total fatty acids | 526.48 | 613.68 | 558.01 | 554.83 | 443.63 | 585.52 | 503.84 | 519.92 |
| Contents 1 (mg/g) | Harvest Periods | |||||||
|---|---|---|---|---|---|---|---|---|
| 17-May | 31-May | 21-June | 13-July | |||||
| MCGS 2 | FAMCGS | MCGS | FAMCGS | MCGS | FAMCGS | MCGS | FAMCGS | |
| Protopanaxtriol types | ||||||||
| Ginsenoside Rg1 | 3.32 ± 0.03 a | 0.71 ± 0.00 c | 3.58 ± 0.03 a | 0.48 ± 0.01 d | 2.48 ± 0.02 b | 0.46 ± 0.00 d | 2.87 ± 0.02 b | 0.50 ± 0.00 d |
| Ginsenoside Re | 9.89 ± 0.09 a | 1.66 ± 0.01 d | 7.95 ± 0.05 b | 0.92 ± 0.02 e | 7.45 ± 0.07 b | 0.86 ± 0.00 e | 3.72 ± 0.03 c | 0.82 ± 0.00 e |
| Ginsenoside Rf | 0.64 ± 0.00 a | 0.58 ± 0.00 b | 0.57 ± 0.00 b | 0.46 ± 0.01 c | 0.52 ± 0.00 b | 0.40 ± 0.00 d | 0.49 ± 0.00 c | 0.45 ± 0.00 c |
| Ginsenoside F5 | 0.87 ± 0.00 a | 0.32 ± 0.00 c | 0.74 ± 0.00 a | 0.20 ± 0.01 d | 0.59 ± 0.00 b | 0.17 ± 0.00 d | 0.35 ± 0.03 c | 0.13 ± 0.00 d |
| Ginsenoside F3 | 2.95 ± 0.02 a | 0.80 ± 0.00 c | 2.15 ± 0.02 b | 0.36 ± 0.00 d | 1.82 ± 0.01 b | 0.44 ± 0.00 d | 1.06 ± 0.01 c | 0.26 ± 0.00 d |
| Ginsenoside Rg2 | 0.98 ± 0.01 c | 2.46 ± 0.01 a | 0.91 ± 0.00 c | 1.59 ± 0.01 b | 0.64 ± 0.01 d | 1.52 ± 0.01 b | 0.48 ± 0.00 d | 1.23 ± 0.01 c |
| Ginsenoside Rh1 | 0.44 ± 0.00 c | 1.26 ± 0.01 a | 0.53 ± 0.00 c | 0.88 ± 0.00 b | 0.44 ± 0.01 c | 0.86 ± 0.00 b | 0.34 ± 0.00 d | 0.72 ± 0.00 b |
| Ginsenoside F1 | 1.19 ± 0.01 a | 0.61 ± 0.00 c | 0.77 ± 0.00 b | 0.35 ± 0.00 d | 0.72 ± 0.04 b | 0.35 ± 0.01 d | 0.53 ± 0.02 c | 0.26 ± 0.00 d |
| Protopanaxtriol | 1.07 ± 0.01 c | 2.70 ± 0.02 a | 2.25 ± 0.01 b | 2.24 ± 0.01 b | 0.36 ± 0.01 d | 1.63 ± 0.01 c | 0.25 ± 0.01 d | 1.21 ± 0.01 c |
| Total | 21.35 | 11.10 | 19.45 | 7.48 | 15.02 | 6.69 | 10.09 | 5.58 |
| Protopanaxdiol types | ||||||||
| Ginsenoside Rb1 | 6.49 ± 0.06 a | 5.03 ± 0.05 b | 6.56 ± 0.05 a | 4.09 ± 0.04 c | 5.52 ± 0.05 b | 3.24 ± 0.03 d | 5.39 ± 0.05 b | 3.45 ± 0.03 d |
| Ginsenoside Rc | 2.93 ± 0.02 a | 1.66 ± 0.01 c | 2.97 ± 0.02 a | 1.26 ± 0.01 c | 2.61 ± 0.02 b | 1.06 ± 0.01 d | 2.29 ± 0.02 b | 1.03 ± 0.01 d |
| Ginsenoside Rb2 | 3.08 ± 0.03 a | 1.83 ± 0.01 c | 2.85 ± 0.03 b | 1.34 ± 0.01 c | 2.41 ± 0.01 b | 0.97 ± 0.00 d | 2.07 ± 0.02 c | 0.89 ± 0.00 d |
| Ginsenoside Rb3 | 0.42 ± 0.00 b | 0.34 ± 0.00 c | 0.36 ± 0.00 c | 0.28 ± 0.00 d | 0.53 ± 0.02 a | nd 3 | 0.37 ± 0.00 c | nd |
| Ginsenoside Rd | 6.39 ± 0.02 a | 5.48 ± 0.04 b | 5.89 ± 0.02 b | 4.10 ± 0.01 c | 4.97 ± 0.01 c | 3.84 ± 0.03 d | 3.27 ± 0.01 d | 2.76 ± 0.01 e |
| Ginsenoside Rd2 | 4.08 ± 0.04 a | 2.75 ± 0.02 d | 4.72 ± 0.04 a | 2.22 ± 0.01 d | 3.78 ± 0.03 b | 2.19 ± 0.02 d | 1.73 ± 0.01 e | 1.48 ± 0.01 e |
| Ginsenoside F2 | 4.31 ± 0.04 b | 6.89 ± 0.06 a | 2.25 ± 0.02 c | 4.72 ± 0.04 b | 2.39 ± 0.01 c | 4.31 ± 0.04 b | 1.65 ± 0.01 d | 4.27 ± 0.04 b |
| Ginsenoside Rg3 | 0.38 ± 0.00 d | 1.84 ± 0.01 a | 1.52 ± 0.01 b | 1.73 ± 0.01 a | 0.45 ± 0.00 c | 1.54 ± 0.01 b | 0.39 ± 0.00 d | 1.36 ± 0.01 b |
| Compound K | 0.74 ± 0.00 d | 4.00 ± 0.04 a | 0.69 ± 0.01 d | 3.52 ± 0.03 b | 0.85 ± 0.00 d | 3.11 ± 0.03 b | 0.45 ± 0.00 e | 2.84 ± 0.01 c |
| Ginsenoside Rh2 | 0.45 ± 0.00 b | 0.37 ± 0.00 c | 0.35 ± 0.00 c | 0.32 ± 0.00 c | 0.53 ± 0.00 a | 0.59 ± 0.00 a | 0.15 ± 0.00 d | 0.25 ± 0.00 d |
| Protopanaxdiol | 0.83 ± 0.00 b | 1.09 ± 0.01 a | 1.04 ± 0.01 a | 0.89 ± 0.00 b | 1.07 ± 0.00 a | 0.84 ± 0.00 b | 0.44 ± 0.00 d | 0.47 ± 0.00 d |
| Total | 30.10 | 31.28 | 29.20 | 24.47 | 25.11 | 21.69 | 18.20 | 18.80 |
| Oleanane types | ||||||||
| Ginsenoside Ro (3) | 1.91 ± 0.01 b | 3.01 ± 0.01 a | 1.00 ± 0.01 c | 2.23 ± 0.02 b | 1.27 ± 0.01 c | 2.02 ± 0.02 b | 0.70 ± 0.00 d | 2.04 ± 0.02 b |
| Total ginsenosides | 53.36 | 45.39 | 49.65 | 34.18 | 41.40 | 30.40 | 28.99 | 26.42 |
Disclaimer/Publisher’s Note: The statements, opinions and data contained in all publications are solely those of the individual author(s) and contributor(s) and not of MDPI and/or the editor(s). MDPI and/or the editor(s) disclaim responsibility for any injury to people or property resulting from any ideas, methods, instructions or products referred to in the content. |
© 2026 by the authors. Licensee MDPI, Basel, Switzerland. This article is an open access article distributed under the terms and conditions of the Creative Commons Attribution (CC BY) license.
Share and Cite
Jeong, J.B.; Lee, H.Y.; Cho, D.Y.; Jang, M.Y.; Kim, D.H.; Bang, D.Y.; Kim, H.R.; Jeong, Y.R.; Lee, J.H.; Cho, K.M. Changes in Phytochemical Compositions and Biological Activities After Fermentation According to the Harvest Periods of Mountain-Cultivated Ginseng Sprouts. Foods 2026, 15, 774. https://doi.org/10.3390/foods15040774
Jeong JB, Lee HY, Cho DY, Jang MY, Kim DH, Bang DY, Kim HR, Jeong YR, Lee JH, Cho KM. Changes in Phytochemical Compositions and Biological Activities After Fermentation According to the Harvest Periods of Mountain-Cultivated Ginseng Sprouts. Foods. 2026; 15(4):774. https://doi.org/10.3390/foods15040774
Chicago/Turabian StyleJeong, Jong Bin, Hee Yul Lee, Du Yong Cho, Mu Yeun Jang, Da Hyun Kim, Do Yun Bang, Hye Rim Kim, Ye Rim Jeong, Jin Hwan Lee, and Kye Man Cho. 2026. "Changes in Phytochemical Compositions and Biological Activities After Fermentation According to the Harvest Periods of Mountain-Cultivated Ginseng Sprouts" Foods 15, no. 4: 774. https://doi.org/10.3390/foods15040774
APA StyleJeong, J. B., Lee, H. Y., Cho, D. Y., Jang, M. Y., Kim, D. H., Bang, D. Y., Kim, H. R., Jeong, Y. R., Lee, J. H., & Cho, K. M. (2026). Changes in Phytochemical Compositions and Biological Activities After Fermentation According to the Harvest Periods of Mountain-Cultivated Ginseng Sprouts. Foods, 15(4), 774. https://doi.org/10.3390/foods15040774

