Sign in to use this feature.

Years

Between: -

Subjects

remove_circle_outline
remove_circle_outline
remove_circle_outline

Journals

Article Types

Countries / Regions

Search Results (27)

Search Parameters:
Keywords = RBPJ

Order results
Result details
Results per page
Select all
Export citation of selected articles as:
24 pages, 649 KB  
Review
Adams–Oliver Syndrome: A Comprehensive Literature Review of Clinical, Nutritional, Genetic, and Molecular Aspects with Nursing Care Considerations
by Ioana Badiu Tișa, Anamaria Cozma-Petruț, Alin-Dan Chiorean, Doina Miere, Lorena Filip, Roxana Banc, Oana Mîrza and Mădălina Adriana Bordea
Int. J. Mol. Sci. 2026, 27(1), 173; https://doi.org/10.3390/ijms27010173 - 23 Dec 2025
Viewed by 339
Abstract
The present review aims to provide a comprehensive overview of the current literature on Adams–Oliver syndrome (AOS), synthesizing information on its clinical features, genetic and molecular underpinnings, nutritional aspects, and key nursing care considerations. AOS is a rare congenital disorder. Its genetic basis [...] Read more.
The present review aims to provide a comprehensive overview of the current literature on Adams–Oliver syndrome (AOS), synthesizing information on its clinical features, genetic and molecular underpinnings, nutritional aspects, and key nursing care considerations. AOS is a rare congenital disorder. Its genetic basis is heterogeneous, involving mutations in at least six key genes (ARHGAP31, RBPJ, NOTCH1, DLL4, DOCK6, and EOGT), which primarily affect vascular development through pathways like Notch signaling and Rho GTPase regulation. The management of AOS is complex and requires a multidisciplinary approach. The clinical presentation of AOS is highly variable, ranging from mild to severe and includes a wide spectrum of clinical manifestations, most notably aplasia cutis congenita and terminal transverse limb defects. The underlying molecular mechanisms predominantly point towards vasculopathy, disrupting embryonic development. Emerging evidence also highlights the presence of nutritional issues, such as poor feeding and growth failure, which are often overlooked. Management demands an integrated, multidisciplinary management approach, requiring coordinated effort from specialists in pediatrics, genetics, molecular biology, cardiology, surgery, and nutrition. Specialized nursing care is crucial for managing complex symptoms, particularly wound care for aplasia cutis, and for providing family support. Full article
Show Figures

Figure 1

27 pages, 2229 KB  
Article
Systemic Sclerosis in Kazakh Patients: A Preliminary Case–Control Immunogenetic Profiling Study
by Lina Zaripova, Abai Baigenzhin, Alyona Boltanova, Zhanna Zhabakova, Maxim Solomadin and Larissa Kozina
Pathophysiology 2025, 32(4), 57; https://doi.org/10.3390/pathophysiology32040057 - 28 Oct 2025
Viewed by 785
Abstract
Background/Objectives: Systemic sclerosis (SSc) is a heterogeneous connective tissue disease characterized by immune dysregulation, vasculopathy, and fibrosis. Objectives: To evaluate the genetic architecture and autoantibody profile in a Kazakh cohort of patients with SSc. Methods: A total of 26 Kazakh patients [...] Read more.
Background/Objectives: Systemic sclerosis (SSc) is a heterogeneous connective tissue disease characterized by immune dysregulation, vasculopathy, and fibrosis. Objectives: To evaluate the genetic architecture and autoantibody profile in a Kazakh cohort of patients with SSc. Methods: A total of 26 Kazakh patients with diffuse SSc were examined for disease activity and organ impairment using EScSG and the modified Rodnan skin score (mRSS). Eighteen healthy volunteers were enrolled in the control group. Antinuclear factor (ANF) was estimated on HEp-2 cells, while antibodies to Scl-70, CENP-B, U1-snRNP, SS-A/Ro52, SS-A/Ro60, Sm/RNP, Sm, SS-B, Rib-P0, and nucleosomes were determined by immunoblotting. The level of IL-6 cytokine was detected using ELISA. To investigate the genetic basis of SSc in Kazakh patients, a custom AmpliSeq panel including targeting immune/fibrosis pathways and 120 genes was used on the Ion Proton sequencer. The statistical analysis of categorical variables was conducted using Fisher’s exact test and Chi-square (χ2) test. Results: The examination of SSc patients (mRSS 16 ± 7.2; EScSG 3.54 ± 2.18) revealed a broad range of antibodies to Scl-70, CENP-B, SS-A/Ro60, SS-A/Ro52, U1-snRNP, and RNP/Sm, which were undetectable in the control group. Genetic analysis identified multiple variants across immune regulatory genes, including likely pathogenic changes in SAMD9L, REL, IL6ST, TNFAIP3, ITGA2, ABCC2, AIRE, IL6R, AFF3, and TREX1. Variants of uncertain clinical significance were detected in LY96, IRAK1, RBPJ, IL6ST, ITGA2, AIRE, IL6R, JAZF1, IKZF3, IL18, IL12B, PRKCQ, PXK, and DNASE1L3. Novel variants at the following genomic coordinates were identified and have not been previously reported in association with SSc: LY96 (chr8:74922341 CT/C), PTPN22 (chr1:114381166 CT/C), IRAK1 (indels at chrX:153278833), and SAMD9L (chr7:92761606 GT/G; chr7:92764981 T/TT). Conclusions: The first immunogenetic investigation of SSc in Kazakhstan revealed a polygenic architecture involving immune signalling pathways that partially overlap with international cohorts while exhibiting region-specific variation. Although the limited sample size and lack of functional validation constrain the interpretability of the findings, the results provide a framework for larger research to confirm the pathogenic mechanisms and establish clinical relevance. Full article
Show Figures

Graphical abstract

23 pages, 10345 KB  
Article
A Patient-Derived Scaffold-Based 3D Culture Platform for Head and Neck Cancer: Preserving Tumor Heterogeneity for Personalized Drug Testing
by Alinda Anameriç, Emilia Reszczyńska, Tomasz Stankiewicz, Adrian Andrzejczak, Andrzej Stepulak and Matthias Nees
Cells 2025, 14(19), 1543; https://doi.org/10.3390/cells14191543 - 2 Oct 2025
Viewed by 1039
Abstract
Head and neck cancer (HNC) is highly heterogeneous and difficult to treat, underscoring the need for rapid, patient-specific models. Standard three-dimensional (3D) cultures often lose stromal partners that influence therapy response. We developed a patient-derived system maintaining tumor cells, cancer-associated fibroblasts (CAFs), and [...] Read more.
Head and neck cancer (HNC) is highly heterogeneous and difficult to treat, underscoring the need for rapid, patient-specific models. Standard three-dimensional (3D) cultures often lose stromal partners that influence therapy response. We developed a patient-derived system maintaining tumor cells, cancer-associated fibroblasts (CAFs), and cells undergoing partial epithelial–mesenchymal transition (pEMT) for drug sensitivity testing. Biopsies from four HNC patients were enzymatically dissociated. CAFs were directly cultured, and their conditioned medium (CAF-CM) was collected. Cryopreserved primary tumor cell suspensions were later revived, screened in five different growth media under 2D conditions, and the most heterogeneous cultures were re-embedded in 3D hydrogels with varied gel mixtures, media, and seeding geometries. Tumoroid morphology was quantified using a perimeter-based complexity index. Viability after treatment with cisplatin or Notch modulators (RIN-1, recombination signal-binding protein for immunoglobulin κ J region (RBPJ) inhibitor; FLI-06, inhibitor) was assessed by live imaging and the water-soluble tetrazolium-8 (WST-8) assay. Endothelial Cell Growth Medium 2 (ECM-2) medium alone produced compact CAF-free spheroids, whereas ECM-2 supplemented with CAF-CM generated invasive aggregates that deposited endogenous matrix. Matrigel with this medium and single-point seeding gave the highest complexity scores. Two of the three patient tumoroids were cisplatin-sensitive, and all showed significant growth inhibition with the FLI-06 Notch inhibitor, while the RBPJ inhibitor RIN-1 induced minimal change. The optimized scaffold retains tumor–stroma crosstalk and provides patient-specific drug response data within days after operation, supporting personalized treatment selection in HNC. Full article
(This article belongs to the Special Issue 3D Cultures and Organ-on-a-Chip in Cell and Tissue Cultures)
Show Figures

Figure 1

19 pages, 5330 KB  
Article
Dual Deletion of Keap1 and Rbpjκ Genes in Liver Leads to Hepatomegaly and Hypercholesterolemia
by Nobunao Wakabayashi, Yoko Yagishita, Tanvi Joshi and Thomas W. Kensler
Int. J. Mol. Sci. 2024, 25(9), 4712; https://doi.org/10.3390/ijms25094712 - 26 Apr 2024
Viewed by 2171
Abstract
The hepatic deletion of Rbpjκ (RbpjF/F::AlbCre) in the mouse leads to exhibition of the Alagille syndrome phenotype during early postnatal liver development with hyperlipidemia and cholestasis due to attenuated disruption of NOTCH signaling. Given the roles of NRF2 signaling [...] Read more.
The hepatic deletion of Rbpjκ (RbpjF/F::AlbCre) in the mouse leads to exhibition of the Alagille syndrome phenotype during early postnatal liver development with hyperlipidemia and cholestasis due to attenuated disruption of NOTCH signaling. Given the roles of NRF2 signaling in the regulation of lipid metabolism and bile ductal formation, it was anticipated that these symptoms could be alleviated by enhancing NRF2 signaling in the RbpjF/F::AlbCre mouse by hepatic deletion of Keap1 in compound Keap1F/F::RbpjF/F::AlbCre mice. Unexpectedly, these mice developed higher hepatic and plasma cholesterol levels with more severe cholestatic liver damage during the pre-weaning period than in the RbpjF/F::AlbCre mice. In addition, hypercholesterolemia and hepatic damage were sustained throughout the growth period unlike in the RbpjF/F::AlbCre mouse. These enhanced abnormalities in lipid metabolism appear to be due to NRF2-dependent changes in gene expression related to cholesterol synthetic and subsequent bile acid production pathways. Notably, the hepatic expression of Cyp1A7 and Abcb11 genes involved in bile acid homeostasis was significantly reduced in Keap1F/F::RbpjF/F::AlbCre compared to RbpjF/F::AlbCre mice. The accumulation of liver cholesterol and the weakened capacity for bile excretion during the 3 pre-weaning weeks in the Keap1F/F::RbpjF/F::AlbCre mice may aggravate hepatocellular damage level caused by both excessive cholesterol and residual bile acid toxicity in hepatocytes. These results indicate that a tuned balance of NOTCH and NRF2 signaling is of biological importance for early liver development after birth. Full article
(This article belongs to the Special Issue The Role of NRF2 in Health and Disease)
Show Figures

Figure 1

15 pages, 2483 KB  
Article
TCF7L1 Controls the Differentiation of Tuft Cells in Mouse Small Intestine
by Valeriya V. Zinina, Melanie Sauer, Lira Nigmatullina, Nastasja Kreim and Natalia Soshnikova
Cells 2023, 12(11), 1452; https://doi.org/10.3390/cells12111452 - 23 May 2023
Cited by 2 | Viewed by 2856
Abstract
Continuous and rapid renewal of the intestinal epithelium depends on intestinal stem cells (ISCs). A large repertoire of transcription factors mediates the correct maintenance and differentiation of ISCs along either absorptive or secretory lineages. In the present study, we addressed the role of [...] Read more.
Continuous and rapid renewal of the intestinal epithelium depends on intestinal stem cells (ISCs). A large repertoire of transcription factors mediates the correct maintenance and differentiation of ISCs along either absorptive or secretory lineages. In the present study, we addressed the role of TCF7L1, a negative regulator of WNT signalling, in embryonic and adult intestinal epithelium using conditional mouse mutants. We found that TCF7L1 prevents precocious differentiation of the embryonic intestinal epithelial progenitors towards enterocytes and ISCs. We show that Tcf7l1 deficiency leads to upregulation of the Notch effector Rbp-J, resulting in a subsequent loss of embryonic secretory progenitors. In the adult small intestine, TCF7L1 is required for the differentiation of secretory epithelial progenitors along the tuft cell lineage. Furthermore, we show that Tcf7l1 promotes the differentiation of enteroendocrine D- and L-cells in the anterior small intestine. We conclude that TCF7L1-mediated repression of both Notch and WNT pathways is essential for the correct differentiation of intestinal secretory progenitors. Full article
(This article belongs to the Special Issue The Role of Intestinal Epithelial Cells in Health and Disease)
Show Figures

Figure 1

15 pages, 9402 KB  
Article
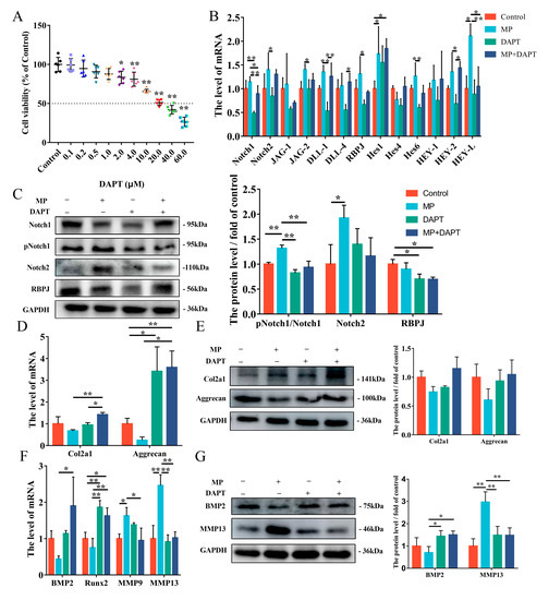
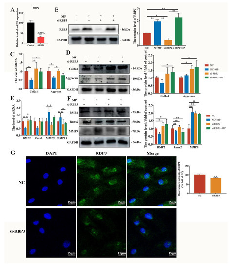
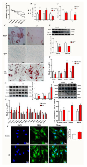
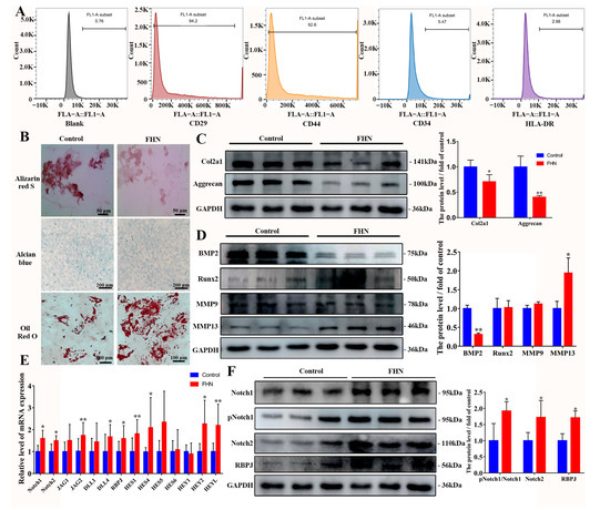
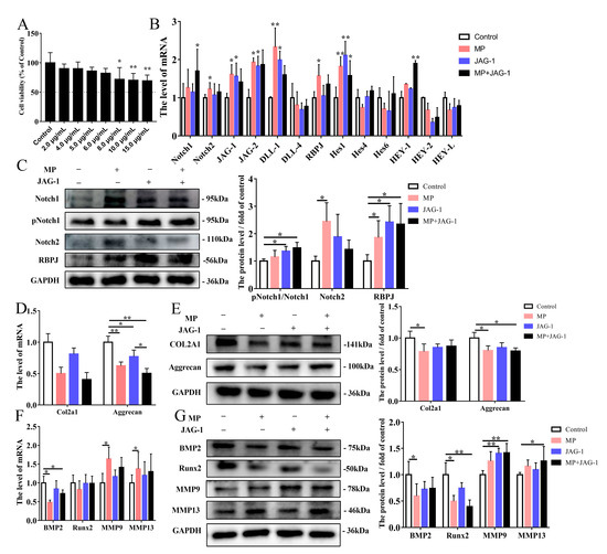
Notch-RBPJ Pathway for the Differentiation of Bone Marrow Mesenchymal Stem Cells in Femoral Head Necrosis
by Kangping Liu, Hongfan Ge, Chengyin Liu, Yixin Jiang, Yaling Yu and Zhenlei Zhou
Int. J. Mol. Sci. 2023, 24(7), 6295; https://doi.org/10.3390/ijms24076295 - 27 Mar 2023
Cited by 6 | Viewed by 2935
Abstract
Femoral head necrosis (FHN) is a common leg disease in broilers, resulting in economic losses in the poultry industry. The occurrence of FHN is closely related to the decrease in the number of bone marrow mesenchymal stem cells (BMSCs) and the change in [...] Read more.
Femoral head necrosis (FHN) is a common leg disease in broilers, resulting in economic losses in the poultry industry. The occurrence of FHN is closely related to the decrease in the number of bone marrow mesenchymal stem cells (BMSCs) and the change in differentiation direction. This study aimed to investigate the function of differentiation of BMSCs in the development of FHN. We isolated and cultured BMSCs from spontaneous FHN-affected broilers and normal broilers, assessed the ability of BMSCs into three lineages by multiple staining methods, and found that BMSCs isolated from FHN-affected broilers demonstrated enhanced lipogenic differentiation, activated Notch-RBPJ signaling pathway, and diminished osteogenic and chondrogenic differentiation. The treatment of BMSCs with methylprednisolone (MP) revealed a significant decrease in the expressions of Runx2, BMP2, Col2a1 and Aggrecan, while the expressions of p-Notch1/Notch1, Notch2 and RBPJ were increased significantly. Jagged-1 (JAG-1, Notch activator)/DAPT (γ-secretase inhibitor) could promote/inhibit the osteogenic or chondrogenic ability of MP-treated BMSCs, respectively, whereas the differentiation ability of BMSCs was restored after transfection with si-RBPJ. The above results suggest that the Notch-RBPJ pathway plays important role in FHN progression by modulating the osteogenic and chondrogenic differentiation of BMSCs. Full article
(This article belongs to the Section Molecular Biology)
Show Figures

Figure 1

9 pages, 843 KB  
Case Report
Familial 4p Interstitial Deletion Provides New Insights and Candidate Genes Underlying This Rare Condition
by Jing Di, Leonard Yenwongfai, Hillary T. Rieger, Shulin Zhang and Sainan Wei
Genes 2023, 14(3), 635; https://doi.org/10.3390/genes14030635 - 3 Mar 2023
Cited by 5 | Viewed by 4555
Abstract
Chromosome 4p deletions can lead to two distinct phenotypic outcomes: Wolf-–Hirschhorn syndrome (a terminal deletion at 4p16.3) and less frequently reported proximal interstitial deletions (4p11-p16). Proximal 4p interstitial deletions can result in mild to moderate intellectual disability, facial dysmorphisms, and a tall thin [...] Read more.
Chromosome 4p deletions can lead to two distinct phenotypic outcomes: Wolf-–Hirschhorn syndrome (a terminal deletion at 4p16.3) and less frequently reported proximal interstitial deletions (4p11-p16). Proximal 4p interstitial deletions can result in mild to moderate intellectual disability, facial dysmorphisms, and a tall thin body habitus. To date, only 35 cases of proximal 4p interstitial deletions have been reported, and only two of these cases have been familial. The critical region for this syndrome has been narrowed down to 4p15.33-15.2, but the underlying causative genes remain unclear. In this study, we report the case of a 3-year-old female with failure to thrive, developmental and motor delays, and morphological features. The mother also had a 4p15.2-p14 deletion, and the proband was found to have a 13.4-Mb 4p15.2-p14 deletion by chromosome microarray analysis. The deleted region encompasses 16 genes, five of which have a high likelihood of contributing to the phenotype: PPARGC1A, DHX15, RBPJ, STIM2, and PCDH7. These findings suggest that multiple genes are involved in this rare proximal 4p interstitial deletion syndrome. This case highlights the need for healthcare providers to be aware of proximal 4p interstitial deletions and the potential phenotypic manifestations. Full article
(This article belongs to the Special Issue Advances in Clinical Cytogenetics)
Show Figures

Figure 1

17 pages, 3296 KB  
Article
Modulation of Notch Signaling at Early Stages of Differentiation of Human Induced Pluripotent Stem Cells to Dopaminergic Neurons
by Nataliia V. Katolikova, Aleksandr A. Khudiakov, Daria D. Shafranskaya, Andrey D. Prjibelski, Alexey E. Masharskiy, Mikael S. Mor, Alexey S. Golovkin, Anastasia K. Zaytseva, Irina E. Neganova, Evgeniya V. Efimova, Raul R. Gainetdinov and Anna B. Malashicheva
Int. J. Mol. Sci. 2023, 24(2), 1429; https://doi.org/10.3390/ijms24021429 - 11 Jan 2023
Cited by 8 | Viewed by 3961
Abstract
Elaboration of protocols for differentiation of human pluripotent stem cells to dopamine neurons is an important issue for development of cell replacement therapy for Parkinson’s disease. A number of protocols have been already developed; however, their efficiency and specificity still can be improved. [...] Read more.
Elaboration of protocols for differentiation of human pluripotent stem cells to dopamine neurons is an important issue for development of cell replacement therapy for Parkinson’s disease. A number of protocols have been already developed; however, their efficiency and specificity still can be improved. Investigating the role of signaling cascades, important for neurogenesis, can help to solve this problem and to provide a deeper understanding of their role in neuronal development. Notch signaling plays an essential role in development and maintenance of the central nervous system after birth. In our study, we analyzed the effect of Notch activation and inhibition at the early stages of differentiation of human induced pluripotent stem cells to dopaminergic neurons. We found that, during the first seven days of differentiation, the cells were not sensitive to the Notch inhibition. On the contrary, activation of Notch signaling during the same time period led to significant changes and was associated with an increase in expression of genes, specific for caudal parts of the brain, a decrease of expression of genes, specific for forebrain, as well as a decrease of expression of genes, important for the formation of axons and dendrites and microtubule stabilizing proteins. Full article
(This article belongs to the Special Issue Diversity of Induced Pluripotent Stem Cells)
Show Figures

Figure 1

13 pages, 3584 KB  
Article
Genetic Inactivation of Notch1 Synergizes with Loss of Trp53 to Induce Tumor Formation in the Adult Mouse Forebrain
by Elena Parmigiani and Claudio Giachino
Cancers 2022, 14(21), 5409; https://doi.org/10.3390/cancers14215409 - 2 Nov 2022
Viewed by 2839
Abstract
Simultaneous genetic inactivation of the key Notch signaling mediator RBP-Jk and p53 leads to the formation of forebrain tumors in mice, suggesting a tumor suppressor role of the Notch pathway in this context. However, the contribution of individual Notch receptors to the tumor-suppressive [...] Read more.
Simultaneous genetic inactivation of the key Notch signaling mediator RBP-Jk and p53 leads to the formation of forebrain tumors in mice, suggesting a tumor suppressor role of the Notch pathway in this context. However, the contribution of individual Notch receptors to the tumor-suppressive activity of Notch signaling in the brain remains elusive. Here, we show that simultaneous Notch1 and Notch2 deletion, similar to complete ablation of canonical Notch signaling by Rbpj inactivation, cooperates with Trp53 deletion to promote tumor growth in the adult forebrain. We also demonstrate that inactivation of Notch1 and Trp53 in cells with active Notch signaling is sufficient to induce brain tumor or hyperplasia formation. Analysis of tumor location suggests a multifocal origin and shows that ventral forebrain regions and olfactory bulbs are the most affected sites. Hence, Notch1 cooperates with p53 to repress malignant transformation in the adult mouse forebrain. Full article
Show Figures

Figure 1

20 pages, 3926 KB  
Article
The Binding of CSL Proteins to Either Co-Activators or Co-Repressors Protects from Proteasomal Degradation Induced by MAPK-Dependent Phosphorylation
by Johannes Fechner, Manuela Ketelhut, Dieter Maier, Anette Preiss and Anja C. Nagel
Int. J. Mol. Sci. 2022, 23(20), 12336; https://doi.org/10.3390/ijms232012336 - 15 Oct 2022
Cited by 5 | Viewed by 4406
Abstract
The primary role of Notch is to specify cellular identities, whereby the cells respond to amazingly small changes in Notch signalling activity. Hence, dosage of Notch components is crucial to regulation. Central to Notch signal transduction are CSL proteins: together with respective cofactors, [...] Read more.
The primary role of Notch is to specify cellular identities, whereby the cells respond to amazingly small changes in Notch signalling activity. Hence, dosage of Notch components is crucial to regulation. Central to Notch signal transduction are CSL proteins: together with respective cofactors, they mediate the activation or the silencing of Notch target genes. CSL proteins are extremely similar amongst species regarding sequence and structure. We noticed that the fly homologue suppressor of hairless (Su(H)) is stabilised in transcription complexes. Using specific transgenic fly lines and HeLa RBPJKO cells we provide evidence that Su(H) is subjected to proteasomal degradation with a half-life of about two hours if not protected by binding to co-repressor hairless or co-activator Notch. Moreover, Su(H) stability is controlled by MAPK-dependent phosphorylation, matching earlier data for RBPJ in human cells. The homologous murine and human RBPJ proteins, however, are largely resistant to degradation in our system. Mutating presumptive protein contact sites, however, sensitised RBPJ for proteolysis. Overall, our data highlight the similarities in the regulation of CSL protein stability across species and imply that turnover of CSL proteins may be a conserved means of regulating Notch signalling output directly at the level of transcription. Full article
(This article belongs to the Special Issue Notch Signaling in Health and Disease)
Show Figures

Figure 1

21 pages, 2522 KB  
Article
Nuclear Proteomics of Induced Leukemia Cell Differentiation
by Svetlana Novikova, Tatiana Tolstova, Leonid Kurbatov, Tatiana Farafonova, Olga Tikhonova, Natalia Soloveva, Alexander Rusanov, Alexander Archakov and Victor Zgoda
Cells 2022, 11(20), 3221; https://doi.org/10.3390/cells11203221 - 14 Oct 2022
Cited by 13 | Viewed by 4058
Abstract
Studies of induced granulocytic differentiation help to reveal molecular mechanisms of cell maturation. The nuclear proteome represents a rich source of regulatory molecules, including transcription factors (TFs). It is important to have an understanding of molecular perturbations at the early stages of the [...] Read more.
Studies of induced granulocytic differentiation help to reveal molecular mechanisms of cell maturation. The nuclear proteome represents a rich source of regulatory molecules, including transcription factors (TFs). It is important to have an understanding of molecular perturbations at the early stages of the differentiation processes. By applying the proteomic quantitative profiling using isobaric labeling, we found that the contents of 214, 319, 376, 426, and 391 proteins were altered at 3, 6, 9, 12, and 72 h, respectively, compared to 0 h in the HL-60 cell nuclear fraction under all-trans-retinoid acid (ATRA) treatment. From 1860 identified nuclear proteins, 231 proteins were annotated as proteins with transcription factor (TF) activity. Six TFs (RREB1, SRCAP, CCDC124, TRIM24, BRD7, and BUD31) were downregulated and three TFs EWSR1, ENO1, and FUS were upregulated at early time points (3–12 h) after ATRA treatment. Bioinformatic annotation indicates involvement of the HL-60 nuclear proteome in DNA damage recognition in the RUNX1-triggered pathway, and in the p53-regulation pathway. By applying scheduled multiple reaction monitoring using stable isotopically labeled peptide standards (MRM/SIS), we found a persistent increase in the content of the following proteins: PRAM1, CEPBP, RBPJ, and HIC1 in the HL-60 cell nuclear fraction during ATRA-induced granulocytic differentiation. In the case of STAT1, CASP3, PARP1, and PRKDC proteins, a transient increase in their content was observed at early time points (3–12 h) after the ATRA treatment. Obtained data on nuclear proteome composition and dynamics during granulocytic differentiation could be beneficial for the development of new treatment approaches for leukemias with the mutated p53 gene. Full article
(This article belongs to the Special Issue The Molecular Application of Mass Spectrometry in Health and Disease)
Show Figures

Graphical abstract

13 pages, 10742 KB  
Article
Identification of Differentially Expressed Genes and Prediction of Expression Regulation Networks in Dysfunctional Endothelium
by Fang Cheng, Yujie Zeng, Minzhu Zhao, Ying Zhu, Jianbo Li and Renkuan Tang
Genes 2022, 13(9), 1563; https://doi.org/10.3390/genes13091563 - 30 Aug 2022
Viewed by 3043
Abstract
The detection of early coronary atherosclerosis (ECA) is still a challenge and the mechanism of endothelial dysfunction remains unclear. In the present study, we aimed to identify differentially expressed genes (DEGs) and the regulatory network of miRNAs as well as TFs in dysfunctional [...] Read more.
The detection of early coronary atherosclerosis (ECA) is still a challenge and the mechanism of endothelial dysfunction remains unclear. In the present study, we aimed to identify differentially expressed genes (DEGs) and the regulatory network of miRNAs as well as TFs in dysfunctional endothelium to elucidate the possible pathogenesis of ECA and find new potential markers. The GSE132651 data set of the GEO database was used for the bioinformatic analysis. Principal component analysis (PCA), the identification of DEGs, correlation analysis between significant DEGs, the prediction of regulatory networks of miRNA and transcription factors (TFs), the validation of the selected significant DEGs, and the receiver operating characteristic (ROC) curve analysis as well as area under the curve (AUC) values were performed. We identified ten genes with significantly upregulated signatures and thirteen genes with significantly downregulated signals. Following this, we found twenty-two miRNAs regulating two or more DEGs based on the miRNA–target gene regulatory network. TFs with targets ≥ 10 were E2F1, RBPJ, SSX3, MMS19, POU3F3, HOXB5, and KLF4. Finally, three significant DEGs (TOX, RasGRP3, TSPAN13) were selected to perform validation experiments. Our study identified TOX, RasGRP3, and TSPAN13 in dysfunctional endothelium and provided potential biomarkers as well as new insights into the possible molecular mechanisms of ECA. Full article
(This article belongs to the Special Issue Bioinformatics of Disease Genes)
Show Figures

Figure 1

18 pages, 4956 KB  
Article
Genomic Aberrations Generate Fusion Gene FOXK2::TP63 and Activate NFKB1 in Cutaneous T-Cell Lymphoma
by Stefan Nagel, Claudia Pommerenke, Hilmar Quentmeier, Corinna Meyer, Maren Kaufmann and Roderick A. F. MacLeod
Biomedicines 2022, 10(8), 2038; https://doi.org/10.3390/biomedicines10082038 - 21 Aug 2022
Cited by 4 | Viewed by 3350
Abstract
Cutaneous T-cell lymphoma (CTCL) is a severe lymphoid malignancy with a worse prognosis lacking curative treatment regimens. Several gene mutations and deregulated pathways, including NFkB signaling, have been implicated in its pathogenesis. Accordingly, CTCL cell line HUT-78 reportedly contains mutated NFKB2, which is [...] Read more.
Cutaneous T-cell lymphoma (CTCL) is a severe lymphoid malignancy with a worse prognosis lacking curative treatment regimens. Several gene mutations and deregulated pathways, including NFkB signaling, have been implicated in its pathogenesis. Accordingly, CTCL cell line HUT-78 reportedly contains mutated NFKB2, which is constitutively activated via partial gene deletion, also demonstrating that genomic rearrangements cause driving mutations in this malignancy. Here, along with HUT-78, we analyzed CTCL cell line HH to identify additional aberrations underlying gene deregulation. Karyotyping and genomic profiling of HH showed several rearrangements worthy of detailed investigation. Corresponding to the established karyotype, RNA-seq data and PCR analysis confirmed the presence of t(3;17)(q28;q25), generating a novel fusion gene, FOXK2::TP63. Furthermore, chromosomal rearrangement t(1;4)(p32;q25) was connected to amplification at 4q24–26, affecting aberrant NFKB1 overexpression thereat. Transcription factor binding-site analysis and knockdown experiments demonstrated that IRF4 contributed to NFKB1 expression. Within the same amplicon, we identified amplification and overexpression of NFkB signaling activator CAMK2D (4q26) and p53-inhibitor UBE2D3 (4q24). Genomic profiling data for HUT-78 detailed a deletion at 10q25 underlying reported NFKB2 activation. Moreover, amplifications of ID1 (20q11) and IKZF2 (2q34) in this cell line drove overexpression of these NK cell differentiation factors and possibly thus formed corresponding lineage characteristics. Target gene analysis for NFKB1 via siRNA-mediated knockdown in HH revealed activation of TP63, MIR155, and NOTCH pathway component RBPJ. Finally, treatment of HH with NFkB inhibitor demonstrated a role for NFkB in supporting proliferation, while usage of inhibitor DAPT showed significant survival effects via the NOTCH pathway. Collectively, our data suggest that NFkB and/or NOTCH inhibitors may represent reasonable treatment options for subsets of CTCL patients. Full article
(This article belongs to the Section Cancer Biology and Oncology)
Show Figures

Figure 1

20 pages, 1634 KB  
Review
Notch Signaling in Breast Tumor Microenvironment as Mediator of Drug Resistance
by Adele Chimento, Maria D’Amico, Vincenzo Pezzi and Francesca De Amicis
Int. J. Mol. Sci. 2022, 23(11), 6296; https://doi.org/10.3390/ijms23116296 - 4 Jun 2022
Cited by 30 | Viewed by 4826
Abstract
Notch signaling dysregulation encourages breast cancer progression through different mechanisms such as stem cell maintenance, cell proliferation and migration/invasion. Furthermore, Notch is a crucial driver regulating juxtracrine and paracrine communications between tumor and stroma. The complex interplay between the abnormal Notch pathway orchestrating [...] Read more.
Notch signaling dysregulation encourages breast cancer progression through different mechanisms such as stem cell maintenance, cell proliferation and migration/invasion. Furthermore, Notch is a crucial driver regulating juxtracrine and paracrine communications between tumor and stroma. The complex interplay between the abnormal Notch pathway orchestrating the activation of other signals and cellular heterogeneity contribute towards remodeling of the tumor microenvironment. These changes, together with tumor evolution and treatment pressure, drive breast cancer drug resistance. Preclinical studies have shown that targeting the Notch pathway can prevent or reverse resistance, reducing or eliminating breast cancer stem cells. In the present review, we will summarize the current scientific evidence that highlights the involvement of Notch activation within the breast tumor microenvironment, angiogenesis, extracellular matrix remodeling, and tumor/stroma/immune system interplay and its involvement in mechanisms of therapy resistance. Full article
(This article belongs to the Special Issue Targeting Stromal Cell Signaling within the Tumor Microenvironment)
Show Figures

Figure 1

20 pages, 3916 KB  
Article
Identification of Potential RBPJ-Specific Inhibitors for Blocking Notch Signaling in Breast Cancer Using a Drug Repurposing Strategy
by Mengjie Rui, Min Cai, Yu Zhou, Wen Zhang, Lianglai Gao, Ke Mi, Wei Ji, Dan Wang and Chunlai Feng
Pharmaceuticals 2022, 15(5), 556; https://doi.org/10.3390/ph15050556 - 29 Apr 2022
Cited by 10 | Viewed by 3321
Abstract
Notch signaling is a key parameter in regulating cell fate during tissue homeostasis, and an aberrant Notch pathway can result in mammary gland carcinoma and has been associated with poor breast cancer diagnosis. Although inhibiting Notch signaling would be advantageous in the treatment [...] Read more.
Notch signaling is a key parameter in regulating cell fate during tissue homeostasis, and an aberrant Notch pathway can result in mammary gland carcinoma and has been associated with poor breast cancer diagnosis. Although inhibiting Notch signaling would be advantageous in the treatment of breast cancer, the currently available Notch inhibitors have a variety of side effects and their clinical trials have been discontinued. Thus, in search of a more effective and safer Notch inhibitor, inhibiting recombinant signal binding protein for immunoglobin kappaJ region (RBPJ) specifically makes sense, as RBPJ forms a transcriptional complex that activates Notch signaling. From our established database of more than 10,527 compounds, a drug repurposing strategy-combined docking study and molecular dynamic simulation were used to identify novel RBPJ-specific inhibitors. The compounds with the best performance were examined using an in vitro cellular assay and an in vivo anticancer investigation. Finally, an FDA-approved antibiotic, fidaxomicin, was identified as a potential RBPJ inhibitor, and its ability to block RBPJ-dependent transcription and thereby inhibit breast cancer growth was experimentally verified. Our study demonstrated that fidaxomicin suppressed Notch signaling and may be repurposed for the treatment of breast cancer. Full article
Show Figures

Figure 1

Back to TopTop