Genomic Aberrations Generate Fusion Gene FOXK2::TP63 and Activate NFKB1 in Cutaneous T-Cell Lymphoma
Abstract
1. Introduction
2. Materials and Methods
2.1. Cell Lines and Treatments
2.2. Chromosomal and Genomic Analyses
2.3. Transcriptome Analysis Based on RNA-Seq and Expression Profiling Data
2.4. Polymerase Chain Reaction (PCR) Analyses
2.5. Protein Analyses
3. Results
3.1. Karyotyping, Genomic Profiling, and RNA-Seq Analysis of CTCL Cell Line HH
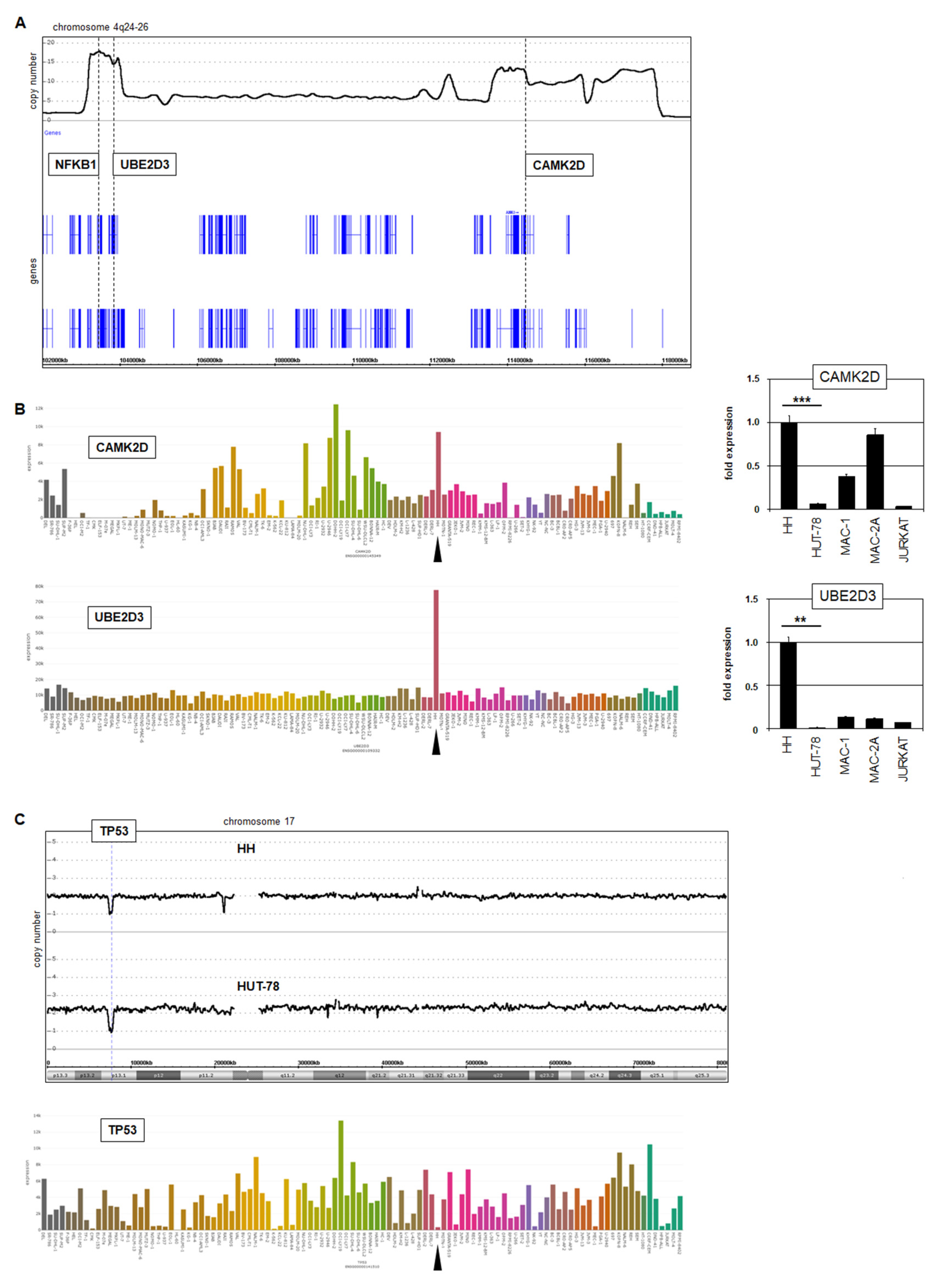
3.2. Gene Analyses for Genomic Amplification at 4q24–26 in HH
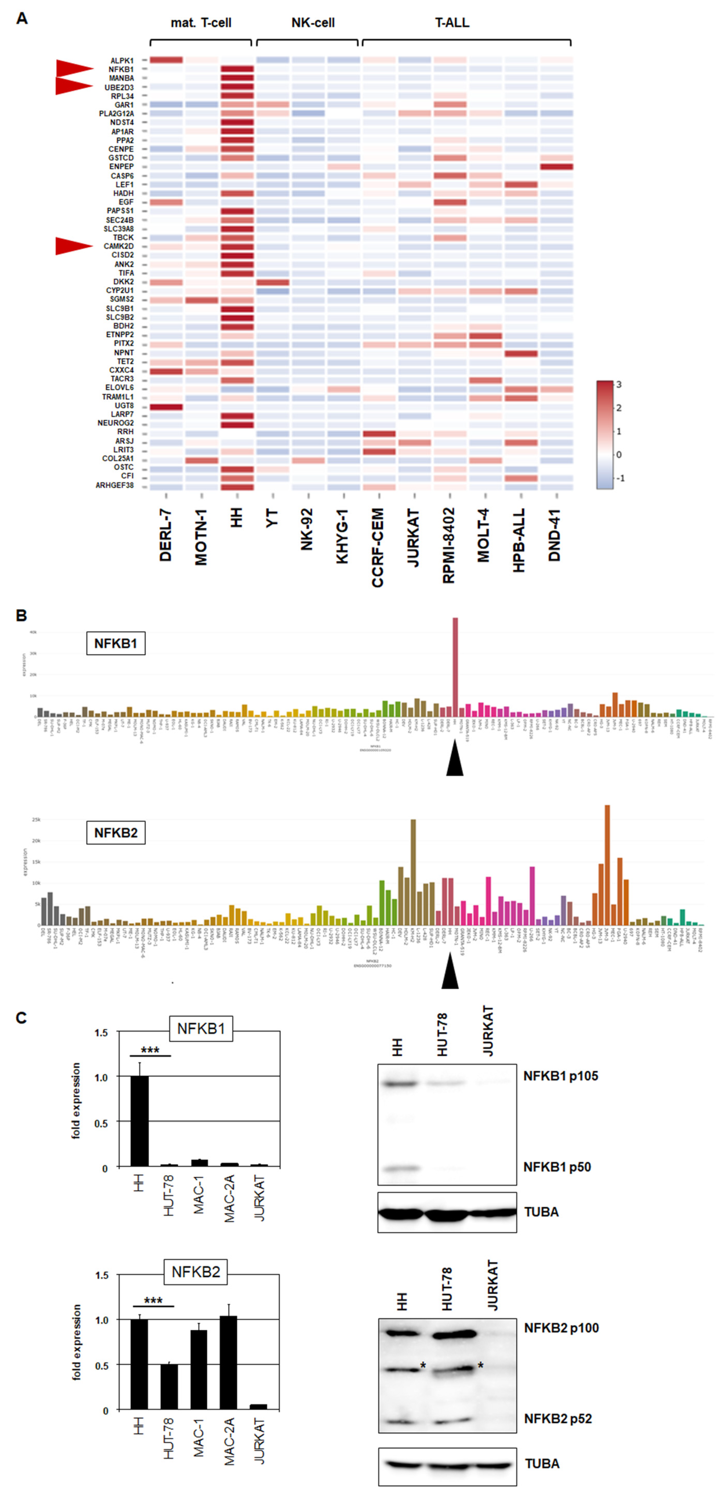
3.2.1. Aberrant Activation of NFKB1
3.2.2. Regulation and Sequence Analysis of NFKB1 in HH
3.2.3. Target Gene Analysis of NFKB1 in HH
3.3. Analyses of Selected Copy Number Alterations in HH and HUT-78
3.3.1. Deregulation of CAMK2D, UBE2D3, and TP53 in HH
3.3.2. Amplification of ID1 and IKZF2 in HUT-78
3.4. Functional Analyses of NFkB and NOTCH Pathways in CTCL Cell Lines
4. Discussion
5. Conclusions
Supplementary Materials
Author Contributions
Funding
Institutional Review Board Statement
Informed Consent Statement
Data Availability Statement
Acknowledgments
Conflicts of Interest
References
- Dummer, R.; Vermeer, M.H.; Scarisbric, K.J.J.; Kim, Y.H.; Stonesifer, C.; Tensen, C.P.; Geskin, L.J.; Quaglino, P.; Ramelyte, E.; Cutaneous, T. Cell Lymphoma. Nat. Rev. Dis. Primers 2021, 7, 61. [Google Scholar] [CrossRef]
- Bastidas Torres, A.N.; Cats, D.; Mei, H.; Szuhai, K.; Willemze, R.; Vermeer, M.H.; Tensen, C.P. Genomic analysis reveals recurrent deletion of JAK-STAT signaling inhibitors, HNRNPK and SOCS1 in mycosis fungoides. Genes Chromosomes Cancer 2018, 57, 653–664. [Google Scholar] [CrossRef] [PubMed]
- Vermeer, M.H.; van Doorn, R.; Dijkman, R.; Mao, X.; Whittaker, S.; van Voorst Vader, P.C.; Gerritsen, M.J.P.; Geerts, M.L.; Gellrich, S.; Soderberg, O.; et al. Novel and highly recurrent chromosomal alterations in Sezary syndrome. Cancer Res. 2008, 68, 2689–2698. [Google Scholar] [CrossRef]
- Laharanne, E.; Oumouhou, N.; Bonnet, F.; Carlotti, M.; Gentil, C.; Chevret, E.; Jouary, T.; Longy, M.; Vergier, B.; Beylot-Barry, M.; et al. Genome-wide analysis of cutaneous T-cell lymphomas identifies three clinically relevant classes. J. Investig. Dermatol. 2010, 130, 1707–1718. [Google Scholar] [CrossRef] [PubMed]
- Choi, J.; Goh, G.; Walradt, T.; Hong, B.S.; Bunick, C.G.; Chen, K.; Bjornson, R.D.; Maman, Y.; Wang, T.; Tordoff, J.; et al. Genomic landscape of cutaneous T cell lymphoma. Nat. Genet. 2015, 47, 1011–1019. [Google Scholar] [CrossRef] [PubMed]
- Da Silva Almeida, A.C.; Abate, F.; Khiabanian, H.; Martinez-Escala, E.; Guitart, J.; Tensen, C.P.; Vermeer, M.H.; Rabadan, R.; Ferrando, A.; Palomero, T. The mutational landscape of cutaneou s, T. cell lymphoma and Sézary syndrome. Nat. Genet. 2015, 47, 1465–1470. [Google Scholar] [CrossRef]
- Damsky, W.E.; Choi, J. Genetics of Cutaneous T Cell, Lymphoma: From, Bench to, Bedside. Curr. Treat. Options Oncol. 2016, 17, 33. [Google Scholar] [CrossRef]
- Netchiporouk, E.; Gantchev, J.; Tsang, M.; Thibault, P.; Watters, A.K.; Hughes, J.D.M.; Ghazawi, F.M.; Woetmann, A.; Ødum, N.; Sasseville, D.; et al. Analysis of CTCL cell lines reveals important differences between mycosis fungoides/Sézary syndrome vs. HTLV-1+ leukemic cell lines. Oncotarget 2017, 8, 95981–95998. [Google Scholar] [CrossRef]
- Rowley, J.D.; Le Beau, M.M.; Rabbitts, T.H. Chromosomal Translocations and Genome Rarrangements in Cancer; Springer International Publishing AG: Cham, Switzerland, 2015. [Google Scholar]
- Vasmatzis, G.; Johnson, S.H.; Knudson, R.A.; Ketterling, R.P.; Braggio, E.; Fonseca, R.; Viswanatha, D.S.; Law, M.E.; Kip, N.S.; Özsan, N.; et al. Genome-wide analysis reveals recurrent structural abnormalities of, TP63 and other p53-related genes in periphera l, T-cell lymphomas. Blood 2012, 120, 2280–2289. [Google Scholar] [CrossRef]
- Ehrentraut, S.; Nagel, S.; Scherr, M.E.; Schneider, B.; Quentmeier, H.; Geffers, R.; Kaufmann, M.; Meyer, C.; Prochorec-Sobieszek, M.; Ketterling, R.P.; et al. t(8;9)(p22;p24)/PCM1-JAK2 activates SOCS2 and SOCS3 via STAT5. PLoS ONE 2013, 8, e53767. [Google Scholar]
- Chavan, R.; Bridges, A.G.; Knudson, R.A.; Ketterling, R.; Comfere, N.I.; Wada, D.A.; Torres-Cabala, C.; DiCaudo, D.J.; Vasmatzis, G.; Pittelkow, M.R.; et al. Somatic rearrangement of the, TP63 gene preceding development of mycosis fungoides with aggressive clinical course. Blood Cancer J. 2014, 4, e253. [Google Scholar] [CrossRef] [PubMed]
- Drieux, F.; Ruminy, P.; Sater, V.; Marchand, V.; Fataccioli, V.; Lanic, M.-D.; Viennot, M.; Viailly, P.-J.; Sako, N.; Robe, C.; et al. Detection of Gene Fusion Transcripts in Peripheral T-Cell Lymphoma Using a Multiplexed Targeted Sequencing Assay. J. Mol. Diagn. 2021, 23, 929–940. [Google Scholar] [CrossRef] [PubMed]
- Peterson, J.F.; Pearce, K.E.; Meyer, R.G.; Greipp, P.T.; Knudson, R.A.; Baughn, L.B.; Ketterling, R.P.; Feldman, A.L. Fluorescence in-situ hybridisation for TP63 rearrangements in T cell lymphomas: Single-site experience of 470 patients and implications for clinical testing. Histopathology 2020, 76, 481–485. [Google Scholar] [CrossRef]
- Ahmed, N.; Ketterling, R.P.; Nowakowski, G.S.; Dasari, S.; Feldman, A.L. RNAseq identification of FISH-cryptic BCL6::TP63 rearrangement in ALK-negative anaplastic large-cell lymphoma. Histopathology 2022, 81, 275–278. [Google Scholar] [CrossRef]
- Concetti, J.; Wilson, C.L. NFKB1 and Cancer: Friend or Foe? Cells 2018, 7, 133. [Google Scholar] [CrossRef]
- Thakur, S.; Lin, H.C.; Tseng, W.T.; Kumar, S.; Bravo, R.; Foss, F.; Gélinas, C.; Rabson, A.B. Rearrangement and altered expression of the NFKB-2 gene in human cutaneous T-lymphoma cells. Oncogene 1994, 9, 2335–2344. [Google Scholar] [PubMed]
- Neri, A.; Fracchiolla, N.S.; Roscetti, E.; Garatti, S.; Trecca, D.; Boletini, A.; Perletti, L.; Baldini, L.; Maiolo, A.T.; Berti, E. Molecular analysis of cutaneous B- and T-cell lymphomas. Blood 1995, 86, 3160–3172. [Google Scholar] [CrossRef] [PubMed]
- Drexler, H.G. Guide to Leukemia-Lymphoma Cell Lines, 2nd ed.; DSMZ: Braunschweig, Germany, 2010. [Google Scholar] [CrossRef]
- MacLeod, R.A.F.; Kaufmann, M.; Drexler, H.G. Cytogenetic analysis of cancer cell lines. Methods Mol. Biol. 2011, 731, 57–78. [Google Scholar] [CrossRef]
- Quentmeier, H.; Pommerenke, C.; Dirks, W.G.; Eberth, S.; Koeppel, M.; MacLeod, R.A.F.; Nagel, S.; Steube, K.; Uphoff, C.C.; Drexler, H.G. The LL-100 panel: 100 cell lines for blood cancer studies. Sci. Rep. 2019, 9, 8218. [Google Scholar] [CrossRef]
- Nicorici, D.; Şatalan, M.; Edgren, H.; Kangaspeska, S.; Murumägi, A.; Kallioniemi, O.; Virtanen, S.; Kilkku, O. FusionCatcher—A tool for finding somatic fusion genes in paired-end RNA-sequencing data. BioRxiv 2014. [Google Scholar] [CrossRef]
- Babicki, S.; Arndt, D.; Marcu, A.; Liang, Y.; Grant, J.R.; Maciejewski, A.; Wishart, D.S. Heatmapper: Web-enabled heat mapping for all. Nucleic Acids Res. 2016, 44, W147–W153. [Google Scholar] [CrossRef] [PubMed]
- Uhlén, M.; Fagerberg, L.; Hallström, B.M.; Lindskog, C.; Oksvold, P.; Mardinoglu, A.; Sivertsson, Å.; Kampf, C.; Sjöstedt, E.; Asplund, A.; et al. Proteomics. Tissue-based map of the human proteome. Science 2015, 347, 1260419. [Google Scholar] [CrossRef] [PubMed]
- Ehrentraut, S.; Schneider, B.; Nagel, S.; Pommerenke, C.; Quentmeier, H.; Geffers, R.; Feist, M.; Kaufmann, M.; Meyer, C.; Kadin, M.E.; et al. Th17 cytokine differentiation and loss of plasticity after SOCS1 inactivation in a cutaneous T-cell lymphoma. Oncotarget 2016, 7, 34201–34216. [Google Scholar] [CrossRef] [PubMed]
- Nagel, S.; Pommerenke, C.; MacLeod, R.A.; Meyer, C.; Kaufmann, M.; Fähnrich, S.; Drexler, H.G. Deregulated expression of NKL homeobox genes in T-cell lymphomas. Oncotarget 2019, 10, 3227–3247. [Google Scholar] [CrossRef]
- Scott, D.W.; Mungall, K.L.; Ben-Neriah, S.; Rogic, S.; Morin, R.D.; Slack, G.W.; Tan, K.L.; Chan, F.C.; Lim, R.S.; Connors, J.M.; et al. TBL1XR1/TP63: A novel recurrent gene fusion in B-cell non-Hodgkin lymphoma. Blood 2012, 119, 4949–4952. [Google Scholar] [CrossRef]
- Martin, T.P.; McCluskey, C.; Cunningham, M.R.; Beattie, J.; Paul, A.; Currie, S. CaMKIIδ interacts directly with IKKβ and modulates NF-κB signalling in adult cardiac fibroblasts. Cell. Signal. 2018, 51, 166–175. [Google Scholar] [CrossRef] [PubMed]
- Yang, J.; Jin, A.; Han, J.; Chen, X.; Zheng, J.; Zhang, Y. MDMX Recruits UbcH5c to Facilitate MDM2 E3 Ligase Activity and Subsequent p53 Degradation In Vivo. Cancer Res. 2021, 81, 898–909. [Google Scholar] [CrossRef]
- Huber, M.; Lohoff, M. IRF4 at the crossroads of effector T-cell fate decision. Eur. J. Immunol. 2014, 44, 1886–1895. [Google Scholar] [CrossRef]
- Park, J.; Daniels, J.; Wartewig, T.; Ringbloom, K.G.; Martinez-Escala, M.E.; Choi, S.; Thomas, J.J.; Doukas, P.G.; Yang, J.; Snowden, C.; et al. Integrated genomic analyses of cutaneous T-cell lymphomas reveal the molecular bases for disease heterogeneity. Blood 2021, 138, 1225–1236. [Google Scholar] [CrossRef]
- Gonfloni, S.; Caputo, V.; Iannizzotto, V. P63 in health and cancer. Int. J. Dev. Biol. 2015, 59, 87–93. [Google Scholar] [CrossRef]
- Pan, Y.; Meng, M.; Zhang, G.; Han, H.; Zhou, Q. Oncogenic MicroRNAs in the Genesis of Leukemia and Lymphoma. Curr. Pharm. Des. 2014, 20, 5260–5267. [Google Scholar] [CrossRef] [PubMed]
- Moyal, L.; Barzilai, A.; Gorovitz, B.; Hirshberg, A.; Amariglio, N.; Jacob-Hirsch, J.; Maron, L.; Feinmesser, M.; Hodak, E. miR-155 is involved in tumor progression of mycosis fungoides. Exp. Dermatol. 2013, 22, 431–433. [Google Scholar] [CrossRef] [PubMed]
- Kamstrup, M.R.; Biskup, E.; Lauenborg, B.T.; Ralfkiaer, E.; Woetmann, A.; Ødum, N.; Gniadecki, R.; Gjerdrum, L.M.R. Notch1 as a potential therapeutic target in cutaneous T-cell lymphoma. Blood 2010, 116, 2504–2512. [Google Scholar] [CrossRef] [PubMed]
- Biskup, E.; Kamstrup, M.; Manfé, V.; Gniadecki, R. Proteasome inhibition as a novel mechanism of the proapoptotic activity of γ-secretase inhibitor I in cutaneous T-cell lymphoma. Br. J. Dermatol. 2013, 168, 504–512. [Google Scholar] [CrossRef] [PubMed]
- Van der Fits, L.; Qin, Y.; Out-Luiting, J.J.; Vermeer, K.G.; Whittaker, S.; van Es, J.H.; Tensen, C.P.; Vermeer, M.H. NOTCH1 signaling as a therapeutic target in Sézary syndrome. J. Investig. Dermatol. 2012, 132, 2810–2817. [Google Scholar] [CrossRef]
- King, K.E.; Ponnamperuma, R.M.; Allen, C.; Lu, H.; Duggal, P.; Chen, Z.; Van Waes, C.; Weinberg, W.C. The p53 homologue Del-taNp63alpha interacts with the nuclear factor-kappaB pathway to modulate epithelial cell growth. Cancer Res. 2008, 68, 5122–5131. [Google Scholar] [CrossRef]
- Lamprecht, B.; Kreher, S.; Möbs, M.; Sterry, W.; Dörken, B.; Janz, M.; Assaf, C.; Mathas, S. The tumour suppressor p53 is frequently nonfunctional in Sézary syndrome. Br. J. Dermatol. 2012, 167, 240–246. [Google Scholar] [CrossRef]
- Roy, S.; Zhuang, Y. Orchestration of Invariant Natural Killer T cell development by E and Id proteins. Crit. Rev. Immunol. 2015, 35, 33–48. [Google Scholar] [CrossRef]
- Shahin, T.; Mayr, D.; Shoeb, M.R.; Kuehn, H.S.; Hoeger, B.; Giuliani, S.; Gawriyski, L.M.; Petronczki, Ö.Y.; Hadjadj, J.; Bal, S.K.; et al. Identification of germline monoallelic mutations in IKZF2 in patients with immune dysregu-lation. Blood Adv. 2022, 6, 2444–2451. [Google Scholar] [CrossRef]
- MacLeod, R.A.F.; Nagel, S.; Scherr, M.; Schneider, B.; Dirks, W.G.; Uphoff, C.C.; Quentmeier, H.; Drexler, H.G. Human leukemia and lymphoma cell lines as models and resources. Curr. Med. Chem. 2008, 15, 339–359. [Google Scholar] [CrossRef]
- Golson, M.L.; Kaestner, K.H. Fox transcription factors: From development to disease. Development 2016, 143, 4558–4570. [Google Scholar] [CrossRef] [PubMed]
- Liu, Y.; Ao, X.; Jia, Z.; Bai, X.Y.; Xu, Z.; Hu, G.; Jiang, X.; Chen, M.; Wu, H. FOXK2 transcription factor suppresses ERα-positive breast cancer cell growth through down-regulating the stability of ERα via mechanism involving BRCA1/BARD1. Sci. Rep. 2015, 5, 8796. [Google Scholar] [CrossRef] [PubMed]
- Chen, S.; Jiang, S.; Hu, F.; Xu, Y.; Wang, T.; Mei, Q. Foxk2 inhibits non-small cell lung cancer epithelial-mesenchymal transition and proliferation through the repression of different key target genes. Oncol. Rep. 2017, 37, 2335–2347. [Google Scholar] [CrossRef] [PubMed]
- Wang, B.; Zhang, X.; Wang, W.; Zhu, Z.; Tang, F.; Wang, D.; Liu, X.; Zhuang, H.; Yan, X. Forkhead box K2 inhibits the proliferation, migration, and invasion of human glioma cells and predicts a favorable prognosis. OncoTargets Ther. 2018, 11, 1067–1075. [Google Scholar] [CrossRef] [PubMed]
- Du, F.; Qiao, C.; Li, X.; Chen, Z.; Liu, H.; Wu, S.; Hu, S.; Qiu, Z.; Qian, M.; Tian, D.; et al. Forkhead box K2 promotes human colorectal cancer metastasis by upregulating ZEB1 and EGFR. Theranostics 2019, 9, 3879–3902. [Google Scholar] [CrossRef]
- Sors, A.; Jean-Louis, F.; Pellet, C.; Laroche, L.; Dubertret, L.; Courtois, G.; Bachelez, H.; Michel, L. Down-regulating constitutive activation of the NF-kappaB canonical pathway overcomes the resistance of cutaneous T-cell lymphoma to apoptosis. Blood 2006, 107, 2354–2363. [Google Scholar] [CrossRef]
- Nicolay, J.P.; Müller-Decker, K.; Schroeder, A.; Brechmann, M.; Möbs, M.; Géraud, C.; Assaf, C.; Goerdt, S.; Krammer, P.H.; Gülow, K. Dimethyl fumarate restores apoptosis sensitivity and inhibits tumor growth and metastasis in CTCL by targeting NF-κB. Blood 2016, 128, 805–815. [Google Scholar] [CrossRef]
- Ralfkiaer, U.; Hagedorn, P.H.; Bangsgaard, N.; Løvendorf, M.B.; Ahler, C.B.; Svensson, L.; Kopp, K.L.; Vennegaard, M.T.; Lauenborg, B.; Zibert, J.R.; et al. Diagnostic microRNA profiling in cutaneous T-cell lymphoma (CTCL). Blood 2011, 118, 5891–5900. [Google Scholar] [CrossRef]
- Fava, P.; Bergallo, M.; Astrua, C.; Brizio, M.; Galliano, I.; Montanari, P.; Daprà, V.; Novelli, M.; Savoia, P.; Quaglino, P.; et al. miR-155 expression in Primary Cutaneous T-Cell Lymphomas (CTCL). J. Eur. Acad. Dermatol. Venereol. 2017, 31, e27–e29. [Google Scholar] [CrossRef]
- Xiao, T.; Ling, M.; Xu, H.; Luo, F.; Xue, J.; Chen, C.; Bai, J.; Zhang, Q.; Wang, Y.; Bian, Q.; et al. NF-κB-regulation of miR-155, via SOCS1/STAT3, is involved in the PM2.5-accelerated cell cycle and proliferation of human bronchial epithelial cells. Toxicol. Appl. Pharmacol. 2019, 377, 114616. [Google Scholar] [CrossRef]
- Tili, E.; Michaille, J.-J.; Cimino, A.; Costinean, S.; Dumitru, C.D.; Adair, B.; Fabbri, M.; Alder, H.; Liu, C.G.; Calin, G.; et al. Modulation of miR-155 and miR-125b Levels following Lipopolysaccharide/TNF-α Stimulation and Their Possible Roles in Regulating the Response to Endotoxin Shock. J. Immunol. 2007, 179, 5082–5089. [Google Scholar] [CrossRef] [PubMed]
- Nikolova, M.; Bagot, M.; Boumsell, L.; Bensussan, A. Identification of Cell Surface Molecules Characterizing Human Cutaneous T-cell Lymphomas. Leuk. Lymphoma 2002, 43, 741–746. [Google Scholar] [CrossRef] [PubMed]
- Liu, H.; Jia, D.; Li, A.; Chau, J.; He, D.; Ruan, X.; Liu, F.; Li, J.; He, L.; Li, B. p53 regulates neural stem cell proliferation and differ-entiation via BMP-Smad1 signaling and Id1. Stem Cells Dev. 2013, 22, 913–927. [Google Scholar] [CrossRef] [PubMed]
- Peng, X.; Wang, Y.; Kolli, S.; Deng, J.; Li, L.; Wang, Z.; Raj, J.U.; Gou, D. Physical and functional interaction between the ID1 and p65 for activation of NF-κB. Am. J. Physiol. Cell Physiol. 2012, 303, C267–C277. [Google Scholar] [CrossRef][Green Version]
- Yang, Y.; Liou, H.C.; Sun, X.H. Id1 potentiates NF-kappaB activation upon T cell receptor signaling. J. Biol. Chem. 2006, 281, 34989–34996. [Google Scholar] [CrossRef]









Publisher’s Note: MDPI stays neutral with regard to jurisdictional claims in published maps and institutional affiliations. |
© 2022 by the authors. Licensee MDPI, Basel, Switzerland. This article is an open access article distributed under the terms and conditions of the Creative Commons Attribution (CC BY) license (https://creativecommons.org/licenses/by/4.0/).
Share and Cite
Nagel, S.; Pommerenke, C.; Quentmeier, H.; Meyer, C.; Kaufmann, M.; MacLeod, R.A.F. Genomic Aberrations Generate Fusion Gene FOXK2::TP63 and Activate NFKB1 in Cutaneous T-Cell Lymphoma. Biomedicines 2022, 10, 2038. https://doi.org/10.3390/biomedicines10082038
Nagel S, Pommerenke C, Quentmeier H, Meyer C, Kaufmann M, MacLeod RAF. Genomic Aberrations Generate Fusion Gene FOXK2::TP63 and Activate NFKB1 in Cutaneous T-Cell Lymphoma. Biomedicines. 2022; 10(8):2038. https://doi.org/10.3390/biomedicines10082038
Chicago/Turabian StyleNagel, Stefan, Claudia Pommerenke, Hilmar Quentmeier, Corinna Meyer, Maren Kaufmann, and Roderick A. F. MacLeod. 2022. "Genomic Aberrations Generate Fusion Gene FOXK2::TP63 and Activate NFKB1 in Cutaneous T-Cell Lymphoma" Biomedicines 10, no. 8: 2038. https://doi.org/10.3390/biomedicines10082038
APA StyleNagel, S., Pommerenke, C., Quentmeier, H., Meyer, C., Kaufmann, M., & MacLeod, R. A. F. (2022). Genomic Aberrations Generate Fusion Gene FOXK2::TP63 and Activate NFKB1 in Cutaneous T-Cell Lymphoma. Biomedicines, 10(8), 2038. https://doi.org/10.3390/biomedicines10082038

