Modulation of Notch Signaling at Early Stages of Differentiation of Human Induced Pluripotent Stem Cells to Dopaminergic Neurons
Abstract
1. Introduction
2. Results
2.1. Dopaminergic Neurons Were Efficiently Generated from hIPS Cell Lines
2.2. RBPJ Knockdown and NICD Overexpression Are Effective Approaches for Notch Signaling Inhibition/Activation Respectively during hIPS Cells Differentiation to DA Neurons
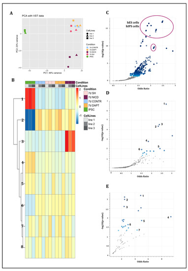
2.3. Analysis of RNA Sequencing Data by Principal Component Analysis (PCA) Revealed the Similarities and Differences between the Groups
2.4. Cluster Analysis Identified Groups of Genes Characteristic for hIPS Cells, for Differentiated Conditions and in Addition for NICD Condition
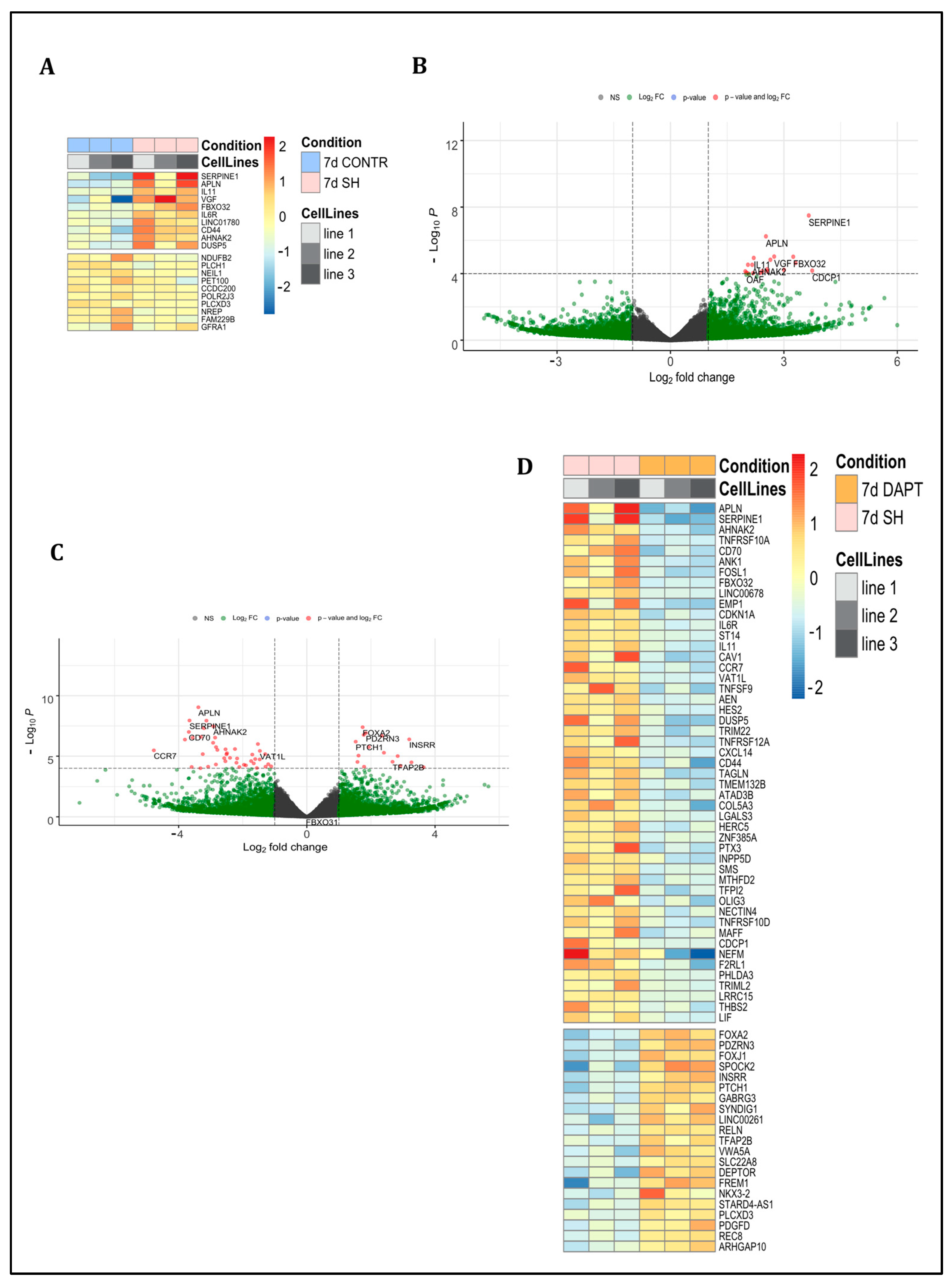
2.5. Differential Expression Analyses Showed Predominant Similarities of Control Differentiation (CONTR Group) and Differentiation with Inhibition of Notch Signaling (SH and DAPT Groups) and Significant Changes Compared with Differentiation under Activation of Notch Signaling (NICD Group)
2.5.1. Comparison of CONTR and NICD Groups
2.5.2. Comparison of SH and NICD Groups
2.5.3. Comparison of CONTR and SH Groups
2.5.4. Comparison of SH and DAPT Groups
3. Discussion
4. Materials and Methods
4.1. Human Induced Pluripotent Stem Cell Lines
- (1).
- hIPS cell line (AD3) was generated from HNFs using the lentiviral, nonintegrating Sendai reprogramming kit (CytoTune-iPS 2.0 Sendai Reprogramming kit (Invitrogen, Paisley, UK) according to the manufacturer’s instructions. HNFs were purchased from Lonza (Slough, UK) and were cultured as described [26]. Generated hIPS cells were cultured under feeder-free conditions and maintained on plates coated with Matrigel (growth factor reduced; BD) with mTeSR1 (STEMCELL Technologies) at 37 °C, 5% CO2, and 21% O2 according to WiCell Inc. protocols. Cells were passaged every 4–5 d at ∼80% confluence by using 0.02% EDTA (Versene). Generated AD3 Sendai-derived hIPS cell line was characterized according to protocol published before [27] and fulfilled all pluripotency criteria [26];
- (2).
- WTSIi004-A (HPSI1113i-qolg_3) from European Bank for Induced pluripotent Stem Cells (EBiSC) Biosample ID SAMEA2464810, accessed on 10 November 2022.
- (3).
- WTSIi046-A (HPSI0214i-wibj_2) from European Bank for Induced pluripotent Stem Cells (EBiSC) Biosamples ID SAMEA2627567, accessed on 10 November 2022.
4.2. Differentiation of hIPS Cells
4.3. Lentiviruses Production
4.4. Efficiency Analysis of Inhibition/Activation of Notch Signaling Pathway during Differentiation of hIPS Cells
4.5. RNA Isolation
4.6. Real-Time PCR
4.7. Inhibition/Activation of Notch Signaling Pathway during Differentiation of hIPS Cells
4.8. Immunofluorescent Staining
4.9. Flow Cytometry
4.10. Patch Clump
4.11. High Performance Liquid Chromatography (HPLC)
4.12. RNA Sequencing
4.13. Data Processing
4.14. Statistical Methods
5. Conclusions
Limitations
Supplementary Materials
Author Contributions
Funding
Institutional Review Board Statement
Informed Consent Statement
Data Availability Statement
Acknowledgments
Conflicts of Interest
References
- Doi, D.; Samata, B.; Katsukawa, M.; Kikuchi, T.; Morizane, A.; Ono, Y.; Sekiguchi, K.; Nakagawa, M.; Parmar, M.; Takahashi, J. Isolation of Human Induced Pluripotent Stem Cell-Derived Dopaminergic Progenitors by Cell Sorting for Successful Transplantation. Stem Cell Rep. 2014, 2, 337–350. [Google Scholar] [CrossRef] [PubMed]
- Kim, T.W.; Piao, J.; Koo, S.Y.; Kriks, S.; Chung, S.Y.; Betel, D.; Socci, N.D.; Choi, S.J.; Zabierowski, S.; Dubose, B.N.; et al. Biphasic Activation of WNT Signaling Facilitates the Derivation of Midbrain Dopamine Neurons from HESCs for Translational Use. Cell Stem Cell 2021, 28, 343–355.e5. [Google Scholar] [CrossRef] [PubMed]
- Nolbrant, S.; Heuer, A.; Parmar, M.; Kirkeby, A. Generation of High-Purity Human Ventral Midbrain Dopaminergic Progenitors for in Vitro Maturation and Intracerebral Transplantation. Nat. Protoc. 2017, 12, 1962–1979. [Google Scholar] [CrossRef]
- Chambers, S.M.; Fasano, C.A.; Papapetrou, E.P.; Tomishima, M.; Sadelain, M.; Studer, L. Highly Efficient Neural Conversion of Human ES and IPS Cells by Dual Inhibition of SMAD Signaling. Nat. Biotechnol. 2009, 27, 275–280. [Google Scholar] [CrossRef] [PubMed]
- Son, A.I.; Mohammad, S.; Sasaki, T.; Ishii, S.; Yamashita, S.; Hashimoto-Torii, K.; Torii, M. Dual Role of Rbpj in the Maintenance of Neural Progenitor Cells and Neuronal Migration in Cortical Development. Cereb. Cortex 2020, 30, 6444–6457. [Google Scholar] [CrossRef]
- Stump, G.; Durrer, A.; Klein, A.-L.; Lütolf, S.; Suter, U.; Taylor, V. Notch1 and Its Ligands Delta-like and Jagged Are Expressed and Active in Distinct Cell Populations in the Postnatal Mouse Brain. Mech. Dev. 2002, 114, 153–159. [Google Scholar] [CrossRef]
- Zhang, R.; Engler, A.; Taylor, V. Notch: An Interactive Player in Neurogenesis and Disease. Cell Tissue Res. 2018, 371, 73–89. [Google Scholar] [CrossRef]
- Malashicheva, A.; Kostina, A.; Kostareva, A.; Irtyuga, O.; Gordeev, M.; Uspensky, V. Notch Signaling in the Pathogenesis of Thoracic Aortic Aneurysms: A Bridge between Embryonic and Adult States. Biochim. Biophys. Acta BBA—Mol. Basis Dis. 2020, 1866, 165631. [Google Scholar] [CrossRef]
- Hashimoto-Torii, K.; Torii, M.; Sarkisian, M.R.; Bartley, C.M.; Shen, J.; Radtke, F.; Gridley, T.; Šestan, N.; Rakic, P. Interaction between Reelin and Notch Signaling Regulates Neuronal Migration in the Cerebral Cortex. Neuron 2008, 60, 273–284. [Google Scholar] [CrossRef]
- Borghese, L.; Dolezalova, D.; Opitz, T.; Haupt, S.; Leinhaas, A.; Steinfarz, B.; Koch, P.; Edenhofer, F.; Hampl, A.; Brüstle, O. Inhibition of Notch Signaling in Human Embryonic Stem Cell-Derived Neural Stem Cells Delays G1/S Phase Transition and Accelerates Neuronal Differentiation In Vitro and In Vivo. Stem Cells 2010, 28, 955–964. [Google Scholar] [CrossRef]
- Tieng, V.; Stoppini, L.; Villy, S.; Fathi, M.; Dubois-Dauphin, M.; Krause, K.-H. Engineering of Midbrain Organoids Containing Long-Lived Dopaminergic Neurons. Stem Cells Dev. 2014, 23, 1535–1547. [Google Scholar] [CrossRef] [PubMed]
- Qi, Y.; Zhang, X.-J.; Renier, N.; Wu, Z.; Atkin, T.; Sun, Z.; Ozair, M.Z.; Tchieu, J.; Zimmer, B.; Fattahi, F.; et al. Combined Small-Molecule Inhibition Accelerates the Derivation of Functional Cortical Neurons from Human Pluripotent Stem Cells. Nat. Biotechnol. 2017, 35, 154–163. [Google Scholar] [CrossRef] [PubMed]
- Bejoy, J.; Bijonowski, B.; Marzano, M.; Jeske, R.; Ma, T.; Li, Y. Wnt-Notch Signaling Interactions During Neural and Astroglial Patterning of Human Stem Cells. Tissue Eng. Part A 2020, 26, 419–431. [Google Scholar] [CrossRef]
- Perot, B.P.; Ménager, M.M. Tetraspanin 7 and Its Closest Paralog Tetraspanin 6: Membrane Organizers with Key Functions in Brain Development, Viral Infection, Innate Immunity, Diabetes and Cancer. Med. Microbiol. Immunol. 2020, 209, 427–436. [Google Scholar] [CrossRef] [PubMed]
- Homem, C.C.F.; Knoblich, J.A. Drosophila Neuroblasts: A Model for Stem Cell Biology. Development 2012, 139, 4297–4310. [Google Scholar] [CrossRef] [PubMed]
- Magnusson, J.P.; Goritz, C.; Tatarishvili, J.; Dias, D.O.; Smith, E.M.K.; Lindvall, O.; Kokaia, Z.; Frisen, J. A Latent Neurogenic Program in Astrocytes Regulated by Notch Signaling in the Mouse. Science 2014, 346, 237–241. [Google Scholar] [CrossRef]
- Redmond, L.; Oh, S.-R.; Hicks, C.; Weinmaster, G.; Ghosh, A. Nuclear Notch1 Signaling and the Regulation of Dendritic Development. Nat. Neurosci. 2000, 3, 30–40. [Google Scholar] [CrossRef]
- Šestan, N.; Artavanis-Tsakonas, S.; Rakic, P. Contact-Dependent Inhibition of Cortical Neurite Growth Mediated by Notch Signaling. Science 1999, 286, 741–746. [Google Scholar] [CrossRef]
- Kang, X.; Zhang, Z.-P.; Song, C.-G.; Liu, L.; Zhao, Y.; Du, J.-L.; Lai, Y.-B.; Cao, X.-L.; Ye, W.-M.; Zhang, Y.-F.; et al. γ-Secretase Inhibitor Disturbs the Morphological Development of Differentiating Neurons through Affecting Notch/MiR-342-5p. Neurosci. Lett. 2022, 778, 136603. [Google Scholar] [CrossRef]
- Becic, A.; Leifeld, J.; Shaukat, J.; Hollmann, M. Tetraspanins as Potential Modulators of Glutamatergic Synaptic Function. Front. Mol. Neurosci. 2022, 14, 801882. [Google Scholar] [CrossRef]
- Khandekar, A.; Springer, S.; Wang, W.; Hicks, S.; Weinheimer, C.; Diaz-Trelles, R.; Nerbonne, J.M.; Rentschler, S. Notch-Mediated Epigenetic Regulation of Voltage-Gated Potassium Currents. Circ. Res. 2016, 119, 1324–1338. [Google Scholar] [CrossRef] [PubMed]
- Borghetti, G.; Eisenberg, C.A.; Signore, S.; Sorrentino, A.; Kaur, K.; Andrade-Vicenty, A.; Edwards, J.G.; Nerkar, M.; Qanud, K.; Sun, D.; et al. Notch Signaling Modulates the Electrical Behavior of Cardiomyocytes. Am. J. Physiol.-Heart Circ. Physiol. 2018, 314, H68–H81. [Google Scholar] [CrossRef] [PubMed]
- Song, S.; Babicheva, A.; Zhao, T.; Ayon, R.J.; Rodriguez, M.; Rahimi, S.; Balistrieri, F.; Harrington, A.; Shyy, J.Y.-J.; Thistlethwaite, P.A.; et al. Notch Enhances Ca2+ Entry by Activating Calcium-Sensing Receptors and Inhibiting Voltage-Gated K+ Channels. Am. J. Physiol.-Cell Physiol. 2020, 318, C954–C968. [Google Scholar] [CrossRef]
- Bray, S.J. Notch Signalling in Context. Nat. Rev. Mol. Cell Biol. 2016, 17, 722–735. [Google Scholar] [CrossRef] [PubMed]
- Bhat, K.M.R. Transcriptional Regulation of Human MAP2 Gene in Melanoma: Role of Neuronal BHLH Factors and Notch1 Signaling. Nucleic Acids Res. 2006, 34, 3819–3832. [Google Scholar] [CrossRef]
- Neganova, I.; Chichagova, V.; Armstrong, L.; Lako, M. A Critical Role for P38MAPK Signalling Pathway during Reprogramming of Human Fibroblasts to IPSCs. Sci. Rep. 2017, 7, 41693. [Google Scholar] [CrossRef]
- Chichagova, V.; Sanchez-Vera, I.; Armstrong, L.; Steel, D.; Lako, M. Generation of Human Induced Pluripotent Stem Cells Using RNA-Based Sendai Virus System and Pluripotency Validation of the Resulting Cell Population. In Patient-Specific Induced Pluripotent Stem Cell Models; Methods in Molecular Biology; Nagy, A., Turksen, K., Eds.; Springer: New York, NY, USA, 2015; Volume 1353, pp. 285–307. ISBN 978-1-4939-3033-3. [Google Scholar]
- Kostina, A.S.; Uspensky, V.E.; Irtyuga, O.B.; Ignatieva, E.V.; Freylikhman, O.; Gavriliuk, N.D.; Moiseeva, O.M.; Zhuk, S.; Tomilin, A.; Kostareva, A.A.; et al. Notch-Dependent EMT Is Attenuated in Patients with Aortic Aneurysm and Bicuspid Aortic Valve. Biochim. Biophys. Acta BBA—Mol. Basis Dis. 2016, 1862, 733–740. [Google Scholar] [CrossRef]
- Malashicheva, A.; Kanzler, B.; Tolkunova, E.; Trono, D.; Tomilin, A. Lentivirus as a Tool for Lineage-Specific Gene Manipulations. Genesis 2007, 45, 456–459. [Google Scholar] [CrossRef]
- Martin, M. Cutadapt Removes Adapter Sequences from High-Throughput Sequencing Reads. EMBnet J. 2011, 17, 10–12. [Google Scholar] [CrossRef]
- Dobin, A.; Davis, C.A.; Schlesinger, F.; Drenkow, J.; Zaleski, C.; Jha, S.; Batut, P.; Chaisson, M.; Gingeras, T.R. STAR: Ultrafast Universal RNA-Seq Aligner. Bioinformatics 2013, 19, 15–21. [Google Scholar] [CrossRef]
- Liao, Y.; Smyth, G.K.; Shi, W. FeatureCounts: An Efficient General Purpose Program for Assigning Sequence Reads to Genomic Features. Bioinformatics 2014, 30, 923–930. [Google Scholar] [CrossRef] [PubMed]
- Love, M.I.; Huber, W.; Anders, S. Moderated Estimation of Fold Change and Dispersion for RNA-Seq Data with DESeq2. Genome Biol. 2014, 15, 550. [Google Scholar] [CrossRef] [PubMed]
- Hervé Pagès, M.C. AnnotationDbi 2017. Available online: https://bioconductor.org/packages/release/bioc/html/AnnotationDbi.html (accessed on 15 October 2022).
- Clarke, D.J.B.; Jeon, M.; Stein, D.J.; Moiseyev, N.; Kropiwnicki, E.; Dai, C.; Xie, Z.; Wojciechowicz, M.L.; Litz, S.; Hom, J.; et al. Appyters: Turning Jupyter Notebooks into Data-Driven Web Apps. Patterns 2021, 2, 100213. [Google Scholar] [CrossRef] [PubMed]




| Name of Group | Description |
|---|---|
| CONTR | Control differentiation |
| SH | Differentiation with inhibition of Notch signaling by shRNA to RBPJ (RBPJ knockdown) |
| NICD | Differentiation with activation of Notch signaling by overexpression of NICD |
| DAPT | Differentiation with inhibition of Notch signaling by DAPT |
| HEY1—F | TGAGCTGAGAAGGCTGGTAC |
| HEY1—R | ATCCCAAACTCCGATAGTCC |
| RBPJ—F | CAGTTCACAGCAGTGGGGAG |
| RBPJ—R | GCGGTCTGCTTATCAACTTTCC |
| GAPDH—F | AATGAAGGGGTCATTGATGG |
| GAPDH—R | AAGGTGAAGGTCGGAGTCAA |
| Antigen | Manufacturer, Source and Cat. Number |
|---|---|
| OCT4 | Santa Cruz Biotechnology, Heidelberg, Germany, Oct-3/4 Antibody (N-19), sc-8628 |
| NANOG | Sigma-Aldrich, Schnelldorf, Germany, Anti-NANOG Antibody, clone 7F7.1, MABD24 |
| TH | Santa Cruz Biotechnology, Heidelberg, Germany, TH Antibody (H-196), sc-14007 |
| MAP2 | Sigma-Aldrich, Schnelldorf, Germany, Monoclonal Anti-MAP2 antibody produced in mouse, M4403 |
| TH | BioLegend, London, UK, Alexa Fluor® 594 anti-Tyrosine Hydroxylase, catalog# 818003 |
Disclaimer/Publisher’s Note: The statements, opinions and data contained in all publications are solely those of the individual author(s) and contributor(s) and not of MDPI and/or the editor(s). MDPI and/or the editor(s) disclaim responsibility for any injury to people or property resulting from any ideas, methods, instructions or products referred to in the content. |
© 2023 by the authors. Licensee MDPI, Basel, Switzerland. This article is an open access article distributed under the terms and conditions of the Creative Commons Attribution (CC BY) license (https://creativecommons.org/licenses/by/4.0/).
Share and Cite
Katolikova, N.V.; Khudiakov, A.A.; Shafranskaya, D.D.; Prjibelski, A.D.; Masharskiy, A.E.; Mor, M.S.; Golovkin, A.S.; Zaytseva, A.K.; Neganova, I.E.; Efimova, E.V.; et al. Modulation of Notch Signaling at Early Stages of Differentiation of Human Induced Pluripotent Stem Cells to Dopaminergic Neurons. Int. J. Mol. Sci. 2023, 24, 1429. https://doi.org/10.3390/ijms24021429
Katolikova NV, Khudiakov AA, Shafranskaya DD, Prjibelski AD, Masharskiy AE, Mor MS, Golovkin AS, Zaytseva AK, Neganova IE, Efimova EV, et al. Modulation of Notch Signaling at Early Stages of Differentiation of Human Induced Pluripotent Stem Cells to Dopaminergic Neurons. International Journal of Molecular Sciences. 2023; 24(2):1429. https://doi.org/10.3390/ijms24021429
Chicago/Turabian StyleKatolikova, Nataliia V., Aleksandr A. Khudiakov, Daria D. Shafranskaya, Andrey D. Prjibelski, Alexey E. Masharskiy, Mikael S. Mor, Alexey S. Golovkin, Anastasia K. Zaytseva, Irina E. Neganova, Evgeniya V. Efimova, and et al. 2023. "Modulation of Notch Signaling at Early Stages of Differentiation of Human Induced Pluripotent Stem Cells to Dopaminergic Neurons" International Journal of Molecular Sciences 24, no. 2: 1429. https://doi.org/10.3390/ijms24021429
APA StyleKatolikova, N. V., Khudiakov, A. A., Shafranskaya, D. D., Prjibelski, A. D., Masharskiy, A. E., Mor, M. S., Golovkin, A. S., Zaytseva, A. K., Neganova, I. E., Efimova, E. V., Gainetdinov, R. R., & Malashicheva, A. B. (2023). Modulation of Notch Signaling at Early Stages of Differentiation of Human Induced Pluripotent Stem Cells to Dopaminergic Neurons. International Journal of Molecular Sciences, 24(2), 1429. https://doi.org/10.3390/ijms24021429

