Sign in to use this feature.

Years

Between: -

Subjects

remove_circle_outline
remove_circle_outline
remove_circle_outline
remove_circle_outline
remove_circle_outline
remove_circle_outline
remove_circle_outline

Journals

Article Types

Countries / Regions

Search Results (20)

Search Parameters:
Keywords = QLC

Order results
Result details
Results per page
Select all
Export citation of selected articles as:
19 pages, 661 KB  
Article
Effect of Daily Lactococcus cremoris spp. Consumption Immobilized on Oat Flakes on Blood and Urine Biomarkers: A Randomized Placebo-Controlled Clinical Trial
by Panoraia Bousdouni, Aikaterini Kandyliari, Anastasia Kargadouri, Panagiota Potsaki, Olga I. Papagianni, Maria-Eleni Stylianou, Nikoletta Stathopoulou, Panagiota Andrianopoulou, Maria Kapsokefalou, Vasiliki Bountziouka, Anastasia Kolomvotsou, Ioanna Prapa, Gregoria Mitropoulou, Chrysoula Pavlatou, Andreas G. Tzakos, Panayiotis Panas, Yiannis Kourkoutas and Antonios E. Koutelidakis
Medicina 2025, 61(6), 956; https://doi.org/10.3390/medicina61060956 - 22 May 2025
Viewed by 970
Abstract
Background and Objectives: The development of non-dairy probiotic products is a challenge for the food industry, while cereals, as probiotic carriers, provide the means to incorporate probiotics, prebiotics, and fiber into the human diet. The present study investigated the effects of Lactococcus [...] Read more.
Background and Objectives: The development of non-dairy probiotic products is a challenge for the food industry, while cereals, as probiotic carriers, provide the means to incorporate probiotics, prebiotics, and fiber into the human diet. The present study investigated the effects of Lactococcus cremoris spp. immobilized on oat flakes on blood and urine biomarkers in a randomized placebo-controlled single-blind clinical trial. Materials and Methods: Fifty-four eligible participants were randomized into a placebo or probiotic group that consumed 5 g of oat flakes daily for 12 weeks. Blood and urine samples were collected at the baseline, 6 weeks, and 12 weeks to assess the glycemic, lipemic, inflammatory, immunological, and antioxidant biomarkers, as well as the vitamin levels. Results: The intervention group exhibited a significant reduction in their hs-CRP levels (p = 0.002) and a trend toward decreased IL-6 levels (p = 0.035) at week 12 compared to the control group, suggesting a potential anti-inflammatory effect. Additionally, a significant reduction in insulin levels was observed in the probiotic group at week 6, with a clinical trend toward differentiation despite the absence of statistically significant differences between the groups. Furthermore, there were promising results regarding certain biomarkers, such as vitamin B12 and cortisol levels, in the probiotic group. Conclusions: The twelve-week consumption of Lactococcus cremoris spp. immobilized on oat flakes resulted in improvements in inflammatory, metabolic, and stress-related biomarkers. These results support the examined concept of non-dairy probiotic products, though further research is needed to confirm their efficacy and clarify their underlying mechanisms. Full article
(This article belongs to the Special Issue Public Health in the Post-pandemic Era)
Show Figures

Figure 1

23 pages, 29026 KB  
Article
Urban Impacts on Convective Squall Lines over Chicago in the Warm Season—Part I: Observations of Multi-Scale Convective Evolution
by Michael L. Kaplan, S. M. Shajedul Karim and Yuh-Lang Lin
Atmosphere 2025, 16(3), 306; https://doi.org/10.3390/atmos16030306 - 6 Mar 2025
Cited by 1 | Viewed by 1083
Abstract
In this study, our aim is to diagnose how two quasi-linear convective systems (QLCS) are organized so one can determine the possible role of the city of Chicago, IL, USA, in modifying convective precipitation systems. In this Part I of a two-part study, [...] Read more.
In this study, our aim is to diagnose how two quasi-linear convective systems (QLCS) are organized so one can determine the possible role of the city of Chicago, IL, USA, in modifying convective precipitation systems. In this Part I of a two-part study, we employ large-scale analyses, radiosonde soundings, surface observations, and Doppler radar data to diagnose the precursor atmospheric circulations that organize the evolution of two mesoscale convective systems and compare those circulations to radar and precipitation. Several multi-scale processes are found that organize and modify convection over the Chicago metroplex. Two sequential quasi-linear convective systems (QLCS #1 and #2) were organized that propagated over Chicago, IL, USA, during an eight-hour period on 5–6 July 2018. The first squall line (QLCS #1) built from the southwest to the northeast while strengthening as it propagated over the city, and the second (QLCS #2) propagated southeastwards and weakened as it passed over the city in association with a polar cold front. The weak upper-level divergence associated with a diffluent flow poleward of an expansive ridge built over and strengthened a low-level trough and confluence zone, triggering QLCS #1. Convective downdrafts from QLCS #1 produced a cold pool that interacted with multiple confluent low-level jets surrounding and focused on the metroplex urban heat island, thus advecting the convection poleward over the metroplex. The heaviest precipitation occurred just south-southeast of Midway Airport, Chicago. Subsequently, a polar cold front propagated into the metroplex, which triggered QLCS #2. However, the descending air above it under the polar jet and residual cold pool from QLCS #1 rapidly dissipated the cold frontal convection. This represents a case study where very active convection built over the metroplex and was likely modified by it, as evidenced in numerical simulations to be described in Part II. Full article
(This article belongs to the Section Meteorology)
Show Figures

Figure 1

20 pages, 3096 KB  
Article
Enhancing Gut Microbiome and Metabolic Health in Mice Through Administration of Presumptive Probiotic Strain Lactiplantibacillus pentosus PE11
by Ioanna Farmakioti, Electra Stylianopoulou, Nikistratos Siskos, Evangelia Karagianni, Dionysios Kandylas, Andreas Rafail Vasileiou, Fragkiski Fragkiskatou, Paraskevi Somalou, Alexandra Tsaroucha, Petros Ypsilantis, Panayiotis Panas, Yiannis Kourkoutas, George Skavdis and Maria E. Grigoriou
Nutrients 2025, 17(3), 442; https://doi.org/10.3390/nu17030442 - 25 Jan 2025
Cited by 2 | Viewed by 2162
Abstract
Background: Over the past decade, probiotics have gained increasing recognition for their health benefits to the host. While most research has focused on the therapeutic effects of probiotics in the treatment of various diseases, recent years have seen a shift towards exploring their [...] Read more.
Background: Over the past decade, probiotics have gained increasing recognition for their health benefits to the host. While most research has focused on the therapeutic effects of probiotics in the treatment of various diseases, recent years have seen a shift towards exploring their role in enhancing and supporting overall health. Methods: In this work, we have studied the effects of a novel potential probiotic strain, Lactiplantibacillus pentosus PE11, in healthy mice following a six-week dietary intervention. The assessment included monitoring the general health of the animals, biochemical analyses, profiling of the gut and fecal microbial communities, and gene expression analysis. Results: Our results showed that the administration of Lactiplantibacillus pentosus PE11 led to changes in the composition of the fecal microbiome, specifically an increase in the Firmicutes/Bacteroidetes ratio and in the relative abundance of the Lachnospiraceae, Ruminococcaceae, and Rikenellaceae families. Reduced Tnf expression and elevated Zo1 expression were also observed in the cecum, pointing to anti-inflammatory properties and improved intestinal barrier integrity. Additionally, a significant reduction in triglycerides and alanine aminotransferase levels—within physiological ranges—was observed, along with a trend toward decreased total cholesterol levels. Conclusions: These findings suggest that in healthy mice, Lactiplantibacillus pentosus PE11 has the potential to positively influence gut microbiome structure and metabolism, thereby supporting improved overall health. Full article
(This article belongs to the Section Prebiotics and Probiotics)
Show Figures

Figure 1

23 pages, 1834 KB  
Article
Functional Modulation of Gut Microbiota and Blood Parameters in Diabetic Rats Following Dietary Intervention with Free or Immobilized Pediococcus acidilactici SK Cells on Pistachio Nuts
by Ioanna Prapa, Amalia E. Yanni, Vasiliki Kompoura, Gregoria Mitropoulou, Panayiotis Panas, Nikolaos Kostomitsopoulos and Yiannis Kourkoutas
Nutrients 2024, 16(23), 4221; https://doi.org/10.3390/nu16234221 - 6 Dec 2024
Cited by 2 | Viewed by 1739
Abstract
Background/Objectives: The gut microbiota is linked to the pathogenesis of type 1 diabetes mellitus (T1DM), while supplementation with probiotics may result in positive alterations in the composition of the gut microbiome. This research aimed to map the changes in the gut microbiome and [...] Read more.
Background/Objectives: The gut microbiota is linked to the pathogenesis of type 1 diabetes mellitus (T1DM), while supplementation with probiotics may result in positive alterations in the composition of the gut microbiome. This research aimed to map the changes in the gut microbiome and blood markers of streptozotocin-induced diabetic rats after a dietary intervention with free or immobilized cells of the presumptive probiotic Pediococcus acidilactici SK on pistachio nuts. Methods: Twenty-four male Wistar rats were studied and divided into four groups (healthy or diabetic) which received the free or the immobilized P. acidilactici SK cells on pistachio nuts for 4 weeks. Blood, fecal, and intestinal tissue samples were examined. Results: The diabetic rats exhibited an elevated concentration of HDL-c, while the inflammatory IL-1β levels were significantly lower in the diabetic animals that received the immobilized cells compared to the group that received the free cells. The dietary intervention with immobilized cells led to decreased counts of fecal staphylococci and enterococci in the diabetic animals, while the diet with both free and immobilized P. acidilactici SK cells rendered levels of these populations in normal values in the feces and intestinal tissue of the diabetic animals. Noticeably, the Lactobacillus and Bifidobacterium genera were elevated after the supplementation with immobilized P. acidilactici SK cells on pistachio nuts. Conclusions: Dietary supplementation with P. acidilactici SK cells (in free or in immobilized form) beneficially affected the gut microbiota/microbiome of streptozotocin-induced diabetic rats, leading to the alleviation of dysbiosis and inflammation and control over their lipid levels. Full article
(This article belongs to the Special Issue Functional Foods and Sustainable Health (2nd Edition))
Show Figures

Graphical abstract

19 pages, 4101 KB  
Article
HAIPO: Hybrid AI Algorithm-Based Post-Fabrication Optimization for Modern 3D NAND Flash Memory
by Myungsuk Kim
Processes 2024, 12(12), 2760; https://doi.org/10.3390/pr12122760 - 4 Dec 2024
Viewed by 1713
Abstract
To successfully meet the various requirements of modern storage systems, NAND flash memory should be highly optimized by precisely tuning a huge number of internal operating parameters. Although 3D NAND flash memory succeeds in increasing the capacity of storage systems, its complex architecture [...] Read more.
To successfully meet the various requirements of modern storage systems, NAND flash memory should be highly optimized by precisely tuning a huge number of internal operating parameters. Although 3D NAND flash memory succeeds in increasing the capacity of storage systems, its complex architecture and unique error behavior make such optimization a more difficult and time-consuming process during NAND manufacturing. In this paper, we introduce HAIPO, a novel methodology for post-fabrication optimization of NAND flash memory, which is an essential step in the manufacturing process of modern 3D NAND flash memory to simultaneously meet various requirements on reliability, performance, yield, etc. HAIPO is based on simple machine-learning approaches that consist of (i) a lightweight deep-learning (DL) model to generate initial device parameters and (ii) an evolutionary algorithm (EA) to explore device parameters automatically. To more effectively explore device parameters, we introduce three key guidelines for each generation in the EA: (1) domain-specific rules, (2) recent optimization results, and (3) online Bayesian simulation, respectively, to enable quick optimization for a huge number of device parameters within the limited product turnaround time (TAT). In addition, we integrate two optimization modules with HAIPO to improve optimization efficiency even in environments with severe process variation. We demonstrate the feasibility and effectiveness of HAIPO using real 320 3D TLC/QLC NAND flash chips, showing significant performance and reliability improvements by up to 8.8% and 12% on average, respectively, within a quite limited optimization TAT. Full article
(This article belongs to the Section Manufacturing Processes and Systems)
Show Figures

Figure 1

16 pages, 17000 KB  
Technical Note
Quasi-Linear Convective Systems in Catalonia Detected Through Radar and Lightning Data
by Tomeu Rigo and Carme Farnell
Remote Sens. 2024, 16(22), 4262; https://doi.org/10.3390/rs16224262 - 15 Nov 2024
Cited by 1 | Viewed by 1311
Abstract
Quasi-Linear Convective Systems (QLCSs) are a type of Mesoscale Convective System characterised by their linear shape and association with severe weather phenomena (such as hail, tornadoes, or wind gusts). This study deals with the application of a technique that consists of combinations of [...] Read more.
Quasi-Linear Convective Systems (QLCSs) are a type of Mesoscale Convective System characterised by their linear shape and association with severe weather phenomena (such as hail, tornadoes, or wind gusts). This study deals with the application of a technique that consists of combinations of radar and lightning data to identify QLCS in Catalonia (the northeast region of the Iberian Peninsula) and the surrounding areas. Even with the limitation of reduced coverage, the technique has revealed efficiency in identifying the systems affecting the region of interest. Concretely, we have detected twenty cases for 2013–2023, significantly less than for other parts of Central Europe but similar to the global values for the whole continent and the United States of America. All cases occurred during the warm season and are divided into diurnal and nocturnal cases with different behaviours. Full article
Show Figures

Figure 1

10 pages, 3480 KB  
Article
Impact of Program–Erase Operation Intervals at Different Temperatures on 3D Charge-Trapping Triple-Level-Cell NAND Flash Memory Reliability
by Xuesong Zheng, Yifan Wu, Haitao Dong, Yizhi Liu, Pengpeng Sang, Liyi Xiao and Xuepeng Zhan
Micromachines 2024, 15(9), 1060; https://doi.org/10.3390/mi15091060 - 23 Aug 2024
Cited by 2 | Viewed by 2248
Abstract
Three-dimensional charge-trapping (CT) NAND flash memory has attracted extensive attention owing to its unique merits, including huge storage capacities, large memory densities, and low bit cost. The reliability property is becoming an important factor for NAND flash memory with multi-level-cell (MLC) modes like [...] Read more.
Three-dimensional charge-trapping (CT) NAND flash memory has attracted extensive attention owing to its unique merits, including huge storage capacities, large memory densities, and low bit cost. The reliability property is becoming an important factor for NAND flash memory with multi-level-cell (MLC) modes like triple-level-cell (TLC) or quad-level-cell (QLC), which is seriously affected by the intervals between program (P) and erase (E) operations during P/E cycles. In this work, the impacts of the intervals between P&E cycling under different temperatures and P/E cycles were systematically characterized. The results are further analyzed in terms of program disturb (PD), read disturb (RD), and data retention (DR). It was found that fail bit counts (FBCs) during the high temperature (HT) PD process are much smaller than those of the room temperature (RT) PD process. Moreover, upshift error and downshift error dominate the HT PD and RT PD processes, respectively. To improve the memory reliability of 3D CT TLC NAND, different intervals between P&E operations should be adopted considering the operating temperatures. These results could provide potential insights to optimize the lifetime of NAND flash-based memory systems. Full article
(This article belongs to the Special Issue Emerging Memory Materials and Devices)
Show Figures

Figure 1

20 pages, 2450 KB  
Article
Multimodal, Technology-Assisted Intervention for the Management of Menopause after Cancer Improves Cancer-Related Quality of Life—Results from the Menopause after Cancer (Mac) Study
by Fionán Donohoe, Yvonne O’Meara, Aidin Roberts, Louise Comerford, Ivaila Valcheva, Una Kearns, Marie Galligan, Michaela J. Higgins, Alasdair L. Henry, Catherine M. Kelly, Janice M. Walshe, Martha Hickey and Donal J. Brennan
Cancers 2024, 16(6), 1127; https://doi.org/10.3390/cancers16061127 - 12 Mar 2024
Cited by 1 | Viewed by 4031
Abstract
Background: Vasomotor symptoms (VMSs) associated with menopause represent a significant challenge for many patients after cancer treatment, particularly if conventional menopausal hormone therapy (MHT) is contraindicated. Methods: The Menopause after Cancer (MAC) Study (NCT04766229) was a single-arm phase II trial examining the impact [...] Read more.
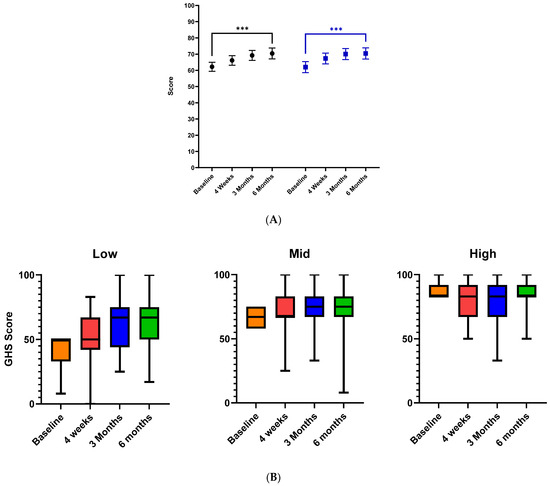
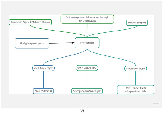
Background: Vasomotor symptoms (VMSs) associated with menopause represent a significant challenge for many patients after cancer treatment, particularly if conventional menopausal hormone therapy (MHT) is contraindicated. Methods: The Menopause after Cancer (MAC) Study (NCT04766229) was a single-arm phase II trial examining the impact of a composite intervention consisting of (1) the use of non-hormonal pharmacotherapy to manage VMS, (2) digital cognitive behavioral therapy for insomnia (dCBT-I) using Sleepio (Big Health), (3) self-management strategies for VMS delivered via the myPatientSpace mobile application and (4) nomination of an additional support person/partner on quality of life (QoL) in women with moderate-to-severe VMS after cancer. The primary outcome was a change in cancer-specific global QoL assessed by the EORTC QLC C-30 v3 at 6 months. Secondary outcomes included the frequency of VMS, the bother/interference of VMS and insomnia symptoms. Results: In total, 204 women (82% previous breast cancer) with a median age of 49 years (range 28–66) were recruited. A total of 120 women completed the protocol. Global QoL scores increased from 62.2 (95%CI 58.6–65.4) to 70.4 (95%CI 67.1–73.8) at 6 months (p < 0.001) in the intention to treatment (ITT) cohort (n = 204) and from 62 (95%CI 58.6–65.4) to 70.4 (95%CI 67.1–73.8) at 6 months (p < 0.001) in the per-protocol (PP) cohort (n = 120). At least 50% reductions were noticed in the frequency of VMS as well as the degree of bother/interference of VMS at six months. The prevalence of insomnia reduced from 93.1% at the baseline to 45.2% at 6 months (p < 0.001). The Sleep Condition Indicator increased from 8.5 (SEM 0.4) to 17.3 (SEM 0.5) (p < 0.0005) in the ITT cohort and 7.9 (SEM 0.4) to 17.3 (SEM 0.5) (p < 0.001) in the PP cohort. Conclusions: A targeted composite intervention improves the quality of life for cancer patients with frequent and bothersome vasomotor symptoms with additional benefits on frequency, the bother/interference of VMS and insomnia symptoms. Full article
(This article belongs to the Section Cancer Survivorship and Quality of Life)
Show Figures

Figure 1

20 pages, 14948 KB  
Article
Inter-Comparison of Lightning Measurements in Quasi-Linear Convective Systems
by Jacquelyn Ringhausen, Vanna Chmielewski and Kristin Calhoun
Atmosphere 2024, 15(3), 309; https://doi.org/10.3390/atmos15030309 - 29 Feb 2024
Cited by 3 | Viewed by 2072
Abstract
Data from four lightning networks collected during three quasi-linear convective systems (QLCS) are used to understand the differences in detection for optimizing their combined use. Additionally, using unique aspects from each network provides a more complete picture of lightning in a thunderstorm. The [...] Read more.
Data from four lightning networks collected during three quasi-linear convective systems (QLCS) are used to understand the differences in detection for optimizing their combined use. Additionally, using unique aspects from each network provides a more complete picture of lightning in a thunderstorm. The four lightning networks examined include a Lightning Mapping Array (LMA), the Earth Networks Total Lightning Network (ENTLN), the Geostationary Lightning Mapper (GLM), and the National Lightning Detection Network (NLDN). The data from each network are inter-matched and locations where each network uniquely detected a flash versus all are analyzed in reference to three QLCSs, including two QLCSs that occurred in the Southeast (22 March 2022 and 30 March 2022) during the Propagation, Evolution, and Rotation in Linear Systems (PERiLS) field campaign, and one case from Oklahoma (26 February 2023). Unique aspects of the lightning provided by each network are examined, including flash initiation altitude, size, type, and energy. Lightning flash trends and characteristics for each QLCS are similar between networks in general, but deviate in certain conditions and locations. Times of decreased matching between networks were associated with localized increases in lightning rates, smaller flash sizes, and lower-energy flashes. The differences in each network’s performance across the QLCSs demonstrates the importance of understanding the limitations in each and the advantage of using multiple networks. Full article
(This article belongs to the Special Issue Recent Advances in Lightning Research)
Show Figures

Figure 1

11 pages, 443 KB  
Article
Data Placement Using a Classifier for SLC/QLC Hybrid SSDs
by Heeseong Cho and Taeseok Kim
Appl. Sci. 2024, 14(4), 1648; https://doi.org/10.3390/app14041648 - 18 Feb 2024
Viewed by 2503
Abstract
In hybrid SSDs (solid-state drives) consisting of SLC (single-level cell) and QLC (quad-level cell), efficiently using the limited SLC cache space is crucial. In this paper, we present a practical data placement scheme, which determines the placement location of incoming write requests using [...] Read more.
In hybrid SSDs (solid-state drives) consisting of SLC (single-level cell) and QLC (quad-level cell), efficiently using the limited SLC cache space is crucial. In this paper, we present a practical data placement scheme, which determines the placement location of incoming write requests using a lightweight machine-learning model. It leverages information about I/O workload characteristics and SSD status to identify cold data that does not need to be stored in the SLC cache with high accuracy. By strategically bypassing the SLC cache for cold data, our scheme significantly reduces unnecessary data movements between the SLC and QLC regions, improving the overall efficiency of the SSD. Through simulation-based studies using real-world workloads, we demonstrate that our scheme outperforms existing approaches by up to 44%. Full article
(This article belongs to the Special Issue Resource Management for Emerging Computing Systems)
Show Figures

Figure 1

21 pages, 1688 KB  
Article
Novel Wild-Type Pediococcus and Lactiplantibacillus Strains as Probiotic Candidates to Manage Obesity-Associated Insulin Resistance
by Paraskevi Somalou, Eleftheria Ieronymaki, Kyriaki Feidaki, Ioanna Prapa, Electra Stylianopoulou, Katerina Spyridopoulou, George Skavdis, Maria E. Grigoriou, Panayiotis Panas, Anagnostis Argiriou, Christos Tsatsanis and Yiannis Kourkoutas
Microorganisms 2024, 12(2), 231; https://doi.org/10.3390/microorganisms12020231 - 23 Jan 2024
Cited by 3 | Viewed by 2684
Abstract
As the food and pharmaceutical industry is continuously seeking new probiotic strains with unique health properties, the aim of the present study was to determine the impact of short-term dietary intervention with novel wild-type strains, isolated from various sources, on high-fat diet (HFD)-induced [...] Read more.
As the food and pharmaceutical industry is continuously seeking new probiotic strains with unique health properties, the aim of the present study was to determine the impact of short-term dietary intervention with novel wild-type strains, isolated from various sources, on high-fat diet (HFD)-induced insulin resistance. Initially, the strains were evaluated in vitro for their ability to survive in simulated gastrointestinal (GI) conditions, for adhesion to Caco-2 cells, for bile salt hydrolase secretion, for cholesterol-lowering and cellular cholesterol-binding ability, and for growth inhibition of food-borne pathogens. In addition, safety criteria were assessed, including hemolytic activity and susceptibility to antibiotics. The in vivo test on insulin resistance showed that mice receiving the HFD supplemented with Pediococcus acidilactici SK (isolated from human feces) or P. acidilactici OLS3-1 strain (isolated from olive fruit) exhibited significantly improved insulin resistance compared to HFD-fed mice or to the normal diet (ND)-fed group. Full article
(This article belongs to the Section Medical Microbiology)
Show Figures

Figure 1

14 pages, 1037 KB  
Article
LazyRS: Improving the Performance and Reliability of High-Capacity TLC/QLC Flash-Based Storage Systems Using Lazy Reprogramming
by Beomjun Kim and Myungsuk Kim
Electronics 2023, 12(4), 843; https://doi.org/10.3390/electronics12040843 - 7 Feb 2023
Cited by 2 | Viewed by 3085
Abstract
We propose a new NAND programming scheme called the lazy reprogramming scheme (LazyRS) which divides a program operation into two stages, where the second stage is delayed until it is needed. LazyRS optimizes the program latency by skipping the second stage if it [...] Read more.
We propose a new NAND programming scheme called the lazy reprogramming scheme (LazyRS) which divides a program operation into two stages, where the second stage is delayed until it is needed. LazyRS optimizes the program latency by skipping the second stage if it is not required. An idle interval before the second stage improves the flash reliability as well. To maximize the benefit of LazyRS, a LazyRS-aware FTL adjusts the length of an idle interval dynamically over changing workload characteristics. The experimental results show that the LazyRS-aware FTL can efficiently improve the write throughput and reliability of flash-based storage systems by up to 2.6 times and 31.2%, respectively. Full article
Show Figures

Figure 1

18 pages, 426 KB  
Article
Error Correction for TLC and QLC NAND Flash Memories Using Cell-Wise Encoding
by Daniel Nicolas Bailon, Johann-Philipp Thiers and Jürgen Freudenberger
Electronics 2022, 11(10), 1585; https://doi.org/10.3390/electronics11101585 - 16 May 2022
Cited by 4 | Viewed by 4926
Abstract
The growing error rates of triple-level cell (TLC) and quadruple-level cell (QLC) NAND flash memories have led to the application of error correction coding with soft-input decoding techniques in flash-based storage systems. Typically, flash memory is organized in pages where the individual bits [...] Read more.
The growing error rates of triple-level cell (TLC) and quadruple-level cell (QLC) NAND flash memories have led to the application of error correction coding with soft-input decoding techniques in flash-based storage systems. Typically, flash memory is organized in pages where the individual bits per cell are assigned to different pages and different codewords of the error-correcting code. This page-wise encoding minimizes the read latency with hard-input decoding. To increase the decoding capability, soft-input decoding is used eventually due to the aging of the cells. This soft-decoding requires multiple read operations. Hence, the soft-read operations reduce the achievable throughput, and increase the read latency and power consumption. In this work, we investigate a different encoding and decoding approach that improves the error correction performance without increasing the number of reference voltages. We consider TLC and QLC flashes where all bits are jointly encoded using a Gray labeling. This cell-wise encoding improves the achievable channel capacity compared with independent page-wise encoding. Errors with cell-wise read operations typically result in a single erroneous bit per cell. We present a coding approach based on generalized concatenated codes that utilizes this property. Full article
(This article belongs to the Section Circuit and Signal Processing)
Show Figures

Figure 1

8 pages, 2293 KB  
Article
Quad-Level Cell Switching with Excellent Reliability in TiN/AlOx:Ti/TaOx/TiN Memory Device
by Hee Ju Shin, Hyun Kyu Seo, Su Yeon Lee, Minsoo Park, Seong-Geon Park and Min Kyu Yang
Materials 2022, 15(7), 2402; https://doi.org/10.3390/ma15072402 - 24 Mar 2022
Cited by 1 | Viewed by 2379
Abstract
TiN/AlOx:Ti/TaOx/TiN memory devices using bilayer resistive switching memory demonstrated excellent durability and capability of QLC (quad-level cell) memory devices. The best nonvolatile memory characteristics with the lowest operation current and optimized 4 bit/cell states were obtained using the Incremental [...] Read more.
TiN/AlOx:Ti/TaOx/TiN memory devices using bilayer resistive switching memory demonstrated excellent durability and capability of QLC (quad-level cell) memory devices. The best nonvolatile memory characteristics with the lowest operation current and optimized 4 bit/cell states were obtained using the Incremental Step Pulse Programming (ISPP) algorithm in array. As a result, a superior QLC reliability (cycle endurance > 1 k at each level of the QLC, data retention > 2 h at 125 °C) for all the 4 bits/cell operations was achieved in sub-μm scaled RRAM (resistive random access memory) devices. Full article
(This article belongs to the Special Issue Dielectric Ceramics: Structure, Characterization, and Application)
Show Figures

Figure 1

16 pages, 8058 KB  
Review
Recent Progress on 3D NAND Flash Technologies
by Akira Goda
Electronics 2021, 10(24), 3156; https://doi.org/10.3390/electronics10243156 - 18 Dec 2021
Cited by 121 | Viewed by 33898
Abstract
Since 3D NAND was introduced to the industry with 24 layers, the areal density has been successfully increased more than ten times, and has exceeded 10 Gb/mm2 with 176 layers. The physical scaling of XYZ dimensions including layer stacking and footprint scaling [...] Read more.
Since 3D NAND was introduced to the industry with 24 layers, the areal density has been successfully increased more than ten times, and has exceeded 10 Gb/mm2 with 176 layers. The physical scaling of XYZ dimensions including layer stacking and footprint scaling enabled the density scaling. Logical scaling has been successfully realized, too. TLC (triple-level cell, 3 bits per cell) is now the mainstream in 3D NAND, while QLC (quad-level cell, 4 bits per cell) is increasing the presence. Several attempts and partial demonstrations were made for PLC (penta-level cell, 5 bits per cell). CMOS under array (CuA) enabled the die size reduction and performance improvements. Program and erase schemes to address the technology challenges such as short-term data retention of the charge-trap cell and the large block size are being investigated. Full article
(This article belongs to the Special Issue High-Density Solid-State Memory Devices and Technologies)
Show Figures

Figure 1

Back to TopTop