Sign in to use this feature.

Years

Between: -

Subjects

remove_circle_outline
remove_circle_outline
remove_circle_outline
remove_circle_outline
remove_circle_outline
remove_circle_outline
remove_circle_outline
remove_circle_outline
remove_circle_outline

Journals

Article Types

Countries / Regions

Search Results (27)

Search Parameters:
Keywords = PsSWEETs

Order results
Result details
Results per page
Select all
Export citation of selected articles as:
17 pages, 6208 KB  
Article
Sweet—An Open Source Modular Platform for Contactless Hand Vascular Biometric Experiments
by David Geissbühler, Sushil Bhattacharjee, Ketan Kotwal, Guillaume Clivaz and Sébastien Marcel
Sensors 2025, 25(16), 4990; https://doi.org/10.3390/s25164990 - 12 Aug 2025
Viewed by 968
Abstract
Current finger-vein or palm-vein recognition systems usually require direct contact of the subject with the apparatus. This can be problematic in environments where hygiene is of primary importance. In this work we present a contactless vascular biometrics sensor platform named sweet which can [...] Read more.
Current finger-vein or palm-vein recognition systems usually require direct contact of the subject with the apparatus. This can be problematic in environments where hygiene is of primary importance. In this work we present a contactless vascular biometrics sensor platform named sweet which can be used for hand vascular biometrics studies (wrist, palm, and finger-vein) and surface features such as palmprint. It supports several acquisition modalities such as multi-spectral Near-Infrared (NIR), RGB-color, Stereo Vision (SV) and Photometric Stereo (PS). Using this platform we collected a dataset consisting of the fingers, palm and wrist vascular data of 120 subjects. We present biometric experimental results, focusing on Finger-Vein Recognition (FVR). Finally, we discuss fusion of multiple modalities. The acquisition software, parts of the hardware design, the new FV dataset, as well as source-code for our experiments are publicly available for research purposes. Full article
(This article belongs to the Special Issue Novel Optical Sensors for Biomedical Applications—2nd Edition)
Show Figures

Figure 1

16 pages, 2329 KB  
Article
Ibα-XYL1 Interfered Expression Decreases Starch Granule Size and Increases Soluble Sugar Content to Improve Steamed Sweetpotato Storage Root Taste
by Chen Li, Meng Kou, Chang You, Meng Ma, Weihan Song, Wei Tang, Hui Yan, Runfei Gao, Xin Wang, Yungang Zhang and Qiang Li
Int. J. Mol. Sci. 2025, 26(11), 5015; https://doi.org/10.3390/ijms26115015 - 23 May 2025
Viewed by 611
Abstract
As an important characteristic and horticultural crop in China, sweetpotato can be used as food, industrial raw material, vegetable, and ornamental material. Purple sweetpotato for table use is rich in anthocyanin, which leads to some bitter taste, so it needs further quality improvement. [...] Read more.
As an important characteristic and horticultural crop in China, sweetpotato can be used as food, industrial raw material, vegetable, and ornamental material. Purple sweetpotato for table use is rich in anthocyanin, which leads to some bitter taste, so it needs further quality improvement. Genetic engineering technology is an effective method to improve crop traits, but there are few reports on genes that can improve sweetpotato sweetness and taste. A xylosidase gene (Ibα-XYL1) was cloned from sweetpotato variety ‘Yanshu 25’ with a fragment size of 2796 bp and encoding 932 amino acid sequences. It has a typical transmembrane domain and three functional domains, which are localized at cell membrane. Reduction in Ibα-XYL1 gene expression had no significant effect on the expansion characteristics and anthocyanin content of sweetpotato storage root (SPSR), but it could up-regulate the expression of sucrose synthesis related genes (SuS, SuPS) and promote the accumulation of soluble sugar in fresh transgenic SPSR. At the same time, it could up-regulate the expression of genes related to starch synthesis modifications (GASS, SBE) and starch decomposition (AMY and BAM), reduce the starch granule size and the starch pasting temperature, promote the conversion of starch to maltose, increase the soluble sugar content, and improve the sweetness and taste of steamed transgenic SPSR. The results are of great significance for quality improvement of sweetpotato. Full article
(This article belongs to the Special Issue Advances in Genetics and Breeding Research in Horticultural Crops)
Show Figures

Figure 1

21 pages, 4357 KB  
Article
Flavor Characteristics of Sun-Dried Green Tea in Different Regions of Yunnan: Metabolite Basis and Soil Influencing Factors
by Miao Zhou, Xiujuan Deng, Qiaomei Wang, Zhenzhen Wei, Xinhua Wang, Wenxia Yuan, Limei Li, Man Zou, Weihao Liu, Shijie Lu, Yubo Sheng and Baijuan Wang
Foods 2025, 14(7), 1280; https://doi.org/10.3390/foods14071280 - 7 Apr 2025
Viewed by 1220
Abstract
To elucidate the regional flavor characteristics of sun-dried green tea (SDT) and their underlying influencing factors, a comprehensive analysis was conducted using metabolomics and flavoromics approaches. This study systematically examined SDT samples and their corresponding tea garden soils from 13 distinct regions in [...] Read more.
To elucidate the regional flavor characteristics of sun-dried green tea (SDT) and their underlying influencing factors, a comprehensive analysis was conducted using metabolomics and flavoromics approaches. This study systematically examined SDT samples and their corresponding tea garden soils from 13 distinct regions in Yunnan Province. The results revealed that the SDT samples could be classified into two distinct groups based on their flavor profiles. Compared to the regions of Pa Sha (PS), Bang Dong (BD), Dong Ban Shan (DBS), Dong Guo (DG), Su Hu (SH), Gua Feng Zhai (GFZ), and Wu Liang Shan (WLS), the regions of Xin Nong (XN), Ba Ka Nuan (BKN), Mang Ang (MA), Man Nuan (MN), Bing Dao (BDao), and Bin Shan (BS) exhibited a significant upregulation of the tea polyphenols (TP)/free amino acids (FAA) ratio. The former group was characterized by a sweet mellow taste, while the latter displayed a stronger taste profile. Furthermore, the analysis of volatile compounds demonstrated that geraniol and linalool were significantly upregulated in the PS, BD, DBS, DG, BS, and BDao regions, which were associated with tender and floral aromas. In contrast, isophorone, 2-pentyl furan, 1-octanol, D-limonene, and benzaldehyde were markedly enriched in the XN, BKN, MA, MN, SH, GFZ, and WLS regions, contributing to sweet and honey-like aromatic profiles. Altitude and mineral element phosphorus are potential key factors affecting the regional flavor differences in SDT. Specifically, SDT cultivated at higher altitudes and in soils with elevated available phosphorus content exhibited a greater likelihood of accumulating sweet mellow and floral compounds. This study provides scientific evidence for understanding the characteristic flavor profiles of SDT across different regions, offering valuable insights into the factors contributing to regional flavor differentiation in tea production. Full article
Show Figures

Graphical abstract

24 pages, 3508 KB  
Article
Chlorine Modulates Photosynthetic Efficiency, Chlorophyll Fluorescence in Tomato Leaves, and Carbohydrate Allocation in Developing Fruits
by Longpu Su, Tao Lu, Qiang Li, Yang Li, Xiaoyang Wan, Weijie Jiang and Hongjun Yu
Int. J. Mol. Sci. 2025, 26(7), 2922; https://doi.org/10.3390/ijms26072922 - 24 Mar 2025
Cited by 2 | Viewed by 1764
Abstract
Chlorine (Cl) is an essential nutrient for higher plants, playing a critical role in their growth and development. However, excessive Cl application can be detrimental, leading to its limited use in controlled-environment agriculture. Recently, Cl has been recognized as a beneficial macronutrient, yet [...] Read more.
Chlorine (Cl) is an essential nutrient for higher plants, playing a critical role in their growth and development. However, excessive Cl application can be detrimental, leading to its limited use in controlled-environment agriculture. Recently, Cl has been recognized as a beneficial macronutrient, yet studies investigating its impact on plant growth and fruit quality remain scarce. In this study, we determined the optimal Cl concentration in nutrient solutions through a series of cultivation experiments. A comparative analysis of Cl treatments at 1, 2, and 3 mM revealed that 3 mM Cl significantly enhanced chlorophyll content, biomass accumulation, and yield. Furthermore, we examined the effects of 3 mM Cl (supplied as 1.5 mM CaCl2 and 3 mM KCl) on leaf photosynthesis, chlorophyll fluorescence, and fruit sugar metabolism. The results demonstrated that Cl treatments enhanced the activity of Photosystem I (PS I) and Photosystem II (PS II), leading to a 25.53% and 28.37% increase in the net photosynthetic rate, respectively. Additionally, Cl application resulted in a 12.3% to 16.5% increase in soluble sugar content in mature tomato fruits. During fruit development, Cl treatments promoted the accumulation of glucose, fructose, and sucrose, thereby enhancing fruit sweetness and overall quality. The observed increase in glucose and fructose levels was attributed to the stimulation of invertase activity. Specifically, acidic invertase (AI) activity increased by 61.6% and 62.6% at the green ripening stage, while neutral invertase (NI) activity was elevated by 56.2% and 32.8% in the CaCl2 and KCl treatments, respectively, at fruit maturity. Furthermore, sucrose synthase (SS-I) activity was significantly upregulated by 1.5- and 1.4-fold at fruit maturity, while sucrose phosphate synthase (SPS) activity increased by 76.4% to 77.8% during the green ripening stage. These findings provide novel insights into the role of Cl in tomato growth and metabolism, offering potential strategies for optimizing fertilization practices in protected horticulture. Full article
(This article belongs to the Special Issue Plant Responses to Abiotic and Biotic Stresses)
Show Figures

Figure 1

20 pages, 4181 KB  
Article
Responsiveness and Reliability of a Sipping Device to Measure Motivation in Normal-Weight Individuals and Bariatric Surgery Patients
by Jeon D. Hamm, Blandine Laferrère, Jeanine B. Albu, Subhash Kini, Xavier Pi-Sunyer and Harry R. Kissileff
Nutrients 2024, 16(17), 3001; https://doi.org/10.3390/nu16173001 - 5 Sep 2024
Viewed by 1347
Abstract
There is an urgent need to measure the motivation to taste a sweet fluid in order to determine the influence of sweet tastes on the potential choices and consumption of beverages in patients with obesity. Current methods utilize either survey instruments or arbitrary [...] Read more.
There is an urgent need to measure the motivation to taste a sweet fluid in order to determine the influence of sweet tastes on the potential choices and consumption of beverages in patients with obesity. Current methods utilize either survey instruments or arbitrary operant tasks. The sipometer enables the participant to utilize an actual ingestive behavioral response to measure motivation during access to beverages on either ad libitum (AL) or progressive time ratio (PR) schedules. We determined the sipometer’s responsiveness and reliability as a test of change in motivation for sweet tastes after bariatric surgery. Participants (58 patients and 28 controls, BMI: 18.5–24.9 kg/m2) sham-consumed an aspartame-sweetened (S) and non-sweetened (N) beverage under AL and PR schedules at a pre-surgery/baseline and a 3-month and 24-month visit (patients only). Cumulative pressure (CumPres), a measure of effort, was the sum of the pressures exerted during sipping under each condition. Baseline CumPres for PRS was higher than ALS and ALN in patients (p < 0.03) and higher than PRN in controls (p = 0.009). At 3 months, CumPres did not differ amongst conditions in patients, but CumPres for PRS was higher than all other conditions in controls (p < 0.0005). There were no baseline group differences; however, patients’ CumPres for PRS was lower than controls’ at 3 months (p = 0.002). Patients’ CumPres for PRS decreased non-significantly between the baseline and 3 months but increased at 24 months compared to 3 months (p = 0.025) and was no different from baseline. Controls’ CumPres for PRS increased at 3 months (p = 0.0359), but CumPres for all conditions was correlated between visits (p’s < 0.038). The sipometer is a reliable and sensitive measure of motivation to consume sweet beverages and may reflect changes in post-operative energy intake. Full article
(This article belongs to the Special Issue Low-Calorie Sweeteners: Benefits and Risks in Human Health)
Show Figures

Figure 1

14 pages, 2607 KB  
Article
Different Starch Sources Affect the Growth Performance and Hepatic Health Status of Largemouth Bass (Micropterus salmoides) in a High-Temperature Environment
by Dongyu Huang, Jiaze Gu, Chunyu Xue, Lu Zhang, Xiaoru Chen, Yongli Wang, Hualiang Liang and Mingchun Ren
Animals 2023, 13(24), 3808; https://doi.org/10.3390/ani13243808 - 10 Dec 2023
Cited by 4 | Viewed by 2168
Abstract
The experiment was designed to investigate the effects of different starch types on the growth performance and liver health status of largemouth bass in a high-temperature environment (33–35 °C). In this study, we designed five diets using corn starch (CS), tapioca starch (TS), [...] Read more.
The experiment was designed to investigate the effects of different starch types on the growth performance and liver health status of largemouth bass in a high-temperature environment (33–35 °C). In this study, we designed five diets using corn starch (CS), tapioca starch (TS), sweet potato starch (SPS), potato starch (PS), and wheat starch (WS) as the starch sources (10%). We selected 225 healthy and uniformly sized largemouth bass (199.6 ± 0.43 g) and conducted the feeding experiment for 45 days. The results showed that the WS group had the highest WGR, SGR, and SR and the lowest FCR. Among the five groups, the WS group had the highest CAT activity, SOD activity, and GSH content, while the SPS group had the highest MDA content. Furthermore, oil red O staining of liver samples showed that the TS group had the largest positive region, indicating high lipid accumulation. Lastly, the gene expression results revealed that compared with the WS group, the CS, TS, and SPS groups showed suppressed expression of nrf2, keap1, cat, sod, gpx, il-8, and il-10. Therefore, our results demonstrated the effect of different starch sources on largemouth bass growth performance and hepatic health in a high-temperature environment. Full article
(This article belongs to the Special Issue Fish Nutrition, Physiology and Management)
Show Figures

Figure 1

2 pages, 166 KB  
Abstract
Development of a Diet Quality Score and Adherence to the Swiss Dietary Recommendations for Vegans
by Leonie H. Bogl, Natalie Bez, Joyce Haddad, Giulia Tedde, Klazine Van Der Horst and Isabelle Herter-Aeberli
Proceedings 2023, 91(1), 101; https://doi.org/10.3390/proceedings2023091101 - 1 Dec 2023
Viewed by 1616
Abstract
Background: Vegan diets have recently gained popularity in Switzerland and abroad. A method to evaluate the diet quality of the vegan population for research and clinical practice is currently not available. Therefore, the aim of the present study was to develop a diet [...] Read more.
Background: Vegan diets have recently gained popularity in Switzerland and abroad. A method to evaluate the diet quality of the vegan population for research and clinical practice is currently not available. Therefore, the aim of the present study was to develop a diet quality score for vegans (DQS-V) based on the Swiss dietary recommendations for vegans. Methods: The dataset included 52 healthy vegan adults. Dietary intake data were assessed using three-day weighed food records. Body weight and height were measured, and a venous blood sample for the analysis of vitamin and mineral status was collected. Spearman rank correlation coefficients were used due to the presence of not-normally distributed data. Dietary patterns were identified using principal component analysis (PCA). Results: The DQS-V score (mean ± SD) was 48.9 ± 14.7. Most vegans adhered to the recommended portions of vegetables, vitamin C-rich vegetables, fruits, omega 3-rich nuts, fats and oils, and iodised salt. However, the intake of green leafy vegetables, vitamin C-rich fruits, wholegrains, legumes, nuts and seeds, selenium-rich nuts, zero caloric liquid, and calcium-fortified foods was suboptimal. The intake of sweet-, salty-, fried foods and alcohol was higher than reccomended. The DQS-V had a significantly positive correlation with intakes of fibre, polyunsaturated fatty acids, potassium, zinc, and phosphorus (p’s < 0.05) but was negatively correlated with vitamin B12 and niacin intakes (p’s < 0.05). Two dietary patterns were derived from PCA: (1) refined grains and sweets and (2) wholegrains and nuts. The correlation between the DQS-V and the first dietary pattern was negative (−0.41, p = 0.004), but positive for the second dietary pattern (0.37, p = 0.01). The dietary pattern of refined grains and sweets was inversely correlated with the beta-carotene status (−0.41, p = 0.004) and the vitamin C status (r = −0.51, p = 0.0002). Conclusion: The newly developed DQS-V, based on the Swiss dietary recommendations for vegans, provides a single score for estimating the diet quality among vegan adults. Further validation studies examining the correlation of DQS-V with an independent dietary assessment method and with the biomarkers of nutritional intake and status are still needed before the general use of the DQS-V score. Full article
(This article belongs to the Proceedings of The 14th European Nutrition Conference FENS 2023)
12 pages, 1306 KB  
Article
Effect of Preharvest Treatments with Sodium Bicarbonate and Potassium Silicate in Navel and Valencia Oranges to Control Fungal Decay and Maintain Quality Traits during Cold Storage
by Vicente Serna-Escolano, María Gutiérrez-Pozo, Alicia Dobón-Suárez, Pedro J. Zapata and María José Giménez
Agronomy 2023, 13(12), 2925; https://doi.org/10.3390/agronomy13122925 - 28 Nov 2023
Cited by 7 | Viewed by 3849
Abstract
The quality of sweet orange (Citrus sinensis L.) is determined by the presence of decay caused by phytopathogenic fungi. This can develop in the field and rapidly spread among oranges during postharvest storage. Currently, the conventional treatments applied to control this problem [...] Read more.
The quality of sweet orange (Citrus sinensis L.) is determined by the presence of decay caused by phytopathogenic fungi. This can develop in the field and rapidly spread among oranges during postharvest storage. Currently, the conventional treatments applied to control this problem are chemical fungicides. However, consumers demand eco-friendly and non-polluting alternatives with low chemical residues. Therefore, the aim of this work is the preharvest application of sodium bicarbonate (SB) and potassium silicate (PS) solutions at 0.1 and 1% to Navel and Valencia oranges to elucidate the effect on fruit quality and fungal decay at harvest and after 42 days of storage at 8 °C. Results showed that oranges treated with SB 0.1%, PS 0.1, and PS 1% maintained quality traits at similar levels to the control ones. However, SB 1% reduced firmness and increased weight loss, respiration rate, maturity index, and citrus color index. The total carotenoid content significantly increased in oranges treated with SB 1%, and no differences were observed in the other treatments compared to the control. Total antioxidant activity and total phenolic content decreased in oranges treated with SB at 0.1 and 1%, contrary to the results observed in oranges treated with PS, where both parameters increased. Regarding fungal decay, the best results were obtained in oranges treated with the highest doses of SB and PS. Therefore, the use of SB and PS in preharvest sprays could be an alternative to control fungal decay without affecting orange quality. Full article
Show Figures

Figure 1

16 pages, 4039 KB  
Article
Transcriptome Insights into Candidate Genes of the SWEET Family and Carotenoid Biosynthesis during Fruit Growth and Development in Prunus salicina ‘Huangguan’
by Zhimin Lin, Xiaoyan Yi, Muhammad Moaaz Ali, Lijuan Zhang, Shaojuan Wang and Faxing Chen
Plants 2023, 12(19), 3513; https://doi.org/10.3390/plants12193513 - 9 Oct 2023
Cited by 3 | Viewed by 2152
Abstract
The Chinese plum (Prunus salicina L.) is a fruit tree belonging to the Rosaceae family, native to south-eastern China and widely cultivated throughout the world. Fruit sugar metabolism and color change is an important physiological behavior that directly determines flavor and aroma. [...] Read more.
The Chinese plum (Prunus salicina L.) is a fruit tree belonging to the Rosaceae family, native to south-eastern China and widely cultivated throughout the world. Fruit sugar metabolism and color change is an important physiological behavior that directly determines flavor and aroma. Our study analyzed six stages of fruit growth and development using RNA-seq, yielding a total of 14,973 DEGs, and further evaluation of key DEGs revealed a focus on sugar metabolism, flavonoid biosynthesis, carotenoid biosynthesis, and photosynthesis. Using GO and KEGG to enrich differential genes in the pathway, we selected 107 differential genes and obtained 49 significant differential genes related to glucose metabolism. The results of the correlation analyses indicated that two genes of the SWEET family, evm.TU.Chr1.3663 (PsSWEET9) and evm.TU.Chr4.676 (PsSWEET2), could be closely related to the composition of soluble sugars, which was also confirmed in the ethylene treatment experiments. In addition, analysis of the TOP 20 pathways between different growth stages and the green stage, as well as transient overexpression in chili, suggested that capsanthin/capsorubin synthase (PsCCS) of the carotenoid biosynthetic pathway contributed to the color change of plum fruit. These findings provide an insight into the molecular mechanisms involved in the ripening and color change of plum fruit. Full article
(This article belongs to the Special Issue The Molecular Basis of Plant Developmental Diversity)
Show Figures

Figure 1

15 pages, 6500 KB  
Article
Genome-Wide Identification and Expression Profiling Analysis of SWEET Family Genes Involved in Fruit Development in Plum (Prunus salicina Lindl)
by Cuicui Jiang, Shaomin Zeng, Jun Yang and Xiaoan Wang
Genes 2023, 14(9), 1679; https://doi.org/10.3390/genes14091679 - 25 Aug 2023
Cited by 9 | Viewed by 2247
Abstract
SWEETs (sugars will eventually be exported transporters) play a vital role in longer-distance sugar transportation, and thus control carbon flow and energy metabolism in plants. SWEET genes have been identified in various plant species, but their functions in fruit development remain uncharacterized. Here, [...] Read more.
SWEETs (sugars will eventually be exported transporters) play a vital role in longer-distance sugar transportation, and thus control carbon flow and energy metabolism in plants. SWEET genes have been identified in various plant species, but their functions in fruit development remain uncharacterized. Here, we isolated 15 putative PsSWEETs from the Prunus salicina genome. For further analysis, comprehensive bioinformatics methods were applied to determine the gene structure, chromosome distribution, phylogeny, cis-acting regulatory elements, and expression profiles of PsSWEETs. qRT-PCR analysis suggested that these SWEETs might have diverse functions in the development of plum fruit. The relative expression levels of PsSWEET1 and PsSWEET9 were obviously higher in ripened fruit than the ones in other developmental stages, suggesting their possible roles in the transport and accumulation of sugars in plum fruit. Positive correlations were found between the expression level of PsSWEET3/10/13 and the content of sucrose, and the expression level of PsSWEET2 and the content of fructose, respectively, during the development of ‘Furongli’ fruit, suggesting their possible roles in the accumulation of sucrose and fructose. The current study investigated the initial genomic characterization and expression patterns of the SWEET gene family in plum, which could provide a foundation for the further understanding of the functional analysis of the SWEET gene family. Full article
(This article belongs to the Special Issue Biotechnology and Genetics in Fruits)
Show Figures

Figure 1

14 pages, 1020 KB  
Article
Weight Regain and Ingestive Behavior in Women after Metabolic Surgery
by Jessica G. Nicanor-Carreón, Neda Seyedsadjadi, Blair Rowitz and Marta Yanina Pepino
Nutrients 2023, 15(17), 3670; https://doi.org/10.3390/nu15173670 - 22 Aug 2023
Cited by 8 | Viewed by 2991
Abstract
This study investigated associations between maladaptive ingestive behaviors and weight regain in women who underwent metabolic surgery 2–10 years ago. Using a web-based survey, we assessed emotional, external, and restrained eating (Dutch Eating Behavior Questionnaire—DEBQ), food cravings (Food-Craving Inventory—FCI), and other behaviors (e.g., [...] Read more.
This study investigated associations between maladaptive ingestive behaviors and weight regain in women who underwent metabolic surgery 2–10 years ago. Using a web-based survey, we assessed emotional, external, and restrained eating (Dutch Eating Behavior Questionnaire—DEBQ), food cravings (Food-Craving Inventory—FCI), and other behaviors (e.g., Eating Disorder Examination Questionnaire—EDE-Q; Alcohol Use Disorder Identification Test-Concise—AUDIT-C) in 36 women (42.9 ± 9.5 years old) post-surgery. We found that weight regain was specifically associated with increased frequency of cravings for sweets (r = 0.43), higher global scores in the EDE-Q (r = 0.38), and time elapsed since surgery (r = 0.35; all p’s < 0.04). Multiple regression analysis revealed that the association between weight regain and sweet cravings interacted with time after surgery (p = 0.04), with the strongest association observed in women assessed closer to the surgery (i.e., 2.0–2.8 years). The combination of time after surgery and its interaction with sweet cravings accounted for 31% of the individual variations in weight regain (p = 0.005). Notably, among participants who reported alcohol consumption (31 of 36), 55% had an AUDIT-C score indicating hazardous drinking. These findings highlight the relevance of attending to patients’ reports of frequent sweet cravings and screening for alcohol use to enhance strategies tailored to prevent weight regain and alcohol-related health problems post-surgery. Full article
(This article belongs to the Special Issue Nutrition, Taste, Reward and Bariatric Surgery)
Show Figures

Figure 1

18 pages, 4037 KB  
Article
Combined Di-Ammonium Phosphate and Straw Return Increase Yield in Sweet Corn
by Jawad Ullah, Shanshuai Chen, Yunze Ruan, Akhtar Ali, Noor Muhammad Khan, Muhammad Nafees Ur Rehman and Pingshan Fan
Agronomy 2023, 13(7), 1885; https://doi.org/10.3390/agronomy13071885 - 17 Jul 2023
Cited by 3 | Viewed by 2816
Abstract
Straw returning is an environmentally friendly method to improve soil health and agricultural productivity by reusing organic waste products. However, fields are often also treated with inorganic fertilizers, and the effect of the interaction between phosphate fertilizer application and straw return on crop [...] Read more.
Straw returning is an environmentally friendly method to improve soil health and agricultural productivity by reusing organic waste products. However, fields are often also treated with inorganic fertilizers, and the effect of the interaction between phosphate fertilizer application and straw return on crop yield remains unclear. Therefore, a full-factorial, two-year field experiment was conducted on sweet corn (NARC-16 in late 2021 and Kashmeri-19 in early 2022) to explore how crop yield may be optimized by combining straw return with efficient phosphate fertilization. The experiment involved the application of DAP, SSP, and NP (three different types of phosphates) and the application of crop waste byproducts, namely the residual stover left after sorghum and maize harvesting. We compared control fields with no crop waste or phosphate addition (CR0 and PS0) to experimental plots treated with various phosphates and straw return. Growth parameters such as days to emergence, tasseling, silking and maturity, emergence rate (emergence m−2), height of plant, number of leaves, leaf area per plant, and yield were evaluated, and the influence of the treatment on the economic value of crops was estimated. Phosphorus and straw return were applied at rates of 90 kg per hectare and 5 tons per hectare, respectively. The best P-crop straw combination treatment involved DAP (90 kg ha−1) with the incorporation of 5 tons’ ha−1 of maize straw, which resulted in delayed tasseling (50 days), early silking (68 days), taller plants (178 cm), improved thousand-grain weight (233 g), maximum biological yield (11,349 kg ha−1) and grain yield (3760 kg ha−1). The application of DAP with maize straw return resulted in the highest plant height, biological yield, and grain yield of sweet corn during the second year of the experiment, despite the first year’s yield being influenced by a natural disaster. This combined management strategy (using either DAP or crop residuals) was found to have a more a favorable cost–benefit ratio (BCR) efficiency. In conclusion, increasing the use of crop residuals can help reduce the expensive application of synthetic mineral fertilizers like SSP and NP, while significantly increasing sweet corn production and improving profit margins. Considering the importance of environmental friendliness and sustainable agriculture, the combined use of DAP and straw return is considered a viable method. Full article
(This article belongs to the Section Plant-Crop Biology and Biochemistry)
Show Figures

Figure 1

11 pages, 1426 KB  
Article
Physio-Biochemical Responses of Sweet Cherry Leaf to Natural Cold Conditions
by Matej Vosnjak, Helena Sircelj, Dominik Vodnik and Valentina Usenik
Plants 2022, 11(24), 3507; https://doi.org/10.3390/plants11243507 - 14 Dec 2022
Cited by 8 | Viewed by 2125
Abstract
Trees of the sweet cherry cultivar ‘Grace Star’ (Prunus avium L.) were exposed to low temperatures without frost for two consecutive nights under natural conditions 36 d after flowering, to study the effects on the physiological properties and metabolic status of leaves. [...] Read more.
Trees of the sweet cherry cultivar ‘Grace Star’ (Prunus avium L.) were exposed to low temperatures without frost for two consecutive nights under natural conditions 36 d after flowering, to study the effects on the physiological properties and metabolic status of leaves. The response was studied by measuring chlorophyll fluorescence and gas exchange parameters and by analyzing chloroplast pigments (i) immediately after exposure, (ii) 24 h and (iii) 48 h later. The first exposure at 2.4 (±0.2) °C and a minimum of 0.8 °C elicited more changes than the second exposure at 4.9 (±0.3) °C and a minimum of 2.4 °C. After the first exposure, the maximum quantum yield of PS II (Fv/Fm), effective quantum efficiency of PS II, net photosynthesis (PN), stomatal conductance (gs), transpiration, and intercellular CO2 concentration were significantly lower, and after the second exposure, the content of chlorophyll b, total chlorophyll, β-carotene, and lutein were lower. The content of antheraxanthin and zeaxanthin was higher immediately after both exposures, and that of antheraxanthin was also higher 24 h later. Recovery took longer in trees that were exposed twice. Fv/Fm recovered within 48 h, but the de-epoxidation state of the xanthophyll cycle pool, PN, and gs did not reach the level of controls, indicating that the stress effect lasted several days which is probably sufficient to cause fruit drop and reduce yield. Full article
(This article belongs to the Section Plant Physiology and Metabolism)
Show Figures

Figure 1

13 pages, 2050 KB  
Article
Taste Compound Generation and Variation in Chinese Water Chestnut (Eleocharis dulcis (Burm.f.) Trin. ex Hensch.) Processed with Different Methods by UPLC-MS/MS and Electronic Tongue System
by Guanli Li, Hui Nie, Shuangquan Huang, Xiaochun Li, Shujie Wu, Xiaoxian Tang, Mubo Song and Yanghe Luo
Foods 2022, 11(23), 3869; https://doi.org/10.3390/foods11233869 - 30 Nov 2022
Cited by 4 | Viewed by 2254
Abstract
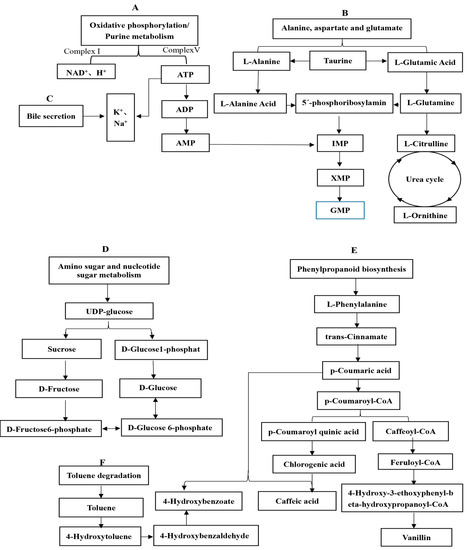
Chinese water chestnut (CWC) is popular among consumers due to its unique flavor and crisp and sweet taste. Thus far, the key substances affecting the taste compound of CWC are still unclear. In this study, we used UPLC-MS/MS and an electronic tongue system [...] Read more.
Chinese water chestnut (CWC) is popular among consumers due to its unique flavor and crisp and sweet taste. Thus far, the key substances affecting the taste compound of CWC are still unclear. In this study, we used UPLC-MS/MS and an electronic tongue system to study the effects of four typical steaming and cooking methods, cooking without peel for 10 min (PC), steaming without peel for 15 min (PS), cooking with peel for 30 min (WPC), steaming with peel for 30 min (WPS), on the taste compound generation and variation of CWC, and revealed the secret of its crisp and sweet taste. The results show that the electronic tongue can effectively identify the taste profile of CWC, and the effective tastes of CWC were umami, bitterness, saltiness, and sweetness. We screened 371 differential compounds from 640 metabolic species. Among them, nucleotides and their derivatives, carbohydrates, organic acids and their derivatives, and amino acids and their derivatives are closely related to the key taste of CWC, and these compounds affected the taste of CWC through six related metabolic pathways: oxidative phosphorylation and purine metabolism; alanine, aspartate, and glutamate; bile secretion; amino sugar and nucleotide sugar metabolism; the phenylpropane pathway; and toluene degradation. This study reveals the potential metabolic causes of taste compound generation and variation in the taste of CWC. Full article
(This article belongs to the Section Foodomics)
Show Figures

Figure 1

15 pages, 9891 KB  
Article
Influence of Stress Anisotropy on Petrophysical Parameters of Deep and Ultradeep Tight Sandstone
by Hui Zhang, Ke Xu, Binxin Zhang, Guoqing Yin, Haiying Wang, Zhimin Wang, Chao Li, Shujun Lai and Ziwei Qian
Appl. Sci. 2022, 12(22), 11543; https://doi.org/10.3390/app122211543 - 14 Nov 2022
Cited by 2 | Viewed by 1889
Abstract
Rock mechanics parameters control the distribution of in situ stress and natural fractures, which is the key to sweet spot evaluation in reservoir engineering. Combined with the distribution of in situ stress, an experimental scheme of stress on rock physical parameters was designed. [...] Read more.
Rock mechanics parameters control the distribution of in situ stress and natural fractures, which is the key to sweet spot evaluation in reservoir engineering. Combined with the distribution of in situ stress, an experimental scheme of stress on rock physical parameters was designed. The results show that rock sonic velocity is extremely sensitive to water saturation under overburden pressure. At ultrasonic frequencies, when the water saturation increases from 0% to 80%, the P-wave velocity increases first and then decreases. When the water saturation continues to increase to 100%, the P-wave velocity increases. This is due to the effect of water saturation on the shear modulus. Saturation is negatively correlated with shear wave velocity and resistivity. Different minerals have different control effects on the rock P-S wave velocity ratio. Quartz content plays a dominant role, and the two are negatively correlated, followed by feldspar and clay, and the two are positively correlated with the P-S wave ratio. The confining pressure, axial compression, stress ratio and burial depth are positively correlated with the P-S wave and negatively correlated with the P-S wave ratio; in descending order, the influencing factors of stress on the petrophysical parameters are maximum stress ratio > confining pressure > axial pressure. Full article
(This article belongs to the Special Issue Mechanical Properties of Rocks under Complex Stress Conditions)
Show Figures

Figure 1

Back to TopTop