Sign in to use this feature.

Years

Between: -

Subjects

remove_circle_outline
remove_circle_outline
remove_circle_outline
remove_circle_outline
remove_circle_outline
remove_circle_outline
remove_circle_outline
remove_circle_outline
remove_circle_outline

Journals

remove_circle_outline
remove_circle_outline
remove_circle_outline
remove_circle_outline
remove_circle_outline
remove_circle_outline
remove_circle_outline
remove_circle_outline
remove_circle_outline
remove_circle_outline
remove_circle_outline
remove_circle_outline
remove_circle_outline
remove_circle_outline
remove_circle_outline
remove_circle_outline
remove_circle_outline
remove_circle_outline
remove_circle_outline
remove_circle_outline
remove_circle_outline
remove_circle_outline
remove_circle_outline
remove_circle_outline
remove_circle_outline
remove_circle_outline
remove_circle_outline

Article Types

Countries / Regions

remove_circle_outline
remove_circle_outline
remove_circle_outline
remove_circle_outline
remove_circle_outline
remove_circle_outline
remove_circle_outline
remove_circle_outline

Search Results (4,961)

Search Parameters:
Keywords = Primary metabolism

Order results
Result details
Results per page
Select all
Export citation of selected articles as:
18 pages, 6919 KB  
Article
Serum Starvation Affects the Transcriptomic and Proliferative Response to ACTH in Primary Cultures of Rat Adrenocortical Cells
by Małgorzata Blatkiewicz, Emilia Cicha, Marta Szyszka, Karol Jopek, Marianna Tyczewska, Izabela Pieścikowska, Ludwik K. Malendowicz and Marcin Rucinski
Cells 2025, 14(23), 1844; https://doi.org/10.3390/cells14231844 (registering DOI) - 22 Nov 2025
Abstract
The adrenocorticotropic hormone (ACTH) is a key regulator of adrenal cortex function, promoting glucocorticoid synthesis and modulating cell proliferation. However, the role of extracellular steroid availability in shaping ACTH responses is still not fully defined. In this study, the functional and transcriptomic effects [...] Read more.
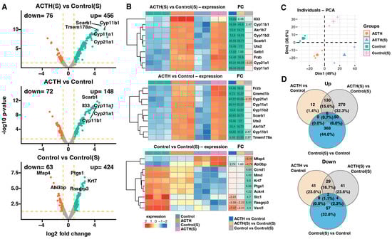
The adrenocorticotropic hormone (ACTH) is a key regulator of adrenal cortex function, promoting glucocorticoid synthesis and modulating cell proliferation. However, the role of extracellular steroid availability in shaping ACTH responses is still not fully defined. In this study, the functional and transcriptomic effects of ACTH were investigated in primary rat adrenocortical cells cultured under standard conditions and under simulating serum starvation (charcoal-stripped serum). The cells were treated with ACTH (10 nM), and proliferation was monitored using xCELLigence RTCA, while corticosterone secretion was assessed via ELISA. The RNA extracted from these samples was then utilised for the purpose of microarray-based gene expression profiling. The present study revealed that charcoal-stripped serum markedly improved ACTH-induced corticosterone output, suggesting that the absence of endogenous steroids sensitises cells to ACTH stimulation possibly by removing negative feedback constraints. This enhanced steroidogenic response was accompanied by a significant suppression of proliferation, confirming that the stimulation of specialised functions (such as steroid secretion) reduces proliferative capacity of adrenocortical cells. Transcriptomic data revealed that the steroids stimulating effect on corticosterone output was mainly mediated via steroid biosynthetic and lipid metabolic processes while inhibitory effect on proliferation rate was mediated mainly by cell adhesion molecules. These results suggest that, in primary culture of rat adrenocortical cells, the stimulatory effect of ACTH on their specialised function (corticosteroid secretion) simultaneously reduces their basal function, which is their proliferation process. Changes in this type are also observed in cells cultured in steroid-depleted conditions. Full article
Show Figures

Figure 1

21 pages, 1165 KB  
Article
Extra Virgin Olive Oil (EVOO) Improves Vascular Endothelial Function and Hemodynamic Parameters in Patients with Hyperlipidemia: A Post Hoc Analysis of a Randomized Controlled Trial
by Christos Kourek, Emmanouil Makaris, Vassiliki Benetou, Prokopios Magiatis, Virginia Zouganeli, Stavros Dimopoulos, Georgios Georgiopoulos, Alexandros Briasoulis, Ioannis Paraskevaidis, Eleni Melliou and Philippos Orfanos
Nutrients 2025, 17(23), 3650; https://doi.org/10.3390/nu17233650 - 21 Nov 2025
Abstract
Background/Objectives: Extra virgin olive oil (EVOO) exhibits potent antioxidant and anti-inflammatory properties. Recent findings from our Institute indicate that its bioactive compounds enhance lipid metabolism, suggesting EVOO as a promising nutritional intervention for hyperlipidemic patients. This clinical study aimed to evaluate the [...] Read more.
Background/Objectives: Extra virgin olive oil (EVOO) exhibits potent antioxidant and anti-inflammatory properties. Recent findings from our Institute indicate that its bioactive compounds enhance lipid metabolism, suggesting EVOO as a promising nutritional intervention for hyperlipidemic patients. This clinical study aimed to evaluate the effects of EVOO consumption on vascular endothelial function and hemodynamic parameters in hyperlipidemic individuals, while comparing two EVOO types differing in polyphenol content and dosage. Methods: This post hoc analysis included 70 participants: 50 patients with hyperlipidemia and 20 healthy controls. All participants consumed EVOO daily for four weeks. Hyperlipidemic patients were randomized into two subgroups: one receiving high-phenolic EVOO at a low dose and another receiving low-phenolic EVOO at a high dose, ensuring equivalent total polyphenol intake. Vascular endothelial function, assessed via near-infrared spectroscopy (NIRS), served as the primary endpoint, while arterial blood pressure and heart rate were secondary endpoints. Statistical analyses employed mixed linear models. Results: Hyperlipidemic patients exhibited significant improvements in endothelial function, with increased reperfusion rate (p = 0.010) and oxygen consumption rate (p < 0.001) compared to controls. Reductions in maximum hyperemia time (p = 0.004) and hyperemia recovery time (p < 0.05) further indicated enhanced vascular function. Diastolic blood pressure (p = 0.007) and heart rate (p = 0.004) decreased significantly. Among subgroups, high-phenolic EVOO at lower doses was more effective in reducing systolic blood pressure (p = 0.049) and improving reperfusion rate (p = 0.049). Conclusions: EVOO consumption improved endothelial function and hemodynamic parameters in hyperlipidemic patients, with high-phenolic EVOO demonstrating superior vascular benefits at lower doses. Full article
(This article belongs to the Section Clinical Nutrition)
21 pages, 3141 KB  
Article
Urinary Multi-Omics Profiling Reveals Systemic Molecular Alterations in Progressive External Ophthalmoplegia
by Michela Cicchinelli, Guido Primiano, Francesca Canu, Jacopo Gervasoni, Aniello Primiano, Lavinia Santucci, Anna Percio, Viviana Greco, Chiara Leoni, Andrea Sabino, Michelangelo Ardito, Giuseppe Zampino, Serenella Servidei, Andrea Urbani and Federica Iavarone
Int. J. Mol. Sci. 2025, 26(23), 11257; https://doi.org/10.3390/ijms262311257 - 21 Nov 2025
Abstract
Advances in next-generation sequencing have significantly improved the molecular diagnosis of mitochondrial diseases (MDs), a group of heterogeneous neurogenetic disorders. However, progress in understanding their pathogenic mechanisms and translating this knowledge into effective therapies remains limited. Elucidating the molecular determinants of phenotypic variability [...] Read more.
Advances in next-generation sequencing have significantly improved the molecular diagnosis of mitochondrial diseases (MDs), a group of heterogeneous neurogenetic disorders. However, progress in understanding their pathogenic mechanisms and translating this knowledge into effective therapies remains limited. Elucidating the molecular determinants of phenotypic variability in primary MDs is essential to uncover disease mechanisms and identify novel therapeutic targets. We investigated a cohort of eight adult patients with genetically confirmed Progressive External Ophthalmoplegia (PEO)—an extremely rare mitochondrial disorder—and compared them with eight age- and sex-matched healthy controls. A comprehensive multi-omics approach combining LC–MS/MS-based proteomics, UPLC–MS/MS-based metabolomics, ATR–FTIR spectroscopy, and chemometric multivariate analysis was employed to identify molecular alterations associated with mitochondrial dysfunction. Distinct proteomic and metabolic patterns related to energy metabolism were observed in PEO patients, correlating with their genetic background. Metabolomic analysis showed altered amino acid levels (seven statistically relevant) and disruptions in the metabolism of cysteine, methionine, and glutathione; proteomics finding (154 differentially expressed proteins) revealed dysregulation in extracellular matrix (ECM) organization and immune response pathways. This integrative analytical strategy offers new insights into the molecular complexity of PEO and mitochondrial disorders. The identification of disease-associated molecular signatures may enhance the understanding of pathogenic mechanisms and support the development of improved diagnostic and therapeutic approaches for MDs. Full article
(This article belongs to the Special Issue Mass Spectrometry Approaches as Clinical Diagnostic/Prognostic Tools)
Show Figures

Figure 1

25 pages, 887 KB  
Review
GAMT Deficiency: Clinical Presentation, Treatment, Diagnosis, Animal Models, Preclinical and Clinical Developments
by Sara Biagiotti, Elena Perla, Serafina Manila Guzzo, Manuela Tolve, Francesca Nardecchia, Luigia Rossi, Claudia Carducci, Tiziana Pascucci, Vincenzo Leuzzi and Mauro Magnani
Int. J. Mol. Sci. 2025, 26(23), 11282; https://doi.org/10.3390/ijms262311282 - 21 Nov 2025
Abstract
Guanidinoacetate Methyl Transferase (GAMT) deficiency is a rare disease characterized by neurodevelopmental derangements, epilepsy, and movement disorders. The condition arises from the combined effect of postnatal brain creatine (Cr) depletion and guanidinoacetate (GAA) toxicity. Consequently, current treatment relies on Cr supplementation [...] Read more.
Guanidinoacetate Methyl Transferase (GAMT) deficiency is a rare disease characterized by neurodevelopmental derangements, epilepsy, and movement disorders. The condition arises from the combined effect of postnatal brain creatine (Cr) depletion and guanidinoacetate (GAA) toxicity. Consequently, current treatment relies on Cr supplementation and metabolic management to reduce GAA accumulation by limiting its synthesis through ornithine supplementation and precursor reduction. Although effective in preventing the severe GAMT phenotype, the therapy is limited in normalizing these metabolites’ concentrations. Recently, interest has been growing in approaches aimed at restoring the mutant enzyme as the primary step toward a cure. Some of these approaches have been investigated at the preclinical level and are here summarized. Interestingly, a mouse model that replicates most of the patients’ features is now available in various labs, and the strong commitment of the Association for Creatine Deficiency has fostered the coordination and support of many of these models’ initiatives. This review introduces readers to the complexity of this ultrarare condition, describes current therapeutic approaches, provides information about the most accurate methods for an early diagnosis, and outlines the main features of the available animal models. Finally, some current preclinical investigations are described, along with some preliminary expectations of emerging data. Full article
17 pages, 2073 KB  
Article
Polystyrene Micro- and Nanoplastic Exposure Triggers an Activation and Stress Response in Human Astrocytes
by Sonia Kiran, Uvindu Thilanka, Yu Xue and Qing-Xiang Amy Sang
Int. J. Mol. Sci. 2025, 26(23), 11273; https://doi.org/10.3390/ijms262311273 - 21 Nov 2025
Abstract
Recent evidence indicates the presence of micro- and nanoplastics in the human brain, with higher accumulation observed in patients with dementia. However, their mechanistic effects on the human brain at the cellular level remain underexplored. Astrocytes play a crucial role in repairing neurons [...] Read more.
Recent evidence indicates the presence of micro- and nanoplastics in the human brain, with higher accumulation observed in patients with dementia. However, their mechanistic effects on the human brain at the cellular level remain underexplored. Astrocytes play a crucial role in repairing neurons following injury. The dysfunction of these cells can lead to chronic inflammation, a hallmark of neurodegenerative diseases. Here, we investigated the cytotoxic responses of primary human astrocytes exposed to polystyrene particles of two representative sizes, 25 nm and 1 µm, at concentrations of 1 µg/mL and 5 µg/mL for 48 h. Flow cytometry and confocal microscopy revealed the accumulation of particles of both sizes within the cytoplasm. Functional assays revealed reduced cell viability and elevated lactate dehydrogenase release, indicating cytotoxic effects following microplastic exposure. Gene expression analysis showed significant upregulation of MAPK14 and SOD2, indicating oxidative stress activation, and increased expression of pro-inflammatory mediators IL-6, TNF-α, and NF-κB1. In parallel, GLUT1 transcripts and GLUT1-positive cell populations were markedly reduced, suggesting impaired glucose metabolism. Collectively, these findings demonstrate that microplastics disrupt astrocytic homeostasis by inducing oxidative, inflammatory, and metabolic disturbances, leading to a reactive yet metabolically compromised phenotype. This study demonstrates the cellular damage caused by microplastics in astrocytes, which may contribute to a cellular mechanism linking environmental pollutant exposure to adverse effects on human health. Full article
(This article belongs to the Section Molecular Nanoscience)
11 pages, 648 KB  
Article
Body Mass Index and Hemoglobin A1c Correlate with Clinical Needs After COVID-19 Vaccination in the Veterans Affairs System
by Jay Pendse, Gabriela Jordan, Binhuan Wang, Craig Tenner, Brenda Dorcely, Robert J. Ulrich, Kevin Zhang, Sabrina Felson, Melanie Jay and José O. Alemán
J. Clin. Med. 2025, 14(23), 8271; https://doi.org/10.3390/jcm14238271 - 21 Nov 2025
Abstract
Background: Throughout the course of the COVID-19 pandemic, clinicians recognized that individuals with metabolic syndrome, including elevated body mass index (BMI) and type 2 diabetes, have increased clinical care requirements and worsened outcomes during COVID-19 infection. With the availability of COVID-19 vaccines, it [...] Read more.
Background: Throughout the course of the COVID-19 pandemic, clinicians recognized that individuals with metabolic syndrome, including elevated body mass index (BMI) and type 2 diabetes, have increased clinical care requirements and worsened outcomes during COVID-19 infection. With the availability of COVID-19 vaccines, it was unknown whether vaccination could mitigate the clinical outcomes among patients with metabolic syndrome. In this study, we sought to determine whether BMI and hemoglobin A1c are associated with a risk of breakthrough infection and increased clinical needs among patients who have been fully vaccinated against COVID-19. Methods: We conducted a retrospective cohort study of patients in the Veterans Affairs healthcare system who were vaccinated against COVID-19 between 1 December 2020 and 22 August 2021. We sampled a random subset of 549,344 patients from a total of over 1 million de-identified patients greater than age 18 who were vaccinated between 1 December 2020 and 22 August 2021, without a prior positive COVID-19 test in the VA healthcare system data warehouse. The primary study outcomes were breakthrough COVID-19 infections after vaccination and hospitalization due to breakthrough COVID-19 infections. Results: We identified 480,129 patients with available BMI and hemoglobin A1c data; of these, all had data available for the covariates of race, ethnicity, sex, and age, and 467,283 had data available for district as well. Adjusting for those covariates, Cox proportional hazards modeling for time from vaccination until breakthrough infection demonstrated that higher BMI (HR per unit 1.015, p < 0.001) and hemoglobin A1c were associated with an increased risk of infection (HR per unit 1.063, p < 0.001). The number of patients from this set who developed breakthrough infections within the study period was 8903 (9146 if those with missing district data were included). The average age of fully vaccinated patients with breakthrough COVID-19 infection within six months of full vaccination was 64.5. The average BMI was 31.2 ± 6.2 and the average A1c was 6.34 ± 1.5. Adjusting for the above covariates, multivariable logistic regression trends towards significance, with an increased risk of hospitalization due to breakthrough COVID-19 infection with increased BMI (HR per unit 1.010, p = 0.052), and was statistically significant for increased hemoglobin A1c (HR per unit 1.150, p < 0.010). Conclusions: This study identifies BMI and hemoglobin A1c as risk factors for breakthrough COVID-19 infection among fully vaccinated patients in the US veteran population. Full article
(This article belongs to the Special Issue COVID-19 and Endocrine Complications)
Show Figures

Figure 1

25 pages, 2009 KB  
Article
Characterization of Multifloral Bee Pollen Collected from Geographically and Botanically Distinct Regions in Tunisia
by Asma Sakhraoui, Fatma Arrari, Anis Sakhraoui, Volkan Aylanc, Maria Shantal Rodriguez-Flores, Maria Carmen Seijo, Miguel Vilas-Boas, Mondher Mejri and Soraia I. Falcão
Foods 2025, 14(23), 3986; https://doi.org/10.3390/foods14233986 - 21 Nov 2025
Abstract
Bee pollen is highly regarded for its nutritional and therapeutic properties, and Tunisia’s diverse ecosystems provide ideal conditions to produce high-quality bee pollen. The aim of this study was to characterize seven polyfloral bee pollen samples from major Tunisian regions, analysing their physicochemical [...] Read more.
Bee pollen is highly regarded for its nutritional and therapeutic properties, and Tunisia’s diverse ecosystems provide ideal conditions to produce high-quality bee pollen. The aim of this study was to characterize seven polyfloral bee pollen samples from major Tunisian regions, analysing their physicochemical and phytochemical parameters to evaluate compliance with national quality standards and their potential contribution to human nutrition. The nutritional and biochemical characterization of bee pollen samples was performed using standardized methods. Phenolic, flavonoid, and tannin contents were measured by colorimetric assays; carotenoids and chlorophylls spectrophotometrically; amino acids and sugars by HPLC; fatty acids by GC–MS; and minerals by atomic absorption spectroscopy. Amino acid levels were relatively constant between samples, but significant differences (p < 0.05) were noted, with concentrations ranging from 4.93 ± 0.15 mg·kg−1 (K-O4) to 82.72 ± 2.36 mg·kg−1 (O-O4). Tyrosine, aspartic acid, and glutamic acid were the dominant amino acids in both total and free forms, while threonine was identified as the relatively limiting amino acid. The proportion of total essential amino acids (TEAA) to total amino acids (TAA) met the nutritional recommendations set by the FAO. A total of 16 fatty acids were quantified in the seven BP samples, including nine saturated and six unsaturated fatty acids, with total content ranging from 0.26 g/100 g−1 (T-03) to 37.06 g/100 g−1 (G-03), which the primary fatty acids identified were α-linolenic acid, palmitic acid, and oleic acid. However, palmitoleic acid was detected in only two samples, in small amounts (0.34% and 0.46%). Essential minerals such as K, Ca, P, Mg, Zn, Fe, Mn, and Cu were present in significant amounts, playing a crucial role in both plant metabolism and human health Despite variations between samples, Tunisian bee pollen was overall evaluated as a valuable dietary supplement. Full article
Show Figures

Figure 1

16 pages, 4823 KB  
Article
Rhizosphere Bacillus proteolyticus Strain Enhances the Eleutherococcus senticosus (Rupr. & Maxim.) Maxim. Growth in Roots and Soil Nutrient Status While Enriching the Plant-Beneficial Bacteria in Rhizosphere
by Ye Zhang, Xiaoqing Tang, Jiaying Qi, Weixue Zhong, Xiaohui Li, Zhonghua Tang, Ying Liu and Dewen Li
Biology 2025, 14(12), 1633; https://doi.org/10.3390/biology14121633 - 21 Nov 2025
Abstract
This study aimed to investigate the promoting mechanisms of Bacillus proteolyticus (B. proteolyticus) on Eleutherococcus senticosus (Rupr. and Maxim.) Maxim. (therm E. senticosus) root development. Using therm E. senticosus seeds as experimental material, soil was drenched with B. proteolyticus suspensions at [...] Read more.
This study aimed to investigate the promoting mechanisms of Bacillus proteolyticus (B. proteolyticus) on Eleutherococcus senticosus (Rupr. and Maxim.) Maxim. (therm E. senticosus) root development. Using therm E. senticosus seeds as experimental material, soil was drenched with B. proteolyticus suspensions at different concentrations v/v (water, 25%; 50%; 75%, and 100%). The results showed that the germination rate, root tip number (52 ± 2.97), total root length (23.7 ± 0.46 cm), and total root volume (57.36 ± 1.64 mm3) exhibited an initial increase, then a decrease after B. proteolyticus treatment (p < 0.05). Principal component analysis (PCA) indicated that the soil of B. proteolyticus at a 50% concentration was conducive to seed germination. Compared with CK, GC-MS analysis revealed that 16 differential primary metabolites were screened, primarily enriched in galactose metabolism, starch and sucrose metabolism, and TCA cycle pathways after 50% B. proteolyticus treatment. LC-MS analysis revealed that the contents of six main medicinal components were higher than those of CK, with the content of eleutheroside E being 2.62 times greater. In rhizosphere soil, the contents of NO3-N and NH4+-N were promoted, and the abundance of Gemmatimonadetes was increased in bacterial communities. Correlation analysis revealed significant correlations between the abundance of Gemmatimonadetes and the contents of NO3-N and NH4+-N, as well as between total root length and D-galactose content, suggesting that these relationships may contribute to the root growth. Therefore, the soil of B. proteolyticus at a 50% concentration could enhance both the biomass and medicinal value of cultivated therm E. senticosus. This study provided novel insight that B. proteolyticus would be expected to be developed as an effective microbial preparation, offering a sustainable strategy for its agricultural production. Full article
Show Figures

Figure 1

20 pages, 2003 KB  
Article
Impact of Oral Administration of Lactobacillus reuteri LMG-P 27481 on Human Gut Microbiota Diversity and Function: A Pilot Study
by Veronica Ojetti, Carmine Petruzziello, Alessio Migneco, Marcello Candelli and Angela Saviano
Biomedicines 2025, 13(11), 2840; https://doi.org/10.3390/biomedicines13112840 - 20 Nov 2025
Abstract
Background: Many literature studies have reported the beneficial effects of probiotics on human health, but few articles have evaluated their “real effects” on the modulation of microbiota after their use. Lactobacillus reuteri (L. reuteri) is one of the most studied [...] Read more.
Background: Many literature studies have reported the beneficial effects of probiotics on human health, but few articles have evaluated their “real effects” on the modulation of microbiota after their use. Lactobacillus reuteri (L. reuteri) is one of the most studied probiotics with the best effects on gut microbiota. Aims: The primary aim of our study was the evaluation of the intestinal colonization by L. reuteri-LMG P 27481 and its effects on the modification of the gut bacterial flora. The secondary aim was the evaluation of side effects through the validated Gastrointestinal Symptom Rating Scale (GSRS). Patients and Methods: This is an interventional, open-label study conducted on 20 healthy adults (10 men and 10 women M/F; mean age 34 ±15 years) who received a probiotic Reuterin® LMG (L. reuteri LMG P 27481) for 28 consecutive days in drops at a concentration of 1 × 109 (five drops per day). Microbiota analysis was performed at enrollment (T0), at the end of probiotic supplementation (T1) and after a 14-day follow-up period (T2). Results: In our study we observed interesting quantitative and functional variations as regards the Firmicutes/Bacterioidetes ratio, intestinal permeability, and the production of short-chain fatty acids (SCFA). This probiotic was safe and was able to improve patients’ symptoms. Conclusions: The intake of L. reuteri LMG-P 27481 in healthy subjects showed transitory variations in some functional and metabolic gut functions, especially an improvement in the barrier effect and intestinal permeability, y and an increase in SCFA. Future studies should include target populations to have a greater range for modulation of the gut microbiota. Full article
Show Figures

Figure 1

33 pages, 4892 KB  
Article
Comparative Proteomic Analysis of Acremonium chrysogenum Strains: Key Changes Converting the Wild-Type Strain into Antibiotic Cephalosporin C Biofactory
by Alexander A. Zhgun, Maria V. Dumina, Alexey V. Beletsky, Arthur T. Kopylov and Viktor G. Zgoda
J. Fungi 2025, 11(11), 822; https://doi.org/10.3390/jof11110822 - 20 Nov 2025
Abstract
Acremonium chrysogenum is the only industrial producer of the antibiotic cephalosporin C (CPC), the starting substance for manufacturing cephalosporins of the first to fifth generations. Strains produced for industrial use are significantly improved by multiple rounds of random mutagenesis; however, the molecular basis [...] Read more.
Acremonium chrysogenum is the only industrial producer of the antibiotic cephalosporin C (CPC), the starting substance for manufacturing cephalosporins of the first to fifth generations. Strains produced for industrial use are significantly improved by multiple rounds of random mutagenesis; however, the molecular basis for such changes is not fully understood. In this study, we attempt to elucidate key changes that occurred at the proteome level in the CSI program of A. chrysogenum HY (RNCM F-4081D), with CPC production 300-fold higher than that in the parental A. chrysogenum WT strain (ATCC 11550). Our work reveals that more than 30% of proteins are differentially expressed at different stages of fermentation. Among the identified changes, the most critical appears to be upregulation of beta-lactam biosynthetic enzymes. The data also suggest shifts in the primary metabolic pathways, providing building blocks for beta-lactam synthesis reactions, including the amino acid precursors cysteine and valine and the substrate for the expandase reaction, α-ketoglutarate. Changes in energy flows in favor of targeted metabolic pathways are also revealed. High-yielding CPC production appears to be accompanied by oxidative stress, as key oxidative stress enzymes are upregulated. Our findings are consistent with previous investigations describing changes that occurred in other fungal strains improved by classical methods. This points to general key changes leading to high-yield production. A deeper understanding of these features is important for predicting the target effects of improved industrial producers of secondary metabolites. Full article
Show Figures

Figure 1

23 pages, 4385 KB  
Article
Serum p-Cresol and 7-HOCA Levels and Fatty Acid and Purine Metabolism Are Associated with Survival, Progression, and Molecular Classification in GB—Serum Proteome and Metabolome Analysis Pre vs. Post Up-Front Chemoirradiation
by Andra V. Krauze, M. Li, Y. Zhao, E. Tasci, S. Chappidi, T. Cooley Zgela, M. Sproull, M. Mackey and K. Camphausen
Curr. Oncol. 2025, 32(11), 650; https://doi.org/10.3390/curroncol32110650 - 20 Nov 2025
Abstract
Background: Glioblastoma (GB) is the most common primary brain tumor, with poor prognosis, significant neurological symptoms, and near-universal recurrence. Biomarker development is often limited by the scarcity of tumor tissue available for study. Noninvasive serum-based profiling offers potential to improve outcomes. Purpose: This [...] Read more.
Background: Glioblastoma (GB) is the most common primary brain tumor, with poor prognosis, significant neurological symptoms, and near-universal recurrence. Biomarker development is often limited by the scarcity of tumor tissue available for study. Noninvasive serum-based profiling offers potential to improve outcomes. Purpose: This study examined serum proteomic and metabolomic profiles pre- and post-concurrent chemoirradiation (CRT) to identify associations with patient outcomes and molecular classification, and to explore relevant signaling and metabolic pathways. Methods: Serum samples from 109 GB patients, obtained prior to and following completion of CRT, were analyzed with each patient serving as their own control, using a SOMAScan® proteomic assay (7289 proteins) and metabolomics (SECIM, 6015 compounds). Clinical data were obtained through chart review. Proteomic and metabolomic changes were examined at baseline (prior to CRT) and in alteration (pre- vs. post-CRT) for their association with overall survival (OS), progression-free survival (PFS), MGMT, and IDH status. Cox models, gene set enrichment analysis (Hallmark, GSEA), and Kaplan–Meier survival analysis were used. Results: Several hundred proteins and metabolites were associated with OS and PFS. MGMT status was known in 60% and IDH in 38% of patients. Pre-CRT DLST (HR 11.7, p < 0.001, adj p = 0.01) was the only protein significantly associated with OS. Pre-CRT, and higher 7-HOCA was linked to worse OS (HR 1.3) and PFS (HR 1.5), while increased p-cresol was associated with improved OS (HR 0.8) and PFS (HR 0.9). Kaplan–Meier analysis based on signal alteration post-CRT vs. pre-CRT, revealed superior OS with lower DLST and MSR1 and superior PFS with higher PGAM2 and ATG5, and lower 7-HOCA. Pathway analysis linked improved PFS to fatty acid metabolism, citric acid cycle, and purine biosynthesis. MGMT and IDH class comparisons revealed associations primarily with amino acid and fatty acid metabolism. Both MGMT methylation and IDH mutation correlated with increased PLAG12B expression, with significance only for MGMT (p < 0.001). IDH mutation was associated with decreased MSR1 (p = 0.047) and p-cresol (p < 0.001). Conclusions: Serum-based fatty acid and purine metabolism pathways are associated with OS and PFS in GB. 7-HOCA and p-cresol emerged as potential biomarkers linked to treatment response and molecular subtype. These findings support further investigation of noninvasive biospecimens for clinically actionable biomarkers in GB. Full article
(This article belongs to the Special Issue Advances in Radiation Treatment for Brain Tumors)
Show Figures

Figure 1

33 pages, 1064 KB  
Review
A Systematic Review of Palmitate-Mediated Insulin Resistance in C2C12 Myotubes
by John M. Zimmerman, Alexa J. Klein, Kipton B. Travis and Roger A. Vaughan
Nutrients 2025, 17(22), 3619; https://doi.org/10.3390/nu17223619 - 20 Nov 2025
Abstract
Background/Objectives: Skeletal muscle plays a pivotal role in whole-body glucose metabolism and is a major target in the pathogenesis and treatment of insulin resistance and type 2 diabetes. The C2C12 myotube cell line is one of the most used in vitro models to [...] Read more.
Background/Objectives: Skeletal muscle plays a pivotal role in whole-body glucose metabolism and is a major target in the pathogenesis and treatment of insulin resistance and type 2 diabetes. The C2C12 myotube cell line is one of the most used in vitro models to investigate mechanisms of insulin resistance. This systematic review (1) summarizes the most common experimental conditions including palmitate concentrations and treatment durations used to induce insulin resistance in C2C12 myotubes; (2) characterizes outcomes related to insulin resistance; and (3) discusses strengths and limitations associated with this model. Methods: A systematic search of PubMed and Scopus was conducted using terms “C2C12 AND palmitate AND insulin resistance” and related variations. A total of 191 articles met inclusion criteria. Results: The most frequently used palmitate concentrations were 0.25 mM, 0.5 mM, and 0.75 mM for at least 16 h, which consistently led to decreased insulin-stimulated pAkt expression, GLUT4 abundance, and insulin-stimulated glucose uptake. Conclusions: The high volume and consistency of primary findings is a key strength of this article which demonstrated reduced insulin signaling across various culture conditions, treatment durations, and insulin co-stimulation protocols. Full article
(This article belongs to the Section Nutrition and Diabetes)
Show Figures

Figure 1

17 pages, 10025 KB  
Review
Recent Advances in Sewer Biofilms: A Perspective on Bibliometric Analysis
by Linjun Zhang, Jinbiao Liu, Guoqiang Song, Shuchang Huang, Claudia Li and Jaka Sunarso
Water 2025, 17(22), 3319; https://doi.org/10.3390/w17223319 - 20 Nov 2025
Abstract
The long-distance transport of wastewater in sewers inevitably leads to the formation of biofilms on the inner wall of sewers. Numerous studies have focused on analyzing the hydrogen sulfide, methane production, and emission patterns associated with sewer biofilms in sewer systems. This study [...] Read more.
The long-distance transport of wastewater in sewers inevitably leads to the formation of biofilms on the inner wall of sewers. Numerous studies have focused on analyzing the hydrogen sulfide, methane production, and emission patterns associated with sewer biofilms in sewer systems. This study employed bibliometric methods to analyze the research progress in the field of sewer biofilms from 1995 to 2025, and revealed the associated development trend, international cooperation network, and research hotspots. The results demonstrate a substantial increase in the number of annual publications over the past decade, with China and Australia as the primary contributors. The journal Water Research has been found to exert a significant influence. The research hotspots concentrate on the generation and control of hydrogen sulfide and methane, sewer corrosion mechanisms, and microbial community dynamics, with chemical dosing, sulfate-reducing bacteria, and biofilm metabolism as the key directions. The evolution of keywords demonstrates that early research focused on organic matter transformation, and in recent years, there has been a shift towards microbial ecology and wastewater epidemiology, along with other emerging areas. Recent years have seen China as well as China’s institution and authors emerge as the primary contributors in the sewer biofilm field, a development attributable to the country’s policy support, which has precipitated the development of green technologies and smart monitoring systems. This study demonstrates the necessity of international cooperation and provides theoretical references and technological directions for future sewer biofilms research. Full article
(This article belongs to the Section Wastewater Treatment and Reuse)
Show Figures

Figure 1

33 pages, 2187 KB  
Article
Glymphatic Clearance in the Optic Nerve: A Multidomain Electro-Osmostic Model
by Shanfeng Xiao, Huaxiong Huang, Robert Eisenberg, Zilong Song and Shixin Xu
Entropy 2025, 27(11), 1174; https://doi.org/10.3390/e27111174 - 20 Nov 2025
Abstract
Effective metabolic waste clearance and maintaining ionic homeostasis are essential for the health and normal function of the central nervous system (CNS). To understand its mechanism and the role of fluid flow, we develop a multidomain electro-osmotic model of optic-nerve microcirculation (as a [...] Read more.
Effective metabolic waste clearance and maintaining ionic homeostasis are essential for the health and normal function of the central nervous system (CNS). To understand its mechanism and the role of fluid flow, we develop a multidomain electro-osmotic model of optic-nerve microcirculation (as a part of the CNS) that couples hydrostatic and osmotic fluid transport with electro-diffusive solute movement across axons, glia, the extracellular space (ECS), and arterial/venous/capillary perivascular spaces (PVS). Cerebrospinal fluid enters the optic nerve via the arterial parivascular space (PVS-A) and passes both the glial and ECS before exiting through the venous parivascular space (PVS-V). Exchanges across astrocytic endfeet are essential and they occur in two distinct and coupled paths: through AQP4 on glial membranes and gaps between glial endfeet, thus establishing a mechanistic substrate for two modes of glymphatic transport, at rest and during stimulus-evoked perturbations. Parameter sweeps show that lowering AQP4-mediated fluid permeability or PVS permeability elevates pressure, suppresses radial exchange (due mainly to hydrostatic pressure difference at the lateral surface and the center of the optic nerve), and slows clearance, effects most pronounced for solutes reliant on PVS–V export. The model reproduces baseline and stimulus-evoked flow and demonstrates that PVS-mediated export is the primary clearance route for both small and moderate solutes. Small molecules (e.g., Aβ) clear faster because rapid ECS diffusion broadens their distribution and enhances ECS–PVS exchange, whereas moderate species (e.g., tau monomers/oligomers) have low ECS diffusivity, depend on trans-endfoot transfer, and clear more slowly via PVS–V convection. Our framework can also be used to explain the sleep–wake effect mechanistically: enlarging ECS volume (as occurs in sleep) or permeability increases trans-interface flux and accelerates waste removal. Together, these results provide a unified physical picture of glymphatic transport in the optic nerve, yield testable predictions for how AQP4 function, PVS patency, and sleep modulate size-dependent clearance, and offer guidance for targeting impaired waste removal in neurological disease. Full article
(This article belongs to the Special Issue Modeling, Analysis, and Computation of Complex Fluids)
Show Figures

Figure 1

76 pages, 7370 KB  
Review
Molecular and Cellular Effects of Microplastics and Nanoplastics in the Pathogenesis of Cardiovascular, Nervous, Urinary, Digestive, and Reproductive System Diseases: A Global Systematic Review
by Vasilii Chulkov, Mitkhat Gasanov, Vladimir Isakov, Anastasia Denisenko, Chizaram Nwosu and Stanislav Rodkin
Int. J. Mol. Sci. 2025, 26(22), 11194; https://doi.org/10.3390/ijms262211194 - 19 Nov 2025
Viewed by 104
Abstract
Microplastics (MPs) and nanoplastics (NPs), formed as a result of plastic product degradation, pose a global environmental threat by penetrating biological systems and inducing systemic pathological changes. This systematic review, conducted in accordance with the Preferred Reporting Items for Systematic Reviews and Meta-Analyses [...] Read more.
Microplastics (MPs) and nanoplastics (NPs), formed as a result of plastic product degradation, pose a global environmental threat by penetrating biological systems and inducing systemic pathological changes. This systematic review, conducted in accordance with the Preferred Reporting Items for Systematic Reviews and Meta-Analyses extension for Scoping Reviews guidelines, aims to analyze the molecular and cellular mechanisms of the toxic effects of MPs and NPs on the human cardiovascular, nervous, reproductive, urinary, and digestive systems. The primary mechanisms include oxidative stress, inflammation, mitochondrial dysfunction, apoptosis, autophagy, ferroptosis, and impaired barrier functions. In the cardiovascular system, MPs and NPs contribute to endothelial dysfunction, disorders of lipid metabolism, and fibrosis; in the nervous system, they promote neuroinflammation, pathological protein aggregation, and psychiatric disorders; in the reproductive system, they lead to hormonal imbalance and reduced fertility; in the kidneys, they cause inflammation, and fibrosis and lead to deterioration of kidney function; and in the gastrointestinal tract, they contribute to dysbiosis and metabolic disorders. The literature search was conducted in the PubMed, Web of Science, and Scopus databases without limitations on date, language, or access. Studies were selected based on criteria of transparency, statistical validity, sample representativeness, and correctness of data interpretation. The review emphasizes the necessity of an interdisciplinary approach to developing prevention and treatment strategies, including reduction in exposure, antioxidant and immunomodulatory therapy, and restoration of barrier functions and microbiota. The data obtained reveal research gaps and identify directions for further study. Full article
(This article belongs to the Special Issue Cellular and Molecular Mechanisms of Cardiovascular Repair)
Show Figures

Figure 1

Back to TopTop