Comparative Proteomic Analysis of Acremonium chrysogenum Strains: Key Changes Converting the Wild-Type Strain into Antibiotic Cephalosporin C Biofactory
Abstract
1. Introduction
2. Materials and Methods
2.1. Materials
2.2. Strains of Microorganisms
2.3. Fermentation of A. chrysogenum Strains
2.4. Extraction of Proteins from A. chrysogenum Cells
2.5. Sample Preparation
2.6. Liquid Chromatography and Mass Spectrometry
2.7. Estimating of Protein Content in the Proteome
2.8. Data Analysis
3. Results
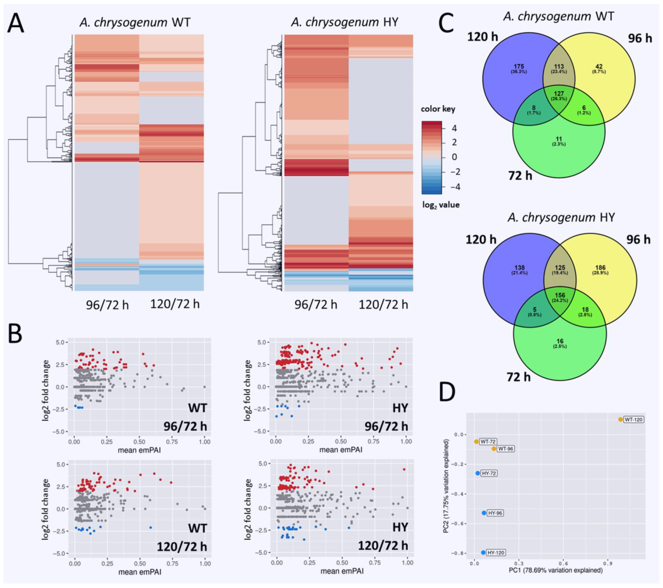
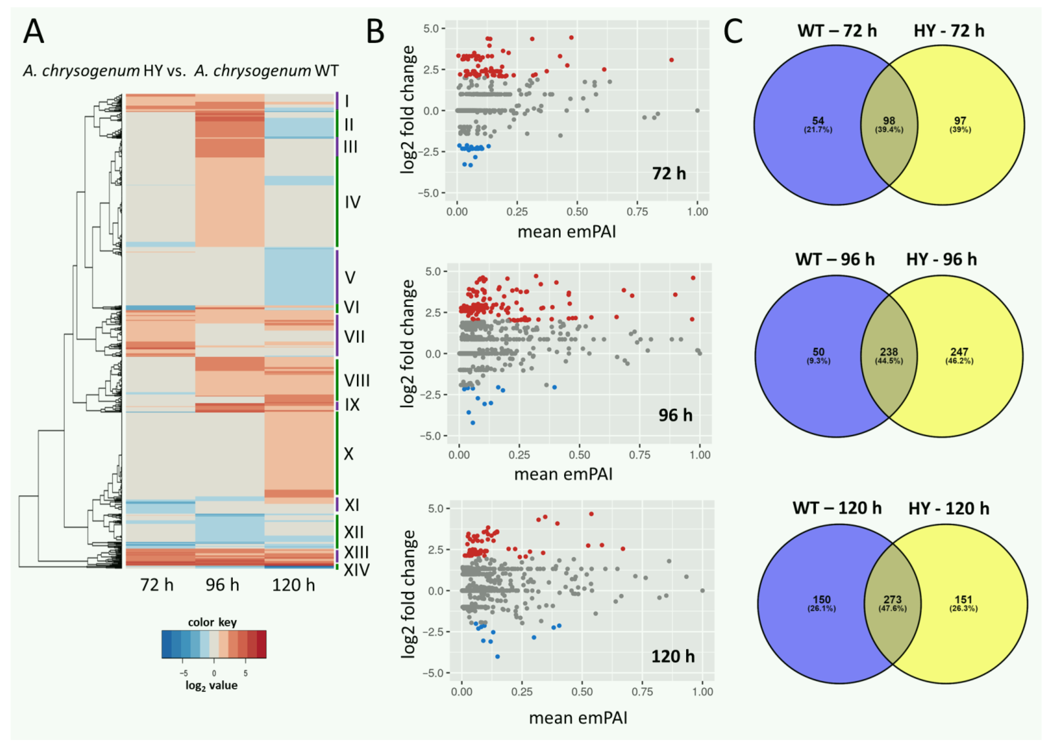
3.1. Alterations in the Proteome of A. chrysogenum HY Compared to A. chrysogenum WT at Different Time Points Fermentation Time Points
3.2. Proteome Rearrangement in A. chrysogenum WT and HY Strains During Fermentation
3.3. Upregulation of Enzymes of the CPC Biosynthesis Pathway in A. chrysogenum HY
3.4. Upregulation of Oxidative Stress Proteins in A. chrysogenum HY
3.5. Upregulation of Sulfur Metabolism Enzymes in A. chrysogenum HY
3.6. Upregulation of Selected Enzymes of Primary Metabolism in A. chrysogenum HY
3.7. Changes in Grg Protein Production
4. Discussion
5. Conclusions
Supplementary Materials
Author Contributions
Funding
Institutional Review Board Statement
Informed Consent Statement
Data Availability Statement
Conflicts of Interest
Abbreviations
| 1,3-DAP | 1,3-diaminopropane |
| Acetyl-CoA | Acetyl-coenzyme A |
| AdoMet | S-adenosylmethionine synthase |
| ALS | Acetolactate synthase |
| ATMT | Agrobacterium tumefaciens-mediated transformation |
| BGC | Biosynthetic gene cluster |
| CAA | Agarized Czapek-L-Asn (medium) |
| CAT | Catalase |
| CatG | Catalase-peroxidase |
| CDA | Agarized Czapek-Dox (medium) |
| CefD1 | Isopenicillin N-CoA synthetase |
| CefD2 | Isopenicillin N-CoA epimerase |
| CefEF | Deacetoxycephalosporin C synthetase (penicillin N expandase)/deacetoxycephalosporin C hydroxylase |
| CefG | Deacetylcephalosporin-C acetyltransferase |
| CP | Complex (medium) |
| CPA | Agarized complex (medium) |
| CPC | Cephalosporin C |
| COX | Cytochrome c oxidase |
| CSI | Classical strain improvement |
| CysK | Cysteine synthase 1 |
| CysO | Cysteine synthase 2 |
| DAC | Deacetylcephalosporin C |
| DAOC | Deacetoxycephalosporin C |
| DEPs | Differentially expressed proteins |
| DLD | Dihydrolipoyl dehydrogenase |
| DLST | Dihydrolipoyl succinyltransferase |
| DTT | Dithiothreitol |
| GPx | Glutathione peroxidase |
| GR | Glutathione reductase |
| Grg | Glucose-repressible gene |
| GRX | Glutaredoxin |
| HY | High-yielding |
| IDH | Isocitrate dehydrogenase |
| IPN | Isopenicillin N |
| LLD-ACV | δ-(L-α-aminoadipoyl)-L-cysteinyl-D-valine |
| MDH | Malate dehydrogenase |
| MecB | Cystathionine gamma-lyase |
| MMSDH | Methylmalonate-semialdehyde dehydrogenase |
| ODC | Ornithine decarboxylase |
| OGDH | Oxoglutarate dehydrogenase |
| PAs | Polyamines |
| PcbAB | ACV (δ-[L-α-Aminoadipyl]-L- Cysteinyl-D-Valine) synthetase |
| PcbC | Isopenicillin N-synthase |
| PenG | Penicillin G |
| PenN | Penicillin N |
| PHGDH | Phosphoglycerate dehydrogenase |
| PKS | Polyketide synthases |
| PRX | Peroxiredoxin |
| SAHase | Adenosylhomocysteinase |
| SAM | S-adenosylmethionine |
| SAMase | SAM-dependent methylase |
| SN | Synthetic (medium) |
| SOD | Superoxide dismutase |
| SPD | Spermidine |
| ROS | Reactive oxygen species |
| TCA | Trichloroacetic acid |
| THI | Thiamine thiazole synthase |
| TK | Transketolase |
| TPP | Thiamine pyrophosphate |
| TRX | Thioredoxin |
| TrxR | Thioredoxin reductase |
| WT | Wild type |
References
- Bartoshevich, Y.; Novak, M.; Domratcheva, A.; Skrybin, K. Method of Cephalosporin C Biosynthesis by Using New Acremonium chrysogenum Strain RNCM NO F-4081D. Patent RU2426793C2, 20 August 2011. [Google Scholar]
- Zhgun, A.A. Comparative Genomic Analysis Reveals Key Changes in the Genome of Acremonium chrysogenum That Occurred During Classical Strain Improvement for Production of Antibiotic Cephalosporin C. Int. J. Mol. Sci. 2025, 26, 181. [Google Scholar] [CrossRef]
- Bo, G. Giuseppe Brotzu and the discovery of cephalosporins. Clin. Microbiol. Infect. 2000, 6, 6–8. [Google Scholar] [CrossRef]
- Newton, G.G.; Abraham, E.P. Isolation of cephalosporin C, a penicillin-like antibiotic containing D-alpha-aminoadipic acid. Biochem. J. 1956, 62, 651–658. [Google Scholar] [CrossRef]
- Bayer, E.A.; Fierro, F.; Vaca, I.; Castillo, N.I.; Ovidio García-Rico, R.; Chávez, R. Penicillium chrysogenum, a Vintage Model with a Cutting-Edge Profile in Biotechnology. Microorganisms 2022, 10, 573. [Google Scholar] [CrossRef] [PubMed]
- Zhgun, A.A. Industrial Production of Antibiotics in Fungi: Current State, Deciphering the Molecular Basis of Classical Strain Improvement and Increasing the Production of High-Yielding Strains by the Addition of Low-Molecular Weight Inducers. Fermentation 2023, 9, 1027. [Google Scholar] [CrossRef]
- Dumina, M.V.; Zhgun, A.A.; Novak, M.I.; Domratcheva, A.G.; Petukhov, D.V.; Dzhavakhiya, V.V.; Eldarov, M.A.; Bartoshevitch, I.E. Comparative gene expression profiling reveals key changes in expression levels of cephalosporin C biosynthesis and transport genes between low and high-producing strains of Acremonium chrysogenum. World J. Microbiol. Biotechnol. 2014, 30, 2933–2941. [Google Scholar] [CrossRef]
- Dumina, M.V.; Zhgun, A.A.; Domracheva, A.G.; Novak, M.I.; El’darov, M.A. Chromosomal polymorphism of Acremonium chrysogenum strains producing cephalosporin C. Russ. J. Genet. 2012, 48, 778–784. [Google Scholar] [CrossRef]
- Zhgun, A.A.; Eldarov, M.A. Polyamines Upregulate Cephalosporin C Production and Expression of β-Lactam Biosynthetic Genes in High-Yielding Acremonium chrysogenum Strain. Molecules 2021, 26, 6636. [Google Scholar] [CrossRef] [PubMed]
- Zhgun, A.A.; Ivanova, M.A.; Domracheva, A.G.; Novak, M.I.; Elidarov, M.A.; Skryabin, K.G.; Bartoshevich, Y.E. Genetic transformation of the mycelium fungi Acremonium chrysogenum. Appl. Biochem. Microbiol. 2008, 44, 600–607. [Google Scholar] [CrossRef]
- Kalebina, T.S.; Selyakh, I.O.; Gorkovskii, A.A.; Bezsonov, E.E.; El’darov, M.A.; Novak, M.I.; Domracheva, A.G.; Bartoshevich, Y.E. Structure peculiarities of cell walls of Acremonium chrysogenum—An autotroph of cephalosporin C. Appl. Biochem. Microbiol. 2010, 46, 614–619. [Google Scholar] [CrossRef]
- Bartoshevich, Y.E.; Zaslavskaya, P.L.; Novak, M.J.; Yudina, O.D. Acremonium chrysogenum differentiation and biosynthesis of cephalosporin. J. Basic Microbiol. 1990, 30, 313–320. [Google Scholar] [CrossRef]
- Valdez-Tenezaca, A.; Gutiérrez, M.E.; Guerra, M.; Castro, J.F.; Covarrubias, S.A.; Díaz, G.A. Methods to Stimulate Sporulation and Freeze-Drying Strategies for the Conservation of Diplodia mutila, Diplodia seriata, Lasiodiplodia theobromae, and Neofusicoccum arbuti Isolated from Apple Trees with Canker and Dieback Symptoms. J. Fungi 2025, 11, 640. [Google Scholar] [CrossRef] [PubMed]
- Smith, D. Long-term preservation of test strains (fungus). Int. Biodeterior. Biodegrad. 1993, 31, 227–230. [Google Scholar] [CrossRef]
- Borman, A.M.; Szekely, A.; Campbell, C.K.; Johnson, E.M. Evaluation of the viability of pathogenic filamentous fungi after prolonged storage in sterile water and review of recent published studies on storage methods. Mycopathologia 2006, 161, 361–368. [Google Scholar] [CrossRef] [PubMed]
- Gindro, K.; Pezet, R. Effects of long-term storage at different temperatures on conidia of Botrytis cinerea Pers.: Fr. FEMS Microbiol. Lett. 2001, 204, 101–104. [Google Scholar] [CrossRef][Green Version]
- Chen, G.; Chu, J. Characterization of Two Polyketide Synthases Involved in Sorbicillinoid Biosynthesis by Acremonium chrysogenum Using the CRISPR/Cas9 System. Appl. Biochem. Biotechnol. 2019, 188, 1134–1144. [Google Scholar] [CrossRef]
- Salo, O.V.; Ries, M.; Medema, M.H.; Lankhorst, P.P.; Vreeken, R.J.; Bovenberg, R.A.L.; Driessen, A.J.M. Genomic mutational analysis of the impact of the classical strain improvement program on β-lactam producing Penicillium chrysogenum. BMC Genom. 2015, 16, 937. [Google Scholar] [CrossRef]
- Salo, O.; Guzmán-Chávez, F.; Ries, M.I.; Lankhorst, P.P.; Bovenberg, R.A.L.; Vreeken, R.J.; Driessen, A.J.M. Identification of a Polyketide Synthase Involved in Sorbicillin Biosynthesis by Penicillium chrysogenum. Appl. Environ. Microbiol. 2016, 82, 3971–3978. [Google Scholar] [CrossRef]
- Zhgun, A.A. Fungal BGCs for Production of Secondary Metabolites: Main Types, Central Roles in Strain Improvement, and Regulation According to the Piano Principle. Int. J. Mol. Sci. 2023, 24, 11184. [Google Scholar] [CrossRef]
- Demain, A.L. Regulation of secondary metabolism in fungi. Pure Appl. Chem. 1986, 58, 219–226. [Google Scholar] [CrossRef]
- Valiakhmetov, A.I.; Trilisenko, L.V.; Vagabov, V.M.; Bartoshevich, I.E.; Kulaev, I.S.; Novak, M.I.; Domracheva, A.G.; El’darov, M.A.; Skriabin, K.G. The concentration dynamics of inorganic polyphosphates during the cephalosporin C synthesis by Acremonium chrysogenum. Prikl. Biokhim. Mikrobiol. 2010, 46, 198–204. [Google Scholar] [CrossRef] [PubMed]
- Zhgun, A.; Dumina, M.; Valiakhmetov, A.; Eldarov, M. The critical role of plasma membrane H+-ATPase activity in cephalosporin C biosynthesis of Acremonium chrysogenum. PLoS ONE 2020, 15, e0238452. [Google Scholar] [CrossRef] [PubMed]
- Burgstaller, W. Transport of Small Ions and Molecules through the Plasma Membrane of Filamentous Fungi. Crit. Rev. Microbiol. 1997, 23, 1–46. [Google Scholar] [CrossRef]
- Gradmann, D.; Hansen, U.-P.; Long, W.S.; Slayman, C.L.; Warncke, J. Current-voltage relationships for the plasma membrane and its principal electrogenic pump in Neurospora crassa: I. Steady-state conditions. J. Membr. Biol. 1978, 39, 333–367. [Google Scholar] [CrossRef]
- Dumina, M.V.; Zhgun, A.A.; Kerpichnikov, I.V.; Domracheva, A.G.; Novak, M.I.; Valiachmetov, A.Y.; Knorre, D.A.; Severin, F.F.; Eldarov, M.A.; Bartoshevich, Y.E. Functional analysis of MFS protein CefT involved in the transport of beta-lactam antibiotics in Acremonium chrysogenum and Saccharomyces cerevisiae. Appl. Biochem. Microbiol. 2013, 49, 368–377. [Google Scholar] [CrossRef]
- Hyvönen, M.T.; Keinänen, T.A.; Nuraeva, G.K.; Yanvarev, D.V.; Khomutov, M.; Khurs, E.N.; Kochetkov, S.N.; Vepsäläinen, J.; Zhgun, A.A.; Khomutov, A.R. Hydroxylamine analogue of agmatine: Magic bullet for arginine decarboxylase. Biomolecules 2020, 10, 406. [Google Scholar] [CrossRef]
- Martín, J.F.; Liras, P. Diamine Fungal Inducers of Secondary Metabolism: 1,3-Diaminopropane and Spermidine Trigger Enzymes Involved in β-Alanine and Pantothenic Acid Biosynthesis, Precursors of Phosphopantetheine in the Activation of Multidomain Enzymes. Antibiotics 2024, 13, 826. [Google Scholar] [CrossRef]
- Martín, J.; García-Estrada, C.; Kosalková, K.; Ullán, R.V.; Albillos, S.M.; Martín, J.-F. The inducers 1,3-diaminopropane and spermidine produce a drastic increase in the expression of the penicillin biosynthetic genes for prolonged time, mediated by the LaeA regulator. Fungal Genet. Biol. 2012, 49, 1004–1013. [Google Scholar] [CrossRef]
- Viggiano, A.; Salo, O.; Ali, H.; Szymanski, W.; Lankhorst, P.P.; Nygård, Y.; Bovenberg, R.A.L.; Driessen, A.J.M. Pathway for the biosynthesis of the pigment chrysogine by Penicillium chrysogenum. Appl. Environ. Microbiol. 2018, 84, e02246-17. [Google Scholar] [CrossRef]
- Zhgun, A.A.; Eldarov, M.A. Spermidine and 1,3-Diaminopropane Have Opposite Effects on the Final Stage of Cephalosporin C Biosynthesis in High-Yielding Acremonium chrysogenum Strain. Int. J. Mol. Sci. 2022, 23, 14625. [Google Scholar] [CrossRef]
- Hegde, S.S.; Chandler, J.; Vetting, M.W.; Yu, M.; Blanchard, J.S. Mechanistic and structural analysis of human spermidine/spermine N1-acetyltransferase. Biochemistry 2007, 46, 7187–7195. [Google Scholar] [CrossRef]
- Cerrada-Gimenez, M.; Häyrinen, J.; Juutinen, S.; Reponen, T.; Jänne, J.; Alhonen, L. The inducers 1,3-diaminopropane and spermidine cause the reprogramming of metabolism in Penicillium chrysogenum. Amino Acids 2010, 38, 613–622. [Google Scholar] [CrossRef]
- Zhgun, A.A.; Nuraeva, G.K.; Dumina, M.V.; Voinova, T.M.; Dzhavakhiya, V.V.; Eldarov, M.A. 1,3-Diaminopropane and Spermidine Upregulate Lovastatin Production and Expression of Lovastatin Biosynthetic Genes in Aspergillus terreus via LaeA Regulation. Appl. Biochem. Microbiol. 2019, 55, 243–254. [Google Scholar] [CrossRef]
- Zhgun, A.A.; Nuraeva, G.K.; Eldarov, M.A. The Role of LaeA and LovE Regulators in Lovastatin Biosynthesis with Exogenous Polyamines in Aspergillus terreus. Appl. Biochem. Microbiol. 2019, 55, 639–648. [Google Scholar] [CrossRef]
- Murray Stewart, T.; Dunston, T.T.; Woster, P.M.; Casero, R.A. Polyamine catabolism and oxidative damage. J. Biol. Chem. 2018, 293, 18736–18745. [Google Scholar] [CrossRef] [PubMed]
- Ha, H.C.; Sirisoma, N.S.; Kuppusamy, P.; Zweier, J.L.; Woster, P.M.; Casero, R.A. The natural polyamine spermine functions directly as a free radical scavenger. Proc. Natl. Acad. Sci. USA 1998, 95, 11140–11145. [Google Scholar] [CrossRef] [PubMed]
- Lee, C.-Y.; Su, G.-C.; Huang, W.-Y.; Ko, M.-Y.; Yeh, H.-Y.; Chang, G.-D.; Lin, S.-J.; Chi, P. Promotion of homology-directed DNA repair by polyamines. Nat. Commun. 2019, 10, 65. [Google Scholar] [CrossRef] [PubMed]
- Perez-Leal, O.; Merali, S. Regulation of polyamine metabolism by translational control. Amino Acids 2012, 42, 611–617. [Google Scholar] [CrossRef]
- Jami, M.-S.; Barreiro, C.; García-Estrada, C.; Martín, J.-F. Proteome Analysis of the Penicillin Producer Penicillium chrysogenum. Mol. Cell. Proteom. 2010, 9, 1182–1198. [Google Scholar] [CrossRef]
- Liu, Y.; Zhang, W.; Xie, L.; Liu, H.; Gong, G.; Zhu, B.; Hu, Y. Acthi, a thiazole biosynthesis enzyme, is essential for thiamine biosynthesis and CPC production in Acremonium chrysogenum. Microb. Cell Factories 2015, 14, 50. [Google Scholar] [CrossRef]
- García-Estrada, C.; Barreiro, C.; Jami, M.-S.; Martín-González, J.; Martín, J.-F. The inducers 1,3-diaminopropane and spermidine cause the reprogramming of metabolism in Penicillium chrysogenum, leading to multiple vesicles and penicillin overproduction. J. Proteom. 2013, 85, 129–159. [Google Scholar] [CrossRef] [PubMed]
- Barreiro, C.; García-Estrada, C. Proteomics and Penicillium chrysogenum: Unveiling the secrets behind penicillin production. J. Proteom. 2019, 198, 119–131. [Google Scholar] [CrossRef]
- García-Estrada, C.; Martín, J.F.; Cueto, L.; Barreiro, C. Omics Approaches Applied to Penicillium chrysogenum and Penicillin Production: Revealing the Secrets of Improved Productivity. Genes 2020, 11, 712. [Google Scholar] [CrossRef]
- Barreiro, C.; Martín, J.F.; García-Estrada, C. Proteomics shows new faces for the old penicillin producer Penicillium chrysogenum. J. Biomed. Biotechnol. 2012, 2012, 105109. [Google Scholar] [CrossRef]
- Navarro, U.C.; Cerón-Moreno, M.F.; Fernández, F.J. Proteomic analysis: Application to the study of signal transduction pathways in Penicillium chrysogenum and Acremonium chrysogenum. In Whole Cell Biocatalysis: Fundamentals and Applications; Academic Press: Cambridge, MA, USA, 2025; pp. 193–207. ISBN 9780443239984. [Google Scholar]
- Ishihama, Y.; Oda, Y.; Tabata, T.; Sato, T.; Nagasu, T.; Rappsilber, J.; Mann, M. Exponentially modified protein abundance index (emPAI) for estimation of absolute protein amount in proteomics by the number of sequenced peptides per protein. Mol. Cell. Proteom. 2005, 4, 1265–1272. [Google Scholar] [CrossRef]
- Wu, T.; Hu, E.; Xu, S.; Chen, M.; Guo, P.; Dai, Z.; Feng, T.; Zhou, L.; Tang, W.; Zhan, L.; et al. clusterProfiler 4.0: A universal enrichment tool for interpreting omics data. Innovation 2021, 2, 100141. [Google Scholar] [CrossRef] [PubMed]
- UniProt. Available online: https://www.uniprot.org/ (accessed on 23 September 2025).
- Terfehr, D.; Dahlmann, T.A.; Kück, U. Transcriptome analysis of the two unrelated fungal β-lactam producers Acremonium chrysogenum and Penicillium chrysogenum: Velvet-regulated genes are major targets during conventional strain improvement programs. BMC Genom. 2017, 18, 272. [Google Scholar] [CrossRef]
- Vilchis-Landeros, M.M.; Vázquez-Meza, H.; Vázquez-Carrada, M.; Uribe-Ramírez, D.; Matuz-Mares, D. Antioxidant Enzymes and Their Potential Use in Breast Cancer Treatment. Int. J. Mol. Sci. 2024, 25, 5675. [Google Scholar] [CrossRef]
- Yaakoub, H.; Mina, S.; Calenda, A.; Bouchara, J.P.; Papon, N. Oxidative stress response pathways in fungi. Cell. Mol. Life Sci. C 2022, 79, 333. [Google Scholar] [CrossRef] [PubMed]
- Andrés, C.M.C.; Pérez de la Lastra, J.M.; Andrés Juan, C.; Plou, F.J.; Pérez-Lebeña, E. Superoxide Anion Chemistry—Its Role at the Core of the Innate Immunity. Int. J. Mol. Sci. 2023, 24, 1841. [Google Scholar] [CrossRef] [PubMed]
- Murphy, M.P. How mitochondria produce reactive oxygen species. Biochem. J. 2008, 417, 1–13. [Google Scholar] [CrossRef]
- Sanz, A.; Stefanatos, R.K.A. The mitochondrial free radical theory of aging: A critical view. Curr. Aging Sci. 2008, 1, 10–21. [Google Scholar] [CrossRef] [PubMed]
- Warris, A.; Ballou, E.R. Oxidative responses and fungal infection biology. Semin. Cell Dev. Biol. 2019, 89, 34–46. [Google Scholar] [CrossRef]
- Wang, Y.; Branicky, R.; Noë, A.; Hekimi, S. Superoxide dismutases: Dual roles in controlling ROS damage and regulating ROS signaling. J. Cell Biol. 2018, 217, 1915–1928. [Google Scholar] [CrossRef]
- Islam, M.N.; Rauf, A.; Fahad, F.I.; Emran, T.B.; Mitra, S.; Olatunde, A.; Shariati, M.A.; Rebezov, M.; Rengasamy, K.R.R.; Mubarak, M.S. Superoxide dismutase: An updated review on its health benefits and industrial applications. Crit. Rev. Food Sci. Nutr. 2022, 62, 7282–7300. [Google Scholar] [CrossRef]
- Wangsanut, T.; Pongpom, M. The Role of the Glutathione System in Stress Adaptation, Morphogenesis and Virulence of Pathogenic Fungi. Int. J. Mol. Sci. 2022, 23, 10645. [Google Scholar] [CrossRef]
- Staerck, C.; Gastebois, A.; Vandeputte, P.; Calenda, A.; Larcher, G.; Gillmann, L.; Papon, N.; Bouchara, J.P.; Fleury, M.J.J. Microbial antioxidant defense enzymes. Microb. Pathog. 2017, 110, 56–65. [Google Scholar] [CrossRef]
- Lu, J.; Holmgren, A. The thioredoxin antioxidant system. Free Radic. Biol. Med. 2014, 66, 75–87. [Google Scholar] [CrossRef] [PubMed]
- Stancill, J.S.; Corbett, J.A. The Role of Thioredoxin/Peroxiredoxin in the β-Cell Defense Against Oxidative Damage. Front. Endocrinol. 2021, 12, 718235. [Google Scholar] [CrossRef] [PubMed]
- Chae, H.Z.; Kim, H.J.; Kang, S.W.; Rhee, S.G. Characterization of three isoforms of mammalian peroxiredoxin that reduce peroxides in the presence of thioredoxin. Diabetes Res. Clin. Pract. 1999, 45, 101–112. [Google Scholar] [CrossRef]
- Wood, Z.A.; Schröder, E.; Harris, J.R.; Poole, L.B. Structure, mechanism and regulation of peroxiredoxins. Trends Biochem. Sci. 2003, 28, 32–40. [Google Scholar] [CrossRef]
- Cox, A.G.; Winterbourn, C.C.; Hampton, M.B. Mitochondrial peroxiredoxin involvement in antioxidant defence and redox signalling. Biochem. J. 2010, 425, 313–325. [Google Scholar] [CrossRef]
- Kogot-Levin, A.; Saada, A.; Leibowitz, G.; Soiferman, D.; Douiev, L.; Raz, I.; Weksler-Zangen, S. Upregulation of Mitochondrial Content in Cytochrome c Oxidase Deficient Fibroblasts. PLoS ONE 2016, 11, e0165417. [Google Scholar] [CrossRef] [PubMed]
- Ramzan, R.; Kadenbach, B.; Vogt, S. Multiple Mechanisms Regulate Eukaryotic Cytochrome C Oxidase. Cells 2021, 10, 514. [Google Scholar] [CrossRef]
- Gebicka, L.; Krych-Madej, J. The role of catalases in the prevention/promotion of oxidative stress. J. Inorg. Biochem. 2019, 197, 110699. [Google Scholar] [CrossRef]
- Román-Casiano, K.M.; Martínez-Rocha, A.L.; Romo-Lozano, Y.; López-Rodríguez, A.; Cervantes-García, D.; Sierra-Campos, E.; Cuéllar-Cruz, M.; Ruiz-Baca, E. Enzyme activity and expression of catalases in response to oxidative stress in Sporothrix schenckii. Microb. Pathog. 2021, 161, 105270. [Google Scholar] [CrossRef]
- Njuma, O.J.; Ndontsa, E.N.; Goodwin, D.C. Catalase in peroxidase clothing: Interdependent cooperation of two cofactors in the catalytic versatility of KatG. Arch. Biochem. Biophys. 2014, 544, 27–39. [Google Scholar] [CrossRef] [PubMed]
- Fraaije, M.W.; Roubroeks, H.P.; Hagen, W.R.; Van Berkel, W.J.H. Purification and characterization of an intracellular catalase-peroxidase from Penicillium simplicissimum. Eur. J. Biochem. 1996, 235, 192–198. [Google Scholar] [CrossRef] [PubMed]
- Vlasits, J.; Jakopitsch, C.; Bernroitner, M.; Zamocky, M.; Furtmüller, P.G.; Obinger, C. Mechanisms of catalase activity of heme peroxidases. Arch. Biochem. Biophys. 2010, 500, 74–81. [Google Scholar] [CrossRef] [PubMed]
- Kammerscheit, X.; Chauvat, F.; Cassier-Chauvat, C. First In Vivo evidence that glutathione-s-transferase operates in photo-oxidative stress in cyanobacteria. Front. Microbiol. 2019, 10, 471843. [Google Scholar] [CrossRef]
- Demain, A.L.; Newkirk, J.F. Biosynthesis of cephalosporin C. Appl. Microbiol. 1962, 10, 321–325. [Google Scholar] [CrossRef] [PubMed]
- Shrivastava, M.; Feng, J.; Coles, M.; Clark, B.; Islam, A.; Dumeaux, V.; Whiteway, M. Modulation of the complex regulatory network for methionine biosynthesis in fungi. Genetics 2021, 217, iyaa049. [Google Scholar] [CrossRef] [PubMed]
- Zhang, Y.; Yu, W.; Lu, Y.; Wu, Y.; Ouyang, Z.; Tu, Y.; He, B. Epigenetic Regulation of Fungal Secondary Metabolism. J. Fungi 2024, 10, 648. [Google Scholar] [CrossRef]
- Keller, N.P. Fungal secondary metabolism: Regulation, function and drug discovery. Nat. Rev. Microbiol. 2019, 17, 167–180. [Google Scholar] [CrossRef]
- Pfannenstiel, B.T.; Keller, N.P. On top of biosynthetic gene clusters: How epigenetic machinery influences secondary metabolism in fungi. Biotechnol. Adv. 2019, 37, 107345. [Google Scholar] [CrossRef]
- Strauss, J.; Reyes-Dominguez, Y. Regulation of secondary metabolism by chromatin structure and epigenetic codes. Fungal Genet. Biol. 2011, 48, 62–69. [Google Scholar] [CrossRef] [PubMed]
- Chatterjee, A.; Jurgenson, C.T.; Schroeder, F.C.; Ealick, S.E.; Begley, T.P. Biosynthesis of the Thiamin Thiazole in Eukaryotes: The Conversion of NAD to an Advanced Intermediate. J. Am. Chem. Soc. 2007, 129, 2914. [Google Scholar] [CrossRef]
- Begley, T.P.; Ealick, S.E. Thiamin Biosynthesis. In Comprehensive Natural Products II: Chemistry and Biology; Elsevier: Amsterdam, The Netherlands, 2010; Volume 7, pp. 547–559. ISBN 9780080453828. [Google Scholar]
- Henderson, D.P.; Toone, E.J. Aldolases. In Comprehensive Natural Products Chemistry; Pergamon: Oxford, UK, 1999; Volume 3, pp. 367–440. [Google Scholar]
- Dalby, P.A.; Ward, J.M.; Hailes, H.C. C–X Bond Formation: C–C Bond Formation using TDP-Dependent Enzymes. In Comprehensive Chirality; Elsevier: Amsterdam, The Netherlands, 2012; Volume 7, pp. 372–389. ISBN 9780080951683. [Google Scholar]
- Teijeira, F.; Ullán, R.V.; Fernández-Aguado, M.; Martín, J.F. CefR modulates transporters of beta-lactam intermediates preventing the loss of penicillins to the broth and increases cephalosporin production in Acremonium chrysogenum. Metab. Eng. 2011, 13, 532–543. [Google Scholar] [CrossRef]
- Ibrahim, A.A.; El-Housseiny, G.S.; Aboshanab, K.M.; Stratmann, A.; Yassien, M.A.; Hassouna, N.A. Scaling up production of cephalosporin C by Acremonium chrysogenum W42-I in a fermenter using submerged fermentation. AMB Express 2024, 14, 121. [Google Scholar] [CrossRef]
- Liu, L.; Chen, Z.; Tian, X.; Chu, J. Effect of catalase on CPC production during fermentation of Acremonium chrysogenum. Bioresour. Bioprocess. 2025, 12, 1. [Google Scholar] [CrossRef]
- Díez, B.; Schleissner, C.; Moreno, M.A.; Rodríguez, M.; Collados, A.; Barredo, J.L. The manganese superoxide dismutase from the penicillin producer Penicillium chrysogenum. Curr. Genet. 1998, 33, 387–394. [Google Scholar] [CrossRef]
- Aranda-Rivera, A.K.; Cruz-Gregorio, A.; Arancibia-Hernández, Y.L.; Hernández-Cruz, E.Y.; Pedraza-Chaverri, J. RONS and Oxidative Stress: An Overview of Basic Concepts. Oxygen 2022, 2, 437–478. [Google Scholar] [CrossRef]
- Klupczy’nska, K.K.; Dietz, E.A.; Małecka, K.-J.; Ratajczak, A.; Klupczy’nska, E.A.; Klupczy’nska, K.; Dietz, K.-J.; Małecka, A.; Ratajczak, E. Mitochondrial Peroxiredoxin-IIF (PRXIIF) Activity and Function during Seed Aging. Antioxidants 2022, 11, 1226. [Google Scholar] [CrossRef] [PubMed]
- Boysen, J.M.; Saeed, N.; Wolf, T.; Panagiotou, G.; Hillmann, F. The Peroxiredoxin Asp f3 Acts as Redox Sensor in Aspergillus fumigatus. Genes 2021, 12, 668. [Google Scholar] [CrossRef] [PubMed]
- Valle, A.; Scheckhuber, C.Q.; De Obeso Fernandez Del Valle, A.; Scheckhuber, C.Q. Superoxide Dismutases in Eukaryotic Microorganisms: Four Case Studies. Antioxidants 2022, 11, 188. [Google Scholar] [CrossRef]
- Zhang, J.; van den Herik, B.M.; Wahl, S.A. Alpha-ketoglutarate utilization in Saccharomyces cerevisiae: Transport, compartmentation and catabolism. Sci. Rep. 2020, 10, 12838. [Google Scholar] [CrossRef]
- Martín, J.F.; Ullán, R.V.; García-Estrada, C. Regulation and compartmentalization of β-lactam biosynthesis. Microb. Biotechnol. 2010, 3, 285–299. [Google Scholar] [CrossRef]
- Gidijala, L.; Kiel, J.A.K.W.; Bovenberg, R.A.L.; Van Der Klei, I.J.; Berg, M.A.V.D. Biosynthesis of active pharmaceuticals: β-lactam biosynthesis in filamentous fungi. Biotechnol. Genet. Eng. Rev. 2010, 27, 1–32. [Google Scholar] [CrossRef] [PubMed]
- Martín, J.F.; Demain, A.L. Unraveling the methionine-cephalosporin puzzle in Acremonium chrysogenum. Trends Biotechnol. 2002, 20, 502–507. [Google Scholar] [CrossRef]
- KEGG pathway: Cysteine and Methionine Metabolism—Reference Pathway. Available online: https://www.kegg.jp/pathway/map00270 (accessed on 24 September 2025).
- Caltrider, P.G.; Niss, H.F. Role of Methionine in Cephalosporin Synthesis. Appl. Microbiol. 1966, 14, 746. [Google Scholar] [CrossRef]
- Ott, J.L.; Godzeski, C.W.; Pavey, D.; Farran, J.D.; Horton, D.R. Biosynthesis of Cephalosporin C: I. Factors Affecting the Fermentation. Appl. Microbiol. 1962, 10, 515–523. [Google Scholar] [CrossRef]
- Niss, H.F.; Nash, C.H. Synthesis of cephalosporin C from sulfate by mutants of Cephalosporium acremonium. Antimicrob. Agents Chemother. 1973, 4, 474–478. [Google Scholar] [CrossRef]
- Lonsdale, D.; Marrs, C. Mitochondria, Thiamine, and Autonomic Dysfunction. In Thiamine Deficiency Disease, Dysautonomia, and High Calorie Malnutrition; Elsevier: Amsterdam, The Netherlands, 2017; pp. 59–103. [Google Scholar]
- Vogel, C.; Pleiss, J. The modular structure of ThDP-dependent enzymes. Proteins Struct. Funct. Bioinform. 2014, 82, 2523–2537. [Google Scholar] [CrossRef]
- Frank, R.A.W.; Leeper, F.J.; Luisi, B.F. Structure, mechanism and catalytic duality of thiamine-dependent enzymes. Cell. Mol. Life Sci. 2007, 64, 892–905. [Google Scholar] [CrossRef] [PubMed]
- Tunc-Ozdemir, M.; Miller, G.; Song, L.; Kim, J.; Sodek, A.; Koussevitzky, S.; Misra, A.N.; Mittler, R.; Shintani, D. Thiamin Confers Enhanced Tolerance to Oxidative Stress in Arabidopsis. Plant Physiol. 2009, 151, 421. [Google Scholar] [CrossRef] [PubMed]
- Turan, M.I.; Siltelioglu Turan, I.; Mammadov, R.; Altinkaynak, K.; Kisaoglu, A. The Effect of Thiamine and Thiamine Pyrophosphate on Oxidative Liver Damage Induced in Rats with Cisplatin. Biomed Res. Int. 2013, 2013, 783809. [Google Scholar] [CrossRef]
- Isik, B.; Ates, I.; Yucel, N.; Suleyman, B.; Mendil, A.S.; Sezgin, E.T.; Suleyman, H. The Protective Effect of Thiamine and Thiamine Pyrophosphate Against Linezolid-Induced Oxidative Liver Damage and Lactic Acidosis in Rats. Antioxidants 2025, 14, 920. [Google Scholar] [CrossRef]
- Secgin, S.; Zafar, M.; Khakimov, M.; Keles, H.; Kahraman, T. Thiamine pyrophosphate may protect indomethacin-induced small intestinal enteropathy in rats by inhibiting intestinal inflammation and oxidative stress. Naunyn. Schmiedebergs. Arch. Pharmacol. 2025, 398, 14441–14450. [Google Scholar] [CrossRef]
- Li, S.; Breaker, R.R. Eukaryotic TPP riboswitch regulation of alternative splicing involving long-distance base pairing. Nucleic Acids Res. 2013, 41, 3022–3031. [Google Scholar] [CrossRef] [PubMed]
- Cheah, M.T.; Wachter, A.; Sudarsan, N.; Breaker, R.R. Control of alternative RNA splicing and gene expression by eukaryotic riboswitches. Nature 2007, 447, 497–500. [Google Scholar] [CrossRef]
- Chatterjee, A.; Abeydeera, N.D.; Bale, S.; Pai, P.J.; Dorrestein, P.C.; Russell, D.H.; Ealick, S.E.; Begley, T.P. Saccharomyces cerevisiae THI4p is a suicide thiamine thiazole synthase. Nature 2011, 478, 542–546. [Google Scholar] [CrossRef] [PubMed]
- Wilkinson, H.C.; Dalby, P.A. Novel insights into transketolase activation by cofactor binding identifies two native species subpopulations. Sci. Rep. 2019, 9, 16116. [Google Scholar] [CrossRef]
- Con-10—Conidiation-Specific Protein 10—Neurospora crassa (Strain ATCC 24698/74-OR23-1A/CBS 708.71/DSM 1257/FGSC 987)|UniProtKB|UniProt. Available online: https://www.uniprot.org/uniprotkb/P10713/entry (accessed on 28 October 2025).
- Kimpel, E.; Osiewacz, H.D. PaGrg1, a glucose-repressible gene of Podospora anserina that is differentially expressed during lifespan. Curr. Genet. 1999, 35, 557–563. [Google Scholar] [CrossRef]
- McNally, M.T.; Free, S.J. Isolation and characterization of a Neurospora glucose-repressible gene. Curr. Genet. 1988, 14, 545–551. [Google Scholar] [CrossRef] [PubMed]
- Wang, Z.; Deak, M.; Free, S.J. A cis-acting region required for the regulated expression of grg-1, a Neurospora glucose-repressible gene: Two regulatory sites (CRE and NRS) are required to repress grg-1 expression. J. Mol. Biol. 1994, 237, 65–74. [Google Scholar] [CrossRef] [PubMed]













| Protein | GenBank Accession №: | Protein Content of the Proteome, % | |||||
|---|---|---|---|---|---|---|---|
| WT 72 | WT 96 | WT 120 | HY 72 | HY 96 | HY 120 | ||
| Isopenicillin N-synthase (PcbC) | KFH48817.1 | N/D * | 0.11 | N/D | 1.87 | 1.18 | 0.57 |
| PenN expandase/DAOC hydroxylase (CefEF) | KFH44919.1 | N/D | 0.06 | N/D | 2.77 | 0.97 | 0.72 |
| Thiamine thiazole synthase (THI) | KFH43147.1 | 0.79 | 0.21 | N/D | 1.75 | 1.05 | 3.66 |
| Peroxiredoxin (PRX) | KFH47331.1 | 0.72 | 0.63 | 1.1 | 6.51 | 3.93 | 13.25 |
| Glucose-repressible gene (Grp) | KFH46345.1 | 1.25 | 8.29 | 37.57 | N/D | 0.25 | N/D |
Disclaimer/Publisher’s Note: The statements, opinions and data contained in all publications are solely those of the individual author(s) and contributor(s) and not of MDPI and/or the editor(s). MDPI and/or the editor(s) disclaim responsibility for any injury to people or property resulting from any ideas, methods, instructions or products referred to in the content. |
© 2025 by the authors. Licensee MDPI, Basel, Switzerland. This article is an open access article distributed under the terms and conditions of the Creative Commons Attribution (CC BY) license (https://creativecommons.org/licenses/by/4.0/).
Share and Cite
Zhgun, A.A.; Dumina, M.V.; Beletsky, A.V.; Kopylov, A.T.; Zgoda, V.G. Comparative Proteomic Analysis of Acremonium chrysogenum Strains: Key Changes Converting the Wild-Type Strain into Antibiotic Cephalosporin C Biofactory. J. Fungi 2025, 11, 822. https://doi.org/10.3390/jof11110822
Zhgun AA, Dumina MV, Beletsky AV, Kopylov AT, Zgoda VG. Comparative Proteomic Analysis of Acremonium chrysogenum Strains: Key Changes Converting the Wild-Type Strain into Antibiotic Cephalosporin C Biofactory. Journal of Fungi. 2025; 11(11):822. https://doi.org/10.3390/jof11110822
Chicago/Turabian StyleZhgun, Alexander A., Maria V. Dumina, Alexey V. Beletsky, Arthur T. Kopylov, and Viktor G. Zgoda. 2025. "Comparative Proteomic Analysis of Acremonium chrysogenum Strains: Key Changes Converting the Wild-Type Strain into Antibiotic Cephalosporin C Biofactory" Journal of Fungi 11, no. 11: 822. https://doi.org/10.3390/jof11110822
APA StyleZhgun, A. A., Dumina, M. V., Beletsky, A. V., Kopylov, A. T., & Zgoda, V. G. (2025). Comparative Proteomic Analysis of Acremonium chrysogenum Strains: Key Changes Converting the Wild-Type Strain into Antibiotic Cephalosporin C Biofactory. Journal of Fungi, 11(11), 822. https://doi.org/10.3390/jof11110822

