Sign in to use this feature.

Years

Between: -

Subjects

remove_circle_outline
remove_circle_outline
remove_circle_outline
remove_circle_outline
remove_circle_outline
remove_circle_outline
remove_circle_outline

Journals

Article Types

Countries / Regions

Search Results (14)

Search Parameters:
Keywords = Prefil test

Order results
Result details
Results per page
Select all
Export citation of selected articles as:
25 pages, 22828 KB  
Article
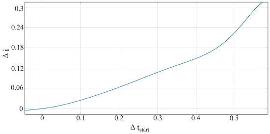
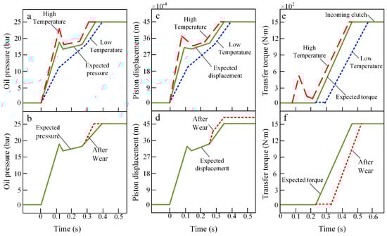
Dual-Adaptive Clutch Control of Tractor Clutch Considering Real-Time Compensation of Temperature and Wear
by Yingxiao Yu and Xiangyu Tang
Appl. Sci. 2026, 16(8), 3648; https://doi.org/10.3390/app16083648 - 8 Apr 2026
Viewed by 142
Abstract
In this paper, a triple-clutch power shift transmission is proposed as a means of enhancing the performance of a dual-clutch transmission in a tractor. However, it should be noted that the oil temperature and the wear of the clutch have a detrimental effect [...] Read more.
In this paper, a triple-clutch power shift transmission is proposed as a means of enhancing the performance of a dual-clutch transmission in a tractor. However, it should be noted that the oil temperature and the wear of the clutch have a detrimental effect on the performance of the proposed transmission. Consequently, an adaptive control strategy is proposed for the clutch in terms of oil temperature and wear. In order to address the issue of the timeliness of temperature compensation, an adaptive fuzzy control strategy is proposed with a view to improving the control of the peak oil filling pressure, pre-filling time, and bonding time. This paper sets out a proposed adaptive iterative control strategy for the compensation of wear, with a view to regulating the pressure at different stages of the filling process. The two proposed control strategies are then subjected to rigorous testing in a test bench to ascertain their effectiveness. The findings indicate that the proposed strategy is capable of effectively mitigating the deviation of clutch binding resulting from fluctuations in oil temperature and wear, thereby enhancing the performance of agricultural machinery transmissions. Full article
Show Figures

Figure 1

19 pages, 9647 KB  
Article
Recycling-Oriented Development and Microstructure–Property Evaluation of High-Recycled 6xxx Aluminum Alloys and CRM-Lean 6111 Alloy for Automotive Applications
by Zeynep Tutku Ozen, Necip Unlu, Irem Yaren Siyah, Sonia Boczkal, Gorkem Ozcelik and Salim Aslanlar
Materials 2026, 19(2), 377; https://doi.org/10.3390/ma19020377 - 17 Jan 2026
Viewed by 587
Abstract
Recycling of 6xxx aluminum alloys, which are used extensively in the automotive industry, is important for ensuring a carbon-neutral future and the efficient use of resources on Earth. The sustainability of recycling in aluminum alloys is directly proportional to the correct classification of [...] Read more.
Recycling of 6xxx aluminum alloys, which are used extensively in the automotive industry, is important for ensuring a carbon-neutral future and the efficient use of resources on Earth. The sustainability of recycling in aluminum alloys is directly proportional to the correct classification of the scrap to be used. In this study, scrap stream from a novel scrap-sorting technology called MULTI-PICK has been used to validate. The 6063 and 6082 alloys produced with scrap stream, which are commonly used for structural parts in the automotive sector, are analyzed with hydrogen analysis and PREFIL. Cast billets are evaluated considering extrusion. After extrusion, microstructures of the profiles are investigated with scanning electron microscopy (SE), transmission electron microscopy (TE) and electron backscatter diffraction (EBSD). Their mechanical properties and anisotropic behaviors are investigated with tensile testing in different orientations. Additionally, an alternative alloy called 6111 has been studied to replace the target alloys with low critical raw material (CRM) content. According to the findings, highly recycled 6xxx alloys can be used in the automotive industry without losing their existing properties. Furthermore, using alternative feedstock and retrofitted systems can decrease carbon footprint below 4 kgCeq/kgAl. Full article
(This article belongs to the Special Issue Progress and Challenges of Advanced Metallic Materials and Composites)
Show Figures

Graphical abstract

12 pages, 9251 KB  
Article
Stability Studies of Clonazepam 2.5 mg/mL Oral Solution and 1 mg/mL Parenteral Solution in Pre-Filled Polypropylene Syringes
by Juan Carlos Ruiz Ramirez, Icram Talsi Hamdani, Laura Bermúdez Gazquez, Alice Charlotte Viney and José M. Alonso Herreros
Pharmaceutics 2025, 17(10), 1302; https://doi.org/10.3390/pharmaceutics17101302 - 7 Oct 2025
Viewed by 1786
Abstract
Background: Clonazepam is a benzodiazepine drug indicated in all clinical forms of epileptic seizures, various forms of myoclonic seizures, myoclonus and other abnormal movements. At present, it is classified as a hazardous drug requiring special precautions for personnel at reproductive risk, according to [...] Read more.
Background: Clonazepam is a benzodiazepine drug indicated in all clinical forms of epileptic seizures, various forms of myoclonic seizures, myoclonus and other abnormal movements. At present, it is classified as a hazardous drug requiring special precautions for personnel at reproductive risk, according to a technical document produced by the Spanish National Institute for Safety and Health at Work (INSST), in collaboration with the Spanish Society of Hospital Pharmacy (SEFH). The commercial solutions of clonazepam, for oral and parenteral administration, are supplied by laboratories in glass containers. Repacking in pre-filled polypropylene (PP) syringes, made in the pharmacy service, and in aseptic conditions, may facilitate its administration and reduce the risks to the health or safety of nursing personnel. Nevertheless, there is a lack of stability studies of clonazepam in pre-filled PP syringes. Objectives: To evaluate the physicochemical stability of commercial clonazepam 2.5 mg/mL oral solution and 1 mg/mL parenteral solution repackaged in pre-filled PP syringes under various storage conditions. Methods: A rapid, linear, precise and sensitive high-performance liquid chromatography (HPLC) method for chemical stability studies of Clonazepam 1 mg/mL (parenteral use) and 2.5 mg/mL (oral use) in solution was implemented after repackaging in pre-filled PP syringes. The studies were conducted by measuring concentrations of oral and parenteral clonazepam in pre-filled syringes, at various time points, over 30 days in several different storage conditions: oral clonazepam protected from light in refrigerator and at controlled room temperature exposed to ambient light; parenteral clonazepam protected from light in a refrigerator and at controlled room temperature protected or unprotected from light. Visual aspects and pH change as well as crystal formation were checked to determine physical stability. Results: The degradation of the active ingredient in all groups was less than 10% after 30 days. No evidence of crystal formation, pH and visual aspect changes were observed. Conclusions: Clonazepam 1 mg/mL parenteral solution and 2.5 mg/mL oral solution in pre-filled PP syringes are stable for up to 30 days in the tested conditions. The centralized repackaging of clonazepam in pre-filled PP syringes, connected to a closed safety system, in the pharmacy service, reduces drug manipulation by nursing staff decreasing the risk of occupational exposure. Full article
(This article belongs to the Section Physical Pharmacy and Formulation)
Show Figures

Graphical abstract

10 pages, 236 KB  
Article
Comparison of Endophthalmitis Rates Between Prefilled Syringes and Standard Vials in Aflibercept Intravitreal Injections: A Retrospective Study in Japan
by Masakazu Morioka, Yoshihiro Takamura, Shigeo Yoshida, Junya Mori, Tomoko Sawada, Hisashi Matsubara, Sentaro Kusuhara, Tomoya Murakami, Aki Kato, Hitoshi Tabuchi, Daisuke Nagasato, Tetsuo Ueda, Masahiko Shimura, Takao Hirano, Tatsuya Jujo, Yoshinori Mitamura, Masashi Nishigaki, Kozo Harimoto, Mariko Sasaki and Masaru Inatani
J. Clin. Med. 2025, 14(7), 2491; https://doi.org/10.3390/jcm14072491 - 6 Apr 2025
Viewed by 1860
Abstract
Background: Bacterial endophthalmitis is a rare but serious complication of intravitreal injections (IVIs). Prefilled syringes have been introduced to reduce contamination risk during drug preparation. However, whether they lower the incidence of bacterial endophthalmitis compared to vials remains unclear. Methods: This retrospective cohort [...] Read more.
Background: Bacterial endophthalmitis is a rare but serious complication of intravitreal injections (IVIs). Prefilled syringes have been introduced to reduce contamination risk during drug preparation. However, whether they lower the incidence of bacterial endophthalmitis compared to vials remains unclear. Methods: This retrospective cohort study analyzed aflibercept IVIs performed at 17 clinical centers in Japan between 2015 and 2022. Patients aged ≥20 years who received aflibercept IVIs (vial or prefilled syringe) for age-related macular degeneration, diabetic macular edema, retinal vein occlusion, or myopic choroidal neovascularization were included. Bacterial endophthalmitis was diagnosed based on clinical signs (e.g., rapid vision loss, pain, hypopyon, vitreous opacity). Incidence rates were compared using Fisher’s exact test. Results: Among 152,039 injections (43,684 prefilled syringes; 108,355 vials), 12 cases of bacterial endophthalmitis were identified (0.0046% vs. 0.0092%, p = 0.53). Poor visual outcomes were associated with Enterococcus faecalis, Streptococcus spp., and diabetes. Conclusions: Although incidence was lower in the prefilled syringe group, the difference was not statistically significant. Detecting a significant difference requires a larger sample. Further studies are needed to confirm the potential benefits of prefilled syringes in reducing endophthalmitis risk. Full article
(This article belongs to the Section Ophthalmology)
14 pages, 6595 KB  
Article
Effect of GBF Process Conditions on the Microstructural Characteristic, Melt Quality and Mechanical Properties of Al-Si Alloys with Scrap Addition
by Minji Kim, Kyung Il Kim, Jeong-Keun Lee, Soong-Keun Hyun and Kyung-Taek Kim
Materials 2025, 18(5), 943; https://doi.org/10.3390/ma18050943 - 21 Feb 2025
Cited by 1 | Viewed by 1088
Abstract
In this study, the applicability of an Al-Si alloy with 30 wt% added scrap for automobile pistons was evaluated by investigating the melt quality, microstructural characteristics, and tensile properties under modified GBF (gas bubbling filtration) process conditions, including increasing rotor rotation speed and [...] Read more.
In this study, the applicability of an Al-Si alloy with 30 wt% added scrap for automobile pistons was evaluated by investigating the melt quality, microstructural characteristics, and tensile properties under modified GBF (gas bubbling filtration) process conditions, including increasing rotor rotation speed and adjusting the air-line supply and the inclination angle of the impeller blade. The melt quality was dramatically improved under modified GBF process conditions, resulting in a very clean melt, with the D.I. value decreasing by 28%, the length of the oxide layer per kilogram decreasing by 65%, and inclusion content decreasing by 97% compared to that of the conventional GBF process conditions. Additionally, the size of primary Si decreased from 40 µm to 27 µm, and the eutectic Si and intermetallic compounds were refined, showing a very fine microstructure. The identified phases included Al4Cu2Mg8Si7, AlxCuyNiz, and MgO. The ultimate tensile strength was 275 MPa, and the elongation was 6.0%, indicating improved tensile properties compared to those of the conventional GBF process conditions. The fracture behavior changed from a brittle microcleavage fracture mode to a ductile dimple fracture mode as the primary Si, eutectic Si particles, and intermetallic compounds were refined under modified GBF process conditions. These results confirmed that Al-Si alloy with added scrap can be used as a material for automobile pistons. Full article
Show Figures

Figure 1

15 pages, 1988 KB  
Study Protocol
Research on the Designing and Experimental Performance Evaluation of a New Sand Control Screen for Argillaceous Fine Silt Gas Hydrate Reservoirs
by Echuan Wang, Hualin Liao and Heen Zhang
Appl. Sci. 2024, 14(22), 10219; https://doi.org/10.3390/app142210219 - 7 Nov 2024
Cited by 2 | Viewed by 1365
Abstract
Argillaceous fine silt hydrate reservoirs have a clay content of 20–25% and a median sand particle size of 10–15 um. Sand control is extremely difficult, restricting the continuous and stable testing of gas hydrate. This paper focuses on the sand production mechanisms, plugging [...] Read more.
Argillaceous fine silt hydrate reservoirs have a clay content of 20–25% and a median sand particle size of 10–15 um. Sand control is extremely difficult, restricting the continuous and stable testing of gas hydrate. This paper focuses on the sand production mechanisms, plugging characteristics, and clogging mechanisms of these hydrate reservoirs. Based on the actual characteristics of hydrate reservoirs, it presents an understanding of the sand production mechanism of argillaceous fine silt. The characteristics and properties of three different sand control methods and six kinds of sand control screens are analyzed. Clear design concepts for sand control screens in argillaceous fine silt hydrate reservoirs are proposed. Two types of new sand control screen with metal filter screens and pre-filled screens have been innovatively designed, and the sand control ability and overflow performance of the screens are evaluated using the meter production index conversion method. Sand production simulation and comprehensive experimental evaluation and analysis of the flow performance of seven kinds of screens (themselves from two categories of screens) were carried out using a self-made special experimental testing device. The experimental results show that the newly designed screens have good flow performance and can meet the requirements of a certain gas production rate. Specifically, Class A metal screens (60/70 mesh) and Class B pre-filled screens (40/70 mesh) have excellent sand control capacity and flow performance, with 10 g sand output and 300 L total water output, thus fulfilling the sand control requirements and achieving the purpose of “effective sand control, prevention without plugging, and continuous stable production” of argillaceous fine silt gas hydrate reservoirs. They therefore provide a reference for future research on sand control and new screen designs for argillaceous fine silt hydrate reservoirs. Full article
Show Figures

Figure 1

22 pages, 13155 KB  
Article
Analysis of Inclusions and Impurities Present in Typical HPDC, Stamping and Extrusion Alloys Produced with Different Scrap Levels
by Manel da Silva, Jaume Pujante, Joanna Hrabia-Wiśnios, Bogusław Augustyn, Dawid Kapinos, Mateusz Węgrzyn and Sonia Boczkal
Metals 2024, 14(6), 626; https://doi.org/10.3390/met14060626 - 25 May 2024
Cited by 4 | Viewed by 2600
Abstract
The European Green Deal poses a two-pronged challenge for the automotive industry: migrating to solutions based on light structures, requiring lightweight concepts and light materials, while at the same time avoiding dependence on the importation of these advanced materials. Aluminium alloys are lightweight [...] Read more.
The European Green Deal poses a two-pronged challenge for the automotive industry: migrating to solutions based on light structures, requiring lightweight concepts and light materials, while at the same time avoiding dependence on the importation of these advanced materials. Aluminium alloys are lightweight and cost-effective materials that can successfully meet the requirements of many structural applications; however, their production requires bauxite and other Critical Raw Materials (CRMs), such as Si and Mg. Aluminium alloys are fully recyclable, but scrap is usually contaminated and its use is related to an increment of impurities, tramp elements and undesired inclusions. Traditionally, the use of secondary alloys has been restricted to low-performance applications. The present work analyses the effect that the use of scrap has on the quantity of inclusions present in the alloy and on other properties relevant for material processing. This study was carried out using common alloys associated with three of the most common aluminium processes used in the car manufacturing industry: high-pressure die casting (HPDC) (AB-43500), extrusion (6063) and sheet metal forming (5754 and 6181). The reference alloys were mixed with different levels of scrap (0, 20, 40, 60, 80 and 100%), with an aim to keep the chemical composition as unaffected as possible. The inclusion level of the alloy was characterized using the Prefil Footprinter® test. In addition, the obtained materials, after being cast in an open mould, were subjected to metallographic characterization. Relevant properties were measured to assess the processability of the alloys for the corresponding transforming process using the flowability test for the HPDC alloy and high-temperature compression for the extrusion alloys. The results obtained suggest that the number of inclusions present in the melt highly increase with the amount of scrap used to produce the alloy. These inclusions are also related to a significant loss of flowability, but do not have a noticeable impact on microstructure. Full article
Show Figures

Figure 1

13 pages, 3024 KB  
Article
Evaluation of a Pre-Filled Table and a Flowchart-Based Algorithm as Cognitive Aids to Reduce Deviations in Dose Calculation for Intraoperative Red Blood Cell Transfusions in Children—An International Web-Based Simulation
by Florian Piekarski, Stephanie Noone, Thomas Engelhardt, Martin Hellmich, Eva Wittenmeier, Vinicius Quintao, Philip Arnold, Susan M. Goobie, Kai Zacharowski and Jost Kaufmann
Children 2023, 10(5), 815; https://doi.org/10.3390/children10050815 - 29 Apr 2023
Cited by 2 | Viewed by 3540
Abstract
Background: Transfusion of red blood cell concentrate can be life-saving, but requires accurate dose calculations in children. Aims: We tested the hypothesis that cognitive aids would improve identification of the correct recommended volumes and products, according to the German National Transfusion guidelines, in [...] Read more.
Background: Transfusion of red blood cell concentrate can be life-saving, but requires accurate dose calculations in children. Aims: We tested the hypothesis that cognitive aids would improve identification of the correct recommended volumes and products, according to the German National Transfusion guidelines, in pediatric transfusion scenarios. Methods: Four online questionnaire-based scenarios, two with hemodynamically stable and two with hemodynamically unstable children, were sent to German and international pediatric anesthetists for completion. In the two stable scenarios, participants were given pre-filled tables that contained all required information. For the two emergency scenarios, existing algorithms were used and required calculation by the user. The results were classified into three categories of deviations from the recommended values (DRV): DRV120 (<80% or >120%), as the acceptable variation; DRV 300 (<33% or >300%), the deviation of concern for potential harm; and DRV 1000 (<10% or >1000%), the excessive deviation with a high probability of harm. Results: A total of 1.458 pediatric anesthetists accessed this simulation questionnaire, and 402 completed questionnaires were available for analysis. A pre-filled tabular aid, avoiding calculations, led to a reduction in deviation rates in the category of DRV120 by 60% for each and of DRV300 by 17% and 20%, respectively. The use of algorithms as aids for unstable emergencies led to a reduction in the deviation rate only for DRV120 (20% and 15% respectively). In contrast, the deviation rates for DRV300 and DRV1000 rose by 37% and 16%, respectively. Participants used higher transfusion thresholds for the emergency case of a 2-year-old compromised child than for the stable case with a patient of the same age (on average, 8.6 g/dL, 95% CI 8.5–8.8 versus 7.1 g/dL, 95% CI 7.0–7.2, p < 0.001) if not supported by our aids. Participants also used a higher transfusion threshold for unstable children aged 3 months than for stable children of the same age (on average, 8.9 g/dL, 95% CI 8.7–9.0 versus 7.9 g/dL, 95% CI 7.7–8.0, p < 0.001). Conclusions: The use of cognitive aids with precalculated transfusion volumes for determining transfusion doses in children may lead to improved adherence to published recommendations, and could potentially reduce dosing deviations outside those recommended by the German national transfusion guidelines. Full article
(This article belongs to the Section Pediatric Anesthesiology, Perioperative and Pain Medicine)
Show Figures

Figure 1

16 pages, 9459 KB  
Article
The Development of a 3D Printer-Inspired, Microgravity-Compatible Sample Preparation Device for Future Use Inside the International Space Station
by Kamfai Chan, Arunkumar Arumugam, Cole Markham, Ryan Jenson, Hao-Wei Wu and Season Wong
Micromachines 2023, 14(5), 937; https://doi.org/10.3390/mi14050937 - 26 Apr 2023
Cited by 4 | Viewed by 4091
Abstract
Biological testing on the International Space Station (ISS) is necessary in order to monitor the microbial burden and identify risks to crew health. With support from a NASA Phase I Small Business Innovative Research contract, we have developed a compact prototype of a [...] Read more.
Biological testing on the International Space Station (ISS) is necessary in order to monitor the microbial burden and identify risks to crew health. With support from a NASA Phase I Small Business Innovative Research contract, we have developed a compact prototype of a microgravity-compatible, automated versatile sample preparation platform (VSPP). The VSPP was built by modifying entry-level 3D printers that cost USD 200–USD 800. In addition, 3D printing was also used to prototype microgravity-compatible reagent wells and cartridges. The VSPP’s primary function would enable NASA to rapidly identify microorganisms that could affect crew safety. It has the potential to process samples from various sample matrices (swab, potable water, blood, urine, etc.), thus yielding high-quality nucleic acids for downstream molecular detection and identification in a closed-cartridge system. When fully developed and validated in microgravity environments, this highly automated system will allow labor-intensive and time-consuming processes to be carried out via a turnkey, closed system using prefilled cartridges and magnetic particle-based chemistries. This manuscript demonstrates that the VSPP can extract high-quality nucleic acids from urine (Zika viral RNA) and whole blood (human RNase P gene) in a ground-level laboratory setting using nucleic acid-binding magnetic particles. The viral RNA detection data showed that the VSPP can process contrived urine samples at clinically relevant levels (as low as 50 PFU/extraction). The extraction of human DNA from eight replicate samples showed that the DNA extraction yield is highly consistent (there was a standard deviation of 0.4 threshold cycle when the extracted and purified DNA was tested via real-time polymerase chain reaction). Additionally, the VSPP underwent 2.1 s drop tower microgravity tests to determine if its components are compatible for use in microgravity. Our findings will aid future research in adapting extraction well geometry for 1 g and low g working environments operated by the VSPP. Future microgravity testing of the VSPP in the parabolic flights and in the ISS is planned. Full article
(This article belongs to the Special Issue 3D-Printed Microdevices: From Design to Applications)
Show Figures

Figure 1

15 pages, 16193 KB  
Article
The Role of the Mechanical, Structural, and Thermal Properties of Poly(l-lactide-co-glycolide-co-trimethylene carbonate) in the Development of Rods with Aripiprazole
by Artur Turek, Jakub Rech, Aleksandra Borecka, Justyna Wilińska, Magdalena Kobielarz, Henryk Janeczek and Janusz Kasperczyk
Polymers 2021, 13(20), 3556; https://doi.org/10.3390/polym13203556 - 15 Oct 2021
Cited by 3 | Viewed by 2984
Abstract
In this work, we aimed to determine the role of the mechanical, structural, and thermal properties of poly(l-lactide-co-glycolide-co-trimethylene carbonate) (P(l-LA:GA:TMC)) with shape memory in the formulation of implantable and biodegradable rods with aripiprazole (ARP). Hot [...] Read more.
In this work, we aimed to determine the role of the mechanical, structural, and thermal properties of poly(l-lactide-co-glycolide-co-trimethylene carbonate) (P(l-LA:GA:TMC)) with shape memory in the formulation of implantable and biodegradable rods with aripiprazole (ARP). Hot melt extrusion (HME) and electron beam (EB) irradiation were applied in the formulation process of blank rods and rods with ARP. Rod degradation was carried out in a PBS solution. HPLC; NMR; DSC; compression and tensile tests; molecular weight (Mn); water uptake (WU); and weight loss (WL) analyses; and SEM were used in this study. HME and EB irradiation did not influence the structure of ARP. The mechanical tests indicated that the rods may be safely implanted using a pre-filled syringe. During degradation, no unfavorable changes in terpolymer content were observed. A decrease in the glass transition temperature and the Mn, and an increase in the WU and the WL were revealed. The loading of ARP and EB irradiation induced earlier pore formation and more intense WU and WL changes. ARP was released in a tri-phasic model with the lag phase; therefore, the proposed formulation may be administered as a delayed-release system. EB irradiation was found to accelerate ARP release. Full article
(This article belongs to the Special Issue Physicochemical Properties of Biodegradable Polymers)
Show Figures

Figure 1

17 pages, 14977 KB  
Article
Research on Bonding Performance of Anchorage Caisson Foundation with Different Contact Surfaces and Grouting Bed
by Tiesuo Geng, Shuanghua Chen, Liuqun Zhao and Zhe Zhang
Buildings 2021, 11(8), 365; https://doi.org/10.3390/buildings11080365 - 19 Aug 2021
Cited by 2 | Viewed by 3137
Abstract
In view of the first domestic offshore suspension bridge with caisson foundation, this paper mainly studies the bonding properties between underwater pre-filled aggregate grouting bed and anchorage caisson foundation. Through the test, the cohesive force of adding ordinary concrete between the anchorage caisson [...] Read more.
In view of the first domestic offshore suspension bridge with caisson foundation, this paper mainly studies the bonding properties between underwater pre-filled aggregate grouting bed and anchorage caisson foundation. Through the test, the cohesive force of adding ordinary concrete between the anchorage caisson foundation and the grouting bed, the cohesive force of adding paper base asphalt felt between the anchorage caisson foundation and the grouting bed, and the cohesive force of adding geotextile between the anchorage caisson foundation and the grouting bed are measured, respectively. When the contact surface is concrete and geotextile, the fracture form of the specimen was analyzed by numerical simulation, and the AE variation trend of the two specimens have been studied. The results of this article can provide references for other projects. Full article
(This article belongs to the Collection Advanced Concrete Structures in Civil Engineering)
Show Figures

Figure 1

14 pages, 3511 KB  
Article
Combinatorial Antimicrobial Susceptibility Testing Enabled by Non-Contact Printing
by Adam S. Opalski, Artur Ruszczak, Yurii Promovych, Michał Horka, Ladislav Derzsi and Piotr Garstecki
Micromachines 2020, 11(2), 142; https://doi.org/10.3390/mi11020142 - 28 Jan 2020
Cited by 11 | Viewed by 5111
Abstract
We demonstrate the utility of non-contact printing to fabricate the mAST—an easy-to-operate, microwell-based microfluidic device for combinatorial antibiotic susceptibility testing (AST) in a point-of-care format. The wells are prefilled with antibiotics in any desired concentration and combination by non-contact printing (spotting). For the [...] Read more.
We demonstrate the utility of non-contact printing to fabricate the mAST—an easy-to-operate, microwell-based microfluidic device for combinatorial antibiotic susceptibility testing (AST) in a point-of-care format. The wells are prefilled with antibiotics in any desired concentration and combination by non-contact printing (spotting). For the execution of the AST, the only requirements are the mAST device, the sample, and the incubation chamber. Bacteria proliferation can be continuously monitored by using an absorbance reader. We investigate the profile of resistance of two reference Escherichia coli strains, report the minimum inhibitory concentration (MIC) for single antibiotics, and assess drug–drug interactions in cocktails by using the Bliss independence model. Full article
Show Figures

Figure 1

17 pages, 7138 KB  
Article
Viscous Fingering of Miscible Liquids in Porous and Swellable Media for Rapid Diagnostic Tests
by Holly Clingan, Devon Rusk, Kathryn Smith and Antonio A. Garcia
Bioengineering 2018, 5(4), 94; https://doi.org/10.3390/bioengineering5040094 - 29 Oct 2018
Cited by 3 | Viewed by 7010
Abstract
In lateral flow and colorimetric test strip diagnostics, the effects of capillary action and diffusion on speed and sensitivity have been well studied. However, another form of fluid motion can be generated due to stresses and instabilities generated in pores when two miscible [...] Read more.
In lateral flow and colorimetric test strip diagnostics, the effects of capillary action and diffusion on speed and sensitivity have been well studied. However, another form of fluid motion can be generated due to stresses and instabilities generated in pores when two miscible liquids with different densities and viscosities come into contact. This study explored how a swellable test pad can be deployed for measuring urea in saliva by partially prefilling the pad with a miscible solution of greater viscosity and density. The resultant Korteweg stresses and viscous fingering patterns were analyzed using solutions with added food color through video analysis and image processing. Image analysis was simplified using the saturation channel after converting RGB image sequences to HSB. The kinetics of liquid mixing agreed with capillary displacement results for miscible liquids undergoing movement from Korteweg stresses. After capillary filling, there was significant movement of liquid due to these fluidic effects, which led to mixing of the saliva sample with an enzyme test solution. Owing to the simplicity and speed of this test method, urea can be analyzed with an electronic nose over a useful range for detecting salivary urea concentration for rapid and early detection of dehydration. Full article
(This article belongs to the Special Issue Frontiers of Microfluidics in Biology)
Show Figures

Figure 1

15 pages, 1908 KB  
Article
Evaluation of Different Gases and Gas Combinations for On-Farm Euthanasia of Pre-Weaned Pigs
by Nikki Kells, Ngaio Beausoleil, Craig Johnson and Mhairi Sutherland
Animals 2018, 8(3), 40; https://doi.org/10.3390/ani8030040 - 16 Mar 2018
Cited by 17 | Viewed by 6073
Abstract
The aim of this research was to evaluate the welfare of pre-weaned piglets euthanised using three different gas treatments: 100% carbon dioxide (CO2), 100% argon (Ar) or a mixture of 60% Ar/40% carbon dioxide (Ar/CO2). Two studies (n = [...] Read more.
The aim of this research was to evaluate the welfare of pre-weaned piglets euthanised using three different gas treatments: 100% carbon dioxide (CO2), 100% argon (Ar) or a mixture of 60% Ar/40% carbon dioxide (Ar/CO2). Two studies (n = 5 piglets/treatment/study) were conducted: (1) behavioural and physiological data were collected from conscious piglets during exposure to test gases via immersion in a pre-filled chamber and (2) electrophysiological data were collected from lightly anaesthetised, intubated and mechanically ventilated piglets exposed to the same test gases. Based on the duration of escape attempts and laboured breathing, piglets exposed to 100% CO2 experienced more stress than piglets exposed to 100% Ar prior to loss of consciousness, but there appeared to be no advantage of mixing Ar with CO2 on indices of animal welfare. However, spectral analysis of the electroencephalogram revealed no changes consistent with nociception during exposure to any of the three gas treatments. Based on the behavioural response to gas exposure, all gases tested caused signs of stress prior to piglets losing consciousness and hence alternative methods of euthanasia need to be evaluated. Full article
(This article belongs to the Special Issue Humane Killing and Euthanasia of Animals on Farms)
Show Figures

Figure 1

Back to TopTop