Sign in to use this feature.

Years

Between: -

Subjects

remove_circle_outline
remove_circle_outline
remove_circle_outline
remove_circle_outline
remove_circle_outline
remove_circle_outline
remove_circle_outline
remove_circle_outline
remove_circle_outline

Journals

Article Types

Countries / Regions

remove_circle_outline
remove_circle_outline
remove_circle_outline
remove_circle_outline

Search Results (424)

Search Parameters:
Keywords = Plug-In Hybrid Electric Vehicle

Order results
Result details
Results per page
Select all
Export citation of selected articles as:
18 pages, 1490 KB  
Article
Determinants of Test-to-Reality CO2 Gaps in European PHEVs: The Limited Role of Battery Capacity
by Maksymilian Mądziel, Paulina Kulasa and Tiziana Campisi
Vehicles 2026, 8(3), 60; https://doi.org/10.3390/vehicles8030060 - 15 Mar 2026
Viewed by 617
Abstract
Plug-in hybrid electric vehicles (PHEVs) are expected to reduce fleet CO2 emissions, but real-world operation often differs markedly from type-approval values. Using European OBFCM data for 457,555 PHEVs (2021–2023) from 14 manufacturers, we quantify the “test-to-reality” CO2 gap and assess whether [...] Read more.
Plug-in hybrid electric vehicles (PHEVs) are expected to reduce fleet CO2 emissions, but real-world operation often differs markedly from type-approval values. Using European OBFCM data for 457,555 PHEVs (2021–2023) from 14 manufacturers, we quantify the “test-to-reality” CO2 gap and assess whether traction battery capacity contains an independent signal or mainly reflects vehicle segmentation and in-use behavior. Battery capacity shows only limited standalone explanatory power, while controlling for segment, monitoring year, and manufacturer and incorporating OBFCM-derived usage indicators greatly improves model fit and substantially reduces the apparent battery–gap relationship. We further find strong heterogeneity across vehicle segments, indicating that battery size is not a universal lever of real-world PHEV CO2 performance. Overall, the results support interpreting battery capacity primarily as a proxy for market positioning and real-world usage (notably charging/engine-dominant operation), highlighting the need to complement type-approval metrics with usage-sensitive indicators when evaluating PHEV compliance in practice. Full article
Show Figures

Figure 1

21 pages, 3709 KB  
Article
Global Implications of China’s EV Dominance: Assessing Benefits, Supply Chain Risks, and Market Concentration
by Daniyal Irfan and Xuan Tang
World Electr. Veh. J. 2026, 17(3), 134; https://doi.org/10.3390/wevj17030134 - 6 Mar 2026
Viewed by 1871
Abstract
This study provides a comprehensive assessment of the global implications arising from China’s dominant position in the electric vehicle (EV) transition. By 2030, under current policy trends, China is projected to account for approximately 57% of the global EV stock (238 million vehicles) [...] Read more.
This study provides a comprehensive assessment of the global implications arising from China’s dominant position in the electric vehicle (EV) transition. By 2030, under current policy trends, China is projected to account for approximately 57% of the global EV stock (238 million vehicles) and 53% of the worldwide EV-driven oil displacement (2.75 million barrels per day). Its demand for automotive batteries will reach 1516 GWh, representing 47% of the global total. Employing LMDI-I decomposition, we find that China’s outsized impact is driven not merely by the scale but by the higher vehicle utilization intensity (contributing 61% of its advantage) and policy support for efficient vehicle types like plug-in hybrids and two/three-wheelers (contributing 31%). The extreme geographic concentration creates a significant systemic risk; our Monte Carlo simulation indicates a 92% probability that a moderate supply shock in China would trigger a severe global battery shortage. Conversely, China stands to gain substantial economic benefits, estimated at USD 117 billion annually by 2030 (90% CI: 78–173 billion) from the avoided oil imports and potential carbon revenues. These findings highlight a central paradox of the energy transition: while China delivers immense climate and energy security benefits, its dominance introduces unprecedented supply chain vulnerabilities and a highly asymmetric distribution of economic gains, necessitating urgent policy responses for diversification and resilience. Full article
(This article belongs to the Section Marketing, Promotion and Socio Economics)
Show Figures

Figure 1

26 pages, 5100 KB  
Article
Real-World CO2 Emissions of Plug-In Hybrid Vehicles: European Assessment Using On-Board Fuel Consumption Monitoring Data
by Maksymilian Mądziel and Tiziana Campisi
Energies 2026, 19(5), 1165; https://doi.org/10.3390/en19051165 - 26 Feb 2026
Cited by 1 | Viewed by 764
Abstract
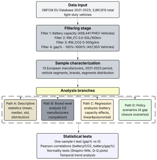
This study presents a large-scale analysis of real-world plug-in hybrid electric vehicle (PHEV) performance using On-Board Fuel Consumption Monitoring (OBFCM) data, a mandatory European Union system that records in-use fuel consumption and CO2 emissions. Plug-in hybrid electric vehicles are critical to the [...] Read more.
This study presents a large-scale analysis of real-world plug-in hybrid electric vehicle (PHEV) performance using On-Board Fuel Consumption Monitoring (OBFCM) data, a mandatory European Union system that records in-use fuel consumption and CO2 emissions. Plug-in hybrid electric vehicles are critical to the EU’s decarbonization strategy, yet their real-world climate benefits remain uncertain. Using OBFCM data from 457,303 vehicles monitored between 2021 and 2023, the analysis reveals a profound discrepancy between official test values and actual on-road use. The mean real-world CO2 emissions were 138 g/km, compared to a test cycle average of 46 g/km, resulting in a regulatory gap of approximately 300%—significantly higher than for other vehicle types. Performance varied substantially across manufacturers, with gaps ranging over 200 percentage points. Contrary to expectations, larger battery capacity correlated with a wider performance gap. Real-world electric driving averaged only 45.5% of distance, far below regulatory assumptions. This gap has grown wider each year, indicating that test cycle optimization is outpacing real-world efficiency gains. Policy scenario modeling indicates that reducing the test-to-real-world gap could yield substantial CO2 savings, underscoring the need to incorporate real-world monitoring and revisit test assumptions when evaluating PHEV climate impacts. Full article
(This article belongs to the Special Issue CO2 Emissions from Vehicles (Volume III))
Show Figures

Figure 1

20 pages, 2510 KB  
Article
Linear Programming Formulation for Planning of Future Model-Year Mix of Electrified Powertrains
by Karim Hamza and Kenneth Laberteaux
World Electr. Veh. J. 2026, 17(2), 103; https://doi.org/10.3390/wevj17020103 - 19 Feb 2026
Viewed by 476
Abstract
When looking towards the goal of reducing greenhouse gas (GHG) emissions, automotive manufacturers face several challenges when planning future vehicle offerings in different markets. The planned vehicle offerings must cope with uncertainties in the supply chains of critical materials and adhere to regulatory [...] Read more.
When looking towards the goal of reducing greenhouse gas (GHG) emissions, automotive manufacturers face several challenges when planning future vehicle offerings in different markets. The planned vehicle offerings must cope with uncertainties in the supply chains of critical materials and adhere to regulatory requirements in different regions, all while appealing to customer preferences and maintaining low cost. Regulatory requirements, which are often based on tailpipe GHG emissions, do not necessarily align with Lifecycle Analysis (LCA) of GHG emissions, which becomes yet another challenge towards attaining sustainability goals. Planning the future mix of vehicles to be manufactured under all such considerations can be a complex task, often relying on methods with poor transparency, unguaranteed optimality, or requiring difficult-to-predict a priori knowledge. This paper considers the special case of a short time window (one future model–year), which allows for modelling the future planning decisions as a linear programming (LP) problem, which in turn, can be solved to global optimality via well-established algorithms, such as Dual-Simplex. The proposed formulation is demonstrated via one simple example, as well as a scaled-up study with two regions, two vehicle size categories, and four powertrain configurations. A key insight that the proposed formulation is able to demonstrate in the scaled-up study is how the optimum (lowest) LCA GHG solution depends on the availability of battery materials, ranging from an increased share of hybrids under low battery supply to an increased share of electric vehicles for abundant battery supply. Full article
(This article belongs to the Section Vehicle and Transportation Systems)
Show Figures

Figure 1

21 pages, 1946 KB  
Article
Optimizing PHEV Battery Capacity with Battery Degradation
by Alexander Yuhan Lin and Zhenhong Lin
Energies 2026, 19(4), 989; https://doi.org/10.3390/en19040989 - 13 Feb 2026
Viewed by 521
Abstract
Plug-in hybrid electric vehicles (PHEVs) operate using both electricity and liquid fuel, offering emissions reduction while eliminating driving-range concerns. Determining the optimal electric range or battery capacity is crucial for the total cost of ownership, decarbonization potential, and battery material demand. However, the [...] Read more.
Plug-in hybrid electric vehicles (PHEVs) operate using both electricity and liquid fuel, offering emissions reduction while eliminating driving-range concerns. Determining the optimal electric range or battery capacity is crucial for the total cost of ownership, decarbonization potential, and battery material demand. However, the effect of battery degradation has not been incorporated into market-oriented range-optimization studies. This paper extends the existing MOR-PHEV range optimization model by integrating both cycle-based and calendar-based battery degradations. The results show meaningful optimization benefits, reducing consumer ownership cost by approximately $3000–5000. The optimal solution—defined by the minimized lifetime cost and the optimal battery capacity—is robust across the key external parameters. Intertwined with certain factors, battery degradation can have a significant impact on the optimal battery capacity. Particularly, at faster cycle-based degradation, high driving intensity and high CS efficiency can lead to optimization tipping points, where the degradation effect is so significant that the consumer is better off by choosing a small-battery PHEV (or HEV if the choice space expands beyond PHEV) in order to fully degrade the battery faster, totally avoid the charging behavior cost earlier, and maximally benefit from the high CS efficiency earlier. This points to the importance of reducing the cycle-based degradation coefficient and improving the vehicle energy efficiency and charging convenience. One basis point (0.01%) reduction in the cycle-based degradation coefficient is estimated to reduce the optimal battery capacity by 4.9–5.2 kWh and increase consumer value by $275–497, depending on the battery unit cost. These are useful insights into decision-making regarding battery technology R&D, battery chemistry roadmaps, critical material supply risks, and EV product strategies. While the findings in the study scope depend on assumptions of consumer behavior, battery degradation, vehicle efficiency and charging infrastructure, the expanded MOR-PHEV provides a systematic framework for considering different assumptions in support of user-defined decision context and discussing future research. Full article
(This article belongs to the Section E: Electric Vehicles)
Show Figures

Figure 1

28 pages, 3958 KB  
Article
Co-Optimization of Cooperative Adaptive Cruise Control and Energy Management for Plug-in Hybrid Electric Truck Platoons
by Xin Liu, Dong Mai, Jun Mao, Gang Zhang, Xiangning Wu and Yanmei Meng
Energies 2026, 19(4), 935; https://doi.org/10.3390/en19040935 - 11 Feb 2026
Viewed by 395
Abstract
To optimize fuel economy for platooning plug-in hybrid electric trucks, this paper proposes a co-optimization framework that integrates cooperative adaptive cruise control and energy management to enhance driving safety and fuel efficiency in complex traffic environments. The control strategy is divided into two [...] Read more.
To optimize fuel economy for platooning plug-in hybrid electric trucks, this paper proposes a co-optimization framework that integrates cooperative adaptive cruise control and energy management to enhance driving safety and fuel efficiency in complex traffic environments. The control strategy is divided into two layers: in the upper layer, a cooperative adaptive cruise control model based on distributed model predictive control (DMPC) is used to achieve stable platoon following and vehicle spacing, thus improving the overall platoon efficiency. In the lower layer, a distributed soft actor-critic (DSAC) algorithm is used for the fine-grained power distribution of plug-in hybrid electric trucks, enabling efficient energy utilization. The results demonstrate that this strategy significantly enhances the fuel economy and vehicle-following performance of plug-in hybrid truck platoons. Compared with the classical deep deterministic policy gradient (DDPG) algorithm, the energy management strategy based on the distributed soft actor-critic offers higher computational efficiency. Full article
Show Figures

Figure 1

49 pages, 17611 KB  
Article
Admissible Powertrain Alternatives for Heavy-Duty Fleets: A Case Study on Resiliency and Efficiency
by Gurneesh S. Jatana, Ruixiao Sun, Kesavan Ramakrishnan, Priyank Jain and Vivek Sujan
World Electr. Veh. J. 2026, 17(2), 74; https://doi.org/10.3390/wevj17020074 - 3 Feb 2026
Viewed by 868
Abstract
Heavy-duty vehicles dominate global freight movement and primarily rely on fossil-derived diesel fuel. However, fluctuations in crude oil prices and evolving emissions regulations have prompted interest in alternative powertrains to enhance fleet energy resiliency. This study paired real-world operational data from a large [...] Read more.
Heavy-duty vehicles dominate global freight movement and primarily rely on fossil-derived diesel fuel. However, fluctuations in crude oil prices and evolving emissions regulations have prompted interest in alternative powertrains to enhance fleet energy resiliency. This study paired real-world operational data from a large commercial fleet with high-fidelity vehicle models to evaluate the potential for replacing diesel internal combustion engine (ICE) trucks with alternative powertrain architectures. The baseline vehicle for this analysis is a diesel-powered ICE truck. Alternatives include ICE trucks fueled by bio- and renewable diesel, compressed natural gas (CNG) or hydrogen (H2), as well as plug-in hybrid (PHEV), fuel cell electric (FCEV), and battery electric vehicles (BEV). While most alternative powertrains resulted in some payload capacity loss, the overall fleetwide impact was negligible due to underutilized payload capacity for the specific fleet considered in this study. For sleeper cab trucks, CNG-powered trucks achieved the highest replacement potential, covering 85% of the fleet. In contrast, H2 and BEV architectures could replace fewer than 10% and 1% of trucks, respectively. Day cab trucks, with shorter daily routes, showed higher replacement potential: 98% for CNG, 78% for H2, and 34% for BEVs. However, achieving full fleet replacement would still require significant operational changes such as route reassignment and enroute refueling, along with considerable improvements to onboard energy storage capacity. Additionally, the higher total cost of ownership (TCO) for alternative powertrains remains a key challenge. This study also evaluated lifecycle impacts across various fuel sources, both fossil and bio-derived. Bio-derived synthetic diesel fuels emerged as a practical option for diesel displacement without disrupting operations. Conversely, H2 and electrified powertrains provide limited lifecycle impacts under the current energy scenario. This analysis highlights the complexity of replacing diesel ICE trucks with admissible alternatives while balancing fleet resiliency, operational demands, and emissions goals. These results reflect a US-based fleet’s duty cycles, payloads, GVWR allowances, and an assumption of depot-only refueling/recharging. Applicability to other fleets and regions may differ based on differing routing practices or technical features such as battery swapping. Full article
(This article belongs to the Section Propulsion Systems and Components)
Show Figures

Figure 1

33 pages, 6582 KB  
Article
Energy Management Optimization for Plug-In Hybrid Electric Vehicle
by Hsiu-Ying Hwang, Jia-Shiun Chen and Che-Wei Chang
Appl. Sci. 2026, 16(3), 1440; https://doi.org/10.3390/app16031440 - 30 Jan 2026
Viewed by 572
Abstract
This study aims to develop a strategy for practical real-time applications in Plug-in Hybrid Electric Vehicles (PHEVs). The study combines a Blending Control Scheme (BCS) with an Equivalent Consumption Minimization Strategy (ECMS) for energy management. During the charge-depleting (CD) mode, a blending control [...] Read more.
This study aims to develop a strategy for practical real-time applications in Plug-in Hybrid Electric Vehicles (PHEVs). The study combines a Blending Control Scheme (BCS) with an Equivalent Consumption Minimization Strategy (ECMS) for energy management. During the charge-depleting (CD) mode, a blending control scheme was employed, in which the electric motor served as the primary propulsion source while the engine was selectively engaged to share the load. Within this framework, ECMS was applied to determine the optimal power split between the engine and the electric motor in real time. The ECMS considers both the energy consumed by the electric motor and engine to achieve optimal energy consumption, converting the motor and generator consumed electrical energy into an equivalent fuel consumption and combining it with the internal combustion engine’s fuel consumption to determine the equivalent fuel consumption for each time step, then minimizes this equivalent fuel consumption. A backward, instead of forward, PHEV model was built in MATLAB/Simulink based on the THS. The results of combining BCS and ECMS were compared with those of the Rule-Based Control Strategy, which served as the baseline for comparison. The Toyota Hybrid System (THS) was used. The standard FTP-75 driving cycles, including urban and highway scenarios, were simulated. Results show that the Rule-Based strategy has an equivalent combined fuel economy of 50.7 miles per gallon (MPG-e). The proposed method, combining BCS and ECMS, achieves 56.33 MPG-e, representing an approximately 11.1% improvement over the Rule-Based strategy. BCS and ECMS allowed the engine to engage effectively at the adequate time in its high-efficiency region, as well as the motor throughout the drive cycle, and enabled more refined coordination of engine and electric power sources, and can provide high-efficiency computation to realize real-time optimization-based control. Full article
(This article belongs to the Section Energy Science and Technology)
Show Figures

Figure 1

16 pages, 2104 KB  
Article
Evaluation and Comparison of Multi-Power Source Coupling Technologies for Vehicles Based on Driving Dynamics
by Haoyi Zhang, Hong Tan, Linjie Ren and Xinglong Liu
Sustainability 2026, 18(2), 602; https://doi.org/10.3390/su18020602 - 7 Jan 2026
Viewed by 330
Abstract
With the growing consumer demand for enhanced driving dynamics in vehicles, optimizing powertrain configurations to balance performance, energy efficiency, and cost has become a critical challenge. Traditional internal combustion engine vehicles (ICEVs) suffer from significant energy consumption and cost penalties when improving acceleration [...] Read more.
With the growing consumer demand for enhanced driving dynamics in vehicles, optimizing powertrain configurations to balance performance, energy efficiency, and cost has become a critical challenge. Traditional internal combustion engine vehicles (ICEVs) suffer from significant energy consumption and cost penalties when improving acceleration performance. This study systematically evaluates the trade-offs between dynamic performance, energy consumption, and direct manufacturing costs across six powertrain configurations: ICEV, 48 V mild hybrid (48 V), hybrid electric vehicle (HEV), plug-in hybrid electric vehicle (PHEV), range-extended electric vehicle (REV), and battery electric vehicle (BEV). By developing a comprehensive parameterized model, we quantify the impacts of acceleration improvement on vehicle mass, energy consumption, and costs. Key findings reveal that electrified powertrains (PHEV, REV, BEV) exhibit superior cost-effectiveness and energy efficiency. For instance, improving 0–100 km/h acceleration time from 9 to 5 s reduces direct manufacturing costs by only 5.72% for BEV versus 13.38% for ICEV, while PHEV achieves a balanced compromise with 3.40% lower fuel consumption and 10.43% cost increase compared to conventional counterparts. Mechanistic analysis attributes these advantages to higher power density of electric motors and simplified energy transmission in electrified systems. This work provides data-driven insights for consumers and automakers to prioritize powertrain technologies under dynamic performance requirements, highlighting PHEV with driving range of 50 km as the optimal choice for harmonizing driving experience, energy economy, and affordability. The results of this study assist automakers in optimizing the technology pathways of vehicle powertrain, within the consumer demand for dynamic performance. This plays a crucial role in advancing the automotive industry’s overall fuel consumption and energy consumption, thereby contributing to sustainable development. Full article
Show Figures

Figure 1

33 pages, 4747 KB  
Review
Real-Driving Emissions of Euro 2–Euro 6 Vehicles in Poland—17 Years of Experience
by Jacek Pielecha, Paweł Woś, Hubert Kuszewski, Maksymilian Mądziel, Artur Krzemiński, Paulina Kulasa, Wojciech Gis, Piotr Piątkowski and Jakub Sobczak
Appl. Sci. 2026, 16(1), 348; https://doi.org/10.3390/app16010348 - 29 Dec 2025
Cited by 3 | Viewed by 1076
Abstract
The article presents the development and results of emission studies conducted in Poland in the context of global real-driving emissions research. Although the European Union has continuously tightened exhaust-emission standards, road transport remains one of the major sources of air pollution. Several research [...] Read more.
The article presents the development and results of emission studies conducted in Poland in the context of global real-driving emissions research. Although the European Union has continuously tightened exhaust-emission standards, road transport remains one of the major sources of air pollution. Several research centers in Poland—including Rzeszów University of Technology, Poznan University of Technology, and the Motor Transport Institute—have been conducting on-road emission measurements for many years across a wide spectrum of vehicles: conventional, hybrid (including plug-in hybrids), and fully electric. The findings show that emissions under real-world driving conditions often differ from those obtained in homologation tests, particularly for nitrogen oxides and particulate matter. Ambient temperature, road gradient, and driving phases (urban, rural, motorway) were also identified as influential factors. Polish research centers have developed analytical tools enabling comparison between laboratory and on-road tests and allowing real-driving emissions to be estimated based on chassis-dynamometer data. Studies on plug-in hybrids highlighted that these vehicles remain environmentally beneficial only when regularly charged; otherwise, their emissions can increase sharply. Overall, the research confirms that on-road testing is essential for a reliable evaluation of vehicle performance, and the results can contribute to designing more eco-friendly technologies and improving future emission regulations. Full article
Show Figures

Figure 1

22 pages, 3019 KB  
Article
Total CO2 Release from Combustion, Electric, and Hybrid Vehicles—A Case Study for Latin America’s Countries
by Robert E. Rockwood, Ana Vassileva Borissova and Klaus Lieutenant
Energies 2025, 18(24), 6623; https://doi.org/10.3390/en18246623 - 18 Dec 2025
Viewed by 728
Abstract
This study investigates the total carbon dioxide (CO2) emissions from various types of passenger vehicles in five Latin American countries: Argentina, Brazil, Ecuador, Mexico, and Paraguay. The aim was to analyze to which degree CO2 output can be reduced in [...] Read more.
This study investigates the total carbon dioxide (CO2) emissions from various types of passenger vehicles in five Latin American countries: Argentina, Brazil, Ecuador, Mexico, and Paraguay. The aim was to analyze to which degree CO2 output can be reduced in Latin America by switching from petrol cars to electric cars. The vehicles analyzed include petrol-driven cars, short-, mid-, and long-range battery electric vehicles, fuel cell electric vehicles, plug-in hybrid electric vehicles, and hybrid electric vehicles. The study examines the total CO2 emissions including battery production, vehicle manufacturing, and their operation, considering the energy grid mix of the selected countries for the year 2023. Using experimental data and considering production conditions yields more reliable results than previous studies. The results indicate that battery cars with the shortest cruising range using batteries produced in Europe and/or America generate the lowest levels of CO2 emissions, regardless of the energy mix. However, the emission values vary across different countries. In countries with a predominant share of renewable energy for the electricity generation, such as Paraguay, Brazil, and Ecuador, battery cars are the most effective in reducing overall CO2 emissions. Conversely, in countries like Argentina and Mexico, where renewable energy sources constitute a smaller share of the energy mix, the use of electric vehicles yields only a minor reduction in CO2 output, while emissions of long-range vehicles with batteries produced in Asia even exceed those of internal combustion engine vehicles. Therefore, eco-friendly electricity generation is a prerequisite for eco-friendly use of electric cars and should therefore be the goal of every country. Full article
Show Figures

Figure 1

25 pages, 4962 KB  
Article
A Methodological Framework for Inferring Energy-Related Operating States from Limited OBD Data: A Single-Trip Case Study of a PHEV
by Michal Loman, Branislav Šarkan, Arkadiusz Małek, Jacek Caban, Beata Martyna-Syroka and Katarzyna Piotrowska
Vehicles 2025, 7(4), 165; https://doi.org/10.3390/vehicles7040165 - 17 Dec 2025
Viewed by 577
Abstract
This paper presents a methodological framework for inferring energy-related operating states of plug-in hybrid electric vehicles (PHEVs) under conditions of limited and incomplete on-board diagnostic (OBD) data. The proposed approach is illustrated using a single short real-world urban trip recorded for one PHEV [...] Read more.
This paper presents a methodological framework for inferring energy-related operating states of plug-in hybrid electric vehicles (PHEVs) under conditions of limited and incomplete on-board diagnostic (OBD) data. The proposed approach is illustrated using a single short real-world urban trip recorded for one PHEV operating in electric mode. Unsupervised clustering based on k-means is applied in progressively expanded state spaces (3D–5D) to decompose the driving process into physically interpretable operating states, despite the absence of direct measurements of key variables such as regenerative braking power. Cluster validity indices, per-cluster silhouette values, temporal segmentation, and robustness checks are employed to support the interpretability and internal consistency of the results. The study demonstrates that even a single, non-representative OBD time series contains sufficient internal structure to recover meaningful energy-related information when appropriate state-space decomposition is applied. While no statistical generalization is intended, the results highlight the potential of the proposed framework for analyzing real-world vehicle operation under constrained data availability. Full article
(This article belongs to the Special Issue Energy Management Strategy of Hybrid Electric Vehicles)
Show Figures

Figure 1

19 pages, 3813 KB  
Article
Numerical Modeling of Asymmetric-Temperature Cycling for Lithium-Ion Batteries Under Fast-Charging Conditions
by Han Ling, Tao Huang, Wen-Zhen Fang and Wen-Quan Tao
Energies 2025, 18(24), 6570; https://doi.org/10.3390/en18246570 - 16 Dec 2025
Viewed by 439
Abstract
High temperatures during charge–discharge cycles pose a significant threat to the safety and capacity of lithium-ion batteries by accelerating solid–electrolyte interphase (SEI) growth. Conversely, elevating the temperature during charging enhances Li-ion transport and suppresses lithium plating, suggesting an asymmetric temperature modulation (ATM) strategy [...] Read more.
High temperatures during charge–discharge cycles pose a significant threat to the safety and capacity of lithium-ion batteries by accelerating solid–electrolyte interphase (SEI) growth. Conversely, elevating the temperature during charging enhances Li-ion transport and suppresses lithium plating, suggesting an asymmetric temperature modulation (ATM) strategy in which cells are charged at elevated temperatures and discharged at room temperature to mitigate degradation under extreme fast-charging conditions. In this study, a one-dimensional electrochemical model incorporating key side reactions—SEI formation, lithium plating, and lithium stripping—is developed to analyse the ageing behaviour of plug-in hybrid electric vehicle (PHEV) cells under ATM operation. Within the present modelling framework and for the investigated temperature and current ranges, lithium plating is found to exert only a modest influence on the SEI growth rate, and the capacity degradation associated with SEI formation at a given temperature follows a unique time dependence that shows only a weak sensitivity to the charging rate. A phenomenological hill-shaped dependence of plating reversibility on the state of charge (SOC) is implemented based on experimental observations. The simulation results show good agreement with experimental data for PHEV cells operated under ATM, reproducing a capacity retention of about 80% after 1000 cycles at a charging temperature of 49 °C. Full article
Show Figures

Figure 1

23 pages, 2767 KB  
Article
Assessing the Economic Viability and Reliability of Advanced Truck Powertrains: A California Freight Case Study
by Charbel Mansour, Amarendra Kancharla, Julien Bou Gebrael, Michel Alhajjar, Olcay Sahin, Natalia Zuniga-Garcia, Hoseinali Borhan, Sylvain Pagerit and Vincent Freyermuth
World Electr. Veh. J. 2025, 16(12), 668; https://doi.org/10.3390/wevj16120668 - 11 Dec 2025
Viewed by 629
Abstract
Heavy-duty trucking is central to the U.S. economy, and improving its long-term sustainability requires cost-effective, energy-efficient, and reliable operations. Emerging technologies—advanced powertrains, batteries, and alternative fuels—offer potential solutions, but their economic and operational viability remains uncertain. This study evaluates the performance of Class [...] Read more.
Heavy-duty trucking is central to the U.S. economy, and improving its long-term sustainability requires cost-effective, energy-efficient, and reliable operations. Emerging technologies—advanced powertrains, batteries, and alternative fuels—offer potential solutions, but their economic and operational viability remains uncertain. This study evaluates the performance of Class 8 battery electric (BEV), plug-in hybrid (PHEV), fuel cell electric (FCEV), and diesel trucks in terms of energy use and the levelized cost of driving (LCOD) to determine when these technologies become competitive without compromising operational reliability. The analysis explores how evolving fuel prices and vehicle technology improvements in 2023, 2035, and 2050 influence the cost competitiveness of each powertrain. By comparing the results at both the technology level and the fleet level, the study demonstrates that powertrains that appear cost-effective on individual routes may not always scale to fleet-wide viability, and vice versa. The analysis is based on real-world data from over 15,700 Class 8 truck trips recorded in California in 2022, capturing diverse driving scenarios, payload conditions, and operational constraints. The results show that BEV250 can deliver cost-effective performance in short-haul operations (0–250 miles) under depot electricity prices below USD 0.34/kWh and maintain this advantage through 2050 as battery costs decline. In the 250–500-mile segment, the technology-level analysis indicates that BEV500 often achieves the lowest LCOD on individual tours, particularly under low electricity prices, while the fleet-level results show that FCEVs provide a more consistent cost performance across all tours, especially when the route variability is high. For long-haul operations (>500 miles), where BEVs are assumed to operate without en-route charging, FCEVs emerge as the most cost-effective non-diesel option by 2050, provided hydrogen prices fall below USD 6/kg. PHEVs show a limited long-term competitiveness and are mainly viable under transitional fuel price conditions. Overall, the findings underscore that there is no one-size-fits-all solution. Powertrain adoption must be range-aware, infrastructure-sensitive, and fleet-structured. By integrating technology-level and fleet-level perspectives, this study provides actionable insights for fleet operators, policymakers, and industry stakeholders seeking to balance cost, reliability, and sustainability in heavy-duty freight. Full article
(This article belongs to the Section Vehicle and Transportation Systems)
Show Figures

Figure 1

18 pages, 1680 KB  
Article
Effects of Ethanol Blends on Plug-In Hybrid Electric Vehicle Gaseous and Particulate Emissions Formation and Toxicity
by Maedeh Makki, Troy Hurren, Alexa Canchola, Zisimos Toumasatos, Ying-Hsuan Lin and Georgios Karavalakis
Energies 2025, 18(24), 6461; https://doi.org/10.3390/en18246461 - 10 Dec 2025
Viewed by 595
Abstract
This research investigates how blending ethanol with gasoline influences both gaseous and particulate emissions, as well as the toxicological characteristics of particulates emitted from a plug-in hybrid electric vehicle adapted to run on fuel mixtures containing up to 85% ethanol by volume. Testing [...] Read more.
This research investigates how blending ethanol with gasoline influences both gaseous and particulate emissions, as well as the toxicological characteristics of particulates emitted from a plug-in hybrid electric vehicle adapted to run on fuel mixtures containing up to 85% ethanol by volume. Testing was conducted on E10, E30, and E83 fuels, while the vehicle was exercised on a chassis dynamometer over three repetitions of the Federal Test Procedure and US06 cycles. Results showed important reductions in nitrogen oxide emissions for E30 and E83 for both cycles, along with reductions in particulate matter mass, black carbon, and solid particle number. Total hydrocarbon emissions demonstrated increases with E30 and E83 and tracked well with increases in benzene, toluene, ethylbenzene, and xylene isomers. Formaldehyde and acetaldehyde emissions trended in sympathy with higher-ethanol blending. The use of E30 and E83 blends produced more reactive emissions, which subsequently adversely affected the ozone-forming potential for these fuels compared to E10. The toxicological properties exhibited mixed results, with the higher-ethanol blends showing reduced oxidative stress compared to E10, while E83 induced a higher cytotoxic response relative to E30 and E10 fuels. Full article
(This article belongs to the Section E: Electric Vehicles)
Show Figures

Figure 1

Back to TopTop