Sign in to use this feature.

Years

Between: -

Subjects

remove_circle_outline
remove_circle_outline
remove_circle_outline
remove_circle_outline
remove_circle_outline
remove_circle_outline
remove_circle_outline
remove_circle_outline
remove_circle_outline

Journals

Article Types

Countries / Regions

remove_circle_outline
remove_circle_outline
remove_circle_outline
remove_circle_outline

Search Results (164)

Search Parameters:
Keywords = Pareto frontier multi-objective optimization

Order results
Result details
Results per page
Select all
Export citation of selected articles as:
28 pages, 5387 KB  
Article
Multi-Objective Optimized Differential Privacy with Interpretable Machine Learning for Brain Stroke and Heart Disease Diagnosis
by Mohammed Ibrahim Hussain, Arslan Munir, Safiul Haque Chowdhury, Mohammad Mamun and Muhammad Minoar Hossain
Algorithms 2026, 19(4), 260; https://doi.org/10.3390/a19040260 - 27 Mar 2026
Abstract
Brain stroke (BS) and heart disease (HD) are leading causes of global mortality and long-term disability, underscoring the critical need for early and accurate diagnostic tools. This research addresses the dual challenge of developing high-performance predictive models while ensuring the privacy of sensitive [...] Read more.
Brain stroke (BS) and heart disease (HD) are leading causes of global mortality and long-term disability, underscoring the critical need for early and accurate diagnostic tools. This research addresses the dual challenge of developing high-performance predictive models while ensuring the privacy of sensitive patient data. We propose a framework that integrates ensemble machine learning (ML) models with a formal differential privacy (DP) mechanism. Using a dataset of 5110 samples with clinical features, we evaluate Extreme Gradient Boosting (XGB), Random Forest (RF), Light Gradient Boosting Machine (LGBM), and Categorical Boosting (CAT) for BS and HD prediction. To protect individual privacy, we apply the Gaussian mechanism of DP with two probabilities of failure (POF) parameters (10–5 and 10–6) and a privacy budget ranging from 0.5 to 5.0. A key novelty of this work is the application of Pareto frontier multi-objective optimization (PFMOO) to systematically identify the optimal trade-off between model accuracy and privacy constraints. Our approach successfully identifies optimal, privacy-preserving models: XGB achieves top performance for BS prediction (92.3% accuracy, 92.29% F1 score), with a POF of 10–6, while RF excels for HD detection (95.61% accuracy, 97.8% precision), with a POF of 10–5. Furthermore, we employ explainable AI (XAI) techniques, SHAP and LIME, to provide interpretability of the model decisions, enhancing clinical trust. This research delivers a robust, interpretable, and privacy-conscious framework for early disease detection, offering a significant advancement over existing methods by holistically balancing accuracy, data security, and transparency. Full article
(This article belongs to the Special Issue 2026 and 2027 Selected Papers from Algorithms Editorial Board Members)
Show Figures

Figure 1

42 pages, 2464 KB  
Article
Energy-Aware Multilingual Evaluation of Large Language Models
by I. de Zarzà, Mauro Liz, J. de Curtò and Carlos T. Calafate
Electronics 2026, 15(7), 1395; https://doi.org/10.3390/electronics15071395 - 27 Mar 2026
Abstract
The rapid deployment of Large Language Models (LLMs) in multilingual, production-scale systems has made inference-time energy consumption a critical yet systematically under-evaluated dimension of model quality. While accuracy-centric benchmarks dominate current evaluation practice, they fail to capture the energy cost of reasoning, particularly [...] Read more.
The rapid deployment of Large Language Models (LLMs) in multilingual, production-scale systems has made inference-time energy consumption a critical yet systematically under-evaluated dimension of model quality. While accuracy-centric benchmarks dominate current evaluation practice, they fail to capture the energy cost of reasoning, particularly across languages and task complexities where consumption profiles diverge substantially. In this work, we present a comprehensive energy–performance evaluation of five instruction-tuned LLMs, spanning Transformer, Grouped-Query Attention, and State Space Model architectures, across thirteen typologically diverse languages and multiple task difficulty levels under controlled GPU-level energy measurement on NVIDIA H200 hardware. Our analysis encompasses 65 model–language configurations totaling over 5100 individual inference runs, supported by rigorous non-parametric statistical testing (Friedman tests, pairwise Wilcoxon signed-rank with Holm correction, and paired Cohen’s d effect sizes). We report four principal findings. First, energy consumption varies up to threefold across models under identical workloads (χ2=49.42, p=4.78×1010, Friedman test), stratifying into three distinct energy regimes driven by architecture and generation dynamics rather than parameter count. Second, energy expenditure and reasoning performance are only weakly coupled, as confirmed by Spearman rank correlation analysis (rs=0.109, p=0.386). Third, task category and difficulty level introduce substantial and model-dependent variation in both energy demand and performance, with cross-lingual performance variance amplifying at higher difficulty levels. Fourth, language choice acts as a measurable deployment parameter as follows: Romance languages on average achieve lower energy consumption than English across multiple models, while model efficiency rankings shift across languages, yielding language-dependent Pareto-optimal frontiers. We formalize these trade-offs through multi-objective Pareto analysis and introduce a composite AI Energy Score metric that captures reasoning quality per unit of energy. Of the 65 evaluated configurations, only four are Pareto-optimal, three Mistral-7B configurations at the low-energy extreme and one Phi-4-mini-instruct configuration at the high-performance end, while three of the five models are entirely dominated across all language configurations. These findings provide actionable guidelines for energy-aware model selection in multilingual deployments and support the integration of AI Energy Scores as a standard complementary criterion in LLM evaluation frameworks. Full article
(This article belongs to the Special Issue Data-Related Challenges in Machine Learning: Theory and Application)
Show Figures

Figure 1

21 pages, 1911 KB  
Article
Research on Multi-Objective Optimization Model and Algorithm for Reliability Location of Emergency Facilities
by Mingyuan Liu, Lintao Liu, Futai Liang and Guocheng Wang
Appl. Sci. 2026, 16(6), 3105; https://doi.org/10.3390/app16063105 - 23 Mar 2026
Viewed by 116
Abstract
The issue of emergency facility location is a long-term strategic issue, and the complexity and diversity of the decision-making environment force decision-makers to focus on multiple objectives when making location decisions. We develop a multi-objective optimization system centered on cost-effectiveness, service balance, and [...] Read more.
The issue of emergency facility location is a long-term strategic issue, and the complexity and diversity of the decision-making environment force decision-makers to focus on multiple objectives when making location decisions. We develop a multi-objective optimization system centered on cost-effectiveness, service balance, and fairness, targeting three core objectives: minimizing total costs, minimizing differences in service quality among demand points, and minimizing material shortage gaps between demand points. To address the issue of limited facility service capacity induced by material shortages, we establish a multi-objective optimization model for the reliable location of emergency facilities. By combining the model’s characteristics with the Non-Dominated Sorting Genetic Algorithm (NSGA-II) and an elite retention strategy, the Pareto frontier solution set of the multi-objective model is obtained, and the model’s feasibility is verified through various examples of different scales. Finally, sensitivity analysis was conducted on the reliability location model of emergency facilities under different disruption risks using the control variable method, and the topology structure of the reliability location allocation network for emergency facilities under different disruption situations is obtained. The research findings provide decision-makers with actionable references and technical support for selecting reliable locations for emergency facilities amid disruption risks. Full article
(This article belongs to the Section Transportation and Future Mobility)
Show Figures

Figure 1

24 pages, 1929 KB  
Article
Enhancing Innovation and Resilience in Entrepreneurial Ecosystems Using Digital Twins and Fuzzy Optimization
by Zornitsa Yordanova and Hamed Nozari
Digital 2026, 6(1), 25; https://doi.org/10.3390/digital6010025 - 19 Mar 2026
Viewed by 181
Abstract
Entrepreneurial ecosystems are multi-actor, uncertain, and dynamic environments in which policymakers and investors must balance innovation, resilience, and cost. Despite the growing literature on entrepreneurial ecosystems, much of the existing research has focused on identifying the components and relationships among actors and has [...] Read more.
Entrepreneurial ecosystems are multi-actor, uncertain, and dynamic environments in which policymakers and investors must balance innovation, resilience, and cost. Despite the growing literature on entrepreneurial ecosystems, much of the existing research has focused on identifying the components and relationships among actors and has provided less prescriptive frameworks for evaluating resource allocation policies before implementation. To address this gap, this study presents a digital twin-based and fuzzy multiobjective optimization framework for resource orchestration in entrepreneurial ecosystems. The proposed framework combines dynamic ecosystem representation with multiobjective decision-making under uncertainty and allows for the testing of different resource allocation and policy scenarios before actual intervention. To solve the model, exact optimization in GAMS was used for small- and medium-sized samples, and NSGA-II and ACO algorithms were used for large-scale problems. The advantage of the proposed method is that, unlike purely descriptive approaches or deterministic models, it simultaneously considers uncertainty, time dynamics, and trade-offs between innovation, resilience, and cost in an integrated decision-making framework. Experimental evaluation was conducted based on simulated data calibrated with reliable public sources, and the performance of the algorithms was compared with reference methods in terms of computational time, solution quality, and stability. The results showed that metaheuristics, especially NSGA-II, significantly reduced the solution time in large-scale problems and at the same time produced solutions closer to the Pareto frontier and with greater stability. Sensitivity analysis also showed that in the designed scenarios, policy budgets have a more prominent effect on innovation, while resource capacity and structural diversification play a more important role in enhancing resilience. Also, improving resource efficiency has had the greatest effect on reducing the total system cost. From a theoretical perspective, the present study operationally models the logic of resource orchestration in entrepreneurial ecosystems through the integration of digital twins and fuzzy multi-objective optimization. From a managerial perspective, this framework acts as a decision-making engine that allows for ex ante testing of policies, clarification of trade-offs, and extraction of resource allocation rules under uncertainty. Full article
Show Figures

Figure 1

21 pages, 1895 KB  
Article
A Three-Objective Optimization Model for Sustainable Power System Design: Balancing Costs, Emissions and Social Opposition
by Cristian Cafarella, Michele Ronchi, Francesco Gabriele Galizia, Marco Bortolini and Mauro Gamberi
Appl. Sci. 2026, 16(6), 2946; https://doi.org/10.3390/app16062946 - 18 Mar 2026
Viewed by 159
Abstract
The design of sustainable power systems requires planning tools that jointly account for economic, environmental, and social dimensions. However, multi-objective energy system models typically prioritize economic–environmental trade-offs, while the social dimension is still rarely included as an explicit optimization objective. Furthermore, many formulations [...] Read more.
The design of sustainable power systems requires planning tools that jointly account for economic, environmental, and social dimensions. However, multi-objective energy system models typically prioritize economic–environmental trade-offs, while the social dimension is still rarely included as an explicit optimization objective. Furthermore, many formulations adopt a low temporal resolution (e.g., annual time steps) and assume fully flexible power plants, potentially overlooking temporal variability and operational constraints. This paper presents a three-objective optimization model for sustainable power system design that minimizes (i) costs, (ii) greenhouse gas (GHG) emissions, and (iii) social opposition (i.e., the public resistance to certain energy technologies). Temporal variability and operational detail are preserved using weighted representative periods with intra-period time steps and a clustered unit commitment (CUC) formulation. The Pareto frontier is generated using the normalized normal constraint (NNC) method, highlighting the space of efficient economic, environmental, and social solutions. A case study focused on the Italian electricity system exemplifies the model application by providing the cost-optimal, emissions-optimal, and social-optimal solutions, together with trade-off solutions. Among the trade-off solutions, the selected best balance solution achieves a significant reduction in emissions (−20%) compared to the cost-optimal solution, with a limited cost increase (+5%) and a marginal increase in social opposition (+0.7%). Overall, the proposed model enables transparent quantification of multi-dimensional trade-offs to support decision-making in sustainable power system design. Full article
Show Figures

Figure 1

26 pages, 5301 KB  
Article
Resilience-Oriented Recovery Optimization of Metro Systems Under Extreme Rainfall-Induced Urban Flooding Disruptions
by Lu Huang, Zhigang Liu, Chengcheng Yu and Bing Yan
Sustainability 2026, 18(5), 2597; https://doi.org/10.3390/su18052597 - 6 Mar 2026
Viewed by 242
Abstract
Climate-induced natural hazards are increasingly disrupting metro operations in megacities, necessitating robust and generalizable frameworks for system-wide resilience. While current studies often treat infrastructure degradation, operational adjustment, and passenger flow redistribution as separate problems, this study proposes a resilience-oriented decision framework that couples [...] Read more.
Climate-induced natural hazards are increasingly disrupting metro operations in megacities, necessitating robust and generalizable frameworks for system-wide resilience. While current studies often treat infrastructure degradation, operational adjustment, and passenger flow redistribution as separate problems, this study proposes a resilience-oriented decision framework that couples these universal processes together to address diverse disruptive events. Taking extreme rainfall as a critical representative scenario, a multi-objective recovery optimization model is developed to jointly optimize repair resource cost and average section saturation. Resilience is quantified through the demand satisfaction ratio over the disruption–recovery process, ensuring the framework’s applicability across different hazard types. A case study of the Shanghai metro system under a real extreme rainfall event demonstrates the model’s efficacy in capturing complex system dynamics. Results show a clear Pareto trade-off between repair resource cost and average section saturation, while increasing service capacity on adjacent lines improves the Pareto frontier. Prioritizing repairs on lines with the fewest damaged sections effectively reduces network saturation by restoring corridor throughput. The resilience curve proves that higher repair resources not only shorten recovery time but also raise the minimum demand satisfaction ratio. These findings provide a scalable methodology for designing resilient metro recovery strategies under various climate-related disruptions globally. Full article
Show Figures

Figure 1

27 pages, 6015 KB  
Article
A Multi-Objective Optimization Framework for Optimal Configuration of Battery Energy Storage System in Peak Shaving and Valley Filling Scenarios
by Fangfei Shen and Quanming Luo
Appl. Sci. 2026, 16(5), 2357; https://doi.org/10.3390/app16052357 - 28 Feb 2026
Viewed by 326
Abstract
Configuring a battery energy storage system (BESS) is an effective approach to alleviating the peak shaving and valley filling burden on conventional thermal power units. However, excessive capacity increases investment cost, whereas insufficient capacity limits operational effectiveness. To address this trade-off, a multi-objective [...] Read more.
Configuring a battery energy storage system (BESS) is an effective approach to alleviating the peak shaving and valley filling burden on conventional thermal power units. However, excessive capacity increases investment cost, whereas insufficient capacity limits operational effectiveness. To address this trade-off, a multi-objective optimization framework is proposed to simultaneously maximize annual economic revenue and minimize load variance. The model comprehensively incorporates investment, operation and maintenance, decommissioning, environmental benefits, and deferred grid investment revenue, together with practical operational constraints on power limits, state of charge (SOC), charge/discharge states, and daily energy balance. A multi-objective particle swarm optimization (MOPSO) algorithm is employed to obtain the Pareto frontier, and the technique for order preference by similarity to ideal solution (TOPSIS) is applied to select the final optimal configuration. Simulation results based on a typical 24 h load profile indicate that the optimal BESS configuration is 27.7 MW/78.3 MWh, which reduces load variance by 32.15% and peak demand by 13.5%, while achieving an average annual revenue of 5.73 million CNY. Comparative analysis shows that the proposed method outperforms the traditional weighted-sum approach in both economic and technical indicators. Furthermore, the framework is extended to a WSCC nine-bus system with photovoltaic (PV) integration by introducing node voltage fluctuation as an additional objective. The results verify that the optimized BESS configuration can effectively mitigate voltage fluctuations under high PV penetration, demonstrating the scalability and applicability of the proposed method in renewable-energy integrated power systems. Full article
(This article belongs to the Section Electrical, Electronics and Communications Engineering)
Show Figures

Figure 1

30 pages, 15574 KB  
Article
A Digital Twin-Driven Dual-Stage Adversarial Transfer Learning Method for Lamb Wave-Based Structural Damage Localization Under Limited Sensing Data
by Yuan Huang, Jiajia Yan and Qijian Liu
Sensors 2026, 26(5), 1479; https://doi.org/10.3390/s26051479 - 26 Feb 2026
Viewed by 318
Abstract
Structural health monitoring (SHM) based on Lamb waves relies on sensors to acquire structural response signals. However, sensor data acquisition is severely constrained under complex damage conditions. Digital twins (DTs) can enhance damage monitoring capabilities in Lamb wave SHM by integrating simulation and [...] Read more.
Structural health monitoring (SHM) based on Lamb waves relies on sensors to acquire structural response signals. However, sensor data acquisition is severely constrained under complex damage conditions. Digital twins (DTs) can enhance damage monitoring capabilities in Lamb wave SHM by integrating simulation and experimental sensor data. Nevertheless, performance remains limited by discrepancies in signal distribution between digital and physical domains, as well as cross-domain optimization conflicts. This study proposes a digital twin-driven dual-stage adversarial and transfer learning method with multi-objective optimization (DT-DSATMO) for Lamb wave-based structural damage localization under limited sensing conditions. Firstly, a strategy for hierarchical feature enhancement and conditional generation incorporating physical prior knowledge is introduced to construct distribution-consistent feature representations in the digital domain. Secondly, it achieves adaptive alignment between the two domains via a lightweight domain adversarial transfer network, improving cross-domain feature transferability. Furthermore, a Pareto frontier-based multi-objective optimization strategy is employed to balance damage localization accuracy, cross-domain robustness, and feature consistency. The proposed method is experimentally validated on a representative aircraft wing-box panel equipped with four lead zirconate titanate (PZT) sensors. The case study results show that it substantially enhances damage localization accuracy and cross-domain generalization under limited sensing data. Full article
(This article belongs to the Section Fault Diagnosis & Sensors)
Show Figures

Figure 1

36 pages, 997 KB  
Article
Genetic Algorithms for Pareto Optimization in Bayesian Cournot Games Under Incomplete Cost Information
by David Carfí, Alessia Donato and Emanuele Perrone
Mathematics 2026, 14(5), 762; https://doi.org/10.3390/math14050762 - 25 Feb 2026
Viewed by 350
Abstract
This paper develops a practical computational framework for the Bayesian Cournot model with bilateral incomplete cost information, where each player is uncertain about the opponent’s marginal cost, drawn from a continuous compact interval [c*, c*] with [...] Read more.
This paper develops a practical computational framework for the Bayesian Cournot model with bilateral incomplete cost information, where each player is uncertain about the opponent’s marginal cost, drawn from a continuous compact interval [c*, c*] with 0<c*<c*<. The infinite dimensionality of the functional strategy spaces (mappings from types to production quantities) renders analytical closed-form solutions infeasible in this continuous-type setting. To overcome this challenge, we restrict the strategy spaces to finite-dimensional differentiable sub-manifolds—specifically, one-parameter families of oscillatory functions (cosine, sine, and mixed forms). After suitable affine Q-rescaling to map the oscillatory range into the production interval [0, Q], and with parameter ranges satisfying α, β>(π/2)/c*, these curves ensure near-exhaustivity: the joint production map (α, β)(xα(s), yβ(t)) covers [0, Q]2 densely for every fixed cost pair (s, t), thereby recovering (up to density and closure) the full ex-post payoff space. We introduce the ex-post payoff mapping Φ(s, t, x, y)=(es(x, y)(t), ft(x, y)(s)), which collects every realizable payoff pair once nature draws the types and players select their strategies. The image of Φ defines the general payoff space of the game, and its non-dominated points constitute the general ex-post Pareto frontier—all efficient realized outcomes across type-strategy realizations, without dependence on private probability measures over types. Using multi-objective genetic algorithms, we numerically approximate this frontier (and selected collusive compromises) within the restricted but representative sub-manifolds. The resulting frontiers are computationally accessible, robust to parameter variations, and validated through hypervolume convergence, sensitivity analysis, and comparisons with NSGA-II, PSO and scalarization methods. The findings are significant because they provide decision-makers in oligopolistic markets (e.g., electric vehicles) with viable, implementable production policies that explore efficient trade-offs under genuine cost uncertainty, without requiring explicit forecasts of the opponent’s type distribution—a limitation of traditional expected-utility approaches. By focusing on ex-post efficiency, the method reveals belief-independent compromise solutions that may guide tacit coordination or collusive outcomes in real-world strategic settings. Full article
(This article belongs to the Special Issue AI in Game Theory: Theory and Applications)
Show Figures

Figure 1

23 pages, 3007 KB  
Article
A POA-QPSO Hybrid Algorithm for Multi-Objective Optimization of Dual-Layer Walker Constellations
by Yinuo Wang, Hongyuan Ye, Tianwen Du and Xuchu Mao
Sensors 2026, 26(4), 1391; https://doi.org/10.3390/s26041391 - 23 Feb 2026
Viewed by 275
Abstract
The rapid development of low earth orbit (LEO) satellite constellations for navigation augmentation represents significant challenges in optimizing coverage performance while minimizing system complexity. A hybrid optimization algorithm based on pelican optimization algorithm and quantum particle swarm optimization (POA-QPSO) is proposed in this [...] Read more.
The rapid development of low earth orbit (LEO) satellite constellations for navigation augmentation represents significant challenges in optimizing coverage performance while minimizing system complexity. A hybrid optimization algorithm based on pelican optimization algorithm and quantum particle swarm optimization (POA-QPSO) is proposed in this paper for multi-objective optimization design of dual-layer Walker constellations. The algorithm integrates the global search capability of the POA and the local exploitation ability of QPSO, effectively balancing exploration and exploitation through a probability-driven dual-phase search mechanism, a three-tier adaptive parameter adjustment strategy, and a pareto frontier maintenance mechanism. Probability factor and quantum tunneling facilitate low-cost deep search in complex non-convex environments. Experiments demonstrate that the algorithm outperforms MOPOA and MOPSO on ZDT test functions, with an 18.5% improvement in IGD metrics. In LEO constellation optimization, the designed dual-layer configuration (800 km/144 satellites in the first layer and 1426 km/56 satellites in the second layer) achieves a 92.7% global coverage, with an average PDOP of 1.78 and 5.8 visible satellites in polar regions. Furthermore, comparative benchmark tests show that the proposed solution outperforms most mainstream algorithms and performs better than traditional medium Earth orbit satellite systems in mid-to-high latitude regions. This research provides an efficient solution for LEO navigation augmentation system design. Full article
(This article belongs to the Special Issue Positioning and Navigation Techniques Based on Wireless Communication)
Show Figures

Figure 1

25 pages, 4998 KB  
Article
Pareto-Aware Dual-Preference Optimization for Task-Oriented Dialogue
by Shenghui Bao and Mideth Abisado
Symmetry 2026, 18(2), 372; https://doi.org/10.3390/sym18020372 - 17 Feb 2026
Viewed by 424
Abstract
Task-oriented dialogue systems face a tension between comprehensive constraint elicitation (task adequacy) and conversational efficiency (minimizing turns). Current preference learning frameworks treat preferences as static, unable to capture the dynamic evolution of interaction states that evolve across dialogue progression. We present Dual-DPO, a [...] Read more.
Task-oriented dialogue systems face a tension between comprehensive constraint elicitation (task adequacy) and conversational efficiency (minimizing turns). Current preference learning frameworks treat preferences as static, unable to capture the dynamic evolution of interaction states that evolve across dialogue progression. We present Dual-DPO, a framework that embeds multi-objective preferences into data construction via turn-aware scoring. Our approach decouples objective balancing from policy updates through offline preference scalarization, addressing the optimization instability challenges in online multi-objective reinforcement learning. Experiments on MultiWOZ 2.4 demonstrate 28–35% dialogue turn reduction while maintaining Joint Goal Accuracy > 89% (p<0.001). Pareto frontier analysis shows 94% coverage with hypervolume HV=0.847. Independent expert evaluation by 10 PhD-level researchers (n=300 assessments, inter-rater agreement α=0.78) confirms 32% user satisfaction improvement (p<0.001). Theoretical analysis demonstrates that offline scalarization, which correlates with improved optimization stability, achieves 3.2× lower gradient variance than online multi-reward optimization by eliminating sampling stochasticity. Our approach enables balanced treatment of competing objectives through Pareto-optimal trade-offs. These results highlight a symmetric and balanced treatment of competing objectives within a Pareto-optimal optimization framework. Full article
(This article belongs to the Section Computer)
Show Figures

Figure 1

29 pages, 3318 KB  
Article
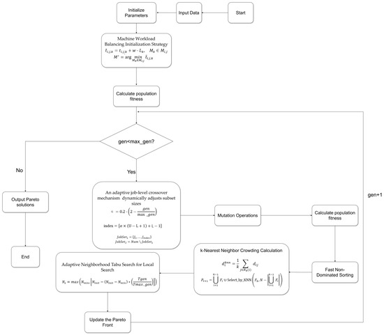
KTNSGA-II: An Enhanced Hybrid Heuristic Algorithm for Multi-Objective Flexible Job Shop Scheduling with Makespan Workload Balance and Energy Consumption
by Li Zhu, Zimei Huang, Haitao Fu, Xin Pan and Yuxuan Feng
Symmetry 2026, 18(2), 354; https://doi.org/10.3390/sym18020354 - 14 Feb 2026
Viewed by 295
Abstract
The Multi-Objective Flexible Job Shop Scheduling Problem (MOFJSSP) represents a core challenge in modern manufacturing: achieving synergistic optimization of multiple conflicting objectives while pursuing production efficiency and energy sustainability. To address this, this study proposes an enhanced hybrid heuristic algorithm—KNN–Tabu Search NSGA-II (KTNSGA-II)—for [...] Read more.
The Multi-Objective Flexible Job Shop Scheduling Problem (MOFJSSP) represents a core challenge in modern manufacturing: achieving synergistic optimization of multiple conflicting objectives while pursuing production efficiency and energy sustainability. To address this, this study proposes an enhanced hybrid heuristic algorithm—KNN–Tabu Search NSGA-II (KTNSGA-II)—for simultaneously optimizing completion time, machine load, and total energy consumption. First, a three-objective mathematical model is established. Subsequently, four key strategies are integrated: (1) workload balancing initialization rapidly generates high-quality initial solutions; (2) an adaptive job-level crossover mechanism dynamically adjusts subset sizes during iterations to balance global exploration and local exploitation; (3) K-nearest neighbor-based congestion distance calculation maintains population diversity; (4) tabu search applied to non-dominated solutions on the Pareto front for local refinement. Extensive experiments on standard benchmark instances demonstrate that KTNSGA-II significantly outperforms representative algorithms in terms of convergence and diversity. For large-scale Behnke benchmark instances, KTNSGA-II achieves an average hypervolume (HV) improvement of 32.32% compared to other comparison algorithms. Furthermore, this method substantially enhances solution diversity: the Spacing Performance (SP) metric improved by 39.72%, indicating more uniform distribution of Pareto optimal solutions; the Diversity Metric (DM) increased by 57.54%, reflecting broader coverage and more even distribution along the Pareto frontier boundary. These results confirm that KTNSGA-II generates higher-quality, better-distributed Pareto fronts, achieving a more optimal trade-off between completion time, machine load, and energy consumption. Full article
Show Figures

Figure 1

32 pages, 4917 KB  
Article
Optimization of Cultivation Strategies Through Crop Yield Prediction for Rice and Maize Using a Hybrid CatBoost-NSGA-II Model
by Yuyang Zhang, Amir Abdullah Khan, Wei Zhao and Xufeng Xiao
Agriculture 2026, 16(4), 423; https://doi.org/10.3390/agriculture16040423 - 12 Feb 2026
Viewed by 367
Abstract
In light of the dual challenges of global climate change and the pressure on agricultural resources, increasing crop yields and resource utilization efficiency has become the key to ensuring food security and sustainable agricultural development. This study takes environmental factors and cultivation measures [...] Read more.
In light of the dual challenges of global climate change and the pressure on agricultural resources, increasing crop yields and resource utilization efficiency has become the key to ensuring food security and sustainable agricultural development. This study takes environmental factors and cultivation measures as input and crop yield as output; systematically compares five ensemble learning models: RF, LightGBM, GBDT, XGBoost, and CatBoost; and then screens out the CatBoost algorithm with the best performance. The CatBoost-Nondominated Sorting Genetic Algorithm II (NSGA-II) hybrid model was constructed. This model provides data-driven solutions and strategies for cultivating rice and maize through precise yield prediction and multi-objective optimization. To enhance the interpretability of the model, we used the SHAP method to parse the predicted behavior to ensure that the results conform to common agricultural knowledge. Based on this, we constructed a constrained multi-objective optimization problem and solved it using the NSGA-II algorithm to obtain a Pareto frontier that strikes a balance among yield, resource consumption and growth cycle. Case studies showed that CatBoost performs best in the selected datasets. SHAP identified precipitation, fertilization/irrigation intensity and temperature as the main influencing factors; NSGA-II generated a well-distributed Pareto solution set, allowing for the flexible selection of representative cultivation schemes based on different management objectives. This modeling paradigm showed good generalization ability and can be extended to other crop cultivation strategy optimization scenarios based on tabular data. Full article
(This article belongs to the Section Artificial Intelligence and Digital Agriculture)
Show Figures

Figure 1

26 pages, 3025 KB  
Article
MILP-Based Pareto Optimization of Electric Bus Scheduling and Charging Management
by Zvonimir Dabčević, Branimir Škugor and Joško Deur
Energies 2026, 19(3), 867; https://doi.org/10.3390/en19030867 - 6 Feb 2026
Viewed by 511
Abstract
Effective scheduling and charging management of electric buses is essential for minimizing investment and operational costs while improving transit efficiency. The paper presents an optimization framework which provides a 3D Pareto frontier of fleet size, deadhead distance, and charging cost, while accounting for [...] Read more.
Effective scheduling and charging management of electric buses is essential for minimizing investment and operational costs while improving transit efficiency. The paper presents an optimization framework which provides a 3D Pareto frontier of fleet size, deadhead distance, and charging cost, while accounting for heterogeneous battery energy, charger power, charging spot capacities, integrated daily and night charging, and a charge sustaining condition. Two optimization approaches are developed: Mixed-Integer Linear Programming (MILP), which finds globally optimal solutions, and an Insertion Heuristic (IH), which generates feasible schedules in a computationally efficient way. The framework operates iteratively, starting with MILP to determine the minimum number of buses for feasible operation. Then, additional buses are incrementally incorporated, and for each fixed fleet size, a multi-objective optimization of scheduling and charging management is applied to minimize deadhead distance and charging costs using both approaches. A case study on a synthetic transport network demonstrates that the proposed IH algorithm achieves nearly optimal performance at a fraction of the computational time and memory requirements of the MILP approach. A Pareto analysis shows that increasing fleet size reduces deadhead distance and charging costs up to a saturation point, beyond which further additions yield minimal benefits. Full article
Show Figures

Figure 1

22 pages, 367 KB  
Article
Multiobjective Distributionally Robust Dominating Set Design for Networked Systems Under Correlated Uncertainty
by Pablo Adasme, Ali Dehghan Firoozabadi, Renata Lopes Rosa, Matthew Okwudili Ugochukwu and Demóstenes Zegarra Rodríguez
Systems 2026, 14(2), 174; https://doi.org/10.3390/systems14020174 - 5 Feb 2026
Viewed by 323
Abstract
Networked systems operating under uncertainty require decision making frameworks capable of balancing nominal efficiency and robustness against correlated risks. In this work, we study a distributionally robust weighted dominating set problem as a system-level model for robust network design, where node selection decisions [...] Read more.
Networked systems operating under uncertainty require decision making frameworks capable of balancing nominal efficiency and robustness against correlated risks. In this work, we study a distributionally robust weighted dominating set problem as a system-level model for robust network design, where node selection decisions are affected by uncertainty in costs and their correlation structure. We formulate the problem as a bi-objective optimization model that simultaneously minimizes the expected price and a risk measure derived from mean–covariance ambiguity. Rather than proposing new optimization algorithms, we conduct a systematic, methodological, and computational analysis of classical multiobjective solution approaches within this nonconvex and combinatorial setting. In particular, we compare weighted-sum, lexicographic, and ε-constraint methods, highlighting their ability to reveal different structural properties of the Pareto Frontier. Our numerical results demonstrate that the methods that use scalarization allow us to obtain only partial insights for networked systems where robustness is inherent. However, the ε-constraint method is highly efficient in recovering the full set of Pareto-optimal solutions. Once obtained, the Pareto Frontier exposes non-supported solutions and disruptive changes in its form. Notice that the latter is directly related to different configurations of dominating sets which are induced by the uncertainties. Consequently, these observations allow us to select from different subsets of relevant operating conditions for robust network designs that are significantly different for a decision maker. Full article
(This article belongs to the Section Systems Engineering)
Show Figures

Figure 1

Back to TopTop