Sign in to use this feature.

Years

Between: -

Subjects

remove_circle_outline
remove_circle_outline
remove_circle_outline
remove_circle_outline

Journals

Article Types

Countries / Regions

Search Results (17)

Search Parameters:
Keywords = PYGL

Order results
Result details
Results per page
Select all
Export citation of selected articles as:
16 pages, 1385 KB  
Article
Synthesis and Activity Evaluation of Novel Benzoxazepinone Derivatives as Potential Inhibitors of Glycogen Phosphorylase
by Dezhi Peng, Youde Wang, Zhiwei Yan, Shuai Li, Yachun Guo, Tienan Wang and Liying Zhang
Molecules 2025, 30(21), 4249; https://doi.org/10.3390/molecules30214249 - 31 Oct 2025
Viewed by 421
Abstract
Glycogen phosphorylase (GP) is a key enzyme of glycogen catabolism, so it is significant to discover a new GP inhibitor. A series of benzoxazepinone derivatives were identified as glycogen phosphorylase (GP) inhibitors with potent activity. These compounds exhibited strong inhibitory effects. Among them, [...] Read more.
Glycogen phosphorylase (GP) is a key enzyme of glycogen catabolism, so it is significant to discover a new GP inhibitor. A series of benzoxazepinone derivatives were identified as glycogen phosphorylase (GP) inhibitors with potent activity. These compounds exhibited strong inhibitory effects. Among them, compound 8g (IC50 = 0.62 ± 0.16 μM) showed significant inhibitory activity against rabbit muscle glycogen phosphorylase a (GPa). Its inhibition of glycogen degradation in HL-7702 cells was three times greater than that of PSN-357. Molecular docking studies revealed that the binding conformation of compound 8g with PYGL allowed the benzoxazinone moiety to form stable hydrogen-bond networks and hydrophobic interactions, which may explain its excellent activity. Full article
(This article belongs to the Section Medicinal Chemistry)
Show Figures

Figure 1

11 pages, 1490 KB  
Article
RNA Signature as Potential Diagnostic Marker for Differentiation of Pancreatic Cysts: A Pilot Study
by Olga Freylikhman, Sabina Seyfedinova, Valeriia Kamalova, Aleksandra Vatian, Alexander Boukhanovsky, Anna Kostareva, Evgenii Solonitsyn and Olga Kalinina
Int. J. Mol. Sci. 2025, 26(19), 9680; https://doi.org/10.3390/ijms26199680 - 4 Oct 2025
Viewed by 883
Abstract
The accurate classification of pancreatic cystic lesions remains clinically challenging due to overlapping imaging features and variable malignant potential. Mucinous cystic neoplasms, in particular, require early identification given their premalignant nature. RNA profiling presents a promising alternative to current diagnostic limitations—a molecular lens [...] Read more.
The accurate classification of pancreatic cystic lesions remains clinically challenging due to overlapping imaging features and variable malignant potential. Mucinous cystic neoplasms, in particular, require early identification given their premalignant nature. RNA profiling presents a promising alternative to current diagnostic limitations—a molecular lens sharpened by AI-driven pattern recognition. This study aimed to evaluate the diagnostic potential of RNA signatures for differentiating pancreatic cyst subtypes and to clarify their roles in their pathophysiology. The study included 31 patients with pancreatic lesions who underwent endoscopic ultrasound-guided fine-needle aspiration. RNA was extracted from cyst fluid, tissue, and peripheral blood. Expression of 17 target genes was analyzed using qPCR. Gene expression patterns were compared across mucinous cystic neoplasms, serous cystic neoplasms, pseudocysts, adenocarcinoma, and chronic pancreatitis cohorts. Diagnostic accuracy was evaluated via ROC analysis. Mucinous cysts exhibited significant overexpression of MUC1, ITGA2, ELOVL6, and MUC5AC genes compared to serous cysts and pseudocysts. PKM gene expression correlated with increasing malignant potential. In blood plasma, only MUC1, MUC4, and PYGL were elevated in adenocarcinoma compared to mucinous neoplasms. We identified a distinct RNA signature that can distinguish mucinous cystic neoplasms from benign cystic lesions (serous cysts and pseudocysts), which could be useful for guiding patient management and improving clinical outcomes. Validation in broader cohorts is essential for clinical implementation. Full article
(This article belongs to the Section Molecular Pathology, Diagnostics, and Therapeutics)
Show Figures

Figure 1

10 pages, 3813 KB  
Article
Effects of Feeding Rates on Growth Performance and Liver Glucose Metabolism in Juvenile Largemouth Bronze Gudgeon (Coreius guichenoti)
by Pei Chen, Huantao Qu, Jing Yang, Yu Zhao, Xu Cheng and Wei Jiang
Animals 2024, 14(17), 2466; https://doi.org/10.3390/ani14172466 - 25 Aug 2024
Cited by 2 | Viewed by 1605
Abstract
The experiment was conducted to investigate the effects of feeding rates on growth performance, liver glycolysis, gluconeogenesis, glycogen synthesis, and glycogen decomposition in juvenile largemouth bronze gudgeon (Coreius guichenoti). A total number of 600 fish were randomly distributed into 12 cylindrical [...] Read more.
The experiment was conducted to investigate the effects of feeding rates on growth performance, liver glycolysis, gluconeogenesis, glycogen synthesis, and glycogen decomposition in juvenile largemouth bronze gudgeon (Coreius guichenoti). A total number of 600 fish were randomly distributed into 12 cylindrical plastic tanks with 50 fish per tank and triplicate tanks per treatment. Fish were fed with 2%, 3%, 4%, and 5% feeding rates (body weight per day) three times day−1 for 8 w. The results indicated that the feeding rates significantly increased the body weight, weight gain rate, and specific growth rate (p < 0.05), while showing no significant effects on the condition factor and survival rate (p > 0.05). The feed conversion ratio was significantly enhanced by the feeding rate (p < 0.05), although no significant differences were observed when the feeding rate exceeded 3% (p > 0.05). The plasma glucose levels in the 4% and 5% groups were significantly higher than those in the 2% and 3% groups. Compared with other groups, the 5% group significantly increased the crucial rate-limiting enzyme activities and mRNA levels of glycolysis (PFKL and PK) (p < 0.05), while showing no significant differences on enzyme activities (PC, PEPCK, and G6P) and mRNA (pepck and g6p) levels of gluconeogenesis (p > 0.05). In addition, the mRNA levels of hepatic glut2 and glut4 in the 5% group reached the highest levels (p < 0.05). When the feeding rate exceeded 3%, hepatic glycogen and lipid accumulation were significantly increased, leading to a fatty liver phenotype. Meanwhile, the mRNA level of liver glycogen synthetase (gysl) was significantly increased (p < 0.05), while no significant difference was observed in glycogen phosphorylase (pygl) (p > 0.05). In summary, under the conditions of this study, a feeding rate exceeding 3% significantly accelerated hepatic glycogen and lipid accumulation, which ultimately induced fatty liver formation. Full article
Show Figures

Figure 1

7 pages, 247 KB  
Opinion
The Menopausal Transition: Is the Hair Follicle “Going through Menopause”?
by Fabio Rinaldi, Anna Trink, Giorgia Mondadori, Giammaria Giuliani and Daniela Pinto
Biomedicines 2023, 11(11), 3041; https://doi.org/10.3390/biomedicines11113041 - 14 Nov 2023
Cited by 5 | Viewed by 6505
Abstract
This article explores the link between menopause and changes in the hair follicle (HF) lifecycle, focusing on hormonal and metabolic dynamics. During menopause, hormonal fluctuations and aging can impact the HF, leading to phenomena such as thinning, loss of volume, and changes in [...] Read more.
This article explores the link between menopause and changes in the hair follicle (HF) lifecycle, focusing on hormonal and metabolic dynamics. During menopause, hormonal fluctuations and aging can impact the HF, leading to phenomena such as thinning, loss of volume, and changes in hair texture. These changes are primarily attributed to a decrease in estrogen levels. However, not all women experience significant hair changes during menopause, and the extent of transformations can vary considerably from person to person, influenced by genetic factors, stress, diet, and other elements. Furthermore, menopause mirrors the aging process, affecting metabolism and blood flow to the HFs, influencing the availability of vital nutrients. The article also discusses the key role of energy metabolism in the HF lifecycle and the effect of hormones, particularly estrogens, on metabolic efficiency. The concept of a possible “menopause” clinically independent of menopause is introduced, related to changes in HF metabolism, emphasizing the importance of individual factors such as estrogen receptor responses, genetics, and last but not least, the microbiota in determining these dynamics. Full article
(This article belongs to the Special Issue Hair Loss: From Pathophysiology to Therapeutic Perspectives)
Show Figures

Graphical abstract

17 pages, 3333 KB  
Article
Fluconazole-Induced Protein Changes in Osteogenic and Immune Metabolic Pathways of Dental Pulp Mesenchymal Stem Cells of Osteopetrosis Patients
by Zikra Alkhayal, Zakia Shinwari, Ameera Gaafar and Ayodele Alaiya
Int. J. Mol. Sci. 2023, 24(18), 13841; https://doi.org/10.3390/ijms241813841 - 8 Sep 2023
Cited by 4 | Viewed by 2233
Abstract
Osteopetrosis is a rare inherited disease caused by osteoclast failure, resulting in increasing bone density in humans. Patients with osteopetrosis possess several dental and cranial complications. Since carbonic anhydrase II (CA-II) deficiency is a major cause of osteopetrosis, CA-II activators might be an [...] Read more.
Osteopetrosis is a rare inherited disease caused by osteoclast failure, resulting in increasing bone density in humans. Patients with osteopetrosis possess several dental and cranial complications. Since carbonic anhydrase II (CA-II) deficiency is a major cause of osteopetrosis, CA-II activators might be an attractive potential treatment option for osteopetrosis patients. We conducted comprehensive label-free quantitative proteomics analysis on Fluconazole-treated Dental Pulp Mesenchymal Stem/Stromal Cells from CA-II-Deficient Osteopetrosis Patients. We identified 251 distinct differentially expressed proteins between healthy subjects, as well as untreated and azole-treated derived cells from osteopetrosis patients. Twenty-six (26) of these proteins were closely associated with osteogenesis and osteopetrosis disease. Among them are ATP1A2, CPOX, Ap2 alpha, RAP1B and some members of the RAB protein family. Others include AnnexinA1, 5, PYGL, OSTF1 and PGAM4, all interacting with OSTM1 in the catalytic reactions of HCO3 and the Cl- channel via CAII regulation. In addition, the pro-inflammatory/osteoclast regulatory proteins RACK1, MTSE, STING1, S100A13, ECE1 and TRIM10 are involved. We have identified proteins involved in osteogenic and immune metabolic pathways, including ERK 1/2, phosphatase and ATPase, which opens the door for some CA activators to be used as an alternative drug therapy for osteopetrosis patients. These findings propose that fluconazole might be a potential treatment agent for CAII- deficient OP patients. Altogether, our findings provide a basis for further work to elucidate the clinical utility of azole, a CA activator, as a therapeutic for OP. Full article
Show Figures

Figure 1

14 pages, 4931 KB  
Article
Computational Insights into Novel Inhibitor N-(3-(tert-Butylcarbamoyl)-4-methoxyphenyl)-indole and Ingliforib Specific against GP Isoenzyme Dimers Interaction Mechanism
by Youde Wang, Shuai Li, Zhiwei Yan and Liying Zhang
Molecules 2023, 28(13), 4909; https://doi.org/10.3390/molecules28134909 - 22 Jun 2023
Cited by 2 | Viewed by 1803
Abstract
The high conservation of the three subtypes of glycogen phosphorylase (GP) presents significant challenges for specific inhibitor studies targeting GP. Our prior screening revealed that compound 1 exhibited unequal inhibitory activity against the three GP subtypes, with a noticeable effect against brain GP [...] Read more.
The high conservation of the three subtypes of glycogen phosphorylase (GP) presents significant challenges for specific inhibitor studies targeting GP. Our prior screening revealed that compound 1 exhibited unequal inhibitory activity against the three GP subtypes, with a noticeable effect against brain GP (PYGB). The commercially available ingliforib demonstrated potent inhibitory activity specifically against liver GP (PYGL). To guide the further design and screening of high-specificity inhibitors, the possible reasons for the differential inhibitory activity of two compounds against different GP subtypes were analyzed, with ingliforib as a reference, through molecular docking and molecular dynamics simulations. Initially, the study predicted the binding modes of ligands with the three GP receptor subtypes using molecular docking. Subsequently, this was validated by molecular dynamics experiments, and possible amino acid residues that had important interactions were explored. The strong correlation between the calculated interaction free energies and experimental inhibitory activity implied the reasonable binding conformations of the compounds. These findings offer insight into the different inhibitory activity of compound 1 and ingliforib against all three GP subtypes and provide guidance for the design of specific target molecules that regulate subtype selectivity. Full article
Show Figures

Graphical abstract

20 pages, 7672 KB  
Article
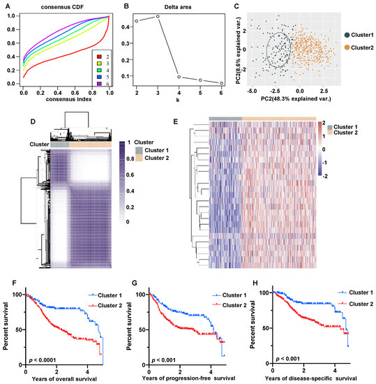
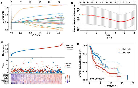
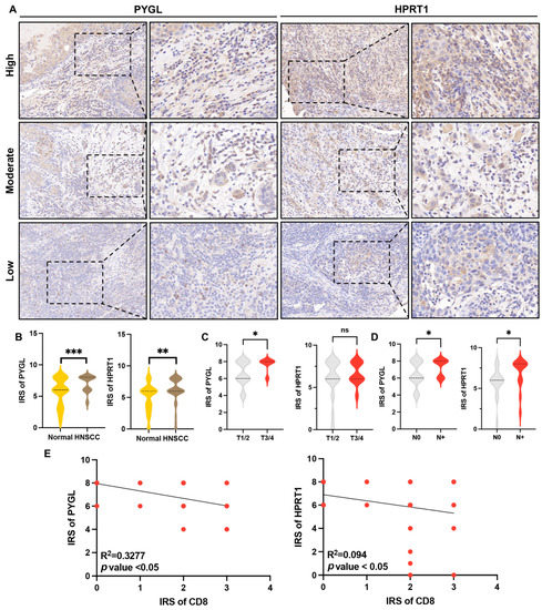
Identification of Exosome-Related Genes Associated with Prognosis and Immune Infiltration Features in Head-Neck Squamous Cell Carcinoma
by Yuanhe You, Zhong Du, Guisong Xu, Zhuowei Tian, Meng Xiao and Yanan Wang
Biomolecules 2023, 13(6), 958; https://doi.org/10.3390/biom13060958 - 7 Jun 2023
Cited by 8 | Viewed by 3686
Abstract
The highly immunosuppressive nature of head–neck squamous cell cancer (HNSCC) is not fully understood. Exosomes play crucial roles in the communication between cancer and non-cancer cells, but the clinical significance of the expression of exosome-related genes (ERGs) remains unclear in HNSCC. This study [...] Read more.
The highly immunosuppressive nature of head–neck squamous cell cancer (HNSCC) is not fully understood. Exosomes play crucial roles in the communication between cancer and non-cancer cells, but the clinical significance of the expression of exosome-related genes (ERGs) remains unclear in HNSCC. This study aimed to establish an HNSCC-ERGs model by using mass spectrometry (MS)-based label-free quantitative proteomics in combination with the TCGA primary HNSCC dataset. The study managed to classify the HNSCC patients into two subtypes based on the expression level of prognostic ERGs, which showed significant differences in prognosis and immune infiltration. LASSO regression algorithm was used to establish a risk prediction model based on seven risky genes (PYGL, ACTN2, TSPAN15, EXT2, PLAU, ITGA5), and the high-risk group was associated with poor survival prognosis and suppressive immune status. HPRT1 and PYGL were found to be independent prognostic factors through univariate and multivariate Cox regression analyses. Immune and ssGSEA analysis revealed that HPRT1 and PYGL were significantly related to immunosuppression, immune response, and critical signaling transduction pathways in HNSCC. Immunohistochemistry results further validated the expression level, clinical value, and immunosuppressive function of HPRT1 and PYGL in HNSCC patients. In conclusion, this study established molecular subtypes and a prediction risk model based on the ERGs. Furthermore, the findings suggested that HPRT1 and PYGL might play critical roles in reshaping the tumor microenvironment. Full article
(This article belongs to the Section Bioinformatics and Systems Biology)
Show Figures

Figure 1

53 pages, 8232 KB  
Article
Natural Antioxidant By-Product Mixture Counteracts the Effects of Aflatoxin B1 and Ochratoxin A Exposure of Piglets after Weaning: A Proteomic Survey on Liver Microsomal Fraction
by Roua Gabriela Popescu, George Cătălin Marinescu, Andreea Luminița Rădulescu, Daniela Eliza Marin, Ionelia Țăranu and Anca Dinischiotu
Toxins 2023, 15(4), 299; https://doi.org/10.3390/toxins15040299 - 19 Apr 2023
Cited by 8 | Viewed by 4311
Abstract
Mycotoxins are toxic compounds produced by certain strains of fungi that can contaminate raw feed materials. Once ingested, even in small doses, they cause multiple health issues for animals and, downstream, for people consuming meat. It was proposed that inclusion of antioxidant-rich plant-derived [...] Read more.
Mycotoxins are toxic compounds produced by certain strains of fungi that can contaminate raw feed materials. Once ingested, even in small doses, they cause multiple health issues for animals and, downstream, for people consuming meat. It was proposed that inclusion of antioxidant-rich plant-derived feed might diminish the harmful effects of mycotoxins, maintaining the farm animals’ health and meat quality for human consumption. This work investigates the large scale proteomic effects on piglets’ liver of aflatoxin B1 and ochratoxin A mycotoxins and the potential compensatory effects of grapeseed and sea buckthorn meal administration as dietary byproduct antioxidants against mycotoxins’ damage. Forty cross-bred TOPIGS-40 hybrid piglets after weaning were assigned to three (n = 10) experimental groups (A, M, AM) and one control group (C) and fed with experimental diets for 30 days. After 4 weeks, liver samples were collected, and the microsomal fraction was isolated. Unbiased label-free, library-free, data-independent acquisition (DIA) mass spectrometry SWATH methods were able to relatively quantify 1878 proteins from piglets’ liver microsomes, confirming previously reported effects on metabolism of xenobiotics by cytochrome P450, TCA cycle, glutathione synthesis and use, and oxidative phosphorylation. Pathways enrichment revealed that fatty acid metabolism, steroid biosynthesis, regulation of actin cytoskeleton, regulation of gene expression by spliceosomes, membrane trafficking, peroxisome, thermogenesis, retinol, pyruvate, and amino acids metabolism pathways are also affected by the mycotoxins. Antioxidants restored expression level of proteins PRDX3, AGL, PYGL, fatty acids biosynthesis, endoplasmic reticulum, peroxisome, amino acid synthesis pathways, and, partially, OXPHOS mitochondrial subunits. However, excess of antioxidants might cause significant changes in CYP2C301, PPP4R4, COL18A1, UBASH3A, and other proteins expression levels. Future analysis of proteomics data corelated to animals growing performance and meat quality studies are necessary. Full article
(This article belongs to the Special Issue Mycotoxins in Feed, Food, Nutraceuticals, and Functional Food)
Show Figures

Figure 1

12 pages, 2216 KB  
Article
Akkermansia muciniphila Cell-Free Supernatant Improves Glucose and Lipid Metabolisms in Caenorhabditis elegans
by Zhong-Qin Wu, Xin-Ming Chen, Hui-Qin Ma, Ke Li, Yuan-Liang Wang and Zong-Jun Li
Nutrients 2023, 15(7), 1725; https://doi.org/10.3390/nu15071725 - 31 Mar 2023
Cited by 17 | Viewed by 4367
Abstract
To explore the mechanism by which Akkermansia muciniphila cell-free supernatant improves glucose and lipid metabolisms in Caenorhabditis elegans, the present study used different dilution concentrations of Akkermansia muciniphila cell-free supernatant as an intervention for with Caenorhabditis elegans under a high-glucose diet. The [...] Read more.
To explore the mechanism by which Akkermansia muciniphila cell-free supernatant improves glucose and lipid metabolisms in Caenorhabditis elegans, the present study used different dilution concentrations of Akkermansia muciniphila cell-free supernatant as an intervention for with Caenorhabditis elegans under a high-glucose diet. The changes in lifespan, exercise ability, level of free radicals, and characteristic indexes of glucose and lipid metabolisms were studied. Furthermore, the expression of key genes of glucose and lipid metabolisms was detected by qRT-PCR. The results showed that A. muciniphila cell-free supernatant significantly improved the movement ability, prolonged the lifespan, reduced the level of ROS, and alleviated oxidative damage in Caenorhabditis elegans. A. muciniphila cell-free supernatant supported resistance to increases in glucose and triglyceride induced by a high-glucose diet and downregulated the expression of key genes of glucose metabolism, such as gsy-1, pygl-1, pfk-1.1, and pyk-1, while upregulating the expression of key genes of lipid metabolism, such as acs-2, cpt-4, sbp-1, and tph-1, as well as down-regulating the expression of the fat-7 gene to inhibit fatty acid biosynthesis. These findings indicated that A. muciniphila cell-free supernatant, as a postbiotic, has the potential to prevent obesity and improve glucose metabolism disorders and other diseases. Full article
(This article belongs to the Special Issue The Probiotics and Prebiotics and Their Benefits for Health)
Show Figures

Figure 1

15 pages, 3600 KB  
Article
Osmanthus-Loaded PVP/PVA Hydrogel Inhibits the Proliferation and Migration of Oral Squamous Cell Carcinoma Cells CAL-27
by Bin Huang, Chizhou Wu, Yuzhu Hu, Lu Rao, Mingzhe Yang, Mengyao Zhao, Huangqin Chen and Yuesheng Li
Polymers 2022, 14(24), 5399; https://doi.org/10.3390/polym14245399 - 9 Dec 2022
Cited by 12 | Viewed by 2567
Abstract
Conventional medical agents for oral squamous cell carcinoma (OSCC) with some adverse effects no longer meet the needs of the public. In this study, the prognosis-related hub genes of osmanthus-targeted therapy for OSCC were predicted and analyzed by network pharmacology and molecular docking. [...] Read more.
Conventional medical agents for oral squamous cell carcinoma (OSCC) with some adverse effects no longer meet the needs of the public. In this study, the prognosis-related hub genes of osmanthus-targeted therapy for OSCC were predicted and analyzed by network pharmacology and molecular docking. Osmanthus was extracted using the ethanol reflux method and osmanthus-loaded PVP/PVA (OF/PVP/PVA) hydrogel was prepared by electron beam radiation. The molecular structure, crystal structure and microscopic morphology of hydrogels were observed by Fourier transform infrared spectroscopy (FTIR), X-ray diffraction (XRD) and scanning electron microscopy (SEM), respectively. OSCC cells CAL-27 were cultured with OF/PVP/PVA hydrogel at different concentrations of extract to discover cell proliferation by MTT assay. The scratching test and JC-1 staining were used to observe the migration and mitochondrial membrane potential. Through experimental exploration, we found that a total of six prognosis-related targets were predicted, which are PYGL, AURKA, SQLE, etc., and osmanthus extract had good binding activity to AURKA. In vitro, except for proliferation inhibition, OF/PVP/PVA hydrogel prevented cell migration and changed the mitochondrial membrane potential of CAL-27 cells at a concentration equal to or greater than 50 μg/mL (p < 0.05). The addition of autophagy inhibitor chloroquine and 3-methyladenine weakened the migration inhibition of hydrogel (p < 0.05). Full article
(This article belongs to the Section Polymer Applications)
Show Figures

Figure 1

12 pages, 4100 KB  
Article
A Mouse Model of Glycogen Storage Disease Type IX-Beta: A Role for Phkb in Glycogenolysis
by Charles J. Arends, Lane H. Wilson, Ana Estrella, Oh Sung Kwon, David A. Weinstein and Young Mok Lee
Int. J. Mol. Sci. 2022, 23(17), 9944; https://doi.org/10.3390/ijms23179944 - 1 Sep 2022
Cited by 8 | Viewed by 3328
Abstract
Glycogen storage disease type IX (GSD-IX) constitutes nearly a quarter of all GSDs. This ketotic form of GSD is caused by mutations in phosphorylase kinase (PhK), which is composed of four subunits (α, β, γ, δ). PhK is required for the activation of [...] Read more.
Glycogen storage disease type IX (GSD-IX) constitutes nearly a quarter of all GSDs. This ketotic form of GSD is caused by mutations in phosphorylase kinase (PhK), which is composed of four subunits (α, β, γ, δ). PhK is required for the activation of the liver isoform of glycogen phosphorylase (PYGL), which generates free glucose-1-phosphate monomers to be used as energy via cleavage of the α -(1,4) glycosidic linkages in glycogen chains. Mutations in any of the PhK subunits can negatively affect the regulatory and catalytic activity of PhK during glycogenolysis. To understand the pathogenesis of GSD-IX-beta, we characterized a newly created PHKB knockout (Phkb−/−) mouse model. In this study, we assessed fasting blood glucose and ketone levels, serum metabolite concentrations, glycogen phosphorylase activity, and gene expression of gluconeogenic genes and fibrotic genes. Phkb−/− mice displayed hepatomegaly with lower fasting blood glucose concentrations. Phkb−/− mice showed partial liver glycogen phosphorylase activity and increased sensitivity to pyruvate, indicative of partial glycogenolytic activity and upregulation of gluconeogenesis. Additionally, gene expression analysis demonstrated increased lipid metabolism in Phkb−/− mice. Gene expression analysis and liver histology in the livers of old Phkb−/− mice (>40 weeks) showed minimal profibrogenic features when analyzed with age-matched wild-type (WT) mice. Collectively, the Phkb−/− mouse recapitulates mild clinical features in patients with GSD-IX-beta. Metabolic and molecular analysis confirmed that Phkb−/− mice were capable of sustaining energy homeostasis during prolonged fasting by using partial glycogenolysis, increased gluconeogenesis, and potentially fatty acid oxidation in the liver. Full article
(This article belongs to the Special Issue Glycogen and Liver)
Show Figures

Figure 1

11 pages, 1595 KB  
Article
Modeling a Novel Variant of Glycogenosis IXa Using a Clonal Inducible Reprogramming System to Generate “Diseased” Hepatocytes for Accurate Diagnosis
by Guillem Garcia-Llorens, Sergi Lopez-Navarro, Teresa Jaijo, Jose V. Castell and Roque Bort
J. Pers. Med. 2022, 12(7), 1111; https://doi.org/10.3390/jpm12071111 - 7 Jul 2022
Cited by 3 | Viewed by 2449
Abstract
The diagnosis of inherited metabolic disorders is a long and tedious process. The matching of clinical data with a genomic variant in a specific metabolic pathway is an essential step, but the link between a genome and the clinical data is normally difficult, [...] Read more.
The diagnosis of inherited metabolic disorders is a long and tedious process. The matching of clinical data with a genomic variant in a specific metabolic pathway is an essential step, but the link between a genome and the clinical data is normally difficult, primarily for new missense variants or alterations in intron sequences. Notwithstanding, elucidation of the pathogenicity of a specific variant might be critical for an accurate diagnosis. In this study, we described a novel intronic variant c.2597 + 5G > T in the donor splice sequence of the PHKA2 gene. To investigate PHKA2 mRNA splicing, as well as the functional consequences on glycogen metabolism, we generated hepatocyte-like cells from a proband’s fibroblasts by direct reprogramming. We demonstrated an aberrant splicing of PHKA2, resulting in the incorporation of a 27 bp upstream of intron 23 into exon 23, which leads to an immediate premature STOP codon. The truncated protein was unable to phosphorylate the PYGL protein, causing a 4-fold increase in the accumulation of glycogen in hepatocyte-like cells. Collectively, the generation of personalized hepatocyte-like cells enabled an unequivocal molecular diagnosis and qualified the sister’s proband, a carrier of the same mutation, as a candidate for a preimplantation genetic diagnosis. Additionally, our direct reprogramming strategy allows for an unlimited source of “diseased” hepatocyte-like cells compatible with high-throughput platforms. Full article
Show Figures

Figure 1

24 pages, 6183 KB  
Article
Glycogen Storage Disease Phenotypes Accompanying the Perturbation of the Methionine Cycle in NDRG3-Deficient Mouse Livers
by Hyun Ahm Sohn, Dong Chul Lee, Anna Park, Minho Kang, Byoung-Ha Yoon, Chul-Ho Lee, Yong-Hoon Kim, Kyoung-Jin Oh, Cha Yeon Kim, Seong-Hwan Park, Han Koo, Hyoung-Chin Kim, Won Kee Yoon, Dae-Sik Lim, Daesoo Kim, Kyung Chan Park and Young Il Yeom
Cells 2022, 11(9), 1536; https://doi.org/10.3390/cells11091536 - 4 May 2022
Cited by 2 | Viewed by 3941
Abstract
N-Myc downstream regulated gene 3 (NDRG3) is a unique pro-tumorigenic member among NDRG family genes, mediating growth signals. Here, we investigated the pathophysiological roles of NDRG3 in relation to cell metabolism by disrupting its functions in liver. Mice with liver-specific KO of NDRG3 [...] Read more.
N-Myc downstream regulated gene 3 (NDRG3) is a unique pro-tumorigenic member among NDRG family genes, mediating growth signals. Here, we investigated the pathophysiological roles of NDRG3 in relation to cell metabolism by disrupting its functions in liver. Mice with liver-specific KO of NDRG3 (Ndrg3 LKO) exhibited glycogen storage disease (GSD) phenotypes including excessive hepatic glycogen accumulation, hypoglycemia, elevated liver triglyceride content, and several signs of liver injury. They suffered from impaired hepatic glucose homeostasis, due to the suppression of fasting-associated glycogenolysis and gluconeogenesis. Consistently, the expression of glycogen phosphorylase (PYGL) and glucose-6-phosphate transporter (G6PT) was significantly down-regulated in an Ndrg3 LKO-dependent manner. Transcriptomic and metabolomic analyses revealed that NDRG3 depletion significantly perturbed the methionine cycle, redirecting its flux towards branch pathways to upregulate several metabolites known to have hepatoprotective functions. Mechanistically, Ndrg3 LKO-dependent downregulation of glycine N-methyltransferase in the methionine cycle and the resultant elevation of the S-adenosylmethionine level appears to play a critical role in the restructuring of the methionine metabolism, eventually leading to the manifestation of GSD phenotypes in Ndrg3 LKO mice. Our results indicate that NDRG3 is required for the homeostasis of liver cell metabolism upstream of the glucose–glycogen flux and methionine cycle and suggest therapeutic values for regulating NDRG3 in disorders with malfunctions in these pathways. Full article
(This article belongs to the Collection Pathometabolism: Understanding Disease through Metabolism)
Show Figures

Figure 1

10 pages, 546 KB  
Review
The Phenotypic and Genetic Spectrum of Glycogen Storage Disease Type VI
by Sarah Catharina Grünert, Luciana Hannibal and Ute Spiekerkoetter
Genes 2021, 12(8), 1205; https://doi.org/10.3390/genes12081205 - 3 Aug 2021
Cited by 18 | Viewed by 4945
Abstract
Glycogen storage disease type VI (GSD VI) is an autosomal recessive disorder of glycogen metabolism due to mutations in the glycogen phosphorylase gene (PYGL), resulting in a deficiency of hepatic glycogen phosphorylase. We performed a systematic literature review in order to [...] Read more.
Glycogen storage disease type VI (GSD VI) is an autosomal recessive disorder of glycogen metabolism due to mutations in the glycogen phosphorylase gene (PYGL), resulting in a deficiency of hepatic glycogen phosphorylase. We performed a systematic literature review in order to collect information on the clinical phenotypes and genotypes of all published GSD VI patients and to compare the data to those for GSD IX, a biochemically and clinically very similar disorder caused by a deficiency of phosphorylase kinase. A total of 63 genetically confirmed cases of GSD VI with clinical information were identified (median age: 5.3 years). The age at presentation ranged from 5 weeks to 38 years, with a median of 1.8 years. The main presenting symptoms were hepatomegaly and poor growth, while the most common laboratory findings at initial presentation comprised elevated activity of liver transaminases, hypertriglyceridemia, fasting hypoglycemia and postprandial hyperlactatemia. Liver biopsies (n = 37) showed an increased glycogen content in 89.2%, liver fibrosis in 32.4% and early liver cirrhosis in 10.8% of cases, respectively. No patient received a liver transplant, and one successful pregnancy was reported. Our review demonstrates that GSD VI is a disorder with broad clinical heterogeneity and a small number of patients with a severe phenotype and liver cirrhosis. Neither clinical nor laboratory findings allow for a differentiation between GSD VI and GSD IX. Early biochemical markers of disease severity or clear genotype phenotype correlations are missing. Given the overall benign and unspecific phenotype and the need for enzymatic or genetic analyses for confirmation of the diagnosis, GSD VI is likely underdiagnosed. With new treatment approaches in sight, early, pre-symptomatic diagnosis, especially with respect to hepatic cirrhosis, will become even more important. Full article
(This article belongs to the Section Human Genomics and Genetic Diseases)
Show Figures

Figure 1

7 pages, 808 KB  
Case Report
Identification and Characterization of a Novel Splice Site Mutation Associated with Glycogen Storage Disease Type VI in Two Unrelated Turkish Families
by Sarah C. Grünert, Luciana Hannibal, Anke Schumann, Stefanie Rosenbaum-Fabian, Stefanie Beck-Wödl, Tobias B. Haack, Mona Grimmel, Miriam Bertrand and Ute Spiekerkoetter
Diagnostics 2021, 11(3), 500; https://doi.org/10.3390/diagnostics11030500 - 12 Mar 2021
Cited by 3 | Viewed by 2133
Abstract
Introduction: Glycogen storage disease type VI (GSD VI) is a disorder of glycogen metabolism due to mutations in the PYGL gene. Patients with GSD VI usually present with hepatomegaly, recurrent hypoglycemia, and short stature. Results: We report on two non-related Turkish patients with [...] Read more.
Introduction: Glycogen storage disease type VI (GSD VI) is a disorder of glycogen metabolism due to mutations in the PYGL gene. Patients with GSD VI usually present with hepatomegaly, recurrent hypoglycemia, and short stature. Results: We report on two non-related Turkish patients with a novel homozygous splice site variant, c.345G>A, which was shown to lead to exon 2 skipping of the PYGL-mRNA by exome and transcriptome analysis. According to an in silico analysis, deletion Arg82_Gln115del is predicted to impair protein stability and possibly AMP binding. Conclusion: GSD VI is a possibly underdiagnosed disorder, and in the era of next generation sequencing, more and more patients with variants of unknown significance in the PYGL-gene will be identified. Techniques, such as transcriptome analysis, are important tools to confirm the pathogenicity and to determine therapeutic measures based on genetic results. Full article
(This article belongs to the Section Pathology and Molecular Diagnostics)
Show Figures

Figure 1

Back to TopTop