Sign in to use this feature.

Years

Between: -

Subjects

remove_circle_outline
remove_circle_outline
remove_circle_outline
remove_circle_outline
remove_circle_outline
remove_circle_outline
remove_circle_outline

Journals

Article Types

Countries / Regions

Search Results (25)

Search Parameters:
Keywords = PWM voltage noise

Order results
Result details
Results per page
Select all
Export citation of selected articles as:
22 pages, 5131 KB  
Article
Predictive Torque Control for Induction Machine Fed by Voltage Source Inverter: Theoretical and Experimental Analysis on Acoustic Noise
by Bouyahi Henda and Adel Khedher
Acoustics 2025, 7(4), 63; https://doi.org/10.3390/acoustics7040063 - 11 Oct 2025
Viewed by 858
Abstract
Induction motors piloted by voltage source inverters constitute a major source of acoustic noise in industry. The discrete tonal bands generated by induction motor stator current spectra controlled by the fixed Pulse Width Modulation (PWM) technique have damaging effects on the electronic noise [...] Read more.
Induction motors piloted by voltage source inverters constitute a major source of acoustic noise in industry. The discrete tonal bands generated by induction motor stator current spectra controlled by the fixed Pulse Width Modulation (PWM) technique have damaging effects on the electronic noise source. Nowadays, the investigation of new advanced control techniques for variable speed drives has developed a potential investigation field. Finite state model predictive control has recently become a very popular research focus for power electronic converter control. The flexibility of this control shows that the switching times are generated using all the information on the drive status. Predictive Torque Control (PTC), space vector PWM and random PWM are investigated in this paper in terms of acoustic noise emitted by an induction machine fed by a three-phase two-level inverter. A comparative study based on electrical and mechanical magnitudes, as well as harmonic analysis of the stator current, is presented and discussed. An experimental test bench is also developed to examine the effect of the proposed PTC and PWM techniques on the acoustic noise of an induction motor fed by a three-phase two-level voltage source converter. Full article
Show Figures

Figure 1

22 pages, 5438 KB  
Article
Investigation of Constant SVPWM and Variable RPWM Strategies on Noise Generated by an Induction Motor Powered by VSI Two- or Three-Level
by Bouyahi Henda and Adel Khedher
Appl. Sci. 2025, 15(19), 10819; https://doi.org/10.3390/app151910819 - 9 Oct 2025
Viewed by 519
Abstract
A three-phase inverter generates non-sinusoidal voltages, contains high order harmonics, and concentrates on switching frequency multiples. Supplying an induction machine (IM) with a voltage source inverter (VSI) increases the acoustic noise content which becomes unbearable, particularly for systems needing a moderate level of [...] Read more.
A three-phase inverter generates non-sinusoidal voltages, contains high order harmonics, and concentrates on switching frequency multiples. Supplying an induction machine (IM) with a voltage source inverter (VSI) increases the acoustic noise content which becomes unbearable, particularly for systems needing a moderate level of electric traction. The discrete tonal bands produced by the IM stator current spectrum controlled by the fixed pulse width modulation (PWM) technique have damaging effects on the electronic noise source. Moreover, it has been factually proven that the noise content is strongly associated with the harmonics of the source feeding electric machine. Thus, the harmonic content is influenced by the control strategy VSI to produce pulse width modulation (PWM). Currently, the investigation of new advanced control techniques for variable speed drives has developed into a potential investigation file. Two fundamental topologies for a three-phase inverter have been suggested in the literature, namely two- and three-level topologies. Therefore, this paper investigated the effect of variable and fixed PWM strategies, such as random PWM (RPWM) and space vector PWM (SVPWM), on the noise generated by an IM, powered with a two- or three-level inverter. Simulation results showed the validity and efficiency of the proposed variable RPWM strategy in reducing sideband harmonics for both the two and three levels at different switching frequencies and modulation indexes. The proposed PWM strategies were further evaluated by the results of equivalent experiments on an IM fed by a two-level VSI. The experimental measurements of harmonic current and noise spectra demonstrate that the acoustic noise is reduced and dispersed totally for the RPWM strategy. Full article
Show Figures

Figure 1

21 pages, 7587 KB  
Article
Acoustic Noise of Induction Motor Drive with Voltage-Source Inverter by Random Space Vector PWM: Simulation and Experimentation Analysis
by Bouyahi Henda and Adel Khedher
Appl. Sci. 2025, 15(9), 4646; https://doi.org/10.3390/app15094646 - 23 Apr 2025
Cited by 2 | Viewed by 1890
Abstract
The discrete tonal bands generated by an electric machine stator current spectrum for the fixed Space Vector Pulse Width Modulation (SVPWM) control have side effects on the acoustic noise and vibration. Thus, reducing the magnitude of dominant harmonics and spreading the harmonic spectrum [...] Read more.
The discrete tonal bands generated by an electric machine stator current spectrum for the fixed Space Vector Pulse Width Modulation (SVPWM) control have side effects on the acoustic noise and vibration. Thus, reducing the magnitude of dominant harmonics and spreading the harmonic spectrum provide a remedy for this problem. A well-established concept has involved the application of the randomized Pulse Width Modulation (PWM) strategy in power converters to spread the power spectrum of the stator current to minimize its amplitude. Therefore, Random SVPWM (RSVPWM) is a new switching method applied for power converters. For the control of the three-phase inverter, three different RSVPWM approaches are suggested: Random Switching Frequency (RSF), Random Zero Vector (RZV) and Random Pulse Position (RPP). This paper investigates the effect of the fixed and random SVPWM strategies on acoustic noise emitted by an Induction Machine (IM) fed by a three-phase inverter. Simulation results exhibit the validity and efficiency of the RSF_SVPWM strategy to reduce sideband harmonics at different modulation indexes. The proposed PWM strategies evaluate the results of the equivalent experiments on an IM fed by a two-level voltage source inverter. The experimental results of the harmonic current and acoustic noise spectra demonstrate also that the acoustic noise is attenuated and dispersed totally for the proposed RSF_SVPWM compared to the RZV_SVPWM and, RPP_SVPWM strategies and the random PWM modulation. Full article
(This article belongs to the Special Issue Novel Advances in Noise and Vibration Control)
Show Figures

Figure 1

17 pages, 2573 KB  
Article
Rectifier Fault Diagnosis Based on Euclidean Norm Fusion Multi-Frequency Bands and Multi-Scale Permutation Entropy
by Jinping Liang and Xiangde Mao
Electronics 2025, 14(3), 612; https://doi.org/10.3390/electronics14030612 - 5 Feb 2025
Cited by 3 | Viewed by 1057
Abstract
With the emphasis on energy conversion and energy-saving technologies, the single-phase pulse width modulation (PWM) rectifier method is widely used in urban rail transit because of its advantages of bidirectional electric energy conversion and higher power factor. However, due to the complex control [...] Read more.
With the emphasis on energy conversion and energy-saving technologies, the single-phase pulse width modulation (PWM) rectifier method is widely used in urban rail transit because of its advantages of bidirectional electric energy conversion and higher power factor. However, due to the complex control and harsh environment, it can easily fail. Faults can cause current and voltage distortion, harmonic increases and other problems, which can threaten the safety of the power system and the train. In order to ensure the stable operation of the rectifier, incidences of faults should be reduced. A fault diagnosis technique based on Euclidean norm fusion multi-frequency bands and multi-scale permutation entropy is proposed. Firstly, by the optimal wavelet function, information on the optimal multi-frequency bands of the fault signal is selected after wavelet packet decomposition. Secondly, the multi-scale permutation entropy of each frequency band is calculated, and multiple fault feature vectors are obtained for each frequency band. To reduce the classifier’s computational cost, the Euclidean norm is used to fuse the multi-scale permutation entropy into an entropy value, so that each frequency band uses an entropy value to characterize the fault information features. Finally, the optimal multi-frequency bands and multi-scale permutation entropy after fusion are used as the fault feature vector. In the simulation system, it is shown that the method’s average accuracy is 78.46%, 97.07%, and 99.45% when the SNR is 5 dB, 10 dB, and 15 dB, respectively. And the fusion of multi-scale permutation entropy can improve the accuracy, recall rate, precision, and F1 score and reduce the False Alarm Rate (FAR) and the Missing Alarm Rate (MAR). The results show that the fault diagnosis method has high diagnosis accuracy, is a simple feature fusion method, and has good robustness to working conditions and noise. Full article
(This article belongs to the Section Power Electronics)
Show Figures

Figure 1

22 pages, 9371 KB  
Article
Single-Phase Transformerless Three-Level PV Inverter in CHB Configuration
by Wojciech Kołodziejski, Jacek Jasielski, Witold Machowski, Juliusz Godek and Grzegorz Szerszeń
Electronics 2025, 14(2), 364; https://doi.org/10.3390/electronics14020364 - 17 Jan 2025
Cited by 1 | Viewed by 1718
Abstract
The paper proposes an original single-phase transformerless three-level (S-PT) photovoltaic (PV) inverter in the cascade H bridge (CHB) configuration. The DC-link voltage of the inverter is created by two serial voltage sources with a voltage twice as low as the DC-link voltage. An [...] Read more.
The paper proposes an original single-phase transformerless three-level (S-PT) photovoltaic (PV) inverter in the cascade H bridge (CHB) configuration. The DC-link voltage of the inverter is created by two serial voltage sources with a voltage twice as low as the DC-link voltage. An appropriate VCC DC-link voltage is generated by a two-phase DC-DC boost converter, fed from the string panel output at a level determined by the maximum power point tracking (MPPT) algorithm. Two symmetrical sources with VCC/2 are formed by a divider of two series-connected capacitors of large and the same capacitance. The common mode (CM) voltage of the proposed inverter is constant, and the voltage stresses across all switches, diodes and gate drive circuits are half of the DC-link voltage. The principles of operation of the S-PT inverter, an implementation of a complete gate control system with galvanic isolation for all IGBTs, are also presented. The proposed inverter topologies have been implemented using high-speed IGBTs and simulated in PSPICE, as well as being experimentally validated. Full article
(This article belongs to the Section Power Electronics)
Show Figures

Figure 1

21 pages, 12225 KB  
Article
A Modified SVPWM Strategy for Reducing PWM Voltage Noise and Balancing Neutral Point Potential
by Renxi Gong, Hao Wu, Jing Tang and Xingyuan Wan
Electronics 2024, 13(9), 1656; https://doi.org/10.3390/electronics13091656 - 25 Apr 2024
Cited by 2 | Viewed by 2548
Abstract
PWM (pulse width modulation) is the most widely applied current conversion technology, but the high-frequency harmonics it causes have a significant negative impact on inverter system performance. This paper focuses on the three-phase T-type three-level inverter as the research object and addresses existing [...] Read more.
PWM (pulse width modulation) is the most widely applied current conversion technology, but the high-frequency harmonics it causes have a significant negative impact on inverter system performance. This paper focuses on the three-phase T-type three-level inverter as the research object and addresses existing PWM voltage noise and midpoint potential imbalance issues by proposing an improved random SVPWM strategy, named Neutral Point Potential Balance Random Space Vector PWM (NPB–RSVPWM). The NPB–RSVPWM strategy includes three main steps: (1) introducing a midpoint potential balancing control loop to adjust the synthesis timing of the effective vectors to generate pulse signals, optimizing midpoint potential balance; (2) employing a randomly varying carrier frequency in place of the carrier used in the SVPWM strategy to generate the driving signals for switching devices; and (3) controlling the inverter through the driving pulse signals. This strategy optimizes the synthesis sequence of traditional SVPWM strategy vectors and incorporates random frequency modulation techniques. The mathematical model analyzes PWM harmonic expressions corresponding to fixed switching frequencies, and a random frequency carrier is chosen to suppress these PWM harmonics. The effective vector’s equivalent circuit is analyzed, proposing a technique for optimized vector synthesis timing. The simulation and experimental results verify that the NPB–RSVPWM technique can disperse PWM harmonic energy, reduce voltage noise, and optimize midpoint potential balance. Under the NPB–RSVPWM strategy, the line voltage spectrum becomes uniform, the maximum harmonic content is greatly reduced, and the fluctuation in the DC side midpoint potential is significantly improved. Compared with the traditional SVPWM strategy and random PWM strategy, the NPB–RSVPWM strategy has a lower voltage noise, smaller total harmonic distortion, and a more stable midpoint potential. The effectiveness and feasibility of the NPB–RSVPWM strategy are verified by simulation and experimental results. Full article
Show Figures

Figure 1

17 pages, 5901 KB  
Article
Modified RPWM Strategy Based on Level-Shifted Random Carrier and Power Balance to Reduce the PWM Voltage Noise in Three-Phase CHB Inverters
by Jianfeng Liu, Renxi Gong and Yuanyuan Zhang
Electronics 2023, 12(3), 744; https://doi.org/10.3390/electronics12030744 - 2 Feb 2023
Cited by 1 | Viewed by 2304
Abstract
Aimed at the pulse width modulation (PWM) voltage noise and power imbalance in three-phase cascaded H-Bridge (CHB) inverters, a modified random PWM (RPWM) strategy, named the power-balanced RPWM (PB-RPWM) strategy, is proposed in this paper. The PB-RPWM strategy mainly includes three steps: (1) [...] Read more.
Aimed at the pulse width modulation (PWM) voltage noise and power imbalance in three-phase cascaded H-Bridge (CHB) inverters, a modified random PWM (RPWM) strategy, named the power-balanced RPWM (PB-RPWM) strategy, is proposed in this paper. The PB-RPWM strategy mainly includes three steps: (1) random pulse signals are generated by compared modulation wave with level-shifted random carriers; (2) the random pulse signals are circularly distributed between CHB units by a logic operation method, and then the driving pulse signals of switching devices are produced; (3) the driving pulse signals are used to control the inverter. Under the PB-RPWM strategy, the spectra of the line voltage become uniform and continuous, that is, the PWM voltage noise of the line voltage can be effectively reduced. The output voltage of a single H-bridge unit can contain three basic voltages within 3/2 TA, that is, the power balance between CHB units can be realized. When compared with conventional non-random and random PWM strategies, the PB-RPWM strategy has a lower PWM voltage noise and smaller total harmonic distortion (THD). When compared with the level-shifted PWM (LS-PWM) strategy, the PB-RPWM strategy has a balanced power performance. The effectiveness and feasibility of the PB-RPWM strategy is verified by abundant simulations and experiments. Full article
(This article belongs to the Special Issue Power Electronics Converter Topologies and Control Techniques)
Show Figures

Figure 1

23 pages, 11049 KB  
Article
Modeling and Analysis of Voltage Harmonic for Three-Level Neutral-Point-Clamped H-Bridge Inverter Considering Dead-Time
by Wen-Jie Wu, Liang-Deng Hu, Zi-Yue Xin and Cheng Guo
Energies 2022, 15(16), 5937; https://doi.org/10.3390/en15165937 - 16 Aug 2022
Cited by 3 | Viewed by 3387
Abstract
The advantages of three-level neutral-point-clamped (NPC) H-bridge inverters, such as simple topological structure, low device voltage stress, high equivalent switching frequency, and highly expansible capacity, have made them the preferred choice for inverters matching with medium voltage high-capacity multi-phase open-end winding vessel propulsion [...] Read more.
The advantages of three-level neutral-point-clamped (NPC) H-bridge inverters, such as simple topological structure, low device voltage stress, high equivalent switching frequency, and highly expansible capacity, have made them the preferred choice for inverters matching with medium voltage high-capacity multi-phase open-end winding vessel propulsion motors. To quantitatively evaluate the propulsion motors’ harmonics, electromagnetic vibration, and noise caused by pulse-width modulation (PWM) and device dead-time, it is necessary to research the mathematical modeling of pulse-width modulated output voltage harmonics in consideration of dead-time. In this paper, the principle of the phase-disposition PWM method of the 3L-NPC H-bridge inverters was firstly introduced. Then, the analytical models of output voltage harmonics with and without considering the effect of dead-time were established based on the double Fourier series approach and the harmonic distribution of the dead-time effect was accurately characterized. On the basis of the above, the experimental platform was established to verify the proposed analytical model. Simulation and experimental results are consistent with the theoretical analysis in low and high-frequency output voltage harmonics, which proves the correctness and the feasibility of the analytical modeling method researched by this paper. This will provide a theoretical basis for subsequent studies, which include the quantitative analysis and the suppression of output harmonics of the H-bridge inverter considering dead-time. Full article
(This article belongs to the Special Issue Advanced Design and Control of Multiphase Machines)
Show Figures

Figure 1

21 pages, 15267 KB  
Article
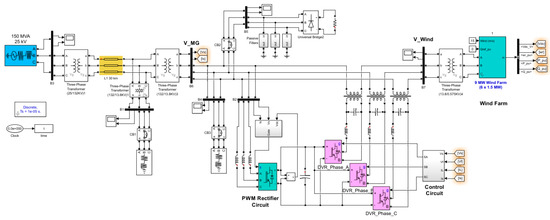
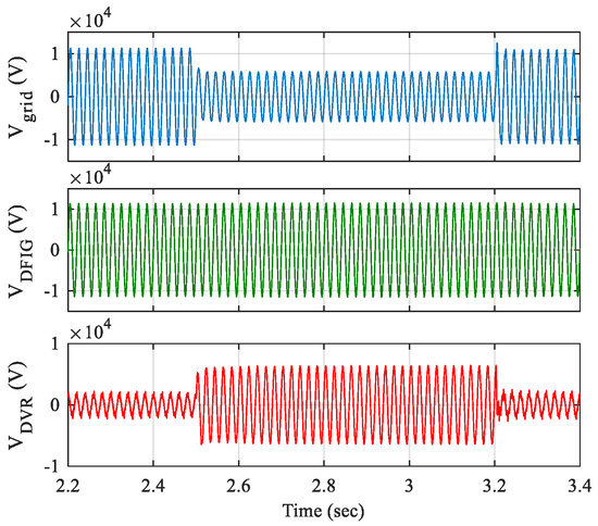
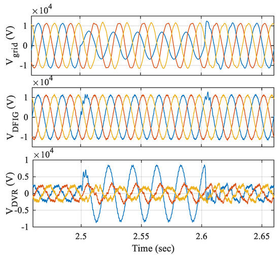
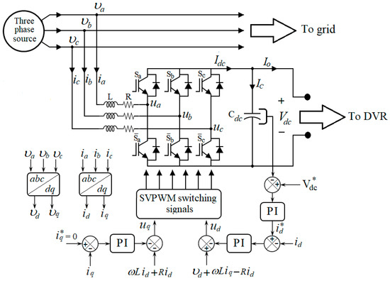
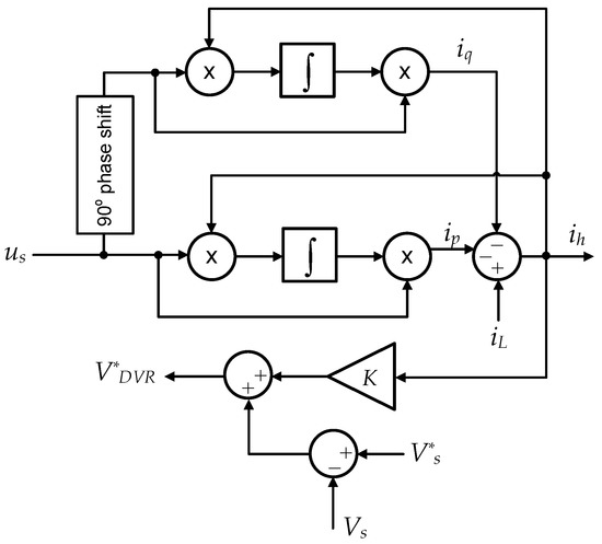
Enhancing Doubly Fed Induction Generator Low-Voltage Ride-through Capability Using Dynamic Voltage Restorer with Adaptive Noise Cancellation Technique
by Mohamed Adel Ahmed, Tarek Kandil and Emad M. Ahmed
Sustainability 2022, 14(2), 859; https://doi.org/10.3390/su14020859 - 12 Jan 2022
Cited by 12 | Viewed by 2282
Abstract
Some of the major challenges facing micro-grids (MGs) during their connection with the utility grid are maintaining power system stability and reliability. One term that is frequently discussed in literature is the low-voltage ride-through (LVRT) capability, as it is required by the utility [...] Read more.
Some of the major challenges facing micro-grids (MGs) during their connection with the utility grid are maintaining power system stability and reliability. One term that is frequently discussed in literature is the low-voltage ride-through (LVRT) capability, as it is required by the utility grid to maintain its proper operation and system stability. Furthermore, due to their inherent advantages, doubly fed induction generators (DFIGs) have been widely installed on many wind farms. However, grid voltage dips and distortion have a negative impact on the operation of the DFIG. A dynamic voltage restorer (DVR) is a commonly used device that can enhance the LVRT capability of DFIG compared to shunt capacitors and static synchronous compensator (STATCOM). DVR implements a series compensation during fault conditions by injecting the proper voltage at the point of common coupling (PCC) in order to preserve stable terminal voltage. In this paper, we propose a DVR control method based on the adaptive noise cancelation (ANC) technique to compensate for both voltage variation and harmonic mitigation at DFIG terminals. Additionally, we propose an online control of the DC side voltage of the DVR using pulse width modulation (PWM) rectifier to reduce both the size of the storage element and the solid-state switches of the DVR, aiming to reduce its overall cost. A thorough analysis of the operation and response of the proposed DVR is performed using MATLAB/SIMULINK under different operating conditions of the grid. The simulation results verify the superiority and robustness of the proposed technique to enhance the LVRT capability of the DFIG during system transients and faults. Full article
(This article belongs to the Section Resources and Sustainable Utilization)
Show Figures

Figure 1

13 pages, 1209 KB  
Article
A Noise-Resilient Neuromorphic Digit Classifier Based on NOR Flash Memories with Pulse–Width Modulation Scheme
by Gerardo Malavena, Alessandro Sottocornola Spinelli and Christian Monzio Compagnoni
Electronics 2021, 10(22), 2784; https://doi.org/10.3390/electronics10222784 - 13 Nov 2021
Cited by 1 | Viewed by 2632
Abstract
In this work, we investigate the implementation of a neuromorphic digit classifier based on NOR Flash memory arrays as artificial synaptic arrays and exploiting a pulse-width modulation (PWM) scheme. Its performance is compared in presence of various noise sources against what achieved when [...] Read more.
In this work, we investigate the implementation of a neuromorphic digit classifier based on NOR Flash memory arrays as artificial synaptic arrays and exploiting a pulse-width modulation (PWM) scheme. Its performance is compared in presence of various noise sources against what achieved when a classical pulse-amplitude modulation (PAM) scheme is employed. First, by modeling the cell threshold voltage (VT) placement affected by program noise during a program-and-verify scheme based on incremental step pulse programming (ISPP), we show that the classifier truthfulness degradation due to the limited program accuracy achieved in the PWM case is considerably lower than that obtained with the PAM approach. Then, a similar analysis is carried out to investigate the classifier behavior after program in presence of cell VT instabilities due to random telegraph noise (RTN) and to temperature variations, leading again to results in favor of the PWM approach. In light of these results, the present work suggests a viable solution to overcome some of the more serious reliability issues of NOR Flash-based artificial neural networks, paving the way to the implementation of highly-reliable, noise-resilient neuromorphic systems. Full article
(This article belongs to the Special Issue High-Density Solid-State Memory Devices and Technologies)
Show Figures

Figure 1

19 pages, 4735 KB  
Article
Hybrid Multicarrier Random Space Vector PWM for the Mitigation of Acoustic Noise
by P. Madasamy, Rajesh Verma, C. Bharatiraja, Barnabas Paul Glady J., T. Srihari, Josiah Lange Munda and Lucian Mihet-Popa
Electronics 2021, 10(12), 1483; https://doi.org/10.3390/electronics10121483 - 19 Jun 2021
Cited by 12 | Viewed by 4754
Abstract
The pulse width modulation (PWM) inverter is an obvious choice for any industrial and power sector application. Particularly, industrial drives benefit from the higher DC-link utilization, acoustic noise, and vibration industrial standards. Many PWM techniques have been proposed to meet the drives’ demand [...] Read more.
The pulse width modulation (PWM) inverter is an obvious choice for any industrial and power sector application. Particularly, industrial drives benefit from the higher DC-link utilization, acoustic noise, and vibration industrial standards. Many PWM techniques have been proposed to meet the drives’ demand for higher DC-link utilization and lower harmonics suppression and noise reductions. Still, random PWM (RPWM) is the best candidate for reducing the acoustic noises. Few RPWM (RPWM) methods have been developed and investigated for the AC drive’s PWM inverter. However, due to the lower randomness of the multiple frequency harmonics spectrum, reducing the drive noise is still challenging. These PWMs dealt with the spreading harmonics, thereby decreasing the harmonic effects on the system. However, these techniques are unsuccessful at maintaining the higher DC-link utilizations. Existing RPWM methods have less randomness and need complex digital circuitry. Therefore, this paper mainly deals with a combined RPWM principle in space vector PWM (SVPWM) to generate random PWM generation using an asymmetric frequency multicarrier called multicarrier random space vector PWM (MCRSVPWM). he SVPWM switching vectors with different frequency carrier are chosen with the aid of a random bi-nary bit generator. The proposed MCRSVPWM generates the pulses with a randomized triangular carrier (1 to 4 kHz), while the conventional RPWM method contains a random pulse position with a fixed frequency triangular carrier. The proposed PWM is capable of eradicating the high-frequency unpleasant acoustic noise more effectually than conventional RPWM with a shorter random frequency range. The simulation study is performed through MATLAB/Simulink for a 2 kW asynchronous induction motor drive. Experimental validation of the proposed MCRSVPWM is tested with a 2 kW six-switch (Power MOSFET–SCH2080KE) inverter power module-fed induction motor drive. Full article
(This article belongs to the Section Power Electronics)
Show Figures

Figure 1

21 pages, 11478 KB  
Article
A Study on Common Mode Voltage Reduction Strategies According to Modulation Methods in Modular Multilevel Converter
by Chang-Hwan Park, In-Kyo Seo, Belete Belayneh Negesse, Jong-su Yoon and Jang-Mok Kim
Energies 2021, 14(6), 1607; https://doi.org/10.3390/en14061607 - 14 Mar 2021
Cited by 9 | Viewed by 3282
Abstract
Low level modular multilevel converter (MMC) is a promising candidate for medium voltage applications such as MVDC (medium voltage DC current) transmission and megawatt machine drives. Unlike high-level MMC using nearest level modulation (NLM), the low-level MMC using the pulse width modulation (PWM) [...] Read more.
Low level modular multilevel converter (MMC) is a promising candidate for medium voltage applications such as MVDC (medium voltage DC current) transmission and megawatt machine drives. Unlike high-level MMC using nearest level modulation (NLM), the low-level MMC using the pulse width modulation (PWM) or NLM + PWM is affected by a common mode voltage (CMV) due to a frequent change of a switching state. This CMV causes electromagnetic interference (EMI) noise, common mode current (CMC) and bearing current leading to a reduction in the efficiency and durability of the motor drive system. Therefore, this paper provides a mathematical analysis on how the switching state affects the CMV and proposes three software based CMV reduction algorithms for the low level MMC system. To reflect the characteristic of MMC modulation strategy for upper and lower reference voltage independently, two separate space vectors are used. Based on the analysis, three different CMV reduction algorithms (complete CMV reduction (CCR), DPWM CMV reduction (DCR) and partial CMV reduction (PCR)) are proposed using NLC + PWM modulation strategy. The performance of the proposed CMV reduction algorithms was verified by both simulation and experimental result. Full article
(This article belongs to the Special Issue Advances in Motor and Drive)
Show Figures

Figure 1

12 pages, 7736 KB  
Article
Opposite Triangle Carrier with SVPWM for Common-Mode Voltage Reduction in Dual Three Phase Motor Drives
by Seon-Ik Hwang and Jang-Mok Kim
Energies 2021, 14(2), 282; https://doi.org/10.3390/en14020282 - 6 Jan 2021
Cited by 6 | Viewed by 3278
Abstract
The common-mode voltage (CMV) generated by the switching operation of the pulse width modulation (PWM) inverter leads to bearing failure and electromagnetic interference (EMI) noises. To reduce the CMV, it is necessary to reduce the magnitude of dv/dt and change [...] Read more.
The common-mode voltage (CMV) generated by the switching operation of the pulse width modulation (PWM) inverter leads to bearing failure and electromagnetic interference (EMI) noises. To reduce the CMV, it is necessary to reduce the magnitude of dv/dt and change the frequency of the CMV. In this paper, the range of the CMV is reduced by using opposite triangle carrier for ABC and XYZ winding group, and the change in frequency in the CMV is reduced by equalizing the dwell time of the zero voltage vector on ABC and XYZ winding group of dual three phase motor. Full article
(This article belongs to the Special Issue Advances in Electric Drives and Power Electronics Fields)
Show Figures

Figure 1

16 pages, 6032 KB  
Article
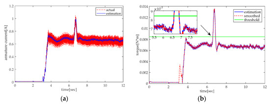
A New Real-Time Pinch Detection Algorithm Based on Model Reference Kalman Prediction and SRMS for Electric Adjustable Desk
by Minming Gu, Yajie Wei, Haipeng Pan and Yujia Ying
Sensors 2020, 20(17), 4699; https://doi.org/10.3390/s20174699 - 20 Aug 2020
Cited by 2 | Viewed by 4115
Abstract
This paper presents a new algorithm based on model reference Kalman torque prediction algorithm combined with the sliding root mean square (SRMS). It is necessary to improve the accuracy and reliability of the pinch detection for avoiding collision with the height adjustable desk [...] Read more.
This paper presents a new algorithm based on model reference Kalman torque prediction algorithm combined with the sliding root mean square (SRMS). It is necessary to improve the accuracy and reliability of the pinch detection for avoiding collision with the height adjustable desk and accidents on users. Motors need to regulate their position and speed during the operation using different voltage by PWM (Pulse Width Modulation) to meet the requirement of position synchronization. It causes much noise and coupling information in the current sampling signal. Firstly, to analyze the working principle of an electric height adjustable desk control system, a system model is established with consideration of the DC (Direct Current) motor characteristics and the coupling of the system. Secondly, to precisely identify the load situation, a new model reference Kalman perdition method is proposed. The load torque signal is selected as a pinch state variable of the filter by comparing the current signal. Thirdly, to meet the need of the different loads of the electric table, the sliding root means square (SRMS) of the torque is proposed to be the criterion for threshold detection. Finally, to verify the effectiveness of the algorithm, the experiments are carried out in the actual system. Experimental results show that the algorithm proposed in this paper can detect the pinched state accurately under different load conditions. Full article
(This article belongs to the Section Intelligent Sensors)
Show Figures

Figure 1

12 pages, 3710 KB  
Article
Detection Technique of Partial Discharges at Impulse Voltage with Appropriate Filter Settings for Signal Separation
by Karsten Backhaus, Lena Elspaß and Konstantin Pasche
Energies 2019, 12(23), 4445; https://doi.org/10.3390/en12234445 - 22 Nov 2019
Cited by 2 | Viewed by 4196
Abstract
Due to the increased utilization of electric converters feeding rotating high voltage motors, their insulation is subject to transient impulse and high frequency oscillating voltages. In corresponding life time experiments with repetitive oscillating impulse voltage at winding insulation samples, higher life time coefficients [...] Read more.
Due to the increased utilization of electric converters feeding rotating high voltage motors, their insulation is subject to transient impulse and high frequency oscillating voltages. In corresponding life time experiments with repetitive oscillating impulse voltage at winding insulation samples, higher life time coefficients were observed than known from previous investigations and operational experience. In order to understand the discharge and aging phenomena, the purpose of this work is the secure detection of partial discharges in solid and solid–air insulation types for transient impulse voltage stress by applying an adequate partial discharge (PD) measurement technique to future life time experiments. It is shown that partial discharges under impulsive voltages can be detected with conventional measuring equipment using broadband shunts, as well as inductive antennas. It becomes apparent that a precise voltage source, a precise shunt, as well as a high resolution oscilloscope are mandatory for reliable current measurement results. As a part of the analysis of the measurement data, it is shown that partial discharges can be distinguished from the displacement current caused by impulse voltages in a capacitive insulation material, as well as noise and disturbance from the measurement environment. As a first approach, a high order bandpass filter is applied in order to gain sound signals for future automated signal separation. Full article
(This article belongs to the Special Issue Fault Diagnosis in Electric Motors)
Show Figures

Graphical abstract

Back to TopTop