Sign in to use this feature.

Years

Between: -

Subjects

remove_circle_outline
remove_circle_outline
remove_circle_outline
remove_circle_outline
remove_circle_outline
remove_circle_outline
remove_circle_outline
remove_circle_outline
remove_circle_outline

Journals

remove_circle_outline
remove_circle_outline
remove_circle_outline
remove_circle_outline

Article Types

Countries / Regions

remove_circle_outline
remove_circle_outline
remove_circle_outline
remove_circle_outline

Search Results (754)

Search Parameters:
Keywords = PARP-1 (poly-(ADP-ribose) polymerase-1)

Order results
Result details
Results per page
Select all
Export citation of selected articles as:
22 pages, 6566 KB  
Article
Phylogenomic Reconstruction and Functional Divergence of the PARP Gene Family Illuminate Its Role in Plant Terrestrialization
by Kun Yi, Qilin Yang, Zhen Ding, Daoyuan Zhang, Yan Wang and Bei Gao
Int. J. Mol. Sci. 2026, 27(1), 117; https://doi.org/10.3390/ijms27010117 - 22 Dec 2025
Viewed by 124
Abstract
The evolution of robust DNA repair mechanisms was a prerequisite for the conquest of land by plants, a transition that exposed them to harsh new environmental stressors. The poly (ADP-ribose) polymerase (PARP) family is central to this adaptation, as it orchestrates DNA repair [...] Read more.
The evolution of robust DNA repair mechanisms was a prerequisite for the conquest of land by plants, a transition that exposed them to harsh new environmental stressors. The poly (ADP-ribose) polymerase (PARP) family is central to this adaptation, as it orchestrates DNA repair and stress signaling pathways essential for coping with the elevated UV radiation and desiccation of terrestrial environments. Yet its early evolutionary origins are unknown. Here, we present a comprehensive reconstruction of the PARP family’s history across the plant kingdom. Our phylogenomic analysis reveals that PARP evolution ignited during the bryophyte radiation, expanding from a single ancestral algal gene into three distinct subfamilies (PARP1, PARP2, and PARP3). This diversification was driven by structural innovations in DNA-binding domains and a rewiring of transcriptional networks to respond to terrestrial challenges. We provide direct experimental support for this hypothesis through functional analysis of PARPs from the extremotolerant moss Syntrichia caninervis. We show that its PARP proteins provide multifaceted protection against UV radiation, heat, and genotoxic agents, and that recently duplicated PARP2 genes are already diverging in function. Our work pinpoints the molecular adaptations in a key DNA repair family that enabled the greening of Earth and uncovers novel genetic targets for enhancing crop resilience. Full article
(This article belongs to the Special Issue Evolutionary Genomics in Plants: From Single Gene to Genome)
Show Figures

Figure 1

17 pages, 30765 KB  
Article
RSL3 Promotes STAT3 Ubiquitination to Induce Autophagy and Apoptosis in PARPi-Resistant Breast Cancer Cells
by Lingyan Chen, Dejian Chen, Fengzhuo Yang, Xinyi Chen and Binjiao Zheng
Biomolecules 2025, 15(12), 1749; https://doi.org/10.3390/biom15121749 - 18 Dec 2025
Viewed by 251
Abstract
Background: Breast cancer remains the most common malignancy among women worldwide. Current systemic treatment strategies include chemotherapy, immunotherapy, bone-stabilizing agents, endocrine therapy for hormone receptor-positive disease, anti-HER2 therapy for HER2-positive disease, and poly (ADP-ribose) polymerase (PARP) inhibitors for BRCA mutation cases. However, effectively [...] Read more.
Background: Breast cancer remains the most common malignancy among women worldwide. Current systemic treatment strategies include chemotherapy, immunotherapy, bone-stabilizing agents, endocrine therapy for hormone receptor-positive disease, anti-HER2 therapy for HER2-positive disease, and poly (ADP-ribose) polymerase (PARP) inhibitors for BRCA mutation cases. However, effectively overcoming drug resistance and reducing recurrence and metastasis rates remain major therapeutic challenges. Methods: To investigate the underlying mechanism of RSL3 in PARPi-resistant breast cancer cells, we treated several PARPi-resistant breast cancer cells with varying doses of RSL3. The regulatory proteins of STAT3 were analyzed using real-time quantitative polymerase chain reaction (RT-qPCR) and Western blot analysis. Immunoprecipitation and ubiquitination assay were performed to identify the STAT3 ubiquitination levels. Results: Recently, we identified that RSL3, a ferroptosis activator, exhibits potent antitumor activity against PARPi-resistant breast cancer. Yet, its underlying mechanism remains unclear. Here, we demonstrate that RSL3 directly targets STAT3 and promotes its degradation via the ubiquitination pathway, leading to increased LC3-II levels and decreased p62 expression. These changes ultimately enhance autophagy, which at least partially contributes to elevated apoptosis. Rescue experiments confirmed that STAT3 overexpression reverses RSL3-induced autophagy and apoptosis. Conclusions: Our findings highlight RSL3 as a promising therapeutic agent and STAT3 as a potential target for treating PARPi-resistant breast cancer. Full article
(This article belongs to the Section Molecular Medicine)
Show Figures

Figure 1

34 pages, 2314 KB  
Review
Targeting MARylation and DePARylation in Cancer Therapy: New Promising Therapeutic Opportunities
by Vanesa Cabeza-Fernández, Francisco Javier Ríos-Sola, David Martín-Oliva, Jerónimo Borrego-Pérez, Francisco Javier Oliver, José YéLamos and José Manuel Rodríguez-Vargas
Cancers 2025, 17(24), 4011; https://doi.org/10.3390/cancers17244011 - 16 Dec 2025
Viewed by 228
Abstract
The poly(ADP-ribose) polymerase (PARP) family constitutes a major group of proteins and enzymes essential for the maintenance of cellular homeostasis under physiological conditions and plays a pivotal role in the onset and progression of multiple pathological states. Members of the PARP family are [...] Read more.
The poly(ADP-ribose) polymerase (PARP) family constitutes a major group of proteins and enzymes essential for the maintenance of cellular homeostasis under physiological conditions and plays a pivotal role in the onset and progression of multiple pathological states. Members of the PARP family are classified into distinct subgroups based on their subcellular localization, structural organization, and ADP-ribosyltransferase activity. To date, the majority of studies have focused on DNA-dependent PARPs, owing to their well-established involvement in DNA repair mechanisms, cell cycle regulation, and diverse human pathologies. Nevertheless, over the past decade, a smaller subset of PARPs—limited in both abundance and enzymatic activity—has emerged as a critical regulator of numerous cellular processes, including embryonic development and disease progression. Within this subset, mono(ADP-ribosyl) transferases (MARTs) have gained growing attention as potential therapeutic targets in cancer, cardiovascular disorders, and neurodegenerative diseases. The ADP-ribose (ADPr) cycle, which comprises both branched poly(ADP-ribose) (PAR) polymers and mono-ADP-ribose moieties present either in free form or covalently bound to cellular substrates, is tightly regulated to ensure cellular homeostasis. This regulation relies on a finely tuned balance between ADP-ribosylation, DePARylation, and the subsequent recycling of mono-ADP-ribose. In this review, we provide a comprehensive overview of the biological roles of mono-ADP-ribosylation (MARylation) and DePARylation, with particular emphasis on their contribution to cancer-related processes. In addition, we discuss emerging evidence supporting their translational relevance and therapeutic potential. In conclusion, MARylation and DePARylation represent two increasingly recognized regulatory pathways whose expanding clinical significance highlights the need for deeper mechanistic understanding and further exploration in both basic and translational research. Full article
(This article belongs to the Special Issue PARP Inhibitors in Cancers: 2nd Edition)
Show Figures

Figure 1

21 pages, 6705 KB  
Article
DNMT3B Knockdown Enhances PARP Inhibitor Sensitivity in Biliary Tract Cancer Cells via Opioid Growth Factor Receptor-Mediated Homologous Recombination Impairment
by Soichiro Oda, Kazumichi Kawakubo, Masaki Kuwatani, Shugo Tanaka, Katsuma Nakajima, Shoya Shiratori, Hiroki Yonemura, Shunichiro Nozawa, Koji Hirata, Ryo Sugiura and Naoya Sakamoto
Cancers 2025, 17(24), 3936; https://doi.org/10.3390/cancers17243936 - 9 Dec 2025
Viewed by 283
Abstract
Background: Biliary tract cancer (BTC) is an aggressive malignancy with poor prognosis and limited therapeutic options. Poly(ADP-ribose) polymerase (PARP) inhibitors have demonstrated efficacy in tumors with homologous recombination repair (HRR) deficiency. However, actionable BRCA1/2 mutations are rare in BTC. Epigenetic modulation via [...] Read more.
Background: Biliary tract cancer (BTC) is an aggressive malignancy with poor prognosis and limited therapeutic options. Poly(ADP-ribose) polymerase (PARP) inhibitors have demonstrated efficacy in tumors with homologous recombination repair (HRR) deficiency. However, actionable BRCA1/2 mutations are rare in BTC. Epigenetic modulation via DNA methyltransferase (DNMT) inhibition is a proposed strategy for inducing an HR-deficient (“BRCAness”) phenotype and thereby enhancing therapeutic response to PARP inhibitors. This study aimed to determine whether the DNMT inhibitor azacitidine (AZA) enhances the antitumor effects of the PARP inhibitor niraparib (NIR) and to identify molecular mechanisms underlying this interaction. Methods: Two BTC cell lines, TFK-1 and RBE, were treated with AZA and/or NIR or subjected to siRNA-mediated DNMT1, DNMT3A, or DNMT3B knockdown. Functional analyses included homologous recombination (HR) assays, flow cytometric evaluation of cell-cycle distribution and apoptosis, proliferation and survival assays, and IC50 determination. Whole-transcriptome RNA sequencing was performed to identify differentially expressed genes after AZA treatment or DNMT3B knockdown, followed by validation via qPCR and Western blotting. To explore epigenetic regulation, whole-genome bisulfite sequencing was performed on TFK-1 cells following DNMT3B knockdown. Results: AZA treatment decreased HR frequency in a dose-dependent manner and enhanced the sensitivity of BTC cells to NIR, as evidenced by increased apoptosis, suppressed proliferation, and reduced IC50 values. DNMT3B knockdown recapitulated these effects, establishing a causal relationship between DNMT3B suppression and disrupted HR repair. RNA sequencing identified opioid growth factor receptor (OGFR) as a commonly upregulated gene after DNMT3B knockdown. Functional validation showed that OGFR overexpression reduced HR activity, increased apoptosis, and enhanced NIR sensitivity. Contrarily, OGFR knockdown conferred relative resistance. Whole-genome bisulfite sequencing showed no significant CpG methylation changes at the OGFR promoter region, indicating that OGFR induction is mediated through DNMT3B-dependent transcriptional regulation rather than direct promoter demethylation. Conclusions: DNMT3B inhibition sensitizes BTC cells to PARP inhibitors by disrupting HR repair. OGFR was identified as a novel regulator of HR and PARP inhibitor sensitivity, controlled via noncanonical DNMT3B-dependent transcriptional mechanisms that operate independently of CpG methylation. These findings provide new mechanistic insights into the epigenetic control of DNA repair and support the rationale for combining DNMT and PARP inhibitors as a promising therapeutic strategy for BTC beyond genetically HR-deficient cases. Full article
(This article belongs to the Special Issue Molecular Markers and Targeted Therapy for Hepatobiliary Tumors)
Show Figures

Figure 1

17 pages, 1623 KB  
Article
Validation of a UPLC-MS/MS Method for Quantifying Intracellular Olaparib Levels in Resistant Ovarian Cancer Cells
by Szymon W. Kmiecik, Jennifer Lewis, Jonas Schwickert, Henrik Breitenreicher, Martin R. Sprick and Jürgen Burhenne
Pharmaceuticals 2025, 18(12), 1870; https://doi.org/10.3390/ph18121870 - 8 Dec 2025
Viewed by 311
Abstract
Background: Ovarian cancer remains one of the leading causes of cancer-related mortality among women and constitutes a major unmet medical need. A common treatment-limiting factor for ovarian cancer patients is resistance to Poly(ADP-ribose) polymerase (PARP) inhibitors such as olaparib. Resistance mechanisms include restoration [...] Read more.
Background: Ovarian cancer remains one of the leading causes of cancer-related mortality among women and constitutes a major unmet medical need. A common treatment-limiting factor for ovarian cancer patients is resistance to Poly(ADP-ribose) polymerase (PARP) inhibitors such as olaparib. Resistance mechanisms include restoration of functional homologous recombination repair, replication fork protection, PARP1 mutations, and increased drug efflux or metabolism. Understanding these cellular and molecular mechanisms is essential for developing more effective therapeutic strategies and improving patient outcomes. Methods: In this study, patient-derived ovarian cancer cells (OC12) in which resistance to olaparib was induced by exposing the cells to increasing concentrations of the drug over multiple treatment cycles were investigated. To compare intracellular olaparib levels in sensitive and resistant cell lines, a UPLC-MS/MS method to quantify olaparib in the range of 1–300 ng/mL was developed. Results: The method was validated for selectivity, calibration curve performance, carryover, dilution integrity, precision, accuracy, matrix effect, and recovery in accordance with ICH M10 guidelines for bioanalytical method validation. Our findings revealed no significant difference in olaparib levels between resistant and sensitive OC12 cells, excluding the involvement of efflux transporters or enhanced metabolism of olaparib in the resistant OC12 ovarian cancer cells. Conclusions: These results shift the future focus toward pharmacodynamic factors as key drivers of olaparib resistance in OC12 cells. Taken together, the developed UPLC-MS/MS analytical method can be successfully applied to quantify intracellular olaparib levels and investigate the potential contribution of drug efflux mechanisms or increased metabolic activity in cells resistant to olaparib treatment. Full article
(This article belongs to the Section Medicinal Chemistry)
Show Figures

Figure 1

20 pages, 4494 KB  
Article
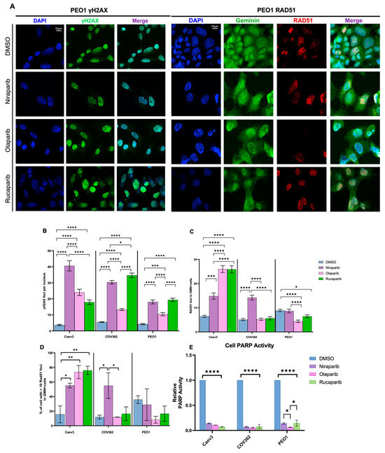
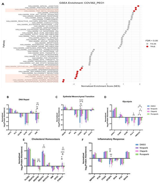
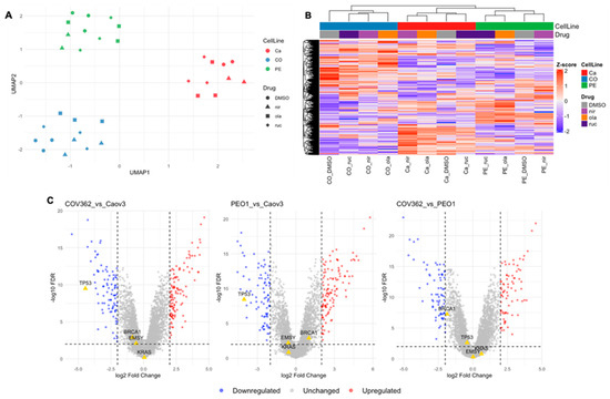
Global Proteomic Determination of the Poly-Pharmacological Effects of PARP Inhibitors Following Treatment of High-Grade Serous Ovarian Cancer Cells
by Jesenia M. Perez, Valerie Barrera-Estrada, Carly A. I. Twigg and Stefani N. Thomas
Int. J. Mol. Sci. 2025, 26(24), 11820; https://doi.org/10.3390/ijms262411820 - 7 Dec 2025
Viewed by 214
Abstract
High-grade serous ovarian cancer (HGSOC) is the most commonly diagnosed ovarian cancer subtype. Approximately half of all patients diagnosed with HGSOC are deficient in homologous recombination (HR), harbor BRCA1/2 mutations, and are treated with poly (ADP-ribose) polymerase (PARP) inhibitors (PARPis). FDA-approved PARPis Olaparib, [...] Read more.
High-grade serous ovarian cancer (HGSOC) is the most commonly diagnosed ovarian cancer subtype. Approximately half of all patients diagnosed with HGSOC are deficient in homologous recombination (HR), harbor BRCA1/2 mutations, and are treated with poly (ADP-ribose) polymerase (PARP) inhibitors (PARPis). FDA-approved PARPis Olaparib, Niraparib, and Rucaparib all contribute to adverse effects in patients due to their poly-pharmacological properties. This feature necessitates investigation of global protein responses to PARPi treatment beyond DNA repair in the context of BRCA mutational status and HR deficiency. We sought to determine the landscape of differential PARPi-induced proteomes in HGSOC cells exhibiting different BRCA1/2 mutational statuses. Here, we applied immunofluorescence microscopy to detect γH2AX, Rad51, and geminin foci as markers of DNA damage and repair upon treatment of HGSOC cells with IC50 doses of PARPis. Global proteome perturbations upon PARPi treatment were measured using quantitative mass spectrometry-based proteomics. The proteomic data highlighted cell line effects, masking high-dose PARPi treatment response. Interrogation of PARPi response within biological pathways identified through gene set enrichment analysis (GSEA) revealed significant changes to proteins involved in Epithelial–Mesenchymal Transition (EMT), E2F targets, and cholesterol homeostasis. Our study establishes proteomic evidence supporting the poly-pharmacological characteristics of Niraparib, Olaparib, and Rucaparib in HGSOC cells. Full article
(This article belongs to the Special Issue Molecular Genetics in Ovarian Cancer)
Show Figures

Graphical abstract

14 pages, 2013 KB  
Article
Anti-Invasive and Apoptotic Effect of Eupatilin on YD-10B Human Oral Squamous Carcinoma Cells
by Gaeun Kim, Hyun-Jung Park, Suk-Yul Jung and Eun-Jung Kim
Molecules 2025, 30(24), 4666; https://doi.org/10.3390/molecules30244666 - 5 Dec 2025
Viewed by 296
Abstract
Oral squamous cell carcinoma (OSCC) is an aggressive malignancy characterized by high invasiveness and poor prognosis. This study investigated the anticancer mechanisms of eupatilin, a pharmacologically active flavonoid derived from Artemisia species, in human OSCC YD-10B cells. Eupatilin significantly reduced cell viability in [...] Read more.
Oral squamous cell carcinoma (OSCC) is an aggressive malignancy characterized by high invasiveness and poor prognosis. This study investigated the anticancer mechanisms of eupatilin, a pharmacologically active flavonoid derived from Artemisia species, in human OSCC YD-10B cells. Eupatilin significantly reduced cell viability in a dose-dependent manner, with an IC50 of approximately 50 μM. Flow cytometric analysis revealed G0/G1 phase arrest accompanied by downregulation of Cyclin D1 and CDK2, and upregulation of p21. Annexin V/Propidium Iodide staining and Western blotting confirmed apoptosis induction through activation of Bax, cleaved caspase-3/9, and poly ADP-ribose polymerase (PARP) cleavage, alongside suppression of Bcl-2. Furthermore, eupatilin markedly decreased both the mRNA expression and enzymatic activities of matrix metalloproteinases (MMP)-2 and MMP-9, indicating its potential to inhibit cancer cell invasion. Collectively, these findings demonstrate that eupatilin exerts potent antiproliferative and anti-invasive effects on OSCC cells via cell-cycle modulation and mitochondrial-mediated apoptosis. This study provides the first evidence of eupatilin’s therapeutic potential against OSCC, suggesting its promise as a natural compound for the development of safer and more effective treatments for oral cancer. Full article
(This article belongs to the Section Natural Products Chemistry)
Show Figures

Figure 1

31 pages, 1513 KB  
Review
Natural Killer (NK) Cell-Based Therapies Have the Potential to Treat Ovarian Cancer Effectively by Targeting Diverse Tumor Populations and Reducing the Risk of Recurrence
by Kawaljit Kaur
Cancers 2025, 17(23), 3862; https://doi.org/10.3390/cancers17233862 - 1 Dec 2025
Viewed by 1430
Abstract
Ovarian cancer is the sixth leading cause of cancer-related deaths among women in the United States. This complex disease arises from tissues such as the ovarian surface epithelium, fallopian tube epithelium, endometrium, or ectopic Müllerian components and is characterized by diverse histological and [...] Read more.
Ovarian cancer is the sixth leading cause of cancer-related deaths among women in the United States. This complex disease arises from tissues such as the ovarian surface epithelium, fallopian tube epithelium, endometrium, or ectopic Müllerian components and is characterized by diverse histological and molecular traits. Standard treatments like surgery, chemotherapy, and radiation have limited effectiveness and high toxicity. Targeted therapies, including poly (ADP-ribose) polymerase PARP inhibitors, anti-angiogenics, and immune checkpoint inhibitors (ICIs), face obstacles such as adaptive resistance and microenvironmental barriers that affect drug delivery and immune responses. Factors in the tumor microenvironment, such as dense stroma, hypoxia, immune suppression, cancer stem cells (CSCs), and angiogenesis, can reduce drug efficacy, worsen prognosis, and increase the risk of recurrence. Research highlights impaired immune function in ovarian cancer patients as a contributor to recurrence, emphasizing the importance of immunotherapies to target tumors and restore immune function. Preclinical studies and early clinical trials found that natural killer (NK) cell-based therapies have great potential to tackle ovarian tumors. This review explores the challenges and opportunities in treating ovarian cancer, focusing on how NK cells could help overcome these obstacles. Recent findings reveal that engineered NK cells, unlike their primary NK cells, can destroy both stem-like and differentiated ovarian tumors, pointing to their ability to target diverse tumor types. Animal studies on NK cell therapies for solid cancers have shown smaller tumor sizes, tumor differentiation in vivo, recruitment of NK and T cells in the tumor environment and peripheral tissues, restored immune function, and fewer tumor-related systemic effects—suggesting a lower chance of recurrence. NK cells clinical trials in ovarian cancer patients have also shown encouraging results, and future directions include combining NK cell therapies with standard treatments to potentially boost effectiveness. Full article
Show Figures

Figure 1

39 pages, 1712 KB  
Review
KRAS-Wild Pancreatic Cancer—More Targets than Treatment Possibilities?
by Kamila Krupa, Marta Fudalej, Hanna Miski, Emilia Włoszek, Marta Szymczak, Anna Badowska-Kozakiewicz, Aleksandra Czerw and Andrzej Deptała
Cancers 2025, 17(23), 3769; https://doi.org/10.3390/cancers17233769 - 26 Nov 2025
Viewed by 1002
Abstract
Pancreatic ductal adenocarcinoma (PDAC) is a highly lethal malignancy with a five-year survival rate of 3–15% and limited effective treatment options for most patients. Approximately 5–10% of cases are wild-type KRAS and are more likely to harbor rare alterations, including gene fusions involving [...] Read more.
Pancreatic ductal adenocarcinoma (PDAC) is a highly lethal malignancy with a five-year survival rate of 3–15% and limited effective treatment options for most patients. Approximately 5–10% of cases are wild-type KRAS and are more likely to harbor rare alterations, including gene fusions involving anaplastic lymphoma kinase (ALK), ROS Proto-Oncogene 1 (ROS1), neurotrophic tyrosine receptor kinase (NTRK), Rearranged During Transfection (RET), Fibroblast Growth Factor Receptor (FGFR), or Neuregulin 1 (NRG1) genes, as well as germline mutations in DNA repair genes. This review integrates current evidence on the prevalence, molecular profile, and clinical significance of gene fusions, amplification, and somatic/germline mutations in PDAC, with a particular focus on the wild-type KRAS subgroup. Clinical trial data and case reports indicate that these alterations can enhance patient susceptibility to targeted therapies. Currently, selpercatinib, larotrectinib, and repotrectinib are approved by the FDA for the treatment of certain solid tumors harboring specific gene fusions. Recent studies on zenocutuzumab resulted in the FDA-accelerated approval for NGR1 fusion-positive NSCLC and PDAC. Germline mutations may specifically increase responsiveness to poly(ADP-ribose) polymerase (PARP) inhibitors or platinum-based treatments. Comprehensive genomic profiling, incorporating fusion detection and germline testing, is essential to identify patients who may benefit from precision-based approaches. Full article
(This article belongs to the Section Cancer Therapy)
Show Figures

Figure 1

29 pages, 1393 KB  
Review
Ayurvedic Phytochemicals in Oncology: ADP-Ribosylation as a Molecular Nexus
by Gali Sri Venkata Sai Rishma Reddy, Suman Kumar Nandy, Pitchaiah Cherukuri, Krishna Samanta and Pulak Kar
Cells 2025, 14(22), 1753; https://doi.org/10.3390/cells14221753 - 10 Nov 2025
Viewed by 1051
Abstract
Cancer remains one of the most pressing health challenges of the 21st century, with rising global incidence underscoring the need for innovative therapeutic strategies. Despite significant advances in biotechnology, curative outcomes remain limited, prompting interest in integrative approaches. Ayurveda, the traditional Indian system [...] Read more.
Cancer remains one of the most pressing health challenges of the 21st century, with rising global incidence underscoring the need for innovative therapeutic strategies. Despite significant advances in biotechnology, curative outcomes remain limited, prompting interest in integrative approaches. Ayurveda, the traditional Indian system of medicine, suggests a holistic therapeutic framework that is now gaining molecular validation in oncology. In this review, the literature was systematically collected and analyzed from major databases, including PubMed, Scopus, and Web of Science, encompassing studies across ethnopharmacology, biochemistry, and cancer biology. The analysis focused on Ayurvedic phytochemicals that modulate ADP-ribosylation (ADPr), a dynamic post-translational modification central to DNA repair, chromatin organization, and cellular stress responses, with particular emphasis on poly (ADP-ribose) polymerase (PARP)-mediated pathways and their oncological relevance. We have also explored the role of p53, a key stress-response regulator intricately linked to ADPr dynamics, which acts as a downstream effector integrating these molecular events with cell fate decisions. Evidence indicates that several Ayurvedic compounds, including curcumin, resveratrol, and withaferin A, influence PARP–p53 signaling networks, thereby modulating DNA repair fidelity, apoptosis, and tumor adaptation. The review further addresses challenges related to the poor solubility of these phytochemicals and highlights recent advances in Phyto-nanomedicine-based delivery systems that enhance their stability and therapeutic efficacy. Overall, the synthesis of Ayurvedic pharmacology with molecular oncology reveals mechanistic insights that may inform the rational development of novel, mechanism-driven cancer therapeutics. Full article
(This article belongs to the Section Cell Signaling)
Show Figures

Graphical abstract

15 pages, 1506 KB  
Review
Computational Chemistry Advances in the Development of PARP1 Inhibitors for Breast Cancer Therapy
by Charmy Twala, Penny Govender and Krishna Govender
Pharmaceuticals 2025, 18(11), 1679; https://doi.org/10.3390/ph18111679 - 6 Nov 2025
Viewed by 1049
Abstract
Poly (ADP-ribose) polymerase 1 (PARP1) is an important enzyme that plays a central role in the DNA damage response, facilitating repair of single-stranded DNA breaks via the base excision repair (BER) pathway and thus genomic integrity. Its therapeutic relevance is compounded in breast [...] Read more.
Poly (ADP-ribose) polymerase 1 (PARP1) is an important enzyme that plays a central role in the DNA damage response, facilitating repair of single-stranded DNA breaks via the base excision repair (BER) pathway and thus genomic integrity. Its therapeutic relevance is compounded in breast cancer, particularly in BRCA1 or BRCA2 mutant cancers, where compromised homologous recombination repair (HRR) leaves a synthetic lethal dependency on PARP1-mediated repair. This review comprehensively discusses the recent advances in computational chemistry for the discovery of PARP1 inhibitors, focusing on their application in breast cancer therapy. Techniques such as molecular docking, molecular dynamics (MD) simulations, quantitative structure–activity relationship (QSAR) modeling, density functional theory (DFT), time-dependent DFT (TD-DFT), and machine learning (ML)-aided virtual screening have revolutionized the discovery of inhibitors. Some of the most prominent examples are Olaparib (IC50 = 5 nM), Rucaparib (IC50 = 7 nM), and Talazoparib (IC50 = 1 nM), which were optimized with docking scores between −9.0 to −9.3 kcal/mol and validated by in vitro and in vivo assays, achieving 60–80% inhibition of tumor growth in BRCA-mutated models and achieving up to 21-month improvement in progression-free survival in clinical trials of BRCA-mutated breast and ovarian cancer patients. These strategies enable site-specific hopping into the PARP1 nicotinamide-binding pocket to enhance inhibitor affinity and specificity and reduce off-target activity. Employing computation and experimental verification in a hybrid strategy have brought next-generation inhibitors to the clinic with accelerated development, higher efficacy, and personalized treatment for breast cancer patients. Future approaches, including AI-aided generative models and multi-omics integration, have the promise to further refine inhibitor design, paving the way for precision oncology. Full article
Show Figures

Graphical abstract

15 pages, 4825 KB  
Article
Radiosensitization Effect of PARP Inhibitor Talazoparib Involves Decreasing Mitochondrial Membrane Potential and Induction of Cellular Senescence
by Barkha Saraswat, Ankitha Vadi Velu, Zhongming Gao, Zongxiang Zhang, Haoyang Zhu, Ying Tong and Mitsuko Masutani
Curr. Issues Mol. Biol. 2025, 47(11), 908; https://doi.org/10.3390/cimb47110908 - 1 Nov 2025
Viewed by 625
Abstract
Poly (ADP-ribose) polymerase (PARP) inhibitors (PARPis) with radiation therapy can enhance the sensitivity of cancer cells by inhibiting DNA repair pathways. To determine the most suitable PARP inhibitor for radiosensitization in cancer cells, we compared various types of clinically used PARPis in lung [...] Read more.
Poly (ADP-ribose) polymerase (PARP) inhibitors (PARPis) with radiation therapy can enhance the sensitivity of cancer cells by inhibiting DNA repair pathways. To determine the most suitable PARP inhibitor for radiosensitization in cancer cells, we compared various types of clinically used PARPis in lung cancer A549 cells. We found that most PARP inhibitors showed radiosensitization effects on A549 cells. ER10 values for talazoparib, olaparib rucaparib, ABT888 and niraparib were 1.5, 1.8, 2.8, 1.4, and 1.4, respectively. Talazoparib showed a radiosensitization effect at its lowest concentration. Talazoparib is a potent PARP inhibitor and has been used in clinical settings for several types of cancer as an anti-cancer agent. We thus focused on how talazoparib causes radiosensitization in lung cancer A549 cells. As a result of the combination of talazoparib and γ-irradiation, we observed an increased level of cellular senescence accompanied by a decrease in mitochondrial membrane potential. When the p21 gene was knocked down, both the decrease in mitochondrial membrane potential and senescence level were attenuated, suggesting that p21 is involved in senescence induction after γ-irradiation combined with talazoparib treatment. Taken together, we showed that PARP inhibitor talazoparib treatment in combination with γ-irradiation causes cellular senescence in lung cancer cells, involving p21 function. Full article
(This article belongs to the Special Issue Radiation-Induced Cellular and Molecular Responses)
Show Figures

Figure 1

20 pages, 5991 KB  
Article
Combinative Treatment of the PARP Inhibitor Olaparib and Antimetastasis Ruthenium(II)–Arene Compound RAPTA-T for Triple-Negative BRCA1 Wild-Type Breast Cancer Cells
by Adisorn Ratanaphan
Int. J. Mol. Sci. 2025, 26(21), 10613; https://doi.org/10.3390/ijms262110613 - 31 Oct 2025
Viewed by 635
Abstract
To date, breast cancer remains one of the leading causes of death among women worldwide. Although various treatments are used in clinical settings, the efficacy and safety of such treatments are limited by tumor biology factors and patient preferences. Previous studies have shown [...] Read more.
To date, breast cancer remains one of the leading causes of death among women worldwide. Although various treatments are used in clinical settings, the efficacy and safety of such treatments are limited by tumor biology factors and patient preferences. Previous studies have shown that triple-negative BRCA1-deficient breast cancer is susceptible to DNA-damaging agents, including platinum-based drugs and poly(ADP-ribose) polymerase (PARP) inhibitors, alone or in combination. To address whether the combinative treatment of these DNA-damaging agents can be extended to the triple-negative BRCA1-proficient breast cancer population, we investigated the anticancer activity of the well-known FDA-approved PARP inhibitor olaparib in combination with the antimetastatic ruthenium(II)–arene PTA compound RAPTA-T for triple-negative BRCA1-competent breast cancer cells (MDA-MB-468 and MDA-MB-231), with consideration of sporadic breast cancer MCF-7 cells. RAPTA-T, olaparib, and the combined agents exhibited a dose-dependent inhibition of breast cancer cell growth in selected breast cancer cells. The combination compound inhibited colony formation most effectively in MDA-MB-468 cells. Additionally, the scratch-wound assay showed that MDA-MB-468 cells migrated more slowly than MCF-7 and MDA-MB-231 cells. The results indicated that the olaparib and RAPTA-T combination can reduce or inhibit the survival, invasion, and metastasis of breast cancer cells. Moreover, the combined agents promoted apoptotic cell death, with a higher percentage of apoptosis observed in MDA-MB-468 cells than in MDA-MB-231 and MCF-7 cells. Olaparib and RAPTA-T also interfered with cell cycle progression, with the greatest inhibition observed in the S and G2/M phases of MCF-7 cells (1.6- and 3.4-fold), followed by MDA-MB-468 cells (1.6- and 1.8-fold) and MDA-MB-231 cells (1.5- and 1.4-fold). Interestingly, MDA-MB-468 cells presented the highest degree of inhibition for BRCA1 replication and BRCA1 expression. The p53, PARP, and Chk1 proteins were more strongly upregulated in MDA-MB-231 cells than in Ru-untreated control cells. Moreover, the expression levels of protein biomarkers associated with the epithelial-to-mesenchymal transition (EMT), including E-cadherin and SLUG, were remarkably reduced in all tested breast cancer cells. Together, our results show the feasibility of extending the application of PARP inhibitors beyond breast cancer with BRCA1 mutations and optimizing the combinative treatment of PARP inhibitors with antimetastasis ruthenium-based chemotherapy as new therapeutic approaches for TNBC harboring wild-type BRCA1. Full article
(This article belongs to the Section Biochemistry)
Show Figures

Figure 1

20 pages, 4313 KB  
Article
AMPK Limits MNNG-Induced Parthanatos by Inhibiting BH3-Only Protein Bim
by Shuhei Hamano, Tomoe Maruyama, Midori Suzuki, Maki Mitsuya, Takumi Yokosawa, Yusuke Hirata, Atsushi Matsuzawa and Takuya Noguchi
Int. J. Mol. Sci. 2025, 26(21), 10519; https://doi.org/10.3390/ijms262110519 - 29 Oct 2025
Viewed by 502
Abstract
Parthanatos represents an alternative form of regulated cell death (RCD) mediated by poly (ADP-ribose) polymerase-1 (PARP-1). However, the underlying mechanisms and physiological significance of parthanatos are poorly understood. In this study, we investigated molecular mechanisms of parthanatos in human fibrosarcoma HT1080 cells using [...] Read more.
Parthanatos represents an alternative form of regulated cell death (RCD) mediated by poly (ADP-ribose) polymerase-1 (PARP-1). However, the underlying mechanisms and physiological significance of parthanatos are poorly understood. In this study, we investigated molecular mechanisms of parthanatos in human fibrosarcoma HT1080 cells using biochemical and cellular experiments, and found that parthanatos induced by the alkylating agent N-methyl-N′-nitro-N-nitrosoguanidine (MNNG) is mediated by two alternative pathways that depend on pro-death Bcl-2 family proteins BAX/BAK or Bcl-2-interacting mediator of cell death (Bim). Moreover, we found that MNNG activates AMP-activated protein kinase (AMPK) through PARP-1-dependent ATP depletion, and then AMPK selectively downregulates MNNG-induced parthanatos mediated by Bim but not BAX/BAK. Under unstimulated conditions, expression levels of Bim were below the detection limit. Interestingly, MNNG strongly upregulated the protein expression levels of Bim, but only when the activation of AMPK was inhibited. These observations suggest that the AMPK signaling pathways activated by PARP-1-dependent ATP depletion limit parthanatos by blocking the Bim upregulation triggering Bim-mediated parthanatos. Thus, our results demonstrate a novel relationship between AMPK and parthanatos, which may provide insights into the physiological roles of parthanatos. Full article
(This article belongs to the Section Biochemistry)
Show Figures

Figure 1

27 pages, 1722 KB  
Review
Molecular Mechanisms of the Ubiquitin-Specific Proteases (USPs) Family in Biliary Tract Cancer and Targeted Intervention Strategies
by Qian Cheng, Delin Ma, Shengmin Zheng, Jialing Hao, Gang Wang, Yanbin Ni and Jiye Zhu
Biomedicines 2025, 13(11), 2586; https://doi.org/10.3390/biomedicines13112586 - 23 Oct 2025
Viewed by 1029
Abstract
Biliary tract carcinoma (BTC) is a group of highly heterogeneous malignancies arising from the biliary epithelium. Anatomically, BTC is categorized into gallbladder cancer (GBC) and cholangiocarcinoma (CCA), with the latter further subdivided into intrahepatic (iCCA), perihilar (pCCA), and distal cholangiocarcinoma (dCCA). Epidemiological studies [...] Read more.
Biliary tract carcinoma (BTC) is a group of highly heterogeneous malignancies arising from the biliary epithelium. Anatomically, BTC is categorized into gallbladder cancer (GBC) and cholangiocarcinoma (CCA), with the latter further subdivided into intrahepatic (iCCA), perihilar (pCCA), and distal cholangiocarcinoma (dCCA). Epidemiological studies reveal a dismal five-year survival rate of less than 20% for BTC patients, with limited responses to current chemotherapy regimens, underscoring the urgent need to unravel its complex molecular pathogenesis. Recent research has increasingly focused on the regulatory networks of post-translational modifications, particularly the ubiquitin-proteasome system (UPS), in tumorigenesis. As the largest subfamily of deubiquitinating enzymes (DUBs), ubiquitin-specific proteases (USPs) regulate the stability of key oncoproteins such as phosphatase and tensin homolog (PTEN) and c-Myc, playing pivotal roles in tumor cell proliferation, apoptosis evasion, invasion, and metastasis. This review systematically summarizes the differential expression profiles of USP family members (e.g., USP1, USP3, USP7, USP8, USP9X, USP21, and USP22) in BTC and their clinical significance, with a focus on elucidating how specific USPs regulate tumor progression through key substrates, including poly(ADP-ribose) polymerase 1 (PARP1), dynamin-1-like protein (DNM1L), and O-GlcNAc transferase (OGT). Furthermore, based on recent advances, we discuss the therapeutic potential of small-molecule USP inhibitors in BTC targeted therapy, providing a theoretical foundation for developing novel precision treatment strategies. Full article
(This article belongs to the Special Issue Ubiquitylation and Deubiquitylation in Health and Diseases)
Show Figures

Figure 1

Back to TopTop