Sign in to use this feature.

Years

Between: -

Subjects

remove_circle_outline
remove_circle_outline
remove_circle_outline
remove_circle_outline
remove_circle_outline

Journals

Article Types

Countries / Regions

Search Results (64)

Search Parameters:
Keywords = OVCA1

Order results
Result details
Results per page
Select all
Export citation of selected articles as:
5 pages, 175 KB  
Editorial
Special Issue “Biomarkers and Early Detection Strategies of Ovarian Tumors”
by Laura Aleksandra Szafron, Jolanta Kupryjanczyk and Lukasz Michal Szafron
Int. J. Mol. Sci. 2025, 26(18), 9071; https://doi.org/10.3390/ijms26189071 - 18 Sep 2025
Viewed by 636
Abstract
Although progress has been made in developing new therapies and deepening the biological understanding of ovarian carcinoma (OvCa), it continues to be the most lethal gynecologic cancer in women [...] Full article
(This article belongs to the Special Issue Biomarkers and Early Detection Strategies of Ovarian Tumors)
30 pages, 530 KB  
Review
DNA Damage and Repair in Ovarian Cancer: Focus on MicroRNAs
by Katarzyna D. Arczewska and Agnieszka Piekiełko-Witkowska
Cancers 2025, 17(18), 3011; https://doi.org/10.3390/cancers17183011 - 15 Sep 2025
Viewed by 1101
Abstract
Ovarian cancer (OvCa) is one of the most life-threatening female malignancies that affects 300,000 women annually worldwide. Impaired mechanisms of DNA repair are the leading cause of mutations underlying the OvCa development. microRNAs are short non-coding RNAs that regulate the expression of genes [...] Read more.
Ovarian cancer (OvCa) is one of the most life-threatening female malignancies that affects 300,000 women annually worldwide. Impaired mechanisms of DNA repair are the leading cause of mutations underlying the OvCa development. microRNAs are short non-coding RNAs that regulate the expression of genes by binding to their transcripts and inducing mRNA degradation or inhibition of translation. Here, we review the miRNA-mediated dysregulation of genes involved in DNA damage response (DDR) and DNA repair pathways in OvCa. Apparently, miRNAs are capable of targeting the crucial mediators of DDR (e.g., miR-203a-3p targeting ATM (Ataxia Telangiectasia Mutated)), homologous repair (such as BRCA1 targeted by miR-9, miR-1255b, miR-193b, and miR-148b), non-homologous end joining (with RNF8 being regulated by miR-214), nucleotide excision repair (involving DDB2 targeted by miR-328-3p), or translesion DNA synthesis (involving RAD18, participating also in homologous repair and targeted by miR-379-5p). We also discuss miRNAs (such as miR-519a-3p, let-7e, miR-216b), which affect responses to OvCa therapy by targeting PARP1 (Poly(ADP-Ribose) Polymerase-1). Finally, we also discuss why, despite the identification of multiple miRNAs capable of regulating DNA repair genes, as well as those involved in the response to therapy, no miRNA-based drugs have been approved for OvCa treatment in clinics. Full article
Show Figures

Figure 1

17 pages, 8085 KB  
Article
Synthesis and Characterization of Poly(Lactic-Co-Glycolic Acid)–Paclitaxel (PLGA-PTX) Nanoparticles Evaluated in Ovarian Cancer Models
by Sylwia A. Dragulska, Maxier Acosta Santiago, Sabina Swierczek, Linus Chuang, Olga Camacho-Vanegas, Sandra Catalina Camacho, Maria M. Padron-Rhenals, John A. Martignetti and Aneta J. Mieszawska
Pharmaceutics 2025, 17(6), 689; https://doi.org/10.3390/pharmaceutics17060689 - 23 May 2025
Cited by 1 | Viewed by 1283
Abstract
We developed a novel biodegradable poly(lactic-co-glycolic acid) (PLGA) polymer chemically modified with paclitaxel (PTX) to form a PLGA-PTX hybrid. Pre-modification of PTX enhanced its loading in PLGA-PTX nanoparticles (NPs). Background/Objectives: PTX is one of the most effective chemotherapy agents used in cancer [...] Read more.
We developed a novel biodegradable poly(lactic-co-glycolic acid) (PLGA) polymer chemically modified with paclitaxel (PTX) to form a PLGA-PTX hybrid. Pre-modification of PTX enhanced its loading in PLGA-PTX nanoparticles (NPs). Background/Objectives: PTX is one of the most effective chemotherapy agents used in cancer therapy. The primary mode of PTX’s action is the hyperstabilization of microtubules leading to cell growth arrest. Although highly potent, the drug is water insoluble and requires the Cremophor EL excipient. The toxic effects of the free drug (e.g., neurotoxicity) as well as its solubilizing agent are well established. Thus, there is strong clinical rationale and need for exploring alternative PTX delivery approaches, retaining biological activity and minimizing systemic effects. Methods: The PTX modification method features reacting the C-2′ and C-7 residues with a linker (succinic anhydride) to produce easily accessible carboxyl groups on the PTX for enhanced coupling to the hydroxyl group of PLGA. The PLGA-PTX hybrid, formed via esterification reaction, was used to formulate lipid-coated PLGA-PTX NPs. As proof of concept, the PLGA-PTX NPs were tested in ovarian cancer (OvCA) models, including several patient-derived cell lines (PDCLs), one of which was generated from a platinum-resistant patient. Results: The PLGA-PTX NPs critically remained stable in water and serum while enabling slow drug release. Importantly, PLGA-PTX NPs demonstrated biological activity. Conclusions: We suggest that this approach offers both a new and effective PTX formulation and a possible path towards the development of a new generation of OvCA treatment. Full article
(This article belongs to the Special Issue PLGA Micro/Nanoparticles in Drug Delivery)
Show Figures

Graphical abstract

17 pages, 3856 KB  
Article
Poly (ADP-Ribose) Polymerase Inhibitor Olaparib-Resistant BRCA1-Mutant Ovarian Cancer Cells Demonstrate Differential Sensitivity to PARP Inhibitor Rechallenge
by Chi-Ting Shih, Tzu-Ting Huang, Jayakumar R. Nair, Kristen R. Ibanez and Jung-Min Lee
Cells 2024, 13(22), 1847; https://doi.org/10.3390/cells13221847 - 7 Nov 2024
Cited by 3 | Viewed by 3180
Abstract
Poly (ADP-ribose) polymerase inhibitors (PARPis) show cytotoxicity in homologous recombination deficiency (HRD) seen in BRCA-mutant ovarian cancer (OvCa). Despite initial responses, resistance often develops. The reintroduction of different PARPis, such as niraparib or rucaparib, has shown some clinical activity in BRCA mutation-associated [...] Read more.
Poly (ADP-ribose) polymerase inhibitors (PARPis) show cytotoxicity in homologous recombination deficiency (HRD) seen in BRCA-mutant ovarian cancer (OvCa). Despite initial responses, resistance often develops. The reintroduction of different PARPis, such as niraparib or rucaparib, has shown some clinical activity in BRCA mutation-associated OvCa patients with prior olaparib treatment, yet the underlying mechanisms remain unclear. To investigate the differential sensitivity to different PARPis, we established an olaparib-resistant BRCA1-mutant OvCa cell line (UWB-OlaJR) by exposing UWB1.289 cells to gradually increasing concentrations of olaparib. UWB-OlaJR exhibited restored HR capability without BRCA1 reversion mutation or increased drug efflux. We examined cell viability, DNA damage, and DNA replication fork dynamics in UWB-OlaJR treated with various PARPis. UWB-OlaJR exhibits varying sensitivity to PARPis, showing cross-resistance to veliparib and talazoparib, and sensitivity with increased cytotoxicity to niraparib and rucaparib. Indeed, DNA fiber assay reveals that niraparib and rucaparib cause higher replication stress than the others. Moreover, S1 nuclease fiber assay shows that niraparib and rucaparib induce greater DNA single-strand gaps than other PARPis, leading to increased DNA damage and cell death. Our study provides novel insights into differential PARPi sensitivity in olaparib-resistant BRCA-mutant OvCa, which requires further investigation of inter-agent differences in large prospective studies. Full article
(This article belongs to the Special Issue DNA Damage and Repair for Targeted Cancer Therapy)
Show Figures

Figure 1

27 pages, 5002 KB  
Article
The Diversity of Methylation Patterns in Serous Borderline Ovarian Tumors and Serous Ovarian Carcinomas
by Laura A. Szafron, Roksana Iwanicka-Nowicka, Piotr Sobiczewski, Marta Koblowska, Agnieszka Dansonka-Mieszkowska, Jolanta Kupryjanczyk and Lukasz M. Szafron
Cancers 2024, 16(20), 3524; https://doi.org/10.3390/cancers16203524 - 18 Oct 2024
Cited by 2 | Viewed by 2117
Abstract
Background: Changes in DNA methylation patterns are a pivotal mechanism of carcinogenesis. In some tumors, aberrant methylation precedes genetic changes, while gene expression may be more frequently modified due to methylation alterations than by mutations. Methods: Herein, 128 serous ovarian tumors [...] Read more.
Background: Changes in DNA methylation patterns are a pivotal mechanism of carcinogenesis. In some tumors, aberrant methylation precedes genetic changes, while gene expression may be more frequently modified due to methylation alterations than by mutations. Methods: Herein, 128 serous ovarian tumors were analyzed, including borderline ovarian tumors (BOTS) with (BOT.V600E) and without (BOT) the BRAF V600E mutation, low-grade (lg), and high-grade (hg) ovarian cancers (OvCa). The methylome of the samples was profiled with Infinium MethylationEPIC microarrays. Results: The biggest number of differentially methylated (DM) CpGs and regions (DMRs) was found between lgOvCa and hgOvCa. By contrast, the BOT.V600E tumors had the lowest number of DM CpGs and DMRs compared to all other groups and, in relation to BOT, their genome was strongly downmethylated. Remarkably, the ten most significant DMRs, discriminating BOT from lgOvCa, encompassed the MHC region on chromosome 6. We also identified hundreds of DMRs, being of potential use as predictive biomarkers in BOTS and hgOvCa. DMRs with the best discriminative capabilities overlapped the following genes: BAIAP3, IL34, WNT10A, NEU1, SLC44A4, and HMOX1, TCN2, PES1, RP1-56J10.8, ABR, NCAM1, RP11-629G13.1, AC006372.4, NPTXR in BOTS and hgOvCa, respectively. Conclusions: The global genome-wide hypomethylation positively correlates with the increasing aggressiveness of ovarian tumors. We also assume that the immune system may play a pivotal role in the transition from BOTS to lgOvCa. Given that the BOT.V600E tumors had the lowest number of DM CpGs and DMRs compared to all other groups, when methylome is considered, such tumors might be placed in-between BOT and OvCa. Full article
Show Figures

Figure 1

20 pages, 4298 KB  
Article
Centrosomal Protein 55 Regulates Chromosomal Instability in Cancer Cells by Controlling Microtubule Dynamics
by Stefanie Muhs, Themistoklis Paraschiakos, Paula Schäfer, Simon A. Joosse and Sabine Windhorst
Cells 2024, 13(16), 1382; https://doi.org/10.3390/cells13161382 - 20 Aug 2024
Cited by 3 | Viewed by 1869
Abstract
Centrosomal Protein 55 (CEP55) exhibits various oncogenic activities; it regulates the PI3K-Akt-pathway, midbody abscission, and chromosomal instability (CIN) in cancer cells. Here, we analyzed the mechanism of how CEP55 controls CIN in ovarian and breast cancer (OvCa) cells. Down-regulation of CEP55 reduced CIN [...] Read more.
Centrosomal Protein 55 (CEP55) exhibits various oncogenic activities; it regulates the PI3K-Akt-pathway, midbody abscission, and chromosomal instability (CIN) in cancer cells. Here, we analyzed the mechanism of how CEP55 controls CIN in ovarian and breast cancer (OvCa) cells. Down-regulation of CEP55 reduced CIN in all cell lines analyzed, and CEP55 depletion decreased spindle microtubule (MT)-stability in OvCa cells. Moreover, recombinant CEP55 accelerated MT-polymerization and attenuated cold-induced MT-depolymerization. To analyze a potential relationship between CEP55-controlled CIN and its impact on MT-stability, we identified the CEP55 MT-binding peptides inside the CEP55 protein. Thereafter, a mutant with deficient MT-binding activity was re-expressed in CEP55-depleted OvCa cells and we could show that this mutant did not restore reduced CIN in CEP55-depleted cells. This finding strongly indicates that CEP55 regulates CIN by controlling MT dynamics. Full article
(This article belongs to the Section Cell Microenvironment)
Show Figures

Graphical abstract

14 pages, 2409 KB  
Article
Cell–Electrode Models for Impedance Analysis of Epithelial and Endothelial Monolayers Cultured on Microelectrodes
by Wei-Chih Chiu, Wei-Ling Chen, Yi-Ting Lai, Yu-Han Hung and Chun-Min Lo
Sensors 2024, 24(13), 4214; https://doi.org/10.3390/s24134214 - 28 Jun 2024
Cited by 1 | Viewed by 1894
Abstract
Electric cell–substrate impedance sensing has been used to measure transepithelial and transendothelial impedances of cultured cell layers and extract cell parameters such as junctional resistance, cell–substrate separation, and membrane capacitance. Previously, a three-path cell–electrode model comprising two transcellular pathways and one paracellular pathway [...] Read more.
Electric cell–substrate impedance sensing has been used to measure transepithelial and transendothelial impedances of cultured cell layers and extract cell parameters such as junctional resistance, cell–substrate separation, and membrane capacitance. Previously, a three-path cell–electrode model comprising two transcellular pathways and one paracellular pathway was developed for the impedance analysis of MDCK cells. By ignoring the resistances of the lateral intercellular spaces, we develop a simplified three-path model for the impedance analysis of epithelial cells and solve the model equations in a closed form. The calculated impedance values obtained from this simplified cell–electrode model at frequencies ranging from 31.25 Hz to 100 kHz agree well with the experimental data obtained from MDCK and OVCA429 cells. We also describe how the change in each model-fitting parameter influences the electrical impedance spectra of MDCK cell layers. By assuming that the junctional resistance is much smaller than the specific impedance through the lateral cell membrane, the simplified three-path model reduces to a two-path model, which can be used for the impedance analysis of endothelial cells and other disk-shaped cells with low junctional resistances. The measured impedance spectra of HUVEC and HaCaT cell monolayers nearly coincide with the impedance data calculated from the two-path model. Full article
(This article belongs to the Special Issue Electrical Impedance Spectroscopy Technology)
Show Figures

Figure 1

20 pages, 2919 KB  
Article
Plasma Gelsolin Inhibits Natural Killer Cell Function and Confers Chemoresistance in Epithelial Ovarian Cancer
by Toshimichi Onuma, Meshach Asare-Werehene, Yuko Fujita, Yoshio Yoshida and Benjamin K. Tsang
Cells 2024, 13(11), 905; https://doi.org/10.3390/cells13110905 - 24 May 2024
Cited by 2 | Viewed by 2326
Abstract
Plasma gelsolin (pGSN) overexpression in ovarian cancer (OVCA) disarms immune function, contributing to chemoresistance. The aim of this study was to investigate the immunoregulatory effects of pGSN expression on natural killer (NK) cell function in OVCA. OVCA tissues from primary surgeries underwent immunofluorescent [...] Read more.
Plasma gelsolin (pGSN) overexpression in ovarian cancer (OVCA) disarms immune function, contributing to chemoresistance. The aim of this study was to investigate the immunoregulatory effects of pGSN expression on natural killer (NK) cell function in OVCA. OVCA tissues from primary surgeries underwent immunofluorescent staining of pGSN and the activated NK cell marker natural cytotoxicity triggering receptor 1 to analyze the prognostic impact of pGSN expression and activated NK cell infiltration. The immunoregulatory effects of pGSN on NK cells were assessed using apoptosis assay, cytokine secretion, immune checkpoint-receptor expression, and phosphorylation of STAT3. In OVCA tissue analyses, activated NK cell infiltration provided survival advantages to patients. However, high pGSN expression attenuated the survival benefits of activated NK cell infiltration. In the in vitro experiment, pGSN in OVCA cells induced NK cell death through cell-to-cell contact. pGSN increased T-cell immunoglobulin and mucin-domain-containing-3 expression (TIM-3) on activated NK cells. Further, it decreased interferon-γ production in activated TIM-3+ NK cells, attenuating their anti-tumor effects. Thus, increased pGSN expression suppresses the anti-tumor functions of NK cells. The study provides insights into why immunotherapy is rarely effective in patients with OVCA and suggests novel treatment strategies. Full article
Show Figures

Figure 1

24 pages, 3811 KB  
Article
Comparative Analysis of Primary Ovarian Cancer Cells and Established Cell Lines as a New Tool for Studies on Ovarian Cancer Cell Complexity
by Agnieszka Szyposzynska, Aleksandra Bielawska-Pohl, Maria Paprocka, Julia Bar, Marek Murawski and Aleksandra Klimczak
Int. J. Mol. Sci. 2024, 25(10), 5384; https://doi.org/10.3390/ijms25105384 - 15 May 2024
Viewed by 2745
Abstract
Primary cancer cells reflect the genetic background and phenotype of a tumor. Immortalized cells with higher proliferation activity have an advantage over primary cells. The aim of the study was to immortalize the primary ovarian cancer (OvCa) cells using the plasmid-carrying human telomerase [...] Read more.
Primary cancer cells reflect the genetic background and phenotype of a tumor. Immortalized cells with higher proliferation activity have an advantage over primary cells. The aim of the study was to immortalize the primary ovarian cancer (OvCa) cells using the plasmid-carrying human telomerase reverse transcriptase (hTERT) gene and compare their phenotype and biological activity with the primary cells. The primary OvCa3 A and OvCa7 A cells were isolated from the ascitic fluid of two high-grade serous ovarian cancer patients and were characterized using immunocytochemical methods, flow cytometry, real-time RT-PCR, Western blot, metabolic activity, and migratory potential. Both immortalized ovarian cancer cell lines mirrored the phenotype of primary cancer cells, albeit with modifications. The OvCa3 A hTERT cells kept the mesenchymal stem cell phenotype of CD73/CD90/CD105-positivity and were CD133-negative, whereas the cell population of OvCa7 A hTERT lost CD73 expression, but almost 90% of cells expressed the CD133 characteristic for the CSCs phenotype. Immortalized OvCa cells differed in gene expression level with respect to Sox2 and Oct4, which was associated with stemness properties. The OvCa7 A hTERT cells showed higher metabolic and migratory activity and ALDH1 expression than the corresponding primary OvCa cells. Both primary and immortalized cell lines were able to form spheroids. The newly established unique immortalized cell line OvCa7 A hTERT, with the characteristic of a serous ovarian cancer malignancy feature, and with the accumulation of the p53, Pax8, and overexpression of the CD133 and CD44 molecules, may be a useful tool for research on therapeutic approaches, especially those targeting CSCs in ovarian cancer and in preclinical 2D and 3D models. Full article
(This article belongs to the Special Issue New Advance on Cancer Stem Cells)
Show Figures

Figure 1

28 pages, 5967 KB  
Article
A Multi-Faceted Analysis Showing CRNDE Transcripts and a Recently Confirmed Micropeptide as Important Players in Ovarian Carcinogenesis
by Anna Balcerak, Laura Aleksandra Szafron, Tymon Rubel, Bianka Swiderska, Arkadiusz M. Bonna, Magdalena Konarzewska, Ireneusz Sołtyszewski, Jolanta Kupryjanczyk and Lukasz Michal Szafron
Int. J. Mol. Sci. 2024, 25(8), 4381; https://doi.org/10.3390/ijms25084381 - 16 Apr 2024
Cited by 4 | Viewed by 2851
Abstract
CRNDE is considered an oncogene expressed as long non-coding RNA. Our previous paper is the only one reporting CRNDE as a micropeptide-coding gene. The amino acid sequence of this micropeptide (CRNDEP) has recently been confirmed by other researchers. This study aimed at providing [...] Read more.
CRNDE is considered an oncogene expressed as long non-coding RNA. Our previous paper is the only one reporting CRNDE as a micropeptide-coding gene. The amino acid sequence of this micropeptide (CRNDEP) has recently been confirmed by other researchers. This study aimed at providing a mass spectrometry (MS)-based validation of the CRNDEP sequence and an investigation of how the differential expression of CRNDE(P) influences the metabolism and chemoresistance of ovarian cancer (OvCa) cells. We also assessed cellular localization changes of CRNDEP, looked for its protein partners, and bioinformatically evaluated its RNA-binding capacities. Herein, we detected most of the CRNDEP sequence by MS. Moreover, our results corroborated the oncogenic role of CRNDE, portraying it as the gene impacting carcinogenesis at the stages of DNA transcription and replication, affecting the RNA metabolism, and stimulating the cell cycle progression and proliferation, with CRNDEP being detected in the centrosomes of dividing cells. We also showed that CRNDEP is located in nucleoli and revealed interactions of this micropeptide with p54, an RNA helicase. Additionally, we proved that high CRNDE(P) expression increases the resistance of OvCa cells to treatment with microtubule-targeted cytostatics. Furthermore, altered CRNDE(P) expression affected the activity of the microtubular cytoskeleton and the formation of focal adhesion plaques. Finally, according to our in silico analyses, CRNDEP is likely capable of RNA binding. All these results contribute to a better understanding of the CRNDE(P) role in OvCa biology, which may potentially improve the screening, diagnosis, and treatment of this disease. Full article
(This article belongs to the Special Issue Ovarian Cancer: From Molecular Mechanisms to Targeted Therapy)
Show Figures

Figure 1

13 pages, 2378 KB  
Article
Activation of Adrenoceptor Alpha-2 (ADRA2A) Promotes Chemosensitization to Carboplatin in Ovarian Cancer Cell Lines
by Haya Albanna, Alesia Gjoni, Danielle Robinette, Gerardo Rodriguez, Lora Djambov, Margaret E. Olson and Peter C. Hart
Curr. Issues Mol. Biol. 2023, 45(12), 9566-9578; https://doi.org/10.3390/cimb45120598 - 28 Nov 2023
Cited by 4 | Viewed by 3075
Abstract
Recurrence of ovarian cancer (OvCa) following surgery and standard carboplatin/paclitaxel first-line therapy signifies poor median progression-free survival (<24 months) in the majority of patients with OvCa. The current study utilized unbiased high-throughput screening (HTS) to evaluate an FDA-approved compound library for drugs that [...] Read more.
Recurrence of ovarian cancer (OvCa) following surgery and standard carboplatin/paclitaxel first-line therapy signifies poor median progression-free survival (<24 months) in the majority of patients with OvCa. The current study utilized unbiased high-throughput screening (HTS) to evaluate an FDA-approved compound library for drugs that could be repurposed to improve OvCa sensitivity to carboplatin. The initial screen revealed six compounds with agonistic activity for the adrenoceptor alpha-2a (ADRA2A). These findings were validated in multiple OvCa cell lines (TYKnu, CAOV3, OVCAR8) using three ADRA2A agonists (xylazine, dexmedetomidine, and clonidine) and two independent viability assays. In all the experiments, these compounds enhanced the cytotoxicity of carboplatin treatment. Genetic overexpression of ADRA2A was also sufficient to reduce cell viability and increase carboplatin sensitivity. Taken together, these data indicate that ADRA2A activation may promote chemosensitivity in OvCa, which could be targeted by widely used medications currently indicated for other disease states. Full article
(This article belongs to the Special Issue Advanced Molecular Solutions for Cancer Therapy)
Show Figures

Graphical abstract

29 pages, 7917 KB  
Article
Mesenchymal Stem Cell Microvesicles from Adipose Tissue: Unraveling Their Impact on Primary Ovarian Cancer Cells and Their Therapeutic Opportunities
by Agnieszka Szyposzynska, Aleksandra Bielawska-Pohl, Marek Murawski, Rafal Sozanski, Grzegorz Chodaczek and Aleksandra Klimczak
Int. J. Mol. Sci. 2023, 24(21), 15862; https://doi.org/10.3390/ijms242115862 - 1 Nov 2023
Cited by 9 | Viewed by 2491
Abstract
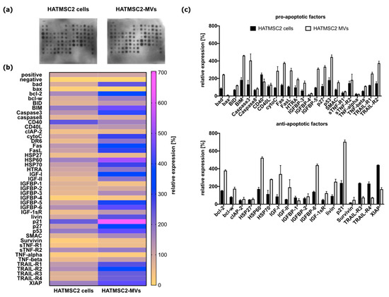
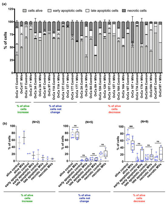
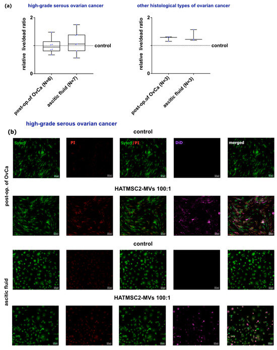
Mesenchymal stem cells (MSCs) and their derivatives can be promising tools in oncology including ovarian cancer treatment. This study aimed to determine the effect of HATMSC2-MVs (microvesicles derived from human immortalized mesenchymal stem cells of adipose tissue origin) on the fate and behavior [...] Read more.
Mesenchymal stem cells (MSCs) and their derivatives can be promising tools in oncology including ovarian cancer treatment. This study aimed to determine the effect of HATMSC2-MVs (microvesicles derived from human immortalized mesenchymal stem cells of adipose tissue origin) on the fate and behavior of primary ovarian cancer cells. Human primary ovarian cancer (OvCa) cells were isolated from two sources: post-operative tissue of ovarian cancer and ascitic fluid. The phenotype of cells was characterized using flow cytometry, real-time RT-PCR, and immunofluorescence staining. The effect of HATMSC2-MVs on the biological activity of primary cells was analyzed in 2D (proliferation, migration, and cell survival) and 3D (cell survival) models. We demonstrated that HATMSC2-MVs internalized into primary ovarian cancer cells decrease the metabolic activity and induce the cancer cell death and are leading to decreased migratory activity of tumor cells. The results suggests that the anti-cancer effect of HATMSC2-MVs, with high probability, is contributed by the delivery of molecules that induce cell cycle arrest and apoptosis (p21, tumor suppressor p53, executor caspase 3) and proapoptotic regulators (bad, BIM, Fas, FasL, p27, TRAIL-R1, TRAIL-R2), and their presence has been confirmed by apoptotic protein antibody array. In this study, we demonstrate the ability to inhibit primary OvCa cells growth and apoptosis induction after exposure of OvCa cells on HATMSC2-MVs treatment; however, further studies are needed to clarify their anticancer activities. Full article
(This article belongs to the Section Biochemistry)
Show Figures

Figure 1

15 pages, 850 KB  
Article
Advanced Skeletal Ossification Is Associated with Genetic Variants in Chronologically Young Beef Heifers
by Katie A. Shira, Brenda M. Murdoch, Kimberly M. Davenport, Gabrielle M. Becker, Shangqian Xie, Antonetta M. Colacchio, Phillip D. Bass, Michael J. Colle and Gordon K. Murdoch
Genes 2023, 14(8), 1629; https://doi.org/10.3390/genes14081629 - 15 Aug 2023
Cited by 2 | Viewed by 1880
Abstract
Osteogenesis is a developmental process critical for structural support and the establishment of a dynamic reservoir for calcium and phosphorus. Changes in livestock breeding over the past 100 years have resulted in earlier bone development and increased physical size of cattle. Advanced skeletal [...] Read more.
Osteogenesis is a developmental process critical for structural support and the establishment of a dynamic reservoir for calcium and phosphorus. Changes in livestock breeding over the past 100 years have resulted in earlier bone development and increased physical size of cattle. Advanced skeletal maturity is now commonly observed at harvest, with heifers displaying more mature bone than is expected at 30 months of age (MOA). We surmise that selection for growth traits and earlier reproductive maturity resulted in co-selection for accelerated skeletal ossification. This study examines the relationship of single nucleotide polymorphisms (SNPs) in 793 beef heifers under 30 MOA with USDA-graded skeletal maturity phenotypes (A-, B-, C- skeletal maturity). Further, the estrogen content of FDA-approved hormonal implants provided to heifers prior to harvest was evaluated in association with the identified SNPs and maturities. Association tests were performed, and the impact of the implants were evaluated as covariates against genotypes using a logistic regression model. SNPs from the ESR1, ALPL, PPARGC1B, SORCS1 genes, and SNPs near KLF14, ANKRD61, USP42, H1C1, OVCA2, microRNA mir-29a were determined to be associated with the advanced skeletal ossification phenotype in heifers. Higher dosage estrogen implants increased skeletal maturity in heifers with certain SNP genotypes. Full article
(This article belongs to the Special Issue Genetics and Genomics of Cattle)
Show Figures

Figure 1

21 pages, 6461 KB  
Article
Transcriptional Landscape of 3D vs. 2D Ovarian Cancer Cell Models
by Rachel Kerslake, Birhanu Belay, Suzana Panfilov, Marcia Hall, Ioannis Kyrou, Harpal S. Randeva, Jari Hyttinen, Emmanouil Karteris and Cristina Sisu
Cancers 2023, 15(13), 3350; https://doi.org/10.3390/cancers15133350 - 26 Jun 2023
Cited by 18 | Viewed by 5320
Abstract
Three-dimensional (3D) cancer models are revolutionising research, allowing for the recapitulation of an in vivo-like response through the use of an in vitro system, which is more complex and physiologically relevant than traditional monolayer cultures. Cancers such as ovarian (OvCa) are prone to [...] Read more.
Three-dimensional (3D) cancer models are revolutionising research, allowing for the recapitulation of an in vivo-like response through the use of an in vitro system, which is more complex and physiologically relevant than traditional monolayer cultures. Cancers such as ovarian (OvCa) are prone to developing resistance, are often lethal, and stand to benefit greatly from the enhanced modelling emulated by 3D cultures. However, the current models often fall short of the predicted response, where reproducibility is limited owing to the lack of standardised methodology and established protocols. This meta-analysis aims to assess the current scope of 3D OvCa models and the differences in the genetic profiles presented by a vast array of 3D cultures. An analysis of the literature (Pubmed.gov) spanning 2012–2022 was used to identify studies with paired data of 3D and 2D monolayer counterparts in addition to RNA sequencing and microarray data. From the data, 19 cell lines were found to show differential regulation in their gene expression profiles depending on the bio-scaffold (i.e., agarose, collagen, or Matrigel) compared to 2D cell cultures. The top genes differentially expressed in 2D vs. 3D included C3, CXCL1, 2, and 8, IL1B, SLP1, FN1, IL6, DDIT4, PI3, LAMC2, CCL20, MMP1, IFI27, CFB, and ANGPTL4. The top enriched gene sets for 2D vs. 3D included IFN-α and IFN-γ response, TNF-α signalling, IL-6-JAK-STAT3 signalling, angiogenesis, hedgehog signalling, apoptosis, epithelial–mesenchymal transition, hypoxia, and inflammatory response. Our transversal comparison of numerous scaffolds allowed us to highlight the variability that can be induced by these scaffolds in the transcriptional landscape and identify key genes and biological processes that are hallmarks of cancer cells grown in 3D cultures. Future studies are needed to identify which is the most appropriate in vitro/preclinical model to study tumour microenvironments. Full article
(This article belongs to the Special Issue 3D Cell Culture Cancer Models: Development and Applications 2.0)
Show Figures

Figure 1

18 pages, 3235 KB  
Article
Peritoneal Fluid Analysis of Advanced Ovarian Cancers after Hyperthermic Intraperitoneal Chemotherapy
by Wei-Chun Chen, Ting-Chang Chang, Hung-Hsueh Chou, Mei-Hsiu Cheng, Jun-Jie Hong, Yi-Shan Hsieh and Chao-Min Cheng
Int. J. Mol. Sci. 2023, 24(11), 9748; https://doi.org/10.3390/ijms24119748 - 5 Jun 2023
Cited by 3 | Viewed by 3247
Abstract
This study investigated miRNA and cytokine expression changes in peritoneal fluid samples of patients with advanced ovarian cancer (OVCA) after receiving hyperthermic intraperitoneal chemotherapy (HIPEC) during cytoreduction surgery (CRS). We collected samples prior to HIPEC, immediately after HIPEC, and 24/48/72 h after CRS [...] Read more.
This study investigated miRNA and cytokine expression changes in peritoneal fluid samples of patients with advanced ovarian cancer (OVCA) after receiving hyperthermic intraperitoneal chemotherapy (HIPEC) during cytoreduction surgery (CRS). We collected samples prior to HIPEC, immediately after HIPEC, and 24/48/72 h after CRS from a total of 6 patients. Cytokine levels were assessed using a multiplex cytokine array, and a miRNA PanelChip Analysis System was used for miRNA detection. Following HIPEC, miR-320a-3p, and miR-663-a were found to be immediately down-regulated but increased after 24 h. Further, significant upregulation post-HIPEC and sustained increases in expression were detected in six other miRNAs, including miR-1290, miR-1972, miR-1254, miR-483-5p, miR-574-3p, and miR-574-5p. We also found significantly increased expression of cytokines, including MCP-1, IL-6, IL-6sR, TIMP-1, RANTES, and G-CSF. The changing expression pattern throughout the study duration included a negative correlation in miR-320a-3p and miR-663-a to cytokines including RANTES, TIMP-1, and IL-6 but a positive correlation in miRNAs to cytokines including MCP-1, IL-6sR, and G-CSF. Our study found miRNAs and cytokines in the peritoneal fluid of OVCA patients demonstrated different expression characteristics following CRS and HIPEC. Both changes in expression demonstrated correlations, but the role of HIPEC remains unknown, prompting the need for research in the future. Full article
(This article belongs to the Special Issue Molecular Research in Gynecological Diseases)
Show Figures

Figure 1

Back to TopTop