A Multi-Faceted Analysis Showing CRNDE Transcripts and a Recently Confirmed Micropeptide as Important Players in Ovarian Carcinogenesis
Abstract
1. Introduction
2. Results
2.1. Establishment of Cell Lines Expressing the CRNDEP Micropeptide Fused to the Double Flag Tag
2.2. Development of SK-OV-3 Cell Lines with the CRNDE Gene Knockdown
2.3. Cell Cycle Phase-Dependent Changes in CRNDEP Localization
2.4. Alterations in Cells’ Distribution between Different Cell Cycle Phases
2.5. Mitotic Index and Cell Viability Evaluation of the Cells with Different CRNDE(P) Levels
2.6. Cell Shape Changes Depending on CRNDE(P) Expression
2.7. CRNDE(P) Expression-Dependent Changes in the Speed of Microtubules’ Repolymerization
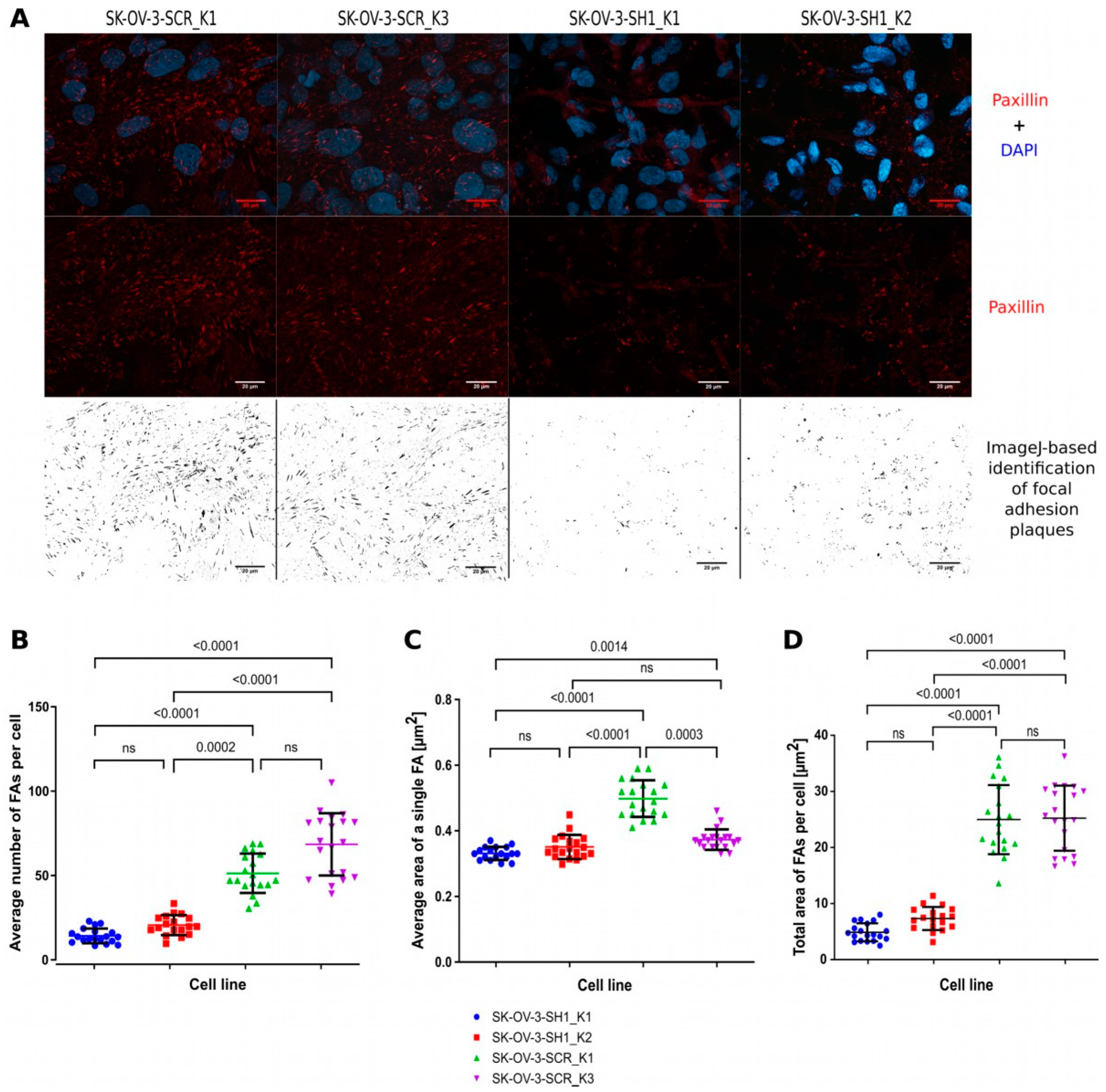
2.8. CRNDE(P) Expression-Dependent Changes in Cell–Substrate Adhesion
2.9. Cytotoxicity Tests
2.10. Assessment of Transcriptomic Alterations Caused by the CRNDE Gene Knockdown
2.11. Validation of the NGS RNA-Seq Results
2.12. Validation of the CRNDEP Sequence and Identification of Its Interactants by MS
2.13. Ontology Analyses for CRNDEP Interactants
2.14. Verification of CRNDEP Interactions In Vitro and In Situ
2.15. Assessing RNA Binding Capabilities of CRNDEP In Silico
3. Discussion
4. Materials and Methods
4.1. Cell Lines
4.2. Establishment of Cell Lines Expressing the CRNDEP Micropeptide Fused to the Double Flag Tag
4.3. Development of SK-OV-3 Cell Lines with the CRNDE Gene Knockdown
4.4. Mitotic Index Evaluation
4.5. Cell Viability Assessment by the MTT Assay
4.6. Cell Cycle Phase-Dependent Changes in CRNDEP Localization
4.7. Evaluation of Cell Distribution between Different Cell Cycle Phases
4.8. The Analysis of Cell Shape Changes
4.9. Assessing the Speed of Microtubules’ Repolymerization
4.10. Investigating the Changes in Cell–Substrate Adhesion
4.11. Cytotoxicity Tests
4.12. NGS Analysis of Transcriptomic Alterations
4.13. Bioinformatic Analyses of the NGS Data
4.14. Validation of the NGS RNA-Seq Results
4.15. Creation of the pDEST/C-Strep-FlagTags-CRNDEP Plasmid
4.16. Identification of the CRNDEP Micropeptide by Immunoprecipitation (IP) Followed by MS
4.17. Identification of CRNDEP Interactants
4.18. Confirmation of Interactions between CRNDEP and the p54 Protein
4.19. Co-Localization Studies
4.20. Assessing RNA Binding Capabilities of CRNDEP In Silico
4.21. Cell Lines Authentication
5. Conclusions
Supplementary Materials
Author Contributions
Funding
Institutional Review Board Statement
Informed Consent Statement
Data Availability Statement
Acknowledgments
Conflicts of Interest
References
- Szafron, L.M.; Balcerak, A.; Grzybowska, E.A.; Pienkowska-Grela, B.; Felisiak-Golabek, A.; Podgorska, A.; Kulesza, M.; Nowak, N.; Pomorski, P.; Wysocki, J.; et al. The Novel Gene CRNDE Encodes a Nuclear Peptide (CRNDEP) Which Is Overexpressed in Highly Proliferating Tissues. PLoS ONE 2015, 10, e0127475. [Google Scholar] [CrossRef] [PubMed]
- Szafron, L.M.; Balcerak, A.; Grzybowska, E.A.; Pienkowska-Grela, B.; Podgorska, A.; Zub, R.; Olbryt, M.; Pamula-Pilat, J.; Lisowska, K.M.; Grzybowska, E.; et al. The Putative Oncogene, CRNDE, Is a Negative Prognostic Factor in Ovarian Cancer Patients. Oncotarget 2015, 6, 43897–43910. [Google Scholar] [CrossRef] [PubMed]
- Bazzini, A.A.; Johnstone, T.G.; Christiano, R.; Mackowiak, S.D.; Obermayer, B.; Fleming, E.S.; Vejnar, C.E.; Lee, M.T.; Rajewsky, N.; Walther, T.C.; et al. Identification of Small ORFs in Vertebrates Using Ribosome Footprinting and Evolutionary Conservation. EMBO J. 2014, 33, 981–993. [Google Scholar] [CrossRef]
- Guttman, M.; Russell, P.; Ingolia, N.T.; Weissman, J.S.; Lander, E.S. Ribosome Profiling Provides Evidence that Large Noncoding RNAs Do Not Encode Proteins. Cell 2013, 154, 240–251. [Google Scholar] [CrossRef]
- Douka, K.; Birds, I.; Wang, D.; Kosteletos, A.; Clayton, S.; Byford, A.; Vasconcelos, E.J.R.; O’Connell, M.J.; Deuchars, J.; Whitehouse, A.; et al. Cytoplasmic Long Noncoding RNAs Are Differentially Regulated and Translated during Human Neuronal Differentiation. RNA 2021, 27, 1082–1101. [Google Scholar] [CrossRef]
- Chothani, S.P.; Adami, E.; Widjaja, A.A.; Langley, S.R.; Viswanathan, S.; Pua, C.J.; Zhihao, N.T.; Harmston, N.; D’Agostino, G.; Whiffin, N.; et al. A High-Resolution Map of Human RNA Translation. Mol. Cell 2022, 82, 2885–2899.e8. [Google Scholar] [CrossRef]
- Makarewich, C.A.; Olson, E.N. Mining for Micropeptides. Trends Cell Biol. 2017, 27, 685–696. [Google Scholar] [CrossRef]
- Anderson, D.M.; Anderson, K.M.; Chang, C.-L.; Makarewich, C.A.; Nelson, B.R.; McAnally, J.R.; Kasaragod, P.; Shelton, J.M.; Liou, J.; Bassel-Duby, R.; et al. A Micropeptide Encoded by a Putative Long Noncoding RNA Regulates Muscle Performance. Cell 2015, 160, 595–606. [Google Scholar] [CrossRef] [PubMed]
- Zhou, J.; Gupta, K.; Yao, J.; Ye, K.; Panda, D.; Giannakakou, P.; Joshi, H.C. Paclitaxel-Resistant Human Ovarian Cancer Cells Undergo c-Jun NH2-Terminal Kinase-Mediated Apoptosis in Response to Noscapine. J. Biol. Chem. 2002, 277, 39777–39785. [Google Scholar] [CrossRef]
- Adler, J.; Parmryd, I. Quantifying Colocalization by Correlation: The Pearson Correlation Coefficient Is Superior to the Mander’s Overlap Coefficient. Cytom. Part A J. Int. Soc. Anal. Cytol. 2010, 77, 733–742. [Google Scholar] [CrossRef]
- Dai, M.; Li, S.; Qin, X. Colorectal Neoplasia Differentially Expressed: A Long Noncoding RNA with an Imperative Role in Cancer. OncoTargets Ther. 2018, 11, 3755–3763. [Google Scholar] [CrossRef] [PubMed]
- Wang, Q.; Wang, L.-X.; Zhang, C.-Y.; Bai, N.; Feng, C.; Zhang, Z.-M.; Wang, L.; Gao, Z.-Z. LncRNA CRNDE Promotes Cell Proliferation, Migration and Invasion of Ovarian Cancer via miR-423-5p/FSCN1 Axis. Mol. Cell. Biochem. 2022, 477, 1477–1488. [Google Scholar] [CrossRef] [PubMed]
- Zhu, L.; Yang, N.; Du, G.; Li, C.; Liu, G.; Liu, S.; Xu, Y.; Di, Y.; Pan, W.; Li, X.; et al. LncRNA CRNDE Promotes the Epithelial-Mesenchymal Transition of Hepatocellular Carcinoma Cells via Enhancing the Wnt/β-Catenin Signaling Pathway. J. Cell. Biochem. 2018, 120, 1156–1164. [Google Scholar] [CrossRef] [PubMed]
- Yu, B.; Ye, X.; Du, Q.; Zhu, B.; Zhai, Q. The Long Non-Coding RNA CRNDE Promotes Colorectal Carcinoma Progression by Competitively Binding miR-217 with TCF7L2 and Enhancing the Wnt/β-Catenin Signaling Pathway. Cell. Physiol. Biochem. 2017, 41, 2489–2502. [Google Scholar] [CrossRef] [PubMed]
- Du, D.X.; Lian, D.B.; Amin, B.H.; Yan, W. Long Non-Coding RNA CRNDE Is a Novel Tumor Promoter by Modulating PI3K/AKT Signal Pathways in Human Gastric Cancer. Eur. Rev. Med. Pharmacol. Sci. 2017, 21, 5392–5398. [Google Scholar] [CrossRef] [PubMed]
- Yang, H.Y.; Huang, C.P.; Cao, M.M.; Wang, Y.F.; Liu, Y. Long Non-Coding RNA CRNDE May Be Associated with Poor Prognosis by Promoting Proliferation and Inhibiting Apoptosis of Cervical Cancer Cells through Targeting PI3K/AKT. Neoplasma 2018, 65, 872–880. [Google Scholar] [CrossRef] [PubMed]
- Jiang, H.; Wang, Y.; Ai, M.; Wang, H.; Duan, Z.; Wang, H.; Zhao, L.; Yu, J.; Ding, Y.; Wang, S. Long Noncoding RNA CRNDE Stabilized by hnRNPUL2 Accelerates Cell Proliferation and Migration in Colorectal Carcinoma via Activating Ras/MAPK Signaling Pathways. Cell Death Dis. 2017, 8, e2862. [Google Scholar] [CrossRef]
- Wang, H.; Ke, J.; Guo, Q.; Nampoukime, K.B.; Yang, P.; Ma, K. Long Non-coding RNA CRNDE Promotes the Proliferation, Migration and Invasion of Hepatocellular Carcinoma Cells through miR-217/MAPK1 Axis. J. Cell. Mol. Med. 2018, 22, 5862. [Google Scholar] [CrossRef] [PubMed]
- Li, Z.; Tang, Y.; Xing, W.; Dong, W.; Wang, Z. LncRNA, CRNDE Promotes Osteosarcoma Cell Proliferation, Invasion and Migration by Regulating Notch1 Signaling and Epithelial-Mesenchymal Transition. Exp. Mol. Pathol. 2018, 104, 19–25. [Google Scholar] [CrossRef]
- Huan, J.; Xing, L.; Lin, Q.; Xui, H.; Qin, X. Long Noncoding RNA CRNDE Activates Wnt/β-Catenin Signaling Pathway through Acting as a Molecular Sponge of microRNA-136 in Human Breast Cancer. Am. J. Transl. Res. 2017, 9, 1977–1989. [Google Scholar]
- Shao, K.; Shi, T.; Yang, Y.; Wang, X.; Xu, D.; Zhou, P. Highly Expressed lncRNA CRNDE Promotes Cell Proliferation through Wnt/β-Catenin Signaling in Renal Cell Carcinoma. Tumor Biol. 2016, 37, 15997–16004. [Google Scholar] [CrossRef]
- Tang, Q.; Zheng, X.; Zhang, J. Long Non-Coding RNA CRNDE Promotes Heptaocellular Carcinoma Cell Proliferation by Regulating PI3K/Akt /β-Catenin Signaling. Biomed. Pharmacother. Biomed. Pharmacother. 2018, 103, 1187–1193. [Google Scholar] [CrossRef]
- Han, P.; Li, J.; Zhang, B.; Lv, J.; Li, Y.; Gu, X.; Yu, Z.; Jia, Y.; Bai, X.; Li, L.; et al. The lncRNA CRNDE Promotes Colorectal Cancer Cell Proliferation and Chemoresistance via miR-181a-5p-Mediated Regulation of Wnt/β-Catenin Signaling. Mol. Cancer 2017, 16, 9. [Google Scholar] [CrossRef]
- Ikediobi, O.N.; Davies, H.; Bignell, G.; Edkins, S.; Stevens, C.; O’Meara, S.; Santarius, T.; Avis, T.; Barthorpe, S.; Brackenbury, L.; et al. Mutation Analysis of 24 Known Cancer Genes in the NCI-60 Cell Line Set. Mol. Cancer Ther. 2006, 5, 2606–2612. [Google Scholar] [CrossRef]
- Borrero, L.J.H.; El-Deiry, W.S. Tumor Suppressor P53: Biology, Signaling Pathways, and Therapeutic Targeting. Biochim. Biophys. Acta Rev. Cancer 2021, 1876, 188556. [Google Scholar] [CrossRef]
- Swiercz, A.; Chechlinska, M.; Kupryjanczyk, J.; Dansonka-Mieszkowska, A.; Rembiszewska, A.; Goryca, K.; Kulinczak, M.; Zajdel, M.; Sromek, M.; Siwicki, J.K. miR-7 Expression in Serous Ovarian Carcinomas. Anticancer Res. 2015, 35, 2423–2429. [Google Scholar]
- Quan, L.-L.; Liu, J.-Y.; Qu, L.-X.; La, H.; Wang, H.-L.; Chen, X.-X.; Wang, N.; Wei, Z.-Z. Expression of Cyclin D1 Gene in Ovarian Cancer and Effect of Silencing Its Expression on Ovarian Cancer Cells Based on the Oncomine Database. Bioengineered 2021, 12, 9290–9300. [Google Scholar] [CrossRef]
- Akahane, T.; Masuda, K.; Hirasawa, A.; Kobayashi, Y.; Ueki, A.; Kawaida, M.; Misu, K.; Nakamura, K.; Nagai, S.; Chiyoda, T.; et al. TP53 Variants in P53 Signatures and the Clonality of STICs in RRSO Samples. J. Gynecol. Oncol. 2022, 33, e50. [Google Scholar] [CrossRef]
- Liu, X.X.; Xiong, H.P.; Huang, J.S.; Qi, K.; Xu, J.J. Highly Expressed Long Non-Coding RNA CRNDE Promotes Cell Proliferation through PI3K/AKT Signalling in Non-Small Cell Lung Carcinoma. Clin. Exp. Pharmacol. Physiol. 2017, 44, 895–902. [Google Scholar] [CrossRef]
- Ding, J.; Li, J.; Wang, H.; Tian, Y.; Xie, M.; He, X.; Ji, H.; Ma, Z.; Hui, B.; Wang, K.; et al. Long Noncoding RNA CRNDE Promotes Colorectal Cancer Cell Proliferation via Epigenetically Silencing DUSP5/CDKN1A Expression. Cell Death Dis. 2017, 8, e2997. [Google Scholar] [CrossRef]
- Crosby, M.E.; Almasan, A. Opposing Roles of E2Fs in Cell Proliferation and Death. Cancer Biol. Ther. 2004, 3, 1208. [Google Scholar] [CrossRef]
- Goff, L.A.; Groff, A.F.; Sauvageau, M.; Trayes-Gibson, Z.; Sanchez-Gomez, D.B.; Morse, M.; Martin, R.D.; Elcavage, L.E.; Liapis, S.C.; Gonzalez-Celeiro, M.; et al. Spatiotemporal Expression and Transcriptional Perturbations by Long Noncoding RNAs in the Mouse Brain. Proc. Natl. Acad. Sci. USA 2015, 112, 6855–6862. [Google Scholar] [CrossRef]
- Sun, L.; Moore, E.; Berman, R.; Clavijo, P.E.; Saleh, A.; Chen, Z.; Van Waes, C.; Davies, J.; Friedman, J.; Allen, C.T. WEE1 Kinase Inhibition Reverses G2/M Cell Cycle Checkpoint Activation to Sensitize Cancer Cells to Immunotherapy. Oncoimmunology 2018, 7, e1488359. [Google Scholar] [CrossRef]
- Schmidt, M.; Rohe, A.; Platzer, C.; Najjar, A.; Erdmann, F.; Sippl, W. Regulation of G2/M Transition by Inhibition of WEE1 and PKMYT1 Kinases. Molecules 2017, 22, 2045. [Google Scholar] [CrossRef]
- Sava, G.P.; Fan, H.; Coombes, R.C.; Buluwela, L.; Ali, S. CDK7 Inhibitors as Anticancer Drugs. Cancer Metastasis Rev. 2020, 39, 805–823. [Google Scholar] [CrossRef]
- Lavecchia, A.; Coluccia, A.; Di Giovanni, C.; Novellino, E. Cdc25B Phosphatase Inhibitors in Cancer Therapy: Latest Developments, Trends and Medicinal Chemistry Perspective. Anticancer Agents Med. Chem. 2008, 8, 843–856. [Google Scholar] [CrossRef]
- Valente, J.F.A.; Queiroz, J.A.; Sousa, F. P53 as the Focus of Gene Therapy: Past, Present and Future. Curr. Drug Targets 2018, 19, 1801–1817. [Google Scholar] [CrossRef]
- Zhang, M.; Gao, C.; Yang, Y.; Li, G.; Dong, J.; Ai, Y.; Chen, N.; Li, W. Long Noncoding RNA CRNDE/PRC2 Participated in the Radiotherapy Resistance of Human Lung Adenocarcinoma Through Targeting P21 Expression. Oncol. Res. 2018, 26, 1245–1255. [Google Scholar] [CrossRef]
- Vertii, A.; Hehnly, H.; Doxsey, S. The Centrosome, a Multitalented Renaissance Organelle. Cold Spring Harb. Perspect. Biol. 2016, 8, a025049. [Google Scholar] [CrossRef]
- Ayache, J.; Bénard, M.; Ernoult-Lange, M.; Minshall, N.; Standart, N.; Kress, M.; Weil, D. P-Body Assembly Requires DDX6 Repression Complexes rather than Decay or Ataxin2/2L Complexes. Mol. Biol. Cell 2015, 26, 2579–2595. [Google Scholar] [CrossRef]
- Du, Q.; Taylor, L.; Compton, D.A.; Macara, I.G. LGN Blocks the Ability of NuMA to Bind and Stabilize Microtubules. A Mechanism for Mitotic Spindle Assembly Regulation. Curr. Biol. 2002, 12, 1928–1933. [Google Scholar] [CrossRef]
- Haren, L.; Merdes, A. Direct Binding of NuMA to Tubulin Is Mediated by a Novel Sequence Motif in the Tail Domain that Bundles and Stabilizes Microtubules. J. Cell Sci. 2002, 115, 1815–1824. [Google Scholar] [CrossRef]
- Su, S.; Chhabra, G.; Singh, C.K.; Ndiaye, M.A.; Ahmad, N. PLK1 Inhibition-Based Combination Therapies for Cancer Management. Transl. Oncol. 2022, 16, 101332. [Google Scholar] [CrossRef]
- Zhao, W.; Song, Y.; Xu, B.; Zhan, Q. Overexpression of Centrosomal Protein Nlp Confers Breast Carcinoma Resistance to Paclitaxel. Cancer Biol. Ther. 2012, 13, 156–163. [Google Scholar] [CrossRef]
- Vallin, J.; Grantham, J. The Role of the Molecular Chaperone CCT in Protein Folding and Mediation of Cytoskeleton-Associated Processes: Implications for Cancer Cell Biology. Cell Stress Chaperones 2019, 24, 17–27. [Google Scholar] [CrossRef]
- Florian, S.; Mitchison, T.J. Anti-Microtubule Drugs. Methods Mol. Biol. Clifton 2016, 1413, 403–421. [Google Scholar] [CrossRef]
- Robertson, L.K.; Ostergaard, H.L. Paxillin Associates with the Microtubule Cytoskeleton and the Immunological Synapse of CTL through Its Leucine-Aspartic Acid Domains and Contributes to Microtubule Organizing Center Reorientation. J. Immunol. 2011, 187, 5824–5833. [Google Scholar] [CrossRef]
- Wilson, L.; Jordan, M.A. Microtubule Dynamics: Taking Aim at a Moving Target. Chem. Biol. 1995, 2, 569–573. [Google Scholar] [CrossRef]
- Poruchynsky, M.S.; Komlodi-Pasztor, E.; Trostel, S.; Wilkerson, J.; Regairaz, M.; Pommier, Y.; Zhang, X.; Kumar Maity, T.; Robey, R.; Burotto, M.; et al. Microtubule-Targeting Agents Augment the Toxicity of DNA-Damaging Agents by Disrupting Intracellular Trafficking of DNA Repair Proteins. Proc. Natl. Acad. Sci. USA 2015, 112, 1571–1576. [Google Scholar] [CrossRef]
- Bukowska, B.; Gajek, A.; Marczak, A. Two Drugs Are Better than One. A Short History of Combined Therapy of Ovarian Cancer. Contemp. Oncol. Pozn. Pol. 2015, 19, 350–353. [Google Scholar] [CrossRef]
- Hirata, H.; Sokabe, M.; Lim, C.T. Chapter Six—Molecular Mechanisms Underlying the Force-Dependent Regulation of Actin-to-ECM Linkage at the Focal Adhesions. In Progress in Molecular Biology and Translational Science; Mechanotransduction; Engler, A.J., Kumar, S., Eds.; Academic Press: Cambridge, MA, USA, 2014; Volume 126, pp. 135–154. [Google Scholar]
- López-Colomé, A.M.; Lee-Rivera, I.; Benavides-Hidalgo, R.; López, E. Paxillin: A Crossroad in Pathological Cell Migration. J. Hematol. Oncol. 2017, 10, 50. [Google Scholar] [CrossRef] [PubMed]
- Tsimbouri, P.M. Adult Stem Cell Responses to Nanostimuli. J. Funct. Biomater. 2015, 6, 598–622. [Google Scholar] [CrossRef] [PubMed]
- Song, Y.; Ma, X.; Zhang, M.; Wang, M.; Wang, G.; Ye, Y.; Xia, W. Ezrin Mediates Invasion and Metastasis in Tumorigenesis: A Review. Front. Cell Dev. Biol. 2020, 8, 588801. [Google Scholar] [CrossRef] [PubMed]
- Yeoh, S.; Pope, B.; Mannherz, H.G.; Weeds, A. Determining the Differences in Actin Binding by Human ADF and Cofilin. J. Mol. Biol. 2002, 315, 911–925. [Google Scholar] [CrossRef] [PubMed]
- Bai, S.W.; Herrera-Abreu, M.T.; Rohn, J.L.; Racine, V.; Tajadura, V.; Suryavanshi, N.; Bechtel, S.; Wiemann, S.; Baum, B.; Ridley, A.J. Identification and Characterization of a Set of Conserved and New Regulators of Cytoskeletal Organization, Cell Morphology and Migration. BMC Biol. 2011, 9, 54. [Google Scholar] [CrossRef] [PubMed]
- Xu, J.; Huang, Y.; Zhao, J.; Wu, L.; Qi, Q.; Liu, Y.; Li, G.; Li, J.; Liu, H.; Wu, H. Cofilin: A Promising Protein Implicated in Cancer Metastasis and Apoptosis. Front. Cell Dev. Biol. 2021, 9, 599065. [Google Scholar] [CrossRef]
- David, A.; Zocchi, S.; Talbot, A.; Choisy, C.; Ohnona, A.; Lion, J.; Cuccuini, W.; Soulier, J.; Arnulf, B.; Bories, J.C.; et al. The Long Non-Coding RNA CRNDE Regulates Growth of Multiple Myeloma Cells via an Effect on IL6 Signalling. Leukemia 2021, 35, 1710–1721. [Google Scholar] [CrossRef] [PubMed]
- Ohno, K.; Kloc, M.; Perreault, J.; Akimitsu, N.; Yeasmin, F.; Yada, T. Micropeptides Encoded in Transcripts Previously Identified as Long Noncoding RNAs: A New Chapter in Transcriptomics and Proteomics. Front. Genet. Wwwfrontiersinorg 2018, 1, 144. [Google Scholar] [CrossRef]
- Frith, M.C.; Forrest, A.R.; Nourbakhsh, E.; Pang, K.C.; Kai, C.; Kawai, J.; Carninci, P.; Hayashizaki, Y.; Bailey, T.L.; Grimmond, S.M. The Abundance of Short Proteins in the Mammalian Proteome. PLoS Genet. 2006, 2, e52. [Google Scholar] [CrossRef]
- Andrews, S.J.; Rothnagel, J.A. Emerging Evidence for Functional Peptides Encoded by Short Open Reading Frames. Nat. Rev. Genet. 2014, 15, 193–204. [Google Scholar] [CrossRef]
- Khatun, J.; Yu, Y.; Wrobel, J.A.; Risk, B.A.; Gunawardena, H.P.; Secrest, A.; Spitzer, W.J.; Xie, L.; Wang, L.; Chen, X.; et al. Whole Human Genome Proteogenomic Mapping for ENCODE Cell Line Data: Identifying Protein-Coding Regions. BMC Genom. 2013, 14, 141. [Google Scholar] [CrossRef] [PubMed]
- Bairoch, A. The Cellosaurus, a Cell-Line Knowledge Resource. J. Biomol. Tech. 2018, 29, 25–38. [Google Scholar] [CrossRef] [PubMed]
- Gerring, Z.; Pearson, J.F.; Morrin, H.R.; Robinson, B.A.; Harris, G.C.; Walker, L.C. Phosphohistone H3 Outperforms Ki67 as a Marker of Outcome for Breast Cancer Patients. Histopathology 2015, 67, 538–547. [Google Scholar] [CrossRef] [PubMed]
- Lee, H.-Z.; Liu, W.-Z.; Hsieh, W.-T.; Tang, F.-Y.; Chung, J.-G.; Leung, H.W.-C. Oxidative Stress Involvement in Physalis Angulata-Induced Apoptosis in Human Oral Cancer Cells. Food Chem. Toxicol. 2009, 47, 561–570. [Google Scholar] [CrossRef] [PubMed]
- Grzybowska, E.A.; Zayat, V.; Konopiński, R.; Trębińska, A.; Szwarc, M.; Sarnowska, E.; Macech, E.; Korczyński, J.; Knapp, A.; Siedlecki, J.A. HAX-1 Is a Nucleocytoplasmic Shuttling Protein with a Possible Role in mRNA Processing. FEBS J. 2013, 280, 256–272. [Google Scholar] [CrossRef] [PubMed]
- Balcerak, A.; Trebinska-Stryjewska, A.; Wakula, M.; Chmielarczyk, M.; Smietanka, U.; Rubel, T.; Konopinski, R.; Macech-Klicka, E.; Zub, R.; Grzybowska, E.A. HAX1 Impact on Collective Cell Migration, Cell Adhesion, and Cell Shape Is Linked to the Regulation of Actomyosin Contractility. Mol. Biol. Cell 2019, 30, 3024–3036. [Google Scholar] [CrossRef] [PubMed]
- Dansonka-Mieszkowska, A.; Szafron, L.A.; Kulesza, M.; Stachurska, A.; Leszczynski, P.; Tomczyk-Szatkowska, A.; Sobiczewski, P.; Parada, J.; Kulinczak, M.; Moes-Sosnowska, J.; et al. PROM1, CXCL8, RUNX1, NAV1 and TP73 Genes as Independent Markers Predictive of Prognosis or Response to Treatment in Two Cohorts of High-Grade Serous Ovarian Cancer Patients. PLoS ONE 2022, 17, e0271539. [Google Scholar] [CrossRef] [PubMed]
- Perez-Riverol, Y.; Bai, J.; Bandla, C.; García-Seisdedos, D.; Hewapathirana, S.; Kamatchinathan, S.; Kundu, D.J.; Prakash, A.; Frericks-Zipper, A.; Eisenacher, M.; et al. The PRIDE Database Resources in 2022: A Hub for Mass Spectrometry-Based Proteomics Evidences. Nucleic Acids Res. 2022, 50, D543–D552. [Google Scholar] [CrossRef] [PubMed]
- Hein, M.Y.; Hubner, N.C.; Poser, I.; Cox, J.; Nagaraj, N.; Toyoda, Y.; Gak, I.A.; Weisswange, I.; Mansfeld, J.; Buchholz, F.; et al. A Human Interactome in Three Quantitative Dimensions Organized by Stoichiometries and Abundances. Cell 2015, 163, 712–723. [Google Scholar] [CrossRef]
- Carrillo-Ávila, J.A.; Catalina, P.; Aguilar-Quesada, R. Quality Control of Cell Lines Using DNA as Target. DNA 2022, 2, 44–55. [Google Scholar] [CrossRef]








Disclaimer/Publisher’s Note: The statements, opinions and data contained in all publications are solely those of the individual author(s) and contributor(s) and not of MDPI and/or the editor(s). MDPI and/or the editor(s) disclaim responsibility for any injury to people or property resulting from any ideas, methods, instructions or products referred to in the content. |
© 2024 by the authors. Licensee MDPI, Basel, Switzerland. This article is an open access article distributed under the terms and conditions of the Creative Commons Attribution (CC BY) license (https://creativecommons.org/licenses/by/4.0/).
Share and Cite
Balcerak, A.; Szafron, L.A.; Rubel, T.; Swiderska, B.; Bonna, A.M.; Konarzewska, M.; Sołtyszewski, I.; Kupryjanczyk, J.; Szafron, L.M. A Multi-Faceted Analysis Showing CRNDE Transcripts and a Recently Confirmed Micropeptide as Important Players in Ovarian Carcinogenesis. Int. J. Mol. Sci. 2024, 25, 4381. https://doi.org/10.3390/ijms25084381
Balcerak A, Szafron LA, Rubel T, Swiderska B, Bonna AM, Konarzewska M, Sołtyszewski I, Kupryjanczyk J, Szafron LM. A Multi-Faceted Analysis Showing CRNDE Transcripts and a Recently Confirmed Micropeptide as Important Players in Ovarian Carcinogenesis. International Journal of Molecular Sciences. 2024; 25(8):4381. https://doi.org/10.3390/ijms25084381
Chicago/Turabian StyleBalcerak, Anna, Laura Aleksandra Szafron, Tymon Rubel, Bianka Swiderska, Arkadiusz M. Bonna, Magdalena Konarzewska, Ireneusz Sołtyszewski, Jolanta Kupryjanczyk, and Lukasz Michal Szafron. 2024. "A Multi-Faceted Analysis Showing CRNDE Transcripts and a Recently Confirmed Micropeptide as Important Players in Ovarian Carcinogenesis" International Journal of Molecular Sciences 25, no. 8: 4381. https://doi.org/10.3390/ijms25084381
APA StyleBalcerak, A., Szafron, L. A., Rubel, T., Swiderska, B., Bonna, A. M., Konarzewska, M., Sołtyszewski, I., Kupryjanczyk, J., & Szafron, L. M. (2024). A Multi-Faceted Analysis Showing CRNDE Transcripts and a Recently Confirmed Micropeptide as Important Players in Ovarian Carcinogenesis. International Journal of Molecular Sciences, 25(8), 4381. https://doi.org/10.3390/ijms25084381

