Sign in to use this feature.

Years

Between: -

Subjects

remove_circle_outline
remove_circle_outline
remove_circle_outline
remove_circle_outline

Journals

Article Types

Countries / Regions

Search Results (30)

Search Parameters:
Keywords = NK cell-derived exosomes

Order results
Result details
Results per page
Select all
Export citation of selected articles as:
27 pages, 808 KB  
Review
Exosome-Mediated Crosstalk Between Cancer Cells and Tumor Microenvironment
by Sara H. Saad, Alex Kashanchi, Mohammad Asad Zadeh, Anastasia Williams and Elena V. Batrakova
Cells 2025, 14(22), 1750; https://doi.org/10.3390/cells14221750 - 8 Nov 2025
Viewed by 469
Abstract
Exosomes are extracellular vesicles that play a central role in mediating intercellular communication within the tumor microenvironment (TME). Cancer-derived exosomes carry proteins, nucleic acids, and lipids that reshape the phenotype and function of surrounding stromal and immune cells, thereby promoting tumor progression, angiogenesis, [...] Read more.
Exosomes are extracellular vesicles that play a central role in mediating intercellular communication within the tumor microenvironment (TME). Cancer-derived exosomes carry proteins, nucleic acids, and lipids that reshape the phenotype and function of surrounding stromal and immune cells, thereby promoting tumor progression, angiogenesis, metastasis, and resistance to therapy. At the same time, exosomes derived from TME components, including macrophages, dendritic cells, B cells, T cells, fibroblasts, neutrophils, and NK cells, reciprocally influence tumor growth and immune evasion. These bidirectional interactions highlight exosomes as both drivers of tumor progression and regulators of antitumor immunity. In this review, we synthesize current evidence on the diverse mechanisms by which exosomes reprogram immune and stromal cells, with a focus on their dual roles in cancer biology. We also discuss emerging therapeutic strategies to inhibit exosome biogenesis, release, and function, underscoring their translational potential as novel targets for cancer diagnosis and treatment. Full article
Show Figures

Figure 1

23 pages, 8237 KB  
Review
CAR Cell-Derived Exosomes in Cancer Therapy: Biogenesis, Engineering Strategies and Antitumor Mechanisms
by Chaohua Si, Yuanyuan Li, Yunwen Wang, Jianen Gao and Xu Ma
Int. J. Mol. Sci. 2025, 26(16), 7890; https://doi.org/10.3390/ijms26167890 - 15 Aug 2025
Cited by 1 | Viewed by 1835
Abstract
Chimeric antigen receptor (CAR) cell therapy, encompassing CAR T, CAR NK, and CAR macrophage cells, demonstrates high efficacy in tumor treatment, conferring durable and effective responses, notably in hematologic malignancies. However, challenges persist in the manufacture of CAR cells, and treatment is associated [...] Read more.
Chimeric antigen receptor (CAR) cell therapy, encompassing CAR T, CAR NK, and CAR macrophage cells, demonstrates high efficacy in tumor treatment, conferring durable and effective responses, notably in hematologic malignancies. However, challenges persist in the manufacture of CAR cells, and treatment is associated with serious adverse events, notably cytokine release syndrome (CRS), a potentially life-threatening complication. Owing to the inherent properties of exosomes, CAR cell-derived exosomes offer distinct advantages in cancer therapeutics. CAR cells-derived exosomes retain the inherent tumor-killing function of the parent cells while also exhibiting key practical advantages, including wide availability, safety, and ease of storage and transport. Furthermore, CAR cell-derived exosomes can be combined with other tumor therapies; this combinatorial approach significantly enhances efficacy while reducing side effects. To accelerate the clinical translation of CAR cell-derived exosomes in tumor therapy, this paper reviews their biogenesis, engineering strategies, antitumor mechanisms and clinical evidence, including case studies of combination therapies with other antitumor modalities. Full article
(This article belongs to the Section Molecular Immunology)
Show Figures

Figure 1

28 pages, 13042 KB  
Article
Anti-Her2 CAR-NK92 Cells and Their Exosomes: Generation, Characterization, and Selective Cytotoxicity Against Her2-Positive Tumor Cells
by Alexandru Tîrziu, Florina Maria Bojin, Oana Isabella Gavriliuc, Roxana Maria Buzan, Lauriana Eunice Zbîrcea, Manuela Grijincu and Virgil Păunescu
Int. J. Mol. Sci. 2025, 26(15), 7648; https://doi.org/10.3390/ijms26157648 - 7 Aug 2025
Viewed by 1365
Abstract
Chimeric antigen receptor (CAR)-engineered NK cells are a promising approach for targeted immunotherapy in Her2-positive cancers. This study aimed to generate anti-Her2 CAR-NK92 cells, to evaluate their selective cytotoxicity against Her2-positive cancer cells, and to isolate and characterize their released exosomes. NK92 cells [...] Read more.
Chimeric antigen receptor (CAR)-engineered NK cells are a promising approach for targeted immunotherapy in Her2-positive cancers. This study aimed to generate anti-Her2 CAR-NK92 cells, to evaluate their selective cytotoxicity against Her2-positive cancer cells, and to isolate and characterize their released exosomes. NK92 cells were electroporated with piggyBac transposon vectors encoding anti-Her2 CAR and the helper transposase. Puromycin selection was performed to enrich the transduced cells. CAR and GFP expression were assessed by flow cytometry, and exosomes were isolated and characterized in terms of protein cargo and surface protein expression. Cytotoxicity was evaluated using real-time cell analysis against Her2-positive SK-BR3 cells and Her2-negative MCF-7 cells. Electroporation did not significantly affect NK92 cell viability. Puromycin selection efficiently enriched for CAR-expressing cells, with GFP positivity reaching 99.8% and a 15-fold increase in CAR surface expression compared to wild-type cells. CAR-NK92 cells demonstrated robust, Her2-specific cytotoxicity in a E:T-dependent manner, with the greatest effect observed at a 10:1 effector-to-target ratio. Exosomes derived from CAR-NK92 cells contained CAR molecules and selectively targeted Her2-positive cells. Anti-Her2 CAR-NK92 cells and their exosomes exhibit potent and selective cytotoxicity against Her2-positive cancer cells, supporting their potential as innovative immunotherapeutic agents for solid tumors. Full article
(This article belongs to the Special Issue Chimeric Antigen Receptors Against Cancers and Autoimmune Diseases)
Show Figures

Figure 1

17 pages, 3568 KB  
Article
Enhanced Anti-Tumor Effects of Natural Killer Cell-Derived Exosomes Through Doxorubicin Delivery to Hepatocellular Carcinoma Cells: Cytotoxicity and Apoptosis Study
by You Hee Choi, Ho Yong Kim, Jong-Oh Park and Eunpyo Choi
Int. J. Mol. Sci. 2025, 26(5), 2234; https://doi.org/10.3390/ijms26052234 - 1 Mar 2025
Cited by 6 | Viewed by 3394
Abstract
Exosomes are nanosized extracellular vesicles secreted by various cells, including natural killer (NK) cells, and are known for their low toxicity, high permeability, biocompatibility, and strong targeting ability. NK cell-derived exosomes (NK-exos) contain cytotoxic proteins that enhance tumor-targeting efficiency, making them suitable for [...] Read more.
Exosomes are nanosized extracellular vesicles secreted by various cells, including natural killer (NK) cells, and are known for their low toxicity, high permeability, biocompatibility, and strong targeting ability. NK cell-derived exosomes (NK-exos) contain cytotoxic proteins that enhance tumor-targeting efficiency, making them suitable for treating solid tumors such as hepatocellular carcinoma (HCC). Despite their potential in drug delivery, the mechanisms of drug-loaded NK-exos, particularly those loaded with doxorubicin (NK-exos-Dox), remain unclear in HCC. This study explored the anti-tumor effects of NK-exos-Dox against Hep3B cells in vitro. NK-exos-Dox expressed exosome markers (CD9 and CD63) and cytotoxic proteins (granzyme B and perforin) and measured 170–220 nm in size. Compared to NK-exos, NK-exos-Dox enhanced cytotoxicity and apoptosis in Hep3B cells by upregulating pro-apoptotic proteins (Bax, cytochrome c, cleaved caspase 3, and cleaved PARP) and inhibiting the anti-apoptotic protein (Bcl-2). These findings suggest that NK-exos-Dox significantly boost anti-tumor effects by activating specific cytotoxic molecules, offering promising therapeutic opportunities for solid tumor treatment, including HCC. Full article
(This article belongs to the Special Issue Liver Diseases: From Molecular Basis to Potential Therapy)
Show Figures

Figure 1

19 pages, 7047 KB  
Article
Overexpression of NKG2D and IL24 in NK Cell-Derived Exosomes for Cancer Therapy
by Chujun Huang, Qian Hu, Peiyun Wang, Mi Xie, Ying Zhang, Zhixing Li, Shuqing Tang, Yuxuan Zhang, Zhixin Tian, Xionghao Liu, Zhiqing Hu and Desheng Liang
Int. J. Mol. Sci. 2025, 26(5), 2098; https://doi.org/10.3390/ijms26052098 - 27 Feb 2025
Cited by 3 | Viewed by 1411
Abstract
Natural killer (NK) cell-derived exosomes (NK-Exos) are emerging as a promising avenue in cancer immunotherapy due to their inherent tumor-targeting properties and their capacity to deliver therapeutic agents directly to malignant cells. This research delves into the boosted anti-tumor potency of NK-Exos that [...] Read more.
Natural killer (NK) cell-derived exosomes (NK-Exos) are emerging as a promising avenue in cancer immunotherapy due to their inherent tumor-targeting properties and their capacity to deliver therapeutic agents directly to malignant cells. This research delves into the boosted anti-tumor potency of NK-Exos that has been genetically enhanced to overexpress NKG2D, a vital activating receptor, along with interleukin-24 (IL24), a cytokine renowned for its selective suppressive impact on tumor cells. NKG2D facilitates the recognition of tumor cells by binding to stress-induced ligands, while IL24 induces apoptosis and modulates immune responses to enhance tumor destruction. The NK-Exos engineered to express both NKG2D and IL24 significantly enhanced tumor targeting and increased the apoptosis rate of tumor cells by 30% in A549 and by 20% in HELA at 48 h compared with non-modified NK-Exos, respectively. Furthermore, this enhancement also impacted cell proliferation, with inhibition rates increasing by 30%, 15%, and 15% in A549, HELA, and MCF-7 cells, respectively, and it reduced A549 cell migration by 10%. The integration of NKG2D and IL24 within NK-Exos confers a dual therapeutic mechanism, synergistically amplifying their efficacy in cancer treatment. The utility of NK-Exos co-expressing NKG2D and IL24 offers a novel approach to overcome the limitations of current therapies, providing prolonged tumor suppression and precise targeting of malignant cells and holding great promise for clinical application. Full article
(This article belongs to the Section Molecular Oncology)
Show Figures

Figure 1

22 pages, 3365 KB  
Review
Emerging Role of Extracellular pH in Tumor Microenvironment as a Therapeutic Target for Cancer Immunotherapy
by Md Ataur Rahman, Mahesh Kumar Yadab and Meser M. Ali
Cells 2024, 13(22), 1924; https://doi.org/10.3390/cells13221924 - 20 Nov 2024
Cited by 24 | Viewed by 7170
Abstract
Identifying definitive biomarkers that predict clinical response and resistance to immunotherapy remains a critical challenge. One emerging factor is extracellular acidosis in the tumor microenvironment (TME), which significantly impairs immune cell function and contributes to immunotherapy failure. However, acidic conditions in the TME [...] Read more.
Identifying definitive biomarkers that predict clinical response and resistance to immunotherapy remains a critical challenge. One emerging factor is extracellular acidosis in the tumor microenvironment (TME), which significantly impairs immune cell function and contributes to immunotherapy failure. However, acidic conditions in the TME disrupt the interaction between cancer and immune cells, driving tumor-infiltrating T cells and NK cells into an inactivated, anergic state. Simultaneously, acidosis promotes the recruitment and activation of immunosuppressive cells, such as myeloid-derived suppressor cells and regulatory T cells (Tregs). Notably, tumor acidity enhances exosome release from Tregs, further amplifying immunosuppression. Tumor acidity thus acts as a “protective shield,” neutralizing anti-tumor immune responses and transforming immune cells into pro-tumor allies. Therefore, targeting lactate metabolism has emerged as a promising strategy to overcome this barrier, with approaches including buffer agents to neutralize acidic pH and inhibitors to block lactate production or transport, thereby restoring immune cell efficacy in the TME. Recent discoveries have identified genes involved in extracellular pH (pHe) regulation, presenting new therapeutic targets. Moreover, ongoing research aims to elucidate the molecular mechanisms driving extracellular acidification and to develop treatments that modulate pH levels to enhance immunotherapy outcomes. Additionally, future clinical studies are crucial to validate the safety and efficacy of pHe-targeted therapies in cancer patients. Thus, this review explores the regulation of pHe in the TME and its potential role in improving cancer immunotherapy. Full article
(This article belongs to the Special Issue Progress in Cancer Immunotherapies)
Show Figures

Figure 1

20 pages, 2486 KB  
Review
Natural Killer-Based Therapy: A Prospective Thought for Cancer Treatment Related to Diversified Drug Delivery Pathways
by Jing Zang, Yijun Mei, Shiguo Zhu, Shaoping Yin, Nianping Feng, Tianyuan Ci and Yaqi Lyu
Pharmaceutics 2024, 16(7), 939; https://doi.org/10.3390/pharmaceutics16070939 - 14 Jul 2024
Cited by 1 | Viewed by 2247
Abstract
Immunotherapy has been a research hotspot due to its low side effects, long-lasting efficacy, and wide anti-tumor spectrum. Recently, NK cell-based immunotherapy has gained broad attention for its unique immunological character of tumor identification and eradication and low risk of graft-versus-host disease and [...] Read more.
Immunotherapy has been a research hotspot due to its low side effects, long-lasting efficacy, and wide anti-tumor spectrum. Recently, NK cell-based immunotherapy has gained broad attention for its unique immunological character of tumor identification and eradication and low risk of graft-versus-host disease and cytokine storm. With the cooperation of a drug delivery system (DDS), NK cells activate tumoricidal activity by adjusting the balance of the activating and inhibitory signals on their surface after drug-loaded DDS administration. Moreover, NK cells or NK-derived exosomes can also be applied as drug carriers for distinct modification to promote NK activation and exert anti-tumor effects. In this review, we first introduce the source and classification of NK cells and describe the common activating and inhibitory receptors on their surface. Then, we summarize the strategies for activating NK cells in vivo through various DDSs. Finally, the application prospects of NK cells in tumor immunotherapy are also discussed. Full article
(This article belongs to the Special Issue Advanced Nanopharmaceuticals for Anticancer Therapy)
Show Figures

Figure 1

30 pages, 4336 KB  
Review
Tumor Microenvironment Modulation by Cancer-Derived Extracellular Vesicles
by Artem Ten, Vadim Kumeiko, Vladislav Farniev, Huile Gao and Maxim Shevtsov
Cells 2024, 13(8), 682; https://doi.org/10.3390/cells13080682 - 15 Apr 2024
Cited by 12 | Viewed by 5928
Abstract
The tumor microenvironment (TME) plays an important role in the process of tumorigenesis, regulating the growth, metabolism, proliferation, and invasion of cancer cells, as well as contributing to tumor resistance to the conventional chemoradiotherapies. Several types of cells with relatively stable phenotypes have [...] Read more.
The tumor microenvironment (TME) plays an important role in the process of tumorigenesis, regulating the growth, metabolism, proliferation, and invasion of cancer cells, as well as contributing to tumor resistance to the conventional chemoradiotherapies. Several types of cells with relatively stable phenotypes have been identified within the TME, including cancer-associated fibroblasts (CAFs), tumor-associated macrophages (TAMs), neutrophils, and natural killer (NK) cells, which have been shown to modulate cancer cell proliferation, metastasis, and interaction with the immune system, thus promoting tumor heterogeneity. Growing evidence suggests that tumor-cell-derived extracellular vesicles (EVs), via the transfer of various molecules (e.g., RNA, proteins, peptides, and lipids), play a pivotal role in the transformation of normal cells in the TME into their tumor-associated protumorigenic counterparts. This review article focuses on the functions of EVs in the modulation of the TME with a view to how exosomes contribute to the transformation of normal cells, as well as their importance for cancer diagnosis and therapy. Full article
(This article belongs to the Special Issue The Crosstalk between Malignant Cells and Their Microenvironment)
Show Figures

Graphical abstract

24 pages, 5202 KB  
Article
Combined Role of Interleukin-15 Stimulated Natural Killer Cell-Derived Extracellular Vesicles and Carboplatin in Osimertinib-Resistant H1975 Lung Cancer Cells with EGFR Mutations
by Aakash Nathani, Li Sun, Islauddin Khan, Mounika Aare, Arvind Bagde, Yan Li and Mandip Singh
Pharmaceutics 2024, 16(1), 83; https://doi.org/10.3390/pharmaceutics16010083 - 8 Jan 2024
Cited by 19 | Viewed by 4367
Abstract
In this study, we evaluated IL-15 stimulated natural killer cell-derived EVs (NK-EVs) as therapeutic agents in vitro and in vivo in Osimertinib-resistant lung cancer (H1975R) with EGFR mutations (L858R) in combination with carboplatin (CBP). NK-EVs were isolated by ultracentrifugation and characterized by nanoparticle [...] Read more.
In this study, we evaluated IL-15 stimulated natural killer cell-derived EVs (NK-EVs) as therapeutic agents in vitro and in vivo in Osimertinib-resistant lung cancer (H1975R) with EGFR mutations (L858R) in combination with carboplatin (CBP). NK-EVs were isolated by ultracentrifugation and characterized by nanoparticle tracking analysis, and atomic force microscopy imaging revealed vesicles with a spherical form and sizes meeting the criteria of exosomal EVs. Further, Western blot studies demonstrated the presence of regular EV markers along with specific NK markers (perforin and granzyme). EVs were also characterized by proteomic analysis, which demonstrated that EVs had proteins for natural killer cell-mediated cytotoxicity (Granzyme B) and T cell activation (perforin and plastin-2). Gene oncology analysis showed that these differentially expressed proteins are involved in programmed cell death and positive regulation of cell death. Further, isolated NK-EVs were cytotoxic to H1975R cells in vitro in 2D and 3D cell cultures. CBP’s IC50 was reduced by approximately in 2D and 3D cell cultures when combined with NK-EVs. The EVs were then combined with CBP and administered by i.p. route to H1975R tumor xenografts, and a significant reduction in tumor volume in vivo was observed. Our findings show for the first time that NK-EVs target the PD-L1/PD-1 immunological checkpoint to induce apoptosis and anti-inflammatory response by downregulation of SOD2, PARP, BCL2, SET, NF-κB, and TGF-ß. The ability to isolate functional NK-EVs on a large scale and use them with platinum-based drugs may lead to new clinical applications. The results of the present study suggest the possibility of the combination of NK-cell-derived EVs and CBP as a viable immunochemotherapeutic strategy for resistant cancers. Full article
(This article belongs to the Special Issue Combination Therapeutic Delivery Systems)
Show Figures

Graphical abstract

16 pages, 3878 KB  
Article
miR-221-5p and miR-186-5p Are the Critical Bladder Cancer Derived Exosomal miRNAs in Natural Killer Cell Dysfunction
by Ting Huyan, Lina Gao, Na Gao, Chaochao Wang, Wuli Guo, Xiaojie Zhou and Qi Li
Int. J. Mol. Sci. 2022, 23(23), 15177; https://doi.org/10.3390/ijms232315177 - 2 Dec 2022
Cited by 27 | Viewed by 3453
Abstract
Bladder cancer (BC) is the tenth most commonly diagnosed cancer worldwide, and its carcinogenesis mechanism has not been fully elucidated. BC is able to induce natural killer (NK) cell dysfunction and escape immune surveillance. The present study found that exosomes derived from the [...] Read more.
Bladder cancer (BC) is the tenth most commonly diagnosed cancer worldwide, and its carcinogenesis mechanism has not been fully elucidated. BC is able to induce natural killer (NK) cell dysfunction and escape immune surveillance. The present study found that exosomes derived from the urinary bladder cancer cell line (T24 cell) contribute in generating NK cell dysfunction by impairing viability, and inhibiting the cytotoxicity of the NK cell on target cells. Meanwhile, T24 cell-derived exosomes inhibited the expression of the important functional receptors NKG2D, NKp30, and CD226 on NK cells as well as the secretion of perforin and granzyme-B. The critical miRNAs with high expression in T24 cell-derived exosomes were identified using high-throughput sequencing. Furthermore, following dual-luciferase reporter assay and transfection experiments, miR-221-5p and miR-186-5p were confirmed as interfering with the stability of the mRNAs of DAP10, CD96, and the perforin gene in NK cells and may be potential targets used in the therapy for BC. Full article
(This article belongs to the Special Issue Extracellular Vesicles and Their Role in Immunomodulation and Cancer)
Show Figures

Figure 1

17 pages, 6388 KB  
Article
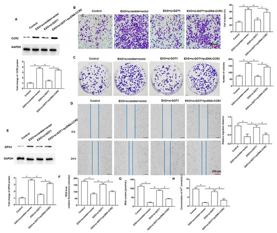
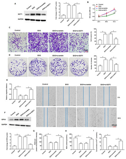
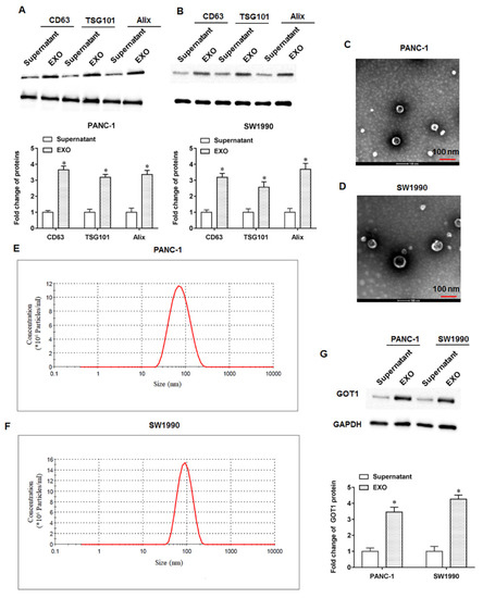
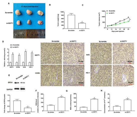
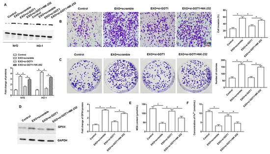
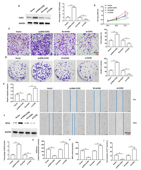
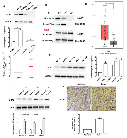
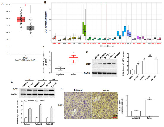
Tumor Cell Derived Exosomal GOT1 Suppresses Tumor Cell Ferroptosis to Accelerate Pancreatic Cancer Progression by Activating Nrf2/HO-1 Axis via Upregulating CCR2 Expression
by Yao Guo, Taoyu Chen, Xueyi Liang, Shanmiao Gou, Jiongxin Xiong, Jing Cui and Tao Peng
Cells 2022, 11(23), 3893; https://doi.org/10.3390/cells11233893 - 2 Dec 2022
Cited by 23 | Viewed by 3097
Abstract
Recently, evidence has shown that GOT1 expression is upregulated in pancreatic cancer tissues and promotes cancer development, but the specific mechanism remains unclear. We found that GOT1 expression was upregulated in pancreatic cancer cell-derived exosomes. When PANC-1 cells were incubated with exosomes alone [...] Read more.
Recently, evidence has shown that GOT1 expression is upregulated in pancreatic cancer tissues and promotes cancer development, but the specific mechanism remains unclear. We found that GOT1 expression was upregulated in pancreatic cancer cell-derived exosomes. When PANC-1 cells were incubated with exosomes alone or transfected together with si-GOT1, we found that exosomes enhanced cell proliferation, invasion and migration, promoted ferroptosis, and si-GOT1 reversed the effects of exosomes. The results of online bioinformatics database analysis indicated that CCR2 was a potential binding protein of GOT1 and is highly expressed in pancreatic cancer tissues. PANC-1 cells were transfected with pcDNA-CCR2 or si-CCR2, and it was found that pcDNA-CCR2 enhanced cell proliferation, invasion and migration, promoted ferroptosis, and si-CCR2 had an opposite effect. Next, exosome-treated cells were transfected with si-GOT1 alone or together with pcDNA-CCR2, and we found that exosomes promoted CCR2 expression, promoted cell proliferation and invasion, and inhibited ferroptosis, the transfection of si-GOT1 abolished the effect of exosomes, and the transfection of pcDNA-CCR2 again reversed the effect of si-GOT1. Furthermore, when exosome-treated cells were transfected with si-GOT1 alone or co-incubated with Nrf2 activator NK-252, we found that si-GOT1 reversed the promoting effect of exosomes on Nrf2 and HO-1 expression, as well as its inhibitory effect on ferroptosis, but this effect was abrogated by NK-252. In vivo studies showed that knockdown of GOT1 expression inhibited tumor formation compared with tumor tissues formed upon exosome induction, which was mediated by promoting ferroptosis via suppressing the protein expression of GOT1, CCR2, Nrf2 and HO-1 in tumor tissues. Full article
Show Figures

Figure 1

20 pages, 3789 KB  
Review
Modern Advances in CARs Therapy and Creating a New Approach to Future Treatment
by Karol Sadowski, Wioletta Olejarz and Grzegorz Basak
Int. J. Mol. Sci. 2022, 23(23), 15006; https://doi.org/10.3390/ijms232315006 - 30 Nov 2022
Cited by 13 | Viewed by 4164
Abstract
Genetically engineered T and NK cells expressing a chimeric antigen receptor (CAR) are promising cytotoxic cells for the treatment of hematological malignancies and solid tumors. Despite the successful therapies using CAR-T cells, they have some disadvantages, such as cytokine release syndrome (CRS), neurotoxicity, [...] Read more.
Genetically engineered T and NK cells expressing a chimeric antigen receptor (CAR) are promising cytotoxic cells for the treatment of hematological malignancies and solid tumors. Despite the successful therapies using CAR-T cells, they have some disadvantages, such as cytokine release syndrome (CRS), neurotoxicity, or graft-versus-host-disease (GVHD). CAR-NK cells have lack or minimal cytokine release syndrome and neurotoxicity, but also multiple mechanisms of cytotoxic activity. NK cells are suitable for developing an “off the shelf” therapeutic product that causes little or no graft versus host disease (GvHD), but they are more sensitive to apoptosis and have low levels of gene expression compared to CAR-T cells. To avoid these adverse effects, further developments need to be considered to enhance the effectiveness of adoptive cellular immunotherapy. A promising approach to enhance the effectiveness of adoptive cellular immunotherapy is overcoming terminal differentiation or senescence and exhaustion of T cells. In this case, EVs derived from immune cells in combination therapy with drugs may be considered in the treatment of cancer patients, especially effector T and NK cells-derived exosomes with the cytotoxic activity of their original cells. Full article
(This article belongs to the Special Issue Cancer Immunotherapy: Recent Progress)
Show Figures

Figure 1

24 pages, 994 KB  
Review
Regulation of Extracellular Vesicle-Mediated Immune Responses against Antigen-Specific Presentation
by Yasunari Matsuzaka and Ryu Yashiro
Vaccines 2022, 10(10), 1691; https://doi.org/10.3390/vaccines10101691 - 10 Oct 2022
Cited by 22 | Viewed by 4296
Abstract
Extracellular vesicles (EVs) produced by various immune cells, including B and T cells, macrophages, dendritic cells (DCs), natural killer (NK) cells, and mast cells, mediate intercellular communication and have attracted much attention owing to the novel delivery system of molecules in vivo. DCs [...] Read more.
Extracellular vesicles (EVs) produced by various immune cells, including B and T cells, macrophages, dendritic cells (DCs), natural killer (NK) cells, and mast cells, mediate intercellular communication and have attracted much attention owing to the novel delivery system of molecules in vivo. DCs are among the most active exosome-secreting cells of the immune system. EVs produced by cancer cells contain cancer antigens; therefore, the development of vaccine therapy that does not require the identification of cancer antigens using cancer-cell-derived EVs may have significant clinical implications. In this review, we summarise the molecular mechanisms underlying EV-based immune responses and their therapeutic effects on tumour vaccination. Full article
(This article belongs to the Special Issue Extracellular Vesicle-Based Vaccines)
Show Figures

Figure 1

31 pages, 2805 KB  
Review
Hypoxia-Regulated Tumor-Derived Exosomes and Tumor Progression: A Focus on Immune Evasion
by Xuejun Shao, Shenghao Hua, Tao Feng, Dickson Kofi Wiredu Ocansey and Lei Yin
Int. J. Mol. Sci. 2022, 23(19), 11789; https://doi.org/10.3390/ijms231911789 - 4 Oct 2022
Cited by 37 | Viewed by 6355
Abstract
Tumor cells express a high quantity of exosomes packaged with unique cargos under hypoxia, an important characteristic feature in solid tumors. These hypoxic tumor-derived exosomes are, crucially, involved in the interaction of cancer cells with their microenvironment, facilitating not only immune evasion, but [...] Read more.
Tumor cells express a high quantity of exosomes packaged with unique cargos under hypoxia, an important characteristic feature in solid tumors. These hypoxic tumor-derived exosomes are, crucially, involved in the interaction of cancer cells with their microenvironment, facilitating not only immune evasion, but increased cell growth and survival, enhanced angiogenesis, epithelial–mesenchymal transition (EMT), therapeutic resistance, autophagy, pre-metastasis, and metastasis. This paper explores the tumor microenvironment (TME) remodeling effects of hypoxic tumor-derived exosome towards facilitating the tumor progression process, particularly, the modulatory role of these factors on tumor cell immune evasion through suppression of immune cells, expression of surface recognition molecules, and secretion of antitumor soluble factor. Tumor-expressed exosomes educate immune effector cells, including macrophages, monocytes, T cells, natural killer (NK) cells, dendritic cells (DCs), γδ T lymphocytes, regulatory T cells (Tregs), myeloid-derived suppressor cells (MDSCs), mast cells, and B cells, within the hypoxic TME through the release of factors that regulate their recruitment, phenotype, and function. Thus, both hypoxia and tumor-derived exosomes modulate immune cells, growth factors, cytokines, receptor molecules, and other soluble factors, which, together, collaborate to form the immune-suppressive milieu of the tumor environment. Exploring the contribution of exosomal cargos, such as RNAs and proteins, as indispensable players in the cross-talk within the hypoxic tumor microenvironmental provides a potential target for antitumor immunity or subverting immune evasion and enhancing tumor therapies. Full article
(This article belongs to the Special Issue Extracellular Vesicles and Their Role in Immunomodulation and Cancer)
Show Figures

Figure 1

27 pages, 3943 KB  
Review
Strategies for Potentiating NK-Mediated Neuroblastoma Surveillance in Autologous or HLA-Haploidentical Hematopoietic Stem Cell Transplants
by Cristina Bottino, Mariella Della Chiesa, Stefania Sorrentino, Martina Morini, Chiara Vitale, Alessandra Dondero, Annalisa Tondo, Massimo Conte, Alberto Garaventa and Roberta Castriconi
Cancers 2022, 14(19), 4548; https://doi.org/10.3390/cancers14194548 - 20 Sep 2022
Cited by 5 | Viewed by 3938
Abstract
High-risk neuroblastomas (HR-NB) still have an unacceptable 5-year overall survival despite the aggressive therapy. This includes standardized immunotherapy combining autologous hemopoietic stem cell transplantation (HSCT) and the anti-GD2 mAb. The treatment did not significantly change for more than one decade, apart from the [...] Read more.
High-risk neuroblastomas (HR-NB) still have an unacceptable 5-year overall survival despite the aggressive therapy. This includes standardized immunotherapy combining autologous hemopoietic stem cell transplantation (HSCT) and the anti-GD2 mAb. The treatment did not significantly change for more than one decade, apart from the abandonment of IL-2, which demonstrated unacceptable toxicity. Of note, immunotherapy is a promising therapeutic option in cancer and could be optimized by several strategies. These include the HLA-haploidentical αβT/B-depleted HSCT, and the antibody targeting of novel NB-associated antigens such as B7-H3, and PD1. Other approaches could limit the immunoregulatory role of tumor-derived exosomes and potentiate the low antibody-dependent cell cytotoxicity of CD16 dim/neg NK cells, abundant in the early phase post-transplant. The latter effect could be obtained using multi-specific tools engaging activating NK receptors and tumor antigens, and possibly holding immunostimulatory cytokines in their construct. Finally, treatments also consider the infusion of novel engineered cytokines with scarce side effects, and cell effectors engineered with chimeric antigen receptors (CARs). Our review aims to discuss several promising strategies that could be successfully exploited to potentiate the NK-mediated surveillance of neuroblastoma, particularly in the HSCT setting. Many of these approaches are safe, feasible, and effective at pre-clinical and clinical levels. Full article
(This article belongs to the Section Cancer Therapy)
Show Figures

Figure 1

Back to TopTop