Sign in to use this feature.

Years

Between: -

Subjects

remove_circle_outline
remove_circle_outline
remove_circle_outline
remove_circle_outline
remove_circle_outline
remove_circle_outline
remove_circle_outline
remove_circle_outline
remove_circle_outline

Journals

remove_circle_outline
remove_circle_outline
remove_circle_outline
remove_circle_outline
remove_circle_outline
remove_circle_outline
remove_circle_outline
remove_circle_outline
remove_circle_outline
remove_circle_outline
remove_circle_outline
remove_circle_outline
remove_circle_outline
remove_circle_outline
remove_circle_outline

Article Types

Countries / Regions

remove_circle_outline
remove_circle_outline
remove_circle_outline
remove_circle_outline
remove_circle_outline
remove_circle_outline

Search Results (663)

Search Parameters:
Keywords = Mali

Order results
Result details
Results per page
Select all
Export citation of selected articles as:
17 pages, 17404 KB  
Article
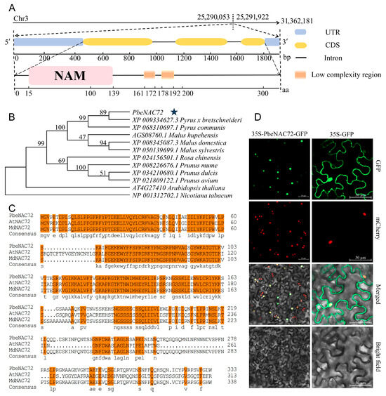
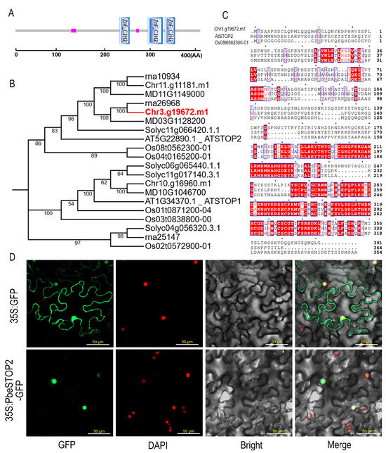
Jasmonic Acid Signals Involved in Valsa Canker Resistance Caused by C2H2-Type Transcription Factor PbeSTOP2 in Pyrus betulifolia
by Longgang Zuo, Zhihong Liu, E Sun, Yuan Lu, Minrui Cai, Hongqiang Yu, Junying Zhao and Cunwu Zuo
Curr. Issues Mol. Biol. 2026, 48(1), 14; https://doi.org/10.3390/cimb48010014 - 23 Dec 2025
Viewed by 138
Abstract
Valsa canker, a destructive necrotrophic disease caused by Valsa species (V. mali and V. pyri), threatens global apple and pear production. Resistance breeding has gained much attention because of its environmental friendliness and effectiveness, making it extremely critical to obtain key [...] Read more.
Valsa canker, a destructive necrotrophic disease caused by Valsa species (V. mali and V. pyri), threatens global apple and pear production. Resistance breeding has gained much attention because of its environmental friendliness and effectiveness, making it extremely critical to obtain key disease resistance genes. In this study, we identified that the expression of PbeSTOP2, a C2H2-type transcription factor in ‘Duli-G03’ (Pyrus betulifolia, rootstock of pear), was induced in response to signals from Vp and Vp metabolites (VpM). Transient expression in fruits and stable overexpression in suspension cells demonstrated that PbeSTOP2 enhances resistance to Vp. In overexpressing cells, genes associated with jasmonic acid (JA) and pattern-triggered immunity (PTI) signaling were upregulated, and endogenous JA and auxin (IAA) levels increased. These results revealed that JA signaling was involved in the enhanced Valsa canker resistance conferred by PbeSTOP2 overexpression. This finding on host disease resistance should facilitate the breeding efforts for Valsa canker resistance. Full article
(This article belongs to the Section Molecular Plant Sciences)
Show Figures

Figure 1

13 pages, 382 KB  
Article
Antibiotic Use in Surgical Wards: A Point Prevalence Survey Based on the WHO AWaRe Methodology
by Jacopo Dolcini, Giorgia Maria Ricciotti, Giorgio Firmani, Lara Larcinese, Daniele Barbaresi, Ilaria Maria Faggi, Lucia Gatti, Anita Genga, Erlil Mali, Alex Marcello, Alessia Rinaldi, Oriana Dunia Toscano, Roberta Domizi, Marcello Mario D’Errico and Pamela Barbadoro
Antibiotics 2026, 15(1), 12; https://doi.org/10.3390/antibiotics15010012 - 20 Dec 2025
Viewed by 238
Abstract
Background/Objectives: In surgical antibiotic prophylaxis (SAP), most studies continue to report the number of prescriptions aggregated at the hospital level, rarely integrating the World Health Organization (WHO) Access, Watch, and Reserve (AWaRe) classes with standardized volume indicators. This study aimed to evaluate [...] Read more.
Background/Objectives: In surgical antibiotic prophylaxis (SAP), most studies continue to report the number of prescriptions aggregated at the hospital level, rarely integrating the World Health Organization (WHO) Access, Watch, and Reserve (AWaRe) classes with standardized volume indicators. This study aimed to evaluate the utilization of antibiotics for SAP in a large Italian teaching hospital using both the number of prescriptions and defined daily doses (DDDs) and mapped the AWaRe models across different surgical specialties to highlight differences relevant to management. Methods: We conducted a prospective hospital-wide surveillance of all consecutive patients undergoing surgical procedures between March and May 2023 at the Azienda Ospedaliero-Universitaria delle Marche. Data included demographics, surgical specialty, and all antibiotic administrations with indication. For SAP, each prescription was classified according to the 2023 WHO AWaRe framework, and consumption was quantified using the WHO ATC/DDD methodology. Results: A total of 914 patients were monitored, with complete antibiotic data for 793 (86.8%). Among 433 SAP prescriptions, the most frequently used agent was cefazolin (82%), followed by amoxicillin/β-lactamase inhibitor (5%) and metronidazole (5%). According to AWaRe, 93% of SAP prescriptions were Access agents and 7% were Watch agents; no Reserve antibiotics were used. When expressed in DDDs (total: 443.5), 87.8% were Access and 12.2% Watch. Cefazolin accounted for over 85% of Access DDDs. Conclusions: By combining AWaRe classes with DDDs and resolving results by surgical specialty, this study extends hospital-level metrics and provides a pragmatic framework for SAP benchmarking. The predominance of Access agents is consistent with management objectives, while differences across specialties identify concrete tools for local quality improvement. Full article
Show Figures

Figure 1

11 pages, 246 KB  
Article
Geohelminthiasis and Malaria Co-Infection in Pregnant Women in Kinshasa: Case of Lisungi and Lukunga Hospitals in Democratic Republic of the Congo
by Clarisse Dianzenza, Japhet Kabalu Tshiongo, Lise Kuseke, Francine Muswele, Gustave Kasereka, Daddy Mangungulu, Eddy Kakiese Laken, Vivi Maketa Tevuzula, Kassoum Kayentao and Hypolite Muhindo Mavoko
Pathogens 2026, 15(1), 4; https://doi.org/10.3390/pathogens15010004 - 20 Dec 2025
Viewed by 263
Abstract
Background: Geohelminthiasis and malaria are major public health problems in Kinshasa. Pregnant women are particularly vulnerable to these conditions due to their weakened immunity, with severe complications such as maternal anemia and low birth weight. This study assessed the prevalence and associated factors [...] Read more.
Background: Geohelminthiasis and malaria are major public health problems in Kinshasa. Pregnant women are particularly vulnerable to these conditions due to their weakened immunity, with severe complications such as maternal anemia and low birth weight. This study assessed the prevalence and associated factors of geohelminth–malaria co-infection. Methods: A cross-sectional study was conducted in two hospitals in Kinshasa, Democratic Republic of the Congo, which included 336 pregnant women. The lab analyses included thick smears for malaria, stool examinations for geohelminths, and hemoglobin measurements. Multivariate logistic regression was used to identify associated variables, with a significance level set at p < 0.05. Results: Geohelminth–malaria co-infection was observed in 5.7% of pregnant women, while the prevalence of geohelminthiasis alone was 7.7%. Ascaris lumbricoides was the most frequent parasite (6.3%), followed by Trichuris trichiura (1.5%) and Ancylostoma duodenale (0.3%). The third trimester was associated with a significantly increased risk of co-infection and geohelminthiasis (ORa = 5.8; 95% CI: 1.36–9.23; p = 0.0077). No significant association was found between co-infection and maternal anemia. Conclusions: Although co-infection prevalence was low in Kinshasa, the third trimester is a risk period. Systematic screening and integrated management during pregnancy are recommended. Full article
(This article belongs to the Special Issue Parasitic Helminths and Control Strategies)
20 pages, 2497 KB  
Article
A Softsensor for Wind Measurements in Karst Caves
by Juš Kocijan, Matija Perne, Franci Gabrovšek, Primož Mlakar, Boštjan Grašič and Marija Zlata Božnar
Sensors 2026, 26(1), 22; https://doi.org/10.3390/s26010022 - 19 Dec 2025
Viewed by 271
Abstract
A data-driven soft sensor of wind in a cave passage is developed as an alternative to physical anemometers for measuring wind velocity. It is intended to either fill data gaps during periods without physical measurements or to serve as a substitute for the [...] Read more.
A data-driven soft sensor of wind in a cave passage is developed as an alternative to physical anemometers for measuring wind velocity. It is intended to either fill data gaps during periods without physical measurements or to serve as a substitute for the physical sensor. It is implemented as a Gaussian process model, trained on one year of half-hourly measurements. Statistical measures and visual inspection of the test data indicate that both selected model structures perform well. Therefore, soft sensors represent a viable tool in underground meteorology. They may replace physical sensors that are fragile, power-intensive, or expensive. Alternatively, they can fill data gaps when a physical sensor is unavailable. Full article
(This article belongs to the Special Issue Novel Sensing Technologies for Environmental Monitoring and Detection)
Show Figures

Figure 1

21 pages, 3438 KB  
Article
Physicochemical Properties of Biochar Produced from Grapevine-Pruning Residues of 12 Cultivars
by Danko Cvitan, Dominik Anđelini, Melissa Prelac, Qaiser Javed, Zoran Užila, Igor Pasković, Nikola Major, Marko Černe, Smiljana Goreta Ban, Marijan Bubola, Ana Jeromel, Tomislav Karažija, Marko Petek, Ivan Nemet and Igor Palčić
Horticulturae 2026, 12(1), 4; https://doi.org/10.3390/horticulturae12010004 - 19 Dec 2025
Viewed by 225
Abstract
The valorization of grapevine pruning residues through pyrolysis provides a sustainable approach to agricultural waste management, producing biochar with agricultural use potential and carbon sink functionality. This study investigated pruning residues from 12 grapevine cultivars to evaluate the cultivar effects on biochar properties. [...] Read more.
The valorization of grapevine pruning residues through pyrolysis provides a sustainable approach to agricultural waste management, producing biochar with agricultural use potential and carbon sink functionality. This study investigated pruning residues from 12 grapevine cultivars to evaluate the cultivar effects on biochar properties. Samples were collected along the Croatian coast from Istria to Dalmatia and included six indigenous cultivars (Malvazija istarska, Pošip, Maraština, Teran, Plavina, and Plavac mali) and six introduced cultivars (Chardonnay, Pinot blanc, Sauvignon blanc, Merlot, Cabernet Sauvignon, and Syrah). For each cultivar, residues were collected from three distinct vineyards with three replicates per vineyard. Pyrolysis was conducted in a muffle furnace at 400 °C. The pruning residues showed acidic pH (4.79–5.45), moderate electrical conductivity (1694–2390 µS cm−1), and ash contents of 2.65–3.49% among all cultivars. Significant differences were observed among cultivars in residue carbon content and ash fraction, which were reflected in the resulting biochar. Biochar yield ranged from 32% to 35%, while pH values were alkaline, ranging from 10.20 to 11.13. Total carbon increased from 43.77 to 45.36% in grapevine-pruning residues to 65.88–71.57% in biochar. FT-IR spectra revealed cultivar-dependent variation in aromatic C=C intensification, while SEM analysis indicated differences in pore abundance and surface area (1.63–4.13 m2 g−1) between cultivars. These results demonstrate that carbon-dense cultivars produced biochars with greater structural stability, indicating enhanced resistance to decomposition. Spectroscopic and microscopic analyses consistently showed increased aromatic condensation, reduced aliphatic functionality, and greater porosity following pyrolysis. These cultivar-dependent differences highlight pruning residues as a chemically heterogeneous but predictable feedstock, with biochar properties primarily governed by the intrinsic characteristics of the source material. Full article
(This article belongs to the Special Issue Driving Sustainable Agriculture Through Scientific Innovation)
Show Figures

Graphical abstract

19 pages, 3289 KB  
Article
An Ecofriendly Approach to Obtain Biodegradable Hydrogels by Reactive Extrusion
by João Otávio Ferraro Kishima, Mayara Thamela Pessoa Paiva, Maria Eduarda Matos Cassiano, Avacir Casanova Andrello and Suzana Mali
Biomass 2025, 5(4), 81; https://doi.org/10.3390/biomass5040081 - 18 Dec 2025
Viewed by 141
Abstract
Climate change and the impacts related to nonbiodegradable synthetic materials highlight the need for sustainable alternatives. Biopolymers from renewable sources show great potential for producing hydrogels, which are three-dimensionally crosslinked materials with high water absorption. In this work, super-absorbent biodegradable hydrogels were produced [...] Read more.
Climate change and the impacts related to nonbiodegradable synthetic materials highlight the need for sustainable alternatives. Biopolymers from renewable sources show great potential for producing hydrogels, which are three-dimensionally crosslinked materials with high water absorption. In this work, super-absorbent biodegradable hydrogels were produced via single-step reactive extrusion using mixtures of starch, gelatin, cellulose, and xanthan gum, with glycerol as a plasticizer, and citric acid as a crosslinking agent. Pelleted hydrogels were obtained with water absorption between 290% and 363%. Reactive extrusion promoted the formation of new ester and amide bonds, confirmed by FT-IR. Citric acid was effective as a crosslinker, and higher citric acid content (3%) produced samples with greater swelling, supported by the porous internal structure observed. Preliminary agricultural tests showed that the formulation with the highest citric acid content, when added to soil at 5%, significantly increased water-holding capacity and resulted in the highest germination rate of maize seeds. Overall, the extrusion process proved efficient, scalable, and environmentally friendly for producing biodegradable hydrogels for agricultural applications. Full article
Show Figures

Graphical abstract

13 pages, 6258 KB  
Article
Determining the Distribution of Red Deer (Cervus elaphus L.) in the Kopački Rit Nature Park Using Bioacoustic Monitoring
by Denis Deže, Siniša Ozimec, Vlatko Rožac, Ivana Majić, Tihomir Florijančić, Ankica Sarajlić, Dorijan Radočaj, Helena Ereš and Ivan Plaščak
Forests 2025, 16(12), 1872; https://doi.org/10.3390/f16121872 - 18 Dec 2025
Viewed by 247
Abstract
Red deer (Cervus elaphus), as a highly vocal species, provide versatile ecosystem functions beyond grazing. Their flexible use of different habitats allows them to occupy a variety of ecosystems. As global efforts to conserve biodiversity increase, there is a growing need [...] Read more.
Red deer (Cervus elaphus), as a highly vocal species, provide versatile ecosystem functions beyond grazing. Their flexible use of different habitats allows them to occupy a variety of ecosystems. As global efforts to conserve biodiversity increase, there is a growing need for new approaches to continuous wildlife monitoring. Bioacoustics is a rapidly developing field that provides valuable data, especially in environments that are difficult to access. The spatial occupancy of red deer in Kopački Rit Nature Park was investigated using passive acoustic devices during the rutting season (September–October) in 2023 and 2024. A total of 332,302 recordings were collected with AudioMoth devices configured to record for 1 min every 5 min over a 10-day period. A recognition model was trained on the Arbimon platform, and a random forest model was applied to the detection data. The occupancy model revealed differences in spatial occupancy between the two years. Although none of the tested covariates showed statistically significant effects, the observed differences likely reflect unmeasured ecological dynamics, such as hydrological variability and resource availability. These findings highlight the potential of passive acoustic monitoring as a reliable, non-invasive approach for large mammal studies. Full article
(This article belongs to the Section Forest Biodiversity)
Show Figures

Figure 1

8 pages, 3429 KB  
Proceeding Paper
Analysis of Revitalization Measures in Vortovský Stream Basin
by Kateřina Jurajdová Šťastná, Tomáš Dvorský, Vojtěch Václavík and Jan Unucka
Eng. Proc. 2025, 116(1), 36; https://doi.org/10.3390/engproc2025116036 - 11 Dec 2025
Viewed by 146
Abstract
The aim of this research was to evaluate the impact of revitalization measures implemented in the catchments of the Vortovský Stream and the Valčice Stream, located within the protected landscape area of the Žďárské vrchy in the Pardubice Region, Czech Republic. The assessment [...] Read more.
The aim of this research was to evaluate the impact of revitalization measures implemented in the catchments of the Vortovský Stream and the Valčice Stream, located within the protected landscape area of the Žďárské vrchy in the Pardubice Region, Czech Republic. The assessment was conducted using rainfall–runoff models HEC-HMS 4.13(The Hydrologic Engineering Center’s-Hydrologic Modeling System) and MIKE SHE version 2020 (MIKE System Hydrological European), and hydraulic models HEC-RAS 6.6 and MIKE 11 version 2020. The study focused on comparing the effects of revitalization on flow velocity in the Valčice Stream with its original state, evaluating the ability of the reconstructed ponds Malý Černý and Velký Černý to transform flood waves, and assessing the overall effectiveness of the revitalized areas in water retention within the landscape. The results demonstrate that the reconstruction of the ponds on the Valčice Stream significantly contributed to the safe transformation of flood flows, and that the revitalization of part of the stream resulted in a reduction in flow velocity in the channel. Furthermore, the revitalization measures in the Vortovský Stream catchment were found to have a positive effect on enhancing water retention in the area. Full article
Show Figures

Figure 1

15 pages, 2944 KB  
Article
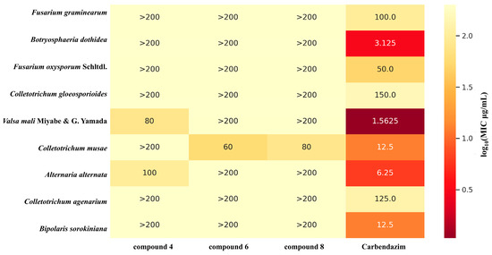
Identification, Subcellular Localization, and Infection-Related Expression of a Novel Haloacid Dehalogenase Gene (VmHAD) from Valsa mali Vm1
by Shuwu Zhang, Xingxu Chen, Cizhong Duan, Jia Liu, Fei Tao and Bingliang Xu
J. Fungi 2025, 11(12), 827; https://doi.org/10.3390/jof11120827 - 23 Nov 2025
Viewed by 562
Abstract
The haloacid dehalogenase (HAD) superfamily represents a large group of enzymes across diverse taxa. However, the characteristics and functional roles of HAD members in the destructive apple canker pathogen, Valsa mali strain Vm1 (Vm1), remain poorly understood, particularly regarding their expression during infection. [...] Read more.
The haloacid dehalogenase (HAD) superfamily represents a large group of enzymes across diverse taxa. However, the characteristics and functional roles of HAD members in the destructive apple canker pathogen, Valsa mali strain Vm1 (Vm1), remain poorly understood, particularly regarding their expression during infection. In this study, the full-length cDNA sequence of the VmHAD gene from Vm1 was cloned using rapid amplification of cDNA ends (RACE) technology, and its bioinformatic properties, subcellular localization, and expression patterns during infection were characterized. The VmHAD cDNA was 1044 bp in length, containing a complete open reading frame (ORF) of 798 bp that encodes a 265 amino acid protein with a conserved HAD-like domain. Phylogenetic analysis revealed that VmHAD shares the highest similarity with the (S)-2-haloacid dehalogenase (accession no. KUI70710.1) from Cytospora mali 03-8, belonging to the L-2-haloacid dehalogenase family within the HAD hydrolase superfamily. Subcellular localization analysis using a transient expression system in Nicotiana benthamiana indicated that VmHAD is distributed in both the nucleus and cytoplasm. Expression profiling demonstrated that VmHAD was significantly upregulated during the infection of detached apple branches by Vm1, with relative expression levels increasing 3.13-, 4.25-, and 3.98-fold at 3, 5, and 7 days post-inoculation, respectively, compared with day 1, whereas no expression was detected in the uninoculated control. These findings identify VmHAD as a novel HAD family member in Vm1 and suggest that it plays a potential role in the infection process and pathogenicity. This work provides new insights into the molecular mechanisms underlying V. mali pathogenicity and contributes to the development of effective strategies for disease management. Full article
(This article belongs to the Special Issue Control of Postharvest Fungal Diseases, 2nd Edition)
Show Figures

Figure 1

24 pages, 5343 KB  
Article
Quality Evaluation of Ready-to-Use Various Brown Rice (Oryza sativa) Powder Using Extrusion Process
by Jittimon Wongsa, Witoon Khawsuk, Tistaya Semangeon, Prateep Oupkaew, Karthikeyan Venkatachalam, Parinyaporn Nuurai and Narin Charoenphun
Foods 2025, 14(22), 3948; https://doi.org/10.3390/foods14223948 - 18 Nov 2025
Viewed by 919
Abstract
Extrusion is a method for preparing ready-to-use rice powders that can help reduce cooking time. This study aimed to investigate the effects of extrusion on the physicochemical properties, antioxidant, and anti-calcium oxalate crystal formation activities of rice powder from eight brown rice varieties. [...] Read more.
Extrusion is a method for preparing ready-to-use rice powders that can help reduce cooking time. This study aimed to investigate the effects of extrusion on the physicochemical properties, antioxidant, and anti-calcium oxalate crystal formation activities of rice powder from eight brown rice varieties. The results showed that all eight rice samples had moisture contents of 6.55–7.32% and aw values of 0.43–0.49. Glutinous rice has a higher water absorption index and swelling power than non-glutinous rice. The analysis of the aroma values using PCA and k-means revealed that the samples could be divided into two major groups based on their rice aroma, group 1 (RD43, Hom Mali 105, and Hom Mali Daeng) and group 2 (Khiaw Ngoo, Riceberry, Luem Pua, RD6, and Kum Lanna). RD43, Hom Mali 105, and Hom Mali Daeng had high peak viscosities (102–126 cP) and high breakdown values (51–83 cP), indicating high swelling. Riceberry had low peak viscosity values (27 cP) but high setback viscosity values (26 cP), indicating a strong tendency to retrogradation. In terms of bioactivity, Colored rice varieties contain high levels of total monomeric anthocyanins and phenolic compounds and exhibit strong antioxidant activity. Colored rice and colored glutinous rice exhibited a high percentage inhibition of calcium oxalate crystal formation (40.03–58.71%). This study highlights the importance of extrusion processing methods in preserving the nutritional benefits of different brown rice powders, which can be used in the food industry to enhance the nutritional value of rice products. Full article
Show Figures

Figure 1

38 pages, 917 KB  
Review
Sustainable Insect Pest Management Options for Rice Production in Sub-Saharan Africa
by Esther Pegalepo, Roland Bocco, Geoffrey Onaga, Francis Nwilene, Manuele Tamò, Abou Togola and Sanjay Kumar Katiyar
Insects 2025, 16(11), 1175; https://doi.org/10.3390/insects16111175 - 18 Nov 2025
Viewed by 2097
Abstract
Rice production in Sub-Saharan Africa (SSA) faces significant challenges due to insect pest infestations, which threaten food security and farmer livelihoods. This review examines the major insect pests affecting rice in SSA and highlights sustainable management strategies, drawing on successful case studies. It [...] Read more.
Rice production in Sub-Saharan Africa (SSA) faces significant challenges due to insect pest infestations, which threaten food security and farmer livelihoods. This review examines the major insect pests affecting rice in SSA and highlights sustainable management strategies, drawing on successful case studies. It explores successful methods, including the use of biological control agents in Nigeria; neem-based pesticides in Tanzania; push-pull technology in Kenya; agroecological practices in Mali; resistant rice varieties in Ghana and Nigeria; integrated farming systems in Liberia, Guinea Conakry, Nigeria, Kenya and Madagascar; and farmer field schools in Zambia. Emerging technologies such as biotechnology and precision agriculture offer further additional opportunities to enhance pest control when effectively integrated within existing IPM frameworks. However, financial constraints, limited awareness, policy-related challenges, and inadequate infrastructure continue to limit widespread adoption. In this context, the review identifies critical research gaps, including the need for region-specific solutions, improved biopesticides, and long-term assessment of sustainable practices. Policy recommendations call for greater government investments, capacity-building programs, supportive regulatory environments, and stronger collaboration among researchers, development partners, and local stakeholders. Addressing these challenges can foster resilient and sustainable rice production systems across SSA. Full article
(This article belongs to the Section Insect Pest and Vector Management)
Show Figures

Figure 1

30 pages, 5433 KB  
Systematic Review
Strongyloides stercoralis Infection in Humans in West Africa, 1975–2024: Systematic Review and Meta-Analysis
by Rufin K. Assaré, Mamadou Ouattara, Sören L. Becker, Fidèle K. Bassa, Nana R. Diakité, Jürg Utzinger and Eliézer K. N’Goran
Trop. Med. Infect. Dis. 2025, 10(11), 321; https://doi.org/10.3390/tropicalmed10110321 - 17 Nov 2025
Viewed by 682
Abstract
Strongyloidiasis is an underappreciated helminth infection that belongs to a group of neglected tropical diseases. The aim of this systematic review and meta-analysis was to determine the pooled prevalence of Strongyloides stercoralis infection in humans in 16 West African countries. We searched African [...] Read more.
Strongyloidiasis is an underappreciated helminth infection that belongs to a group of neglected tropical diseases. The aim of this systematic review and meta-analysis was to determine the pooled prevalence of Strongyloides stercoralis infection in humans in 16 West African countries. We searched African Journals Online, Embase, Horizon, Google Scholar, ProQuest, PubMed, Scopus, and Web of Science to identify articles assessing S. stercoralis prevalence data. The search was restricted to articles published between 1 January 1975 and 31 December 2024 without language restriction. We followed the PRISMA guidelines. A total of 21,250 articles were identified, 336 of which met the inclusion criteria. The most frequently used diagnostic tools were Kato-Katz (35.1%) and formol-ether coprological methods (23.4%). Strongyloidiasis was reported in 15 of the 16 West African countries; Mali was the only country where it was absent. The S. stercoralis regional prevalence was 4.4%, ranging from 0.2% in Burkina Faso to 18.9% in The Gambia. S. stercoralis infection prevalence decreased from 14.0% (1975–1984) to 4.1% (2015–2024). S. stercoralis prevalence showed strong heterogeneity with the highest prevalence mainly observed in countries in the Gulf of Guinea. Most of the employed diagnostic techniques were inappropriate; the reported S. stercoralis prevalence is, thus, likely an underestimation of the true situation. Our observations call for more sensitive S. stercoralis diagnostic tools and strategies for strongyloidiasis control that are tailored to the different social-ecological settings of West Africa. Full article
(This article belongs to the Special Issue Research Advances and New Perspectives on Helminthic Diseases)
Show Figures

Figure 1

921 KB  
Proceeding Paper
Exploring Green Tea Polyphenols Against Penicillin-Binding Proteins (PBPs) as Prospective Targets for Peptic Ulcer Treatment: In Silico Analysis
by Parasuram Ayyappan, Janavi Rao, Pratik Ganpule, Rakesh Somani and Suraj N. Mali
Chem. Proc. 2025, 18(1), 89; https://doi.org/10.3390/ecsoc-29-26744 - 12 Nov 2025
Viewed by 83
Abstract
Peptic ulcer disease, affecting almost 20% of the worldwide population, depicts an urgent need for effective treatment due to the limited therapeutic options available and the side effects associated with current drugs. The disease is often linked with Helicobacter pylori infection and NSAID [...] Read more.
Peptic ulcer disease, affecting almost 20% of the worldwide population, depicts an urgent need for effective treatment due to the limited therapeutic options available and the side effects associated with current drugs. The disease is often linked with Helicobacter pylori infection and NSAID usage, both of which compromise the mucosal lining of the stomach. There is growing evidence that dietary polyphenols can contribute to the prevention and management of various chronic diseases, including cancer and gastrointestinal disorders. Among these, green tea has garnered significant attention due to its rich polyphenolic content and associated health benefits. The abundance of green tea polyphenols (GTPs) exhibits chemoprotective, antimicrobial, and antioxidant properties. This study explores a set of 65 GTPs against penicillin-binding proteins (PBPs) as a molecular target to prevent peptic ulceration. Our molecular docking analysis revealed that the polyphenol ‘Epigallocatechin gallate’ (EGCG) exhibited effective binding affinity towards PBPs (PDB code: 1QMF), with a docking score of (−17.23 kcal/mol), followed then by Theaflavin-3-gallate (−16.57 kcal/mol) and Epigallocatechin (−15.91 kcal/mol). In silico ADME profiling indicated favorable pharmacokinetics for EGCG, including no AMES toxicity, low hERG inhibition, and good intestinal absorption. Our study highlights EGCG as a potential inhibitor of H. pylori, providing a promising natural therapeutic candidate for the management of peptic ulcer disease. Full article
Show Figures

Figure 1

21 pages, 2454 KB  
Article
Techno-Economic Analysis of Green Hydrogen Energy Production in West Africa
by Kokoutse Gawou, Obindah Gershon, Joseph Kwasi Asafo and Sonia Agbonjaru
Hydrogen 2025, 6(4), 97; https://doi.org/10.3390/hydrogen6040097 - 3 Nov 2025
Viewed by 1544
Abstract
The United Nations has set a global vision towards emissions reduction and green growth through the Sustainable Development Goals (SDGs). Towards the realisation of SDGS 7, 9, and 13, we focus on green hydrogen production as a potential pathway to achievement. Green hydrogen, [...] Read more.
The United Nations has set a global vision towards emissions reduction and green growth through the Sustainable Development Goals (SDGs). Towards the realisation of SDGS 7, 9, and 13, we focus on green hydrogen production as a potential pathway to achievement. Green hydrogen, produced via water electrolysis powered by renewable energy sources, represents a pivotal solution towards climate change mitigation. Energy access in West Africa remains a challenge, and dependency on fossil fuels persists. So, green hydrogen offers an opportunity to harness abundant solar resources, reduce carbon emissions, and foster economic development. This study evaluates the techno-economic feasibility of green hydrogen production in five West African countries: Ghana, Nigeria, Mali, Niger, and Senegal. The analyses cover the solar energy potential, hydrogen production capacities, and economic viability using the Levelised Cost of Hydrogen (LCOH) and Net Present Value (NPV). Results indicate substantial annual hydrogen production potential with LCOH values competitive with global benchmarks amidst the EU’s Carbon Border Adjustment Mechanism (CBAM). Despite this potential, several barriers exist, including high initial capital costs, policy and regulatory gaps, limited technical capacity, and water resource constraints. We recommend targeted strategies for strengthening policy frameworks, fostering international partnerships, enhancing regional infrastructure integration, and investing in capacity-building initiatives. By addressing these barriers, West Africa can be a key player in the global green hydrogen market. Full article
Show Figures

Figure 1

24 pages, 1694 KB  
Article
Methodological Approach in Selecting Sustainable Indicators (IPREGS) and Creating an Aggregated Composite Index (AKI) for Assessing the Sustainability of Mineral Resource Management: A Case Study of Varaždin County
by Melita Srpak, Darko Pavlović, Karolina Novak Mavar and Ivan Zelenika
Mining 2025, 5(4), 67; https://doi.org/10.3390/mining5040067 - 20 Oct 2025
Viewed by 484
Abstract
Varaždin County is rich in mineral resources, attracting considerable investor interest in opening new exploration areas and expanding existing exploitation fields. Since the economic value of mineral resources changes with market conditions, continuous professional assessment is required. Although the proposed methodological framework is [...] Read more.
Varaždin County is rich in mineral resources, attracting considerable investor interest in opening new exploration areas and expanding existing exploitation fields. Since the economic value of mineral resources changes with market conditions, continuous professional assessment is required. Although the proposed methodological framework is broadly applicable to mineral resource management, this case study focuses on the exploitation of construction sand and gravel deposits in Varaždin County. In this way, it addresses the sustainability challenges characteristic of quarry operations rather than large-scale mining projects. The objective of this study was to develop and test a new method for quantifying sustainability indicators in the mineral resource management (spatial, resource-related, environmental, economic, and social sustainability—IPREGS) and for calculating an aggregated composite index (AKI) using a pilot project for construction sand and gravel. The research establishes a cause–effect relationship between quantified indicators (IPREGS) and the newly established aggregated composite index (AKI). Methodologically, the study applied multivariate analysis to questionnaire data, enabling the selection, weighting, and aggregation of indicators and the design of a conceptual framework for AKI calculation. The resulting methodology provides an instrument for monitoring and improving sustainable mineral resource management, supporting the objectives of the circular economy. The findings highlight the potential of the AKI to reduce systemic inefficiencies, guide policy development, and offer a transparent mechanism for assessing both implementation and effectiveness. This significantly improves the current state and strengthens the basis for evidence-based economic policy-making. The case study in Varaždin County further demonstrated that the AKI not only reproduces administrative decisions with high consistency but also clarifies how applicants should proceed in cases of partial acceptance and how policymakers can interpret conflicting outcomes across different index variants. Full article
Show Figures

Figure 1

Back to TopTop