Sign in to use this feature.

Years

Between: -

Subjects

remove_circle_outline
remove_circle_outline
remove_circle_outline
remove_circle_outline
remove_circle_outline
remove_circle_outline
remove_circle_outline
remove_circle_outline
remove_circle_outline

Journals

Article Types

Countries / Regions

Search Results (22)

Search Parameters:
Keywords = MCDM/MCDA

Order results
Result details
Results per page
Select all
Export citation of selected articles as:
35 pages, 1398 KB  
Article
Application Potential of MCDM/MCDA Methods in Transport—Literature Review and Case Study
by Elżbieta Broniewicz and Karolina Ogrodnik
Sustainability 2025, 17(17), 7671; https://doi.org/10.3390/su17177671 - 26 Aug 2025
Cited by 1 | Viewed by 1090
Abstract
The paper’s priority aim is to review the scientific literature on multi-criteria analysis in the transport sector. The work is a continuation of research published in the previous works: Broniewicz, Ogrodnik, Multi-criteria analysis of transport infrastructure projects; and Broniewicz, Ogrodnik, A comparative evaluation [...] Read more.
The paper’s priority aim is to review the scientific literature on multi-criteria analysis in the transport sector. The work is a continuation of research published in the previous works: Broniewicz, Ogrodnik, Multi-criteria analysis of transport infrastructure projects; and Broniewicz, Ogrodnik, A comparative evaluation of multi-criteria analysis methods for sustainable transport. This paper updates the literature review of the subject matter, considering scientific papers published between 2021 and 2024. Based on a literature review, the topic’s popularity under study was assessed, the most popular methods/groups of MCDM/MCDA methods applied to transportation decision-making problems were identified, and new research topics that emerged in recent years were also identified. The article also includes the case study—a multi-criteria analysis of a selected road investment in Poland. The project variant was selected using four different criteria weighting methods, and the obtained results were compared. The comparative analysis performed allowed for the assessment of the application potential of the selected MCDM/MCDA methods. Special attention was paid to the weighting methods. Based on the multi-criteria analysis, a comparable set of weights was obtained using the AHP and Fuzzy AHP methods, while different results were obtained using the CRITIC method characterized by an objective approach to weighting. The TOPSIS method was used for the final ranking of the variants of the selected real road investment. The results confirmed the ranking obtained from the official design documentation of the selected investment. Full article
(This article belongs to the Special Issue Transport and Traffic Management for Green Environment)
Show Figures

Figure 1

20 pages, 1425 KB  
Article
Brake Disc Material Selection Based on MCDM and Simulation
by Javier Martínez-Gómez and Juan Francisco Nicolalde
Processes 2025, 13(5), 1287; https://doi.org/10.3390/pr13051287 - 23 Apr 2025
Viewed by 653
Abstract
Material selection is a crucial aspect of product design, often determining the success or failure of a product in the market. It involves an exploration of the main criteria for the application of the product, according to the properties required by the component [...] Read more.
Material selection is a crucial aspect of product design, often determining the success or failure of a product in the market. It involves an exploration of the main criteria for the application of the product, according to the properties required by the component to be designed. The present study aims to evaluate the material selection of a brake disc in light SUV-type vehicles. The material selection is based on multi-criteria decision making (MCDM) methods. Five different MCDM methods were used to select the best material alternatives and the ENTROPY method was used for weighting the criteria. In addition, a simulation is carried out to validate the results of the MCDM analysis and to show that the selected material can be used due to its strength and temperature conditions. Due to its low density, high yield strength, and good compressive strength, the best alternative is ASTM A536 material for three MCDM methods and the second option is ASTM A48 according to two methods. Full article
(This article belongs to the Special Issue Multi-Criteria Decision Making in Chemical and Process Engineering)
Show Figures

Figure 1

23 pages, 715 KB  
Article
SMART Multi-Criteria Decision Analysis (MCDA)—One of the Keys to Future Pandemic Strategies
by Gianina-Valentina Băcescu Ene, Mirela-Anca Stoia, Cristian Cojocaru and Doina Adina Todea
J. Clin. Med. 2025, 14(6), 1943; https://doi.org/10.3390/jcm14061943 - 13 Mar 2025
Cited by 2 | Viewed by 2843
Abstract
Background/Objectives: The COVID-19 pandemic underscored the need for adaptive public health strategies and effective decision-making tools to optimize clinical responses and policy measures based on regional contexts. This study aims to identify key criteria for developing a patient-centered strategy to enhance the resilience [...] Read more.
Background/Objectives: The COVID-19 pandemic underscored the need for adaptive public health strategies and effective decision-making tools to optimize clinical responses and policy measures based on regional contexts. This study aims to identify key criteria for developing a patient-centered strategy to enhance the resilience of Romania’s healthcare system during the pandemic. Methods: This research introduces a Multi-Criteria Decision Analysis (MCDA) model using the Simple Multiple Attribute Assessment Technique (SMART) to integrate quantitative and qualitative data, providing decision-makers with a structured tool for improving healthcare resilience. A survey of 412 Romanian healthcare professionals identified critical risks and opportunities. The study followed a two-phase approach: first, analyzing expert perceptions to determine key challenges; second, applying a mixed-methods evaluation to prioritize resilience-building strategies. Results: Four main challenges emerged: (1) healthcare workforce shortages causing excessive workload and stress, (2) poor communication and systemic inefficiencies limiting patient access, (3) weak crisis management due to delayed control measures, and (4) regulatory gaps leading to fragmented responses. Proposed solutions included workforce training, improved communication, telemedicine integration, increased financial support, and a unified legal framework. The SMART method facilitated the structured prioritization of these measures, with long-term system sustainability emerging as the most effective strategy for preventing future crises. Conclusions: This study demonstrates the value of integrating MCDA into healthcare decision-making, offering a scalable model for policymakers to enhance crisis response and resource allocation. By incorporating expert insights and patient needs, the proposed framework strengthens healthcare system preparedness, contributing to informed, patient-centered decision-making and long-term resilience. Ultimately, our findings not only contribute to the existing literature but may also open new directions to facilitate informed, patient-centered decision making, thereby strengthening the resilience of healthcare systems in crisis situations. Full article
(This article belongs to the Special Issue Chronic Lung Conditions: Integrative Approaches to Long-Term Care)
Show Figures

Figure 1

23 pages, 2184 KB  
Article
Determining the Main Resilience Competencies by Applying Fuzzy Logic in Military Organization
by Svajone Bekesiene, Oleksandr Nakonechnyi, Olena Kapustyan, Rasa Smaliukiene, Ramutė Vaičaitienė, Dalia Bagdžiūnienė and Rosita Kanapeckaitė
Mathematics 2023, 11(10), 2270; https://doi.org/10.3390/math11102270 - 12 May 2023
Cited by 6 | Viewed by 1774
Abstract
Military training programs have been developed to enhance soldier resilience competencies, which are necessary for soldiers to perform their duties effectively under stress. The ongoing military conflict in Ukraine and the experience of previous military missions abroad emphasize the need for effective training [...] Read more.
Military training programs have been developed to enhance soldier resilience competencies, which are necessary for soldiers to perform their duties effectively under stress. The ongoing military conflict in Ukraine and the experience of previous military missions abroad emphasize the need for effective training that helps soldiers recover quickly and continue their missions. However, selecting the most suitable resilience training program is challenging and the selection criteria need to be optimized to ensure the most needed competencies are considered. This study aimed to utilize a fuzzy MCDM method to establish the priority weight of decision-making criteria, identifying the core competencies necessary for soldier resilience training, and utilizing the fuzzy TOPSIS method to rank and select the most appropriate training program. The evaluation results were calculated using the MATLAB (R2020b) mathematical package developed by MathWorks. The application of the hierarchical MCDA model based on fuzzy sets theory indicated that mental agility is the most important competence in high-stress environments. The study found that the Mindfulness-Based Mind Fitness Training (MMFT) program, which is intended to regulate soldiers’ emotions, had the highest rank among evaluated options according to the combined FAHP sub-factor fuzzy weights and alternatives evaluation conducted using FTOPSIS. The study provides valuable information on the selection of military resilience training programs. Full article
Show Figures

Figure 1

24 pages, 1542 KB  
Article
Key Factors for Enhancing Home Care Workers’ Intention to Stay by Multiple-Criteria Decision Analysis
by Wei Hsu and Fang-Ping Shih
Healthcare 2023, 11(5), 750; https://doi.org/10.3390/healthcare11050750 - 3 Mar 2023
Cited by 4 | Viewed by 3571
Abstract
The ageing population is increasing rapidly in Taiwan, where the ageing rate exceeds even that of Japan, the United States and France. The increase in the disabled population and the impact of the COVID-19 pandemic have resulted in an increase in the demand [...] Read more.
The ageing population is increasing rapidly in Taiwan, where the ageing rate exceeds even that of Japan, the United States and France. The increase in the disabled population and the impact of the COVID-19 pandemic have resulted in an increase in the demand for long-term professional care, and the shortage of home care workers is one of the most important issues in the development of such care. This study explores the key factors that promote the retention of home care workers through multiple-criteria decision making (MCDM) to help managers of long-term care institutions retain home care talent. A hybrid model of multiple-criteria decision analysis (MCDA) combining Decision-Making Trial and Evaluation Laboratory (DEMATEL) and the analytic network process (ANP) was employed for relative analysis. Through literature discussion and interviews with experts, all factors that promote the retention and desire of home care workers were collected, and a hierarchical MCDM structure was constructed. Then, the hybrid MCDM model of DEMATEL and the ANP was used to analyze the questionnaire data of seven experts to evaluate the factor weights. According to the study results, the key direct factors are improving job satisfaction, supervisor leadership ability and respect, while salary and benefits are the indirect factor. This study uses the MCDA research method and establishes a framework by analyzing the facets and criteria of different factors to promote the retention of home care workers. The results will enable institutions to formulate relevant approaches to the key factors that promote the retention of domestic service personnel and to strengthen the intention of Taiwan’s home care workers to stay in the long-term care industry. Full article
(This article belongs to the Collection Health Care and Services for Elderly Population)
Show Figures

Figure 1

21 pages, 1605 KB  
Article
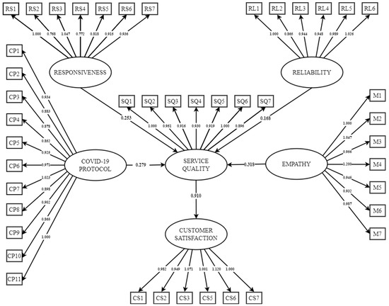
Determining Factors Affecting Perceived Customer Satisfaction on Public Utility Bus System in Occidental Mindoro, Philippines: A Case Study on Service Quality Assessment during Major Disruptions
by Yung-Tsan Jou, Charmine Sheena Saflor, Klint Allen Mariñas and Michael Nayat Young
Sustainability 2023, 15(4), 2996; https://doi.org/10.3390/su15042996 - 7 Feb 2023
Cited by 7 | Viewed by 15176
Abstract
The imposition of lockdown due to the COVID-19 pandemic has affected the majority of enterprises throughout the globe. The public transportation sector was greatly affected, especially in provincial areas in the Philippines. This study aimed to investigate the service quality of bus transits [...] Read more.
The imposition of lockdown due to the COVID-19 pandemic has affected the majority of enterprises throughout the globe. The public transportation sector was greatly affected, especially in provincial areas in the Philippines. This study aimed to investigate the service quality of bus transits in Occidental Mindoro during the COVID-19 pandemic using Analytical Hierarchy Process (AHP) and SERVQUAL dimensions. A total of 200 individuals completed a 67-question online questionnaire. AHP was utilized to determine which bus providers need to be improved the most. Then, the SERVQUAL approach was used. The five dimensions were linked with the use of new technologies, including the COVID-19 protocol, service quality, and customer satisfaction as latent variables in structural equation modeling. The AHP results indicated that safety accounts for the most significant weight for bus passengers. Moreover, service quality, responsiveness, reliability, empathy, and COVID-19 protocol significantly enhance service and customer satisfaction. The findings of this research study can now serve as a service quality assessment and guidelines to provide a sustainable public bus transportation; it can also help determine the significant and insignificant factors in enhancing the service quality and improving the customer satisfaction of bus providers worldwide. Full article
Show Figures

Figure 1

18 pages, 357 KB  
Article
Application Framework of Multi-Criteria Methods in Sustainability Assessment
by Paweł Ziemba
Energies 2022, 15(23), 9201; https://doi.org/10.3390/en15239201 - 5 Dec 2022
Cited by 22 | Viewed by 2503
Abstract
In the contemporary literature on sustainability, one can notice an increasingly frequent use of Multi-Criteria Decision Analysis (MCDA) methods instead of classic sustainability indices. The MCDA method should be tailored to the specific sustainability problem and decision situation so that its results are [...] Read more.
In the contemporary literature on sustainability, one can notice an increasingly frequent use of Multi-Criteria Decision Analysis (MCDA) methods instead of classic sustainability indices. The MCDA method should be tailored to the specific sustainability problem and decision situation so that its results are credible and satisfactory for the decision-maker. Therefore, the following research questions arise: (1) which MCDA methods are most often used in sustainability problems, and (2) which methods should be used depending on the characteristics of a particular sustainability decision problem and its assessment. The aim of the article is to scientifically analyse the applicability of various MCDA methods in decision-making problems related to sustainability, sustainable development, and sustainability assessment. In the article, based on the analysis of the literature, a set of features has been developed that determines the possibility of using individual MCDA methods in sustainability problems. Then, the characteristics of 28 methods are presented and the framework for selecting the MCDA method for the purpose of sustainability decision problems is indicated. As a result of the conducted research, it was found that the most commonly used MCDA methods in sustainability problems are primarily methods based on arithmetic aggregation of criteria. In addition, fuzzy methods and fuzzy modifications of classical methods are used more often. Research has established that MCDA methods are more functional than classic sustainability indices. In addition, the use of MCDA methods in the assessment of sustainability gives much more flexibility than the use of classic indices. The proposed framework allows the decision-maker to independently assess the potential of using individual multi-criteria methods in specific decision-making problems related to sustainability. The framework enables the selection of an appropriate MCDA method depending on the defined needs of the decision-maker, resulting from the decision problem, its structure, and decision-making situation. Full article
16 pages, 1207 KB  
Article
Development of the PRISM Risk Assessment Method Based on a Multiple AHP-TOPSIS Approach
by Ferenc Bognár, Balázs Szentes and Petra Benedek
Risks 2022, 10(11), 213; https://doi.org/10.3390/risks10110213 - 9 Nov 2022
Cited by 17 | Viewed by 4590
Abstract
The PRISM method is a risk assessment approach that focuses on hidden-risk identification and ranking. The combined AHP-PRISM method was created for strategic assessments based on pairwise comparisons. The PRISM and AHP-PRISM methods have remarkable visual decision support and control functions that make [...] Read more.
The PRISM method is a risk assessment approach that focuses on hidden-risk identification and ranking. The combined AHP-PRISM method was created for strategic assessments based on pairwise comparisons. The PRISM and AHP-PRISM methods have remarkable visual decision support and control functions that make them useful in practical problem solving. However, the methods can be successfully applied with the same factor weights. To eliminate this significant disadvantage and enable an in-depth analysis of the alternatives based on the ideal best and ideal worst solutions, AHP-PRISM was integrated with TOPSIS in this study. As a result, the novel AHP-TOPSIS-based PRISM method can be configured more extensively for practical decision-making problems than the previous PRISM approaches. In addition, the novel method supports the ideal best and worst analysis of the alternatives without losing its ability to focus on identifying hidden risk. The method was tested on data related to strategic incident groups of incoming logistics business processes at a nuclear power plant. Full article
(This article belongs to the Special Issue New Advance of Risk Management Models)
Show Figures

Figure 1

26 pages, 3085 KB  
Article
Compromise Multi-Criteria Selection of E-Scooters for the Vehicle Sharing System in Poland
by Paweł Ziemba and Izabela Gago
Energies 2022, 15(14), 5048; https://doi.org/10.3390/en15145048 - 11 Jul 2022
Cited by 19 | Viewed by 2877
Abstract
In Poland, there is a high ratio of private transport and unfavorable patterns of daily commuting. These patterns can be changed by introducing comfortable and eco-friendly vehicles, such as e-scooters and e-bikes. At the same time, the development of the e-micromobility-based vehicle sharing [...] Read more.
In Poland, there is a high ratio of private transport and unfavorable patterns of daily commuting. These patterns can be changed by introducing comfortable and eco-friendly vehicles, such as e-scooters and e-bikes. At the same time, the development of the e-micromobility-based vehicle sharing services market is developing. The aim of the article is to analyze selected e-scooters available on the Polish market and to identify the most useful vehicles from two opposing perspectives, i.e., the potential customer and owner of the vehicle sharing system. The PROSA GDSS (PROMETHEE for Sustainability Assessment—Group Decision Support System) method and the graphical representation of GAIA (Geometrical Analysis for Interactive Assistance) were used to search for a compromise and balance between the needs of the indicated stakeholders. The results of the methods used were compared with the results of the PROMETHEE GDSS method, which does not take into account the balance between the stakeholders and allows for a strong compensation of the assessments of decision makers. The conducted research allowed indicating the optimal e-scooter to meet the needs of both decision makers, and it is the JEEP 2xe Urban Camou. Both the sensitivity analysis and the solution obtained with the use of the PROMETHEE GDSS method confirmed that it is the optimal alternative, the least sensitive to changes in criteria weights and changes in the decision makers’ compensation coefficients. Full article
(This article belongs to the Special Issue Sustainable Shared Mobility: Current Status and Future Prospects)
Show Figures

Figure 1

28 pages, 5599 KB  
Review
A Systematic Review of the Applications of Multi-Criteria Decision Aid Methods (1977–2022)
by Marcio Pereira Basílio, Valdecy Pereira, Helder Gomes Costa, Marcos Santos and Amartya Ghosh
Electronics 2022, 11(11), 1720; https://doi.org/10.3390/electronics11111720 - 28 May 2022
Cited by 154 | Viewed by 16848
Abstract
Multicriteria methods have gained traction in academia and industry practices for effective decision-making. This systematic review investigates and presents an overview of multi-criteria approaches research conducted over forty-four years. The Web of Science (WoS) and Scopus databases were searched for papers on multi-criteria [...] Read more.
Multicriteria methods have gained traction in academia and industry practices for effective decision-making. This systematic review investigates and presents an overview of multi-criteria approaches research conducted over forty-four years. The Web of Science (WoS) and Scopus databases were searched for papers on multi-criteria methods with titles, abstracts, keywords, and articles from January 1977 to 29 April 2022. Using the R Bibliometrix tool, the bibliographic data was evaluated. According to this bibliometric analysis, in 131 countries over the past forty-four years, 33,201 authors have written 23,494 documents on multi-criteria methods. This area’s scientific output increases by 14.18 percent every year. China has the highest percentage of publications at 18.50 percent, followed by India at 10.62 percent and Iran at 7.75 percent. Islamic Azad University has the most publications with 504, followed by Vilnius Gediminas Technical University with 456 and the National Institute of Technology with 336. Expert Systems with Applications, Sustainability, and the Journal of Cleaner Production are the top journals, accounting for over 4.67 percent of all indexed works. In addition, E. Zavadskas and J. Wang have the most papers in the multi-criteria approaches sector. AHP, followed by TOPSIS, VIKOR, PROMETHEE, and ANP, is the most popular multi-criteria decision-making method among the ten nations with the most publications in this field. The bibliometric literature review method enables researchers to investigate the multi-criteria research area in greater depth than the conventional literature review method. It allows a vast dataset of bibliographic records to be statistically and systematically evaluated, producing insightful insights. This bibliometric study is helpful because it provides an overview of the issue of multi-criteria techniques from the past forty-four years, allowing other academics to use this research as a starting point for their studies. Full article
(This article belongs to the Special Issue Knowledge Engineering and Data Mining)
Show Figures

Figure 1

25 pages, 4928 KB  
Article
A Multi-Criteria Evaluation of Applications Supporting Public Transport Users
by Katarzyna Solecka and Marcin Kiciński
Energies 2022, 15(10), 3493; https://doi.org/10.3390/en15103493 - 10 May 2022
Cited by 3 | Viewed by 3011
Abstract
Reducing the energy consumption of transport in urban areas is possible if appropriate measures are taken to make public transport more attractive. These include all kinds of journey planners that are part of the passenger information system. Various applications available on the market [...] Read more.
Reducing the energy consumption of transport in urban areas is possible if appropriate measures are taken to make public transport more attractive. These include all kinds of journey planners that are part of the passenger information system. Various applications available on the market allow passengers to evaluate their usability. This paper presents and compares nine of the most popular journey planners available to iOS and Android users travelling in Krakow. The comparison took into account all the information obtained from the surveys. In addition, using a multi-criteria approach, the final ranking of the set of journey planners was developed. The assessment was made on the basis of a set of nine criteria indicated by travellers as the most important ones. The obtained results showed disproportions in the functionality of particular solutions. They also indicated the apps that are most frequently and willingly used by local (urban city/agglomeration) travellers. Full article
Show Figures

Figure 1

13 pages, 1285 KB  
Article
Multi-Criteria Decision Analysis for Evaluating Transitional and Post-Mining Options—An Innovative Perspective from the EIT ReviRIS Project
by Sandra Lourenço Amaro, Sofia Barbosa, Gloria Ammerer, Aina Bruno, Jordi Guimerà, Ioannis Orfanoudakis, Anna Ostręga, Evangelia Mylona, Jessica Strydom and Michael Hitch
Sustainability 2022, 14(4), 2292; https://doi.org/10.3390/su14042292 - 17 Feb 2022
Cited by 12 | Viewed by 3898
Abstract
In mine design and planning, identifying appropriate Post-Mining Land Use (PMLU) is necessary and crucial to achieving environmental quality and socioeconomic renewal. In this context, Multi-Criteria Decision Making (MCDM) methods are used to support decision-maker and stakeholder decisions. However, most studies regarding the [...] Read more.
In mine design and planning, identifying appropriate Post-Mining Land Use (PMLU) is necessary and crucial to achieving environmental quality and socioeconomic renewal. In this context, Multi-Criteria Decision Making (MCDM) methods are used to support decision-maker and stakeholder decisions. However, most studies regarding the application of MCDM methods to PMLU decisions do not favor their widespread use because they start from an already structured decisional problem. The structure they present may not apply to another PMLU decision. Therefore, the primary goal of this study is to present an innovative methodology and its corresponding framework to help decision-makers and stakeholders structure their PMLU decisions. This innovative methodology can be used from an early stage, with a low level of detail, until a later stage, with a high level of detail, and is composed of three main stages. The first stage is selecting the Transitional Post-Mining Landscape Profile, which guides the user to different Multi-Criteria Decision Analysis (MCDA) goals. The second stage is developing criteria and alternatives according to the MCDA goal, using topics representing essential dimensions that cannot be disregarded, and testing the MCDM methods. Finally, the third stage is the participatory process and final application of MCDM methods. Full article
(This article belongs to the Special Issue Raw Materials and Circular Economy: Concepts and Evidence)
Show Figures

Figure 1

12 pages, 898 KB  
Proceeding Paper
MCDM Applied to the Evaluation of Transitional and Post-Mining Conditions—An Innovative Perspective Developed through the EIT ReviRIS Project
by Sandra Amaro, Sofia Barbosa, Gloria Ammerer, Aina Bruno, Jordi Guimerà, Ioannis Orfanoudakis, Anna Ostręga, Evangelia Mylona, Michael Hitch and Jessica Strydom
Mater. Proc. 2021, 5(1), 22; https://doi.org/10.3390/materproc2021005022 - 22 Nov 2021
Cited by 2 | Viewed by 1967
Abstract
In mine design and planning, the identification of an appropriate Post-Mining Land Use (PMLU) is necessary and crucial to achieve environmental quality, socio-economic renewal, and social acceptance of mining projects. In this context, Multi-Criteria Decision Making (MCDM) methods support decision-makers and stakeholders, identifying [...] Read more.
In mine design and planning, the identification of an appropriate Post-Mining Land Use (PMLU) is necessary and crucial to achieve environmental quality, socio-economic renewal, and social acceptance of mining projects. In this context, Multi-Criteria Decision Making (MCDM) methods support decision-makers and stakeholders, identifying the relevant factors and criteria, so that, different available alternatives can be evaluated, compared, and contrasted with each other. With the vision to enable its wide application, 15 mine profiles are identified which, combined with selected MCDM methods and relevant factors, results in a Multi-Criteria Decision Analysis (MCDA) framework for PMLU. In this preliminary framework, the MCDM methods selected are SIMUS, TOPSIS, and SMARTER. They serve different problems and, therefore, are used in different profiles: SIMUS is applied to complex profiles, TOPSIS to the lesser ones, and SMARTER is used due to its capacity of assigning weights to criteria based on Ranking Order Centroid calculations. This preliminary MCDA structure gives the possibility to include the complexity (technical and decisional) and a participatory process, for all stakeholders involved concerning PMLU. Full article
(This article belongs to the Proceedings of International Conference on Raw Materials and Circular Economy)
Show Figures

Figure 1

29 pages, 756 KB  
Review
Methods for Weighting Decisions to Assist Modelers and Decision Analysts: A Review of Ratio Assignment and Approximate Techniques
by Barry Ezell, Christopher J. Lynch and Patrick T. Hester
Appl. Sci. 2021, 11(21), 10397; https://doi.org/10.3390/app112110397 - 5 Nov 2021
Cited by 38 | Viewed by 22201
Abstract
Computational models and simulations often involve representations of decision-making processes. Numerous methods exist for representing decision-making at varied resolution levels based on the objectives of the simulation and the desired level of fidelity for validation. Decision making relies on the type of decision [...] Read more.
Computational models and simulations often involve representations of decision-making processes. Numerous methods exist for representing decision-making at varied resolution levels based on the objectives of the simulation and the desired level of fidelity for validation. Decision making relies on the type of decision and the criteria that is appropriate for making the decision; therefore, decision makers can reach unique decisions that meet their own needs given the same information. Accounting for personalized weighting scales can help to reflect a more realistic state for a modeled system. To this end, this article reviews and summarizes eight multi-criteria decision analysis (MCDA) techniques that serve as options for reaching unique decisions based on personally and individually ranked criteria. These techniques are organized into a taxonomy of ratio assignment and approximate techniques, and the strengths and limitations of each are explored. We compare these techniques potential uses across the Agent-Based Modeling (ABM), System Dynamics (SD), and Discrete Event Simulation (DES) modeling paradigms to inform current researchers, students, and practitioners on the state-of-the-art and to enable new researchers to utilize methods for modeling multi-criteria decisions. Full article
(This article belongs to the Section Computing and Artificial Intelligence)
Show Figures

Figure 1

23 pages, 1415 KB  
Article
A Comparative Evaluation of Multi-Criteria Analysis Methods for Sustainable Transport
by Elzbieta Broniewicz and Karolina Ogrodnik
Energies 2021, 14(16), 5100; https://doi.org/10.3390/en14165100 - 19 Aug 2021
Cited by 57 | Viewed by 5628
Abstract
The article pertains to the utilization of the application potential of MCDM/MCDA (Multi-Criteria Decision Making/Multi-Criteria Decision Analysis) methods in decision-making problems in the field of transport in light of sustainable development. The article consists of a theoretical and an empirical part. As part [...] Read more.
The article pertains to the utilization of the application potential of MCDM/MCDA (Multi-Criteria Decision Making/Multi-Criteria Decision Analysis) methods in decision-making problems in the field of transport in light of sustainable development. The article consists of a theoretical and an empirical part. As part of the literature studies, a review was carried out on the latest applications of MCDM/MCDA methods for decision-making problems in the field of transport. In the empirical part, a multi-criteria analysis of the placement selection for a strip of expressway located in north-eastern Poland was carried out. For this purpose, a hybrid approach was used, consisting of three selected MCDM/MCDA methods: DEMATEL, REMBRANDT, and VIKOR. The ranking was compared with the results achieved in the EIA report of the investment and the results were obtained by using a different set of MCDM/MCDA methods that were proposed in the first part of the research, i.e., AHP, Fuzzy AHP, TOPSIS, and PROMETHEE. The performed multi-criteria analyses allowed for an eventual multi-dimensional evaluation of the most popular MCDM/MCDA methods currently applied in the field of transport. Full article
(This article belongs to the Special Issue Planning and Management of Sustainable Transport)
Show Figures

Figure 1

Back to TopTop