A Systematic Review of the Applications of Multi-Criteria Decision Aid Methods (1977–2022)
Abstract
:1. Introduction
- RQ1: Who are the most influential authors and researchers in their scientific productivity in multi-criteria decision-making methods?
- RQ2: What is the annual scientific publication growth in multi-criteria decision-making methods?
- RQ3: Which countries have the most significant production of articles on the multi-criteria methods of decision support?
- RQ4: Which journals have the highest number of publications?
- RQ5: What are the most used methods, and in which research areas?
- RQ6: What are the conceptual structures of the multi-criteria decision-support methods?
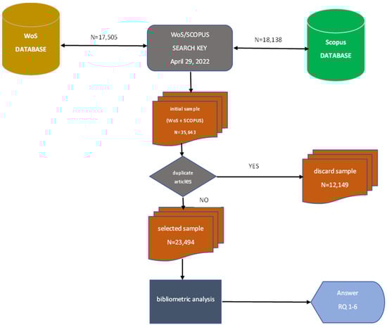
2. Materials and Methods
3. Results
3.1. Monitoring of Scientific Production around the World
3.2. Overview of the Leading Journals and Papers That Disseminate Research on Multi-Criteria Methods
3.3. Analysis of the Most Influential Authors Who Discuss the Topic of the Multi-Criteria Methods
3.4. Main Research Areas for the Application of Multi-Criteria Methods
3.5. Most-Used Methods
3.6. Mapping the Evolution of Themes
4. Discussion
Author Contributions
Funding
Data Availability Statement
Conflicts of Interest
Abbreviations
| AHP | Analytic Hierarchy Process |
| ANP | Analytical Network Process |
| COMET | Characteristic Objects Method |
| COPRAS | Complex Proportional Assessment |
| DRSA | Dominance-based Rough Set Approach |
| ELECTRE | ÉLimination et Choix Traduisant la REalité (French) |
| MACBETH | Measuring Attractiveness by a Categorical Based Evaluation Technique |
| MCDA | Multi-Criteria Decision Analysis |
| MCDM | Multi-Criteria Decision Making |
| MODM | MultiObjective Decision Making |
| MOORA | Multi-Objective Optimization by Ratio Analysis |
| MULTIMOORA | MOORA plus the full Multiplicative Form |
| NAIADE | Novel Approach to Imprecise Assessment and Decision Environment |
| PCCA | Pairwise Criterion Comparison Approach |
| PROMETHEE | Preference Ranking Organization Method for Enrichment of Evaluation |
| WASPAS | Weighted Aggregated Sum Product Assessment |
| TODIM | Tomada de Decisão Interativa Multicritério (Portuguese) |
| TOPSIS | Technique for Order of Preference by Similarity to Ideal Solution |
| VIKOR | VlseKriterijumska Optimizacija I Kompromisno Resenje (Serbian) |
References
- Basilio, M.P.; Pereira, V.; de Oliveira, M.W.C.M.; da Costa Neto, A.F.; de Moraes, O.C.R.; Siqueira, S.C.B. Knowledge discovery in research on domestic violence: An overview of the last fifty years. Data Technol. Appl. 2021, 55, 480–510. [Google Scholar] [CrossRef]
- Simon, H.A. A Behavioral Model of Rational Choice. Q. J. Econ. 1955, 69, 99–118. [Google Scholar] [CrossRef]
- Sałabun, W.; Wątróbski, J.; Shekhovtsov, A. Are MCDA Methods Benchmarkable? A Comparative Study of TOPSIS, VIKOR, COPRAS, and PROMETHEE II Methods. Symmetry 2020, 12, 1549. [Google Scholar] [CrossRef]
- Behzadian, M.; Otaghsara, S.K.; Yazdani, M.; Ignatius, J. A state-of the-art survey of TOPSIS applications. Expert Syst. Appl. 2012, 39, 13051–13069. [Google Scholar] [CrossRef]
- Kahraman, C.; Onar, S.C.; Oztaysi, B. Fuzzy Multicriteria Decision-Making: A Literature Review. Int. J. Comput. Intell. Syst. 2015, 8, 637–666. [Google Scholar] [CrossRef] [Green Version]
- Govindan, K.; Jepsen, M.B. ELECTRE: A comprehensive literature review on methodologies and applications. Eur. J. Oper. Res. 2016, 250, 1–29. [Google Scholar] [CrossRef]
- Wang, J.-J.; Jing, Y.-Y.; Zhang, C.-F.; Shi, G.-H.; Zhang, X.-T. A fuzzy multi-criteria decision-making model for trigeneration system. Energy Policy 2008, 36, 3823–3832. [Google Scholar] [CrossRef]
- Greco, S.; Figueira, J.; Ehrgott, M. Multiple Criteria Decision Analysis; Springer: Berlin/Heidelberg, Germany, 2016. [Google Scholar]
- Basilio, M.P.; Pereira, V.; Costa, H.G. Classifying the integrated public safety areas (IPSAs): A multi-criteria based approach. J. Model. Manag. 2019, 14, 106–133. [Google Scholar] [CrossRef]
- Basilio, M.; Pereira, V. Operational research applied in the field of public security: The ordering of policing strategies such as the ELECTRE IV. J. Model. Manag. 2020, 15, 1227–1276. [Google Scholar] [CrossRef]
- Basilio, M.P.; Pereira, V.; de Oliveira, M.W.C.; da Costa Neto, A.F. Ranking policing strategies as a function of criminal complaints: Application of the PROMETHEE II method in the Brazilian context. J. Model. Manag. 2020, 16, 1185–1207. [Google Scholar] [CrossRef]
- Moreira, M.L.; Gomes, C.F.S.; dos Santos, M.; Basilio, M.P.; Costa, I.P.D.A.; Junior, C.d.S.R.; Jardim, R.R.-A.J. Evaluation of drones for public security: A multicriteria approach by the PROMETHEE-SAPEVO-M1 systematic. Procedia Comput. Sci. 2022, 199, 125–133. [Google Scholar] [CrossRef]
- Roy, B. Decision-aid and decision-making. Eur. J. Oper. Res. 1990, 45, 324–331. [Google Scholar] [CrossRef]
- Youd, S.; Fuchs-Hanusch, D. A bibliometric-based survey on AHP and TOPSIS techniques. Expert Syst. Appl. 2017, 78, 158–181. [Google Scholar] [CrossRef]
- de Almeida, I.D.P.; Corriça, J.V.P.; Costa, A.P.A.; Costa, I.P.A.; Maêda, S.M.N.; Gomes, C.F.S.; Santos, M. Study of the Location of a Second Fleet for the Brazilian Navy: Structuring and Mathematical Modeling Using SAPEVO-M and VIKOR Methods. In Production Research. ICPR-Americas 2020. Communications in Computer and Information Science; Rossit, D.A., Tohmé, F., Mejía Delgadillo, G., Eds.; Springer: Cham, Switzerland, 2021; Volume 1408. [Google Scholar] [CrossRef]
- Basilio, M.P.; Pereira, V.; Costa, H.G. Review of the Literature on Multicriteria Methods Applied in the Field of Public Security. Univers. J. Manag. 2017, 5, 549–562. [Google Scholar] [CrossRef]
- Guitouni, A.; Martel, J.-M. Tentative guidelines to help choosing an appropriate MCDA method. Eur. J. Oper. Res. 1998, 109, 501–521. [Google Scholar] [CrossRef]
- Zanakis, S.H.; Solomon, A.; Wishart, N.; Dublish, S. Multi-attribute decision making: A simulation comparison of select methods. Eur. J. Oper. Res. 1998, 107, 507–529. [Google Scholar] [CrossRef]
- Gershon, M. The role of weights and scales in the application of multiobjective decision making. Eur. J. Oper. Res. 1984, 15, 244–250. [Google Scholar] [CrossRef]
- Wątróbski, J.; Jankowski, J.; Ziemba, P.; Karczmarczyk, A.; Zioło, M. Generalised framework for multi-criteria method selection. Omega 2019, 86, 107–124. [Google Scholar] [CrossRef]
- Cinelli, M.; Kadziński, M.; Gonzalez, M.; Słowiński, R. How to support the application of multiple criteria decision analysis? Let us start with a comprehensive taxonomy. Omega 2020, 96, 102261. [Google Scholar] [CrossRef]
- Fossile, D.K.; Frej, E.A.; da Costa, S.E.G.; de Lima, E.P.; de Almeida, A.T. Selecting the most viable renewable energy source for Brazilian ports using the FITradeoff method. J. Clean. Prod. 2020, 260, 121107. [Google Scholar] [CrossRef]
- Siksnelyte-Butkiene, I.; Zavadskas, E.K.; Streimikiene, D. Multi-Criteria Decision-Making (MCDM) for the Assessment of Renewable Energy Technologies in a Household: A Review. Energies 2020, 13, 1164. [Google Scholar] [CrossRef] [Green Version]
- Akhtar, N.; Ishak, M.; Ahmad, M.; Umar, K.; Yusuff, M.M.; Anees, M.; Qadir, A.; Almanasir, Y.A. Modification of the Water Quality Index (WQI) Process for Simple Calculation Using the Multi-Criteria Decision-Making (MCDM) Method: A Review. Water 2021, 13, 905. [Google Scholar] [CrossRef]
- Syan, C.S.; Ramsoobag, G. Maintenance applications of multi-criteria optimization: A review. Reliab. Eng. Syst. Saf. 2019, 190, 106520. [Google Scholar] [CrossRef]
- Costa, I.P.A.; Basilio, M.P.; Maeda, S.M.N.; Rodrigues, M.V.G.; Moreira, M.A.L.; Gomes, C.F.S.; Santos, M. Bibliometric Studies on Multi-Criteria Decision Analysis (MCDA) Applied in Personnel Selection. In Modern Management Based on Big Data II and Machine Learning and Intelligent Systems III—Proceedings of MMBD 2021 and MLIS 2021; Tallón-Ballesteros, A.J., Ed.; IOS Press: Amsterdam, The Netherlands, 2021; Volume 341, pp. 119–125. [Google Scholar] [CrossRef]
- Salih, M.; Zaidan, B.; Zaidan, A.; Ahmed, M. Survey on fuzzy TOPSIS state-of-the-art between 2007 and 2017. Comput. Oper. Res. 2019, 104, 207–227. [Google Scholar] [CrossRef]
- Pelissari, R.; Oliveira, M.C.; Abackerli, A.J.; Ben-Amor, S.; Assumpção, M.R.P. Techniques to model uncertain input data of multi-criteria decision-making problems: A literature review. Int. Trans. Oper. Res. 2021, 28, 523–559. [Google Scholar] [CrossRef]
- Moreno-Calderón, A.; Tong, T.S.; Thokala, P. Multi-criteria Decision Analysis Software in Healthcare Priority Setting: A Systematic Review. Pharmacoeconomics 2020, 38, 269–283. [Google Scholar] [CrossRef]
- Heidari, M.D.; Gandasasmita, S.; Li, E.; Pelletier, N. Proposing a framework for sustainable feed formulation for laying hens: A systematic review of recent developments and future directions. J. Clean. Prod. 2021, 288, 125585. [Google Scholar] [CrossRef]
- Cunha, V.H.C.; Caiado, R.G.G.; Corseuil, E.T.; Neves, H.F.; Bacoccoli, L. Automated compliance checking in the context of Industry 4.0: From a systematic review to an empirical fuzzy multi-criteria approach. Soft Comput. 2021, 25, 6055–6074. [Google Scholar] [CrossRef]
- Serugga, J.; Kagioglou, M.; Tzortzopoulos, P. A Utilitarian Decision—Making Approach for Front End Design—A Systematic Literature Review. Buildings 2020, 10, 34. [Google Scholar] [CrossRef] [Green Version]
- Aria, M.; Cuccurullo, C. bibliometrix: An R-tool for comprehensive science mapping analysis. J. Informetr. 2017, 11, 959–975. [Google Scholar] [CrossRef]
- Rousseau, D.M. The Oxford Handbook of Evidence-Based Management; Oxford University Press: Oxford, UK; New York, NY, USA, 2012. [Google Scholar]
- Derviş, H. Bibliometric Analysis using Bibliometrix an R Package. J. Scientometr. Res. 2019, 8, 156–160. [Google Scholar] [CrossRef]
- Wang, C.; Ghadimi, P.; Lim, M.K.; Tseng, M.-L. A literature review of sustainable consumption and production: A comparative analysis in developed and developing economies. J. Clean. Prod. 2019, 206, 741–754. [Google Scholar] [CrossRef]
- Wang, C.; Lim, M.K.; Zhao, L.; Tseng, M.-L.; Chien, C.-F.; Lev, B. The evolution of Omega-The International Journal of Management Science over the past 40 years: A bibliometric overview. Omega 2020, 93, 102098. [Google Scholar] [CrossRef]
- Ghadimi, P.; Wang, C.; Lim, M.K. Sustainable supply chain modeling and analysis: Past debate, present problems, and future challenges. Resour. Conserv. Recycl. 2019, 140, 72–84. [Google Scholar] [CrossRef]
- Inamdar, Z.; Raut, R.; Narwane, V.S.; Gardas, B.; Narkhede, B.; Sagnak, M. A systematic literature review with bibliometric analysis of big data analytics adoption from period 2014 to 2018. J. Enterp. Inf. Manag. 2020, 34, 101–139. [Google Scholar] [CrossRef]
- Merigó, J.M.; Yang, J.-B. A bibliometric analysis of operations research and management science. Omega 2017, 73, 37–48. [Google Scholar] [CrossRef] [Green Version]
- Ratten, V.; Manesh, M.F.; Pellegrini, M.M.; Dabic, M. The Journal of Family Business Management: A bibliometric analysis. J. Fam. Bus. Manag. 2020, 11, 137–160. [Google Scholar] [CrossRef]
- Borgatti, S.P.; Mehra, A.; Brass, D.J.; Labianca, G. Network analysis in the social sciences. Science 2009, 323, 892–895. [Google Scholar] [CrossRef] [Green Version]
- Barabási, A.L.; Jeong, H.; Néda, Z.; Ravasz, E.; Schubert, A.; Vicsek, T. Evolution of the social net-work of scientific collaborations. Phys. A Stat. Mech. Its Appl. 2002, 311, 590–614. [Google Scholar] [CrossRef] [Green Version]
- González-Alcaide, G.; Pinargote, H.; Ramos, J.M. From cut-points to key players in coauthorship networks: A case study in ventilator-associated pneumonia research. Scientometrics 2020, 123, 707–733. [Google Scholar] [CrossRef]
- Yan, E.; Ding, Y. Scholarly network similarities: How bibliographic coupling networks, citation networks, co-citation networks, topical networks, coauthorship networks, and co-word networks relate to each other. J. Am. Soc. Inf. Sci. Technol. 2012, 63, 1313–1326. [Google Scholar] [CrossRef]
- Hernández, J.M.; Dorta-González, P. Interdisciplinarity Metric Based on the Co-Citation Network. Mathematics 2020, 8, 544. [Google Scholar] [CrossRef] [Green Version]
- Perianes-Rodriguez, A.; Waltman, L.; van Eck, N.J. Constructing bibliometric networks: A comparison between full and fractional counting. J. Informetr. 2016, 10, 1178–1195. [Google Scholar] [CrossRef] [Green Version]
- Callon, M.; Courtial, J.-P.; Turner, W.A.; Bauin, S. From translations to problematic networks: An introduction to co-word analysis. Soc. Sci. Inf. 1983, 22, 191–235. [Google Scholar] [CrossRef]
- Dai, S.; Duan, X.; Zhang, W. Knowledge map of environmental crisis management based on key-words network and co-word analysis, 2005–2018. J. Clean. Prod. 2020, 262, 121168. [Google Scholar] [CrossRef]
- Cobo, M.J.; López-Herrera, A.G.; Herrera-Viedma, E.; Herrera, F. SciMAT: A new science mapping analysis software tool. J. Am. Soc. Inf. Sci. Technol. 2012, 63, 1609–1630. [Google Scholar] [CrossRef]
- Cheng, B.; Wang, M.; Mørch, A.I.; Chen, N.S.; Spector, J.M. Research on e-learning in the workplace 2000–2012: A bibliometric analysis of the literature. Educ. Res. Rev. 2014, 11, 56–72. [Google Scholar] [CrossRef] [Green Version]
- Leung, X.Y.; Sun, J.; Bai, B. Bibliometrics of social media research: A co-citation and co-word analysis. Int. J. Hosp. Manag. 2017, 66, 35–45. [Google Scholar] [CrossRef]
- Ravikumar, S.; Agrahari, A.; Singh, S.N. Mapping the intellectual structure of scientometrics: A co-word analysis of the journal Scientometrics (2005–2010). Scientometrics 2015, 102, 929–955. [Google Scholar] [CrossRef]
- De la Hoz-Correa, A.; Muñoz-Leiva, F.; Bakucz, M. Past themes and future trends in medical tour-ism research: A co-word analysis. Tour. Manag. 2018, 65, 200–211. [Google Scholar] [CrossRef]
- Van Eck, N.J.; Waltman, L. CitNetExplorer: A new software tool for analyzing and visualizing citation networks. J. Informetr. 2014, 8, 802–823. [Google Scholar] [CrossRef] [Green Version]
- Van Eck, N.J.; Waltman, L. Software survey: VOSviewer, a computer program for bibliometric mapping. Scientometrics 2010, 84, 523–538. [Google Scholar] [CrossRef] [PubMed] [Green Version]
- Persson, O.; Danell, R.; Schneider, J.W. How to use Bibexcel for various types of bibliometric analysis. In Celebrating Scholarly Communication Studies: A Festschrift for Olle Persson at His 60th Birthday; Astrom, F., Danell, R., Eds.; 2009; pp. 9–24. Available online: https://www.researchgate.net/publication/285473885_How_to_use_Bibexcel_for_various_types_of_bibliometric_analysis (accessed on 29 April 2022).
- Sci2 Team. Science of Science (Sci2) Tool. Indiana University and SciTech Strategies. 2009. Available online: https://sci2.cns.iu.edu (accessed on 24 April 2022).
- Chen, C. CiteSpace II: Detecting and visualizing emerging trends and transient patterns in scientific literature. J. Assoc. Inf. Sci. Technol. 2006, 57, 359–377. [Google Scholar] [CrossRef] [Green Version]
- Basilio, M.P.; Pereira, V.; de Oliveira, M.W.C.M. Knowledge discovery in research on policing strategies: An overview of the past fifty years. J. Model. Manag. 2021. [Google Scholar] [CrossRef]
- Ghosh, A.; Prasad, V.K.S. Off-grid Solar energy systems adoption or usage—A Bibliometric Study using the Bibliometrix R tool. Libr. Philos. Pract. 2021, 5673. Available online: https://digitalcommons.unl.edu/libphilprac/5673 (accessed on 24 April 2022).
- van Laarhoven, P.; Pedrycz, W. A fuzzy extension of Saaty’s priority theory. Fuzzy Sets Syst. 1983, 11, 229–241. [Google Scholar] [CrossRef]
- Brans, J.P.; Vincke, P.; Mareschal, B. How to select and how to rank projects: The Promethee method. Eur. J. Oper. Res. 1986, 24, 228–238. [Google Scholar] [CrossRef]
- Chen, S.-M.; Tan, J.-M. Handling multicriteria fuzzy decision-making problems based on vague set theory. Fuzzy Sets Syst. 1994, 67, 163–172. [Google Scholar] [CrossRef]
- Opricovic, S.; Tzeng, G.-H. Compromise solution by MCDM methods: A comparative analysis of VIKOR and TOPSIS. Eur. J. Oper. Res. 2004, 156, 445–455. [Google Scholar] [CrossRef]
- Pohekar, S.D.; Ramachandran, M. Application of multi-criteria decision making to sustainable energy planning—A review. Renew. Sustain. Energy Rev. 2004, 8, 365–381. [Google Scholar] [CrossRef]
- Wu, X.; Liao, H.; Xu, Z.; Hafezalkotob, A.; Herrera, F. Probabilistic Linguistic MULTIMOORA: A Multicriteria Decision Making Method Based on the Probabilistic Linguistic Expectation Function and the Improved Borda Rule. IEEE Trans. Fuzzy Syst. 2018, 26, 3688–3702. [Google Scholar] [CrossRef]
- Yuan, Y.; Xu, Z.; Zhang, Y. The DEMATEL–COPRAS hybrid method under probabilistic linguistic environment and its application in Third Party Logistics provider selection. Fuzzy Optim. Decis. Mak. 2021, 21, 137–156. [Google Scholar] [CrossRef]
- Wang, J.-Q.; Wu, J.-T.; Wang, J.; Zhang, H.-Y.; Chen, X.-H. Multi-criteria decision-making methods based on the Hausdorff distance of hesitant fuzzy linguistic numbers. Soft Comput. 2016, 20, 1621–1633. [Google Scholar] [CrossRef]
- Liao, H.; Xu, Z.; Zeng, X.-J. Hesitant Fuzzy Linguistic VIKOR Method and Its Application in Qualitative Multiple Criteria Decision Making. IEEE Trans. Fuzzy Syst. 2014, 23, 1343–1355. [Google Scholar] [CrossRef]
- Liu, X.; Ma, Y. A method to analyze the rank reversal problem in the ELECTRE II method. Omega 2021, 102, 102317. [Google Scholar] [CrossRef]
- Nie, R.-X.; Tian, Z.-P.; Wang, J.-Q.; Zhang, H.-Y.; Wang, T.-L. Water security sustainability evaluation: Applying a multistage decision support framework in industrial region. J. Clean. Prod. 2018, 196, 1681–1704. [Google Scholar] [CrossRef]
- Liang, X.; Chen, T.; Ye, M.; Lin, H.; Li, Z. A hybrid fuzzy BWM-VIKOR MCDM to evaluate the service level of bike-sharing companies: A case study from Chengdu, China. J. Clean. Prod. 2021, 298, 126759. [Google Scholar] [CrossRef]
- Peng, J.-J.; Wang, J.-Q.; Zhang, H.-Y.; Chen, X.-H. An outranking approach for multi-criteria decision-making problems with simplified neutrosophic sets. Appl. Soft Comput. 2014, 25, 336–346. [Google Scholar] [CrossRef]
- Wang, P.; Zhu, Z.; Wang, Y. A novel hybrid MCDM model combining the SAW, TOPSIS and GRA methods based on experimental design. Inf. Sci. 2016, 345, 27–45. [Google Scholar] [CrossRef]
- Xu, Z.; Zhang, X. Hesitant fuzzy multi-attribute decision making based on TOPSIS with incomplete weight information. Knowl.-Based Syst. 2013, 52, 53–64. [Google Scholar] [CrossRef]
- Luthra, S.; Govindan, K.; Kannan, D.; Mangla, S.K.; Garg, C.P. An integrated framework for sustainable supplier selection and evaluation in supply chains. J. Clean. Prod. 2017, 140, 1686–1698. [Google Scholar] [CrossRef]
- Pati, R.K.; Vrat, P.; Kumar, P. A goal programming model for paper recycling system. Omega 2008, 36, 405–417. [Google Scholar] [CrossRef]
- Jaiswal, P.; Singh, A.; Misra, S.C.; Kumar, A. Barriers in implementing lean manufacturing in Indian SMEs: A multi-criteria decision-making approach. J. Model. Manag. 2021, 16, 339–356. [Google Scholar] [CrossRef]
- Kumar, A.; Sah, B.; Singh, A.R.; Deng, Y.; He, X.; Kumar, P.; Bansal, R.C. A review of multi criteria decision making (MCDM) towards sustainable renewable energy development. Renew. Sustain. Energy Rev. 2017, 69, 596–609. [Google Scholar] [CrossRef]
- Choudhary, D.; Shankar, R. An STEEP-fuzzy AHP-TOPSIS framework for evaluation and selection of thermal power plant location: A case study from India. Energy 2012, 42, 510–521. [Google Scholar] [CrossRef]
- Chatterjee, P.; Chakraborty, S. Material selection using preferential ranking methods. Mater. Des. 2012, 35, 384–393. [Google Scholar] [CrossRef]
- Chakraborty, S.; Zavadskas, E.K. Applications of WASPAS Method in Manufacturing Decision Making. Informatica 2014, 25, 1–20. [Google Scholar] [CrossRef] [Green Version]
- Vinodh, S.; Prasanna, M.; Prakash, N.H. Integrated Fuzzy AHP–TOPSIS for selecting the best plastic recycling method: A case study. Appl. Math. Model. 2014, 38, 4662–4672. [Google Scholar] [CrossRef]
- Garg, H. Novel intuitionistic fuzzy decision making method based on an improved operation laws and its application. Eng. Appl. Artif. Intell. 2017, 60, 164–174. [Google Scholar] [CrossRef]
- Chatterjee, K.; Kar, S. A multi-criteria decision making for renewable energy selection using Z-numbers in uncertain environment. Technol. Econ. Dev. Econ. 2018, 24, 739–764. [Google Scholar] [CrossRef] [Green Version]
- Hatefi, M.A. BRAW: Block-wise Rating the Attribute Weights in MADM. Comput. Ind. Eng. 2021, 156, 107274. [Google Scholar] [CrossRef]
- Shemshadi, A.; Shirazi, H.; Toreihi, M.; Tarokh, M. A fuzzy VIKOR method for supplier selection based on entropy measure for objective weighting. Expert Syst. Appl. 2011, 38, 12160–12167. [Google Scholar] [CrossRef]
- Kadhim, M.H.; Mardukhi, F. A Novel IoT Application Recommendation System Using Metaheuristic Multi-Criteria Analysis. Comput. Syst. Sci. Eng. 2021, 37, 149–158. [Google Scholar] [CrossRef]
- Govindan, K.; Khodaverdi, R.; Jafarian, A. A fuzzy multi criteria approach for measuring sustainability performance of a supplier based on triple bottom line approach. J. Clean. Prod. 2013, 47, 345–354. [Google Scholar] [CrossRef]
- Rezaeisaray, M.; Ebrahimnejad, S.; Khalili-Damghani, K. A novel hybrid MCDM approach for outsourcing supplier selection. J. Model. Manag. 2016, 11, 536–559. [Google Scholar] [CrossRef]
- Ghasemi, P.; Mehdiabadi, A.; Spulbar, C.; Birau, R. Ranking of Sustainable Medical Tourism Destinations in Iran: An Integrated Approach Using Fuzzy SWARA-PROMETHEE. Sustainability 2021, 13, 683. [Google Scholar] [CrossRef]
- Jahanshahloo, G.; Lotfi, F.H.; Izadikhah, M. An algorithmic method to extend TOPSIS for decision-making problems with interval data. Appl. Math. Comput. 2006, 175, 1375–1384. [Google Scholar] [CrossRef]
- Hashemi, S.H.; Karimi, A.; Tavana, M. An integrated green supplier selection approach with analytic network process and improved Grey relational analysis. Int. J. Prod. Econ. 2015, 159, 178–191. [Google Scholar] [CrossRef]
- Behzadian, M.; Kazemzadeh, R.; Albadvi, A.; Aghdasi, M. PROMETHEE: A comprehensive literature review on methodologies and applications. Eur. J. Oper. Res. 2010, 200, 198–215. [Google Scholar] [CrossRef]
- Hashemi, H.; Mousavi, S.M.; Zavadskas, E.K.; Chalekaee, A.; Turskis, Z. A New Group Decision Model Based on Grey-Intuitionistic Fuzzy-ELECTRE and VIKOR for Contractor Assessment Problem. Sustainability 2018, 10, 1635. [Google Scholar] [CrossRef] [Green Version]
- Boran, F.E.; Genç, S.; Kurt, M.; Akay, D. A multi-criteria intuitionistic fuzzy group decision making for supplier selection with TOPSIS method. Expert Syst. Appl. 2009, 36, 11363–11368. [Google Scholar] [CrossRef]
- Özceylan, E.; Erbaş, M.; Çetinkaya, C.; Kabak, M. Analysis of Potential High-Speed Rail Routes: A Case of GIS-Based Multicriteria Evaluation in Turkey. J. Urban Plan. Dev. 2021, 147, 04021012. [Google Scholar] [CrossRef]
- Durak, I.; Arslan, H.M.; Özdemir, Y. Application of AHP–TOPSIS methods in technopark selection of technology companies: Turkish case. Technol. Anal. Strat. Manag. 2021, 1–15. [Google Scholar] [CrossRef]
- Önüt, S.; Soner, S. Transshipment site selection using the AHP and TOPSIS approaches under fuzzy environment. Waste Manag. 2008, 28, 1552–1559. [Google Scholar] [CrossRef]
- Kahraman, C.; Ruan, D.; Doǧan, I. Fuzzy group decision-making for facility location selection. Inf. Sci. 2003, 157, 135–153. [Google Scholar] [CrossRef]
- Kaya, T.; Kahraman, C. Multicriteria renewable energy planning using an integrated fuzzy VIKOR & AHP methodology: The case of Istanbul. Energy 2010, 35, 2517–2527. [Google Scholar] [CrossRef]
- Gencer, C.; Gürpinar, D. Analytic network process in supplier selection: A case study in an electronic firm. Appl. Math. Model. 2007, 31, 2475–2486. [Google Scholar] [CrossRef]
- Dağdeviren, M.; Yavuz, S.; Kılınç, N. Weapon selection using the AHP and TOPSIS methods under fuzzy environment. Expert Syst. Appl. 2009, 36, 8143–8151. [Google Scholar] [CrossRef]
- Büyüközkan, G.; Güleryüz, S. An integrated DEMATEL-ANP approach for renewable energy resources selection in Turkey. Int. J. Prod. Econ. 2016, 182, 435–448. [Google Scholar] [CrossRef]
- Colak, E.H.; Memisoglu, T.; Gercek, Y. Optimal site selection for solar photovoltaic (PV) power plants using GIS and AHP: A case study of Malatya Province, Turkey. Renew. Energy 2020, 149, 565–576. [Google Scholar] [CrossRef]
- Chen, C.-T. Extensions of the TOPSIS for group decision-making under fuzzy environment. Fuzzy Sets Syst. 2000, 114, 1–9. [Google Scholar] [CrossRef]
- Lin, Y.-F. Construction of Consistent Comparison Matrix by Macharis’ Method Revisit. Math. Probl. Eng. 2021, 2021, 5585662. [Google Scholar] [CrossRef]
- Chiu, W.-Y.; Manoharan, S.H.; Huang, T.-Y. Weight Induced Norm Approach to Group Decision Making for Multiobjective Optimization Problems in Systems Engineering. IEEE Syst. J. 2020, 14, 1580–1591. [Google Scholar] [CrossRef]
- Opricovic, S.; Tzeng, G.-H. Extended VIKOR method in comparison with outranking methods. Eur. J. Oper. Res. 2007, 178, 514–529. [Google Scholar] [CrossRef]
- Chen, T. Enhancing the efficiency and accuracy of existing FAHP decision-making methods. EURO J. Decis. Process. 2020, 8, 177–204. [Google Scholar] [CrossRef]
- Yang, C.-C.; Shen, C.-C.; Lin, Y.-S.; Lo, H.-W.; Wu, J.-Z. Sustainable Sports Tourism Performance Assessment Using Grey-Based Hybrid Model. Sustainability 2021, 13, 4214. [Google Scholar] [CrossRef]
- Tzeng, G.-H.; Chiang, C.-H.; Li, C.-W. Evaluating intertwined effects in e-learning programs: A novel hybrid MCDM model based on factor analysis and DEMATEL. Expert Syst. Appl. 2007, 32, 1028–1044. [Google Scholar] [CrossRef]
- Chen, F.-H.; Hsu, T.-S.; Tzeng, G.-H. A balanced scorecard approach to establish a performance evaluation and relationship model for hot spring hotels based on a hybrid MCDM model combining DEMATEL and ANP. Int. J. Hosp. Manag. 2011, 30, 908–932. [Google Scholar] [CrossRef]
- Liou, J.J.; Tamošaitienė, J.; Zavadskas, E.K.; Tzeng, G.-H. New hybrid COPRAS-G MADM Model for improving and selecting suppliers in green supply chain management. Int. J. Prod. Res. 2015, 54, 114–134. [Google Scholar] [CrossRef]
- Chen, T.-Y. Comparative analysis of SAW and TOPSIS based on interval-valued fuzzy sets: Discussions on score functions and weight constraints. Expert Syst. Appl. 2012, 39, 1848–1861. [Google Scholar] [CrossRef]
- Hong, D.H.; Choi, C.-H. Multicriteria fuzzy decision-making problems based on vague set theory. Fuzzy Sets Syst. 2000, 114, 103–113. [Google Scholar] [CrossRef]
- Dymova, L.; Kaczmarek, K.; Sevastjanov, P.; Sułkowski, Ł.; Przybyszewski, K. An Approach to Generalization of the Intuitionistic Fuzzy Topsis Method in the Framework of Evidence Theory. J. Artif. Intell. Soft Comput. Res. 2021, 11, 157–175. [Google Scholar] [CrossRef]
- Mousavi, M.M.; Lin, J. The application of PROMETHEE multi-criteria decision aid in financial decision making: Case of distress prediction models evaluation. Expert Syst. Appl. 2020, 159, 113438. [Google Scholar] [CrossRef]
- Tam, M.C.; Tummala, V. An application of the AHP in vendor selection of a telecommunications system. Omega 2001, 29, 171–182. [Google Scholar] [CrossRef]
- Pires, A.; Chang, N.-B.; Martinho, G. An AHP-based fuzzy interval TOPSIS assessment for sustainable expansion of the solid waste management system in Setúbal Peninsula, Portugal. Resour. Conserv. Recycl. 2011, 56, 7–21. [Google Scholar] [CrossRef]
- Rani, P.; Mishra, A.R.; Pardasani, K.R.; Mardani, A.; Liao, H.; Streimikiene, D. A novel VIKOR approach based on entropy and divergence measures of Pythagorean fuzzy sets to evaluate renewable energy technologies in India. J. Clean. Prod. 2019, 238, 117936. [Google Scholar] [CrossRef]
- Saaty, T.L. The Modern Science of Multicriteria Decision Making and Its Practical Applications: The AHP/ANP Approach. Oper. Res. 2013, 61, 1101–1118. [Google Scholar] [CrossRef]
- Saaty, T.L.; Ergu, D. When is a Decision-Making Method Trustworthy? Criteria for Evaluating Multi-Criteria Decision-Making Methods. Int. J. Inf. Technol. Decis. Mak. 2015, 14, 1171–1187. [Google Scholar] [CrossRef]
- Abdel-Basset, M.; Saleh, M.; Gamal, A.; Smarandache, F. An approach of TOPSIS technique for developing supplier selection with group decision making under type-2 neutrosophic number. Appl. Soft Comput. 2019, 77, 438–452. [Google Scholar] [CrossRef]
- Tavana, M.; Li, Z.; Mobin, M.; Komaki, M.; Teymourian, E. Multi-objective control chart design optimization using NSGA-III and MOPSO enhanced with DEA and TOPSIS. Expert Syst. Appl. 2016, 50, 17–39. [Google Scholar] [CrossRef]
- Gaviao, L.O.; Sant’Anna, A.P.; Lima, G.B.A.; Garcia, P.A.D.A.; Kostin, S.; Asrilhant, B. Selecting a Cargo Aircraft for Humanitarian and Disaster Relief Operations by Multicriteria Decision Aid Methods. IEEE Trans. Eng. Manag. 2020, 67, 631–640. [Google Scholar] [CrossRef]
- Maêda, S.M.D.N.; Basílio, M.P.; Costa, I.P.D.A.; Moreira, M.L.; dos Santos, M.; Gomes, C.F.S.; de Almeida, I.D.P.; Costa, A.P.D.A. Investments in Times of Pandemics: An Approach by the SAPEVO-M-NC Method. In Modern Management Based on Big Data II and Machine Learning and Intelligent Systems III—Proceedings of MMBD 2021 and MLIS 2021; Tallón-Ballesteros, A.J., Ed.; IOS Press: Amsterdam, The Netherlands, 2021; Volume 341, pp. 162–168. [Google Scholar] [CrossRef]
- Drumond, P.; Basílio, M.P.; Costa, I.P.D.A.; Pereira, D.A.D.M.; Gomes, C.F.S.; dos Santos, M. Multicriteria Analysis in Additive Manufacturing: An ELECTRE-MOr Based Approach. In Modern Management Based on Big Data II and Machine Learning and Intelligent Systems III—Proceedings of MMBD 2021 and MLIS 2021; Tallón-Ballesteros, A.J., Ed.; IOS Press: Amsterdam, The Netherlands, 2021; Volume 341, pp. 126–132. [Google Scholar] [CrossRef]
- Costa, I.P.D.A.; Basílio, M.P.; Maêda, S.M.D.N.; Rodrigues, M.V.G.; Moreira, M.L.; Gomes, C.F.S.; dos Santos, M. Algorithm Selection for Machine Learning Classification: An Application of the MELCHIOR Multicriteria Method. In Modern Management Based on Big Data II and Machine Learning and Intelligent Systems III—Proceedings of MMBD 2021 and MLIS 2021; Tallón-Ballesteros, A.J., Ed.; IOS Press: Amsterdam, The Netherlands, 2021; Volume 341, pp. 154–161. [Google Scholar] [CrossRef]
- Basilio, M.; Brum, G.S.; Pereira, V. A model of policing strategy choice: The integration of the Latent Dirichlet Allocation (LDA) method with ELECTRE I. J. Model. Manag. 2020, 15, 849–891. [Google Scholar] [CrossRef]
- Maêda, S.M.D.N.; Basílio, M.P.; Costa, I.P.D.A.; Moreira, M.L.; dos Santos, M.; Gomes, C.F.S. The SAPEVO-M-NC Method. In Modern Management Based on Big Data II and Machine Learning and Intelligent Systems III—Proceedings of MMBD 2021 and MLIS 2021; Tallón-Ballesteros, A.J., Ed.; IOS Press: Amsterdam, The Netherlands, 2021; Volume 341, pp. 89–95. [Google Scholar] [CrossRef]
- Krohling, R.A.; de Souza, T.T. Combining prospect theory and fuzzy numbers to multi-criteria decision making. Expert Syst. Appl. 2012, 39, 11487–11493. [Google Scholar] [CrossRef]
- Silva, M.D.C.; Gavião, L.O.; Gomes, C.F.S.; Lima, G.B.A. Global Innovation Indicators analysed by multicriteria decision. Braz. J. Oper. Prod. Manag. 2020, 17, 1–17. [Google Scholar] [CrossRef]
- Soares, L.d.M.B.; Moreira, M.L.; Basilio, M.P.; Gomes, C.F.S.; dos Santos, M.; Costa, I.P.D.A. Strategic Analysis for the Installation of Field Hospitals for COVID-19 Control: An Approach Based on P-Median Model. In Modern Management Based on Big Data II and Machine Learning and Intelligent Systems III—Proceedings of MMBD 2021 and MLIS 2021; Tallón-Ballesteros, A.J., Ed.; IOS Press: Amsterdam, The Netherlands, 2021; Volume 341, pp. 112–118. [Google Scholar] [CrossRef]
- de Almeida, A.T. Multicriteria decision model for outsourcing contracts selection based on utility function and ELECTRE method. Comput. Oper. Res. 2007, 34, 3569–3574. [Google Scholar] [CrossRef]
- Morais, D.C.; de Almeida, A.T. Group decision making on water resources based on analysis of individual rankings. Omega 2012, 40, 42–52. [Google Scholar] [CrossRef]
- Barata, J.F.F.; Quelhas, O.L.G.; Costa, H.G.; Gutierrez, R.H.; Lameira, V.D.J.; Meiriño, M.J. Multi-Criteria Indicator for Sustainability Rating in Suppliers of the Oil and Gas Industries in Brazil. Sustainability 2014, 6, 1107–1128. [Google Scholar] [CrossRef] [Green Version]
- Pereira, V.; Costa, H.G. Nonlinear programming applied to the reduction of inconsistency in the AHP method. Ann. Oper. Res. 2015, 229, 635–655. [Google Scholar] [CrossRef]
- Basilio, M.; De Freitas, J.G.; Kämpffe, M.G.F.; Rego, R. Investment portfolio formation via multicriteria decision aid: A Brazilian stock market study. J. Model. Manag. 2018, 13, 394–417. [Google Scholar] [CrossRef]
- Liu, H.; Rodríguez, R.M. A fuzzy envelope for hesitant fuzzy linguistic term set and its application to multicriteria decision making. Inf. Sci. 2014, 258, 220–238. [Google Scholar] [CrossRef]
- Jato-Espino, D.; Castillo-Lopez, E.; Rodriguez-Hernandez, J.; Canteras-Jordana, J.C. A review of application of multi-criteria decision making methods in construction. Autom. Constr. 2014, 45, 151–162. [Google Scholar] [CrossRef]
- Cárdenas-Gómez, J.; Gonzales, M.B.; Lazo, C.D. Evaluation of Reinforced Adobe Techniques for Sustainable Reconstruction in Andean Seismic Zones. Sustainability 2021, 13, 4955. [Google Scholar] [CrossRef]
- Casas-Rosal, J.C.; Segura, M.; Maroto, C. Food market segmentation based on consumer preferences using outranking multicriteria approaches. Int. Trans. Oper. Res. 2021. [Google Scholar] [CrossRef]
- Luna, M.; Llorente, I.; Cobo, A. A fuzzy approach to decision-making in sea-cage aquaculture production. Int. Trans. Oper. Res. 2020, 29, 1025–1047. [Google Scholar] [CrossRef]
- Romero, C. Extended lexicographic goal programming: A unifying approach. Omega 2001, 29, 63–71. [Google Scholar] [CrossRef]
- Sánchez-Lozano, J.; García-Cascales, M.; Lamata, M. GIS-based onshore wind farm site selection using Fuzzy Multi-Criteria Decision Making methods. Evaluating the case of Southeastern Spain. Appl. Energy 2016, 171, 86–102. [Google Scholar] [CrossRef]
- Bilbao-Terol, A.; Arenas-Parra, M.; Cañal-Fernández, V.; Antomil-Ibias, J. Using TOPSIS for assessing the sustainability of government bond funds. Omega 2014, 49, 1–17. [Google Scholar] [CrossRef]
- Bana e Costa, C.A.; Carnero, M.C.; Oliveira, M.D. A multi-criteria model for auditing a Predictive Maintenance Programme. Eur. J. Oper. Res. 2012, 217, 381–393. [Google Scholar] [CrossRef]
- Braglia, M.; Frosolini, M.; Montanari, R. Fuzzy TOPSIS approach for failure mode, effects and criticality analysis. Qual. Reliab. Eng. Int. 2003, 19, 425–443. [Google Scholar] [CrossRef]
- La Fata, C.; Giallanza, A.; Micale, R.; La Scalia, G. Ranking of occupational health and safety risks by a multi-criteria perspective: Inclusion of human factors and application of VIKOR. Saf. Sci. 2021, 138, 105234. [Google Scholar] [CrossRef]
- Bottero, M.; Comino, E.; Riggio, V. Application of the Analytic Hierarchy Process and the Analytic Network Process for the assessment of different wastewater treatment systems. Environ. Model. Softw. 2011, 26, 1211–1224. [Google Scholar] [CrossRef]
- Zoghi, M.; Rostami, G.; Khoshand, A.; Motalleb, F. Material selection in design for deconstruction using Kano model, fuzzy-AHP and TOPSIS methodology. Waste Manag. Res. J. Sustain. Circ. Econ. 2021, 40, 410–419. [Google Scholar] [CrossRef] [PubMed]
- Corrente, S.; Greco, S.; Leonardi, F.; Słowiński, R. The hierarchical SMAA-PROMETHEE method applied to assess the sustainability of European cities. Appl. Intell. 2021, 51, 6430–6448. [Google Scholar] [CrossRef]
- Beccali, M.; Cellura, M.; Mistretta, M. Decision-making in energy planning. Application of the Electre method at regional level for the diffusion of renewable energy technology. Renew. Energy 2003, 28, 2063–2087. [Google Scholar] [CrossRef]
- Formisano, A.; Mazzolani, F.M. On the selection by MCDM methods of the optimal system for seismic retrofitting and vertical addition of existing buildings. Comput. Struct. 2015, 159, 1–13. [Google Scholar] [CrossRef] [Green Version]
- Norese, M.F. ELECTRE III as a support for participatory decision-making on the localisation of waste-treatment plants. Land Use Policy 2006, 23, 76–85. [Google Scholar] [CrossRef]
- Barrios, M.A.O.; De Felice, F.; Negrete, K.P.; Romero, B.A.; Arenas, A.Y.; Petrillo, A. An AHP-Topsis Integrated Model for Selecting the Most Appropriate Tomography Equipment. Int. J. Inf. Technol. Decis. Mak. 2016, 15, 861–885. [Google Scholar] [CrossRef]
- Cavallaro, F. Fuzzy TOPSIS approach for assessing thermal-energy storage in concentrated solar power (CSP) systems. Appl. Energy 2010, 87, 496–503. [Google Scholar] [CrossRef]
- Azadnia, A.H.; Saman, M.Z.M.; Wong, K.Y. Sustainable supplier selection and order lot-sizing: An integrated multi-objective decision-making process. Int. J. Prod. Res. 2015, 53, 383–408. [Google Scholar] [CrossRef]
- Umer, R.; Touqeer, M.; Omar, A.H.; Ahmadian, A.; Salahshour, S.; Ferrara, M. Selection of solar tracking system using extended TOPSIS technique with interval type-2 pythagorean fuzzy numbers. Optim. Eng. 2021, 22, 2205–2231. [Google Scholar] [CrossRef]
- Mardani, A.; Jusoh, A.; MD Nor, K.; Khalifah, Z.; Zakwan, N.; Valipour, A. Multiple criteria decision-making techniques and their applications—A review of the literature from 2000 to 2014. Econ. Res.-Ekon. Istraž. 2015, 28, 516–571. [Google Scholar] [CrossRef]
- Khoso, A.R.; Yusof, A.M.; Khahro, S.H.; Abidin, N.I.A.B.; Memon, N.A. Automated two-stage continuous decision support model using exploratory factor analysis-MACBETH-SMART: An application of contractor selection in public sector construction. J. Ambient Intell. Humaniz. Comput. 2021, 1–31. [Google Scholar] [CrossRef]
- Rostamzadeh, R.; Govindan, K.; Esmaeili, A.; Sabaghi, M. Application of fuzzy VIKOR for evaluation of green supply chain management practices. Ecol. Indic. 2015, 49, 188–203. [Google Scholar] [CrossRef]
- Abdullah, L.; Najib, L. A new type-2 fuzzy set of linguistic variables for the fuzzy analytic hierarchy process. Expert Syst. Appl. 2014, 41, 3297–3305. [Google Scholar] [CrossRef]
- Mardani, A.; Jusoh, A.; Zavadskas, E.K. Fuzzy multiple criteria decision-making techniques and applications—Two decades review from 1994 to 2014. Expert Syst. Appl. 2015, 42, 4126–4148. [Google Scholar] [CrossRef]
- Zaidan, A.; Zaidan, B.; Al-Haiqi, A.; Kiah, M.; Hussain, M.; Abdulnabi, M. Evaluation and selection of open-source EMR software packages based on integrated AHP and TOPSIS. J. Biomed. Inform. 2015, 53, 390–404. [Google Scholar] [CrossRef] [PubMed] [Green Version]
- Mir, M.A.; Ghazvinei, P.T.; Sulaiman, N.M.N.; Basri, N.E.A.; Saheri, S.; Mahmood, N.Z.; Jahan, A.; Begum, R.A.; Aghamohammadi, N. Application of TOPSIS and VIKOR improved versions in a multi-criteria decision analysis to develop an optimized municipal solid waste management model. J. Environ. Manag. 2016, 166, 109–115. [Google Scholar] [CrossRef]
- Adiat, K.A.N.; Nawawi, M.N.M.; Abdullah, K. Assessing the accuracy of GIS-based elementary multi-criteria decision analysis as a spatial prediction tool—A case of predicting potential zones of sustainable groundwater resources. J. Hydrol. 2012, 440–441, 75–89. [Google Scholar] [CrossRef]
- Cobo, M.J.; López-Herrera, A.G.; Herrera-Viedma, E.; Herrera, F. An approach for detecting, quantifying, and visualizing the evolution of a research field: A practical application to the Fuzzy Sets Theory field. J. Informetr. 2011, 5, 146–166. [Google Scholar] [CrossRef]











| Rank | Title | Journal | First Author | Publication Year | Total Citations | TC per Year |
|---|---|---|---|---|---|---|
| 1 | A fuzzy extension of Saaty’s priority theory | Fuzzy Sets and Systems | van Laarhoven, PJM | 1983 | 1950 | 50.0 |
| 2 | Compromise solution by MCDM methods: A comparative analysis of VIKOR and TOPSIS | European Journal of Operational Research | Opricovic S | 2004 | 1834 | 101.9 |
| 3 | Extensions of the TOPSIS for group decision-making under fuzzy environment | Fuzzy Sets and Systems | Chen CT | 2000 | 1815 | 82.5 |
| 4 | How to select and how to rank projects: The Promethee method | European Journal of Operational Research | Brans JP | 1986 | 1422 | 39.5 |
| 5 | Application of multi-criteria decision making to sustainable energy planning—A review | Renewable and Sustainable Energy Reviews | Pohekar SD | 2004 | 960 | 53.3 |
| 6 | Handling multicriteria fuzzy decision-making problems based on vague set theory | Fuzzy Sets and Systems | Chen SM | 1994 | 888 | 31.8 |
| 7 | A fuzzy approach for supplier evaluation and selection in supply chain management | International Journal of Production Economics | Chen CT | 2006 | 854 | 53.4 |
| 8 | A state-of the-art survey of TOPSIS applications | Expert Systems with Applications | Behzadian M | 2012 | 742 | 74.2 |
| 9 | A multi-criteria intuitionistic fuzzy group decision making for supplier selection with TOPSIS method | Expert Systems with Applications | Boran FE | 2009 | 732 | 56.3 |
| 10 | Extended VIKOR method in comparison with outranking methods | European Journal of Operational Research | Opricovic S | 2007 | 706 | 47.1 |
| Rank | Country/Region | Article Counts | Percentage (N/23,394), % | Total Citations | Percentage (TNC/373.732) % | Average Article Citations | Freq | SCP | MCP | MCP_Ratio | Institutions | Country | Article Counts | Percentage (N/23,394), % |
|---|---|---|---|---|---|---|---|---|---|---|---|---|---|---|
| 1 | China | 4327 | 18.50 | 82,615 | 22.11 | 19.09 | 0.2035 | 3794 | 533 | 0.1232 | Islamic Azad University | Iran | 504 | 2.15 |
| 2 | India | 2485 | 10.62 | 23,643 | 6.33 | 9.51 | 0.1169 | 2338 | 147 | 0.0592 | Vilnius Gediminas Technical University | Lithuania | 456 | 1.95 |
| 3 | Iran | 1812 | 7.75 | 23,613 | 6.32 | 13.03 | 0.0852 | 1526 | 286 | 0.1578 | National Institute of Technology | India | 336 | 1.44 |
| 4 | Turkey | 1788 | 7.64 | 28,739 | 7.69 | 16.07 | 0.0841 | 1701 | 87 | 0.0487 | University of Tehran | Iran | 334 | 1.43 |
| 5 | Taiwan | 1192 | 5.10 | 32,535 | 8.71 | 27.29 | 0.0545 | 969 | 223 | 0.1126 | Indian Institute of Technology System | India | 265 | 1.13 |
| 6 | USA | 794 | 3.39 | 20,217 | 5.41 | 25.46 | 0.0380 | 633 | 161 | 0.2234 | Istanbul Technical University | Turkey | 243 | 1.04 |
| 7 | Brazil | 752 | 3.21 | 5584 | 1.49 | 7.43 | 0.0365 | 697 | 55 | 0.0861 | University of Belgrade | Serbia | 180 | 0.77 |
| 8 | Spain | 608 | 2.60 | 10,071 | 2.69 | 16.56 | 0.0294 | 496 | 112 | 0.2169 | Yildiz Technical University | Turkey | 176 | 0.75 |
| 9 | Italy | 555 | 2.37 | 8601 | 2.30 | 15.50 | 0.0272 | 463 | 92 | 0.1780 | Sichuan University | China | 157 | 0.67 |
| 10 | Malaysia | 493 | 2.11 | 6482 | 1.73 | 13.15 | 0.0244 | 389 | 104 | 0.2331 | Central South University | China | 150 | 0.64 |
| TOTAL | 14,806 | 63.29 | 242,100 | 64.78 | 2801 | 11.97 |
| Country | TOP 5 | Studies | |||
|---|---|---|---|---|---|
| Research Areas | Universities | Research Sponsors (%) | Authors | ||
| China | Computer science, engineering, environmental sciences and ecology, operations research and management science, science technology, and other topics | Sichuan University, Central South University, North China Electric Power University, Hong Kong Polytechnic University, and Chinese Academy of Sciences | National Natural Science Foundation of China (48.75), Fundamental Research Funds For The Central Universities (7.77), China Postdoctoral Science Foundation (3.6), Ministry of Education China (2.68), and China Scholarship Council (1.9) | Jian-Qiang Wang, Zeshui Xu, Hu-chang Liao, Pei-De Liu, and Jing Wang | [67,68,69,70,71,72,73,74,75,76] |
| India | Engineering, computer science, environmental sciences and ecology, business economics, science technology, and other topics | National Institute of Technology, Indian Institute of Technology, Jadavpur University, Birla Institute of Technology Science Pilani, and National Institute of Technology Tiruchirappalli | Department of Science Technology India (2.097), University Grants Commission India (1.258), Council of Scientific Industrial Research India (0.779), National Natural Science Foundation of China (0.479), and Ministry of Human Resource Development Government of India (0.359). | Harish Garg, Ashwani Kumar, Sanjay Kumar, Shankar Chakraborty, and Samarjit Kar | [77,78,79,80,81,82,83,84,85,86] |
| Iran | Engineering, computer science, environmental sciences and ecology, business economics, science technology, and other topics | Islamic Azad University, University of Tehran, Amirkabir University of Technology, Tarbiat Modares University, and Iran University Science Technology | University of Tehran (0.925), National Natural Science Foundation of China (0.727), Austrian Science Fund (0.661), Islamic Azad University (0.528), and Iran National Science Foundation (0.462) | Seyed Meysam Mousavi, Maghsoud Amiri, Reza Tavakkoli-Moghaddam, Behnam Vahdani, and Abdolreza Yazdani-Chamzini | [87,88,89,90,91,92,93,94,95,96] |
| Turkey | Computer science; engineering, business economics, operations research and management science, and environmental sciences and ecology | Istanbul Technical University, Yildiz Technical University, Gazi University, Galatasaray University, and Karadeniz Technical University | Galatasaray University (3.628), Turkiye Bilimsel Ve Teknolojik Arastirma Kurumu Tubitak (2.243), Bagep Award of The Science Academy in Turkey (0.396), Erciyes University (0.396), and European Commission (0.396) | Cengiz Kahraman, Gulcin Buyukozkan, Basa Oztaysi, Ihsan Kaya, and Metin Dagdeviren | [97,98,99,100,101,102,103,104,105,106] |
| Taiwan | Computer science; engineering, operations research and management science, business economics, and environmental sciences and ecology | National Yang Ming Chiao Tung University, Nan Kai University Technology, National Taipei University, National Taipei University of Technology, and National Kaohsiung University of Science Technology | Ministry of Science and Technology Taiwan (18.635), Chang Gung Memorial Hospital (1.426), National Natural Science Foundation of China (1.426), Taiwan Ministry of Science and Technology (1.120), and Ministry Of Sciences And Technology In Taiwan (1.018) | Gwo-Hshiung Tzeng, James J. H. Liou, Chi-Yo Huang, Ming-Lang Tseng, and Ting-Yu Chen | [107,108,109,110,111,112,113,114,115,116] |
| United States | Engineering, computer science, operations research and management science, business economics, and environmental sciences and ecology | State University System of Florida, Pennsylvania Commonwealth System of Higher Education, University of California, University of Memphis, and La Salle University | National Natural Science Foundation of China (9.138), National Science Foundation (2.464), China Scholarship Council (1.437), Fundamental Research Funds for the Central Universities (1.335), and Portuguese Foundation for Science and Technology (1.027) | Madjid Tavana, Florentin Smarandache, Surendra M. Gupta, Joseph Sarkis, and Dursun Delen | [117,118,119,120,121,122,123,124,125,126] |
| Brazil | Engineering, computer science, business economics, operations research and management science, and environmental sciences and ecology | Universidade Federal de Pernambuco, Universidade Federal Fluminense, Universidade Federal do Rio De Janeiro, Universidade de São Paulo, and Universidade Tecnológica Federal do Paraná | National Council for Scientific and Technological Development (CNPQ) (22.18), Coordination for the Improvement of Higher Education Personnel (CAPES) (15.6), Foundation for Research Support of the State of São Paulo (FAPESP) (2.95), Foundation for the Support of Science and Technology of the State of Pernambuco (FACEPE) (1.39), and Foundation for Research Support of the State of Minas Gerais (FAPEMIG) (1.39) | Adiel Texeira de Almeida, Luiz Flavio Autran Monteiro Gomes, Danielle Costa Morais, Ana Paula Cabral Seixas Costa, and Helder Gomes Costa | [127,128,129,130,131,132,133,134,135,136,137,138,139,140] |
| Spain | Computer science, engineering, environmental sciences and ecology, operations research and management science, and business economics | The Polytechnic University of Valencia, Polytechnic University of Madrid, University of Granada, University of Oviedo, and Polytechnic University of Catalonia | European Commission (13.422), Spanish Government (8.555), National Natural Science Foundation of China (4.425), Spanish Ministry of Economy and Competitiveness (4.425), and Junta de Andalucia (2.507). | Morteza Yazdani, Juan Miguel Sanchez-Lozano, Monica Garcia-Melon, Maria Carmen Carnero, and Maria Teresa Lamata | [141,142,143,144,145,146,147,148,149] |
| Italy | Engineering, environmental sciences and ecology, computer science, science technology, other topics, and operations research and management science | University of Catania, University of Naples Federico II, University of Palermo, Polytechnic University of Turin, and University of Cassino | European Commission (3.303), Ministry of Education Universities and Research (2.385), National Natural Science Foundation of China (0.917), Ministry of Science and Higher Education Poland (0.734), and European Commission Joint Research Centre (0.550). | Salvatore Greco, Antonella Petrillo, Fabio De Felice, Fausto Cavallaro, and Silvia Carpitella | [150,151,152,153,154,155,156,157,158,159] |
| Malaysia | Engineering, computer science, science technology, other topics, environmental sciences and ecology, and operations research and management science | Universiti Teknologi Malaysia, Universiti Malaya, University Putra Malaysia, University Pendidikan Sultan Idris, and University Sains Malaysia | Ministry of Education Malaysia (4.48), University Teknologi Malaysia (2.83), University Sains Malaysia (2.12), University Kebangsaan Malaysia (1.18), and University Malaya (0.94). | Bilal Bahaa Zaidan, Aos Ala Zaidan, Lazim Abdullah, Osamah Shihab Albahri, and Mardini Abbas | [160,161,162,163,164,165,166,167,168,169] |
| Rank | Journal Title | Percentage (N/23,394), % | IF [2019] | Quartile in Category [2019] | H-Index | Article Counts | Total Number of Citations | Average Number of Citations | Percentage (TNC/373.732), % | Top 5 Countries by Source |
|---|---|---|---|---|---|---|---|---|---|---|
| 1 | Expert Systems with Applications | 1.70 | 5.452 | Q1 | 91 | 356 | 26,410 | 74.19 | 7.88 | Taiwan, Turkey, China, USA, England |
| 2 | Sustainability | 1.68 | 2.576 | Q3 | 25 | 352 | 2978 | 8.46 | 0.89 | China, Italy, Spain, Taiwan, Lithuania |
| 3 | Journal of Cleaner Production | 1.29 | 7.246 | Q1 | 43 | 270 | 7627 | 28.25 | 2.28 | China, India, Iran, USA, Denmark |
| 4 | European Journal of Operational Research | 1.26 | 4.213 | Q1 | 76 | 264 | 22,144 | 83.88 | 6.61 | France, England, USA, Belgium, Greece |
| 5 | Journal of Intelligent & Fuzzy Systems | 1.07 | 1.851 | Q3 | 26 | 225 | 2508 | 11.15 | 0.75 | China, Turkey, Pakistan, Iran, India |
| 6 | Applied Soft Computing | 0.79 | 5.472 | Q1 | 48 | 166 | 6557 | 39.50 | 1.96 | China, Iran, Turkey, Taiwan, India |
| 7 | Computers & Industrial Engineering | 0.69 | 4.135 | Q1 | 40 | 146 | 5165 | 35.38 | 1.54 | China, Iran, Turkey, USA, Taiwan |
| 8 | Soft Computing | 0.68 | 3.050 | Q2 | 22 | 142 | 1402 | 9.87 | 0.42 | China, Turkey, India, Iran, Taiwan |
| 9 | Symmetry-Basel | 0.66 | 2.645 | Q2 | 21 | 138 | 1407 | 10.20 | 0.42 | China, Serbia, Lithuania, Pakistan, Taiwan |
| 10 | International Journal of Information Technology & Decision Making | 0.58 | 1.894 | Q3 | 24 | 121 | 2254 | 18.63 | 0.67 | China, Taiwan, Turkey, USA, Iran |
| Total | 10.4 | 2180 | 78,452 | 23.42 |
| Rank | Authors | Country | University | H_Index | G_Index | Article Counts | Total Number of Citations | Average Number of Citations | First Author Counts | First Author Citations Counts | Average First Author Citations Counts |
|---|---|---|---|---|---|---|---|---|---|---|---|
| 1 | ZAVADSKAS E | Lithuania | Vilnius Gediminas Technical University | 57 | 87 | 240 | 9955 | 41.48 | 50 | 1806 | 36.12 |
| 2 | WANG J | China | Central South University | 46 | 68 | 211 | 5785 | 27.42 | 65 | 1946 | 29.93 |
| 3 | TZENG G | Taiwan | National Taipei University | 44 | 97 | 191 | 9814 | 51.38 | 5 | 1621 | 324.2 |
| 4 | WANG Y | China | Qinghai Normal University | 28 | 57 | 161 | 3419 | 21.24 | 75 | 2222 | 29.62 |
| 5 | KAHRAMAN C | Turkey | Istanbul Technical University | 34 | 68 | 145 | 4980 | 34.34 | 39 | 1939 | 49.71 |
| 6 | CHEN Y | China | Chongqing University | 29 | 53 | 124 | 3036 | 24.48 | 42 | 1173 | 27.92 |
| 7 | ZHANG H | China | Central South University | 37 | 59 | 104 | 3620 | 34.81 | 27 | 552 | 20.44 |
| 8 | XU Z | China | Sichuan University | 31 | 64 | 95 | 4178 | 43.98 | 12 | 832 | 69.33 |
| 9 | WANG X | China | Central South University | 20 | 33 | 94 | 1321 | 14.05 | 28 | 526 | 18.78 |
| 10 | TURSKIS Z | Lithuania | Vilnius Gediminas Technical University | 34 | 63 | 93 | 4264 | 45.85 | 10 | 273 | 27.3 |
| Total | 1458 | 50,372 | 34.54 | 353 | 12,890 | 36.51 |
| Research Areas | Recorded Count | % of 26,376 |
|---|---|---|
| Engineering | 5101 | 19.34 |
| Computer science | 4706 | 17.84 |
| Environmental sciences ecology | 2133 | 8.09 |
| Business economics | 2122 | 8.05 |
| Operations research | 2010 | 7.62 |
| Science technology | 1635 | 6.20 |
| Energy fuels | 915 | 3.47 |
| Mathematics | 869 | 3.30 |
| Water resources | 579 | 2.20 |
| Materials science | 511 | 1.94 |
| Total | 20,581 | 78.02 |
| Research Areas | Periods | |||
|---|---|---|---|---|
| 1982 to 1992 | 1993 to 2002 | 2003 to 2012 | 2013 to 2022 (April 29) | |
| Ranking | Ranking | Ranking | Ranking | |
| Engineering | 4th | 4th | 1st | 1st |
| Computer science | 3rd | 3rd | 2nd | 2nd |
| Environmental sciences ecology | - | - | 5th | 3rd |
| Science technology | - | - | - | 4th |
| Business economics | 2nd | 2nd | 4th | 5th |
| Operations research | 1st | 1st | 3rd | - |
| Mathematics | 5th | 5th | - | - |
| N | Method | Publication Time | Recorded Count | Research Areas | Publication Time (Integrated/Hybrid Model) | Hybrid Model | New Technologies (Machine Learning) |
|---|---|---|---|---|---|---|---|
| 1 | AHP | 1990–2021 | 6.835 | Engineering (2.329) | 1995–2021 | 1.388 | 38 |
| 2 | TOPSIS | 1991–2021 | 4.907 | Computer science (1.797) | 2003–2021 | 1.024 | 47 |
| 3 | VIKOR | 2002–2021 | 1.475 | Computer science (519) | 2009–2021 | 416 | 5 |
| 4 | PROMETHEE | 1989–2021 | 1.382 | Engineering (445) | 2001–2021 | 202 | 16 |
| 5 | ANP | 2000–2021 | 1.262 | Engineering (428) | 2006–2021 | 488 | 10 |
| 6 | ELECTRE | 1991–2021 | 1.005 | Computer science (331) | 2003–2021 | 120 | 6 |
| 7 | DEMATEL | 2007–2021 | 888 | Computer science (289) | 2007–2021 | 476 | 5 |
| 8 | GOAL PROGRAMMING | 1983–2021 | 553 | Operations research (202) | 1993–2021 | 147 | 3 |
| 9 | SAW | 1997–2021 | 403 | Engineering (137) | 2007–2021 | 67 | 5 |
| 10 | TODIM | 1999–2021 | 306 | Computer science (171) | 2013–2021 | 56 | 2 |
| 11 | COPRAS | 2006–2021 | 294 | Business economics (83) | 2011–2021 | 100 | 2 |
| 12 | WASPAS | 2012–2021 | 214 | Engineering (68) | 2013–2020 | 67 | 0 |
| 13 | MULTIMOORA | 2011–2021 | 198 | Computer science (75) | 2011–2021 | 43 | 0 |
| 14 | SWARA | 2011–2021 | 181 | Business economics (46) | 2011–2021 | 90 | 1 |
| 15 | MAUT | 1984–2021 | 164 | Engineering (56) | 2007–2021 | 19 | 0 |
| 16 | MACBETH | 1999–2021 | 162 | Computer science (47) | 1999–2021 | 27 | 0 |
| 17 | WSM | 1994–2021 | 87 | Engineering (29) | 2014–2021 | 17 | 2 |
| 18 | DRSA | 2002–2021 | 85 | Computer science (51) | 2012–2021 | 20 | 4 |
| 19 | WPM | 1997–2021 | 57 | Computer science (23) | 2014–2021 | 7 | 0 |
| 20 | CBR | 1996–2021 | 40 | Computer science (25) | 2006–2020 | 10 | 1 |
| 21 | CONDORCET | 1999–2021 | 35 | Business economics (9) | - | 0 | 1 |
| 22 | FITRADEOFF | 2016–2021 | 29 | Computer science (14) | - | 0 | 0 |
| 23 | UTADIS | 1998–2020 | 27 | Operations research (14) | 2005–2016 | 2 | 0 |
| 24 | SMART | 1996–2021 | 22 | Engineering (9) | 2021 | 2 | 0 |
| 25 | PAPRIKA | 2014–2021 | 12 | Computer science (4) | 2020 | 1 | 0 |
| 26 | THOR | 2008–2021 | 5 | Engineering (2) | - | 0 | 0 |
Publisher’s Note: MDPI stays neutral with regard to jurisdictional claims in published maps and institutional affiliations. |
© 2022 by the authors. Licensee MDPI, Basel, Switzerland. This article is an open access article distributed under the terms and conditions of the Creative Commons Attribution (CC BY) license (https://creativecommons.org/licenses/by/4.0/).
Share and Cite
Basílio, M.P.; Pereira, V.; Costa, H.G.; Santos, M.; Ghosh, A. A Systematic Review of the Applications of Multi-Criteria Decision Aid Methods (1977–2022). Electronics 2022, 11, 1720. https://doi.org/10.3390/electronics11111720
Basílio MP, Pereira V, Costa HG, Santos M, Ghosh A. A Systematic Review of the Applications of Multi-Criteria Decision Aid Methods (1977–2022). Electronics. 2022; 11(11):1720. https://doi.org/10.3390/electronics11111720
Chicago/Turabian StyleBasílio, Marcio Pereira, Valdecy Pereira, Helder Gomes Costa, Marcos Santos, and Amartya Ghosh. 2022. "A Systematic Review of the Applications of Multi-Criteria Decision Aid Methods (1977–2022)" Electronics 11, no. 11: 1720. https://doi.org/10.3390/electronics11111720
APA StyleBasílio, M. P., Pereira, V., Costa, H. G., Santos, M., & Ghosh, A. (2022). A Systematic Review of the Applications of Multi-Criteria Decision Aid Methods (1977–2022). Electronics, 11(11), 1720. https://doi.org/10.3390/electronics11111720

