Determining Factors Affecting Perceived Customer Satisfaction on Public Utility Bus System in Occidental Mindoro, Philippines: A Case Study on Service Quality Assessment during Major Disruptions
Abstract
1. Introduction
2. Literature Review
3. Methods
3.1. Conceptual Framework
3.2. Participants
3.3. Questionnaire
3.4. Analytical Hierarchy Process (AHP)
3.5. Service Quality
3.6. Statistical Analysis—Structural Equation Modeling
4. Results
5. Discussion
6. Conclusions
Theoretical Contributions
Author Contributions
Funding
Institutional Review Board Statement
Informed Consent Statement
Data Availability Statement
Conflicts of Interest
References
- Mayo, F.L.; Taboada, E.B. Ranking factors affecting public transport mode choice of commuters in an urban city of a developing country using analytic hierarchy process: The case of Metro Cebu, Philippines. Transp. Res. Interdiscip. Perspect. 2020, 4, 100078. [Google Scholar] [CrossRef]
- Department of Transportation. GOVPH. DOTr. Available online: https://dotr.gov.ph/55-dotrnews/3282-dotr-announces-omnibus-guidelines-on-public-transportation-in-the-enforcement-of-enhanced-community-quarantine.html (accessed on 15 September 2021).
- Gkiotsalitis, K.; Cats, O. Public transport planning adaption under the COVID-19 pandemic crisis: Literature review of research needs and directions. Transp. Rev. 2020, 41, 374–392. [Google Scholar] [CrossRef]
- Chuenyindee, T.; Ong, A.K.S.; Ramos, J.P.; Prasetyo, Y.T.; Nadlifatin, R.; Kurata, Y.B.; Sittiwatethanasiri, T. Public utility vehicle service quality and customer satisfaction in the Philippines during the COVID-19 pandemic. Util. Policy 2022, 75, 101336. [Google Scholar] [CrossRef]
- Cahigas, M.M.; Prasetyo, Y.T.; Persada, S.F.; Ong, A.K.S.; Nadlifatin, R. Understanding the perceived behavior of public utility bus passengers during the era of COVID-19 pandemic in the Philippines: Application of social exchange theory and theory of planned behavior. Res. Transp. Bus. Manag. 2022, 45, 100840. [Google Scholar] [CrossRef]
- Lai, W.-T.; Chen, C.-F. Behavioral intentions of public transit passengers—The roles of service quality, perceived value, satisfaction and involvement. Transp. Policy 2011, 18, 318–325. [Google Scholar] [CrossRef]
- Aydin, N.; Celik, E.; Gumus, A.T. A hierarchical customer satisfaction framework for evaluating rail transit systems of Istanbul. Transp. Res. Part A Policy Pract. 2015, 77, 61–81. [Google Scholar] [CrossRef]
- Marco-Lajara, B.; Ruiz-Fernández, L.; Seva-Larrosa, P.; Sánchez-García, E. Hotel strategies in times of COVID-19: A dynamic capabilities approach. Anatolia 2021, 33, 525–536. [Google Scholar] [CrossRef]
- Swani, K.; Wamwara, W.; Goodrich, K.; Schiller, S.; Dinsmore, J. Understanding a business student retention during COVID-19: Roles of service quality, college brand, and academic satisfaction, and stress. Serv. Market. Q. 2022, 43, 329–352. [Google Scholar] [CrossRef]
- Babroudi, N.E.; Sabri-Laghaie, K.; Ghoushchi, N.G. Re-evaluation of the healthcare service quality criteria for the COVID-19 pandemic: Z-number fuzzy cognitive map. Appl. Soft Comput. 2021, 112, 107775. [Google Scholar] [CrossRef] [PubMed]
- Yang, K.; Kim, J.; Min, J.; Hernandez-Calderon, A. Effects of retailers’ service quality and legitimacy on behavioral intention: The role of emotions during COVID-19. Serv. Ind. J. 2020, 41, 84–106. [Google Scholar] [CrossRef]
- Balinado, J.R.; Prasetyo, Y.T.; Young, M.N.; Persada, S.F.; Miraja, B.A.; Perwira Redi, A.A. The effect of service quality on customer satisfaction in an automotive after-sales service. J. Open Innov. Technol. Mark. Complex. 2021, 7, 116. [Google Scholar] [CrossRef]
- Kou, Y.-F.; Wu, C.-M.; Deng, W.-J. The relationship among service quality, perceived value, customer satisfaction, and post-purchase intention in mobile value-added services. Comput. Hum. Behav. 2009, 25, 887–896. [Google Scholar] [CrossRef]
- Saaty, R.W. The analytic hierarchy process—What it is and how it is used. Math. Model. 1987, 9, 161–176. [Google Scholar] [CrossRef]
- Saranya, T.; Saravanan, S.; Jennifer, J.J.; Singh, L. Assessment of groundwater vulnerability in highly industrialized Noyyal Basin using AHP-drastic and Geographic Information System. In Disaster Resilience and Sustainability; Shrestha, S., Djalante, R., Shaw, R., Pal, I., Eds.; Elsevier: Amsterdam, The Netherlands, 2021; pp. 151–170. [Google Scholar] [CrossRef]
- van Wee, B.; Witlox, F. COVID-19 and its long-term effects on activity participation and travel behaviour: A multiperspective view. J. Transp. Geogr. 2021, 95, 103144. [Google Scholar] [CrossRef]
- Cusack, M. Individual, social, and environmental factors associated with active transportation commuting during the COVID-19 pandemic. J. Transp. Health 2021, 22, 101089. [Google Scholar] [CrossRef]
- Thomas, F.M.F.; Charlton, S.G.; Lewis, I.; Nandavar, S. Commuting before and after COVID-19. Transp. Res. Interdiscip. Perspect. 2021, 11, 100423. [Google Scholar] [CrossRef] [PubMed]
- Liou, J.J.H.; Hsu, C.-C.; Chen, Y.-S. Improving transportation service quality based on information fusion. Transp. Res. Part A Policy Pract. 2014, 67, 225–239. [Google Scholar] [CrossRef]
- Deveci, M.; Öner, S.C.; Canıtez, F.; Öner, M. Evaluation of service quality in public bus transportation using interval-valued intuitionistic fuzzy QFD methodology. Res. Transp. Bus. Manag. 2019, 33, 100387. [Google Scholar] [CrossRef]
- Guirao, B.; García-Pastor, A.; López-Lambas, M.E. The importance of service quality attributes in public transportation: Narrowing the gap between scientific research and practitioners’ needs. Transp. Policy 2016, 49, 68–77. [Google Scholar] [CrossRef]
- Deveci, M.; Çiftçi, M.E.; Akyurt, İ.Z.; Gonzalez, E.D.R.S. Impact of covid-19 pandemic on the Turkish Civil Aviation Industry. Sustain. Oper. Comput. 2022, 3, 93–102. [Google Scholar] [CrossRef]
- Cheng, X.; Cao, Y.; Huang, K.; Wang, Y. Modeling the Satisfaction of Bus Traffic Transfer Service Quality at a High-Speed Railway Station. J. Adv. Transp. 2018, 2018, 7051789. [Google Scholar] [CrossRef]
- Naveen, B.R.; Gurtoo, A. Public transport strategy and epidemic prevention framework in the Context of COVID-19. Transp. Policy 2022, 116, 165–174. [Google Scholar] [CrossRef] [PubMed]
- Nguyen, M.H.; Pojani, D. Covid-19 need not spell the death of public transport: Learning from Hanoi’s safety measures. J. Transp. Health 2021, 23, 101279. [Google Scholar] [CrossRef] [PubMed]
- Lee, J.; Baig, F.; Pervez, A. Impacts of COVID-19 on individuals’ mobility behavior in Pakistan based on self-reported responses. J. Transp. Health 2021, 22, 101228. [Google Scholar] [CrossRef]
- Parady, G.; Taniguchi, A.; Takami, K. Travel behavior changes during the COVID-19 pandemic in Japan: Analyzing the effects of risk perception and social influence on going-out self-restriction. Transp. Res. Interdiscip. Perspect. 2020, 7, 100181. [Google Scholar] [CrossRef]
- Aghabayk, K.; Esmailpour, J.; Shiwakoti, N. Effects of COVID-19 on rail passengers’ crowding perceptions. Transp. Res. Part A Policy Pract. 2021, 154, 186–202. [Google Scholar] [CrossRef]
- Jou, Y.-T.; Saflor, C.S.; Mariñas, K.A.; Young, M.N.; Prasetyo, Y.T.; Persada, S.F. Assessing service quality and customer satisfaction of electric utility provider’s online payment system during the COVID-19 pandemic: A structural modeling approach. Electronics 2022, 11, 3646. [Google Scholar] [CrossRef]
- Ong, A.K.S.; Prasetyo, Y.T.; Mariñas, K.A.; Perez, J.P.A.; Persada, S.F.; Nadlifatin, R.; Chuenyindee, T.; Buaphiban, T. Factors affecting customer satisfaction in fast food restaurant “Jollibee” during the COVID-19 pandemic. Sustainability 2022, 14, 15477. [Google Scholar] [CrossRef]
- Ong, A.K.S.; Prasetyo, Y.T.; Vallespin, B.E.; Persada, S.F.; Nadlifatin, R. Evaluating the influence of service quality, hedonic, and utilitarian value on shopper’s behavioral intentions in urban shopping malls during the COVID-19 pandemic. Heliyon 2022, 8, e12542. [Google Scholar] [CrossRef]
- Ong, A.K.S.; Prasetyo, Y.T.; Estefanio, A.; Tan, A.S.; Videña, J.C.; Villanueva, R.A.; Chuenyindee, T.; Thana, K.; Persada, S.F.; Nadlifatin, R. Determining factors affecting passenger satisfaction of “Jeepney” in the Philippine urban areas: The role of service quality in Sustainable Urban Transportation System. Sustainability 2023, 15, 1223. [Google Scholar] [CrossRef]
- Guo, S.; Zhao, H. Fuzzy best-worst multi-criteria decision-making method and its applications. Knowl. Based Syst. 2017, 121, 23–31. [Google Scholar] [CrossRef]
- Besharati Fard, M.; Hamidi, D.; Ebadi, M.; Alavi, J.; Mckay, G. Optimum landfill site selection by a hybrid multi-criteria and multi-agent decision-making method in a temperate and humid climate: BWM-GIS-FAHP-GT. Sustain. Cities Soc. 2022, 79, 103641. [Google Scholar] [CrossRef]
- Meniz, B.; Özkan, E.M. Vaccine selection for COVID-19 by AHP and novel VIKOR hybrid approach with interval type-2 fuzzy sets. Eng. Appl. Artif. Intell. 2023, 119, 105812. [Google Scholar] [CrossRef]
- Singh, V.; Kumar, V.; Singh, V.B. A hybrid novel fuzzy AHP-Topsis technique for selecting parameter-influencing testing in software development. Decis. Anal. J. 2023, 6, 100159. [Google Scholar] [CrossRef]
- Iç, Y.T.; Çelik, B.; Kavak, S.; Baki, B. An integrated AHP-modified VIKOR model for financial performance modeling in retail and wholesale trade companies. Decis. Anal. J. 2022, 3, 100077. [Google Scholar] [CrossRef]
- Ji, Y.; Li, H.; Zhang, H. Risk-averse two-stage stochastic minimum cost consensus models with Asymmetric Adjustment Cost. Group Decis. Negot. 2021, 31, 261–291. [Google Scholar] [CrossRef] [PubMed]
- Lin, R.; Lin, J.S.-J.; Chang, J.; Tang, D.; Chao, H.; Julian, P.C. Note on group consistency in analytic hierarchy process. Eur. J. Oper. Res. 2008, 190, 672–678. [Google Scholar] [CrossRef]
- Jou, Y.-T.; Mariñas, K.A.; Saflor, C.S.; Young, M.N. Investigating accessibility of Social Security System (SSS) mobile application: A Structural Equation Modeling Approach. Sustainability 2022, 14, 7939. [Google Scholar] [CrossRef]
- Kline, R.B. Principles and Practice of Structural Equation Modeling; The Guilford Press: New York, NY, USA, 2015. [Google Scholar]
- Jalagat, R.; Bashayre, A.; Dalluay, V.; Pineda, A.P. Correlates the relationship of service quality, customer satisfaction and customer retention on selected restaurants in Muscat, Sultanate of Oman. Int. J. Bus. Manag. 2017, 5, 97–110. [Google Scholar]
- Au, A.K.M.; Tse, A.C.B. Expectancy disconfirmation. Asia Pac. J. Mark. Logist. 2019, 31, 291–300. [Google Scholar] [CrossRef]
- Eboli, L.; Mazzulla, G. Service quality attributes affecting customer satisfaction for bus transit. J. Public Transp. 2007, 10, 21–34. [Google Scholar] [CrossRef]
- Mikhaylov, A.S. Conceptualizing international cluster. Mediterr. J. Soc. Sci. 2015, 6, 11. [Google Scholar] [CrossRef]
- Ojo, T.K.; Okoree, D.; Mireku, S.D. Service Quality and Customer Satisfaction of Public Transport on Cape Coast-Accra Route, Ghana. 2014. Available online: https://www.researchgate.net/publication/266385664_Service_Quality_and_Customer_Satisfaction_of_Public_Transport_on_Cape_Coast-Accra_Route_Ghana (accessed on 21 September 2022).
- Maurice, L.P. Omnibus Project: Q4 2017 Results, 2021. Busbud Blog. Available online: https://www.busbud.com/blog/omnibus-project-q4-2017-results/ (accessed on 21 September 2022).
- Eboli, L.; Mazzulla, G. Customer satisfaction as a measure of service quality in public transport planning. In International Encyclopedia of Transportation; Vickerman, R., Ed.; Elsevier: Amsterdam, The Netherlands, 2021; pp. 220–224. [Google Scholar] [CrossRef]
- de Oña, J.; de Oña, R.; Eboli, L.; Mazzulla, G. Perceived service quality in bus transit service: A structural equation approach. Transp. Policy 2013, 29, 219–226. [Google Scholar] [CrossRef]
- Rohani, M.M.; Wijeyesekera, D.C.; Abdul Karim, A.T. Bus Operation, Quality Service and the Role of Bus Provider and Driver. Procedia Eng. 2013, 53, 167–178. [Google Scholar] [CrossRef]
- Muthupandian, K.S.; Vijayakumar, D.C. Measurement of Passengers Service Quality in Public Transportation: Servqual Analysis; MPRA Paper 38584; University Library of Munich: Munich, Germany, 2012. [Google Scholar]
- Munim, Z.H.; Noor, T. Young people’s perceived service quality and environmental performance of hybrid electric bus service. Travel Behav. Soc. 2020, 20, 133–143. [Google Scholar] [CrossRef]
- Suciptawati, N.L.P.; Paramita, N.L.P.S.P.; Aristayasa, I.P. Customer satisfaction analysis based on service quality: Case of local credit provider in Bali. J. Phys. Conf. Ser. 2019, 1321, 022055. [Google Scholar] [CrossRef]
- Hamzah, Z.L.; Lee, S.P.; Moghavvemi, S. Elucidating perceived overall service quality in retail banking. Int. J. Bank Mark. 2017, 35, 781–804. [Google Scholar] [CrossRef]
- Shafiq, A.; Ahmed, M.U.; Mahmoodi, F. Impact of supply chain analytics and customer pressure for ethical conduct on socially responsible practices and performance: An exploratory study. Int. J. Prod. Econ. 2020, 225, 107571. [Google Scholar] [CrossRef]
- Hedelin, L.; Allwood, C.M. IT and strategic decision making. Ind. Manag. Data Syst. 2002, 102, 125–139. [Google Scholar] [CrossRef]
- Mayshak, R.; Sharman, S.J.; Zinkiewicz, L.; Hayley, A. The influence of empathy and self-presentation on engagement with social networking website posts. Comput. Hum. Behav. 2017, 71, 362–377. [Google Scholar] [CrossRef]
- Abedin, M.; Islam, M.A.; Rahman, F.N.; Reza, H.M.; Hossain, M.Z.; Arefin, A.; Hossain, A. Willingness to vaccinate against COVID-19 among Bangladeshi adults: Understanding the strategies to optimize vaccination coverage. PLoS ONE 2021, 16, e0250495. [Google Scholar] [CrossRef] [PubMed]
- Ali, M.; Asmi, F.; Rahman, M.; Malik, N.; Ahmad, M.S. Evaluation of E-Service Quality through Customer Satisfaction (a Case Study of FBR E-Taxation). Open J. Soc. Sci. 2017, 5, 175–195. [Google Scholar] [CrossRef]
- Abdulrazzaq, L.R.; Abdulkareem, M.N.; Yazid, M.R.M.; Borhan, M.N.; Mahdi, M.S. Traffic congestion: Shift from private car to public transportation. Civ. Eng. J. 2020, 6, 1547–1554. [Google Scholar] [CrossRef]
- Li, M.; Lowrie, D.B.; Huang, C.-Y.; Lu, X.-C.; Zhu, Y.-C.; Wu, X.-H.; Shayiti, M.; Tan, Q.-Z.; Yang, H.-L.; Chen, S.-Y.; et al. Evaluating patients’ perception of service quality at hospitals in nine Chinese cities by use of the ServQual scale. Asian Pac. J. Trop. Biomed. 2015, 5, 497–504. [Google Scholar] [CrossRef]
- del Castillo, J.M.; Benitez, F.G. Determining a public transport satisfaction index from user surveys. Transp. A Transp. Sci. 2013, 9, 713–741. [Google Scholar] [CrossRef]
- Mohamed, M.J.; Rye, T.; Fonzone, A. UberPOOL Services—Approaches from Transport Operators and Policymakers in London. Transp. Res. Procedia 2020, 48, 2597–2607. [Google Scholar] [CrossRef]
- Kampf, R.; Ližbetinová, L.; Tišlerová, K. Management of customer service in terms of Logistics Information Systems. Open Eng. 2017, 7, 26–30. [Google Scholar] [CrossRef]
- Aditjandra, P.T.; Mulley, C.; Nelson, J.D. The influence of neighbourhood design on travel behaviour: Empirical evidence from North East England. Transp. Policy 2013, 26, 54–65. [Google Scholar] [CrossRef]
- Polzin, S.; Tony, C. COVID-19′s Effects on the Future of Transportation; United States Department of Transportation, Office of the Assistant Secretary for Research and Technology: Washington, DC, USA, 2021. [Google Scholar] [CrossRef]
- Sumaedi, S.; Bakti, I.G.M.Y.; Yarmen, M. The Empirical Study of Public Transport Passengers’ Behavioral Intentions: The Roles of Service Quality, Perceived Sacrifice, Perceived Value, and Satisfaction (Case Study: Paratransit Passengers in Jakarta, Indonesia). Int. J. Traffic Transp. Eng. 2012, 2, 83–97. [Google Scholar]
- Del Chiappa, G.; Martin, J.C.; Roman, C. Service quality of airports’ food and beverage retailers. A fuzzy approach. J. Air Transp. Manag. 2016, 53, 105–113. [Google Scholar] [CrossRef]
- Alabi, B.N.T.; Saeed, T.U.; Amekudzi-Kennedy, A.; Keller, J.; Labi, S. Evaluation criteria to support cleaner construction and repair of airport runways: A review of the State of Practice and recommendations for future practice. J. Clean. Prod. 2021, 312, 127776. [Google Scholar] [CrossRef]
- De Cauwer, C.; Maarten, M.; Heyvaert, S.; Coosemans, T.; Van Mierlo, J. Electric Vehicle Use and Energy Consumption Based on Realworld Electric Vehicle Fleet Trip and Charge Data and Its Impact on Existing EV Research Models. World Electr. Veh. J. 2015, 7, 436–446. [Google Scholar] [CrossRef]
- Yu, H.S.; Zhang, J.J.; Kim, D.H.; Chen, K.C.; Henderson, C.P.; Min, S.D.; Huang, H. Service quality, perceived value, customer satisfaction, and behavioral intention among fitness center members aged 60 years and over. Soc. Behav. Pers. Int. J. 2014, 42, 757–767. [Google Scholar] [CrossRef]
- Sam, E.F.; Hamidu, O.; Daniels, S. SERVQUAL analysis of public bus transport services in Kumasi Metropolis, Ghana: Core user perspectives. Case Stud. Transp. Policy 2018, 6, 25–31. [Google Scholar] [CrossRef]
- Grujičić, D.; Ivanović, I.; Jović, J.; Đorić, V. Customer perception of service quality in public transport. Transport 2014, 29, 285–295. [Google Scholar] [CrossRef]
- Lunke, E.B. Commuters’ satisfaction with public transport. J. Transp. Health 2020, 16, 100842. [Google Scholar] [CrossRef]
- Parasuraman, A.; Zeithaml, V.A.; Berry, L.L. A conceptual model of service quality and its implications for future research. J. Mark. 1985, 49, 41–50. [Google Scholar] [CrossRef]
- Bowen, N.K.; Guo, S. Structural Equation Modeling; Oxford University Press: New York, NY, USA, 2012. [Google Scholar]
- Savari, M.; Gharechaee, H. Application of the extended theory of planned behavior to predict Iranian farmers’ intention for safe use of chemical fertilizers. J. Clean. Prod. 2020, 263, 121512. [Google Scholar] [CrossRef]
- Thakkar, J.J. Structural Equation Modelling: Application for Research and Practice (with AMOS and R); Studies in Systems, Decision and Control; Springer: Singapore, 2020. [Google Scholar] [CrossRef]
- Wang, M.; Chiu, Y.; Flahaut, D.; Jones, I.P.; Zhang, Z. Secondary phase area fraction determination using SEM-EDS quantitative mapping. Mater. Charact. 2020, 167, 110506. [Google Scholar] [CrossRef]
- Fan, Y.; Chen, J.; Shirkey, G.; John, R.; Wu, S.R.; Park, H.; Shao, C. Applications of structural equation modeling (SEM) in ecological studies: An updated review. Ecol. Process. 2016, 5, 19. [Google Scholar] [CrossRef]
- Maydeu-Olivares, A.; Shi, D.; Rosseel, Y. Assessing fit in structural equation models: A Monte-Carlo evaluation of RMSEA versus SRMR confidence intervals and tests of close fit. Struct. Equ. Model. A Multidiscip. J. 2017, 25, 389–402. [Google Scholar] [CrossRef]
- Khan, M.M.; Fasih, M. Impact of service quality on customer satisfaction and customer loyalty: Evidence from banking sector. Pak. J. Commer. Soc. Sci. 2014, 8, 331. [Google Scholar]
- Naidoo, V. Service quality perceptions of students at a South African University. Mediterr. J. Soc. Sci. 2014, 5, 199. [Google Scholar] [CrossRef]
- Yator, L.J. The Effect of Service Quality on Customer Satisfaction in the Hospitality Industry in Kenya—A Case Study of Lake Bogoria Spa Resort. Ph.D. Thesis, University of Nairobi, Nairobi, Kenya, 2012. [Google Scholar]
- Kaura, V.; Datta, S.K.; Vyas, V. Impact of Service Quality on Satisfaction and Loyalty: Case of Two Public Sector Banks. Vilakshan XIMB J. Manag. 2012, 9, 65–76. [Google Scholar]
- Abd-El-Salam, E.; Shawky, A.Y.; El-Nahas, T. The impact of corporate image and reputation on service quality, customer satisfaction and customer loyalty: Testing the mediating role. Case analysis in an international service company. Bus. Manag. Rev. 2013, 3, 177–196. [Google Scholar]
- Prasetyo, Y.T.; Castillo, A.M.; Salonga, L.J.; Sia, J.A.; Seneta, J.A. Factors affecting perceived effectiveness of COVID-19 prevention measures among Filipinos during enhanced community quarantine in Luzon, Philippines: Integrating Protection Motivation Theory and extended theory of planned behavior. Int. J. Infect. Dis. 2020, 99, 312–323. [Google Scholar] [CrossRef]
- Chin, J.; Jiang, B.C.; Mufidah, I.; Persada, S.F.; Noer, B.A. The Investigation of consumers behavior intention in using green skincare products: A pro-environmental behavior model approach. Sustainability 2018, 10, 3922. [Google Scholar] [CrossRef]




| Characteristics | Category | N | % |
|---|---|---|---|
| Gender | Male | 95 | 47.5% |
| Female | 105 | 52.5% | |
| Age | 18–29 | 98 | 49% |
| 30–39 | 46 | 23% | |
| 40–49 | 30 | 15% | |
| 50–59 | 25 | 12.5% | |
| 60–69 70 and over | 1 0 | 0.5% 0% | |
| Educational Background | Elementary graduate | 5 | 2..5% |
| High school graduate | 37 | 18.5% | |
| Senior high school graduate | 97 | 48.5% | |
| Technical/vocational graduate | 12 | 6% | |
| Baccalaureate/college graduate | 45 | 22.5% | |
| Post-baccalaureate graduate | 1 | 0.5% | |
| No grade completed Special education (undergraduate) | 3 0 | 1.5% 0% | |
| Special education (graduate) | 0 | 0% | |
| Municipality | Abra de Ilog | 7 | 3.5% |
| Calintaan | 5 | 2.5% | |
| Looc | 2 | 1% | |
| Lubang | 2 | 1% | |
| Magsaysay | 12 | 6% | |
| Mamburao | 14 | 7% | |
| Paluan | 2 | 1% | |
| Rizal | 15 | 7.5% | |
| Sablayan | 43 | 21.5% | |
| San Jose | 90 | 45% | |
| Sta. Cruz | 8 | 4% | |
| Monthly salary | Less than PHP 15,000 | 165 | 82.5% |
| PHP 15,001–30,000 | 34 | 17% | |
| PHP 30,001–45, 000 | 1 | 0.5% | |
| PHP 45,001–60,000 | 0 | 0% | |
| PHP 60,001–75, 000 | 0 | 0% | |
| Above PHP 75,000 | 0 | 0% |
| Constructs | Item | Measures | Supporting Measures |
|---|---|---|---|
| Tangibility | T1 | The seats are clean | [43] |
| T2 | Information on the route and schedule of the bus transit is understandable | [44] | |
| T3 | Driver/conductor attire is neat and smart | [45] | |
| T4 | The temperature and ventilation system on bus transit is good | [46] | |
| T5 | There is a television in the bus transit | [46] | |
| T6 | There are no disturbing vibrations inside the bus transit | [47] | |
| T7 | Bus transit has ample legroom and foot space | [45] | |
| Responsiveness | RS1 | The driver/conductor is very responsive and ready to stop at the desired location of the passenger | [45] |
| RS2 | Conductors are always willing to help passengers | [45] | |
| RS3 | Communication with the passenger is clear and helpful | [45] | |
| RS4 | The driver/conductor is responsive and ready to prompt the desired stop | [44] | |
| RS5 | Driver/conductor independently solves emerging issues and does not try to shift the responsibility to third parties | [44] | |
| RS6 | Bus transit vehicles are easily accessible in my area | [48] | |
| RS7 | Bus transit vehicles provide fast and reliable service | [49] | |
| Reliability | RL1 | Bus transit always arrives at the destination on time | [50] |
| RL2 | There are benches and shelter available at the loading and unloading areas | [51] | |
| RL3 | The cost of the ride is affordable | [48] | |
| RL4 | Passengers can book the tickets easily | [45] | |
| RL5 | Personnel does not short-change passengers | [44] | |
| RL6 | Bus transit stops at all stations | [44] | |
| RL7 | Bus transit never breaks down on the road | [50] | |
| Assurance | A1 | The passengers feel safe in their transactions with the staff | [45] |
| A2 | The driver and conductor are always polite | [45] | |
| A3 | The drivers adhere to a careful driving style | [44] | |
| A4 | The driver and conductor provide equal service to all passengers | [52] | |
| A5 | The driver and conductor have in-depth occupational knowledge of their jobs | [50] | |
| A6 | The behavior of the driver and conductor instills confidence in the passengers | [50] | |
| A7 | The passengers’ luggage is safe and secure | [45] | |
| Empathy | M1 | The driver/conductor makes the customers feel extremely good as their needs are carefully taken care of at the point of the service delivered | [53] |
| M2 | Drivers and conductors can put themselves in the customers’ position | [54] | |
| M3 | Operators feel what their customers are experiencing and consider this in designing and delivering experiences | [55] | |
| M4 | Drivers and conductors are involved in helpful actions toward customers, such as interpersonal concern and emotional contagion | [56] | |
| M5 | Bus transit operators are friendly, fair, precise, and have good ethics | [57] | |
| M6 | Operators are providing customers with their undivided attention when listening to their concerns | [58] | |
| M7 | Operators have some humanity that supports interactions | [58] | |
| Utilization of new technology | UT1 | The bus transit operators display the ability to deliver the promised services through improved technology, upgraded equipment, or proper uniforms | [59] |
| UT2 | Bus transit uses mobile ticketing and payment options, information services through the internet, or self-service ticket vending machines | [60] | |
| UT3 | Bus transit providers introduce new ways of service delivery and customer service as information and mobile technology develop rapidly | [61] | |
| UT4 | Customers make the point-to-point service request from a mobile device at any time and from anywhere | [62] | |
| UT5 | Bus transit providers improve the function of the entire transport system | [63] | |
| UT6 | Utilizing new technology will improve service delivery, thus reducing the existing barriers towards public transportation and resulting in the general population being more patriotic to public transportation systems | [64] | |
| UT7 | Automation provides an opportunity to ensure high-performance/higher-speed operations by leveraging technology rather than expensive infrastructure | [65] | |
| COVID-19 Protocol | CP1 | Drivers and conductors are both wearing facemasks and gloves all the time | [2] |
| CP2 | Passengers are required to wear facemasks to be allowed to board | ||
| CP3 | Drivers/conductors collect payment at the front seat before allowing the passenger to board | ||
| CP4 | Bus transit follows the point-to-point operation | ||
| CP5 | Bus transit is equipped with a thermal scanner for checking body temperature | ||
| CP6 | Bus transit disinfected every end of the trip, with all surfaces (especially seats, armrests, and handles) wiped down with a disinfecting agent | ||
| CP7 | Operators/drivers provide foot disinfectants for passengers before boarding | ||
| CP8 | Driver compartments are sealed off from the passenger area using a non-permeable, transparent material | ||
| CP9 | Safety officers regularly examine the driver’s and conductor’s fitness to work by checking their temperature, among other measures | ||
| CP10 | When the driver/conductor shows symptoms of COVID-19, they are prohibited from reporting to work | ||
| CP11 | Bus transit is posting infomercials and posters reminding commuters of good sanitation practices | ||
| Service Quality | SQ1 | Overall, bus transit provides me with a safe environment | [66] |
| SQ2 | The bus transit follows all traffic laws | [66] | |
| SQ3 | Overall, the services offered by bus transit are worth their price | [67] | |
| SQ4 | Overall, bus transit meets my preferences | [68] | |
| SQ5 | I am optimistic about the overall quality of service provided by the bus transit | [69] | |
| SQ6 | I have lesser problems with the overall bus transit | [70] | |
| SQ7 | Bus transit services exceed my expectations | [71] | |
| Customer Satisfaction | CS1 | I am encouraged to use bus transit | [72] |
| CS2 | Overall, I am satisfied with the bus transit service | [73] | |
| CS3 | I will most likely utilize bus transit again | [73] | |
| CS4 | I have great experience riding in bus transit | [74] | |
| CS5 | Overall, I am impressed with the bus transit service | [71] | |
| CS6 | I am willing to recommend the bus to my friends and relatives | [71] | |
| CS7 | I have a positive mindset while riding in a bus transit | [69] |
| Criteria | Travel Cost | Travel Time | Waiting Time | Accessibility | Safety | Average |
|---|---|---|---|---|---|---|
| Travel cost | 0.150 | 0.279 | 0.348 | 0.421 | 0.115 | 0.262 |
| Travel time | 0.050 | 0.093 | 0.173 | 0.140 | 0.096 | 0.110 |
| Waiting time | 0.018 | 0.023 | 0.043 | 0.018 | 0.096 | 0.040 |
| Accessibility | 0.025 | 0.047 | 0.174 | 0.070 | 0.115 | 0.086 |
| Safety | 0.754 | 0.558 | 0.261 | 0.351 | 0.577 | 0.500 |
| Criteria | Travel Cost | Travel Time | Waiting Time | Accessibility | Safety | Weighted Sum Value | Preference Vector | Ratio |
|---|---|---|---|---|---|---|---|---|
| Travel cost | 0.263 | 0.332 | 0.319 | 0.517 | 0.100 | 1.531 | 0.263 | 5.826 |
| Travel time | 0.877 | 0.111 | 0.159 | 0.172 | 0.083 | 0.614 | 0.111 | 5.541 |
| Waiting time | 0.033 | 0.028 | 0.040 | 0.022 | 0.083 | 0.205 | 0.040 | 5.151 |
| Accessibility | 0.044 | 0.055 | 0.159 | 0.862 | 0.100 | 0.445 | 0.086 | 5.160 |
| Safety | 1.314 | 0.664 | 0.239 | 0.431 | 0.500 | 3.149 | 0.5 | 6.295 |
| Number of alternatives | 5 |
| Consistency index | 0.149 |
| Random index | 1.580 |
| Consistency ratio | 0.094 |
| Preference Vector | 0.263 | 0.111 | 0.040 | 0.086 | 0.500 | ||
|---|---|---|---|---|---|---|---|
| Criteria | Travel Cost | Travel Time | Waiting Time | Accessibility | Safety | Percentage | Final Ranking |
| Bus Transit 1 | 0.148 | 0.185 | 0.297 | 0.189 | 0.155 | 0.165 | 3 |
| Bus Transit 2 | 0.091 | 0.088 | 0.145 | 0.147 | 0.086 | 0.095 | 4 |
| Bus Transit 3 | 0.094 | 0.059 | 0.088 | 0.105 | 0.058 | 0.073 | 5 |
| Bus Transit 4 | 0.438 | 0.300 | 0.069 | 0.128 | 0.372 | 0.348 | 1 |
| Bus Transit 5 | 0.229 | 0.372 | 0.401 | 0.431 | 0.323 | 0.318 | 2 |
| Dimensions | Gap |
|---|---|
| Tangibility | - |
| Responsiveness | −0.5993 |
| Reliability | −0.6893 |
| Assurance | −0.6121 |
| Empathy | −0.6171 |
| Utilization of new technology | −0.6914 |
| COVID-19 protocol | −0.7255 |
| Service quality | −0.6329 |
| Customer satisfaction | −0.5507 |
| Factor | Cronbach’s α | Average Variance Extracted (AVE) | Composite Reliability |
|---|---|---|---|
| Tangibility | 0.859 | 0.4729 | 0.8622 |
| Responsiveness | 0.885 | 0.5123 | 0.8796 |
| Reliability | 0.837 | 0.4621 | 0.8372 |
| Assurance | 0.886 | 0.5243 | 0.8848 |
| Empathy | 0.896 | 0.5599 | 0.8988 |
| Utilization of new technology | 0.899 | 0.5929 | 0.8969 |
| COVID-19 protocol | 0.957 | 0.6701 | 0.9571 |
| Service quality | 0.924 | 0.3888 | 0.8154 |
| Customer satisfaction | 0.933 | 0.4550 | 0.8530 |
| Goodness-of-Fit Measures of SEM | Parameter Estimates | Minimum Cutoff | Reference |
|---|---|---|---|
| Root Mean Square Error (RMSEA) | 0.079 | ≤0.08 | Wang and Chiu; adapted from Doloi et al., 2012 [68] |
| Comparative Fit Index (CFI) | 0.760 | >0.70 | Chen et al., 2012 [69] |
| Standardized RMR | 0.0402 | <0.08 | Maydeu-Olivares et al., 2018 [70] |
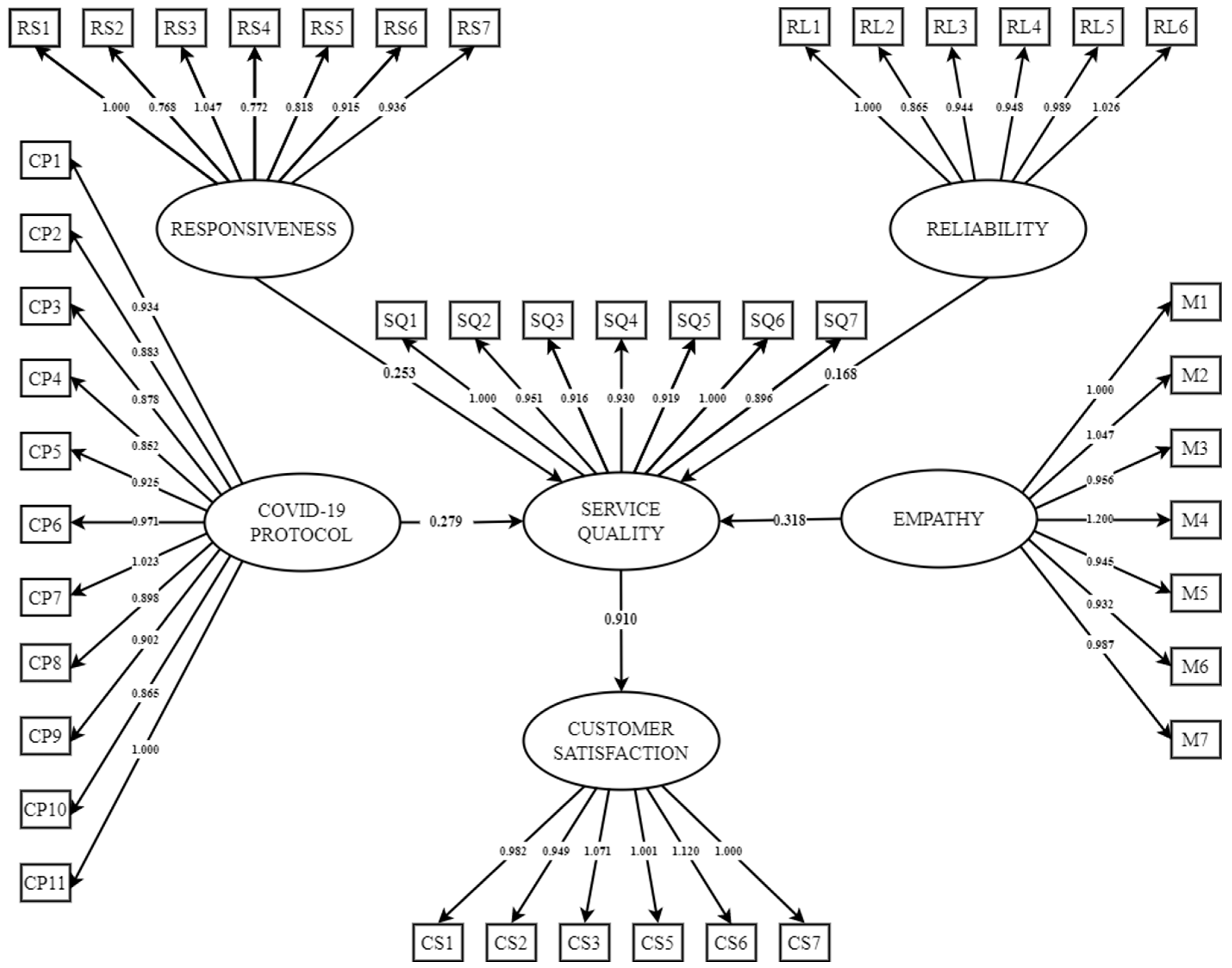
| No. | Variable | Direct Effect | p-Value | Indirect Effect | p-Value | Total Effect | p-Value |
|---|---|---|---|---|---|---|---|
| 1 | SQ-T | −0.091 | 0.096 | - | - | −0.091 | 0.096 |
| 2 | SQ-RS | 0.253 | 0.008 | - | - | 0.253 | 0.008 |
| 3 | SQ-RL | 0.168 | 0.036 | - | - | 0.168 | 0.036 |
| 4 | SQ-M | 0.318 | 0.002 | - | - | 0.318 | 0.002 |
| 5 | SQ-A | 0.041 | 0.798 | - | - | 0.041 | 0.798 |
| 6 | SQ-UT | 0.116 | 0.123 | - | - | 0.116 | 0.123 |
| 7 | SQ-CP | 0.279 | 0.001 | - | - | 0.279 | 0.001 |
| 8 | SQ-CS | - | - | - | - | - | - |
| 9 | CS-T | - | - | −0.105 | 0.101 | −0.105 | 0.101 |
| 10 | CS-RS | - | - | 0.333 | 0.009 | 0.333 | 0.009 |
| 11 | CS-RL | - | - | 0.2 | 0.037 | 0.2 | 0.037 |
| 12 | CS-M | - | - | 0.391 | 0.003 | 0.391 | 0.003 |
| 13 | CS-A | - | - | 0.048 | 0.805 | 0.048 | 0.805 |
| 14 | CS-UT | - | - | 0.141 | 0.132 | 0.141 | 0.132 |
| 15 | CS-CP | - | - | 0.49 | 0.001 | 0.49 | 0.001 |
| 16 | CS-SQ | 0.91 | 0.009 | - | - | - | 0.009 |
| Hypothesis | p-Value | Interpretation | |
|---|---|---|---|
| H1 | There is a significant relationship between tangibility and service quality. | 0.096 | Not-Significant |
| H2 | There is a significant relationship between responsiveness and service quality | 0.008 | Significant |
| H3 | There is a significant relationship between reliability and service quality. | 0.036 | Significant |
| H4 | There is a significant relationship between assurance and service quality. | 0.798 | Not Significant |
| H5 | There is a significant relationship between empathy and service quality. | 0.002 | Significant |
| H6 | There is a significant relationship between COVID-19 protocol and service quality. | 0.001 | Significant |
| H7 | There is a significant relationship between the utilization of new technology and service quality. | 0.123 | Not Significant |
| H8 | There is a significant relationship between customer satisfaction and service quality | 0.009 | Significant |
| Title | Findings | Model Used | Parameters |
|---|---|---|---|
| Factors Affecting Customer Satisfaction in Fast Food Restaurant “Jollibee” during the COVID-19 Pandemic | Customer satisfaction was shown to be most significantly correlated with service quality, followed by cultural influence, food quality, COVID-19 protocols, and pricing. Additionally, it was observed that high levels of customer satisfaction at the Jollibee fast-food restaurant would be influenced by the establishment’s cleanliness and appearance, sympathetic staff, food quality, price, and effective use of COVID-19 protocol prevention. | SERVQUAL | Assurance, Tangibility, Reliability, Responsiveness, Empathy, Service Quality, Culture/ Social Influence, Pricing, Customer Satisfaction, Food Quality, COVID-19 Protocol |
| Evaluating the Influence of Service Quality, Hedonic, and Utilitarian Value on Shopper’s Behavioral Intentions in Urban Shopping Malls during the COVID-19 pandemic | Results revealed that during the COVID-19 epidemic, tangibles, empathy, and certainty had a substantial impact on shoppers’ happiness with their shopping experience at malls. | SERVQUAL combined with Utilitarian and Hedonic Values and Behaviour Intention | Assurance, Tangible, Reliability, Responsiveness, Empathy, Utilitarian Value, Shopper Satisfaction, Hedonic Value and Behavioural Intention |
| Assessing Service Quality and Customer Satisfaction of Electric Utility Provider’s Online Payment System during theCOVID-19 Pandemic: A Structural Modeling Approach | According to the findings, online payment security had the greatest positive impact on service quality, which in turn affected customer satisfaction. Additionally, service quality was positively impacted by tangibility, reliability, online payment options, and COVID-19 procedure. The service quality of the electric provider was negatively impacted by reliability, assurance, and empathy. | SERVQUAL | Assurance, Tangible, Reliability, Responsiveness, Empathy, Service Quality, Customer Satisfaction, Online Payment Security, COVID-19 Protocol |
| Determining Factors Affecting Passenger Satisfaction of “Jeepney” in the Philippine Urban Areas: The Role of Service Quality in Sustainable Urban Transportation System | According to the findings, safety has the biggest impact on passenger satisfaction, followed by the driver’s behaviour, value for money, adequacy of service, and informational materials | SERVQUAL | Passenger Expectations, Cleanliness and Comfort, Ambiance, Safety, Driver’s Behavior, Service Adequacy, Route Efficiency, Information Materials, Value for Money, Passenger Satisfaction, Complaints, Future Intentions |
| Determining Factors Affecting Perceived Customer Satisfaction on Public Utility Bus System in Occidental Mindoro, Philippines: A Case Study on Service Quality Assessment during Major Disruptions | The results indicated that safety accounts for the most significant weight for bus passengers, while the service quality, responsiveness, reliability, empathy, and COVID-19 protocol significantly enhance service and customer satisfaction. | SERVQUAL combined with AHP | Assurance, Tangible, Reliability, Responsiveness, Empathy, Service Quality, Customer Satisfaction, Utilization of New Technology, COVID-19 Protocol |
Disclaimer/Publisher’s Note: The statements, opinions and data contained in all publications are solely those of the individual author(s) and contributor(s) and not of MDPI and/or the editor(s). MDPI and/or the editor(s) disclaim responsibility for any injury to people or property resulting from any ideas, methods, instructions or products referred to in the content. |
© 2023 by the authors. Licensee MDPI, Basel, Switzerland. This article is an open access article distributed under the terms and conditions of the Creative Commons Attribution (CC BY) license (https://creativecommons.org/licenses/by/4.0/).
Share and Cite
Jou, Y.-T.; Saflor, C.S.; Mariñas, K.A.; Young, M.N. Determining Factors Affecting Perceived Customer Satisfaction on Public Utility Bus System in Occidental Mindoro, Philippines: A Case Study on Service Quality Assessment during Major Disruptions. Sustainability 2023, 15, 2996. https://doi.org/10.3390/su15042996
Jou Y-T, Saflor CS, Mariñas KA, Young MN. Determining Factors Affecting Perceived Customer Satisfaction on Public Utility Bus System in Occidental Mindoro, Philippines: A Case Study on Service Quality Assessment during Major Disruptions. Sustainability. 2023; 15(4):2996. https://doi.org/10.3390/su15042996
Chicago/Turabian StyleJou, Yung-Tsan, Charmine Sheena Saflor, Klint Allen Mariñas, and Michael Nayat Young. 2023. "Determining Factors Affecting Perceived Customer Satisfaction on Public Utility Bus System in Occidental Mindoro, Philippines: A Case Study on Service Quality Assessment during Major Disruptions" Sustainability 15, no. 4: 2996. https://doi.org/10.3390/su15042996
APA StyleJou, Y.-T., Saflor, C. S., Mariñas, K. A., & Young, M. N. (2023). Determining Factors Affecting Perceived Customer Satisfaction on Public Utility Bus System in Occidental Mindoro, Philippines: A Case Study on Service Quality Assessment during Major Disruptions. Sustainability, 15(4), 2996. https://doi.org/10.3390/su15042996

