Sign in to use this feature.

Years

Between: -

Subjects

remove_circle_outline
remove_circle_outline
remove_circle_outline
remove_circle_outline
remove_circle_outline
remove_circle_outline
remove_circle_outline
remove_circle_outline
remove_circle_outline

Journals

Article Types

Countries / Regions

Search Results (28)

Search Parameters:
Keywords = Larix spp.

Order results
Result details
Results per page
Select all
Export citation of selected articles as:
14 pages, 2745 KB  
Article
Genomic Insights into Neofusicoccum laricinum: The Pathogen Behind Chinese Larch Shoot Blight
by Jialiang Pan, Zhijun Yu, Wenhao Dai, Chunhe Lv, Yifan Chen, Hong Sun, Jie Chen and Junxin Gao
J. Fungi 2025, 11(5), 399; https://doi.org/10.3390/jof11050399 - 21 May 2025
Viewed by 936
Abstract
Larch shoot blight, caused by the fungus Neofusicoccum laricinum, threatens larch (Larix spp.) forests across northeastern China, jeopardizing both timber productivity and ecological stability. This study aimed to investigate the genomic diversity, population structure, and potential adaptive mechanisms of N. laricinum [...] Read more.
Larch shoot blight, caused by the fungus Neofusicoccum laricinum, threatens larch (Larix spp.) forests across northeastern China, jeopardizing both timber productivity and ecological stability. This study aimed to investigate the genomic diversity, population structure, and potential adaptive mechanisms of N. laricinum across contrasting climatic regions. To achieve this, we conducted whole-genome resequencing of 23 N. laricinum isolates collected from three major provinces—Heilongjiang, Inner Mongolia, and Jilin—that represent distinct climatic zones ranging from cold-temperate to relatively warmer regions. We identified ~219.1 K genetic variants, offering a detailed portrait of the pathogen’s genomic diversity. Population structure analyses, including principal component analysis and phylogenetic tree, revealed clear genetic differentiation aligning with geographic origin and climate. Functional annotation (GO and KEGG) highlighted enrichment in metabolic, stress-response, and membrane transport pathways, suggesting potential adaptation to varied temperature regimes and environmental pressures. Moreover, region-specific variants—particularly missense and stop-gain mutations—were linked to genes involved in ATP binding, oxidoreductase activity, and cell division, underscoring the fungus’s capacity for rapid adaptation. Collectively, these findings fill a critical gap in the population genetics of N. laricinum and lay a foundation for future disease management strategies to larch shoot blight under changing climatic conditions. Full article
Show Figures

Figure 1

19 pages, 13236 KB  
Article
Permafrost Degradation and Vegetation Growth Beyond the Polar Circle in Siberia
by Viacheslav I. Kharuk, Sergei T. Im, Il’ya A. Petrov and Evgeny G. Shvetsov
Forests 2025, 16(1), 47; https://doi.org/10.3390/f16010047 - 30 Dec 2024
Viewed by 1689
Abstract
Permafrost thawing is potentially a crucial but poorly investigated factor that influences vegetation dynamics in the Arctic. We studied the permafrost thaw rate beyond the Polar Circle in Siberia. We analyzed its influence on the larch (Larix spp.) growth and Arctic vegetation [...] Read more.
Permafrost thawing is potentially a crucial but poorly investigated factor that influences vegetation dynamics in the Arctic. We studied the permafrost thaw rate beyond the Polar Circle in Siberia. We analyzed its influence on the larch (Larix spp.) growth and Arctic vegetation (sparse larch forests, tundra, and forest–tundra communities) productivity (NPP). We checked the following hypotheses: (1) satellite gravimetry is valid for permafrost thawing analysis; (2) meltwater runoff stimulated trees’ growth and NPP. We used satellite (GRACE, Terra/MODIS) and field data, and larch tree radial growth index measurements. We found a continuous negative trend in the terrestrial water content (r2 = 0.67) caused by permafrost thawing beyond the Polar Circle. Runoff is maximal in West and Mid Siberia (9.7 ± 2.9 kg/m2/y) and decreases in the eastward direction with minimal values in the Chukotka Peninsula sector (−2.9 ± 3.2 kg/m2/y). We found that the growth increment of larch trees positively correlated with meltwater runoff (0.5…0.6), whereas the correlation with soil water content was negative (−0.55…−0.85). Permafrost thawing leads to an increase in the Arctic vegetation productivity. We found a positive trend in NPP throughout the Siberian Arctic (r2 = 0.30). NPP negatively correlated with soil water content (r = −0.55) and positively with meltwater runoff (West Siberia, r = 0.7). An increase in VPD (vapor pressure deficit) and air and soil temperatures stimulated the larch growth and vegetation NPP (r = 0.5…0.9 and r = 0.6…0.9, respectively). Generally, permafrost degradation leads to improved hydrothermal conditions for trees and vegetation growth and contributes to the preservation of the Arctic as a carbon sink despite the increase in burning rate. Full article
(This article belongs to the Section Forest Ecology and Management)
Show Figures

Figure 1

21 pages, 10105 KB  
Article
Antennal Transcriptome Screening and Identification of Chemosensory Proteins in the Double-Spine European Spruce Bark Beetle, Ips duplicatus (Coleoptera: Scolytinae)
by Jibin Johny, Ewald Große-Wilde, Blanka Kalinová and Amit Roy
Int. J. Mol. Sci. 2024, 25(17), 9513; https://doi.org/10.3390/ijms25179513 - 1 Sep 2024
Cited by 7 | Viewed by 2418
Abstract
The northern bark beetle, Ips duplicatus, is an emerging economic pest, reportedly infesting various species of spruce (Picea spp.), pine (Pinus spp.), and larch (Larix spp.) in Central Europe. Recent climate changes and inconsistent forest management practices have led [...] Read more.
The northern bark beetle, Ips duplicatus, is an emerging economic pest, reportedly infesting various species of spruce (Picea spp.), pine (Pinus spp.), and larch (Larix spp.) in Central Europe. Recent climate changes and inconsistent forest management practices have led to the rapid spread of this species, leaving the current monitoring strategies inefficient. As understanding the molecular components of pheromone detection is key to developing novel control strategies, we generated antennal transcriptomes from males and females of this species and annotated the chemosensory proteins. We identified putative candidates for 69 odorant receptors (ORs), 50 ionotropic receptors (IRs), 25 gustatory receptors (GRs), 27 odorant-binding proteins (OBPs), including a tetramer-OBP, 9 chemosensory proteins (CSPs), and 6 sensory neuron membrane proteins (SNMPs). However, no sex-specific chemosensory genes were detected. The phylogenetic analysis revealed conserved orthology in bark beetle chemosensory proteins, especially with a major forest pest and co-habitant, Ips typographus. Recent large-scale functional studies in I. typographus chemoreceptors add greater significance to the orthologous sequences reported here. Nevertheless, identifying chemosensory genes in I. duplicatus is valuable to understanding the chemosensory system and its evolution in bark beetles (Coleoptera) and, generally, insects. Full article
(This article belongs to the Special Issue Molecular Mechanisms Subserving Taste and Olfaction Systems)
Show Figures

Figure 1

15 pages, 13563 KB  
Article
Comparative Morphology and Ultrastructure of Antennal Sensilla in Dendrolimus superans (Lepidoptera: Lasiocampidae) and Lymantria dispar (Lepidoptera: Lymantriidae)
by Qi Wang, Longzheng Wang, Qing Wang and Shanchun Yan
Insects 2024, 15(9), 655; https://doi.org/10.3390/insects15090655 - 30 Aug 2024
Cited by 2 | Viewed by 1879
Abstract
Dendrolimus superans (Lepidoptera: Lasiocampidae) and Lymantria dispar (Lepidoptera: Lymantriidae) are two important forest defoliators in northeast China, with the former being a specialist on Larix spp. and the latter being a generalist feeding on >500 species of plants. The morphology and ultrastructure of [...] Read more.
Dendrolimus superans (Lepidoptera: Lasiocampidae) and Lymantria dispar (Lepidoptera: Lymantriidae) are two important forest defoliators in northeast China, with the former being a specialist on Larix spp. and the latter being a generalist feeding on >500 species of plants. The morphology and ultrastructure of antennal sensilla of both male and female D. superans and L. dispar were examined using scanning electron microscopy (SEM). In both sexes of D. superans, the following five types of antennal sensilla were found: sensilla trichoidea, s. chaetica, s. coeloconica, s. gemmiformia, and s. basiconica. In males of L. dispar, six types of antennal sensilla: sensilla trichoidea, s. chaetica, s. coeloconica, s. basiconica, s. styloconica, and s. auricillica, were identified. In addition to the six types found in males, a seventh type of sensilla, s. squamiform, was only detected on L. dispar female antennae. For s. chaetica of D. superans, a unique ultrastructure of sub-branches that have one branch, two branches, and three branches was observed on their tips, which has not yet been reported on other insects. s. styloconica, s. auricillica, and s. squamiform, not found in the specialist D. superans, may be related to the euryphagy of L. dispar. Potential functionalities of these sensilla were discussed with reference to moth feeding habits, and their morphology, distribution, and ultrastructures on both species. Full article
Show Figures

Figure 1

16 pages, 11146 KB  
Article
Effect of Microbial Degradation Treatments on Lignocellulose, Cellulose, and Water-Holding Capacity of Four Typical Forest Fuels from Northeast China
by Guang Yang, Baozhong Li, Xinye Liu, Lixuan Wang, Yunlin Zhang, Jibin Ning, Fengjun Zhao, Mingyu Wang and Hongzhou Yu
Fire 2024, 7(9), 301; https://doi.org/10.3390/fire7090301 - 24 Aug 2024
Viewed by 1602
Abstract
Since forest fuel decomposes slowly and increases the risk of forest fires by accumulating over the years, forest fuel management to accelerate the decomposition process is essential to prevent forest fires and protect forest resources. In this study, we conducted experiments on forest [...] Read more.
Since forest fuel decomposes slowly and increases the risk of forest fires by accumulating over the years, forest fuel management to accelerate the decomposition process is essential to prevent forest fires and protect forest resources. In this study, we conducted experiments on forest fuels (Pinus sylvestris var. mongholica, Larix gmelinii, Quercus mongolica and Fraxinus mandshurica) in four typical plantation forests in northeast China by adding Trichoderma spp. to investigate the decomposition process and the changes in cellulose, hemicellulose and the water-holding capacity of the fuels. The addition of Trichoderma spp. accelerated the decomposition of cellulose, hemicellulose and lignin in the fuel. Trichoderma spp. promoted the ratio of water absorption and loss, as well as the water-holding capacity of the fuels. The ratio of water absorption and loss reached equilibrium when the decomposition time was up to 35 days, and the addition of Trichoderma spp. increased the maximal water-holding capacity of the fuel. The residual ratio of the four types of fuel degraded by the different treatments was inversely proportional to their maximal water-holding capacities and to the residual ratios of cellulose, hemicellulose and lignin. The residual ratios of degradation of the four fuels under different treatments were linearly related to their maximum water-holding capacity, cellulose, hemicellulose and lignin residual ratios. Trichoderma spp. had a positive effect on the degradation effect and water-holding capacity of fuel on the ground surface of four typical plantation forests. The study is of positive significance for the decomposition of fuel in forests, it promotes the development of biological fire prevention technology and provides a basis for the reinforcement of the management of fuel in forests and the protection of forest resources. Full article
(This article belongs to the Special Issue Forest Fuel Treatment and Fire Risk Assessment)
Show Figures

Figure 1

15 pages, 1266 KB  
Article
Dynamic Analysis of a Delayed Differential Equation for Ips subelongatus Motschulsky-Larix spp.
by Zhenwei Li and Yuting Ding
Axioms 2024, 13(4), 232; https://doi.org/10.3390/axioms13040232 - 1 Apr 2024
Cited by 1 | Viewed by 1474
Abstract
The protection of forests and the mitigation of pest damage to trees play a crucial role in mitigating the greenhouse effect. In this paper, we first establish a delayed differential equation model for Ips subelongatus Motschulsky-Larix spp., where the delay parameter represents the [...] Read more.
The protection of forests and the mitigation of pest damage to trees play a crucial role in mitigating the greenhouse effect. In this paper, we first establish a delayed differential equation model for Ips subelongatus Motschulsky-Larix spp., where the delay parameter represents the time required for trees to undergo curing. Second, we analyze the stability of the equilibrium of the model and derive the normal form of Hopf bifurcation using a multiple-time-scales method. Then, we analyze the stability and direction of Hopf bifurcating periodic solutions. Finally, we conduct simulations to analyze the changing trends in pest and tree populations. Additionally, we investigate the impact of altering the rate of artificial planting on the system and provide corresponding biological explanations. Full article
(This article belongs to the Special Issue Dynamical Systems: Theory and Applications in Mathematical Biology)
Show Figures

Figure 1

15 pages, 2290 KB  
Article
Genetic Characterisation and Core Collection Construction of European Larch (Larix decidua Mill.) from Seed Orchards in Romania
by Maria Teodosiu, Georgeta Mihai, Elena Ciocîrlan and Alexandru Lucian Curtu
Forests 2023, 14(8), 1575; https://doi.org/10.3390/f14081575 - 2 Aug 2023
Cited by 3 | Viewed by 2157
Abstract
European larch (Larix decidua L.) is an important forest tree species, with a large range and genetic variability; however, little is known about the characterisation of its genetic structure and diversity based on molecular markers in seed orchards, and no core collection—an [...] Read more.
European larch (Larix decidua L.) is an important forest tree species, with a large range and genetic variability; however, little is known about the characterisation of its genetic structure and diversity based on molecular markers in seed orchards, and no core collection—an improved tool for managing germplasm—has been developed for this species to date. In the present study, we employed nSSR molecular markers to characterise the genetic diversity and structure of five seed orchards and to construct a core collection for further use in breeding programmes. The results indicate that the values of heterozygosity in the seed orchards were slightly higher than the averages obtained in natural populations. The seed orchards displayed heterozygote deficiency, similar to other studies in Larix decidua or other Larix spp., which can be associated with a strong selective pressure on populations in a highly fragmented area. The presence of clones of autochthonous origin increased the allelic richness in the seed orchards where they were found. The degree of differentiation between individuals within the seed orchards was similar to that of populations originating from the Tyrolean Alps and Southern Carpathians (11.03% vs. 13% in the present study). The assignment, which was based on clustering, did not always match with the passport data (i.e., provenance), and we found that clones originating from stands from the northern Romanian Carpathians are distinct from the stands of the southern region, and most probably originated from a centre other than the Tyrolean Alps. The final extracted core collection (50 entries, 28% sampling effort) increases the rate of allele preservation, incorporates every allele from the entire collection, and provides candidate resources for the enhanced breeding of larch. The genetic characterisation of these germplasms will be essential for future breeding tasks, as well as for the preservation of valuable genotypes or populations. Full article
(This article belongs to the Section Forest Ecology and Management)
Show Figures

Figure 1

21 pages, 3075 KB  
Article
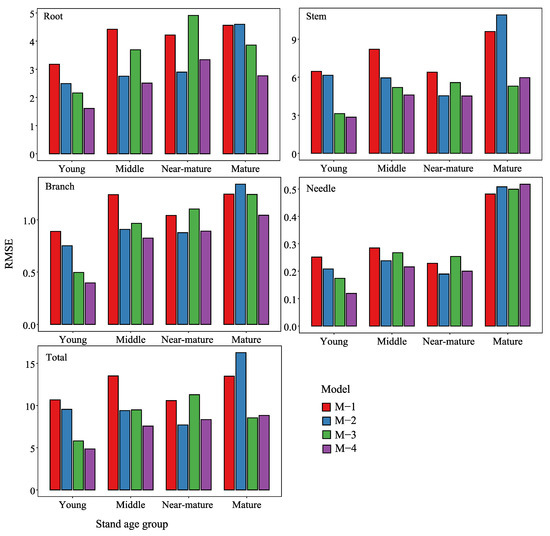
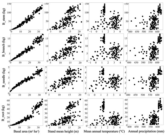
Effects of Climate on Stand-Level Biomass for Larch Plantations in Heilongjiang Province, Northeast China
by Surya Bagus Mahardika, Shidong Xin, Weifang Wang and Lichun Jiang
Forests 2023, 14(4), 820; https://doi.org/10.3390/f14040820 - 17 Apr 2023
Cited by 1 | Viewed by 1955
Abstract
Climate change affects forest resource availability, growing season length, and thus forest biomass accumulation. However, only a limited number of studies have been conducted on forest biomass management based on climate effects, particularly at the stand-level. Thus, an allometric biomass equation based on [...] Read more.
Climate change affects forest resource availability, growing season length, and thus forest biomass accumulation. However, only a limited number of studies have been conducted on forest biomass management based on climate effects, particularly at the stand-level. Thus, an allometric biomass equation based on conventional and climate-based stand biomass models, was developed and compared for larch trees (Larix spp.). A total of 160 experimental plots of larch plantations have been collected in Heilongjiang Province, Northeast China. In this study, we developed four types of additive model systems for stand-level biomass: two types of the stand-level biomass basic models (M-1 and M-2) with stand variables (stand basal area (BA) and stand mean height (Hm)) as the predictors, and two types of the proposed stand-level biomass climate-based models (M-3 and M-4) with stand variables (BA and Hm) and climatic variables (mean annual temperature (MAT) and annual precipitation (AP)) as the predictors. Accordingly, this study evaluated the effects of climatic variables (MAT and AP) and stand variables (BA and Hm) on the model’s performance. Model fitting and validation results revealed that the climatic variables significantly improved the model performance of the fitted equation by increasing the coefficient of determination (R2) values and reducing the root mean square error (RMSE) values. A higher R2 and a lower RMSE were consistently generated by M-2 and M-4, whereas M-1 and M-3 consistently generated a lower R2 and a higher RMSE. We found that the proposed stand-level biomass climate-based model type 4 (M-4) performed better than the other models and slightly better than in previous studies of climate-sensitive models. This study provided an additional and beneficial method of analyzing climate effects on stand-level biomass estimation. Full article
(This article belongs to the Section Forest Inventory, Modeling and Remote Sensing)
Show Figures

Figure 1

18 pages, 5354 KB  
Article
Pollution and Climatic Influence on Trees in the Siberian Arctic Wetlands
by Viacheslav I. Kharuk, Il’ya A. Petrov, Sergei T. Im, Alexey S. Golyukov, Maria L. Dvinskaya and Alexander S. Shushpanov
Water 2023, 15(2), 215; https://doi.org/10.3390/w15020215 - 4 Jan 2023
Cited by 7 | Viewed by 4084
Abstract
Siberian Arctic wetlands located within the planetary “warming hotspot” experience pronounced climate-driven vegetation cover changes. Together with warming, wetlands, which are located within the influence of Norilsk copper and nickel industry (69.35° N, 88.12° E), have been strongly influenced by industrial pollutions (sulfur [...] Read more.
Siberian Arctic wetlands located within the planetary “warming hotspot” experience pronounced climate-driven vegetation cover changes. Together with warming, wetlands, which are located within the influence of Norilsk copper and nickel industry (69.35° N, 88.12° E), have been strongly influenced by industrial pollutions (sulfur dioxide mostly) since the 1940s. In addition, petroleum products release occurred in 2020 that potentially influenced vegetation vigor. We studied the combined effect of climate warming and pollution on the larch (Larix sibirica Ledeb.) and shrubs’ (Salix spp. and alder, Duschekia fruticosa) growth. Using satellite data (MODIS and Sentinel) processing, we mapped wetlands within the study area. We used on-ground survey, and applied dendrochronology, climate variables, and emissions rate analysis. We sampled woods (kerns) and, based on the tree ring analysis, generated trees and shrubs growth index (GI) chronologies. We analyzed the influence of the SO2 emissions and eco-climate variables (air temperatures, precipitation, soil moisture, and drought index SPEI) on the larch and shrubs GI. We mapped GPP and NPP (gross and net primary productivity) and vegetation index NDVI and temporal trends of these indexes based on the MODIS-derived products. We found that chronic SO2 influence led to larch trees GI decrease that was followed by tree mortality, which was observed until the end of 1990. Since the beginning of the 2000s, the GI of larch and shrubs has increased, which is correlated with elevated air and soil temperature and growth season prolongation, whereas excessive soil moisture negatively influenced GI. Together with that, increasing trends of vegetation indexes (GPP, NPP, and NDVI) were observed on the part of wetland within the zone of former trees’ heavy damage and mortality. The trends began mostly in 2003–2005 and were caused by emissions volume decrease and warming, together with resistant species’ (willows, graminoids, bushes, and birch) growth and invasion. We suggested that increasing productivity trends might partly be attributed to nitrogen fertilization caused by NOx emissions. Finally, we found that diesel fuel spill which happened in 2020 caused no influence on the larch, whereas some aquatic species (mosses mostly) were damaged. Full article
Show Figures

Figure 1

17 pages, 4934 KB  
Article
Carbon Sequestration Using Exotic Larches in Central Maine
by David I. Maass and Kenneth M. Laustsen
Forests 2022, 13(9), 1413; https://doi.org/10.3390/f13091413 - 2 Sep 2022
Viewed by 2165
Abstract
The carbon sequestration potential of exotics might be considered as one of the several alternatives for forest adaptation to climate change. The results presented here demonstrate that exotic larches’ (Larix spp.) growth rates for both carbon accumulation and traditional forest products exceed [...] Read more.
The carbon sequestration potential of exotics might be considered as one of the several alternatives for forest adaptation to climate change. The results presented here demonstrate that exotic larches’ (Larix spp.) growth rates for both carbon accumulation and traditional forest products exceed those of both natural regeneration and other planted species when planted on a good site in Maine. Recent re-measurement of a species-site trial established in 1988 represents the 34th growing season. Species included Black Spruce (BS) (Picea mariana Mill.), European larch (EL) (Larix decidua Mill.), hybrid larch (HL) (L. x marschelensi), Japanese larch (JL) (L. kaempferi (Lam.) Carrière), Jack pine (JP) (Pinus banksiana Lamb.), Red pine (RP) (Pinus resinosa Ait.), Tamarack (TL) (L. larcinia (Du Roi) K. Koch), and White spruce (WS)(Picea glauca (Moench) Voss). All three of the exotic larches outgrew the other species. Hybrid larch had over nearly twice the merchantable volume (m3 ha−1) and over three times the sawlog volume (green tonnes ha−1) than Red pine. Hybrid larch had the highest growth rate at age 34, over 20 m3 per hectare per year (nearly 3.3 cords ac−1 year−1 or 6.8 tons−1 acre−1 year−1). The other two exotic larches are growing at over 19 m3 ha−1 year−1 (3 cords acre−1 year−1 or 6.4 tons acre−1 year−1). Converting these growth rates to accumulation of CO2eq over the 34-year period produces stunning contrasts compared to native species. Over the 34-year period, larch hybrids sequestered 2.4 times as much CO2eq as the untreated plots (444 vs. 186 tonnes−1 ha−1). We discuss practical implications for forest management and carbon policies. Full article
Show Figures

Figure 1

17 pages, 6119 KB  
Article
Effect of Climate on Carbon Storage Growth Models for Three Major Coniferous Plantations in China Based on National Forest Inventory Data
by Lianjin Zhang, Guanghui Lai, Weisheng Zeng, Wentao Zou and Shanjun Yi
Forests 2022, 13(6), 882; https://doi.org/10.3390/f13060882 - 6 Jun 2022
Cited by 5 | Viewed by 2703
Abstract
Forest inventory data (FID) are important resources for understanding the dynamics of forest carbon cycling at regional and global scales. Developing carbon storage growth models and analyzing the difference and climate effect on carbon sequestration capacity have a great importance in practice, which [...] Read more.
Forest inventory data (FID) are important resources for understanding the dynamics of forest carbon cycling at regional and global scales. Developing carbon storage growth models and analyzing the difference and climate effect on carbon sequestration capacity have a great importance in practice, which can provide a decision-making basis for promoting high-quality development of forestry and implementing the carbon emission peak and carbon neutralization strategy. Based on the carbon storage dataset of 2680 sample plots from the ninth national forest inventory (NFI) of China, the carbon storage growth models and climate-sensitive variable-parameter carbon storage growth models for three major coniferous plantations (Larix spp., Pinus massoniana, and Pinus tabuliformis) were developed by using weighted nonlinear regression method. The effects of two climate factors (mean annual temperature (MAT) and mean annual precipitation (MAP)) on carbon storage growth and carbon sequestration capacity were analyzed and compared. The mean prediction error (MPE) of carbon storage growth models for three major coniferous plantations was less than 5%, and total relative error (TRE) was approximately less than 2% for self- and cross- validation. The maximum current annual increment of carbon storage for P. massoniana, Larix, and P. tabuliformis was 2.29, 1.89, and 1.19 t/(ha·a), respectively, and their corresponding age of inflection point was 9a, 14a, and 30a, respectively. The maximum average increment of carbon storage for P. massoniana, Larix, and P. tabuliformis was 1.85, 1.50, and 0.94 t/(ha·a), respectively, and their corresponding age of quantitative maturity was 16a, 24a, and 53a, respectively. The maximum average increment of carbon storage for the P. massoniana and Larix plantations was approximately 1.97 and 1.60 times, respectively, that of P. tabuliformis plantation. The average increment of carbon storage for the P. massoniana and Larix plantations reduced approximately by 4.5% and 3.8%, respectively, when the MAT decreases by 1 °C. The average increment of carbon storage for the Larix and P.tabuliformis plantations decreased by approximately 6.5% and 3.6%, respectively, when the MAP decreases by 100 mm. Our findings suggest that: the carbon sequestration capacity is from highest to lowest in the P. massoniana, Larix, and P. tabuliformis forests. MAT and MAP have different effects on the carbon growth process and carbon sequestration capacity of these plantations. The greatest impact on carbon sequestration capacity was detected in the Larix plantation, followed by the P. massoniana and P. tabuliformis plantations. It is essential to coordinate regional development and employ scientific management strategies to fully develop the maximum carbon sequestration capacity in terms of plantations in China. In the present study, we estimate the carbon storage in major coniferous plantations in China and describe a useful methodology for estimating forest carbon storage at regional and global levels. Full article
(This article belongs to the Special Issue Advances in Forest Growth and Site Productivity Modeling)
Show Figures

Figure 1

16 pages, 4553 KB  
Article
Quantifying the Effects of Stand and Climate Variables on Biomass of Larch Plantations Using Random Forests and National Forest Inventory Data in North and Northeast China
by Xiao He, Xiangdong Lei, Weisheng Zeng, Linyan Feng, Chaofan Zhou and Biyun Wu
Sustainability 2022, 14(9), 5580; https://doi.org/10.3390/su14095580 - 6 May 2022
Cited by 11 | Viewed by 3016
Abstract
The accurate estimation of forest biomass is crucial for supporting climate change mitigation efforts such as sustainable forest management. Although traditional regression models have been widely used to link stand biomass with biotic and abiotic predictors, this approach has several disadvantages, including the [...] Read more.
The accurate estimation of forest biomass is crucial for supporting climate change mitigation efforts such as sustainable forest management. Although traditional regression models have been widely used to link stand biomass with biotic and abiotic predictors, this approach has several disadvantages, including the difficulty in dealing with data autocorrelation, model selection, and convergence. While machine learning can overcome these challenges, the application remains limited, particularly at a large scale with consideration of climate variables. This study used the random forests (RF) algorithm to estimate stand aboveground biomass (AGB) and total biomass (TB) of larch (Larix spp.) plantations in north and northeast China and quantified the contributions of different predictors. The data for modelling biomass were collected from 445 sample plots of the National Forest Inventory (NFI). A total of 22 independent variables (6 stand and 16 climate variables) were used to develop and train climate-sensitive stand biomass models. Optimization of hyper parameters was implemented using grid search and 10-fold cross-validation. The coefficient of determination (R2) and root mean square error (RMSE) of the RF models were 0.9845 and 3.8008 t ha−1 for AGB, and 0.9836 and 5.1963 t ha−1 for TB. The cumulative contributions of stand and climate factors to stand biomass were >98% and <2%, respectively. The most crucial stand and climate variables were stand volume and annual heat-moisture index (AHM), with relative importance values of >60% and ~0.25%, respectively. The partial dependence plots illustrated the complicated relationships between climate factors and stand biomass. This study illustrated the power of RF for estimating stand biomass and understanding the effects of stand and climate factors on forest biomass. The application of RF can be useful for mapping of large-scale carbon stock. Full article
(This article belongs to the Special Issue Environmental Sustainability in IR 4.0)
Show Figures

Figure 1

8 pages, 1040 KB  
Communication
First Report of the Larch Longhorn (Tetropium gabrieli Weise, Coleoptera: Cerambycidae: Spondylidinae) on Larix spp. in Lithuania
by Jūratė Lynikienė, Vytautas Tamutis, Artūras Gedminas, Adas Marčiulynas and Audrius Menkis
Insects 2021, 12(10), 911; https://doi.org/10.3390/insects12100911 - 6 Oct 2021
Cited by 4 | Viewed by 3104
Abstract
Tetropium gabrieli is known to be native to the Alps in Europe where it breeds in European larch (Larix decidua), but it has spread to other areas and was reported in Poland, Sweden, Denmark and Belorussia. Although T. gabrieli is considered [...] Read more.
Tetropium gabrieli is known to be native to the Alps in Europe where it breeds in European larch (Larix decidua), but it has spread to other areas and was reported in Poland, Sweden, Denmark and Belorussia. Although T. gabrieli is considered an important secondary pest of Larix spp., it can be particularly harmful to trees subjected to abiotic stress. Here we report that in Lithuania, T. gabrieli was for the first time captured in 2019 using sticky traps attached to Larix spp. trees. Two adult beetles were trapped at two different sites in central Lithuania, and this was in the period between 10th of May and 5th of June. Regarding potential threats caused by this insect pest, this new finding requires special attention, particularly on its biology, ecology, and local distribution. Full article
Show Figures

Figure 1

19 pages, 4791 KB  
Article
First Documentation of Life Cycle Completion of the Alien Rust Pathogen Melampsoridium hiratsukanum in the Eastern Alps Proves Its Successful Establishment in This Mountain Range
by Salvatore Moricca, Alessandra Benigno, Claudia Maria Oliveira Longa, Santa Olga Cacciola and Giorgio Maresi
J. Fungi 2021, 7(8), 617; https://doi.org/10.3390/jof7080617 - 29 Jul 2021
Cited by 5 | Viewed by 2725
Abstract
Melampsoridium hiratsukanum is an alien rust fungus which has spread pervasively throughout several European countries following introduction into North Europe at the end of the 20th century. The authenticity of several records of the Melampsoridium species infecting alder (Alnus spp.) in the [...] Read more.
Melampsoridium hiratsukanum is an alien rust fungus which has spread pervasively throughout several European countries following introduction into North Europe at the end of the 20th century. The authenticity of several records of the Melampsoridium species infecting alder (Alnus spp.) in the northern hemisphere is questionable, due to the misidentification and confusion that surround many of the older reports. Given this complicated taxonomic history, and since a M. hiratsukanum-like rust is strongly impacting Alnus incana stands in the Alps, probably affecting the bank protection role of this species along rivers, the unambiguous identification of this pathogen was a pressing epidemiological and ecological issue. In this study, field surveys, light (LM) and scanning electron microscopy (SEM), and molecular characterization were put together in an attempt to solve the conundrum. Field monitoring data, LM and SEM analyses of key taxonomic traits (length of ostiolar cells of uredinium, uredinio-spore shape and size, spore echinulation, number and position of germ pores) and ITS-rDNA sequence-based identification, convergently and unambiguously connected the rust that is causing the current epidemic to the non-native M. hiratsukanum. We documented the completion of the M. hiratsukanum life cycle on its two taxonomically unrelated broadleaf/conifer hosts. This is the first report of M. hiratsukanum from naturally infected Larix decidua in Europe. Full article
Show Figures

Figure 1

15 pages, 2466 KB  
Article
Inferences on the Susceptibility of Wood of Different Tree Species to Heterobasidion annosum Sensu Lato Primary Infections and on the Range of Pathogen Spores Dispersal
by Lauma Brūna, Guglielmo Lione, Kristīne Kenigsvalde, Natālija Burņeviča, Astra Zaļuma, Dārta Kļaviņa, Tālis Gaitnieks and Paolo Gonthier
Forests 2021, 12(7), 854; https://doi.org/10.3390/f12070854 - 28 Jun 2021
Cited by 7 | Viewed by 2939
Abstract
Stumps play a pivotal role in the epidemiology of the fungal forest pathogens Heterobasidion spp. because they are the main courts of primary airborne infections. The aims of this study were (i) to determine the susceptibility of seven tree species (i.e., Larix sibirica [...] Read more.
Stumps play a pivotal role in the epidemiology of the fungal forest pathogens Heterobasidion spp. because they are the main courts of primary airborne infections. The aims of this study were (i) to determine the susceptibility of seven tree species (i.e., Larix sibirica, Picea abies, Picea sitchensis, Pinus contorta, Pinus strobus, Pinus sylvestris and Pseudotsuga menziesii) to primary infection by H. annosum and H. parviporum through comparative inoculation experiments of conidia on wood discs in controlled conditions; (ii) to compare the susceptibility of wood discs of the same tree species to natural airborne infections in two Latvian Norway spruce forest stands infested either by H. annosum or H. parviporum; (iii) to explore the rates of infection of wood discs at increasing distances from spore sources in these two forests to make inferences on the range of spores dispersal. Results obtained by spraying wood discs with conidial suspensions in controlled conditions are in agreement with those obtained by exposing wood discs to the natural airborne inoculum in the forests, as clearly supported by the significant correlation (r = 0.79; p < 0.05) between the two sets of data. Susceptibility was highest in Pinus species, followed by P. abies and P. sitchensis. Susceptibility was lowest for L. sibirica and P. menziesii. The area colonized by Heterobasidion spp. in the sapwood of wood discs was much greater than that colonized in the heartwood. A sharp decrease in the rate of infection of wood discs with distance from spore sources (i.e., fruiting bodies) was observed, further confirming the importance of local spore sources in the epidemiology of Heterobasidion spp. Taken together, these findings could help designing tactics to manage these fungal forest pathogens. Full article
(This article belongs to the Special Issue Forest Pathology and Entomology)
Show Figures

Figure 1

Back to TopTop