Sign in to use this feature.

Years

Between: -

Subjects

remove_circle_outline
remove_circle_outline
remove_circle_outline
remove_circle_outline
remove_circle_outline
remove_circle_outline
remove_circle_outline
remove_circle_outline
remove_circle_outline

Journals

Article Types

Countries / Regions

Search Results (65)

Search Parameters:
Keywords = KARMA2

Order results
Result details
Results per page
Select all
Export citation of selected articles as:
26 pages, 3093 KB  
Article
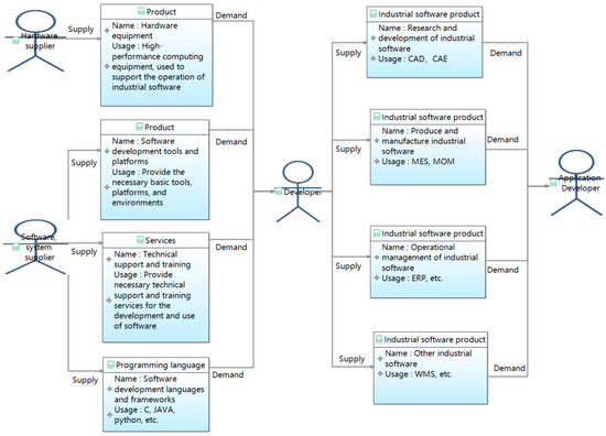
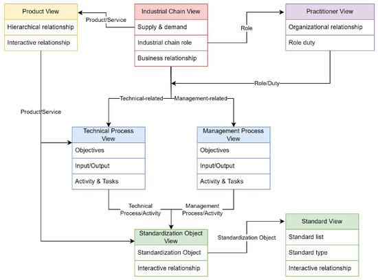
Research on Model-Based Systems Engineering Approach for Information Technology Standard System Planning
by Yangyang Zhang, Xiuming Yu, Xiaojian Liu, Jianxun Guo, Wenyuan Zhang and Can Zhang
Systems 2026, 14(4), 380; https://doi.org/10.3390/systems14040380 - 1 Apr 2026
Viewed by 264
Abstract
Planning an information technology (IT) standard system requires balancing multiple complex factors. These include industrial chain layout, technological iteration, practitioner application scenarios and cross-domain integration. Such planning demands high industrial adaptability, technical foresight and implementation operability, yet mature and systematic methods are currently [...] Read more.
Planning an information technology (IT) standard system requires balancing multiple complex factors. These include industrial chain layout, technological iteration, practitioner application scenarios and cross-domain integration. Such planning demands high industrial adaptability, technical foresight and implementation operability, yet mature and systematic methods are currently lacking in this field. To address this issue, this paper proposes a Model-Based Systems Engineering (MBSE) approach for IT standard system planning by integrating complex system decomposition and integration principles. A multi-perspective (industry, practitioner, business, product, standard) and multi-view (industrial chain, practitioner, product, technical process, management process, standardization object, standard) modeling framework is constructed, and an MOF-based meta-model system for each view is designed to realize full-process visual modeling from industrial ecosystem analysis to standard system implementation. As a conceptual and methodological study, this approach makes up for the perspective limitations of traditional planning methods. Multi-view hierarchical and collaborative analysis ensures the standard system to be in line with industrial reality with foresight and operability, providing systematic methodological support for standard-setting organizations, industrial alliances and enterprises in the IT field, and expanding the application boundary of MBSE in standard system planning. Full article
(This article belongs to the Section Artificial Intelligence and Digital Systems Engineering)
Show Figures

Figure 1

27 pages, 5046 KB  
Article
Folk Beliefs in Hell as a Response to “Legal Pluralism”: Qing Dynasty Material Yuli as “Underworld Legal Codes”
by Ruofei Zhou
Religions 2026, 17(4), 414; https://doi.org/10.3390/rel17040414 - 25 Mar 2026
Viewed by 467
Abstract
During the mid-to-late Qing Dynasty, the folk-belief text Yuli constructed a systematic “underworld legal code” via its image–text system, distinct from traditional religious karma and religious law. This study focuses on Yuli’s core image system, exploring its unique legal characteristics and social [...] Read more.
During the mid-to-late Qing Dynasty, the folk-belief text Yuli constructed a systematic “underworld legal code” via its image–text system, distinct from traditional religious karma and religious law. This study focuses on Yuli’s core image system, exploring its unique legal characteristics and social governance functions through an interdisciplinary approach integrating religious studies, art history, and legal history. Yuli transforms real judicial symbols, such as government offices and prison gates, into underworld visual elements, establishing the core legal principles of “correspondence between crime and punishment” and “universal equality” while reflecting contemporary legal thought. The formation of this “underworld legal code” is closely linked to the creative practices of Qing Confucian scholars, who utilized folk beliefs as a vehicle to disseminate secular legal concepts and respond to social demands for behavioral norms. The Yuli thus became the primary behavioral norm for its grassroots audience, who, due to low literacy, could not understand the formal laws of the Qing Dynasty, and guided them to refrain from criminal acts. Yuli’s “underworld legal code” not only supplemented the national legal system but also reflected the pluralistic pattern of social governance in late imperial China, providing crucial empirical support for the theory of legal pluralism. This study deepens the understanding of the interactive relationship between folk beliefs and legal order in traditional China, and further clarifies the unique mode of grassroots social governance in the Qing Dynasty. Full article
Show Figures

Figure 1

14 pages, 388 KB  
Article
Sanskrit Antecedents for the Expression ‘Pure Land’ and Its Related Cosmology and Soteriology: A Preliminary Report on Studies in the Indian Origins of Pure Land Thought and Practice
by Stephen Jenkins
Religions 2026, 17(3), 319; https://doi.org/10.3390/rel17030319 - 4 Mar 2026
Viewed by 357
Abstract
This is a preliminary report on a study of Indic precedents for Pure Land traditions. It contests anglophone scholarship that find those traditions to be predominantly East Asian constructions in discontinuity with Indian Buddhism. The first part, related to previously unpublished research, disputes [...] Read more.
This is a preliminary report on a study of Indic precedents for Pure Land traditions. It contests anglophone scholarship that find those traditions to be predominantly East Asian constructions in discontinuity with Indian Buddhism. The first part, related to previously unpublished research, disputes a common leading point of such arguments that the expression pure land, jingtu, has no Sanskrit antecedents. The article will show that Sanskrit antecedents for jingtu are in fact abundant. The second part summarizes previously published work showing that the cosmology, soteriology, and buddhology of buddhakṣetras have explicit foundations among the heavens and devas. The third part forecasts research for Kenneth Tanaka’s “Other Power” project. ‘Other-power’ has been seen as discordant with Indian traditions, when even abhidharma sources state that, through ‘a single mind of faith in Buddha to the marrow of one’s bones, one can overcome infinite bad karma.’ The salvific power of the names of buddhas is a common concept in Indian Buddhism, declared even by Nāgārjuna. Not discounting Chinese and Japanese creative contributions and acculturation, Pure Land traditions are in strong natural continuity with Indian Buddhist thought. Full article
46 pages, 4078 KB  
Article
Animals, Ledgers of Merit and Demerit, and Karma: Religious Ecological Mechanisms in Chinese Morality Books of the Ming and Qing Dynasties
by Junhui Chen and Xinfeng Kong
Religions 2026, 17(3), 276; https://doi.org/10.3390/rel17030276 - 24 Feb 2026
Viewed by 584
Abstract
The article examines the religio-ecological framework articulated in Ming–Qing morality books 勸善書, focusing on how animals, Ledgers of merit 功過格, and karmic 業報 are integrated into a system of moral causality. Within this framework, actions such as killing or saving animals are directly [...] Read more.
The article examines the religio-ecological framework articulated in Ming–Qing morality books 勸善書, focusing on how animals, Ledgers of merit 功過格, and karmic 業報 are integrated into a system of moral causality. Within this framework, actions such as killing or saving animals are directly linked to karmic reward and punishment, generating a dual mechanism that combines moral technology with an ultimate logic of justice to cultivate ecological consciousness and enforce social discipline. A central contribution of the study is the articulation of a triadic analytical framework—merit–demerit ledgers, karmic narrative, and animal ethics—showing how these elements form a coherent system of measurable and actionable ethical practice. In doing so, the framework challenges a strictly human-centered worldview by foregrounding an interconnected ecological order in which humans and animals are bound together through shared moral obligations and karmic entanglements. The article further situates this religio-ecological mechanism within contemporary debates in environmental ethics and animal rights. Through comparison with modern approaches—such as anti-speciesism, animal welfare and rights discourse, and proposals for cross-species political communities—it identifies both points of convergence and structural divergence. It concludes by exploring how this historical model might be critically translated and revised for present-day conditions, proposing a “revised morality book” framework that is more publicly defensible and more amenable to institutional implementation. Full article
Show Figures

Figure 1

18 pages, 914 KB  
Article
The Representation of Luxury Wine Hotels on the Social Network Facebook
by Diana Cabeça, Carlos Afonso, Manuel Serra and Célia M.Q. Ramos
Tour. Hosp. 2026, 7(2), 49; https://doi.org/10.3390/tourhosp7020049 - 14 Feb 2026
Viewed by 601
Abstract
Social networks are now integral to corporate strategy and daily social life. They enable the rapid and extensive dissemination of information, proving highly effective for promoting hotel marketing content. Consequently, they facilitate interaction and engagement between hotels and their customers, serving both advertising [...] Read more.
Social networks are now integral to corporate strategy and daily social life. They enable the rapid and extensive dissemination of information, proving highly effective for promoting hotel marketing content. Consequently, they facilitate interaction and engagement between hotels and their customers, serving both advertising and evaluation purposes. This study aims to analyse the use of the Facebook social network by luxury wine hotels located in countries associated with the Mediterranean Diet. An analytical model examining the variables of content, interactivity, and visibility was employed. A total of 17 luxury hotel pages were analysed, with data collected using the Karma Fanpage platform, an online tool for social media analysis and monitoring. The findings indicate that the majority of profile posts were photographs, and that this format generated the highest number of user reactions. It is recommended that hotels publish more photographic content to foster greater engagement and conduct further analysis of the specific types of posts that elicit the most reactions. Full article
(This article belongs to the Special Issue Tourism Event and Management)
Show Figures

Figure 1

22 pages, 426 KB  
Article
Beyond Religious “Death with Dignity”: Understanding Jain Meditative Death (Samādhimaraṇa) Through Contextualization of Sallekhaṇā, Śukladhyāna, and Samudghāta
by Youngsun Yang
Religions 2026, 17(1), 48; https://doi.org/10.3390/rel17010048 - 31 Dec 2025
Cited by 1 | Viewed by 837
Abstract
In Indian religious traditions, the attainment of death with full conscious awareness has long been idealized, reflecting the deep ontological connection posited between death and liberation (mokṣa). Within this framework, Jainism—grounded in a rigorous soul–matter dualism—developed highly systematized practices that aim [...] Read more.
In Indian religious traditions, the attainment of death with full conscious awareness has long been idealized, reflecting the deep ontological connection posited between death and liberation (mokṣa). Within this framework, Jainism—grounded in a rigorous soul–matter dualism—developed highly systematized practices that aim to separate consciousness from both the body and karma not only at the moment of death but throughout daily practice, as exemplified by kāyotsarga. Although sallekhaṇā (fasting unto death) has received considerable attention beyond Jain communities in the context of “death with dignity,” its deeper meditative dimensions have remained largely understudied. This article elucidates the meditative techniques of samādhimaraṇa underlying sallekhaṇā by examining classical Jain sources on deathbed meditation, particularly the kevalin’s procedures at the third and fourth stages of pure meditation (śukladhyāna). The analysis also addresses kevali-samudghāta—the uniquely Jain technique of “omniscient soul projection” incorporated into the third stage of śukladhyāna in Hemacandra’s twelfth-century Yogaśāstra—thereby clarifying the broader meditative context of sallekhaṇā. By situating samādhimaraṇa within its doctrinal, meditative, and soteriological contexts—rather than reducing it to suicide or to a religious variant of “death with dignity”—this article contributes to a more precise and contextualized understanding of Jain deathbed meditation. In doing so, it also contributes to the expanding field of death-yoga studies that has so far focused primarily on Hindu and Buddhist traditions, highlighting the distinctive role of Jainism in the landscape of Indian contemplative practice. Full article
(This article belongs to the Section Religions and Humanities/Philosophies)
17 pages, 314 KB  
Article
Yan Zhitui’s Concepts of Virtue and Happiness and Thoughts on the Mandate of Heaven
by Zhe Che
Religions 2025, 16(10), 1234; https://doi.org/10.3390/rel16101234 - 25 Sep 2025
Cited by 1 | Viewed by 921
Abstract
Academic attention has long been accorded to Yan Zhitui and his Family Instructions for the Yan Clan; however, the Confucian philosophical dimensions of his thought remain underexplored. This article will analyze his concepts of Virtue and Happiness alongside his thoughts on the [...] Read more.
Academic attention has long been accorded to Yan Zhitui and his Family Instructions for the Yan Clan; however, the Confucian philosophical dimensions of his thought remain underexplored. This article will analyze his concepts of Virtue and Happiness alongside his thoughts on the Mandate of Heaven to explore how he found his place in the chaotic landscape of the Northern and Southern Dynasties. Reacting to the contemporary trend of pursuing high-ranking posts and generous emoluments while disregarding morality, Yan Zhitui first defined the connotations of Virtue and Happiness. He then established a causal relationship between them through the correspondence between Name and Reality, an act which reestablished the central position of Virtue. To address the conflict between Virtue and Happiness, his response was to trace its root cause and divide the Mandate of Heaven into two dimensions: Virtue and Time. Transcendental assurance for the core status of Virtue and the unity of Virtue and Happiness is provided by the former dimension, while the latter’s uncontrollability, in comparison, offers an explanation for contradictory realities. Based on this understanding, Yan Zhitui’s guidance urged individuals to adhere to the Way and uphold virtue while observing the macro situation and micro signs, and to wait for the right moment for the unity of Virtue and Happiness to be realized. The flourishing of Buddhism during the Northern and Southern Dynasties was also a significant influence; therefore, Yan Zhitui’s thoughts on the Mandate of Heaven absorbed Buddhist karma theory. This process formed a model that employed Confucianism as its foundation and Buddhism as its supplement. Full article
19 pages, 375 KB  
Article
How Can Empathy Be Achieved?—A Comparative Study Between the Christian “Golden Rule” and the Buddhist “Five Precepts and Ten Virtues” in China
by Liandong Wang, Lingjun Xie and Min Jia
Religions 2025, 16(10), 1229; https://doi.org/10.3390/rel16101229 - 24 Sep 2025
Viewed by 2467
Abstract
The four ethical boundaries established in the Declaration Toward a Global Ethic (1993)—“Do not kill,” “Do not steal,” “Do not lie,” and “Do not commit sexual immorality”—though recognized as cross-civilizational consensus, face practical challenges as external commandments. From a comparative theological perspective, Christianity’s [...] Read more.
The four ethical boundaries established in the Declaration Toward a Global Ethic (1993)—“Do not kill,” “Do not steal,” “Do not lie,” and “Do not commit sexual immorality”—though recognized as cross-civilizational consensus, face practical challenges as external commandments. From a comparative theological perspective, Christianity’s “Moral Golden Rule” originates from the Ten Commandments, with Sabbath observance serving as sacred temporal space for moral practice. While this time-bound practice has physiological and psychological foundations and plays a vital role in shaping religious identity, contemporary conflicts and divisions within Christian civilization reveal its sacredness facing secularization crises. The Buddhist ethical framework of the Five Precepts and Ten Virtues, grounded in the principles of dependent origination, karma, and mind-consciousness, manifests enhanced flexibility in sacred temporality and tolerant practical applications when interpreted through the lens of emptiness as a temporal perspective. The Christian Zen movement creatively employs Buddhist meditation techniques as methodological instruments, providing an embodied practice pathway for civilizational dialogue and constructing future communities of shared ethical values. Full article
13 pages, 359 KB  
Article
What Is Sensory Consciousness in the Early Yogācāra? A Hermeneutical Analysis of the Pañcavijñānakāyasamprayuktā Bhūmi
by HyunHee Yang
Religions 2025, 16(9), 1136; https://doi.org/10.3390/rel16091136 - 31 Aug 2025
Viewed by 1084
Abstract
The Pañcavijñānakāyasamprayuktā Bhūmi (PBh), the opening chapter of the Basic Section (*Maulī Bhūmi) of the Yogācārabhūmi, presents a distinctive fivefold schema for analyzing the structure of “the group of five [sensory] consciousnesses” (pañcavijñānakāya). This schema comprises the following [...] Read more.
The Pañcavijñānakāyasamprayuktā Bhūmi (PBh), the opening chapter of the Basic Section (*Maulī Bhūmi) of the Yogācārabhūmi, presents a distinctive fivefold schema for analyzing the structure of “the group of five [sensory] consciousnesses” (pañcavijñānakāya). This schema comprises the following five categories: (1) nature (svabhāva), (2) basis (āśraya), (3) cognitive object (ālambana), (4) co-operating factors (sahāyas), and (5) activity (karma). Each category articulates a specific aspect of the five types of sensory consciousness: their intrinsic characteristics, conditions of arising, intentional objects, associated mental factors, and cognitive functions. Within the PBh, visual consciousness (cakṣurvijñāna), corresponding to the act of seeing, is presented as a representative instance of this group. Accordingly, this paper offers a detailed examination of visual consciousness as structured by the fivefold schema, with the aim of clarifying its cognitive content within the context of early Yogācāra thought. Full article
(This article belongs to the Special Issue Old Texts, New Insights: Exploring Buddhist Manuscripts)
25 pages, 358 KB  
Article
The Rights to and Within Education in Armed Conflicts: The Case of Gaza 2023–2025
by Guadalupe Francia and Tabisa Arlet Verdejo Valenzuela
Soc. Sci. 2025, 14(9), 524; https://doi.org/10.3390/socsci14090524 - 30 Aug 2025
Cited by 3 | Viewed by 6410
Abstract
The systematic attacks against the civilian population in Gaza, including educational institutions, constitute war crimes that violate the right to education and affect not only children but also an entire culture’s ability to recover post-conflict and maintain its identity. This document review analysed [...] Read more.
The systematic attacks against the civilian population in Gaza, including educational institutions, constitute war crimes that violate the right to education and affect not only children but also an entire culture’s ability to recover post-conflict and maintain its identity. This document review analysed the reports issued by Nations agencies to identify the types of violence that occur in educational contexts, the victims of such violence, the impact on the rights to and within education, and the educational measures implemented in response. A thematic analysis guided by Karma Nabulsi’s concept of “scholasticide”, Rita Segato’s “pedagogy of cruelty”, and Sara Ahmed’s “witness” was conducted. The findings reveal that the attacks on educational spaces can be interpreted as ideological strategies against the Palestinian culture due to their critical role in cultural resilience and the recovery of the Palestinian people. The reports highlight significant limitations in recognising education as a priority dimension within the framework of international humanitarian aid. Finally, the analysed documents show that children in Gaza experience feelings of abandonment based on the inaction of the international community to guarantee their right to be free from all kinds of violence. Full article
(This article belongs to the Special Issue Revisiting School Violence: Safety for Children in Schools)
21 pages, 4375 KB  
Article
The Role of Public Relations in the Employability and Entrepreneurship Services of Andalusian Public Universities
by Minea Ruiz-Herrería, Dolores Rando-Cueto, Ainhoa del Pino Rodríguez-Vera and Carlos de las Heras-Pedrosa
Journal. Media 2025, 6(3), 118; https://doi.org/10.3390/journalmedia6030118 - 26 Jul 2025
Viewed by 1446
Abstract
In higher education, the employability and entrepreneurship services play an essential role in the labor market insertion of graduates. The management of public relations promotes institutional projection, the creation of networks with companies, and the dissemination of initiatives to strengthen professional skills. This [...] Read more.
In higher education, the employability and entrepreneurship services play an essential role in the labor market insertion of graduates. The management of public relations promotes institutional projection, the creation of networks with companies, and the dissemination of initiatives to strengthen professional skills. This research analyzes how the communication strategies of Andalusian public universities improve employability and encourage entrepreneurship. A methodological triangulation is used: literature review, analysis of social networks with Fanpage Karma, and study of corporate websites. The results show a focus on counseling, training, workshops, job fairs, and networking events, strengthening the brand of universities and their commitment to the professional development of students. Full article
Show Figures

Figure 1

29 pages, 1849 KB  
Article
Communication Strategies of Startups During the Natural Catastrophe of the 2024 DANA: Impact on Public Opinion and Business Reputation
by Ainhoa del Pino Rodríguez-Vera, Dolores Rando-Cueto, Minea Ruiz-Herrería and Carlos De las Heras-Pedrosa
Journal. Media 2025, 6(3), 117; https://doi.org/10.3390/journalmedia6030117 - 25 Jul 2025
Cited by 1 | Viewed by 2103
Abstract
In October 2024, a DANA (Isolated Depression at High Levels) triggered torrential rains across the Valencian Community, causing 227 deaths, severe infrastructure damage, and economic losses estimated at €17.8 billion. In this context of crisis, startups, despite having fewer resources and less experience [...] Read more.
In October 2024, a DANA (Isolated Depression at High Levels) triggered torrential rains across the Valencian Community, causing 227 deaths, severe infrastructure damage, and economic losses estimated at €17.8 billion. In this context of crisis, startups, despite having fewer resources and less experience than large corporations, played a significant role in crisis communication, shaping public perception and operational continuity. This study explores the communication strategies adopted by startups during and after the disaster, focusing on their activity on Instagram, TikTok, and Facebook between October 2024 and January 2025. Using a mixed-methods approach, we conducted a quantitative analysis of digital discourse through the Fanpage Karma tool, assessing metrics such as engagement, reach, and posting frequency. Sentiment analysis was performed using GPT-4, an advanced natural language processing model, and in-depth interviews with startup representatives provided qualitative insights into reputational impacts. The findings reveal that startups which aligned their discourse with the social context, prioritizing transparency and emotional proximity, enhanced their visibility and credibility. These results underscore how effective crisis communication not only mitigates reputational risk but also strengthens the local entrepreneurial ecosystem through trust-building and social responsibility. Full article
(This article belongs to the Special Issue Communication in Startups: Competitive Strategies for Differentiation)
Show Figures

Figure 1

14 pages, 217 KB  
Article
Eco-Spiritual Threads: Karma, Dharma, and Ecosystem in Amitav Ghosh’s Gun Island
by Muhammad Hafeez ur Rehman
Religions 2025, 16(7), 931; https://doi.org/10.3390/rel16070931 - 18 Jul 2025
Viewed by 1705
Abstract
This paper examines Amitav Ghosh’s Gun Island through a Hindu eco-spiritual framework to explore how ancient cosmological concepts illuminate contemporary environmental crises. Building upon the legend of Bonduki Sadagar and Manasa Devi, Ghosh narrates the rupture of sacred human–nature relationships in both colonial [...] Read more.
This paper examines Amitav Ghosh’s Gun Island through a Hindu eco-spiritual framework to explore how ancient cosmological concepts illuminate contemporary environmental crises. Building upon the legend of Bonduki Sadagar and Manasa Devi, Ghosh narrates the rupture of sacred human–nature relationships in both colonial and postcolonial contexts. This study employs a tripartite conceptual lens of karma, dharma, and ecosystem drawn from Hindu philosophy to analyze how the novel frames environmental degradation, human moral failure, and ecological interconnectedness. Karma, as the law of cause and effect, is used to depict the consequences of human exploitation through natural disasters, climate migration, and the collapse of ecosystems. Dharma emerges as a principle advocating ecological responsibility and symbiosis between humans and nonhuman life. This paper argues that Ghosh tactfully intertwines Hindu metaphysics with contemporary ecological science to critique capitalist modernity’s environmental violence. The novel’s depiction of floods, the sinking of Venice, and the global refugee crisis dramatizes karmic consequences, while its evocation of myth–science convergence offers a vision of sacred interdependence. Ultimately, this paper concludes that Gun Island provides an urgent eco-spiritual model for reimagining planetary ethics and responding to the Anthropocene through humility, relationality, and spiritual responsibility. Full article
(This article belongs to the Special Issue Postcolonial Literature and Ecotheology)
15 pages, 225 KB  
Article
War and Peace in Modern Hindu Thought—Gandhi, Aurobindo, and Vivekananda in Conversation
by Jeffery D. Long
Religions 2025, 16(6), 734; https://doi.org/10.3390/rel16060734 - 6 Jun 2025
Viewed by 1597
Abstract
Mohandas Gandhi (1869–1948) and Aurobindo Ghose (1872–1950) hold distinct, yet overlapping, positions on the topic of war and peace, violence and nonviolence, and how evil ought to best be confronted. To some extent, the overlaps in their views can be seen as an [...] Read more.
Mohandas Gandhi (1869–1948) and Aurobindo Ghose (1872–1950) hold distinct, yet overlapping, positions on the topic of war and peace, violence and nonviolence, and how evil ought to best be confronted. To some extent, the overlaps in their views can be seen as an effect of them basing their respective ideals on a shared foundation of Hindu teaching. More specifically, at least some portion of this overlap can potentially be seen as a function of the influence exerted upon both of these thinkers by the teachings of Swami Vivekananda, who was an inspiration to many modern Hindu thinkers, including both Gandhi and Ghose, as both figures attest. This paper will argue, apart from any historical influence he may or may not have had upon them, that Gandhi’s and Ghose’s views both, in different senses, comport well with the teaching of Swami Vivekananda. Specifically, the argument will be what could be called the utopian and realist orientations of Gandhi and Ghose, respectively, regarding the topic of violence, and we can find a logical reconciliation in Vivekananda’s philosophy of karma yoga: the path to liberation through service to the suffering beings of the world. Full article
(This article belongs to the Special Issue War and Peace in Religious Culture)
29 pages, 5273 KB  
Article
Ion Channel Memory Drives Cardiac Early Afterdepolarizations in Fractional Models
by Noemi Zeraick Monteiro, Rodrigo Weber dos Santos and Sandro Rodrigues Mazorche
Mathematics 2025, 13(10), 1585; https://doi.org/10.3390/math13101585 - 12 May 2025
Cited by 1 | Viewed by 788
Abstract
Understanding how past factors influence ion channel kinetics is essential for understanding complex phenomena in cardiac electrophysiology, such as early afterdepolarizations (EADs), which are abnormal depolarizations during the action potential plateau associated with life-threatening arrhythmias. We developed a mathematical framework that extends Hodgkin-Huxley [...] Read more.
Understanding how past factors influence ion channel kinetics is essential for understanding complex phenomena in cardiac electrophysiology, such as early afterdepolarizations (EADs), which are abnormal depolarizations during the action potential plateau associated with life-threatening arrhythmias. We developed a mathematical framework that extends Hodgkin-Huxley type equations with gamma Mittag-Leffler distributed delays, using tools from Fractional Calculus. Traditional memoryless two-variable models fail to reproduce EADs. Our approach modifies FitzHugh-Nagumo, Mitchell-Schaeffer, and Karma cardiac models, enabling the generation of EADs in each of them. We analyze the emergence of these oscillations by discussing the fractional parameters and the mean and variance of the memory kernels. Stability observations are also presented. Full article
Show Figures

Figure 1

Back to TopTop