Sign in to use this feature.

Years

Between: -

Subjects

remove_circle_outline
remove_circle_outline
remove_circle_outline
remove_circle_outline
remove_circle_outline
remove_circle_outline
remove_circle_outline

Journals

Article Types

Countries / Regions

Search Results (192)

Search Parameters:
Keywords = ITGA6

Order results
Result details
Results per page
Select all
Export citation of selected articles as:
11 pages, 1490 KB  
Article
RNA Signature as Potential Diagnostic Marker for Differentiation of Pancreatic Cysts: A Pilot Study
by Olga Freylikhman, Sabina Seyfedinova, Valeriia Kamalova, Aleksandra Vatian, Alexander Boukhanovsky, Anna Kostareva, Evgenii Solonitsyn and Olga Kalinina
Int. J. Mol. Sci. 2025, 26(19), 9680; https://doi.org/10.3390/ijms26199680 - 4 Oct 2025
Abstract
The accurate classification of pancreatic cystic lesions remains clinically challenging due to overlapping imaging features and variable malignant potential. Mucinous cystic neoplasms, in particular, require early identification given their premalignant nature. RNA profiling presents a promising alternative to current diagnostic limitations—a molecular lens [...] Read more.
The accurate classification of pancreatic cystic lesions remains clinically challenging due to overlapping imaging features and variable malignant potential. Mucinous cystic neoplasms, in particular, require early identification given their premalignant nature. RNA profiling presents a promising alternative to current diagnostic limitations—a molecular lens sharpened by AI-driven pattern recognition. This study aimed to evaluate the diagnostic potential of RNA signatures for differentiating pancreatic cyst subtypes and to clarify their roles in their pathophysiology. The study included 31 patients with pancreatic lesions who underwent endoscopic ultrasound-guided fine-needle aspiration. RNA was extracted from cyst fluid, tissue, and peripheral blood. Expression of 17 target genes was analyzed using qPCR. Gene expression patterns were compared across mucinous cystic neoplasms, serous cystic neoplasms, pseudocysts, adenocarcinoma, and chronic pancreatitis cohorts. Diagnostic accuracy was evaluated via ROC analysis. Mucinous cysts exhibited significant overexpression of MUC1, ITGA2, ELOVL6, and MUC5AC genes compared to serous cysts and pseudocysts. PKM gene expression correlated with increasing malignant potential. In blood plasma, only MUC1, MUC4, and PYGL were elevated in adenocarcinoma compared to mucinous neoplasms. We identified a distinct RNA signature that can distinguish mucinous cystic neoplasms from benign cystic lesions (serous cysts and pseudocysts), which could be useful for guiding patient management and improving clinical outcomes. Validation in broader cohorts is essential for clinical implementation. Full article
(This article belongs to the Section Molecular Pathology, Diagnostics, and Therapeutics)
Show Figures

Figure 1

28 pages, 1629 KB  
Article
Molecular Adaptations to Repeated Radiation Exposure in Triple-Negative Breast Cancer: Dysregulation of Cell Adhesion, Mitochondrial Function, and Epithelial–Mesenchymal Transition
by Noah Dickinson, Alyssa Murray, Megan Davis, Kaitlyn Marshall-Bergeron, Jessica Dougherty, Wuroud Al-Khayyat, Ramya Narendrula, Maggie Lavoie, Emma Mageau, Ronan Derbowka, A. Thomas Kovala, Douglas R. Boreham, Natalie Lefort, Christopher Thome, Tze Chun Tai and Sujeenthar Tharmalingam
Int. J. Mol. Sci. 2025, 26(19), 9611; https://doi.org/10.3390/ijms26199611 - 1 Oct 2025
Abstract
Radiation resistance presents a significant challenge in the treatment of triple-negative breast cancer (TNBC). To investigate the molecular adaptations associated with radiation therapy resistance, MDA-MB-231 cells were subjected to a repeated radiation (RR) regimen totaling 57 Gy over 11 weeks, followed by clonal [...] Read more.
Radiation resistance presents a significant challenge in the treatment of triple-negative breast cancer (TNBC). To investigate the molecular adaptations associated with radiation therapy resistance, MDA-MB-231 cells were subjected to a repeated radiation (RR) regimen totaling 57 Gy over 11 weeks, followed by clonal selection. The resulting radiation-adapted cells (MDA-MB-231RR) were analyzed using whole-transcriptome RNA sequencing, revealing substantial dysregulation of pathways related to cell adhesion, mitochondrial function, and epithelial–mesenchymal transition (EMT). These transcriptional changes were corroborated by functional assays. MDA-MB-231RR cells exhibited reduced expression of adhesion receptors (ITGB1, ITGA2, ITGA6) and extracellular matrix proteins (fibronectin, collagen, laminins), accompanied by significantly impaired cell adhesion to fibronectin, collagen, and laminin substrates. Mitochondrial dysfunction was supported by downregulation of oxidative phosphorylation genes (MTCO1, MTND1) and confirmed by JC-1 dye assays demonstrating a marked reduction in mitochondrial membrane potential. EMT-associated changes included increased mesenchymal markers and loss of epithelial markers (CTNNB1, SNAI2, CK19), consistent with enhanced migratory potential. Taken together, this study delineates key molecular features of radiation adaptation in TNBC, providing a foundation for the development of targeted therapies to overcome treatment resistance. Full article
(This article belongs to the Special Issue Cancer Progression and Therapeutic Resistance Mechanisms)
15 pages, 3846 KB  
Article
Integrative Multi-Omics Characterization and Structural Insights into the Poorly Annotated Integrin ITGA6 X1X2 Isoform in Mammals
by Ximena Aixa Castro Naser, Alessandro Cestaro, Silvio C. E. Tosatto and Emanuela Leonardi
Genes 2025, 16(10), 1134; https://doi.org/10.3390/genes16101134 - 25 Sep 2025
Abstract
Background: Accurate annotation of gene isoforms remains one of the major obstacles in translating genomic data into meaningful biological insight. Laminin-binding integrins, particularly integrin α6 (ITGA6), exemplify this challenge through their complex splicing patterns. The rare ITGA6 X1X2 isoform, generated by the [...] Read more.
Background: Accurate annotation of gene isoforms remains one of the major obstacles in translating genomic data into meaningful biological insight. Laminin-binding integrins, particularly integrin α6 (ITGA6), exemplify this challenge through their complex splicing patterns. The rare ITGA6 X1X2 isoform, generated by the alternative inclusion of exons X1 and X2 within the β-propeller domain, has remained poorly characterized despite decades of integrin research. Methods: We combined comparative genomics across primates with targeted re-alignment to assess exon conservation and annotation fidelity; analyzed RNA-seq for exon-level usage; applied splice-site prediction to evaluate inclusion potential; surveyed cancer mutation resources for exon-specific variants; and used structural/disorder modeling to infer effects on the β-propeller. Results: Exon X2 is conserved at the genomic level but inconsistently annotated, reflecting the limitations of current annotation pipelines rather than genuine evolutionary loss. RNA-seq analyses reveal low but detectable expression of X2, consistent with weak splice site predictions that suggest strict regulatory control and condition-specific expression. Despite its rarity, recurrent mutations in exon X2 are reported in cancer datasets, implying possible roles in disease. Structural modeling further indicates that X2 contributes to a flexible, disordered region within the β-propeller domain, potentially influencing laminin binding or β-subunit dimerization. Conclusions: Altogether, our results suggest that ITGA6 X1X2 could be a rare, tightly regulated isoform with potential functional and pathological relevance. Full article
(This article belongs to the Section Bioinformatics)
Show Figures

Figure 1

20 pages, 38763 KB  
Article
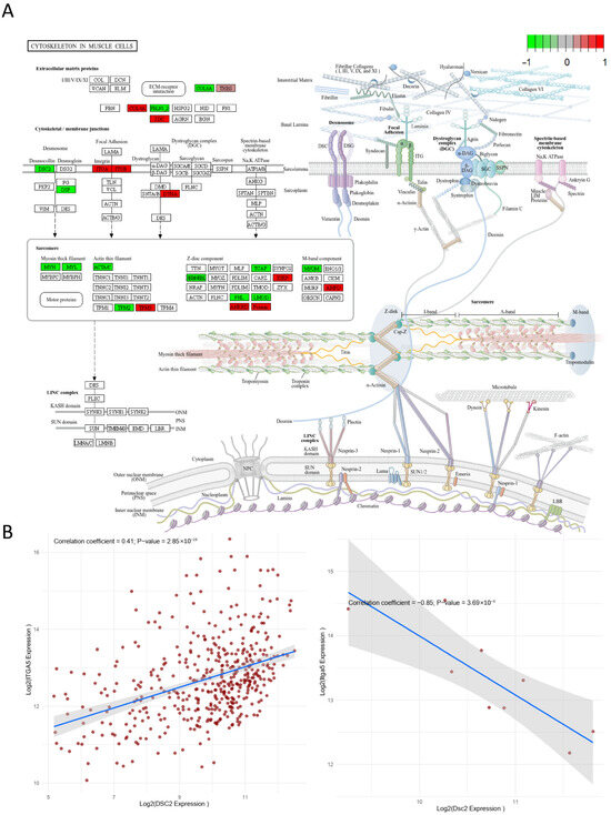
Empagliflozin Preserves Cardiomyocyte Structural Homeostasis via the Stabilization of the Integrin α5–Desmocollin-2 Adhesion Axis in Sepsis-Induced Cardiomyopathy
by Gan Qiao, Yongxiang Lu, Jianping Wu, Chunyang Ren, Minghua Liu, Sicheng Liang and Chunxiang Zhang
Cells 2025, 14(18), 1452; https://doi.org/10.3390/cells14181452 - 16 Sep 2025
Viewed by 337
Abstract
Sepsis-induced cardiomyopathy is a life-threatening complication lacking targeted therapies. While empagliflozin (Empa), a sodium-glucose cotransporter 2 (SGLT2) inhibitor, confers robust cardioprotection, its specific efficacy in treating sepsis-induced cardiomyopathy and the Empa mechanisms remain poorly defined, limiting its targeted therapeutic use. In this study, [...] Read more.
Sepsis-induced cardiomyopathy is a life-threatening complication lacking targeted therapies. While empagliflozin (Empa), a sodium-glucose cotransporter 2 (SGLT2) inhibitor, confers robust cardioprotection, its specific efficacy in treating sepsis-induced cardiomyopathy and the Empa mechanisms remain poorly defined, limiting its targeted therapeutic use. In this study, we investigated Empa’s effects and its novel mechanisms in a murine lipopolysaccharide (LPS)-induced model of septic cardiomyopathy. Empa pre-treatment effectively prevented LPS-induced cardiac dysfunction, preserving ejection fraction and mitigating myocardial injury (assessed by histology and ELISA) and fibrosis. Transcriptomic analysis revealed that Empa’s protective effects were profoundly linked to the preservation of cardiomyocyte cytoskeletal pathways, alongside its anti-inflammatory actions. The results indicate that LPS induced a pathological dissociation of the matrix protein Integrin α5 (ITGA5) from the cell–cell adhesion protein Desmocollin-2 (DSC2), a structural disruption completely abrogated by Empa in vivo. This ITGA5-DSC2 stabilization was further confirmed to be a cardiomyocyte-intrinsic effect, recapitulated in vitro in both neonatal mouse cardiomyocytes and human AC16 cells. Building on this mechanistic insight, a computational design was successfully employed to develop 13 novel helical protein binders specifically targeting the ITGA5, yielding candidates with favorable structural properties as potential therapeutic leads. These findings establish the cardiomyocyte structural homeostasis via the ITGA5-DSC2 adhesion axis as a novel, key SGLT2-independent mechanism for empagliflozin’s cardioprotection, revealing promising new therapeutic approaches for sepsis-induced cardiomyopathy. Full article
(This article belongs to the Special Issue Molecular Pathogenesis of Cardiovascular Diseases)
Show Figures

Graphical abstract

17 pages, 7071 KB  
Article
Oligomeric Proanthocyanidins Reverse Lenvatinib Resistance in Hepatocellular Carcinoma Through ITGA3-Mediated Pathway
by Takayuki Noma, Yuan Li, Yuma Wada, Yuji Morine, Tetsuya Ikemoto, Yu Saito, Shinichiro Yamada, Hiroki Teraoku, Mitsuo Shimada and Ajay Goel
Pharmaceuticals 2025, 18(9), 1361; https://doi.org/10.3390/ph18091361 - 12 Sep 2025
Viewed by 316
Abstract
Background: Oligomeric proanthocyanidins (OPCs) are natural polyphenolic compounds with strong antitumor properties and have gained attention as potential agents to overcome drug resistance. Hepatocellular carcinoma (HCC) remains a major cause of cancer deaths worldwide, and although Lenvatinib is widely used, its effectiveness [...] Read more.
Background: Oligomeric proanthocyanidins (OPCs) are natural polyphenolic compounds with strong antitumor properties and have gained attention as potential agents to overcome drug resistance. Hepatocellular carcinoma (HCC) remains a major cause of cancer deaths worldwide, and although Lenvatinib is widely used, its effectiveness is limited by acquired resistance. This study explores the potential of OPCs to overcome Lenvatinib resistance in HCC. Methods: To evaluate the potential of OPCs to overcome Lenvatinib resistance in HCC, we established Lenvatinib-resistant Huh-7 and PLC-PRF-5 cell lines and conducted systematic cell culture experiments to assess their antitumor effects. Furthermore, genome-wide transcriptomic profiling, network pharmacology approaches, and pathway enrichment analysis were performed to identify resistance-associated signaling pathways that could serve as therapeutic targets. Results: The combination of OPCs and Lenvatinib demonstrated a significant synergistic anti-proliferative effect in resistant hepatocellular carcinoma cells, with the most synergistic dose combinations showing Bliss synergy scores exceeding 10. Transcriptomic profiling revealed that the adhesion molecule ITGA3 is a key factor in Lenvatinib resistance and contributes to the acquisition of anoikis resistance. The combination treatment suppressed ITGA3–EGFR–AKT signaling, restored anoikis sensitivity, significantly reduced spheroid formation (fold change = 0.10–0.12; p < 0.001), and markedly increased apoptosis (fold change = 2.7–5.0; p < 0.001). Conclusions: This study is the first to demonstrate that OPCs can overcome chemotherapy resistance by targeting the integrin pathway, providing scientific evidence for their potential use as an adjunctive therapy for chemotherapy-resistant HCC. Full article
(This article belongs to the Special Issue Network Pharmacology of Natural Products, 2nd Edition)
Show Figures

Graphical abstract

15 pages, 233 KB  
Article
Clinical Utility of a Targeted Next-Generation Sequencing Panel for Inherited Platelet Disorders in Children
by Dilek Kaçar, Mustafa Altan, Turan Bayhan, Said Furkan Yıldırım, Fatma Burçin Kurtipek, Özlem Arman Bilir, Namık Yaşar Özbek and Neşe Yaralı
Diagnostics 2025, 15(17), 2210; https://doi.org/10.3390/diagnostics15172210 - 30 Aug 2025
Viewed by 623
Abstract
Background/Objectives: Inherited platelet disorders (IPDs) are diverse conditions characterized by abnormalities in platelet count and function. Next-Generation Sequencing (NGS) shows promise as a diagnostic tool in the diagnosis of IPDs. This study aims to assess the clinical value and limitations of using [...] Read more.
Background/Objectives: Inherited platelet disorders (IPDs) are diverse conditions characterized by abnormalities in platelet count and function. Next-Generation Sequencing (NGS) shows promise as a diagnostic tool in the diagnosis of IPDs. This study aims to assess the clinical value and limitations of using a targeted NGS panel in diagnosing children with suspected IPDs. Methods: We conducted a retrospective study of 93 children evaluated for suspected IPDs. A targeted NGS panel of 14 IPD-associated genes (RUNX1, WAS, ADAMTS13, ANKRD26, CYCS, GATA1, GP1BA, GB1BB, GP9, ITGA2B, ITGB3, MASTL, MPL, MYH9) was performed. Results: Genetic variants were identified in 30 patients (32.3% of the cohort). A total of 37 variants, of which 15 (40.5%) were novel, were found across 11 of the 14 genes on the panel (all except MPL, CYCS, and RUNX1). Variants were most frequently found in ITGB3 (18.9% of variants), GP1BA (16.2%), and ADAMTS13 (16.2%) genes. The majority of variants (64.9%) were classified as variants of uncertain significance (VUS), followed by likely pathogenic (LP) (27%) and pathogenic (8.1%) variants. Most variants were in a heterozygous state (73%). Specific cases highlighted complex genetic scenarios, such as co-occurring variants, and the identification of pathogenic and LP variants in patients initially presenting with immune thrombocytopenia. Conclusions: NGS helps to identify genetic causes, assess risk, manage, and provide genetic counseling in the management of IPDs. However, the prevalence of VUS underscores the need for a multidisciplinary approach to evaluate NGS results accurately. Full article
(This article belongs to the Section Pathology and Molecular Diagnostics)
24 pages, 37087 KB  
Article
ITGA2 Mediates the Resistance of Hepatocellular Carcinoma to Lenvatinib by Activating the AKT/FOXO3A Signaling Pathway
by Kai Gong, Bin Xu, Lian Gong, Ming Zhong, Chun Han, Yuechuan Liu, Zeli Yin, Xiangnan Liang, Qiuxiang Wang, Genhua Ye, Binwen Sun and Liming Wang
Cancers 2025, 17(17), 2846; https://doi.org/10.3390/cancers17172846 - 29 Aug 2025
Viewed by 722
Abstract
The global incidence of primary liver cancer ranks sixth among malignant tumors, while its mortality rate ranks third and is the second leading cause of cancer-related deaths in China [...] Full article
(This article belongs to the Section Cancer Therapy)
Show Figures

Figure 1

15 pages, 6628 KB  
Article
Targeting Integrin α2 to Overcome Imatinib Resistance in Chronic Myeloid Leukemia Cells
by Yalda Hekmatshoar, Tulin Ozkan, Arzu Zeynep Karabay, Sureyya Bozkurt, Aynur Karadag Gurel, Ozlem Kurnaz Gomleksiz, Tunc Fisgin and Asuman Sunguroglu
Biomolecules 2025, 15(9), 1245; https://doi.org/10.3390/biom15091245 - 28 Aug 2025
Viewed by 534
Abstract
Chronic myeloid leukemia (CML) is a blood disorder caused by a genetic alteration that creates the BCR-ABL fusion gene, leading to continuous activation of cell growth signals and uncontrolled proliferation of the blood cells. Imatinib (IMA) resistance remains a major obstacle in CML [...] Read more.
Chronic myeloid leukemia (CML) is a blood disorder caused by a genetic alteration that creates the BCR-ABL fusion gene, leading to continuous activation of cell growth signals and uncontrolled proliferation of the blood cells. Imatinib (IMA) resistance remains a major obstacle in CML treatment. Integrins, particularly integrin α2 (ITGA2), have been associated with cancer progression and drug resistance. In the current study, we investigated the role of ITGA2 in IMA resistance using IMA-sensitive K562 (K562S) and IMA-resistant K562 (K562R) cells. Our findings showed that ITGA2 is overexpressed in K562R cells and ITGA2 inhibitor E7820 (2.5 µM) treatment significantly decreased cell viability and induced apoptosis in both sensitive and resistant cells. Combination treatment with E7820 and imatinib enhanced pro-apoptotic gene expression (BAX, BIM) and decreased anti-apoptotic BCL2 levels in imatinib-resistant K562R cells. Flow cytometry confirmed ITGA2 inhibition at the protein level, and rhodamine assays revealed reduced MDR1 activity in treated cells. These results demonstrate that targeting ITGA2 may overcome imatinib resistance and offer a novel therapeutic strategy for CML. Full article
(This article belongs to the Special Issue Molecular Mechanisms and Therapeutic Targets in Leukaemia)
Show Figures

Figure 1

19 pages, 1520 KB  
Article
Impact of Vitamin B12 Supplementation on Cardiovascular Health in the Silver Star Bamboo Rat, a Species That Feeds Primarily on Bamboo
by Lei Chen, Zhoulong Chen, Yongqi Zhao, Nan Yang, Jingheng Wang, Yanni Zhao, Lijun Luo and Xiuyue Zhang
Animals 2025, 15(17), 2526; https://doi.org/10.3390/ani15172526 - 27 Aug 2025
Viewed by 582
Abstract
Specialized herbivores like giant pandas (Ailuropoda melanoleuca), red pandas (Ailurus fulgens), and bamboo rats, which primarily consume bamboo, are at risk of nutrient deficiencies, particularly vitamin B12 (VB12), potentially leading to cardiovascular diseases. This study explored the effects of [...] Read more.
Specialized herbivores like giant pandas (Ailuropoda melanoleuca), red pandas (Ailurus fulgens), and bamboo rats, which primarily consume bamboo, are at risk of nutrient deficiencies, particularly vitamin B12 (VB12), potentially leading to cardiovascular diseases. This study explored the effects of VB12 supplementation on cardiovascular health in silver star bamboo rats (Rhizomys pruinosus). We first conducted a comprehensive genome annotation of R. pruinosus, laying the foundation for in-depth evolutionary studies. Comparative transcriptomic analysis revealed that genes related to cardiovascular disease (e.g., Sgcb, Adcy2, Itga1, Itgb8, Ifng, and Gpc1) were upregulated in the livers of R. pruinosus compared to carnivorous and omnivorous rodents, indicating a higher cardiovascular disease risk. After 60 days of VB12 supplementation, liver transcriptome analysis revealed significant improvements in cardiovascular health markers, including reduced cholesterol synthesis and enhanced fatty acid metabolism. Serum biochemical assays indicated that VB12 supplementation led to reduced homocysteine levels, decreased low-density lipoprotein (LDL)-to-high-density lipoprotein (HDL) ratios, and increased the apolipoprotein A-to-apolipoprotein B ratio. These findings suggest that VB12 may mitigate cardiovascular disease risk and could be considered in the dietary management of specialized bamboo-eating species. Our study provides valuable insights into disease prevention strategies for these species with similar dietary habits. Full article
(This article belongs to the Special Issue Feed Additives in Animal Nutrition)
Show Figures

Figure 1

25 pages, 1504 KB  
Article
Systemic Sclerosis with Interstitial Lung Disease: Identification of Novel Immunogenetic Markers and Ethnic Specificity in Kazakh Patients
by Lina Zaripova, Abay Baigenzhin, Zhanar Zarkumova, Zhanna Zhabakova, Alyona Boltanova, Maxim Solomadin and Alexey Pak
Epidemiologia 2025, 6(3), 41; https://doi.org/10.3390/epidemiologia6030041 - 6 Aug 2025
Viewed by 917
Abstract
Systemic sclerosis (SSc) is an autoimmune connective tissue disorder characterized by vascular abnormalities, immune dysfunction, and progressive fibrosis. One of the most common manifestations of SSc is interstitial lung disease (ILD), known by a progressive course leading to significant morbidity and mortality. Aim: [...] Read more.
Systemic sclerosis (SSc) is an autoimmune connective tissue disorder characterized by vascular abnormalities, immune dysfunction, and progressive fibrosis. One of the most common manifestations of SSc is interstitial lung disease (ILD), known by a progressive course leading to significant morbidity and mortality. Aim: to investigate autoantibodies, cytokines, and genetic markers in SSc-ILD through a systematic review and analysis of a Kazakh cohort of SSc-ILD patients. Methods: A PubMed search over the past 10 years was performed with “SSc-ILD”, “autoantibodies”, “cytokines”, and “genes”. Thirty patients with SSc were assessed for lung involvement, EScSG score, and modified Rodnan skin score. IL-6 was measured by ELISA, antinuclear factor on HEp-2 cells by indirect immunofluorescence, and specific autoantibodies by immunoblotting. Genetic analysis was performed using a 120-gene AmpliSeq panel on the Ion Proton platform. Results: The literature review identified 361 articles, 26 addressed autoantibodies, 20 genetic variants, and 12 cytokine profiles. Elevated levels of IL-6, TGF-β, IL-33, and TNF-α were linked to SSc. Based on the results of the systemic review, we created a preliminary immunogenic panel for SSc-ILD with following analysis in Kazakh patients with SSc (n = 30). Fourteen of them (46.7%) demonstrated signs of ILD and/or lung hypertension, with frequent detection of antibodies such as Scl-70, U1-snRNP, SS-A, and genetic variants in SAMD9L, REL, IRAK1, LY96, IL6R, ITGA2B, AIRE, TREX1, and CD40 genes. Conclusions: Current research confirmed the presence of the broad range of autoantibodies and variations in IRAK1, TNFAIP3, SAMD9L, REL, IRAK1, LY96, IL6R, ITGA2B, AIRE, TREX1, CD40 genes in of Kazakhstani cohort of SSc-ILD patients. Full article
Show Figures

Figure 1

18 pages, 2229 KB  
Article
Cell Surface Proteomics Reveals Hypoxia-Regulated Pathways in Cervical and Bladder Cancer
by Faris Alanazi, Ammar Sharif, Melissa Kidd, Emma-Jayne Keevill, Vanesa Biolatti, Richard D. Unwin, Peter Hoskin, Ananya Choudhury, Tim A. D. Smith and Conrado G. Quiles
Proteomes 2025, 13(3), 36; https://doi.org/10.3390/proteomes13030036 - 5 Aug 2025
Viewed by 964
Abstract
Background Plasma membrane proteins (PMPs) play key roles in cell signalling, adhesion, and trafficking, and are attractive therapeutic targets in cancer due to their surface accessibility. However, their typically low abundance limits detection by conventional proteomic approaches. Methods: To improve PMP detection, we [...] Read more.
Background Plasma membrane proteins (PMPs) play key roles in cell signalling, adhesion, and trafficking, and are attractive therapeutic targets in cancer due to their surface accessibility. However, their typically low abundance limits detection by conventional proteomic approaches. Methods: To improve PMP detection, we employed a surface proteomics workflow combining cell surface biotinylation and affinity purification prior to LC-MS/MS analysis in cervical (SiHa) and bladder (UMUC3) cancer cell lines cultured under normoxic (21% O2) or hypoxic (0.1% O2) conditions. Results: In SiHa cells, 43 hypoxia-upregulated proteins were identified exclusively in the biotin-enriched fraction, including ITGB2, ITGA7, AXL, MET, JAG2, and CAV1/CAV2. In UMUC3 cells, 32 unique upregulated PMPs were detected, including CD55, ADGRB1, SLC9A1, NECTIN3, and ACTG1. These proteins were not observed in corresponding whole-cell lysates and are associated with extracellular matrix remodelling, immune modulation, and ion transport. Biotinylation enhanced the detection of membrane-associated pathways such as ECM organisation, integrin signalling, and PI3K–Akt activation. Protein–protein interaction analysis revealed links between membrane receptors and intracellular stress regulators, including mitochondrial proteins. Conclusions: These findings demonstrate that surface biotinylation improves the sensitivity and selectivity of plasma membrane proteomics under hypoxia, revealing hypoxia-responsive proteins and pathways not captured by standard whole-cell analysis. Full article
(This article belongs to the Section Proteomics of Human Diseases and Their Treatments)
Show Figures

Figure 1

10 pages, 1920 KB  
Case Report
Junctional Epidermolysis Bullosa Caused by a Hemiallelic Nonsense Mutation in LAMA3 Revealed by 18q11.2 Microdeletion
by Matteo Iacoviello, Marilidia Piglionica, Ornella Tabaku, Antonella Garganese, Aurora De Marco, Fabio Cardinale, Domenico Bonamonte and Nicoletta Resta
Int. J. Mol. Sci. 2025, 26(15), 7343; https://doi.org/10.3390/ijms26157343 - 29 Jul 2025
Viewed by 645
Abstract
Inherited epidermolysis bullosa (EB) is a heterogeneous clinical entity that includes over 30 phenotypically and/or genotypically distinct inherited disorders, characterized by mechanical skin fragility and bullae formation. Junctional EB (JEB) is an autosomal recessive disease characterized by an intermediated cleavage level within the [...] Read more.
Inherited epidermolysis bullosa (EB) is a heterogeneous clinical entity that includes over 30 phenotypically and/or genotypically distinct inherited disorders, characterized by mechanical skin fragility and bullae formation. Junctional EB (JEB) is an autosomal recessive disease characterized by an intermediated cleavage level within the skin layers, commonly at the “lamina lucida”. Laryngo-onycho-cutaneous syndrome (LOC) is an extremely rare variant of JEB, characterized by granulation tissue formation in specific body sites (skin, larynx, and nails). Although most cases of JEB are caused by pathogenic variants occurring in the genes encoding for classical components of the lamina lucida, such as laminin 332 (LAMA3, LAMB3, LAMC2), integrin α6β4 (ITGA6, ITGB4), and collagen XVII (COL17A1), other variants have also been described. We report the case of a 4-month-old male infant who presented with recurrent bullous and erosive lesions from the first month of life. At the first dermatological evaluation, the patient was agitated and exhibited hoarse breathing, a clinical sign suggestive of laryngeal involvement. Multiple polygonal skin erosions were observed on the cheeks, along with similar isolated, roundish lesions on the scalp and legs. Notably, nail dystrophy and near-complete anonychia were evident on the left first and fifth toes. Due to the coexistence of skin erosions and nail dystrophy in such a young infant, a congenital bullous disorder was suspected, prompting molecular analysis of all potentially involved genes. In the patient’s DNA, clinical exome sequencing (CES) identified a pathogenic variant, apparently in homozygosity, in the exon 1 of the LAMA3 gene (18q11.2; NM_000227.6): c.47G > A;p.Trp16*. The presence of this variant was confirmed, in heterozygosity, in the genomic DNA of the patient’s mother, while it was absent in the father’s DNA. Subsequently, trio-based SNP array analysis was performed, revealing a paternally derived pathogenic microdeletion encompassing the LAMA3 locus (18q11.2). To our knowledge, this is the first reported case of JEB with a LOC-like phenotype caused by a maternally inherited monoallelic nonsense mutation in LAMA3, unmasked by an almost complete deletion of the paternal allele. The combined use of exome sequencing and SNP array is proving essential for elucidating autosomal recessive diseases with a discordant segregation. This is pivotal for providing accurate genetic counseling to parents regarding future pregnancies. Full article
(This article belongs to the Section Molecular Pathology, Diagnostics, and Therapeutics)
Show Figures

Figure 1

25 pages, 3835 KB  
Article
A Marine-Derived Steroid from Rhodococcus sp., 3,12-Dioxochola-4,6-dien-24-oic Acid, Enhances Skin Re-Epithelialization and Tissue Repair
by Mücahit Varlı, Hui Tan, Chaeyoung Lee, Jeongyun Lee, Ji Young Lee, Jeong-Hyeon Kim, Songyi Lee, Hangun Kim and Sang-Jip Nam
Mar. Drugs 2025, 23(7), 292; https://doi.org/10.3390/md23070292 - 19 Jul 2025
Viewed by 1093
Abstract
The discovery of bioactive natural compounds from microbes holds promise for regenerative medicine. In this study, we identified and characterized a steroid-like compound, 3,12-dioxochola-4,6-dien-24-oic acid (DOCDA), from a crude extract of Rhodococcus sp. DOCDA significantly promoted wound healing by enhancing HaCaT cell invasion [...] Read more.
The discovery of bioactive natural compounds from microbes holds promise for regenerative medicine. In this study, we identified and characterized a steroid-like compound, 3,12-dioxochola-4,6-dien-24-oic acid (DOCDA), from a crude extract of Rhodococcus sp. DOCDA significantly promoted wound healing by enhancing HaCaT cell invasion and migration. It upregulated key growth factors (EGF, VEGF-A, IGF, TGF-β, and HGF), indicating the activation of regenerative signaling. Additionally, DOCDA increased the expression of genes related to focal adhesion and cytoskeletal regulation (ITGB1, ITGA4, FAK, SRC, RHOA, CDC42, RAC1, and paxillin), supporting enhanced cellular motility and remodeling. Notably, DOCDA promoted stem-like properties in HaCaT cells, as shown by increased spheroid formation and elevated levels of the stemness markers ALDH1 and CD44. Target prediction and molecular docking identified the glucocorticoid receptor (GR) as the primary target of DOCDA, with a docking score of −7.7 kcal/mol. Network and pathway enrichment analysis revealed that GR-linked pathways were significantly associated with wound healing, including steroid hormone signaling, inflammation, immune responses, and cell migration. In vivo, the topical application of DOCDA led to over 70% wound closure in mice by day 5. These findings suggest that DOCDA is a steroid-like compound that accelerates wound healing and may serve as a potential agent in regenerative therapy. Full article
(This article belongs to the Section Structural Studies on Marine Natural Products)
Show Figures

Graphical abstract

17 pages, 2895 KB  
Article
Whole-Transcriptome Sequencing and Differential Expression Analysis of the Epididymis in Junggar Bactrian Camels Before and After Sexual Maturity
by Jiahao Liu, Xinkui Yao, Jun Meng, Jianwen Wang, Yaqi Zeng, Linling Li and Wanlu Ren
Biology 2025, 14(7), 760; https://doi.org/10.3390/biology14070760 - 25 Jun 2025
Viewed by 580
Abstract
The Junggar Bactrian camel, a primitive indigenous breed in China, exhibits low reproductive efficiency under natural grazing conditions. This is partly attributed to the development of the epididymis and the quality of semen, both of which directly affect reproductive performance. The epididymis is [...] Read more.
The Junggar Bactrian camel, a primitive indigenous breed in China, exhibits low reproductive efficiency under natural grazing conditions. This is partly attributed to the development of the epididymis and the quality of semen, both of which directly affect reproductive performance. The epididymis is a key male reproductive organ responsible for sperm storage and transport. However, the gene expression profile of camel epididymal tissue remains poorly understood. In this study, we conducted whole-transcriptome sequencing of epididymal tissues from Junggar Bactrian camels before and after sexual maturity. A total of 683 differentially expressed mRNAs (DEmRNAs) were identified, including TPM2, ITGA5, FASN, and ACP5, of which 415 were upregulated and 268 were downregulated. Additionally, 260 differentially expressed long non-coding RNAs (DELncRNAs), including LOC123611838, LOC105083505, and LOC123614702, were identified, with 113 upregulated and 147 downregulated. An additional 11 differentially expressed microRNAs (DEmiRNAs), including eca-miR-206 and eca-miR-216a, were also detected. Gene Ontology (GO) annotation and Kyoto Encyclopedia of Genes and Genomes (KEGG) pathway enrichment analyses revealed that key differentially expressed genes (DEGs), including TPM2, ITGA5, DDIT4, FASN, and ACP5, were mainly involved in pathways such as Cell Adhesion Molecules, Phospholipase D signaling, Cytokine–Cytokine Receptor Interaction, and Olfactory Transduction. This study presents a comprehensive whole-transcriptome analysis of the epididymis in Junggar Bactrian camels before and after sexual maturity, identifying key genes and regulatory pathways associated with epididymal development and reproductive function. These findings provide a theoretical foundation and valuable data for future research on reproductive performance and epididymal biology in Bactrian camels. Full article
Show Figures

Figure 1

17 pages, 4037 KB  
Article
Identification and Exploration of Pyroptosis-Related Genes in Macrophage Cells Reveal Necrotizing Enterocolitis Heterogeneity Through Single-Cell and Bulk-Sequencing
by Peipei Zhang, Ying Li, Panpan Xu, Peicen Zou, Sihan Sheng, Ruiqi Xiao, Pu Xu, Ying Chen, Yue Du, Lishuang Ma and Yajuan Wang
Int. J. Mol. Sci. 2025, 26(9), 4036; https://doi.org/10.3390/ijms26094036 - 24 Apr 2025
Viewed by 1150
Abstract
Necrotizing enterocolitis (NEC) is an acute intestine dysfunction intestinal disorder characterized by inflammation and cell death, including pyroptosis. Previous studies have implicated pyroptosis, particularly via NLRP3 inflammatory activation, and contribute to the development of NEC. However, the genetic and molecular mechanisms underlying pyroptosis [...] Read more.
Necrotizing enterocolitis (NEC) is an acute intestine dysfunction intestinal disorder characterized by inflammation and cell death, including pyroptosis. Previous studies have implicated pyroptosis, particularly via NLRP3 inflammatory activation, and contribute to the development of NEC. However, the genetic and molecular mechanisms underlying pyroptosis in NEC pathogenesis and sequelae remain unclear. Our study aimed to identify the pyroptosis-related cell populations and genes and explore potential therapeutic targets. Single-cell RNA sequencing (scRNA-seq) data were analyzed to identify the cell populations related to NEC and pyroptosis. Weighted gene correlation network analysis (WGCNA) of bulk RNA-seq was performed to identify gene modules associate with pyroptosis. Cell–cell communication was employed to investigate intercellular signaling networks. Gene Set Enrichment Analysis (GSEA) was conducted to compare the pathways enriched in the high and low TREM1-expressing subgroups. Immunofluorescence staining was performed to detect the TREM1+CD163+ macrophages in the intestines. PCR and Western blot were performed to detect the expression of mRNA and proteins in the intestine tissues and cells. scRNA-seq analysis revealed increased macrophage abundance in NEC, with one macrophage cluster (cluster 4) exhibiting a markedly elevated pyroptosis score. WGCNA identified a gene module (MEbrown) that positively correlated with pyroptosis. Five genes (TREM1, TLN1, NOTCH2, MPZL1, and ADA) within this module were identified as potential diagnostic markers of pyroptosis. Furthermore, we identified a novel macrophage subpopulation, TREM1+CD163+, in NEC. Cell–cell communication analysis suggested that TREM1+CD163+ macrophages interact with other cells primarily through the NAMPT/ITGA5/ITGB1 and CCL3/CCR1 pathways. GSEA revealed a significant association between high TREM1 expression and pathways related to pyroptosis, cell proliferation, and inflammation. In vivo and in vitro experiments confirmed an increase in TREM1+CD163+ macrophages in NEC-affected intestines. TREM1 inhibition in THP-1 cells significantly reduced the expression of pro-inflammatory cytokines and pyroptosis-related genes and proteins. We identified the TREM1+CD163+ macrophage population that plays a crucial role in pyroptosis during NEC progression. Our findings elucidate the biological functions and molecular mechanisms of TREM1, demonstrating its upregulation in vivo and pro-pyroptosis effects in vitro. These insights advance our understanding of the role of pyroptosis in NEC pathogenesis and suggest TREM1 is a potential therapeutic target for NEC. Full article
(This article belongs to the Section Molecular Immunology)
Show Figures

Figure 1

Back to TopTop