Sign in to use this feature.

Years

Between: -

Subjects

remove_circle_outline
remove_circle_outline
remove_circle_outline
remove_circle_outline
remove_circle_outline
remove_circle_outline
remove_circle_outline

Journals

Article Types

Countries / Regions

Search Results (41)

Search Parameters:
Keywords = ICE piston

Order results
Result details
Results per page
Select all
Export citation of selected articles as:
21 pages, 3619 KB  
Article
Hydrogen Direct Injection and Intake Characteristics of an Internal Combustion Engine
by Pavol Tarbajovský and Milan Fiľo
Appl. Sci. 2025, 15(24), 13230; https://doi.org/10.3390/app152413230 - 17 Dec 2025
Viewed by 543
Abstract
Hydrogen internal combustion engines are a promising propulsion technology due to their zero-carbon emission potential and high efficiency. However, achieving stable mixture formation during direct hydrogen injection remains a key challenge affecting ignition stability and NOx emissions. Although numerous studies address the [...] Read more.
Hydrogen internal combustion engines are a promising propulsion technology due to their zero-carbon emission potential and high efficiency. However, achieving stable mixture formation during direct hydrogen injection remains a key challenge affecting ignition stability and NOx emissions. Although numerous studies address the combustion characteristics of hydrogen, only a limited number have examined the transient behavior of hydrogen/air mixing during the intake stroke, particularly its interaction with in-cylinder flow structures prior to ignition. This lack of detailed insight into early mixture stratification and jet-driven turbulence represents a significant research gap that currently limits further optimization of DI-H2ICE systems. This study therefore deals with the numerical analysis of the process of mixing hydrogen with air in the combustion chamber of a direct hydrogen injection engine (DI-H2ICE). A 3D CFD model of a hydrogen direct-injection engine was used to evaluate in-cylinder mixing during the intake and early compression strokes. Unlike most existing publications that focus primarily on combustion or emission formation, this work examines the mixing process from the beginning of the intake stroke and provides a new evaluation of the evolution of the hydrogen jet and its interaction with the piston-induced swirl as the crankshaft angle changes. The simulation covers the section from the exhaust top dead center (TDC) to the early compression phase, during which hydrogen is injected at a high pressure. The results show that the shape of the combustion chamber and the interaction of the hydrogen jet with the piston significantly affect the distribution of the equivalent ratio and the intensity of the swirl. Quantitative evaluation showed that the mixture remained lean overall throughout the cycle: typical hydrogen mass fractions in the cylinder ranged from 0.01 to 0.05, corresponding to equivalence ratios of φ = 0.35–1.81 (λ = 2.85–0.55). Only the core of the jet reached an instantaneous local mass fraction of 0.96, representing undiluted hydrogen and not a combustible mixture. No persistent zones with φ > 1 were detected, confirming that the chosen injection strategy prevents the formation of locally rich pockets. This study confirmed that a suitably selected injection configuration and combustion chamber geometry can significantly contribute to a uniform mixture distribution, a more stable combustion process, and lower NOx production. The presented findings provide a methodological basis for improving mixture formation strategies in hydrogen engines and may support the development of efficient, zero-carbon powertrains in future mobility systems. Full article
(This article belongs to the Special Issue Technical Advances in Combustion Engines: Efficiency, Power and Fuels)
Show Figures

Figure 1

24 pages, 2714 KB  
Article
Oil Transport Simulation and Oil Consumption Prediction with a Physics-Based and Data-Driven Digital Twin Model for Internal Combustion Engines
by Xinlin Zhong and Tian Tian
Lubricants 2025, 13(10), 463; https://doi.org/10.3390/lubricants13100463 - 21 Oct 2025
Viewed by 811
Abstract
Lubrication oil consumption (LOC) is one of the major sources of emissions from internal combustion (IC) engines; yet, analyzing and predicting it through modeling is challenging due to its multi-physics nature, which spans different time and length scales. In this work, a digital [...] Read more.
Lubrication oil consumption (LOC) is one of the major sources of emissions from internal combustion (IC) engines; yet, analyzing and predicting it through modeling is challenging due to its multi-physics nature, which spans different time and length scales. In this work, a digital twin model is developed to simulate oil transport in the piston ring pack of IC engines and predict the resulting oil consumption with all major physical mechanisms considered. Three main contributors to LOC, namely, top ring up-scraping, oil vaporization on the liner, and reverse gas flows through the top ring gap, are included in the model. It was found that their behaviors are heavily dependent on the arrangement of the piston ring gaps. Therefore, with the ring rotation behavior still not resolved, the current model can predict the LOC range of a given engine profile. Results show that the predicted range can well encapsulate the experimentally measured LOC value. Full article
Show Figures

Figure 1

22 pages, 5183 KB  
Article
Effect of Hydrogen-Containing Fuel on the Mechanical Properties of an Aluminum Alloy ICE Piston
by Jelena Škamat, Olegas Černašėjus, Saugirdas Pukalskas and Raimonda Černašėjienė
J. Mar. Sci. Eng. 2025, 13(10), 1889; https://doi.org/10.3390/jmse13101889 - 2 Oct 2025
Viewed by 850
Abstract
The transition to cleaner, hydrogen-containing fuels is critical for reducing the environmental impact of marine infrastructure, yet their potential effects on the durability and mechanical reliability of engine components remain a significant engineering challenge. Although aluminum alloys are generally regarded as less susceptible [...] Read more.
The transition to cleaner, hydrogen-containing fuels is critical for reducing the environmental impact of marine infrastructure, yet their potential effects on the durability and mechanical reliability of engine components remain a significant engineering challenge. Although aluminum alloys are generally regarded as less susceptible to hydrogen-induced degradation and are widely applied in internal combustion engine components, experimental data obtained under real operating conditions with hydrogen-containing fuel mixtures remain insufficient to fully assess all potential risks. In the present study, two identical low-power gasoline engine–generators were operated for 220 h on fuels with and without hydrogen. Post-test analysis included mechanical testing and microstructural characterization of aluminum alloy pistons for comparative assessment. The measured values of ultimate tensile strength, elongation and deflection, maximum bending force, and effective stress concentration factor revealed pronounced property degradation in the piston operated on the gasoline–hydrogen mixture compared to both the new piston and the one run on pure gasoline. Microstructural analysis provided a plausible explanation for this degradation. The results of this preliminary study provide insights into the effects of hydrogen-containing fuel on the mechanical performance of engine component alloys, contributing to the development of safer and more reliable marine energy systems. Full article
(This article belongs to the Special Issue Ship Performance and Emission Prediction)
Show Figures

Figure 1

13 pages, 2661 KB  
Article
Tribological Assessment of Bio-Lubricants Influenced by Cylinder Liners and Piston Rings
by Omar Qasim Al-Hadeethi, A. Engin Özçelik and Mehmet Turan Demirci
Appl. Sci. 2025, 15(17), 9366; https://doi.org/10.3390/app15179366 - 26 Aug 2025
Viewed by 942
Abstract
This study presents a comprehensive evaluation of the tribological behavior of cylinder liners and piston rings—key components in internal combustion engines (ICEs). Experiments were conducted using a pin-on-disc wear tester under varying loads (50–100 N) and speeds (175–350 rpm) to determine the coefficient [...] Read more.
This study presents a comprehensive evaluation of the tribological behavior of cylinder liners and piston rings—key components in internal combustion engines (ICEs). Experiments were conducted using a pin-on-disc wear tester under varying loads (50–100 N) and speeds (175–350 rpm) to determine the coefficient of friction (μ) and wear rate. The selected pin and disc materials represent real engine components to ensure realistic operating conditions. Before and after each experiment, the cylinder liner-piston ring pair was cleaned with acetone to ensure accurate measurement of mass loss. Surface roughness (Ra, Rq, Rz, µm) was assessed using a Mahr M-1 profilometer, and Brinell hardness tests were carried out using a digital optical Brinell hardness testing machine to determine the mechanical properties of the contact surfaces. The results revealed that safflower oil achieved the lowest coefficient of friction at higher speeds, with an 18% reduction compared with conventional 20W-50 engine oil. Camelina oil, camelina biodiesel and safflower biodiesel each exhibited a reduction of approximately 12.5% in friction, highlighting their potential as viable alternatives to petroleum-based lubricants. Full article
Show Figures

Figure 1

11 pages, 3933 KB  
Proceeding Paper
Thermal and Structural Analysis of Gasoline Engine Piston at Different Boost Pressures
by Krasimir Ambarev and Stiliyana Taneva
Eng. Proc. 2025, 100(1), 38; https://doi.org/10.3390/engproc2025100038 - 14 Jul 2025
Cited by 1 | Viewed by 1751
Abstract
The piston, as one of the main components of the crankshaft mechanism, is subjected to significant mechanical and thermal loads. The mechanical properties of the alloy from which it is made and the technology of its manufacture are related to the maximum allowable [...] Read more.
The piston, as one of the main components of the crankshaft mechanism, is subjected to significant mechanical and thermal loads. The mechanical properties of the alloy from which it is made and the technology of its manufacture are related to the maximum allowable value of the combustion pressure. The purpose of this paper is to determine the maximum value of the boost pressure of an existing gasoline engine, without causing damage to its piston. To achieve this goal, the stress and strain state of the piston was determined using finite element analysis (FEA) with consideration of the influence of temperature at different values of the boost (intake) pressure. The temperature distribution of the piston was determined using transient thermal analysis. The analyses were performed using SolidWorks Simulation. The obtained results were compared and analyzed. Full article
Show Figures

Figure 1

11 pages, 1330 KB  
Article
Failure Analysis of ICE Cylinder Units and Technology for Their Elimination
by Volodymyr Dzyura, Pavlo Maruschak, Roman Bytsa, Roman Komar, Volodymyr Teslia and Abdellah Menou
Eng 2025, 6(7), 152; https://doi.org/10.3390/eng6070152 - 4 Jul 2025
Viewed by 795
Abstract
The mechanisms of in-service damage caused to the cylinder units of internal combustion engines (ICE) during their operation are analyzed. Long-term operation under harsh conditions, failure to comply with operating conditions, and breach of design and technology standards were found to be the [...] Read more.
The mechanisms of in-service damage caused to the cylinder units of internal combustion engines (ICE) during their operation are analyzed. Long-term operation under harsh conditions, failure to comply with operating conditions, and breach of design and technology standards were found to be the major reasons for the initiation and propagation of in-service defects. The life of ICE cylinder liners is proposed to be extended by forming regular microreliefs. This represents a promising surface engineering strategy. Axial lines of the regular microrelief’s grooves were considered using analytical dependencies, which helped determine their coordinates and those of their equidistant. The authors simulated the pattern according to which the groove axes of type II regular microrelief could be aligned on the inner surface of the cylinder liner. To this end, a tool with three deforming elements was used. Technical means have been developed to implement this technology on the working surfaces of the liner–piston group’s mating parts. Full article
Show Figures

Figure 1

20 pages, 16121 KB  
Article
Optimization of Hydrogen Combustion in Diesel Engines: A CFD-Based Approach for Efficient Hydrogen Mixing and Emission Reduction
by Bogdan Suatean, Grigore Cican, Stephane Guilain and Guillermo De-Paz-Alcolado
Fuels 2025, 6(2), 27; https://doi.org/10.3390/fuels6020027 - 8 Apr 2025
Cited by 6 | Viewed by 2889
Abstract
Hydrogen internal combustion engines (ICEs) have gained significant attention as a promising solution for achieving zero-carbon emissions in the transportation sector. This study investigates the conversion of a 2 L Diesel ICE into a lean hydrogen-powered ICE, focusing on key challenges such as [...] Read more.
Hydrogen internal combustion engines (ICEs) have gained significant attention as a promising solution for achieving zero-carbon emissions in the transportation sector. This study investigates the conversion of a 2 L Diesel ICE into a lean hydrogen-powered ICE, focusing on key challenges such as hydrogen mixing, pre-ignition, combustion flame development, and NOx emissions. The novelty of this research lies in the specific modifications made to optimize engine performance and reduce emissions while utilizing the existing Diesel engine infrastructure. The study identifies several important design changes for the successful conversion of a Diesel engine to hydrogen, including the following: Intake port design: transitioning from a swirl to a tumble design to enhance hydrogen mixing; Injection and spark plug configuration: using a lateral injection system combined with a central spark plug to improve combustion; Piston design: employing a lenticular piston shape with adaptable depth to enhance mixing; Mitigating Coanda effect: preventing hydrogen issues at the spark plug using deflectors or caps; and Head design: maintaining a flat head design for efficient mixing, while ensuring adequate cooling to avoid pre-ignition. These findings highlight the importance of specific modifications for converting Diesel engines to hydrogen, providing a solid foundation for further research in hydrogen-powered ICEs, which could contribute to carbon emission reduction and a more sustainable energy transition. Full article
Show Figures

Figure 1

24 pages, 8184 KB  
Article
A Comparative Analysis of Friction and Energy Losses in Hydrogen and CNG Fueled Engines: Implications on the Top Compression Ring Design Using Steel, Cast Iron, and Silicon Nitride Materials
by Vasiliki-Ioanna Nikolopoulou, Anastasios Zavos and Pantelis Nikolakopoulos
Materials 2024, 17(15), 3806; https://doi.org/10.3390/ma17153806 - 1 Aug 2024
Cited by 2 | Viewed by 2293
Abstract
Optimizing the design of the top compression ring holds immense importance in reducing friction across both traditional Internal Combustion (IC) engines and hybrid power systems. This study investigates the impact of alternative fuels, specifically hydrogen and CNG, on the behavior of top piston [...] Read more.
Optimizing the design of the top compression ring holds immense importance in reducing friction across both traditional Internal Combustion (IC) engines and hybrid power systems. This study investigates the impact of alternative fuels, specifically hydrogen and CNG, on the behavior of top piston rings within internal combustion (IC) engines. The goal of this approach is to understand the complex interplay between blow-by, fuel type, material behavior, and their effects on ring friction, energy losses, and resulting ring strength. Two types of IC engines were analyzed, taking into account flow conditions derived from in-cylinder pressures and piston geometry. Following ISO 6622-2:2013 guidelines, thick top compression rings made from varying materials (steel, cast iron, and silicon nitride) were investigated and compared. Through a quasi-static ring model within Computational Fluid Dynamics (CFD), critical tribological parameters such as the minimum film and ring friction were simulated, revealing that lighter hydrogen-powered engines with higher combustion pressures could potentially experience approximately 34.7% greater power losses compared to their heavier CNG counterparts. By delving into the interaction among the fuel delivery system, gas blow-by, and material properties, this study unveils valuable insights into the tribological and structural behavior of the top piston ring conjunction. Notably, the silicon nitride material demonstrates promising strength improvements, while the adoption of Direct Injection (DI) is associated with approximately 10.1% higher energy losses compared to PFI. Such findings carry significant implications for enhancing engine efficiency and promoting sustainable energy utilization. Full article
(This article belongs to the Special Issue Advances in Tribological and Other Functional Properties of Materials)
Show Figures

Figure 1

15 pages, 3034 KB  
Article
NO Formation in Combustion Engines Fuelled by Mixtures of Hydrogen and Methane
by Joaquim Campos, Leonardo Ribeiro, Joaquim Monteiro, Gustavo Pinto and Andresa Baptista
Sustainability 2024, 16(13), 5815; https://doi.org/10.3390/su16135815 - 8 Jul 2024
Cited by 6 | Viewed by 1865
Abstract
The present work addresses the production of nitrogen oxides in ICEs burning hydrogen mixed with methane. A mathematical model that allows the calculation of nitrogen oxide emissions from such combustion was built; this model uses the extended chemical kinetic mechanism of Zeldovich. Numerical [...] Read more.
The present work addresses the production of nitrogen oxides in ICEs burning hydrogen mixed with methane. A mathematical model that allows the calculation of nitrogen oxide emissions from such combustion was built; this model uses the extended chemical kinetic mechanism of Zeldovich. Numerical simulations were carried out on the production of NO, varying the following variables: proportion of H2 to CH4, the equivalence ratio of the reactant mixture, the compression ratio, and the engine speed. The essential purpose was to assess how NO production is affected by the mentioned variables. The main assumptions were (i) Otto cycle; (ii) instantaneous combustion; (iii) chemical equilibrium reached just at the end of combustion; (iv) the formation of NO only during the expansion stroke of pistons. Results were obtained for various proportions of hydrogen and methane, various equivalence ratios, speeds of rotation, and compression ratios of an engine. In short, the results obtained in the current work show that the lowering of the equivalence ratio leads to a lower concentration of NO; that increasing the compression ratio also lowers the concentration of NO; that NO production occurs until shortly after the beginning of the expansion stroke; and finally, that the NO concentration in the engine exhaust is not very sensitive to the H2/CH4 ratio in the fuel mixture. Full article
Show Figures

Figure 1

25 pages, 15536 KB  
Article
Emergence of Coated Piston Ring Scuffing Behavior on an Application-Oriented Tribological Model Test System
by Thomas Markut, Florian Summer, Michael Pusterhofer and Florian Grün
Lubricants 2024, 12(6), 218; https://doi.org/10.3390/lubricants12060218 - 14 Jun 2024
Cited by 5 | Viewed by 2730
Abstract
A major problem in lubricated piston ring/cylinder liner contact sliding systems is the tribological failure mechanisms known as scuffing. In order to evaluate and better understand this damage phenomenon in these tribological systems, a tilted linear tribometer (TE77) for application-oriented reciprocating model tests [...] Read more.
A major problem in lubricated piston ring/cylinder liner contact sliding systems is the tribological failure mechanisms known as scuffing. In order to evaluate and better understand this damage phenomenon in these tribological systems, a tilted linear tribometer (TE77) for application-oriented reciprocating model tests was developed and validated with scuffed field engine parts. With precise oil lubrication, original engine parts, such as CKS-coated piston rings (chromium-based coating with included aluminum oxides), original liners and fully formulated lubrications, were tested under conditions similar to the most critical part of the internal combustion engines (ICEs), known as fired top dead center (FTDC). Various in situ measurements during the tests allowed for a detailed investigation of the damage processes (crack transformation) on the tribological components. For the coated piston ring, vertical cracks were attributed to residual stresses, while horizontal cracks resulted from shear stresses. The crack transformation and wear results from other studies were confirmed for the liner. The results from FIB (Focused Ion Beam) cuts, along with EDS and SEM analyses, revealed that Fe (deriving from material transfer) acts as a catalyst on the CKS layer for the tribopads and that zinc sulfides are not present everywhere. Full article
Show Figures

Figure 1

51 pages, 11117 KB  
Review
Exploring Hydrogen-Enriched Fuels and the Promise of HCNG in Industrial Dual-Fuel Engines
by Grzegorz Szamrej and Mirosław Karczewski
Energies 2024, 17(7), 1525; https://doi.org/10.3390/en17071525 - 22 Mar 2024
Cited by 10 | Viewed by 2734
Abstract
This paper presents a theoretical analysis of the selected properties of HCNG fuel calculations and a literature review of the other fuels that allow the storage of ecologically produced hydrogen. Hydrogen has the most significant CO2 reduction potential of all known fuels. [...] Read more.
This paper presents a theoretical analysis of the selected properties of HCNG fuel calculations and a literature review of the other fuels that allow the storage of ecologically produced hydrogen. Hydrogen has the most significant CO2 reduction potential of all known fuels. However, its transmission in pure form is still problematic, and its use as a component of fuels modified by it has now become an issue of interest for researchers. Many types of hydrogen-enriched fuels have been invented. However, this article will describe the reasons why HCNG may be the hydrogen-enriched fuel of the future and why internal combustion (IC) piston engines working on two types of fuel could be the future method of using it. CO2 emissions are currently a serious problem in protecting the Earth’s natural climate. However, secondarily, power grid stabilization with a large share of electricity production from renewable energy sources must be stabilized with very flexible sources—as flexible as multi-fuel IC engines. Their use is becoming an essential element of the electricity power systems of Western countries, and there is a chance to use fuels with zero or close to zero CO2 emissions, like e-fuels and HCNG. Dual-fuel engines have become an effective way of using these types of fuels efficiently; therefore, in this article, the parameters of hydrogen-enriched fuel selected in terms of relevance to the use of IC engines are considered. Inaccuracies found in the literature analysis are discussed, and the essential properties of HCNG and its advantages over other hydrogen-rich fuels are summarized in terms of its use in dual-fuel (DF) IC engines. Full article
(This article belongs to the Special Issue Unconventional Hydrogen Applications and Systems)
Show Figures

Figure 1

21 pages, 7802 KB  
Article
The Effects of Syngas Composition on Engine Thermal Balance in a Biomass Powered CHP Unit: A 3D CFD Study
by Michela Costa and Daniele Piazzullo
Energies 2024, 17(3), 738; https://doi.org/10.3390/en17030738 - 4 Feb 2024
Cited by 7 | Viewed by 2526
Abstract
Syngas from biomass gasification represents an interesting alternative to traditional fuels in spark-ignition (SI) internal combustion engines (ICEs). The presence of inert species in the syngas (H2O, CO2, N2) reduces the amount of primary energy that can [...] Read more.
Syngas from biomass gasification represents an interesting alternative to traditional fuels in spark-ignition (SI) internal combustion engines (ICEs). The presence of inert species in the syngas (H2O, CO2, N2) reduces the amount of primary energy that can be exploited through combustion, but it can also have an insulating effect on the cylinder walls, increasing the average combustion temperature and reducing heat losses. A predictive numerical approach is here proposed to derive hints related to the possible optimization of the syngas-engine coupling and to balance at the best the opposite effects taking place during the energy conversion process. A three-dimensional (3D) computational fluid dynamics (CFD) model is developed, based on a detailed kinetic mechanism of combustion, to reproduce the combustion cycle of a cogenerative engine fueled by syngas deriving from the gasification of different feedstocks. Numerical results are validated with respect to experimental measurements made under real operation. Main findings reveal how heat transfer mainly occurs through the chamber and piston walls up to 50° after top dead center (ATDC), with the presence of inert gases (mostly N2) which decrease the syngas lower calorific value but have a beneficial insulating effect along the liner walls. However, the overall conversion efficiency of the biomass-to-ICE chain is mostly favored by high-quality syngas from biomasses with low-ashes content. Full article
Show Figures

Figure 1

16 pages, 8806 KB  
Article
A Synergic Application of High-Oxygenated E-Fuels and New Bowl Designs for Low Soot Emissions: An Optical Analysis
by José V. Pastor, Carlos Micó, Felipe Lewiski, Francisco J. Tejada and Cinzia Tornatore
Appl. Sci. 2023, 13(14), 8560; https://doi.org/10.3390/app13148560 - 24 Jul 2023
Cited by 3 | Viewed by 2045
Abstract
Synthetic fuels significantly reduce pollutant emissions and the carbon footprint of ICE applications. Among these fuels, oxymethylene dimethyl ethers (OMEX) are an excellent candidate to entirely or partially replace conventional fuels in compression ignition (CI) engines due to their attractive properties. [...] Read more.
Synthetic fuels significantly reduce pollutant emissions and the carbon footprint of ICE applications. Among these fuels, oxymethylene dimethyl ethers (OMEX) are an excellent candidate to entirely or partially replace conventional fuels in compression ignition (CI) engines due to their attractive properties. The very low soot particle formation tendency allows the decoupling of the soot-NOX trade-off in CI engines. In addition, innovative piston geometries have the potential to reduce soot formation inside the cylinder in the late combustion stage. This work aims to analyze the potential of combining OMEX with an innovative piston geometry to reduce soot formation inside the cylinder. In this way, several blends of OMEX-Diesel were tested using a radial-lips bowl geometry and a conventional reentrant bowl. Tests were conducted in an optically accessible engine under simulated EGR conditions, reducing the in-cylinder oxygen content. For this purpose, 2-colour pyrometry and high-speed excited state hydroxyl chemiluminescence techniques were applied to trace the in-cylinder soot formation and oxidation processes. The results confirm that increasing OMEX in Diesel improves the in-cylinder soot reduction under low oxygen conditions for both piston geometries. Moreover, using radial lips bowl geometry significantly improves the soot reduction, from 17% using neat Diesel to 70% less at the highest OMEX quantity studied in this paper. Full article
Show Figures

Figure 1

16 pages, 4445 KB  
Article
Energy Losses Related to Ring Pack Wear in Gasoline Car Engine
by Grzegorz Koszalka and Paweł Krzaczek
Energies 2022, 15(24), 9570; https://doi.org/10.3390/en15249570 - 16 Dec 2022
Cited by 3 | Viewed by 3260
Abstract
Decreasing production and rising prices of cars, especially those with electric drive, lead to longer use of cars with internal combustion engines. It can be assumed that in the future, more and more cars powered by such engines with high mileage and therefore [...] Read more.
Decreasing production and rising prices of cars, especially those with electric drive, lead to longer use of cars with internal combustion engines. It can be assumed that in the future, more and more cars powered by such engines with high mileage and therefore high wear will be used. Engine wear leads to reduced efficiency and increased emissions. This paper analyzes the impact of wear of the piston–rings–cylinder system components on energy losses associated with gas leakage from the combustion chamber and friction of the rings against the cylinder liner in a car spark-ignition engine. A ring pack model was used for the analyses. The input data for the simulation were gained in measurements made on the engine test stand and measurements of the wear of the engine components used in the car. The energy losses associated with blow-by in an unworn engine ranged from 1.5% of the indicated work at high load to almost 5% at low load. In the engine after 300,000 km, these losses increased to 2.5% and 7.5%, respectively. Ring friction losses in an unworn engine ranged from 1.5% at high load to 9% at low load. The effect of wear on these losses was smaller. They increased by only 0.1% at high load and 1% at low load. Full article
(This article belongs to the Special Issue Internal Combustion Engine: Research and Application)
Show Figures

Figure 1

25 pages, 12613 KB  
Article
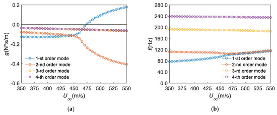
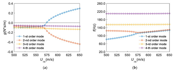
Effects of Mass Attachments on Flutter Characteristics of Thin-Walled Panels
by Wuchao Qi, Meng Wang and Sumei Tian
Aerospace 2022, 9(12), 748; https://doi.org/10.3390/aerospace9120748 - 24 Nov 2022
Cited by 6 | Viewed by 2663
Abstract
Mass attachments may exist in the design and use of an aircraft panel, such as sensor layout, internal wiring, surface icing, etc. These mass attachments can change the flutter characteristics of the panel in supersonic flight and have important impacts on structural safety. [...] Read more.
Mass attachments may exist in the design and use of an aircraft panel, such as sensor layout, internal wiring, surface icing, etc. These mass attachments can change the flutter characteristics of the panel in supersonic flight and have important impacts on structural safety. In order to investigate the flutter characteristics of the panel with mass attachments, an assumed mode method is proposed to deal with the changes in the modal properties of the panel structure. Combined with the first order piston theory and p-k method, the flutter velocities and flutter frequencies of the panel under different cases can be obtained in the frequency domain. Firstly, based on the large displacement with a small strain assumption proposed by von Kármán and the proposed assumed mode method, the structural dynamic model of a simply supported panel with mass attachments and artificial dampers is constructed. Then, modal aerodynamic forces of the simply supported panel can be obtained based on first-order piston theory. Finally, flutter equations are transformed into the frequency domain and solved by the p-k method. The results showed that the existence of mass attachments can significantly change the flutter velocities and flutter frequencies of the panel. However, the flutter characteristics of the panel can be enhanced or recovered through some appropriate damper configuration schemes. Calculating the flutter characteristics of thin-walled panels with mass attachments can more accurately simulate real situations during flight, and one can obtain a safer design scheme of thin-walled panels. Full article
Show Figures

Figure 1

Back to TopTop