Sign in to use this feature.

Years

Between: -

Subjects

remove_circle_outline
remove_circle_outline
remove_circle_outline
remove_circle_outline

Journals

Article Types

Countries / Regions

Search Results (18)

Search Parameters:
Keywords = HAdV-D109

Order results
Result details
Results per page
Select all
Export citation of selected articles as:
23 pages, 4838 KB  
Article
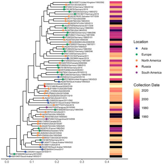
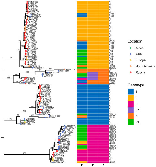
Nationwide Genomic Surveillance of Human Respiratory Adenoviruses in 2023–2024: Evidence of Extensive Diversity and Recombination in Russia
by Nikita D. Yolshin, Anna A. Ivanova, Alexander A. Perederiy, Irina V. Amosova, Tatyana A. Timoshicheva, Kirill A. Stolyarov, Daria M. Danilenko, Dmitry A. Lioznov and Andrey B. Komissarov
Viruses 2026, 18(1), 136; https://doi.org/10.3390/v18010136 - 21 Jan 2026
Abstract
Human adenoviruses (HAdVs) are globally distributed pathogens capable of causing a wide range of clinical manifestations, particularly acute respiratory infections. However, their genomic diversity remains insufficiently characterized, with substantial geographic gaps in available sequence data, including for Russia, where only a few complete [...] Read more.
Human adenoviruses (HAdVs) are globally distributed pathogens capable of causing a wide range of clinical manifestations, particularly acute respiratory infections. However, their genomic diversity remains insufficiently characterized, with substantial geographic gaps in available sequence data, including for Russia, where only a few complete genomes have been deposited prior to this work. In this study, we analyzed more than 1200 PCR-positive respiratory specimens collected from hospitalized patients within routine surveillance projects and the Global Influenza Hospital Surveillance Network (GIHSN) across plenty of Russian regions during 2023–2024. Virus isolation followed by next-generation sequencing yielded 128 complete HAdV genomes representing species B, C, and D. The dataset included 27 B3, 9 B7, 44 B55, 12 C1, 16 C2, 4 C5, 7 C89, 5 C108, and one D109 genome, as well as three unassigned recombinant viruses with p89h5f5, p5h6f6 and p5h57f6 genomic structures (p, penton base; h, hexon; f, fiber). Phylogenetic analyses of whole genomes and capsid genes revealed extensive variability in immunogenic regions, particularly in species C, and identified clusters within B3 viruses. Notably, HAdV-D109 was identified in Russia, marking only the second reported detection of this genotype worldwide. Together, these findings substantially expand the currently available genomic landscape of HAdVs, highlighting the circulation of diverse and recombinant strains in Russia. Full article
Show Figures

Figure 1

15 pages, 1229 KB  
Article
Seroprevalence of Neutralizing Antibodies in Healthy Adults, in Mexico, Against Human and Simian Adenovirus Types
by Raúl E. López, Margarita Valdés Alemán, Jesús M. Torres-Flores, Yordanis Pérez-Llano, David Alejandro Cabrera Gaytán, Clara Esperanza Santacruz Tinoco, Julio Elias Alvarado Yaah, Yu Mei Anguiano Hernández, Bernardo Martínez Miguel, José Esteban Muñoz Medina, Nancy Sandoval Gutiérrez, Ilse Ramos Lagunes, José Antonio Arroyo Pérez and Ramón A. González
Viruses 2025, 17(9), 1184; https://doi.org/10.3390/v17091184 - 29 Aug 2025
Viewed by 1235
Abstract
Replication-defective adenoviruses are widely used as vectors for vaccines, but their efficacy may be compromised by the prevalence of pre-existing neutralizing antibodies from natural infections or prior vaccination with adenovirus-based vaccines. To overcome these limitations, less common human adenovirus (HAdV) types and simian [...] Read more.
Replication-defective adenoviruses are widely used as vectors for vaccines, but their efficacy may be compromised by the prevalence of pre-existing neutralizing antibodies from natural infections or prior vaccination with adenovirus-based vaccines. To overcome these limitations, less common human adenovirus (HAdV) types and simian adenoviruses (SAdV) have been explored as alternative vectors to the widely prevalent HAdV-C5. Despite their importance, there is limited information on the epidemiology of adenovirus immunity in many countries and geographical regions, including Mexico. In this study, we analyzed 2488 serum samples from healthy adults across all 32 states of Mexico to assess the prevalence of both total and neutralizing antibodies against various HAdV types from species A-F, and three related SAdVs. Our findings indicate a high prevalence of neutralizing antibodies against HAdV-C5 and HAdV-C6, with significant cross-reactivity observed among related adenoviruses. Notably, HAdV-D26 exhibited a lower prevalence of neutralizing antibodies, suggesting its potential suitability as a vector for vaccine development in populations with high pre-existing immunity to more common HAdV types. These results provide critical insights for optimizing adenovirus-based vaccine strategies in Mexico. Full article
(This article belongs to the Special Issue Epidemiology, Pathogenesis and Immunity of Adenovirus)
Show Figures

Figure 1

12 pages, 487 KB  
Article
Human Adenovirus 36 Antibodies in Horses with Different Metabolic Statuses
by Aleksandra Chwirot, Artur Niedźwiedź, Dominika Stygar, Natalia Siwińska, Marzena Paszkowska, Wojciech Niżański, Skarlet Napierkowska, Paweł Migdał, Agata Kublicka, Maja Marynowska, Anna Matczuk, Devon Fuller and Barbara Bażanów
Animals 2025, 15(17), 2527; https://doi.org/10.3390/ani15172527 - 27 Aug 2025
Viewed by 784
Abstract
This study investigated the presence of antibodies to human adenovirus type 36 (HAdV-D36) in horses with different metabolic statuses, including normal, overweight, and those diagnosed with equine metabolic syndrome (EMS). A total of 151 serum samples were tested, of which 47.6% were positive [...] Read more.
This study investigated the presence of antibodies to human adenovirus type 36 (HAdV-D36) in horses with different metabolic statuses, including normal, overweight, and those diagnosed with equine metabolic syndrome (EMS). A total of 151 serum samples were tested, of which 47.6% were positive for anti-HAdV-D36 antibodies. Although the horses were confirmed to be susceptible to HAdV-D36 infection, there was no significant correlation between infection and blood glucose or cholesterol levels. However, the triglyceride levels showed significant differences—they were particularly elevated in the seropositive horses with EMS. These findings suggest that the virus may act by a different mechanism in horses than in other species, and highlight the need for further research to understand its role in horses. Full article
(This article belongs to the Special Issue Equine Viral Diseases and Their Preventive Management Strategies)
Show Figures

Figure 1

16 pages, 878 KB  
Article
Wastewater-Based Surveillance of Human Adenoviruses in Italy: Quantification by Digital PCR and Molecular Typing via Nanopore Amplicon Sequencing
by Carolina Veneri, G. Bonanno Ferraro, D. Congiu, A. Franco, D. Brandtner, P. Mancini, M. Iaconelli, The SARI Network, L. Lucentini, E. Suffredini and Giuseppina La Rosa
Viruses 2025, 17(6), 791; https://doi.org/10.3390/v17060791 - 30 May 2025
Cited by 1 | Viewed by 1539
Abstract
Wastewater-based epidemiology (WBE) offers valuable insight into viral circulation at the community level. In this study, we combined digital PCR (dPCR) with molecular typing to investigate the prevalence and diversity of human adenoviruses (HAdVs) in untreated wastewater samples collected throughout Italy. HAdV genomes [...] Read more.
Wastewater-based epidemiology (WBE) offers valuable insight into viral circulation at the community level. In this study, we combined digital PCR (dPCR) with molecular typing to investigate the prevalence and diversity of human adenoviruses (HAdVs) in untreated wastewater samples collected throughout Italy. HAdV genomes were detected in over 93% of the 168 samples analyzed, with concentrations up to 4.5 × 106 genome copies per liter. For genotypic characterization, we used nested PCR followed by Sanger and Oxford Nanopore Technologies (ONTs) long-read sequencing. While Sanger sequencing identified three dominant genotypes (HAdV-A12, HAdV-B3, and HAdV-F41), ONT sequencing provided enhanced resolution, confirming all previously identified types and revealing seven additional genotypes: HAdV-B21, HAdV-C5, HAdV-D45, HAdV-D46, HAdV-D49, HAdV-D83, and HAdV-F40. This comprehensive approach highlights the added value of ONT long-read sequencing in uncovering the genetic complexity of adenoviruses in wastewater, particularly in detecting rare or low abundance types that conventional methods may miss. Our findings highlight the value of integrating quantitative and high-resolution molecular tools in WBE to improve surveillance and better understand the epidemiology of viral pathogens circulating in the human population. Full article
(This article belongs to the Special Issue Epidemiology, Pathogenesis and Immunity of Adenovirus)
Show Figures

Figure 1

19 pages, 3132 KB  
Article
Molecular Epidemiology of Human Adenovirus from Acute Gastroenteritis Cases in Brazil After the COVID-19 Pandemic Period, 2021–2023
by Mateus de Souza Mello, Fábio Correia Malta, Alexandre Madi Fialho, Fernanda Marcicano Burlandy and Tulio Machado Fumian
Viruses 2025, 17(4), 577; https://doi.org/10.3390/v17040577 - 17 Apr 2025
Cited by 4 | Viewed by 3300
Abstract
Human enteric adenoviruses (HAdV-F40/41) play a crucial role as causative agents of acute gastroenteritis (AGE), particularly affecting children in low-and middle-income countries. This study investigated the prevalence, genetic diversity, and molecular characteristics of HAdV-F40/41 in AGE cases reported in Brazil from 2021 to [...] Read more.
Human enteric adenoviruses (HAdV-F40/41) play a crucial role as causative agents of acute gastroenteritis (AGE), particularly affecting children in low-and middle-income countries. This study investigated the prevalence, genetic diversity, and molecular characteristics of HAdV-F40/41 in AGE cases reported in Brazil from 2021 to 2023, a period after the COVID-19 pandemic. A total of 1980 stool samples collected from medically attended AGE patients from nine states were analyzed by TaqMan-based qPCR. Overall, HAdV was detected in 16.6% (n = 328/1980) of cases, with the highest prevalence observed in children under five years of age. The positive HAdV samples were genotyped through partial sequencing of the hexon and/or fiber genes followed by phylogenetic analysis. Enteric HAdVs (HAdV-F40/41) were detected in 3.2% (n = 63/1980) of samples, with HAdV-F41 (44.1%) being the most common genotype. Among the non-enteric types, HAdV-C (29.4%) was the most prevalent, followed by HAdV-B (13.2%), HAdV-A (10.3%), and HAdV-D (2.9%). Phylogenetic analysis of the hexon (HVR1–HVR6) and fiber (Shaft) gene regions identified two major clusters, H-GTC1 and F-GTC2, showing close genetic relationships with global strains. HAdV-F40/41 demonstrated significantly higher viral loads compared to non-enteric HAdVs. These findings highlight the importance of continued surveillance of HAdV-F to better understand its role in AGE cases and support public health strategies, including potential vaccine development. Full article
(This article belongs to the Special Issue Viruses Associated with Gastroenteritis)
Show Figures

Figure 1

13 pages, 1586 KB  
Article
CD46 Is a Protein Receptor for Human Adenovirus Type 64
by Eugene Y. Wu, Alexander M. Robertson, Hanglin (Henry) Zhu, Corina Stasiak, Laura A. Murray-Nerger, Emily Romanoff, Jesse Woon, Beth A. Bromme and Jason G. Smith
Viruses 2024, 16(12), 1827; https://doi.org/10.3390/v16121827 - 25 Nov 2024
Cited by 2 | Viewed by 2629
Abstract
Certain species D human adenoviruses (HAdV-D19, -D37, and -D64) are causative agents of epidemic keratoconjunctivitis. HAdV-D37 has previously been shown to bind CD46 (membrane cofactor protein) and sialic acid as adhesion receptors. HAdV-D64 is genetically highly similar to HAdV-D37, with an identical fiber [...] Read more.
Certain species D human adenoviruses (HAdV-D19, -D37, and -D64) are causative agents of epidemic keratoconjunctivitis. HAdV-D37 has previously been shown to bind CD46 (membrane cofactor protein) and sialic acid as adhesion receptors. HAdV-D64 is genetically highly similar to HAdV-D37, with an identical fiber protein sequence, but differs substantially in its penton base and hexon proteins, two other major capsid components, due to genetic recombination. Here, we demonstrate that, like HAdV-D37, HAdV-D64 virions bind directly to CD46 and that CD46 and sialic acid also function as receptors for HAdV-D64 on multiple cell types. Expression of CD46 on CD46-negative cells conferred susceptibility to HAdV-D64 entry. Specifically blocking HAdV-D64 binding to CD46 on the host cell surface strongly inhibits viral entry and gene delivery into multiple cell lines that represent target tissues. We show that CD46 is expressed on human conjunctival epithelial cells and directly binds to the HAdV-D64 virion. Our results suggest that HAdV-D64 may be used to deliver genes to target conjunctival cells and that interrupting HAdV-D64 entry through its interaction with CD46 may prevent or lessen adenovirus-associated ocular disease. Full article
(This article belongs to the Special Issue 15th International Adenovirus Meeting)
Show Figures

Figure 1

9 pages, 430 KB  
Article
Influence of Seropositivity against Adenovirus-36 on the Risk of Obesity and Insulin Resistance in the Child Population of Southern Chile
by Roberto Brito, Jorge Sapunar, Nicolás Aguilar-Farías, Juan Navarro-Riquelme, Monica Pavez, Mario Hiroyuki Hirata and Alvaro Cerda
Viruses 2024, 16(6), 995; https://doi.org/10.3390/v16060995 - 20 Jun 2024
Cited by 3 | Viewed by 2149
Abstract
Background: Previous infection with Adenovirus-36 (HAdv-D36) has been associated with adipogenesis and glycemic regulation in cell culture and animal models. In humans, HAdv-D36 antibodies correlate with increased obesity risk yet paradoxically enhance glycemic control across various demographics. This study assesses the association of [...] Read more.
Background: Previous infection with Adenovirus-36 (HAdv-D36) has been associated with adipogenesis and glycemic regulation in cell culture and animal models. In humans, HAdv-D36 antibodies correlate with increased obesity risk yet paradoxically enhance glycemic control across various demographics. This study assesses the association of HAdv-D36 seropositivity with obesity, lipid, and glycemic profiles among school-aged children. Methods: We evaluated 208 children aged 9–13, categorized by BMI z-scores into normal weight (−1 to +1), overweight (+1 to +2), and obese (>+3). Assessments included anthropometry, Tanner stage for pubertal development, and biochemical tests (relating to lipids, glucose, and insulin), alongside HAdv-D36 seropositivity checked via ELISA. Insulin resistance was gauged using Chilean pediatric criteria. Results: The cohort displayed a high prevalence of overweight/obesity. HAdv-D36 seropositivity was 5.4%, showing no correlation with nutritional status. Additionally, no link between HAdv-D36 seropositivity and lipid levels was observed. Notably, insulin levels and HOMA-RI were significantly lower in HAdv-D36 positive children (p < 0.001). No cases of insulin resistance were reported in the HAdv-D36 (+) group in our population. Conclusions: HAdv-D36 seropositivity appears to decrease insulin secretion and resistance, aligning with earlier findings. However, no association with obesity development was found in the child population of southern Chile. Full article
(This article belongs to the Special Issue Research and Clinical Application of Adenovirus (AdV), 2nd Edition)
Show Figures

Figure 1

16 pages, 4401 KB  
Article
High-Frequency Recombination of Human Adenovirus in Children with Acute Respiratory Tract Infections in Beijing, China
by Fangming Wang, Ri De, Zhenzhi Han, Yanpeng Xu, Runan Zhu, Yu Sun, Dongmei Chen, Yutong Zhou, Qi Guo, Dong Qu, Ling Cao, Liying Liu and Linqing Zhao
Viruses 2024, 16(6), 828; https://doi.org/10.3390/v16060828 - 23 May 2024
Cited by 9 | Viewed by 2906
Abstract
Recombination events in human adenovirus (HAdV) have led to some new highly pathogenic or infectious types. It is vital to monitor recombinant HAdVs, especially in children with acute respiratory tract infections (ARIs). In the retrospective study, HAdV positive specimens were collected from pediatric [...] Read more.
Recombination events in human adenovirus (HAdV) have led to some new highly pathogenic or infectious types. It is vital to monitor recombinant HAdVs, especially in children with acute respiratory tract infections (ARIs). In the retrospective study, HAdV positive specimens were collected from pediatric patients with ARIs during 2015 to 2021, then typed by sequence analysis of the penton base, hexon and fiber gene sequence. For those with inconsistent typing results, a modified method with species-specific primer sets of a fiber gene sequence was developed to distinguish co-infections of different types from recombinant HAdV infections. Then, plaque assays combined with meta-genomic next-generation sequencing (mNGS) were used to reveal the HAdV genomic characteristics. There were 466 cases positive for HAdV DNA (2.89%, 466/16,097) and 350 (75.11%, 350/466) successfully typed with the most prevalent types HAdV-B3 (56.57%, 198/350) and HAdV-B7 (32.00%, 112/350), followed by HAdV-C1 (6.00%, 21/350). Among 35 cases (7.51%, 35/466) with inconsistent typing results, nine cases were confirmed as co-infections by different types of HAdVs, and 26 cases as recombinant HAdVs in six genetic patterns primarily clustered to species C (25 cases) in pattern 1–5, or species D (1 case) in pattern 6. The novel recombinant HAdV of species D was identified with multiple recombinant events among HAdV-D53, HAdV-D64, and HAdV-D8, and officially named as HAdV-D115. High-frequency recombination of HAdVs in six genetic recombination patterns were identified among children with ARIs in Beijing. Specifically, there is a novel Adenovirus D human/CHN/S8130/2023/115[P22H8F8] designed as HAdV D115. Full article
(This article belongs to the Special Issue Research and Clinical Application of Adenovirus (AdV), 2nd Edition)
Show Figures

Figure 1

16 pages, 3882 KB  
Article
Impact of Human Adenovirus 36 on Embryonated Chicken Eggs: Insights into Growth Mechanisms
by Aleksandra Pogorzelska, Piotr Kuropka, Dominika Stygar, Katarzyna Michalczyk, Elżbieta Chełmecka, Jolanta Zalejska-Fiolka, Agata Kublicka, Paulina Janicka and Barbara Bażanów
Int. J. Mol. Sci. 2024, 25(4), 2341; https://doi.org/10.3390/ijms25042341 - 16 Feb 2024
Cited by 1 | Viewed by 2252
Abstract
Human adenovirus 36 (HAdV-D36) is presently the sole virus identified to be associated with an elevated risk of obesity in both humans and animals. However, its impact on embryonated chicken eggs (ECEs) remains unexplored. This study endeavoured to examine the influence of HAdV-D36 [...] Read more.
Human adenovirus 36 (HAdV-D36) is presently the sole virus identified to be associated with an elevated risk of obesity in both humans and animals. However, its impact on embryonated chicken eggs (ECEs) remains unexplored. This study endeavoured to examine the influence of HAdV-D36 on embryonic development by utilizing embryonated chicken eggs as a dynamic model. To simulate various infection routes, the allantoic cavity and the yolk sac of ECEs were inoculated with HAdV-D36. Subsequently, embryos from both the experimental (inoculated with virus) and control (inoculated with PBS) groups were weighed and subjected to daily histological examination. The daily embryo weights were assessed and compared between groups using the Shapiro–Wilk test. Histopathological changes in tissues were examined and compared between the tested and control groups to ascertain physiological alterations induced by the virus. Our study confirmed a significant increase in the body weight of ECEs. However, this phenomenon was not attributable to adipose tissue development; rather, it was characterized by an augmented number of cells in all observed tissues compared to control subjects. We posit that HAdV-D36 may impact developing organisms through mechanisms other than enhanced adipose tissue development. Specifically, our findings indicate an increased number of cells in all tissues, a phenomenon that occurs through an as-yet-unexplored pathway. Full article
Show Figures

Figure 1

20 pages, 4559 KB  
Article
Seroprevalence of Binding and Neutralizing Antibodies against 39 Human Adenovirus Types in Patients with Neuromuscular Disorders
by Patrick Julian Klann, Xiaoyan Wang, Anna Elfert, Wenli Zhang, Cornelia Köhler, Anne-Katrin Güttsches, Frank Jacobsen, Ute Weyen, Andreas Roos, Eric Ehrke-Schulz, Anja Ehrhardt, Matthias Vorgerd and Wibke Bayer
Viruses 2023, 15(1), 79; https://doi.org/10.3390/v15010079 - 27 Dec 2022
Cited by 9 | Viewed by 3227
Abstract
High pre-existing antibodies against viral vectors reduce their functionality and may lead to adverse complications. To circumvent this problem in future gene therapy approaches, we tested the seroprevalence of a large range of human adenovirus types in patients with neuromuscular disorders (NMDs) to [...] Read more.
High pre-existing antibodies against viral vectors reduce their functionality and may lead to adverse complications. To circumvent this problem in future gene therapy approaches, we tested the seroprevalence of a large range of human adenovirus types in patients with neuromuscular disorders (NMDs) to find appropriate viral vector candidates for gene replacement therapy for NMDs. Binding and neutralizing antibodies against 39 human adenovirus types were tested in the sera of 133 patients with NMDs and 76 healthy controls aged 17–92 years. The influence of age, sex, and NMDs on antibody levels was analyzed. The seroprevalence of different adenoviruses in the cohort varied widely. The highest levels of binding antibodies were detected against HAdV-D27, -C1, -D24, -D70, -B14, -C6, -D13, -B34, and -E4, whereas the lowest reactivity was detected against HAdV-F41, -A31, -B11, -D75, -D8, -D65, -D26, -D80, and -D17. The highest neutralizing reactivity was observed against HAdV-B3, -C2, -E4, -C1, -G52, -C5, and -F41, whereas the lowest neutralizing reactivity was observed against HAdV-D74, -B34, -D73, -B37, -D48, -D13, -D75, -D8, -B35, and -B16. We detected no influence of sex and only minor differences between different age groups. Importantly, there were no significant differences between healthy controls and patients with NMDs. Our data show that patients with NMDs have very similar levels of binding and neutralizing antibodies against HAdV compared to healthy individuals, and we identified HAdV-A31, -B16, -B34, -B35, -D8, -D37, -D48, -D73, -D74, -D75, and -D80 as promising candidates for future vector development due to their low binding and neutralizing antibody prevalence. Full article
(This article belongs to the Special Issue Research and Clinical Application of Adenovirus (AdV))
Show Figures

Figure 1

15 pages, 3495 KB  
Article
Refined Capsid Structure of Human Adenovirus D26 at 3.4 Å Resolution
by Vijay S. Reddy, Xiaodi Yu and Michael A. Barry
Viruses 2022, 14(2), 414; https://doi.org/10.3390/v14020414 - 17 Feb 2022
Cited by 5 | Viewed by 3466
Abstract
Various adenoviruses are being used as viral vectors for the generation of vaccines against chronic and emerging diseases (e.g., AIDS, COVID-19). Here, we report the improved capsid structure for one of these vectors, human adenovirus D26 (HAdV-D26), at 3.4 Å resolution, by reprocessing [...] Read more.
Various adenoviruses are being used as viral vectors for the generation of vaccines against chronic and emerging diseases (e.g., AIDS, COVID-19). Here, we report the improved capsid structure for one of these vectors, human adenovirus D26 (HAdV-D26), at 3.4 Å resolution, by reprocessing the previous cryo-electron microscopy dataset and obtaining a refined model. In addition to overall improvements in the model, the highlights of the structure include (1) locating a segment of the processed peptide of VIII that was previously believed to be released from the mature virions, (2) reorientation of the helical appendage domain (APD) of IIIa situated underneath the vertex region relative to its counterpart observed in the cleavage defective (ts1) mutant of HAdV-C5 that resulted in the loss of interactions between the APD and hexon bases, and (3) the revised conformation of the cleaved N-terminal segments of pre-protein VI (pVIn), located in the hexon cavities, is highly conserved, with notable stacking interactions between the conserved His13 and Phe18 residues. Taken together, the improved model of HAdV-D26 capsid provides a better understanding of protein–protein interactions in HAdV capsids and facilitates the efforts to modify and/or design adenoviral vectors with altered properties. Last but not least, we provide some insights into clotting factors (e.g., FX and PF4) binding to AdV vectors. Full article
(This article belongs to the Special Issue Adenovirus Cell and Immune Interactions)
Show Figures

Figure 1

14 pages, 3025 KB  
Article
In Vitro and In Vivo Evaluation of Human Adenovirus Type 49 as a Vector for Therapeutic Applications
by Emily A. Bates, John R. Counsell, Sophie Alizert, Alexander T. Baker, Natalie Suff, Ashley Boyle, Angela C. Bradshaw, Simon N. Waddington, Stuart A. Nicklin, Andrew H. Baker and Alan L. Parker
Viruses 2021, 13(8), 1483; https://doi.org/10.3390/v13081483 - 28 Jul 2021
Cited by 10 | Viewed by 4891
Abstract
The human adenovirus phylogenetic tree is split across seven species (A–G). Species D adenoviruses offer potential advantages for gene therapy applications, with low rates of pre-existing immunity detected across screened populations. However, many aspects of the basic virology of species D—such as their [...] Read more.
The human adenovirus phylogenetic tree is split across seven species (A–G). Species D adenoviruses offer potential advantages for gene therapy applications, with low rates of pre-existing immunity detected across screened populations. However, many aspects of the basic virology of species D—such as their cellular tropism, receptor usage, and in vivo biodistribution profile—remain unknown. Here, we have characterized human adenovirus type 49 (HAdV-D49)—a relatively understudied species D member. We report that HAdV-D49 does not appear to use a single pathway to gain cell entry, but appears able to interact with various surface molecules for entry. As such, HAdV-D49 can transduce a broad range of cell types in vitro, with variable engagement of blood coagulation FX. Interestingly, when comparing in vivo biodistribution to adenovirus type 5, HAdV-D49 vectors show reduced liver targeting, whilst maintaining transduction of lung and spleen. Overall, this presents HAdV-D49 as a robust viral vector platform for ex vivo manipulation of human cells, and for in vivo applications where the therapeutic goal is to target the lung or gain access to immune cells in the spleen, whilst avoiding liver interactions, such as intravascular vaccine applications. Full article
(This article belongs to the Special Issue Adenovirus Cell and Immune Interactions)
Show Figures

Figure 1

12 pages, 2639 KB  
Article
Fatal Neonatal Sepsis Associated with Human Adenovirus Type 56 Infection: Genomic Analysis of Three Recent Cases Detected in the United States
by William R. Otto, Daryl M. Lamson, Gabriel Gonzalez, Geoffrey A. Weinberg, Nicole D. Pecora, Brian T. Fisher, Kirsten St. George and Adriana E. Kajon
Viruses 2021, 13(6), 1105; https://doi.org/10.3390/v13061105 - 9 Jun 2021
Cited by 15 | Viewed by 3378
Abstract
Background: Human adenovirus (HAdV)-D56 was first described in 2011 by genomics analysis of a strain isolated in France in 2008 from a fatal case of neonatal infection. Since then, it has been reported in cases of keratoconjunctivitis and male urethritis. Three epidemiologically unrelated [...] Read more.
Background: Human adenovirus (HAdV)-D56 was first described in 2011 by genomics analysis of a strain isolated in France in 2008 from a fatal case of neonatal infection. Since then, it has been reported in cases of keratoconjunctivitis and male urethritis. Three epidemiologically unrelated fatal cases of neonatal sepsis associated with infection by HAdV-D strains with a similar genetic makeup were documented in the United States between 2014 and 2020. Methods: Whole genome sequences were obtained for the isolated strains, and genomics analyses were conducted to compare them to phylogenetically related HAdV-D genomic sequences available in GenBank. Results: The three new US strains were indistinguishable by in silico restriction enzyme analysis. Their genome sequences were 99.9% identical to one another and to the prototype strain isolated in 2008 from a similar context of disease. The phylogenetic reconstruction revealed a highly supported clustering of all HAdV-D56 strains isolated in various countries since 1982. Our comparison to serologically intermediate strains 15/H9 described in the literature indicated that HAdV-D56-like viruses have circulated worldwide since the late 1950s. Conclusion: As with other HAdV-D genotypes with the ability to infect ocular and genital mucosae, the risk of severe prenatal or perinatal HAdV-D56 infection must be considered. Full article
(This article belongs to the Special Issue Adenovirus Pathogenesis)
Show Figures

Figure 1

14 pages, 728 KB  
Article
Adenovirus Infections in African Humans and Wild Non-Human Primates: Great Diversity and Cross-Species Transmission
by Hacène Medkour, Inestin Amona, Jean Akiana, Bernard Davoust, Idir Bitam, Anthony Levasseur, Mamadou Lamine Tall, Georges Diatta, Cheikh Sokhna, Raquel Adriana Hernandez-Aguilar, Amanda Barciela, Slim Gorsane, Bernard La Scola, Didier Raoult, Florence Fenollar and Oleg Mediannikov
Viruses 2020, 12(6), 657; https://doi.org/10.3390/v12060657 - 18 Jun 2020
Cited by 27 | Viewed by 5140
Abstract
Non-human primates (NHPs) are known hosts for adenoviruses (AdVs), so there is the possibility of the zoonotic or cross-species transmission of AdVs. As with humans, AdV infections in animals can cause diseases that range from asymptomatic to fatal. The aim of this study [...] Read more.
Non-human primates (NHPs) are known hosts for adenoviruses (AdVs), so there is the possibility of the zoonotic or cross-species transmission of AdVs. As with humans, AdV infections in animals can cause diseases that range from asymptomatic to fatal. The aim of this study was to investigate the occurrence and diversity of AdVs in: (i) fecal samples of apes and monkeys from different African countries (Republic of Congo, Senegal, Djibouti and Algeria), (ii) stool of humans living near gorillas in the Republic of Congo, in order to explore the potential zoonotic risks. Samples were screened by real-time and standard PCRs, followed by the sequencing of the partial DNA polymerase gene in order to identify the AdV species. The prevalence was 3.3 folds higher in NHPs than in humans. More than 1/3 (35.8%) of the NHPs and 1/10 (10.5%) of the humans excreted AdVs in their feces. The positive rate was high in great apes (46%), with a maximum of 54.2% in chimpanzees (Pan troglodytes) and 35.9% in gorillas (Gorilla gorilla), followed by monkeys (25.6%), with 27.5% in Barbary macaques (Macaca sylvanus) and 23.1% in baboons (seven Papio papio and six Papio hamadryas). No green monkeys (Chlorocebus sabaeus) were found to be positive for AdVs. The AdVs detected in NHPs were members of Human mastadenovirus E (HAdV-E), HAdV-C or HAdV-B, and those in the humans belonged to HAdV-C or HAdV-D. HAdV-C members were detected in both gorillas and humans, with evidence of zoonotic transmission since phylogenetic analysis revealed that gorilla AdVs belonging to HAdV-C were genetically identical to strains detected in humans who had been living around gorillas, and, inversely, a HAdV-C member HAdV type was detected in gorillas. This confirms the gorilla-to-human transmission of adenovirus. which has been reported previously. In addition, HAdV-E members, the most often detected here, are widely distributed among NHP species regardless of their origin, i.e., HAdV-E members seem to lack host specificity. Virus isolation was successful from a human sample and the strain of the Mbo024 genome, of 35 kb, that was identified as belonging to HAdV-D, exhibited close identity to HAdV-D members for all genes. This study provides information on the AdVs that infect African NHPs and the human populations living nearby, with an evident zoonotic transmission. It is likely that AdVs crossed the species barrier between different NHP species (especially HAdV-E members), between NHPs and humans (especially HAdV-C), but also between humans, NHPs and other animal species. Full article
(This article belongs to the Section Animal Viruses)
Show Figures

Figure 1

12 pages, 3297 KB  
Communication
Sialic Acid-Containing Glycans as Cellular Receptors for Ocular Human Adenoviruses: Implications for Tropism and Treatment
by Naresh Chandra, Lars Frängsmyr, Sophie Imhof, Rémi Caraballo, Mikael Elofsson and Niklas Arnberg
Viruses 2019, 11(5), 395; https://doi.org/10.3390/v11050395 - 27 Apr 2019
Cited by 31 | Viewed by 6537
Abstract
Human adenoviruses (HAdV) are the most common cause of ocular infections. Species B human adenovirus type 3 (HAdV-B3) causes pharyngoconjunctival fever (PCF), whereas HAdV-D8, -D37, and -D64 cause epidemic keratoconjunctivitis (EKC). Recently, HAdV-D53, -D54, and -D56 emerged as new EKC-causing agents. HAdV-E4 is [...] Read more.
Human adenoviruses (HAdV) are the most common cause of ocular infections. Species B human adenovirus type 3 (HAdV-B3) causes pharyngoconjunctival fever (PCF), whereas HAdV-D8, -D37, and -D64 cause epidemic keratoconjunctivitis (EKC). Recently, HAdV-D53, -D54, and -D56 emerged as new EKC-causing agents. HAdV-E4 is associated with both PCF and EKC. We have previously demonstrated that HAdV-D37 uses sialic acid (SA)-containing glycans as cellular receptors on human corneal epithelial (HCE) cells, and the virus interaction with SA is mediated by the knob domain of the viral fiber protein. Here, by means of cell-based assays and using neuraminidase (a SA-cleaving enzyme), we investigated whether ocular HAdVs other than HAdV-D37 also use SA-containing glycans as receptors on HCE cells. We found that HAdV-E4 and -D56 infect HCE cells independent of SAs, whereas HAdV-D53 and -D64 use SAs as cellular receptors. HAdV-D8 and -D54 fiber knobs also bound to cell-surface SAs. Surprisingly, HCE cells were found resistant to HAdV-B3 infection. We also demonstrated that the SA-based molecule i.e., ME0462, designed to bind to SA-binding sites on the HAdV-D37 fiber knob, efficiently prevents binding and infection of several EKC-causing HAdVs. Surface plasmon resonance analysis confirmed a direct interaction between ME0462 and fiber knobs. Altogether, we demonstrate that SA-containing glycans serve as receptors for multiple EKC-causing HAdVs, and, that SA-based compound function as a broad-spectrum antiviral against known and emerging EKC-causing HAdVs. Full article
(This article belongs to the Special Issue The Glycobiology of Viral Infections)
Show Figures

Figure 1

Back to TopTop