Sign in to use this feature.

Years

Between: -

Subjects

remove_circle_outline
remove_circle_outline
remove_circle_outline
remove_circle_outline
remove_circle_outline
remove_circle_outline
remove_circle_outline
remove_circle_outline
remove_circle_outline

Journals

remove_circle_outline
remove_circle_outline
remove_circle_outline
remove_circle_outline
remove_circle_outline
remove_circle_outline
remove_circle_outline
remove_circle_outline
remove_circle_outline
remove_circle_outline

Article Types

Countries / Regions

remove_circle_outline
remove_circle_outline
remove_circle_outline
remove_circle_outline

Search Results (919)

Search Parameters:
Keywords = H398P mutation

Order results
Result details
Results per page
Select all
Export citation of selected articles as:
18 pages, 856 KB  
Article
Blackgrass (Alopecurus myosuroides Huds.) Multiple Resistance to ACCase- and ALS-Inhibitors and Its Competition with Winter Wheat
by Aristeidis P. Papapanagiotou, Ioannis Vasilakoglou, Maria V. Alvanou, Ioannis A. Giantsis, Panagiotis Madesis and Ilias G. Eleftherohorinos
Genes 2025, 16(10), 1169; https://doi.org/10.3390/genes16101169 - 3 Oct 2025
Abstract
Background/Objectives: The herbicide resistance of blackgrass (Alopecurus myosuroides Huds.) is one of the most serious problems in the winter cereal monoculture in Europe. Recently, Greek farmers expressed complaints of reduced susceptibility of this weed to winter wheat herbicides. Keeping this in mind, [...] Read more.
Background/Objectives: The herbicide resistance of blackgrass (Alopecurus myosuroides Huds.) is one of the most serious problems in the winter cereal monoculture in Europe. Recently, Greek farmers expressed complaints of reduced susceptibility of this weed to winter wheat herbicides. Keeping this in mind, this study focused on the investigation of blackgrass resistance to herbicides at both phenotypic and molecular levels. Methods: Whole-plant rate-response pot assays were conducted to study the possible evolution of resistance (cross- or multiple-resistance) in a blackgrass population to ACCase- and ALS-inhibiting herbicides. Analysis of the ACCase gene sequence, herbicide metabolism study and competition with winter wheat studies were also conducted. Results: High levels of cross-resistance mainly to the ACCase post-emergence clodinafop-propargyl, medium to fenoxaprop-P-ethyl, cycloxydim, pinoxaden, as well as lower levels of resistance to ALS-inhibitors (mesosulfuron-methyl + iodosulfuron-methyl-sodium and pyroxsulam) were confirmed. In addition, the pre-emergence soil-applied herbicides chlorotoluron + diflufenican and prosulfocarb provided excellent control of the S and R blackgrass populations. The analysis of the ACCase gene sequence revealed a point mutation at position 1781, resulting in an amino acid substitution from isoleucine (Ile) to leucine (Leu). Furthermore, the combined application of the herbicides with piperonyl butoxide (PBO, applied 2 h before herbicide application) indicated that there was herbicide metabolism, which may be mediated by cytochrome P450. The R blackgrass population, when grown in competitive interaction with winter wheat, produced more tillers and aboveground fresh weight compared to the S population and caused greater reduction in winter wheat. Conclusions: The results suggest that a blackgrass population has developed multiple resistance to ACCase- and ALS-inhibiting herbicides, due to ACCase gene mutation and herbicide metabolism. No fitness cost and no compromised competitive ability associated with the blackgrass resistance were observed. Full article
(This article belongs to the Special Issue Forage and Grass Genetics and Genomics)
14 pages, 2233 KB  
Article
Efficient Bioproduction of p-Hydroxybenzaldehyde β-Glucoside from p-Hydroxybenzaldehyde by Glycosyltransferase Mutant UGTBL1-Δ60
by Bo Fan, Shunuan Fu, Yijun Zhu, Wei Tang and Yucai He
Biology 2025, 14(10), 1358; https://doi.org/10.3390/biology14101358 - 3 Oct 2025
Abstract
Lignin, as one of the three primary components of renewable lignocellulosic biomass, can be converted into aromatic platform chemicals and holds significant potential for high-value applications. p-Hydroxybenzaldehyde is a compound derived from lignin. In this study, the mutant Δ60 of the glycosyltransferase [...] Read more.
Lignin, as one of the three primary components of renewable lignocellulosic biomass, can be converted into aromatic platform chemicals and holds significant potential for high-value applications. p-Hydroxybenzaldehyde is a compound derived from lignin. In this study, the mutant Δ60 of the glycosyltransferase UGTBL1 derived from Bacillus licheniformis was adopted to catalyze the glycosylation reaction of p-hydroxybenzaldehyde, producing a bioactive compound Helicid analogue (p-hydroxybenzaldehyde β-glucoside). Truncation mutations targeting loop regions may reduce local flexibility, thereby facilitating enhanced access of p-hydroxybenzaldehyde to the active site pocket and promoting relative activity. Under optimal conditions (35 °C, pH 7.5, and glucose 200 mM), a high yield of 97.8% for p-hydroxybenzaldehyde β-glucoside was achieved from 2 mM p-hydroxybenzaldehyde within 10 h. The conversion of 3 mM p-hydroxybenzaldehyde (366.4 mg/L) yielded up to 2.7 mM (767.5 mg/L) of p-hydroxybenzaldehyde β-glucoside within 48 h. According to the molecular docking results, the CDOCKER energy value of mutant Δ60 was lower than that of the wild-type, at −16.0 kcal/mol. To our knowledge, this is the first example of an efficient and environmentally sustainable approach for the synthesis of p-hydroxybenzaldehyde β-glucoside, providing a new insight for the valorization of lignin into valuable biobased chemicals. Full article
(This article belongs to the Section Biotechnology)
Show Figures

Figure 1

13 pages, 1197 KB  
Article
Engineered Leghemoglobin as a High-Performance Biocatalyst for Carbene N–H Insertion: Active-Site Remodeling Unlocks Catalytic Proficiency
by Hong Zhang, Meijiao Gao, Xin Zhang and Zhi Wang
Catalysts 2025, 15(10), 950; https://doi.org/10.3390/catal15100950 - 2 Oct 2025
Abstract
Leghemoglobin (LegH), a plant-derived hemoprotein, is engineered for the first time as a standalone biocatalyst for carbene N–H insertion. Through semi-rational design, the K65P mutation in the heme pocket significantly enhances catalytic efficiency. Under mild aqueous conditions (PBS buffer, 25 °C), the K65P [...] Read more.
Leghemoglobin (LegH), a plant-derived hemoprotein, is engineered for the first time as a standalone biocatalyst for carbene N–H insertion. Through semi-rational design, the K65P mutation in the heme pocket significantly enhances catalytic efficiency. Under mild aqueous conditions (PBS buffer, 25 °C), the K65P variant achieves 92% yield in the model reaction between benzylamine and ethyl α-diazoacetate—surpassing wild-type LegH by >1.6-fold in initial reaction rate. The mutant also exhibits markedly improved thermostability. This work establishes engineered LegH as a high-performance, cofactor-free biocatalyst for C–N bond formation, providing a sustainable platform for synthesizing chiral amine derivatives. The catalytic proficiency and inherent stability of the K65P mutant demonstrate the potential of plant hemoproteins in non-natural carbene transfer reactions without requiring immobilization supports. Full article
(This article belongs to the Special Issue Enzyme and Biocatalysis Application)
Show Figures

Figure 1

16 pages, 7745 KB  
Article
Transient Knockdown of RORB with Cell-Penetrating siRNA Improves Visual Function in a Proteotoxic Mouse Model of Retinitis Pigmentosa
by Chanok Son, Hyo Kyung Lee, Hyoik Jang, Chul-Woo Park, Yu-sang Lee, Daehan Lim, Dong Ki Lee, Semin Lee and Hyewon Chung
Biomedicines 2025, 13(10), 2392; https://doi.org/10.3390/biomedicines13102392 - 29 Sep 2025
Abstract
Objectives: Retinitis pigmentosa (RP) is commonly initiated by rod photoreceptor degeneration due to genetic mutations, followed by secondary cone loss and progressive blindness. Preserving rod function during the earlier stages of RP is a key therapeutic goal, as rod survival supports cone maintenance [...] Read more.
Objectives: Retinitis pigmentosa (RP) is commonly initiated by rod photoreceptor degeneration due to genetic mutations, followed by secondary cone loss and progressive blindness. Preserving rod function during the earlier stages of RP is a key therapeutic goal, as rod survival supports cone maintenance and delays vision loss. In this study, we investigated the therapeutic potential of transient knockdown of retinoid-related orphan receptor beta (RORB) using a cell-penetrating asymmetric small interfering RNA (cp-asiRORB) in RhoP23H mice, a model of autosomal dominant RP. While the role of RORB in the adult retina remains unclear, prior studies of related nuclear receptors suggest potential involvement in proteostasis. Based on this, we hypothesized that persistent RORB expression may influence photoreceptor homeostasis under degenerative stress. Methods: We first optimized the cp-asiRORB design to enhance gene silencing and cellular uptake. In vitro studies were conducted under proteotoxic stress. In vivo studies involved intravitreal administration of cp-asiRORB in RhoP23H mice. Furthermore, single-cell RNA sequencing of rod photoreceptors was performed. Results: In vitro studies demonstrated that RORB knockdown improved cell viability, reduced apoptosis, and diminished aggresome formation under proteotoxic stress. Intravitreal administration of cp-asiRORB in RhoP23H mice effectively reduced RORB expression in the retina, leading to improved photoreceptor survival and preserved visual function. Single-cell RNA sequencing revealed upregulation of proteasomal subunit genes in cp-asiRORB-treated eyes, indicating enhanced proteostasis. Conclusions: Together, these results demonstrate that transient suppression of RORB mitigates proteotoxic stress and slows RP progression, highlighting a novel RNAi-based therapeutic strategy for retinal degeneration. Full article
(This article belongs to the Section Molecular Genetics and Genetic Diseases)
Show Figures

Graphical abstract

18 pages, 2871 KB  
Article
Staphylococcal Enterotoxin M Exhibits Thrombin-like Enzymatic Activity
by Qian Huang, Shuang-Hua Luo, Wan-Fan Tian, Jun-Ni Tang and Ji Liu
Biomolecules 2025, 15(10), 1357; https://doi.org/10.3390/biom15101357 - 24 Sep 2025
Viewed by 25
Abstract
To express and purify staphylococcal enterotoxin M (SEM) using immobilized metal affinity chromatography (IMAC), a signal peptide-truncated (ΔNsp) wild-type SEM (SEMWT) was N-terminally fused in pET-28a(+) to a polyhistidine tag (His-) and thrombin cleavage site (TCS; LVPR↓GS), generating His [...] Read more.
To express and purify staphylococcal enterotoxin M (SEM) using immobilized metal affinity chromatography (IMAC), a signal peptide-truncated (ΔNsp) wild-type SEM (SEMWT) was N-terminally fused in pET-28a(+) to a polyhistidine tag (His-) and thrombin cleavage site (TCS; LVPR↓GS), generating His-TCS-ΔNspSEMWT. Unexpectedly, 4 °C desalting reduced the fusion protein’s molecular weight by ~2.0 kDa on sodium dodecyl sulfate-polyacrylamide gel electrophoresis (SDS-PAGE). N-terminal sequencing and mass spectrometry identified cleavage specifically at the arginine (R) and glycine (G) peptide bond (R–G bond) within the TCS motif. AlphaFold 3 revealed an exposed serine protease catalytic triad: histidine 172, serine 178, and aspartic acid 212 (H172/S178/D212) in the β-grasp domain, suggesting intrinsic thrombin-like activity (TLA). Sequential IMAC and size-exclusion high-performance liquid chromatography (SE-HPLC) purification eliminated contaminant concerns, while chromogenic substrate S-2238 (S-2238) assays demonstrated increasing specific activity and purification fold, supporting intrinsic TLA. Critically, the mutation of serine at position 178 to alanine (His-TCS-ΔNspSEMS178A) abolished TLA but preserved the secondary/tertiary structure, confirming the activity’s origin within the wild-type construct. Molecular dynamics (MD) simulations probed the atomistic mechanism for specific R–G bond cleavage. This work establishes a foundation for understanding ΔNspSEMWT’s TLA. Full article
(This article belongs to the Section Enzymology)
Show Figures

Figure 1

26 pages, 25756 KB  
Article
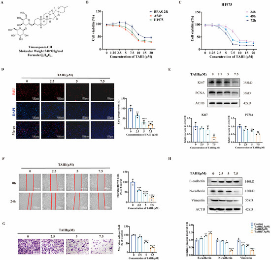
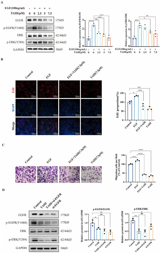
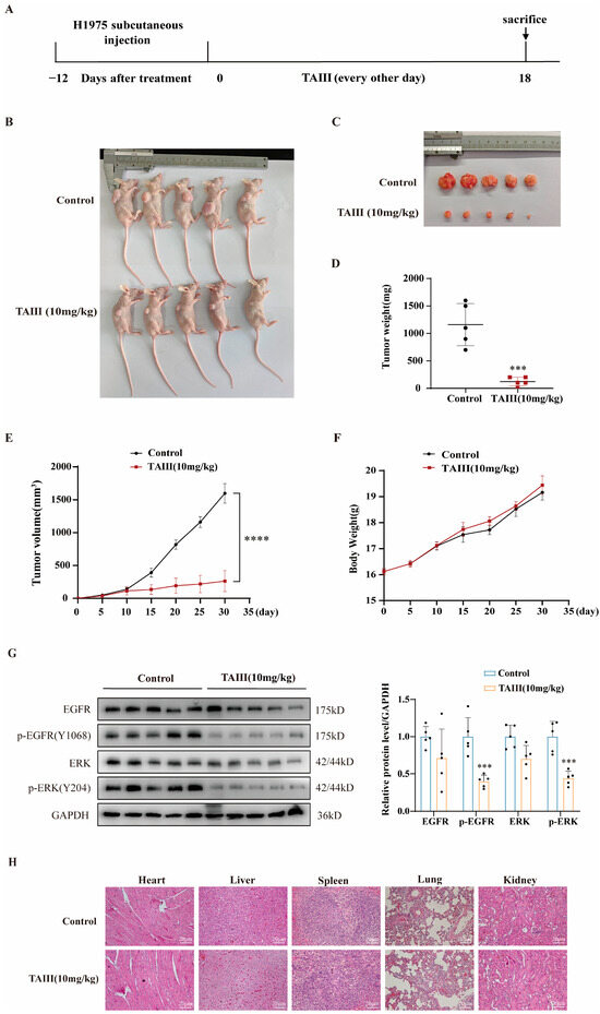
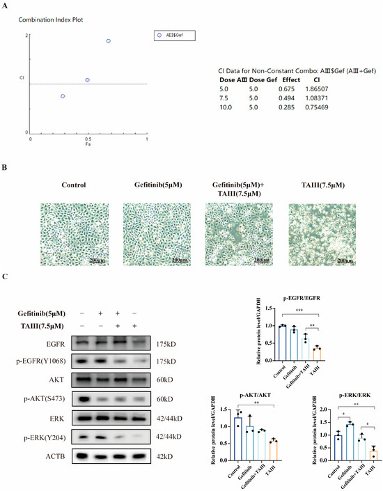
TAIII Suppresses the Growth of T790M-Mutant Non-Small-Cell Lung Cancer by Targeting the EGFR/ERK Signaling Pathway
by Shang Gao, Ying Luan, Xinhao Yu, Ludan Wang, Xuefeng Huang, Jian Yang and Wei Liu
Pharmaceuticals 2025, 18(10), 1431; https://doi.org/10.3390/ph18101431 - 24 Sep 2025
Viewed by 141
Abstract
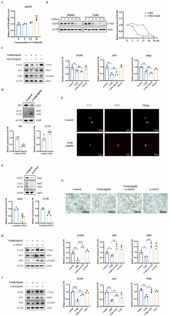
Background/Objectives: First-generation EGFR tyrosine kinase inhibitors (EGFR-TKIs) are standard first-line treatments for advanced non-small-cell lung cancer (NSCLC). However, acquired resistance often develops via secondary T790M mutations, necessitating new therapies. Timosaponin AIII (TAIII) shows antitumor activity and has been found to suppress EGFR [...] Read more.
Background/Objectives: First-generation EGFR tyrosine kinase inhibitors (EGFR-TKIs) are standard first-line treatments for advanced non-small-cell lung cancer (NSCLC). However, acquired resistance often develops via secondary T790M mutations, necessitating new therapies. Timosaponin AIII (TAIII) shows antitumor activity and has been found to suppress EGFR phosphorylation. This study aimed to evaluate the therapeutic potential of TAIII in overcoming T790M-mediated resistance in NSCLC and elucidate its underlying molecular mechanisms. Methods: We evaluated the inhibitory effects of TAIII on proliferation (EdU assay) and migration (Transwell assay) in T790M-mutated H1975 cells. EGFR phosphorylation and downstream signaling were analyzed by Western blotting. Molecular docking was employed to predict the binding of TAIII to EGFR, while CETSA (cellular thermal shift assay) and SIP (Stability of Interaction Partners) assays were used to validate TAIII-EGFR interaction stability. The in vivo antitumor efficacy was further confirmed in nude mouse xenograft models. Results: TAIII inhibited H1975 cell proliferation and migration by downregulating p-EGFR (Y1068) and ERK signaling. Docking showed stable TAIII binding in the EGFR kinase domain via hydrogen bonds at THR-776 and PRO-770, confirmed by CETSA and SIP. At high concentrations, TAIII induced EGFR degradation through autophagy–lysosome pathways. TAIII monotherapy outperformed combinations with gefitinib (CI > 1). Xenograft models confirmed its potent antitumor effect via EGFR phosphorylation inhibition. Conclusions: TAIII demonstrates substantial therapeutic potential for overcoming T790M-mediated resistance in NSCLC by its dual mechanism of EGFR signaling inhibition and receptor degradation, supporting further preclinical and clinical development. Full article
(This article belongs to the Section Pharmacology)
Show Figures

Figure 1

11 pages, 230 KB  
Article
Factors Associated with the Detection of Actionable Genomic Alterations Using Liquid Biopsy in Biliary Tract Cancer
by Hiroshi Shimizu, Rei Suzuki, Hiroyuki Asama, Kentaro Sato, Kento Osawa, Rei Ohira, Keisuke Kudo, Mitsuru Sugimoto and Hiromasa Ohira
Cancers 2025, 17(18), 3071; https://doi.org/10.3390/cancers17183071 - 19 Sep 2025
Viewed by 180
Abstract
Background: Blood-based comprehensive genomic profiling (CGP), a form of liquid biopsy, is often used for biliary tract cancer (BTC) when tissue-based CGP (tissue CGP) is unavailable, despite lower detection rates. This study explored factors linked to detecting actionable genomic alterations to optimize [...] Read more.
Background: Blood-based comprehensive genomic profiling (CGP), a form of liquid biopsy, is often used for biliary tract cancer (BTC) when tissue-based CGP (tissue CGP) is unavailable, despite lower detection rates. This study explored factors linked to detecting actionable genomic alterations to optimize its use. Methods: We retrospectively analyzed BTC cases in Japan’s C-CAT (June 2019–January 2025), restricting panel comparisons to FoundationOne® CDx (F1; n = 5019) and FoundationOne® Liquid CDx (F1L; n = 1550). Missing covariates were handled by multiple imputations (m = 20). Between-panel balance used 1:1 propensity-score matching (caliper 0.2). Outcomes were modeled with logistic regression. Targets included MSI-H, TMB-H, FGFR2/RET/NTRK fusions, BRAF V600E, KRAS G12C, IDH1 mutations, and ERBB2 amplification. An exploratory analysis stratified results by the number of prespecified enrichment factors (0–4). Liquid biopsy was performed using plasma-based comprehensive genomic profiling assays (FoundationOne® Liquid). Results: Missingness was low; after matching (n = 1549 per group) covariates were well balanced (all|SMD|≤0.05). Detection of any actionable alteration was lower with F1L than F1 (16.8% vs. 24.8%; OR 0.61, 95% CI 0.49–0.75; p < 0.001). F1L also had lower TMB-H (OR 0.62, 0.43–0.90; p = 0.01) and ERBB2 amplification (OR 0.42, 0.31–0.57; p < 0.001), with no significant differences for MSI-H, IDH1, KRAS G12C, or BRAF V600E. Within F1L, non-perihilar location (OR 2.05), liver (1.90), lymph-node (1.41), and lung metastases (1.52) predicted detection of actionable genomic alterations. F1L detection increased from 5.8% (zero factors) to 32.8% (four factors), approximating tissue at three factors. Conclusions: The utility of liquid biopsy can be maximized by carefully selecting samples on the basis of conditions that increase the detection rate. Full article
(This article belongs to the Section Cancer Informatics and Big Data)
24 pages, 5198 KB  
Article
Artificial Intelligence-Enhanced Precision Medicine Reveals Prognostic Impact of TGF-Beta Pathway Alterations in FOLFOX-Treated Early-Onset Colorectal Cancer Among Disproportionately Affected Populations
by Fernando C. Diaz, Brigette Waldrup, Francisco G. Carranza, Sophia Manjarrez and Enrique Velazquez-Villarreal
Int. J. Mol. Sci. 2025, 26(18), 9067; https://doi.org/10.3390/ijms26189067 - 17 Sep 2025
Viewed by 257
Abstract
Early-onset colorectal cancer (EOCRC; <50 years) incidence is increasing most rapidly among Hispanic/Latino (H/L) populations. While the transforming growth factor–beta (TGF-β) pathway influences colorectal cancer (CRC) progression, its prognostic role in FOLFOX-treated EOCRC, particularly in H/L patients, is unclear. We analyzed 2515 CRC [...] Read more.
Early-onset colorectal cancer (EOCRC; <50 years) incidence is increasing most rapidly among Hispanic/Latino (H/L) populations. While the transforming growth factor–beta (TGF-β) pathway influences colorectal cancer (CRC) progression, its prognostic role in FOLFOX-treated EOCRC, particularly in H/L patients, is unclear. We analyzed 2515 CRC cases (H/L = 266; NHW = 2249) stratified by ancestry, age at onset, and FOLFOX treatment using Fisher’s exact, chi-square, and Kaplan–Meier analyses. We then applied AI-HOPE and AI-HOPE-TGFβ, conversational artificial intelligence (AI) platforms that integrate clinical, genomic, and treatment data, to perform complex, natural language-driven queries requiring multi-parameter integration. TGF-β pathway alterations occurred in 28–39% of H/L and 23–31% of NHW patients, with SMAD4 being the predominant driver. BMPR1A mutations were enriched in FOLFOX-treated EO H/L patients (5.5% vs. 1.1% EO NHW; p = 0.0272), while late-onset NHW non-FOLFOX cases had higher SMAD2/TGFBR2 mutation rates. In FOLFOX-treated EO H/L patients, TGF-β pathway alterations predicted poorer survival (p = 0.029); no survival impact was seen in other groups. SMAD4 mutations were less frequent in EO H/L than in EO NHW receiving FOLFOX (2.74% vs. 13.87%; p = 0.013). TGF-β pathway alterations may serve as ancestry- and treatment-specific biomarkers of poor prognosis in FOLFOX-treated EO H/L CRC. AI-enabled integration accelerated biomarker discovery, supporting precision medicine. Full article
(This article belongs to the Special Issue Molecular Diagnosis and Treatment of Colorectal Cancer)
Show Figures

Figure 1

15 pages, 1687 KB  
Article
Comprehensive Characterization of a Cluster of Mucopolysaccharidosis IIIB in Ecuador
by María Lucía Castro Moreira, Yorran Hardman Araújo Montenegro, Angélica Salatino-Oliveira, Héctor Quintero Montano, Rodolfo F. Niz Bareiro, Simone Silva dos Santos-Lopes, Thiago Ramos da Silva, Lucas Kelvy Sales Azevedo, Karyme Beatrice Lourenço da Silva, Affonso Weslley de Almeida Moreira, Suzany Silva Araujo, Francyne Kubaski, Franciele Barbosa Trapp, Ana Carolina Brusius-Facchin, Fernanda Medeiros Sebastião, Kristiane Michelin-Tirelli, Guilherme Baldo, Roberto Giugliani and Durval Palhares
Diagnostics 2025, 15(18), 2337; https://doi.org/10.3390/diagnostics15182337 - 15 Sep 2025
Viewed by 319
Abstract
Background/Objectives: Sanfilippo Syndrome type B or Mucopolysaccharidosis type IIIB (MPS IIIB, OMIM 252920) is a lysosomal storage disease caused by deficiency of alpha-N-acetylglucosaminidase (NAGLU, E.C. 3.2.1.50) due to pathogenic variants in the NAGLU gene (17q21.2). The disease is characterized by progressive neurological manifestations, [...] Read more.
Background/Objectives: Sanfilippo Syndrome type B or Mucopolysaccharidosis type IIIB (MPS IIIB, OMIM 252920) is a lysosomal storage disease caused by deficiency of alpha-N-acetylglucosaminidase (NAGLU, E.C. 3.2.1.50) due to pathogenic variants in the NAGLU gene (17q21.2). The disease is characterized by progressive neurological manifestations, marked by cognitive decline, with relatively mild somatic involvement. We aim to present relevant information on a cluster of MPS IIIB identified in Ecuador, particularly regarding their clinical, biochemical, genetic, demographic, and ancestry characteristics. Methods: We present a characterization of a clinical, biochemical, genetic and demographic cluster of MPS IIIB patients in Ecuador, located in four main regions: Manabí, Guayas, Los Ríos, and Santo Domingo de los Tsáchilas. The patients included were diagnosed due to increased levels of urinary glycosaminoglycans (uGAG), plus deficient activity of NAGLU, and/or identification of biallelic pathogenic mutations in the NAGLU gene. Patients’ charts were reviewed for biochemical findings, medical history, clinical manifestations and assessments. Results: We present the results of clinical, biochemical, genetic and demographic characterization of a cluster in Ecuador with 24 patients identified with Sanfilippo syndrome type IIIB, resulting in an estimated incidence of 1.5/100,000. The mean age at diagnosis was 8.8 years, with symptom onset at 4.5 years on average. All patients exhibited elevated levels of uGAG and undetectable NAGLU activity, and all of them presented the c.1487T>C (p.Leu496Pro) variant in the NAGLU gene in homozygosis, indicating a possible founder effect, with the exception of one heterozygous one (p.Leu496Pro/p.Arg482Gln). A positive correlation between age of diagnosis and the concentration of one isoform of heparan sulfate (HS-OS) was found (p < 0.05). Clinical findings included neuropsychomotor developmental delay (75%), neurological regression (65%), hepatomegaly (55%), growth deficiency (50%), coarse facies (45%) and hernia (40%). Male patients presented earlier onset of symptoms. Maternal ancestry was successfully determined for 21 of the 24 patients. The majority were of Native American ancestry (71.4%), followed by European (19%), African (4.8%), and Asian (4.8%) lineages. Haplogroup A was the most prevalent (42.9%), followed by haplogroups D (19%), C, U, and H (each 9.5%), and R and L2 (each 4.8%). Conclusions: Ancestry can indicate a possible mechanism to explain the heterogeneous symptomatic presentation. These findings highlight the need for further research on genetic and environmental influences on disease severity in this population. Full article
(This article belongs to the Special Issue Insights into Pediatric Genetics)
Show Figures

Figure 1

16 pages, 500 KB  
Review
The Skin Barrier: A System Driven by Phase Separation
by Fengjiao Yu, Lu Leng, Haowen Wang, Mengmeng Du, Liang Wang and Wenhua Xu
Cells 2025, 14(18), 1438; https://doi.org/10.3390/cells14181438 - 15 Sep 2025
Viewed by 406
Abstract
The mammalian epidermis forms a critical barrier against environmental insults and water loss. The formation of its outermost layer, the stratum corneum, involves a rapid terminal differentiation process that has traditionally been explained by the “bricks and mortar” model. Recent advances reveal a [...] Read more.
The mammalian epidermis forms a critical barrier against environmental insults and water loss. The formation of its outermost layer, the stratum corneum, involves a rapid terminal differentiation process that has traditionally been explained by the “bricks and mortar” model. Recent advances reveal a more dynamic mechanism governed by intracellular liquid–liquid phase separation (LLPS). This review proposes that the lifecycle of the granular layer is orchestrated by LLPS. Evidence is synthesized showing that keratohyalin granules (KGs) are biomolecular condensates formed by the phase separation of the intrinsically disordered protein filaggrin (FLG). The assembly, maturation, and pH-triggered dissolution of these condensates are essential for cytoplasmic remodeling and the programmed flattening of keratinocytes, a process known as corneoptosis. In parallel, an LLPS-based signaling pathway is described in which the kinase RIPK4 forms condensates that activate the Hippo pathway, promoting transcriptional reprogramming and differentiation. Together, these structural and signaling condensates drive skin barrier formation. This review further reinterprets atopic dermatitis, ichthyosis vulgaris, and Bartsocas-Papas syndrome as diseases of aberrant phase behavior, in which pathogenic mutations alter condensate formation or material properties. This integrative framework offers new insight into skin biology and suggests novel opportunities for therapeutic intervention through biophysics-informed biomaterial and regenerative design. Full article
(This article belongs to the Section Cellular Biophysics)
Show Figures

Figure 1

12 pages, 453 KB  
Article
Determination of a New Biomarker at the Level of Gene Alteration in Cisplatin Ototoxicity
by Deniz Kızmazoğlu, Aylin Erol, Tekincan Çağrı Aktaş, Yüksel Olgun, Ayşe Banu Demir, Zekiye Altun, Safiye Aktaş and Nur Olgun
Int. J. Mol. Sci. 2025, 26(18), 8880; https://doi.org/10.3390/ijms26188880 - 12 Sep 2025
Viewed by 231
Abstract
Cisplatin is an alkylating chemotherapeutic drug used in the treatment of many pediatric solid tumors, and cisplatin ototoxicity is characterized by sensorineural, bilateral, irreversible, and progressive hearing loss. The aim of this study is to identify biomarkers that may serve as predictors of [...] Read more.
Cisplatin is an alkylating chemotherapeutic drug used in the treatment of many pediatric solid tumors, and cisplatin ototoxicity is characterized by sensorineural, bilateral, irreversible, and progressive hearing loss. The aim of this study is to identify biomarkers that may serve as predictors of cisplatin-induced ototoxicity in pediatric cancers. In our preliminary study, patients with severe hearing loss were analyzed using the comparative genomic hybridization (CGH) method. Mutations were identified in the following genes: ADAM6, SIX3, GNAS, NDUFV1, H19, DEFA4, and ZIM2. Based on these data, we aimed to investigate the mutation status of these candidate genes in a larger population of pediatric cancer patients treated with cisplatin. DNA samples were extracted from the mononuclear cells of peripheral blood samples obtained from 82 patients. These genes were analyzed using the RT-PCR technique, and ototoxicity was assessed using the Brock and Muenster classifications. Hearing loss was detected in 28% of patients; 76.8% and 23.2% had mild and severe hearing loss, respectively. A significant correlation was found between ZIM2 gene amplification and the presence of ototoxicity (rho = 0.461, p = 0.003), especially in advanced-stage cancer patients with severe hearing loss (rho = 0.38, p = 0.017). Our findings suggest that ZIM2 is a promising biomarker for predicting cisplatin ototoxicity. Full article
(This article belongs to the Special Issue Hearing Loss: Molecular Biological Insights)
Show Figures

Figure 1

34 pages, 17016 KB  
Article
Investigation of the Expression, Localization, and Acidosis-Associated Conformational Changes in Connexin 43 in Traumatic Brain Injury with the Development of a Neural Network Model for Assessing Systemic Inflammation
by Chizaram Nwosu, Evgeniya Kirichenko, Stanislav Bachurin, Mikhail Petrushan, Alexey Ermakov, Rozaliia Nabiullina, Marya Kaplya, Alexander Logvinov and Stanislav Rodkin
Int. J. Mol. Sci. 2025, 26(18), 8855; https://doi.org/10.3390/ijms26188855 - 11 Sep 2025
Viewed by 299
Abstract
Traumatic brain injury (TBI) is one of the most common forms of neurotrauma, accompanied by significant disruptions in neuronal homeostasis and intercellular communication. A key protein involved in these processes is connexin 43 (Cx43), which facilitates the formation of gap junctions in the [...] Read more.
Traumatic brain injury (TBI) is one of the most common forms of neurotrauma, accompanied by significant disruptions in neuronal homeostasis and intercellular communication. A key protein involved in these processes is connexin 43 (Cx43), which facilitates the formation of gap junctions in the astrocytic network. In this study, using confocal and immunofluorescence microscopy, ultrastructural analysis, and molecular modeling, we investigated the dynamics of Cx43 expression and structural changes in neuroglia during various post-traumatic periods following TBI. It was shown that in the acute phase, 24 h post-injury, there is a reduction in Cx43 expression, accompanied by apoptotic neuronal degradation, disruption of nuclear NeuN localization, and destruction of cellular ultrastructure. By 7 days post-injury, a significant increase in Cx43 levels was observed, along with the formation of protein aggregates associated with pronounced reactive astrogliosis. Peripheral blood analysis revealed persistent neutrophilia, lymphopenia, and reduced monocyte levels, reflecting a systemic inflammatory response and immunosuppression, which was corroborated by a custom-trained neural network-based computer vision model. Linear regression and correlation analyses further identified a strong positive association between normalized monocyte levels and Cx43 expression, a moderate negative correlation with lymphocytes, and no significant correlation with neutrophils. Using a custom-built computer vision model, we confirmed these hematological trends and detected subtle changes, such as early increases in platelet counts, that were not captured by manual evaluation. The model demonstrated strong performance in classifying common blood cell types and proved to be a valuable tool for monitoring dynamic post-traumatic shifts in blood. Molecular dynamics modeling of Cx43 identified a pH-dependent mechanism of conformational reorganization under post-traumatic acidosis, mediated by the interaction between protonated His142 and Glu103. This mechanism mimics the structural consequences of the pathogenic E103K mutation and may play a critical role in the neurotoxic effects of Cx43 in TBI. These findings highlight the complexity of Cx43 regulation under traumatic conditions and its potential significance as a target for neuroprotective therapy. Full article
(This article belongs to the Special Issue The Function of Glial Cells in the Nervous System: 2nd Edition)
Show Figures

Figure 1

18 pages, 3443 KB  
Article
Molecular Characterization of the GALC Mutation Thr112Ala Causing Krabbe Disease
by Lukas Heger, Piet Ankermann and Eileen Socher
Int. J. Mol. Sci. 2025, 26(17), 8647; https://doi.org/10.3390/ijms26178647 - 5 Sep 2025
Viewed by 733
Abstract
Krabbe disease is a rare and severe lysosomal disorder affecting the white matter of the central and peripheral nervous system. It is characterized by neurodegeneration, with the most common form being infantile Krabbe disease, typically diagnosed within the first year of life. This [...] Read more.
Krabbe disease is a rare and severe lysosomal disorder affecting the white matter of the central and peripheral nervous system. It is characterized by neurodegeneration, with the most common form being infantile Krabbe disease, typically diagnosed within the first year of life. This autosomal-recessive disease is caused by mutations in the GALC gene, which encodes the lysosomal enzyme β-galactocerebrosidase. This study focuses on a β-galactocerebrosidase variant, with Thr112Ala identified as a homozygous mutation in a patient with infantile Krabbe disease. To understand the structural effects of this mutation, we conducted all-atom molecular dynamics simulations of both the mutant and wild-type (wt) enzymes at cytosolic (pH 7.0) and lysosomal pH (pH 4.5), as β-galactocerebrosidase is localized in the lysosome. The results showed differences in protein flexibility, the hydrogen bond network, and the stability of secondary structure elements between the wild type and mutant enzymes. Additionally, the mutation affected the size of the substrate-binding pocket at lysosomal pH, even though the mutation site is not part of the active/binding site of the enzyme. These findings provide valuable insights into how the mutation impacts the structure of β-galactocerebrosidase in the lysosomal environment, contributing to the understanding of Krabbe disease’s molecular mechanisms. Full article
(This article belongs to the Special Issue Structure, Function and Dynamics in Proteins: 3rd Edition)
Show Figures

Figure 1

16 pages, 2280 KB  
Article
Modification of H1N1 Influenza Luciferase Reporter Viruses Using StopGo Translation and/or Mouse-Adapted Mutations
by Po-Ling Chen, Guohua Yang, Chet Ojha, Balaji Banoth and Charles J. Russell
Viruses 2025, 17(9), 1211; https://doi.org/10.3390/v17091211 - 5 Sep 2025
Viewed by 702
Abstract
Reporter viruses are valuable tools for studying infections at the cellular level and in living animals. They also enable rapid, high-throughput antiviral drug screening and serological studies. We previously developed a bioluminescence-based reporter virus, rTN09-PA-Nluc, derived from influenza A/Tennessee/1-560/2009 (TN09, pH1N1) in which [...] Read more.
Reporter viruses are valuable tools for studying infections at the cellular level and in living animals. They also enable rapid, high-throughput antiviral drug screening and serological studies. We previously developed a bioluminescence-based reporter virus, rTN09-PA-Nluc, derived from influenza A/Tennessee/1-560/2009 (TN09, pH1N1) in which a NanoLuc (Nluc) reporter protein was fused to the PA protein. Reduced growth of rTN09-PA-Nluc in MDCK cells and mice was restored by mutations arising from mouse adaptation. Here, to test the hypothesis that the growth defect resulted from the PA-Nluc protein fusion, we generated the luciferase reporter virus rTN09-PA-Nluc/SG, which undergoes StopGo translation to yield separate PA and NLuc proteins along with a proportion of the PA-Nluc fusion. The rTN09-PA-Nluc/SG virus had greater protein expression and increased replication in MDCK cells compared to rTN09-PA-Nluc. The reporter virus encoding StopGo translation was superior to the virus without it in bioluminescence-based virus neutralization assays in vitro, providing results in 24 h as opposed to 3 days using unmodified influenza virus and standard neutralization assay protocols. However, the reporter virus encoding StopGo translation remained attenuated in mice. Mouse-adaptive mutations were needed for full virulence and efficient non-invasive imaging in mice. Overall, these findings demonstrate the benefit of incorporating StopGo translation into influenza reporter viruses for in vitro assays, yet mouse-adapted mutations appeared superior in mice. Full article
(This article belongs to the Section Animal Viruses)
Show Figures

Figure 1

14 pages, 1256 KB  
Article
Somatic Mutation Detection in Tumor Tissue and Matched Cell-Free DNA Using PCR-Based Methods in Pancreatic Cancer Patients Undergoing Upfront Resection
by Hana Zavrtanik Čarni, David Badovinac, Tanja Blagus, Katja Goričar, Branislava Ranković, Alenka Matjašič, Andrej Zupan, Aleš Tomažič and Vita Dolžan
Int. J. Mol. Sci. 2025, 26(17), 8518; https://doi.org/10.3390/ijms26178518 - 2 Sep 2025
Viewed by 368
Abstract
Somatic mutations in KRAS and TP53 are among the most common genetic alterations in pancreatic ductal adenocarcinoma (PDAC). Advances in PCR-based technologies now enable the detection of these mutations in tumor tissue and cell-free DNA (cfDNA), providing a minimally invasive approach to assess [...] Read more.
Somatic mutations in KRAS and TP53 are among the most common genetic alterations in pancreatic ductal adenocarcinoma (PDAC). Advances in PCR-based technologies now enable the detection of these mutations in tumor tissue and cell-free DNA (cfDNA), providing a minimally invasive approach to assess tumor burden. However, in resectable PDAC, circulating tumor DNA (ctDNA) may represent less than 0.1% of total cfDNA, requiring highly sensitive detection methods. The aim of our study was to assess two PCR-based assays—competitive allele-specific PCR (castPCR) and digital PCR (dPCR)—for detecting selected somatic mutations in tumor tissue, cfDNA, and extracellular vesicle-associated DNA (EV-DNA) from plasma. Matched primary tumor and preoperative plasma samples were collected from 50 patients undergoing upfront resection for PDAC. CastPCR was used for detecting selected KRAS, TP53, SMAD4, and CDKN2A mutations in tumor DNA. Additionally, dPCR was used to analyze KRAS and TP53 mutations in tumor DNA as well as cfDNA and EV-DNA. The concordance between both platforms was 71.4% for KRAS p.G12D and 58.3% for the analysis of TP53 p.R273H mutations in tumor tissue. However, dPCR detected these mutations in an additional 28.6% and 39.6% of samples, respectively. In cfDNA, dPCR identified KRAS p.G12D in 10.2% and TP53 p.R273H in 2.0% of samples. Mutation detection in EV-DNA was limited by low DNA yield. Both platforms proved effective for tumor DNA analysis, with dPCR offering greater sensitivity. Somatic mutation detection from liquid biopsy using dPCR further supports its potential utility in the preoperative setting. Full article
Show Figures

Figure 1

Back to TopTop