Sign in to use this feature.

Years

Between: -

Subjects

remove_circle_outline
remove_circle_outline
remove_circle_outline
remove_circle_outline
remove_circle_outline
remove_circle_outline
remove_circle_outline
remove_circle_outline
remove_circle_outline

Journals

remove_circle_outline
remove_circle_outline
remove_circle_outline
remove_circle_outline

Article Types

Countries / Regions

remove_circle_outline
remove_circle_outline
remove_circle_outline
remove_circle_outline

Search Results (159)

Search Parameters:
Keywords = Grm7

Order results
Result details
Results per page
Select all
Export citation of selected articles as:
24 pages, 4510 KB  
Article
Response of Well-Graded Gravel–Rubber Mixtures in Triaxial Compression: Application of a Critical State-Based Generalized Plasticity Model
by Angela Fiamingo and Gabriele Chiaro
Geotechnics 2025, 5(4), 75; https://doi.org/10.3390/geotechnics5040075 - 3 Nov 2025
Viewed by 157
Abstract
The reuse of rubber inclusions obtained from End-of-Life Tires (ELTs) offers both environmental and technical benefits in civil engineering applications, reducing landfill disposal and enhancing the dynamic properties of geomaterials. The use of well-graded Gravel–Rubber Mixtures (wgGRMs), produced by blending well-graded [...] Read more.
The reuse of rubber inclusions obtained from End-of-Life Tires (ELTs) offers both environmental and technical benefits in civil engineering applications, reducing landfill disposal and enhancing the dynamic properties of geomaterials. The use of well-graded Gravel–Rubber Mixtures (wgGRMs), produced by blending well-graded gravel with granulated rubber, has been investigated for use in different geotechnical applications. The percentage of rubber inclusions included in wgGRMs significantly modifies the mechanical response of these mixtures, influencing stiffness, strength, dilatancy and dynamic properties. Due to the material heterogeneity (i.e., stiff gravel and soft rubber), the effective implementation of wgGRMs requires the development of constitutive models that can capture the non-linear stress–strain response of wgGRMs subjected to representative in situ loading conditions. In this study, a critical state-based generalized plasticity model is presented and tailored for wgGRMs. Calibration is performed using experimental data from isotropically consolidated drained triaxial tests on wgGRMs with different rubber contents. It is shown that the model accurately reproduces key features observed experimentally, including post-peak strain softening, peak strength variation, and volumetric changes across different confining pressure levels and rubber content fractions. This model represents a useful tool for predicting the behavior of wgGRMs in engineering practice, supporting the reuse of ELT-derived rubber. Full article
Show Figures

Figure 1

18 pages, 392 KB  
Article
Advancing Pediatric Cognitive Health: Psychometric Evaluation and IRT- and Regression-Based Norms for Two Neuropsychological Measures in Colombian Children and Adolescents
by Eliana María Fuentes Mendoza, Laiene Olabarrieta-Landa, Clara Sancho-Domingo, Oscar Teijido, Juan Carlos Arango-Lasprilla and Diego Rivera
Healthcare 2025, 13(21), 2683; https://doi.org/10.3390/healthcare13212683 - 23 Oct 2025
Viewed by 820
Abstract
Objective: To evaluate the psychometric properties of the short version of the Token Test (SVTT) and the Rey–Osterrieth Complex Figure (ROCF) using an item response theory (IRT) framework and to establish normative data for Colombian children and adolescents based on ability scores. Methods: [...] Read more.
Objective: To evaluate the psychometric properties of the short version of the Token Test (SVTT) and the Rey–Osterrieth Complex Figure (ROCF) using an item response theory (IRT) framework and to establish normative data for Colombian children and adolescents based on ability scores. Methods: A total of 668 healthy participants aged 6–17 years took part in this study. Factorial structure was assessed through confirmatory factor analysis (CFA). Item parameters were estimated using a two-parameter logistic (2PL) model for the SVTT, which accounts for both item difficulty and discrimination in dichotomous responses, and a graded response model (GRM) for the ROCF, suitable for items scored on ordered categories reflecting increasing levels of performance accuracy and Differential Item Functioning (DIF) analysis was conducted to assess potential bias related to sex. Reliability was examined using the Test Information Function (TIF), internal consistency throughout Cronbach’s alpha, and the influence of sociodemographic variables was analyzed through regression models. Results: CFA confirmed unidimensionality for all measures. For most items, moderate-to-low ability was sufficient to achieve the highest scores in the ROCF, and low ability in the SVTT. DIF analysis indicated no meaningful sex-related bias in any of the subtests. Both tests showed excellent reliability and internal consistency. Copy scores were influenced by polynomial age and parents’ mean years of education (MPE), while both immediate recall in the ROCF and SVTT were affected by MPE and the interaction of logarithmic age. Conclusions: This study provides strong psychometric evidence and, together with the integration of digital tools for generating normative data, represents a meaningful advancement in neuropsychological assessment. Full article
(This article belongs to the Section Women’s and Children’s Health)
Show Figures

Figure 1

22 pages, 4448 KB  
Article
Genome-Wide Association Study Revealed Candidate Genes Associated with Litter Size, Weight, and Body Size Traits in Tianmu Polytocous Sheep (Ovis aries)
by Wenna Liu, Shengchao Ma, Qingwei Lu, Sen Tang, Nuramina Mamat, Yaqian Wang, Wei Hong, Xiangrong Hu, Cuiling Wu and Xuefeng Fu
Biology 2025, 14(10), 1446; https://doi.org/10.3390/biology14101446 - 20 Oct 2025
Viewed by 427
Abstract
Reproductive and growth traits are key economic traits in sheep. This study aims to identify key single nucleotide polymorphisms (SNPs) and candidate genes associated with reproductive and growth traits in Tianmu polytocous sheep through a genome-wide association study (GWAS). The findings are expected [...] Read more.
Reproductive and growth traits are key economic traits in sheep. This study aims to identify key single nucleotide polymorphisms (SNPs) and candidate genes associated with reproductive and growth traits in Tianmu polytocous sheep through a genome-wide association study (GWAS). The findings are expected to provide both a theoretical foundation for molecular breeding in this breed and novel insights into the genetic basis of ovine reproductive and growth performance. This study took 483 adult Tianmu polytocous ewes as the research subjects, collected their lambing records, measured their phenotypic values of growth traits (3 weight and 11 body size traits), and collected their blood samples for whole-genome resequencing to identify SNPs in the Tianmu polytocous sheep genome. The results identified a total of 9,499,019 (3× coverage) and 27,413,216 (30× coverage) high-quality SNPs in the Tianmu polytocous sheep genome. Subsequently, the association analysis between SNPs and reproductive and growth traits was conducted using a mixed linear model. A total of 92, 66, 18, 28, 6, 42, 3, 3, 6, 1, 12, 3, 22, 8, 6, and 3 SNPs were found associated with litter size at first parity, litter size at second parity, litter size at third parity, litter size at fourth parity, birth weight, weaning weight, body height, withers height, body length, head length, head width, cannon bone circumference, forelimb height, chest girth, chest depth, and withers width, respectively. Further, based on SNP annotation, Gene Ontology (GO) and Kyoto Encyclopedia of Genes and Genomes (KEGG) enrichment analysis, candidate genes associated with the reproductive and growth traits were identified. Among these genes, 11 LOC, DEPTOR, GNG12, GRM7, PTH, PTH2R, WWOX, INHA, and NRG3 are candidate genes associated with litter size at first parity or litter size at third parity. These genes are involved in the G protein-coupled receptor signaling pathway, G protein-coupled receptor activity, ovarian tissue development, and hormone secretion. Additionally, TFRC and NTN1 are candidate genes associated with birth weight, while five UGT1A and CASR are candidate genes associated with weaning weight. These candidate genes are primarily involved in lipid metabolism. Finally, the following genes were identified as candidates associated with specific traits: DLG2, TMEM126A, and TMEM126B with body height; DSCAM and SCN8A with body length; BARX1 with cannon bone circumference; four LOC genes with forelimb height; EPHA4 with chest depth; and MRS2 with withers width. Full article
(This article belongs to the Section Genetics and Genomics)
Show Figures

Figure 1

21 pages, 618 KB  
Review
Inherited Retinal Diseases with High Myopia: A Review
by Cyndy Liu, Narin Sheri and Matthew D. Benson
Genes 2025, 16(10), 1183; https://doi.org/10.3390/genes16101183 - 11 Oct 2025
Viewed by 795
Abstract
Inherited retinal dystrophies (IRDs) are a diverse group of monogenic disorders associated with dysfunction of the retina. High myopia, commonly defined as a spherical equivalent ≤ −6.00 D or axial length ≥ 26.5 mm, is a recurring clinical feature across several IRDs, and [...] Read more.
Inherited retinal dystrophies (IRDs) are a diverse group of monogenic disorders associated with dysfunction of the retina. High myopia, commonly defined as a spherical equivalent ≤ −6.00 D or axial length ≥ 26.5 mm, is a recurring clinical feature across several IRDs, and could serve as an early diagnostic clue. This review provides a summary of IRDs associated with high myopia to guide the clinician in establishing a molecular diagnosis for patients. We performed a comprehensive literature review of articles in PubMed, ScienceDirect, and JAMA Network to identify associations between monogenic IRDs and high myopia. Genes associated with IRDs and high myopia clustered into functional categories that included collagen/structural integrity (COL2A1, COL9A1, COL11A1, COL18A1, P3H2), phototransduction and visual cycle (PDE6C, PDE6H, GUCY2D, ARR3, RBP3), ciliary trafficking and microtubule-associated genes (RPGR, RP2, IFT140, CFAP418, FAM161A), synaptic ribbon and bipolar cell signaling (NYX, CACNA1F, TRPM1, GRM6, LRIT3, GPR179), opsin-related genes (OPN1LW, OPN1MW), and miscellaneous categories (VPS13B, ADAMTS18, LAMA1). Associations between IRDs and high myopia spanned stationary and progressive retinal disorders and included both cone-dominant and rod-dominant diseases. High myopia accompanied by other visual symptoms and signs such as nyctalopia, photophobia, or reduced best-corrected visual acuity should heighten suspicion for an underlying IRD. Earlier diagnosis of IRDs for patients could facilitate timely genetic counseling, participation in clinical trials, and interventions for patients to preserve vision.: Full article
Show Figures

Figure 1

18 pages, 3480 KB  
Article
Expression of Genes Encoding Receptors for Classical Neurotransmitters, Neuropeptides and Hormones in the Substantia Nigra, Especially in Dopaminergic Neurons, in Intact Mice and Mouse Models of Parkinson’s Disease
by Dmitry Troshev, Ekaterina Pavlova, Vsevolod Bogdanov and Michael Ugrumov
Cells 2025, 14(19), 1570; https://doi.org/10.3390/cells14191570 - 9 Oct 2025
Viewed by 786
Abstract
Parkinson’s disease (PD) is characterized by degeneration of nigrostriatal dopaminergic neurons (DNs) and movement disorders. Low efficiency of pharmacotherapy requires improvement, e.g., using receptor agonists or antagonists as drugs. Our work aims to initiate these developments by studying the expression levels of genes [...] Read more.
Parkinson’s disease (PD) is characterized by degeneration of nigrostriatal dopaminergic neurons (DNs) and movement disorders. Low efficiency of pharmacotherapy requires improvement, e.g., using receptor agonists or antagonists as drugs. Our work aims to initiate these developments by studying the expression levels of genes encoding neurotransmitters, neuropeptides and hormone receptors in substantia nigra pars compacta (SNpc) cells and in isolated DNs in intact mice, and changes in expression of these genes in MPTP mouse models of PD at preclinical and clinical stages. Expression of all 12 studied genes was detected in the SNpc and only 10 in DNs—Cckar and Glp1r were undetectable. In intact mice, the expression of Drd2, Grin2b, Grm1 and Ntsr2 predominates in SNpc tissue, whereas that of Gria2, Chrnb2, Gper1, Igf1r is higher in DNs. In PD models, change in receptor gene expression was detected in DNs but not in SNpc tissue. In the preclinical PD, Drd2 expression increased and Gria2 decreased, whereas in a clinical model, Drd2, Grm1, Ntsr2 expression decreased. Thus, the above genes are expressed in DNs and other cells of SNpc; expression of some genes changes in PD models, which opens up prospects for development of therapy using receptor agonists and antagonists. Full article
Show Figures

Figure 1

29 pages, 2430 KB  
Article
A Federated Fine-Tuning Framework for Large Language Models via Graph Representation Learning and Structural Segmentation
by Yuxin Dong, Ruotong Wang, Guiran Liu, Binrong Zhu, Xiaohan Cheng, Zijun Gao and Pengbin Feng
Mathematics 2025, 13(19), 3201; https://doi.org/10.3390/math13193201 - 6 Oct 2025
Viewed by 814
Abstract
This paper focuses on the efficient fine-tuning of large language models within the federated learning framework. To address the performance bottlenecks caused by multi-source heterogeneity and structural inconsistency, a structure-aware federated fine-tuning method is proposed. The method incorporates a graph representation module (GRM) [...] Read more.
This paper focuses on the efficient fine-tuning of large language models within the federated learning framework. To address the performance bottlenecks caused by multi-source heterogeneity and structural inconsistency, a structure-aware federated fine-tuning method is proposed. The method incorporates a graph representation module (GRM) to model internal structural relationships within text and employs a segmentation mechanism (SM) to reconstruct and align semantic structures across inputs, thereby enhancing structural robustness and generalization under non-IID (non-Independent and Identically Distributed) settings. During training, the method ensures data locality and integrates structural pruning with gradient encryption (SPGE) strategies to balance privacy preservation and communication efficiency. Compared with representative federated fine-tuning baselines such as FedNLP and FedPrompt, the proposed method achieves consistent accuracy and F1-score improvements across multiple tasks. To evaluate the effectiveness of the proposed method, extensive comparative experiments are conducted across tasks of text classification, named entity recognition, and question answering, using multiple datasets with diverse structures and heterogeneity levels. Experimental results show that the proposed approach significantly outperforms existing federated fine-tuning strategies on most tasks, achieving higher performance while preserving privacy, and demonstrating strong practical applicability and generalization potential. Full article
(This article belongs to the Special Issue Privacy-Preserving Machine Learning in Large Language Models (LLMs))
Show Figures

Figure 1

18 pages, 1958 KB  
Article
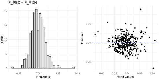
Comparing Genomic and Pedigree Inbreeding Coefficients in the Slovenian Lipizzan Horse as a Case Study for Small Closed Populations
by Barbara Luštrek, Martin Šimon, Klemen Turk, Sanja Bogičević and Klemen Potočnik
Animals 2025, 15(19), 2774; https://doi.org/10.3390/ani15192774 - 23 Sep 2025
Viewed by 447
Abstract
In small, closed populations such as the Lipizzan horse, maintaining genetic diversity while limiting inbreeding is a key challenge in conservation breeding. The Lipizzan is an indigenous Slovenian breed with a small population and restricted gene flow from other subpopulations. Inbreeding is traditionally [...] Read more.
In small, closed populations such as the Lipizzan horse, maintaining genetic diversity while limiting inbreeding is a key challenge in conservation breeding. The Lipizzan is an indigenous Slovenian breed with a small population and restricted gene flow from other subpopulations. Inbreeding is traditionally monitored with pedigree-based coefficients, but these often underestimate realised autozygosity, particularly when pedigree depth is limited. This study compared pedigree-based inbreeding (F_PED) with four genomic estimators (F_HOM, F_ROH, F_HBD, F_GRM) in 329 Slovenian Lipizzan horses genotyped with a 70K SNP array. Data were processed in PLINK and R. Segment-based estimators (F_ROH, F_HBD) revealed higher inbreeding than F_PED and partitioned autozygosity into recent and distant components. F_ROH identified long homozygous segments reflecting recent inbreeding, whereas HBD classification showed that most autozygosity came from distant ancestors. Correlations between pedigree- and genomic-based coefficients were moderate (ρ = −0.18–0.56), while genomic estimators showed strong agreement. These results demonstrate that genomic measures complement pedigree-based metrics by providing a fuller picture of inbreeding and its temporal origin. Incorporating genomic estimators into routine monitoring can improve mate selection, reduce inbreeding depression, and support sustainable management of genetic diversity in the Lipizzan horse, while offering a case study for other small populations with conservation goals. Full article
(This article belongs to the Section Animal Genetics and Genomics)
Show Figures

Figure 1

14 pages, 4649 KB  
Article
Genomic Characterization of the Kazakh Fat-Tailed Coarse-Wool Sheep Breed Using ROH Analysis
by Altynay Kozhakhmet, Zhanerke Akhatayeva, Kairat Dossybayev, Marina Yermekova, Tilek Kapassuly, Kanagat Yergali, Aibyn Torekhanov, Utepbergen Bissenov, Xianyong Lan and Beibit Kulataev
Animals 2025, 15(18), 2714; https://doi.org/10.3390/ani15182714 - 16 Sep 2025
Viewed by 686
Abstract
Sheep breeding is an important sector of livestock production in the Republic of Kazakhstan. The Kazakh fat-tailed coarse-wool sheep holds a prominent position among local breeds due to its high meat productivity, resilience to extreme climatic conditions, and efficient use of pasture resources. [...] Read more.
Sheep breeding is an important sector of livestock production in the Republic of Kazakhstan. The Kazakh fat-tailed coarse-wool sheep holds a prominent position among local breeds due to its high meat productivity, resilience to extreme climatic conditions, and efficient use of pasture resources. This study focuses on the analysis of runs of homozygosity (ROH) to evaluate the genetic diversity level, inbreeding and to detect selection signatures in the Kazakh fat-tailed coarse-wool sheep breed. A total of 500 animals were genotyped using the OvineSNP50 BeadChip (Illumina, San Diego, CA, USA). As a result, a total of 41,728 ROH segments were identified, with an average length of 1.59 Mb, distributed across the entire genome. The most prominent homozygous regions were detected on chromosomes OAR10, OAR13, and OAR22, which might be associated with selection signatures. Genomic inbreeding coefficients (FROH and FGRM) showed a strong positive correlation (r = 0.58, p < 0.001), supporting the effectiveness of ROH-based analysis. Several candidate genes were detected, including MYF5, PRDM16, TGM3, SLC26A4 and SMAD5 which are notably involved in muscle formation, wool traits, and fat metabolism. The findings have substantial practical value for breeding programs and for managing genetic diversity in sheep farming enterprises in the Republic of Kazakhstan. Full article
Show Figures

Figure 1

21 pages, 2258 KB  
Article
Neurotransmitter Genes in the Nucleus Accumbens That Are Involved in the Development of a Behavioral Pathology After Positive Fighting Experiences and Their Deprivation: A Conceptual Paradigm for Data Analysis
by Natalia N. Kudryavtseva, Dmitry A. Smagin, Olga E. Redina, Irina L. Kovalenko, Anna G. Galyamina and Vladimir N. Babenko
Int. J. Mol. Sci. 2025, 26(17), 8580; https://doi.org/10.3390/ijms26178580 - 3 Sep 2025
Viewed by 798
Abstract
It has been shown previously that repeated positive fighting experience in daily agonistic interactions is accompanied by the development of psychosis-like behavior, with signs of an addiction-like state associated with changes in the expression of genes encoding the proteins involved in the main [...] Read more.
It has been shown previously that repeated positive fighting experience in daily agonistic interactions is accompanied by the development of psychosis-like behavior, with signs of an addiction-like state associated with changes in the expression of genes encoding the proteins involved in the main neurotransmitter events in some brain regions of aggressive male mice. Fighting deprivation (a no-fight period of 2 weeks) causes a significant increase in their aggressiveness. This paper is aimed at studying—after a period of fighting deprivation—the involvement of genes (associated with neurotransmitter systems within the nucleus accumbens) in the above phenomena. The nucleus accumbens is known to participate in reward-related mechanisms of aggression. We found the following differentially expressed genes (DEGs), whose expression significantly differed from that in controls and/or mice with positive fighting experience in daily agonistic interactions followed by fighting deprivation: catecholaminergic genes Th, Drd1, Drd2, Adra2c, Ppp1r1b, and Maoa; serotonergic genes Maoa, Htr1a, Htr1f, and Htr3a; opioidergic genes Oprk1, Pdyn, and Penk; and glutamatergic genes Grid1, Grik4, Grik5, Grin3a, Grm2, Grm5, Grm7, and Gad1. The expression of DEGs encoding proteins of the GABAergic system in experienced aggressive male mice mostly returned to control levels after fighting deprivation, except for Gabra5. In light of the conceptual paradigm for analyzing data that was chosen in our study, the aforementioned DEGs associated with the behavioral pathology can be considered responsible for consequences of aggression followed by fighting deprivation, including mechanisms of an aggression relapse. Full article
Show Figures

Figure 1

36 pages, 11682 KB  
Article
Isoliquiritigenin as a Neuronal Radiation Mitigant: Mitigating Radiation-Induced Anhedonia Tendency Targeting Grik3/Grm8/Grin3a via Integrated Proteomics and AI-Driven Discovery
by Boyang Li, Suqian Cheng, Han Zhang and Bo Li
Pharmaceuticals 2025, 18(9), 1307; https://doi.org/10.3390/ph18091307 - 30 Aug 2025
Viewed by 759
Abstract
Background/Objectives: Radiotherapy can cause severe and irreversible brain damage, including cognitive impairment, increased dementia risk, debilitating depression, and other neuropsychiatric disorders. Current radioprotective drugs face limitations, such as single-target inefficacy or manufacturing hurdles. Isoliquiritigenin (ISL), a natural flavonoid derived from licorice root, [...] Read more.
Background/Objectives: Radiotherapy can cause severe and irreversible brain damage, including cognitive impairment, increased dementia risk, debilitating depression, and other neuropsychiatric disorders. Current radioprotective drugs face limitations, such as single-target inefficacy or manufacturing hurdles. Isoliquiritigenin (ISL), a natural flavonoid derived from licorice root, exhibits broad bioactivities. It exhibits anti-inflammatory, anti-cancer, immunoregulatory, hepatoprotective, and cardioprotective activities. This study aimed to elucidate ISL’s neuronal radiation mitigation effects and key targets. Methods: In vitro and in vivo models of radiation-induced neuronal injury were established. ISL’s bioactivities were evaluated through cellular cytotoxicity assays, LDH release, ROS, ATP, glutamate, and GSH levels. In vivo, ISL’s radiation mitigation effect was evaluated with sucrose preference test, IL-β level, histopathological analysis, and Golgi-Cox staining analysis. Proteomics, pathway enrichment, and ensemble models (four machine learning models, weighted gene co-expression network, protein–protein interaction) identified core targets. Molecular docking and dynamic simulations validated ISL’s binding stability with key targets. Results: ISL attenuated radiation-induced cellular cytotoxicity, reduced LDH/ROS, restored ATP, elevated GSH, and mitigated glutamate accumulation. In rats, ISL alleviated anhedonia-like phenotypes and hippocampal synaptic loss. ISL also significantly suppressed radiation-induced neuroinflammation, as evidenced by reduced levels of the pro-inflammatory cytokine IL-1β. Proteomic analysis revealed that ISL’s main protective pathways included the synaptic vesicle cycle, glutamatergic synapse, MAPK signaling pathway, SNARE interactions in vesicular transport, insulin signaling pathway, and insulin secretion. Grm8, Grik3, and Grin3a were identified as key targets using the integrated models. The expression of these targets was upregulated post-radiation and restored by ISL. Molecular docking and dynamic simulations indicated that ISL showed stable binding to these receptors compared to native ligands. Conclusions: ISL demonstrates multi-scale radiation mitigation activities in vitro and in vivo by modulating synaptic and inflammatory pathways, with glutamate receptors as core targets. This work nominates ISL as an important natural product for mitigating radiotherapy-induced neural damage. Full article
Show Figures

Figure 1

21 pages, 3158 KB  
Article
Model of the Influence of Air Pollution and Other Environmental Factors on the Real Estate Market in Warsaw in 2010–2022
by Anna Romanowska, Piotr Oskar Czechowski, Tomasz Owczarek, Maria Szuszkiewicz, Aneta Oniszczuk-Jastrząbek and Ernest Czermański
Sustainability 2025, 17(16), 7505; https://doi.org/10.3390/su17167505 - 20 Aug 2025
Viewed by 774
Abstract
Air pollution has a significant impact on the housing market, both in terms of property prices and buyer preferences, as well as urban development. Below, we present the main aspects of this impact. These may include a decline in property values in polluted [...] Read more.
Air pollution has a significant impact on the housing market, both in terms of property prices and buyer preferences, as well as urban development. Below, we present the main aspects of this impact. These may include a decline in property values in polluted areas, a change in buyer preferences (more buyers are taking environmental factors into account when choosing a home, including air quality—both outdoor and indoor—which translates into increased demand in ‘green’ neighborhoods), the development of energy-efficient and environmentally friendly buildings, the impact on spatial planning and urban policy, health effects, and the rental market. The study showed that air pollution has a significant negative impact on housing prices in Warsaw, particularly in relation to two pollutants: nitrogen dioxide (NO2) and particulate matter (PM2.5). As their concentrations decreased, housing prices increased, with the highest price sensitivity observed for smaller flats on the secondary market. The analysis used GRM and OLS statistical models, which confirmed the significance of the relationship between the concentrations of these pollutants and housing prices (per m2). NO2 had a significant impact on prices in the primary market and on the largest flats in the secondary market, while PM2.5 affected prices of smaller flats in the secondary market. No significant impact of other pollutants, meteorological factors, or their interaction on housing prices was detected. The study also showed that the primary and secondary markets differ significantly, requiring separate analyses. Attempts to combine them do not allow for the precise identification of key price-determining factors. Full article
Show Figures

Figure 1

15 pages, 1286 KB  
Article
Weibull Reliability Based on Random Vibration Performance for Fiber Optic Connectors
by Jesús M. Barraza-Contreras, Manuel R. Piña-Monárrez, María M. Hernández-Ramos and Secundino Ramos-Lozano
Vibration 2025, 8(3), 46; https://doi.org/10.3390/vibration8030046 - 12 Aug 2025
Viewed by 838
Abstract
Communication via optical fiber is increasingly being used in harsh applications where environmental vibration is present. This study involves a Weibull reliability analysis focused on the performance of fiber optic connectors when they are subjected to mechanical random vibration stress to simulate real-world [...] Read more.
Communication via optical fiber is increasingly being used in harsh applications where environmental vibration is present. This study involves a Weibull reliability analysis focused on the performance of fiber optic connectors when they are subjected to mechanical random vibration stress to simulate real-world operating conditions, and the insertion loss (IL) degradation is measurable. By analyzing the testing times and stress levels, the Weibull shape (β) and scale (η) parameters are estimated directly from the maximal and minimal principal IL stresses (σ1, σ2), enabling the prediction of the connector’s reliability with efficiency. The sample size n is derived from the desired reliability (R(t)), and the GR-326 mechanical vibration test (2.306 Grms for six hours) is performed on optical SC angled physical contact (PC) polish fiber endface connectors that are monitored during testing to evaluate the IL transient change in the optical transmission. The method is verified by an experiment performed with σ1=0.3960 and σ2=0.1910 where the IL measurements are captured with an Agilent N7745A source-detector optical equipment, and the Weibull statistical results provide a connector’s reliability R(t) = 0.8474, with a characteristic value of η = 0.2750 dB and β = 3. Finally, the connector’s reliability is as worthy of attention as the telecommunication sign conditions. Full article
Show Figures

Figure 1

16 pages, 2138 KB  
Article
Precise Identification of Higher-Order Repeats (HORs) in T2T-CHM13 Assembly of Human Chromosome 21—Novel 52mer HOR and Failures of Hg38 Assembly
by Matko Glunčić, Ines Vlahović, Marija Rosandić and Vladimir Paar
Genes 2025, 16(8), 885; https://doi.org/10.3390/genes16080885 - 27 Jul 2025
Viewed by 1032
Abstract
Background: Centromeric alpha satellite DNA is organized into higher-order repeats (HORs), whose precise structure is often difficult to resolve in standard genome assemblies. The recent telomere-to-telomere (T2T) assembly of the human genome enables complete analysis of centromeric regions, including the full structure of [...] Read more.
Background: Centromeric alpha satellite DNA is organized into higher-order repeats (HORs), whose precise structure is often difficult to resolve in standard genome assemblies. The recent telomere-to-telomere (T2T) assembly of the human genome enables complete analysis of centromeric regions, including the full structure of HOR arrays. Methods: We applied the novel high-precision GRMhor algorithm to the complete T2T-CHM13 assembly of human chromosome 21. GRMhor integrates global repeat map (GRM) and monomer distance (MD) diagrams to accurately identify, classify, and visualize HORs and their subfragments. Results: The analysis revealed a novel Cascading 11mer HOR array, in which each canonical HOR copy comprises 11 monomers belonging to 10 different monomer types. Subfragments with periodicities of 4, 7, 9, and 20 were identified within the array. A second, complex 23/25mer HOR array of mixed Willard’s/Cascading type was also detected. In contrast to the hg38 assembly, where a dominant 8mer and 33mer HOR were previously annotated, these structures were absent in the T2T-CHM13 assembly, highlighting the limitations of hg38. Notably, we discovered a novel 52mer HOR—the longest alpha satellite HOR unit reported in the human genome to date. Several subfragment repeats correspond to alphoid subfamilies previously identified using restriction enzyme digestion, but are here resolved with higher structural precision. Conclusions: Our findings demonstrate the power of GRMhor in resolving complex and previously undetected alpha satellite architectures, including the longest canonical HOR unit identified in the human genome. The precise delineation of superHORs, Cascading structures, and HOR subfragments provides unprecedented insight into the fine-scale organization of the centromeric region of chromosome 21. These results highlight both the inadequacy of earlier assemblies, such as hg38, and the critical importance of complete telomere-to-telomere assemblies for accurately characterizing centromeric DNA. Full article
(This article belongs to the Section Cytogenomics)
Show Figures

Figure 1

35 pages, 5871 KB  
Article
Transcriptomic and Proteomic Changes in the Brain Along with Increasing Phenotypic Severity in a Rat Model of Neonatal Hyperbilirubinemia
by John Paul Llido, Giorgia Valerio, David Křepelka, Aleš Dvořák, Cristina Bottin, Fabrizio Zanconati, Julia Theresa Regalado, Audrey Franceschi Biagioni, Mohammed Qaisiya, Libor Vítek, Claudio Tiribelli and Silvia Gazzin
Int. J. Mol. Sci. 2025, 26(13), 6262; https://doi.org/10.3390/ijms26136262 - 28 Jun 2025
Viewed by 3743
Abstract
Kernicterus spectrum disorder is the permanent and highly disabling neurologic sequel of neonatal exposure to hyperbilirubinemia, presenting, among other symptoms, variable and untreatable motor disabilities. To search for potential biomolecular explanations, we used a Gunn rat colony exhibiting spontaneous hyperbilirubinemia and a large [...] Read more.
Kernicterus spectrum disorder is the permanent and highly disabling neurologic sequel of neonatal exposure to hyperbilirubinemia, presenting, among other symptoms, variable and untreatable motor disabilities. To search for potential biomolecular explanations, we used a Gunn rat colony exhibiting spontaneous hyperbilirubinemia and a large variability of motor deficits on a beam-walking test. Histological and microscopic analyses confirmed worsening damage in the cerebellum (Cll; hypoplasia, increased death of neurons, and disrupted astroglial structures) and parietal motor cortex (hCtx; increased cell sufferance and astrogliosis). Clustering and network analyses of transcriptomic data reveal rearrangement of the physiological expression patterns and signaling pathways associated with bilirubin neurotoxicity. Bilirubin content among hyperbilirubinemic (jj) animals is overlapped, which suggests that the amount of bilirubin challenge does not fully explain the tissue, transcriptomic, proteomic, and neurobehavioral alterations. The expression of nine genes involved in key postnatal brain development processes is permanently altered in a phenotype-dependent manner. Among them, Grm1, a metabotropic glutamatergic receptor involved in glutamate neurotoxicity, is consistently downregulated in both brain regions both at the transcriptomic and proteomic levels. Our results support the role of Grm1 and glutamate as biomolecular markers of ongoing bilirubin neurotoxicity, suggesting the possibility to improve diagnosis by 1H-MR spectroscopy. Full article
(This article belongs to the Special Issue Bilirubin: Health Challenges and Opportunities)
Show Figures

Graphical abstract

13 pages, 4603 KB  
Article
Verification of Footwear Effects on a Foot Deformation Approach for Estimating Ground Reaction Forces and Moments
by Naoto Haraguchi, Hajime Ohtsu, Bian Yoshimura and Kazunori Hase
Sensors 2025, 25(12), 3705; https://doi.org/10.3390/s25123705 - 13 Jun 2025
Viewed by 741
Abstract
The foot deformation approach (FDA) estimates the ground reaction force (GRF) and moment (GRM) from kinematic data with practical accuracy, low computational cost, and no requirement for training data. Our previous study demonstrated practical estimation accuracy of the FDA under barefoot conditions. However, [...] Read more.
The foot deformation approach (FDA) estimates the ground reaction force (GRF) and moment (GRM) from kinematic data with practical accuracy, low computational cost, and no requirement for training data. Our previous study demonstrated practical estimation accuracy of the FDA under barefoot conditions. However, since the FDA estimates GRFs and GRMs based on foot deformation under body weight, there are concerns about its applicability to footwear conditions, where the foot deformation characteristics differ from those of bare feet. Following the issue, this study conducted a walking experiment at three different speeds with running shoes and sneakers to investigate the impact of footwear on GRF prediction using the FDA. The results showed that the FDA successfully provided practical accuracy when shoes were worn, comparable to that for a barefoot participant. The FDA offers advantages for estimating GRFs and GRMs for the footwear condition, while eliminating the need for collecting training data and enabling rapid analysis and feedback in clinical settings. Although the FDA cannot fully eliminate the effects of footwear and movement speed on prediction accuracy, it has the potential to serve as a convenient biomechanical-based method for estimating GRFs and GRMs during sports and daily activities with footwear. Full article
Show Figures

Figure 1

Back to TopTop