Sign in to use this feature.

Years

Between: -

Subjects

remove_circle_outline
remove_circle_outline
remove_circle_outline
remove_circle_outline
remove_circle_outline
remove_circle_outline

Journals

Article Types

Countries / Regions

Search Results (49)

Search Parameters:
Keywords = GRF family

Order results
Result details
Results per page
Select all
Export citation of selected articles as:
16 pages, 4940 KB  
Article
Comprehensive Investigation of GRF Transcription Factors and Associated Responses to Drought Stress in Oat (Avena sativa)
by Shirui Xu, Xiajie Ji, Fumeng Sai, Mingchuan Ma, Zhang Liu, Lijun Zhang and Longlong Liu
Plants 2026, 15(1), 160; https://doi.org/10.3390/plants15010160 - 5 Jan 2026
Viewed by 380
Abstract
Growth-regulating factors (GRFs) are plant-specific transcription factors that play important roles in plant growth and development. However, no systematic analysis of GRF genes has been reported in oat (Avena sativa). In this study, we conducted a comprehensive characterization of the GRF [...] Read more.
Growth-regulating factors (GRFs) are plant-specific transcription factors that play important roles in plant growth and development. However, no systematic analysis of GRF genes has been reported in oat (Avena sativa). In this study, we conducted a comprehensive characterization of the GRF gene family in oat, including their physicochemical properties, chromosomal distribution, phylogenetic relationships, gene structure, conserved domains, promoter cis-elements, duplication events, and drought-responsive expression. In total, 28 GRF genes were identified in oat. Phylogenetic analysis classified them into two main groups, which could be further subdivided into five subgroups. Gene structure and conserved motif analyses revealed that AsGRF genes are largely group-specific and relatively highly conserved within each subgroup. Segmental duplication has been the primary driver of AsGRF gene family expansion, and these genes have undergone strong purifying selection during evolution. Transcriptomic analysis identified 13 AsGRF genes expressed under drought stress. Subsequent qRT-PCR analysis revealed that six of these genes were significantly up-regulated. Notably, AsGRF3 showed the highest expression level, was localized to the nucleus, and lacked transcriptional self-activation activity. In conclusion, this study provides a comprehensive analysis of the AsGRF gene family and serves as a valuable reference for further functional characterization of these genes in drought stress responses in oat. Full article
(This article belongs to the Section Plant Response to Abiotic Stress and Climate Change)
Show Figures

Figure 1

29 pages, 870 KB  
Review
Epigenomics and Non-Coding RNAs in Soybean Adaptation to Abiotic Stresses
by Kinga Moskal, Bartosz Tomaszewski and Maja Boczkowska
Int. J. Mol. Sci. 2025, 26(23), 11527; https://doi.org/10.3390/ijms262311527 - 27 Nov 2025
Viewed by 705
Abstract
This review presents soybean responses to drought, heat, and salinity within a signal–transcript–chromatin framework. In this framework, calcium/reactive oxygen species and abscisic acid cues converge on abscisic acid-responsive element binding factor (ABF/AREB), dehydration-responsive element binding protein (DREB), NAC, and heat shock factor (HSF) [...] Read more.
This review presents soybean responses to drought, heat, and salinity within a signal–transcript–chromatin framework. In this framework, calcium/reactive oxygen species and abscisic acid cues converge on abscisic acid-responsive element binding factor (ABF/AREB), dehydration-responsive element binding protein (DREB), NAC, and heat shock factor (HSF) families. These processes are modulated by locus-specific chromatin and non-coding RNA layers. Base-resolved methylomes reveal a high level of CG methylation in the gene body, strong CHG methylation in heterochromatin, and dynamic CHH ‘islands’ at the borders of transposable elements. CHH methylation increases over that of transposable elements during seed development, and GmDMEa editing is associated with seed size. Chromatin studies in soybean and model species implicate the reconfiguration of salt-responsive histone H3 lysine 27 trimethylation (H3K27me3) in G. max and heat-linked H2A.Z dynamics at thermoresponsive promoters characterized in Arabidopsis and other plants, suggesting that a conserved chromatin layer likely operates in soybean. miR169–NF-YA, miR398–Cu/Zn Superoxide Dismutases(CSD)/copper chaperone of CSD(CCS), miR393–transporter inhibitor response1/auxin signaling F-box (TIR1/AFB), and miR396–growth regulating factors (GRF) operate across leaves, roots, and nodules. Overexpression of lncRNA77580 enhances drought tolerance, but with context-dependent trade-offs under salinity. Single-nucleus and spatial atlases anchor these circuits in cell types and microenvironments relevant to stress and symbiosis. We present translational routes, sentinel epimarkers (bisulfite amplicons, CUT&Tag), haplotype-by-epigenotype prediction, and precise cis-regulatory editing to accelerate marker development, genomic prediction and the breeding of resilient soybean varieties with stable yields. Full article
Show Figures

Graphical abstract

22 pages, 11386 KB  
Article
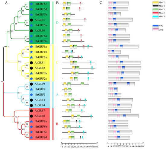
Genome-Wide Identification and Characterization of Growth Regulatory Factor Gene Family in Helianthus annuus and Functional Analysis of HaGRF2c
by Shiyu Yun and Xin Zhang
Plants 2025, 14(22), 3484; https://doi.org/10.3390/plants14223484 - 14 Nov 2025
Viewed by 582
Abstract
Growth regulatory factors (GRFs) are sequence-specific DNA-binding transcription factors that play pivotal roles in regulating plant growth and development, and in enhancing plant tolerance to biotic and abiotic stresses. Although genome-wide structural and evolutionary studies have mapped and analyzed GRF genes in different [...] Read more.
Growth regulatory factors (GRFs) are sequence-specific DNA-binding transcription factors that play pivotal roles in regulating plant growth and development, and in enhancing plant tolerance to biotic and abiotic stresses. Although genome-wide structural and evolutionary studies have mapped and analyzed GRF genes in different plant species, knowledge of their characteristics and functions in sunflower (Helianthus annuus) remains limited. In this study, we used bioinformatics analyses and transgenic experiments to systematically analyze the structure and function of these genes. A total of 17 HaGRF genes were identified and classified into four distinct clades, with members of the same clade sharing conserved exon-intron structures and domain architectures. All HaGRFs were predicted to localize to the nucleus, which was experimentally verified for HaGRF2c, HaGRF3, and HaGRF8c. Transcriptome analysis demonstrated tissue-specific expression and stress-responsive profiles among the HaGRF genes. Quantitative real-time PCR revealed that several HaGRF genes were significantly induced under polyethylene glycol and NaCl stress. Additionally, ectopic expression of HaGRF2c in Arabidopsis enhanced growth and conferred greater drought tolerance, supporting its dual functions in regulating growth and in adapting to stress. In summary, this research elucidates the evolutionary relationships, conserved structural characteristics, expression patterns, and roles of the HaGRF gene family in sunflowers. These findings not only deepen our understanding of the biological functions of GRF transcription factors in sunflowers but also provide valuable candidate genes for improving yield and stress resistance in H. annuus. Full article
(This article belongs to the Section Plant Genetics, Genomics and Biotechnology)
Show Figures

Figure 1

21 pages, 2723 KB  
Article
miRNA-Mediated Regulation of Meloidogyne arenaria Responses in Wild Arachis
by Patricia Messenberg Guimaraes, Andressa da Cunha Quintana Martins, Roberto Coiti Togawa, Mario Alfredo de Passos Saraiva, Ana Luiza Machado Lacerda, Ana Cristina Miranda Brasileiro and Priscila Grynberg
Int. J. Mol. Sci. 2025, 26(22), 10824; https://doi.org/10.3390/ijms262210824 - 7 Nov 2025
Viewed by 554
Abstract
MicroRNAs (miRNAs) are key post-transcriptional regulators of plant development and stress responses, with many being conserved across diverse plant lineages. In this study, we investigated the expression profiles of miRNAs and their corresponding target genes in Arachis stenosperma, a wild peanut relative [...] Read more.
MicroRNAs (miRNAs) are key post-transcriptional regulators of plant development and stress responses, with many being conserved across diverse plant lineages. In this study, we investigated the expression profiles of miRNAs and their corresponding target genes in Arachis stenosperma, a wild peanut relative that exhibits robust resistance to root-knot nematodes (RKN). Small RNA sequencing of nematode-infected roots identified 107 miRNA loci, of which 93 corresponded to conserved miRNA families and 14 represented novel candidates, designated as miRNOVO. Among these, 18 miRNAs belonging to 11 conserved families were identified as differentially expressed (DEMs). Notably, miR399 and miR319 showed the highest upregulation (logFC = 4.25 and 4.20), while miR393 and miR477 were the most downregulated (logFC = −0.83 and −0.79). Integrated analysis of miRNA and transcriptome data revealed several regulatory interactions involving key defense-related genes. These included NLR genes targeted by miR393 and miR477, hormone signaling components such as the auxin response factor ARF8 targeted by miR167, and the growth regulator GRF2 targeted by miR396. Additionally, miR408 was predicted to target laccase3, a gene involved in the oxidation of phenolic compounds, lignin biosynthesis, copper homeostasis and defense responses. Remarkably, four immune receptor genes belonging to the nucleotide-binding site leucine-rich repeat (NLR) family displayed inverse expression patterns relative to their regulatory miRNAs, suggesting miRNA-mediated post-transcriptional control during the early stages of nematode infection. These findings reveal both conserved and species-specific miRNA–mRNA modules associated with nematode resistance in A. stenosperma, highlighting promising targets for developing RKN-tolerant peanut cultivars through miRNA-based strategies. Full article
(This article belongs to the Special Issue Interactions between Plants and Nematodes)
Show Figures

Figure 1

16 pages, 7136 KB  
Article
Genome-Wide Analysis Unveils the Evolutionary Impact of Allopolyploidization on the 14-3-3 Gene Family in Rapeseed (Brassica napus L.)
by Shengxing Duan and Jing Wang
Genes 2025, 16(11), 1305; https://doi.org/10.3390/genes16111305 - 1 Nov 2025
Viewed by 580
Abstract
Background: Polyploidization drives the formation and evolution of angiosperms, profoundly reshaping genomic architecture and function. The 14-3-3 proteins (also known as G-box binding regulators, GRFs) are conserved signaling molecules involved in a range of physiological processes, including developmental signaling and stress responses. [...] Read more.
Background: Polyploidization drives the formation and evolution of angiosperms, profoundly reshaping genomic architecture and function. The 14-3-3 proteins (also known as G-box binding regulators, GRFs) are conserved signaling molecules involved in a range of physiological processes, including developmental signaling and stress responses. Elucidating the evolutionary trajectories of 14-3-3 genes in Brassica napus following allopolyploidization is critical for understanding polyploid crop evolution and developing molecular breeding strategies for improved stress resistance and yield. Results: In this study, forty-eight orthologous 14-3-3 genes were identified in the genome of B. napus, and twenty-two orthologous 14-3-3 genes were found in the genomes of both Brassica rapa and Brassica oleracea. Gene mapping analysis indicated that 14-3-3 genes were broadly distributed across all chromosomes; however, they exhibited significant heterogeneity. Phylogenetic tree construction revealed that 14-3-3 genes can be categorized into two groups: epsilon and non-epsilon genes. Gene structure analysis showed that most non-epsilon genes contain 3-4 exons, while most epsilon genes contain 5-7 exons. Collinearity analysis identified 36 orthologous gene pairs between the A (B. rapa) and C genomes (B. oleracea) but only 28 paralogous gene pairs within the A and C subgenomes of B. napus, indicating that some collinear 14-3-3 genes were lost during allopolyploidization. The Ka/Ks ratios (ratio of non-synonymous to synonymous substitution rate) of the 61 identified duplicated gene pairs were all less than 1, suggesting that these genes underwent purifying selection. Promoter analysis indicated that the average number of cis-acting elements in B. napus 14-3-3 genes was one more than in B. rapa and B. oleracea, implying that allopolyploidization increased the regulatory complexity of 14-3-3 genes. Tissue expression profiling demonstrated that the expression pattern of GRF2 homologs was altered after allopolyploidization. Conclusions: By systematically investigating the copy number, genomic distribution, structure, evolutionary relationships, and expression patterns of 14-3-3 genes in B. napus and its progenitors, this study enhances our understanding of how allopolyploidization promotes gene family evolution. Full article
(This article belongs to the Section Plant Genetics and Genomics)
Show Figures

Figure 1

30 pages, 6830 KB  
Article
Genome-Wide Identification and Expression Analysis of the Growth Regulatory Factor (GRF) and Growth-Regulating Interacting Factor (GIF) Gene Families in Cassava
by Rou Xu, Tianyu Li, Linling Zheng, Yuhua Chen, Assane Hamidou Abdoulaye, Yating Feng, Wenlong Wen and Yinhua Chen
Horticulturae 2025, 11(9), 1046; https://doi.org/10.3390/horticulturae11091046 - 2 Sep 2025
Viewed by 1033
Abstract
Growth regulatory factors (GRFs) and growth-regulating interacting factors (GIFs) play significant roles in plant growth, development, and environmental stress responses. Previous studies have reported the functions of GRF and GIF genes in model plants such as Arabidopsis and rice. [...] Read more.
Growth regulatory factors (GRFs) and growth-regulating interacting factors (GIFs) play significant roles in plant growth, development, and environmental stress responses. Previous studies have reported the functions of GRF and GIF genes in model plants such as Arabidopsis and rice. Nevertheless, the GRF and GIF genes remained unexplored in cassava. Cassava (Manihot esculenta Crantz) is an important tropical economic crop. Its starchy storage roots serve as a major source of food and industrial raw materials, while its protein-rich leaves are widely consumed as leafy vegetables in Africa and other regions, offering high nutritional value and significant horticultural potential. This study identified 28 MeGRFs distributed on 13 chromosomes and 5 MeGIFs on 4 chromosomes through bioinformatic analysis and expression profiling. Promoter analysis uncovered cis-acting elements associated with growth, hormone signaling, and biotic stress responses. Under different tissues and biotic (e.g., cassava bacterial blight, CBB) and abiotic (e.g., drought, low temperature) stress conditions, GRF and GIF genes exhibited differential expression patterns. Real-time quantitative PCR analysis showed a significant expression for 11 MeGRFs and 3 MeGIFs under the Xanthomonas phaseoli pv. manihotis (Xpm) treatment. VIGS functional validation demonstrated that MeGRF28 and MeGIF4 could enhance cassava resistance to bacterial blight, and protein–protein interaction network analysis suggested that they may form a core GRF-GIF complex. This study provides a theoretical basis for understanding the functional evolution of the GRF and GIF gene families in cassava and their roles in horticultural trait development and stress resistance mechanisms. Full article
(This article belongs to the Special Issue Breeding by Design: Advances in Vegetables)
Show Figures

Figure 1

16 pages, 7343 KB  
Article
The ClTFL1-ClGRFs Module Regulates Lateral Branch Number and Flowering Time via Auxin-Mediated Pathway in Watermelon (Citrullus lanatus)
by Yaomiao Guo, Yachen Liu, Huanhuan Niu, Yinping Wang, Zihao Chen, Jiaxin Cui, Changbao Shen, Shixiang Duan, Qishuai Kang, Huayu Zhu, Sen Yang, Dongming Liu, Wenkai Yan, Junling Dou and Luming Yang
Horticulturae 2025, 11(9), 1022; https://doi.org/10.3390/horticulturae11091022 - 1 Sep 2025
Viewed by 3631
Abstract
The early flowering and less lateral branches in watermelon hold significant agricultural value. The synergistic effects of these traits provide an ideal template for watermelon plant architecture improvement. However, the molecular regulatory networks underlying the development of lateral organs (including branches and flowers) [...] Read more.
The early flowering and less lateral branches in watermelon hold significant agricultural value. The synergistic effects of these traits provide an ideal template for watermelon plant architecture improvement. However, the molecular regulatory networks underlying the development of lateral organs (including branches and flowers) in watermelon remain unclear. In this study, we found ClTFL1 knockout lines significantly promote flowering time and inhibit lateral branching and tendril formation, while also leading to a mild apical flower phenotype. These findings indicate that the function of ClTFL1 in watermelon is more extensive than that of its homologous genes in Arabidopsis, rice, and tomato. Through yeast two-hybrid screening, we identified the interacting proteins of ClTFL1, including members of the 14-3-3 family ClGRF8, ClGRF9, and ClGRF12. Bimolecular fluorescence complementation (BiFC) assays further demonstrated ClTFL1 could directly interact with the ClGRF8, ClGRF9, and ClGRF12 protein. The knockout of ClGRF8 and ClGRF12 leads to reduced lateral branches and early flowering. These phenotypes are highly consistent with those of ClTFL1 knockout mutants. Our findings demonstrate the important role of the ClTFL1-ClGRFs module in regulating lateral organ development and flowering time in watermelon, offering important targets for watermelon plant architectural modification and molecular breeding. Full article
(This article belongs to the Section Genetics, Genomics, Breeding, and Biotechnology (G2B2))
Show Figures

Figure 1

15 pages, 12009 KB  
Article
Genome-Wide Identification of the Growth-Regulating Factor (GRF) Gene Family in Three Cymbidium Species and Expression Patterns in C. goeringii
by Yan Deng, Yun Pan, Fei Wang, Feng Chen, Xiaopei Wu, Jinliao Chen, Jin Zhu and Donghui Peng
Horticulturae 2025, 11(9), 1015; https://doi.org/10.3390/horticulturae11091015 - 27 Aug 2025
Viewed by 990
Abstract
The GRF (Growth-Regulating Factor) gene family has indispensable regulatory functions in the morphological and physiological development of plants. Nonetheless, comprehensive investigations of GRF gene family members and their functional roles in Cymbidium goeringii, Cymbidium ensifolium, and Cymbidium sinense are still lacking. [...] Read more.
The GRF (Growth-Regulating Factor) gene family has indispensable regulatory functions in the morphological and physiological development of plants. Nonetheless, comprehensive investigations of GRF gene family members and their functional roles in Cymbidium goeringii, Cymbidium ensifolium, and Cymbidium sinense are still lacking. Therefore, the GRF gene family members in three Cymbidium species were systematically identified, and their expression profiles and potential biological functions were comprehensively evaluated in the study. The results provided evidence that eleven, eleven, and nine GRF genes were identified in C. goeringii, C. ensifolium, and C. sinense, respectively. These genes encode proteins considered as 153–584 amino acids and have been postulated to be located in the cell nucleus. The promoter contains cis-acting elements associated with hormone response regulation, tissue-specific expression, modulation of organismal growth and development, and environmental signal response. The analyses of gene architecture and motif composition demonstrated that introns and motifs within each evolutionary branch are highly similar, whereas significant differences exist between evolutionary branches. The results of chromosome localization and collinearity analysis showed that only a pair of segmental duplication genes was identified in C. goeringii. Moreover, transcriptome data and qRT-PCR results indicated that GRF genes are involved in various organs of C. goeringii. In conclusion, these findings may establish a foundation for theoretical inquiry into the future functional analysis of GRF genes in orchids. Full article
(This article belongs to the Section Genetics, Genomics, Breeding, and Biotechnology (G2B2))
Show Figures

Figure 1

14 pages, 1948 KB  
Article
MdGRF22, a 14-3-3 Family Gene in Apple, Negatively Regulates Drought Tolerance via Modulation of Antioxidant Activity and Interaction with MdSK
by Jiaxuan Ren, Hong Wang, Mingxin Zhao, Guoping Liang, Shixiong Lu and Juan Mao
Plants 2025, 14(13), 1968; https://doi.org/10.3390/plants14131968 - 27 Jun 2025
Cited by 1 | Viewed by 890
Abstract
The 14-3-3 proteins play crucial roles in regulating plant growth, development, signal transduction and abiotic stress responses. However, there exists a scarcity of research on the role of 14-3-3 proteins in responding to abiotic stress in apples. In this study, we isolated the [...] Read more.
The 14-3-3 proteins play crucial roles in regulating plant growth, development, signal transduction and abiotic stress responses. However, there exists a scarcity of research on the role of 14-3-3 proteins in responding to abiotic stress in apples. In this study, we isolated the MdGRF22 gene from the apple 14-3-3 family. Through the screening of interacting proteins and genetic transformation of Arabidopsis thaliana and apple callus tissues, the function of the MdGRF22 gene under drought stress was verified. The coding sequence (CDS) of MdGRF22 consists of 786 bp and encodes for 261 amino acids. Through sequence alignment, the conserved 14-3-3 domain was identified in MdGRF22 and its homologous genes, which also share similar gene structures and conserved motifs. Subcellular localization revealed that the MdGRF22 protein was predominantly located in the cytoplasm and cell membrane. The yeast two-hybrid (Y2H) analysis demonstrated a possible interaction between MdGRF22 and MdSK. In addition, MdGRF22 transgenic plants generally exhibited lower superoxide dismutase (SOD), catalase (CAT) and peroxidase (POD) activities, higher malondialdehyde (MDA) levels and relative electrolyte leakage under drought conditions compared with wild-type (WT) plants. Our study suggests that MdGRF22 may reduce the drought resistance of transgenic A. thaliana and callus tissues by interacting with MdSK. This study provides a theoretical basis for further exploring the function of 14-3-3 family genes. Full article
(This article belongs to the Section Plant Genetics, Genomics and Biotechnology)
Show Figures

Figure 1

17 pages, 3189 KB  
Article
Genome-Wide Identification, Exogenous Hormone Response, Gene Structure, and Conserved Motif Analysis of the GRF Gene Family in Cerasus humilis
by Lingyang Kong, Lengleng Ma, Shan Jiang, Xinyi Zhang, Junbai Ma, Meitong Pan, Wei Wu, Weili Liu, Weichao Ren and Wei Ma
Biology 2025, 14(7), 763; https://doi.org/10.3390/biology14070763 - 25 Jun 2025
Viewed by 710
Abstract
The Cerasus humilis, a perennial shrub belonging to the Cerasus genus, is native to China and holds significant ecological and economic importance. Growth regulation factors (GRF) are a family of transcription factors (TF) that play a key role in plant [...] Read more.
The Cerasus humilis, a perennial shrub belonging to the Cerasus genus, is native to China and holds significant ecological and economic importance. Growth regulation factors (GRF) are a family of transcription factors (TF) that play a key role in plant growth and development. This research entailed an in-depth examination of the GRF family in C. humilis, exploring its significance in the evolution of C. humilis. Twelve GRF genes were identified in the C. humilis genome. Named separately as ChGRF1-Chumilis15987.1, ChGRF2-Chumilis25207.1, ChGRF3-Chumilis26233.1, ChGRF4-Chumilis08578.3, ChGRF5-Chumilis18808.1, ChGRF6-Chumilis12052.1, ChGRF7-Chumilis10417.1, ChGRF8-Chumilis01608.1, ChGRF9-Chumilis14057.1, ChGRF10-Chumilis12169.1, ChGRF11-Chumilis14952.1, and ChGRF12-Chumilis07534.1. Phylogenetic analysis divided twelve GRF genes into five subfamilies. The gene structure, pattern, and cis-regulatory components of the GRF gene family were analyzed. In addition, according to collinearity analysis, there are six collinearity with Arabidopsis, twelve collinearity with Malus pumila, eight collinearity with Vitis vinifera, and three collinearity with Oryza sativa. Intraspecific collinearity analysis revealed the presence of three pairs of tandem repeat genes in the dwarf cherry genome. Identifying cis-acting elements revealed the prominent presence of gibberellin reaction elements, which are widely distributed in the promoter region. Cluster heatmap analysis showed that ChGRF2 had the highest expression levels in fruits and stems. ChGRF3 is highly expressed in red fruits of different colors, while ChGRF6 and ChGRF12 are highly expressed in yellow fruits. This study mainly focused on dwarf cherries treated with gibberellin. As the treatment time increased, the ChGRF gene showed different expression levels. ChGRF2, ChGRF3, ChGRF6, and ChGRF12 were up-regulated under gibberellin treatment. These genes all contain hormone-responsive cis-acting elements, indicating tht the ChGRF gene family plays a vital role under gibberellin treatment in C. humilis. The results laid the foundation for further research on the biological functions of the GRF genes in C. humilis. Full article
Show Figures

Figure 1

25 pages, 6934 KB  
Article
Genome-Wide Identification and Characterization of the Growth-Regulating Factor Gene Family Responsive to Abiotic Stresses and Phytohormone Treatments in Populus ussuriensis
by Ying Zhao, Yuqi Liu, Yuan Chai, Hedan Zhang, Ming Wei and Chenghao Li
Int. J. Mol. Sci. 2025, 26(7), 3288; https://doi.org/10.3390/ijms26073288 - 1 Apr 2025
Cited by 1 | Viewed by 1180
Abstract
As a unique class of plant-specific transcription factors, the GROWTH-REGULATING FACTORs (GRFs) play pivotal roles in regulating plant growth, development, and stress responses. In this study, the woody plant Populus ussuriensis was taken as the research object. Nineteen PuGRFs were identified and classified [...] Read more.
As a unique class of plant-specific transcription factors, the GROWTH-REGULATING FACTORs (GRFs) play pivotal roles in regulating plant growth, development, and stress responses. In this study, the woody plant Populus ussuriensis was taken as the research object. Nineteen PuGRFs were identified and classified into six clades, and their potential evolutionary relationships were analyzed. The possible biological functions of PuGRFs were speculated through bioinformatics analysis. Combining real-time fluorescence quantitative PCR, PuGRFs were determined to be actively expressed in young tissues, and there are distinct tissue-specific expressions in the mature tissues of woody plants. We also conducted RT-qPCR of PuGRFs under different abiotic stresses and phytohormone treatments, most of the family members were induced under the treatments of methyl jasmonate (MEJA) and salicylic acid (SA), and we also found that 4 of 19 PuGRFs might participate in abscisic acid (ABA)-mediated osmotic stress in roots. Protein–protein interaction prediction analysis showed that six PuGRFs can interact with two types of growth-regulating interaction factors (GIFs). Further prediction and verification revealed that PuGRF1/2c and PuGRF1/2d, which belong to the same clade and have highly similar sequences, exhibited divergent interaction capabilities with GIFs, indicating evolutionary fine-tuning and functional redundancy within the GRF family. These findings lay a foundation for studying the molecular mechanisms of PuGRFs in P. ussuriensis, suggest that PuGRFs play important roles in responding to hormones and environmental changes, and the potential interaction relationships are worthy of exploration. Full article
Show Figures

Figure 1

19 pages, 4377 KB  
Article
Genome-Wide Identification and Expression Analysis of the GRF and GIF Gene Families in Prunus avium
by Hongxu Chen, Yangang Pei, Wanjia Tang, Hongfen Li, Yidi Huang, Yizhe Chu, Guanqiong Kou, Wenyi Niu, Runmei He and Ronggao Gong
Agronomy 2025, 15(1), 153; https://doi.org/10.3390/agronomy15010153 - 10 Jan 2025
Cited by 2 | Viewed by 1915
Abstract
Prunus avium is a woody plant of economic importance within the genus Prunus, the family Rosaceae, which is affected by various environmental factors during its long growth period. Growth-regulating factors (GRFs) and GRF-interacting factors (GIFs) are essential in [...] Read more.
Prunus avium is a woody plant of economic importance within the genus Prunus, the family Rosaceae, which is affected by various environmental factors during its long growth period. Growth-regulating factors (GRFs) and GRF-interacting factors (GIFs) are essential in regulating plant growth and development, responding to environmental stresses, and responding to exogenous hormone induction. Genome-wide analysis showed 13 GRF genes on eight chromosomes and three GIF genes on three chromosomes in P. avium, clustered into three and two branches, respectively. Cis-acting element analysis indicated that the PavGRF promoters contained regulatory elements associated with hormones, light stress, and growth development. Therefore, we evaluated the effects of gibberellin and light stress on the GRF and GIF genes in P. avium at different stages. Transcriptome data revealed that five PavGRFs exhibited elevated expression levels during the green ripening and color conversion stages in P. avium, PavGRF9 and PavGIF1 displayed higher expression during the full red stage, and gibberellin treatment led to the upregulation of these five PavGRFs and PavGIF1 during the full red stage. However, light stress did not significantly impact the expression of PavGRFs and PavGIFs. Additionally, miR396 could bind to the PavGRFs, thereby regulating the expression level of PavGIF after transcription. This study revealed the potential roles of the GRF and GIF transcription factor families in P. avium fruit growth and development, exogenous hormone treatment, and light stress, laying the foundation for further research on the roles of the GRF and GIF gene families in P. avium. Full article
(This article belongs to the Section Horticultural and Floricultural Crops)
Show Figures

Figure 1

19 pages, 10240 KB  
Article
GmGIF5 Promotes Cell Expansion by Negatively Regulating Cell Wall Modification
by Hongmiao Jin, Shiyu Gao, Yingtao Xia, Meiling Hu, Yueping Zheng, Shenhua Ye, Yihua Zhan, Mengyuan Yan, Hongbo Liu, Yi Gan, Zhifu Zheng and Tian Pan
Int. J. Mol. Sci. 2025, 26(2), 492; https://doi.org/10.3390/ijms26020492 - 9 Jan 2025
Cited by 4 | Viewed by 1351
Abstract
Soybean is an important and versatile crop worldwide. Enhancing soybean architecture offers a potential method to increase yield. Plant-specific transcription factors play a crucial, yet often unnoticed, role in regulating plant growth and development. GRF-INTERACTING FACTOR (GIF) genes are plant-specific transcription factors; however, [...] Read more.
Soybean is an important and versatile crop worldwide. Enhancing soybean architecture offers a potential method to increase yield. Plant-specific transcription factors play a crucial, yet often unnoticed, role in regulating plant growth and development. GRF-INTERACTING FACTOR (GIF) genes are plant-specific transcription factors; however, their functions in soybean remain poorly understood. Eight GmGIF members were identified in soybean (Glycine max L.). Phylogenetic analysis divided the eight GmGIF proteins into three groups. In this study, we focused on the role of GmGIF5 owing to its high expression level in the meristem. Subcellular localization and transcriptional activity analysis showed that GmGIF5 was localized to the nucleus and has self-transactivation ability. To elucidate the biological function of GmGIF5, we constructed transgenic Arabidopsis lines overexpressing the gene. Phenotype observations indicated that the overexpression of GmGIF5 contributed to larger leaves, higher plants, wider stems, and larger seeds. The organs of GmGIF5 overexpression lines exhibited larger sizes primarily due to an increase in cell size rather than cell number. RNA sequencing was performed to investigate the underlying mechanism for these effects, showing that differentially expressed genes in overexpression lines were mainly enriched in cell wall modification processes. Our study provides new clues for an understanding of the roles of the GmGIF family in soybean, which can promote the further application of these genes in genetic breeding. Full article
(This article belongs to the Special Issue New Insights in Plant Cell Biology)
Show Figures

Figure 1

18 pages, 6567 KB  
Article
The Identification and Characterization of the PeGRF Gene Family in Populus euphratica Oliv. Heteromorphic Leaves Provide a Theoretical Basis for the Functional Study of PeGRF9
by Ying Wang, Zhihua Wu, Mingyu Jia, Jing Li, Tongrui Song, Hongyan Jin, Jianhao Sun, Chen Qiu, Xiaona Lu, Yang Yuan, Yongqiang Chen, Peipei Jiao and Zhijun Li
Int. J. Mol. Sci. 2025, 26(1), 66; https://doi.org/10.3390/ijms26010066 - 25 Dec 2024
Cited by 2 | Viewed by 1320
Abstract
Populus euphratica Oliv. typically has four kinds of heteromorphic leaves: linear (Li), lanceolate (La), ovate (Ov) and broad ovate (Bo). Heteromorphic leaves help P. euphratica adapt to extreme desert environments and further contribute to protection against land desertification in Northwest China. In the [...] Read more.
Populus euphratica Oliv. typically has four kinds of heteromorphic leaves: linear (Li), lanceolate (La), ovate (Ov) and broad ovate (Bo). Heteromorphic leaves help P. euphratica adapt to extreme desert environments and further contribute to protection against land desertification in Northwest China. In the authors’ previous research, growth-regulating factors (GRFs) were speculated to be related to the development of P. euphratica heteromorphic leaves via multi-omics integrated analysis. However, the genomic features and biological role of the P. euphratica GRF gene family in heteromorphic leaves are still unclear. In this study, 19 PeGRF genes were genome-widely identified and characterized in P. euphratica, and their physicochemical properties, gene structure and phylogenetic evolution were analyzed. An analysis of the research showed that PeGRFs were unevenly distributed on 11 chromosomes and that PeGRF proteins contained conserved motif 1 (WRC) and motif 2 (QLQ). Moreover, 19, 15, 19 and 22 GRFs were identified in Populus deltoides Marshall, Populus pruinosa Schrenk, Salix sinopurpurea C. Wang et C. Y. Yang and Salix suchowensis W. C. Cheng, respectively. A collinearity analysis showed that the PeGRF family evolved slowly within Populus species. A phylogenetic tree of the GRF family was also constructed, and GRFs were divided into four subfamilies. A large number of cis-acting elements were related to plant growth and development, plant hormone response and stress response on the promoter of PeGRFs. The expression pattern of PeGRFs showed significant up-regulation in broad leaves (Ov and Bo) compared with narrow leaves (Li and La). In combination with the predicted gene regulatory network, PeGRF9 (PeuTF06G01147.1) may have an important contribution to the leaf shape development of P. euphratica. The heterologous expression of PeGRF9 in wild-type plants (Col-0) of Arabidopsis thaliana (L.) Heynh was also studied, showing a significant increase in the leaf area of overexpressing plants compared with the wild type. Nineteen PeGRF gene members were identified and characterized in P. euphratica, and a comparison of the genomic analysis of Populus GRF members revealed their evolutionary features. The further overexpression of PeGRF9 in A. thaliana revealed its biological role in the heteromorphic leaves of P. euphratica. This study not only provides new insights into the evolution and function of PeGRFs in P. euphratica heteromorphic leaves but also helps in an understanding of the adaptive evolution of P. euphratica in drought desert environments. Full article
(This article belongs to the Special Issue The Role and Mechanism of Hydrogen Sulfide and ROS in Plants)
Show Figures

Figure 1

21 pages, 13883 KB  
Article
Multi Characteristic Analysis of Vascular Cambium Cells in Populus euphratica Reveals Its Anti-Aging Strategy
by Xiaoli Han, Zhongshuai Gai, Jianhao Sun, Juntuan Zhai, Chen Qiu, Zhihua Wu and Zhijun Li
Plants 2024, 13(24), 3549; https://doi.org/10.3390/plants13243549 - 19 Dec 2024
Viewed by 1727
Abstract
All multicellular organisms undergo senescence, but the continuous division of the vascular cambium in plants enables certain tree species to survive for hundreds or even thousands of years. Previous studies have focused on the development of the vascular cambium, but the mechanisms regulating [...] Read more.
All multicellular organisms undergo senescence, but the continuous division of the vascular cambium in plants enables certain tree species to survive for hundreds or even thousands of years. Previous studies have focused on the development of the vascular cambium, but the mechanisms regulating age-related changes remain poorly understood. This study investigated age-related changes in the vascular cambium of P. euphratica trees aged 50 to 350 years. The number of cambium cells in the 50-year-old tree group was 10 ± 2, while the number of cambium cells in the 200-year-old and 350-year-old tree groups significantly decreased. The thickness of the cambium cells exhibited a similar trend. In addition, the net photosynthetic and transpiration rates continue to increase with age, but no notable differences were found in factors like average leaf area, palisade tissue thickness, and stomatal density. A total of 6491 differentially expressed genes (DEGs) were identified in the vascular cambium of P. euphratica at three distinct ages using RNA sequencing. The expression patterns of DEGs associated with cell division and differentiation, lignin biosynthesis, plant hormones, and transcription factors were analyzed. DEGs related to XTH, EXP, PAL, C4H, ABA, Br, GA, and others are highly expressed in older trees, whilst those encoding expansins, kinases, cyclins, 4CL, Auxin, Eth, SA, and others are more prevalent in younger trees. Gene family members, such as NAC, MYB, HD-ZIP III, WRKY, and GRF, have various regulatory functions in the vascular cambium. The findings offer insights into how ancient P. euphratica trees maintain vitality by balancing growth and aging, providing a foundation for future research on their longevity mechanisms. Full article
Show Figures

Figure 1

Back to TopTop