Abstract
Soybean is an important and versatile crop worldwide. Enhancing soybean architecture offers a potential method to increase yield. Plant-specific transcription factors play a crucial, yet often unnoticed, role in regulating plant growth and development. GRF-INTERACTING FACTOR (GIF) genes are plant-specific transcription factors; however, their functions in soybean remain poorly understood. Eight GmGIF members were identified in soybean (Glycine max L.). Phylogenetic analysis divided the eight GmGIF proteins into three groups. In this study, we focused on the role of GmGIF5 owing to its high expression level in the meristem. Subcellular localization and transcriptional activity analysis showed that GmGIF5 was localized to the nucleus and has self-transactivation ability. To elucidate the biological function of GmGIF5, we constructed transgenic Arabidopsis lines overexpressing the gene. Phenotype observations indicated that the overexpression of GmGIF5 contributed to larger leaves, higher plants, wider stems, and larger seeds. The organs of GmGIF5 overexpression lines exhibited larger sizes primarily due to an increase in cell size rather than cell number. RNA sequencing was performed to investigate the underlying mechanism for these effects, showing that differentially expressed genes in overexpression lines were mainly enriched in cell wall modification processes. Our study provides new clues for an understanding of the roles of the GmGIF family in soybean, which can promote the further application of these genes in genetic breeding.
1. Introduction
Soybean (Glycine max L.) is a vital crop worldwide with multiple applications. Soybean was first domesticated in China over 5000 years ago, and its cultivation has rapidly expanded since then. This expansion has resulted in a broad distribution range covering the United States, Brazil, Argentina, and India [1]. Soybeans are enriched in oil and protein, offering a nutritious and valuable food source for humans. As a green manure, soybean is also used to maintain fertile soil and feed livestock. Soybean contributes to over one-fourth of the global protein supply for both human consumption and animal feed [1]. The growing human population leads to a higher food demand, which in turn necessitates germplasm resource optimization. Given the significant role of soybeans in societal development, rapidly increasing soybean yield through biotechnological methods is an effective approach to meeting the increasing demand [2]. Therefore, understanding the molecular mechanisms underlying soybean growth and development is of great importance to increasing soybean yield.
Transcription factors (TFs) are crucial in plant growth and development. Recent studies have indicated that some important TFs also regulate yield. Members of the nuclear factor Y-C (NF-YC) TF family are increasingly recognized as key regulators in soybean breeding. GmNF-YC9 can activate the expression of soybean squalene epoxidase 1 (GmSQE1) under both drought and salt conditions to ensure a high content of sterol compounds and improve grain fullness, as well as to enhance yield per plant [3]. MYB is one of the largest plant TF families with primary functions in regulating plant metabolism. The stable overexpression of GmMYB14 was shown to modulate plant architecture, leading to a high-density yield by increasing the number of pods and seeds, and seed weight per plant [4]. The DNA binding with one finger (Dof) TF family was found to contribute to an increased yield by influencing associated biosynthetic pathways in soybean. Specifically, the overexpression of GmDof4 and GmDof11 improved the total fatty acid content and seed size in transgenic Arabidopsis [5]. A non-canonical basic helix–loop–helix (bHLH) TF in wheat, TabHLH489, was identified as a regulator of grain length and weight. Its overexpression resulted in reduced grain length and weight due to the downregulation of genes associated with cell elongation (TaEXPA4 and TaEXPA4) during the early stages of seed development [6]. Moreover, the GROWTH-REGULATING FACTOR (GRF) and GRF-INTERACTING FACTOR (GIF) module has received increased research attention regarding its role in regulating plant cell proliferation and leaf development. In rice (Oryza sativa), OsGRF4 interacts with OsGIF1 to regulate grain size [7], and OsGRF6 and OsGRF10 interact with OsGIF1 to activate the expression of rice JMJD2 FAMILY JMCC GENE 706 (OsJMJ706) and CRINKLY4 RECEPTOR-LIKE KINASE (OsCR4), thus regulating spikelet development [8]. In Sedum plumbizincicola, the overexpression of SpGRF4-SpGIF1 improved transgenic efficiency and accelerated the process of bud regeneration. However, this effect was accompanied by enlarged tissue and abnormal growth [9]. To date, most studies of this module have largely focused on the roles of GRFs, with GIFs considered secondary factors.
The GIF family is a plant-specific TF family found in seed plants. As well-known interacting proteins of GRFs, GIFs were first identified in Arabidopsis [10], with three members reported to date. These can promote the growth of leaves and above-ground organs [11,12]. Overexpressing AtGIF1 results in the development of larger leaves due to an increase in the number of cells. Mechanistic studies showed that AtGIF1 expression was directly downregulated by the TPL–KIX–PPD–MYC complex via the G-box, resulting in a decrease in seed size in Arabidopsis [13]. The AN3 TF (encoding GIF1) inhibits cell differentiation during the cell proliferation phase [14]. OsGIF1 positively regulates the size of multiple organs, including the leaf, stem, and grain [15,16]. In addition, GIFs participate in controlling quiescent center organization and the meristem, with gif mutants displaying an enlarged root meristem and extra root cap layers [11]. Another study showed that PbGIF1 was induced by cytokinins in parthenocarpous pear fruit, and the overexpression of PbGIF1 promoted cell proliferation and fruit size in transgenic tomato and pear fruit [17]. According to these previous studies, the GIF family plays a crucial role in the process of cell proliferation. However, the function of GIF family genes in soybean remains unknown.
In this study, we analyzed the potential functions of GmGIF5. The GmGIF5 gene is highly expressed in meristematic tissues, and its encoded protein is mainly localized in the nucleus. The heterologous expression of GmGIF5 in Arabidopsis resulted in increased leaf size, plant height, stem width, and seed size. The enlarged organs in GmGIF5-overexpressing lines primarily stem from increased cell size rather than expanded cell number. Through combined phenotype observations and an RNA-sequencing (RNA-seq) analysis of the overexpression lines, it is proposed that GmGIF5 positively regulates cell expansion by influencing genes associated with cell wall modification, offering a new target for improving soybean yield through genetic engineering.
2. Results
2.1. GmGIF5 Exhibits High Expression in the Shoot Tip
There are eight GmGIF genes in soybean (Table S1) [18]. To understand the phylogenetic relationships of these GmGIF proteins, we extract the GIF protein sequences from Arabidopsis thaliana, Arachis hypogaea, Oryza sativa, Zea mays, Brassica napus, and Gossypium hirsutum genome. According to the phylogenetic tree (Figure S1, Table S2), these eight GmGIF proteins were divided into three groups: GmGIF1, GmGIF5, GmGIF7, and GmGIF8 form Group I; and GmGIF3, GmGIF4, and GmGIF6 form Group II; while Group III contains only GmGIF2. To enhance the understanding of their functions, we analyzed the transcriptional profiles of GmGIFs in different soybean tissues (Figure 1A, Table S3). Among the members of Group I, GmGIF5 showed high expression levels in the root tip, shoot tip, and seed development stages, while GmGIF8 was mainly highly expressed in the shoot tip and during seed development. The expression pattern of GmGIF7 was similar to that of GmGIF5 and GmGIF8, but at lower levels, while the expression of GmGIF1 was low in all tested tissues. Among the members of Group II, GmGIF3 and GmGIF6 were expressed in all tissues, whereas the expression of GmGIF4 was barely detectable. GmGIF2 from Group III showed weak expression during seed development. Furthermore, RT-qPCR experiments were conducted to validate the RNA-seq analysis results, and the results were largely consistent with the transcriptomic data (Figure 1B). Overall, these results suggest that GmGIF5 and GmGIF8 may play a role in soybean growth and early seed development. Given that GmGIF5 had higher expression levels, we selected this gene for further functional exploration.
Figure 1.
The expression profiles of GmGIF genes in soybean tissues. (A) The expression patterns of GmGIF genes across various tissues were analyzed using transcriptome data, with FPKM values employed to construct this heatmap. Gene IDs of the analyzed genes can be found in Table S1. (B) RT-qPCR analysis to reveal GmGIF expression patterns in various soybean tissues. The letters of the alphabet represent the results of multiple comparisons when p = 0.05.
2.2. Nuclear Protein GmGIF5 Has Self-Transactivation Activity
The GIF gene family is a group of plant transcription factors uniquely found in seed plants. To evaluate whether GmGIF5 possesses self-activation ability, a pGBKT7(BD)-GmGIF5 fused vector was constructed. Yeast assays revealed that both the negative control (BD-EV) and the yeast strains containing BD-GmGIF5 grew normally on an SD/-Trp medium. However, the negative control strain failed to grow on the SD/-His/-Leu/-Trp medium, whereas the yeast cells harboring BD-GmGIF5 grew normally, indicating that GmGIF5 has self-activation capability (Figure 2A).
Figure 2.
Transcriptional activity and subcellular localization analysis of GmGIF5. (A) Self-transactivation assay of GmGIF5 in yeast. Yeast cells harboring the BD-GmGIF5, positive control BD-GmNAN181 or negative control BD-EV transformation products were grown on an SD/-Trp medium and SD/-His/-Leu/-Trp medium. (B) Tobacco leaves were transformed with a plasmid harboring GFP or the GmGIF5–GFP fusion construct. Tobacco leaves transformed with 35S::GFP served as the control. The detection of fluorescence was performed under a confocal laser-scanning microscope. Scale bar = 20 μm.
GmGIF5 was predicted to be localized in the nucleus (Table S1). To further validate the intracellular localization of the GmGIF5 protein, we introduced recombinant vectors carrying 35S::GmGIF5-GFP into tobacco leaf cells via Agrobacterium-mediated transient transformation. The fluorescence signal emanating from the control vectors was detected in both the nucleus and the cytoplasm. Additionally, the colocalization signal between GmGIF5-GFP and the nucleus marker (OsD53-mCherry) was captured, thus indicating the nuclear localization of GmGIF5 (Figure 2B). In summary, these experimental results indicate that GmGIF5 not only has self-activation ability but also is localized in the nucleus, consistent with its role as a transcription factor.
2.3. Overexpression of GmGIF5 Contributes to Leaf Development
To further investigate the functional roles of GmGIF5 in plant development, we constructed transgenic Arabidopsis lines overexpressing GmGIF5 driven by the pUBQ10 promoter. Putative transformants were examined by RT-qPCR, and three positive lines (OE2, OE5, and OE6) were selected for further study (Figure 3A and Figure S2). We observed the growth and development of wild-type (WT) and OE lines and found that while the number of rosette leaves in OE lines was consistent with that in the WT, the leaf size of OE lines was significantly larger compared to that of the WT (Figure 3B–D). Further statistical analysis showed that the projected area of OE line leaves was 1.2 to 1.4 times larger than that of the WT, and the leaf stalk length of OE lines was 1.4 to 1.6 times longer than that of the WT (Figure 3F,G). To understand the mechanism behind the increased leaf size in the OE lines, we examined the leaf epidermis cells of both WT and OE lines under a microscope, calculating cell number and cell size (Figure 3E,H,I). The results showed that the leaf epidermal cell size of the three OE lines was significantly increased compared to that of the WT. Additionally, the number of cells per unit area in OE lines was significantly reduced compared to in the WT. These findings indicate that GmGIF5 influences leaf development by regulating the size of leaf cells. Overall, these results demonstrate that GmGIF5 plays a crucial role in leaf growth and development in plants.
Figure 3.
Overexpression of GmGIF5 promotes leaf development. (A) RT-qPCR examination of transgenic Arabidopsis lines. (B,C) Observation of transgenic Arabidopsis lines at 30 days and 45 days after transplantation. (D) Morphological observation of leaves on the entire plant 45 days after transplanting. (E–I) Measurements of leaf size, petiole length, and epidermal cell size 45 days after transplantation. Boxes represent the median values and the first and third quartiles; whiskers represent the minimum and maximum values. The dots represent single values in boxplots. **** p < 0.0001 (Student’s t-test). The letters of the alphabet represent the results of multiple comparisons when p = 0.05.
2.4. Overexpression of GmGIF5 Promotes Stem Development
Since GmGIF5 is primarily expressed in the stem apex, it likely plays a role in apical growth. We conducted an ongoing analysis of transgenic Arabidopsis lines, and at 75 days post-transplantation, during the productive stage, the average height of GmGIF5-overexpressing plants was 1.15 to 1.21 times that of the wild type (Figure 4A,B). Additionally, the stems of the overexpression lines were significantly thicker compared to those of the wild type, with the average stem width of the OE lines being 1.51 to 1.75 times greater than that of the wild type (Figure 4C,D). We hypothesized that cell expansion might be responsible for the increased height and thicker stems in the overexpression lines. A microscopic observation of the epidermis of the main stem, collected 1 cm above the rosette leaf, confirmed this hypothesis (Figure 4E–H and Figure S3). These findings indicate that GmGIF5 is involved in stem development, and its overexpression in Arabidopsis increases plant height and enhances stem thickness.
Figure 4.
Overexpression of GmGIF5 enhances stem development. Plant height (A,B) and stem width (C,D) of transgenic lines and the wild type (WT) at 75 days after transplantation. (E–H) Measurement of stem cell size in overexpression lines and wild-type lines. Boxes represent the median values and the first and third quartiles; whiskers represent the minimum and maximum values. The dots represent single values in boxplots. * p < 0.05, *** p < 0.001, and **** p < 0.0001 (Student’s t-test).
2.5. GmGIF5 Regulates Seed Size
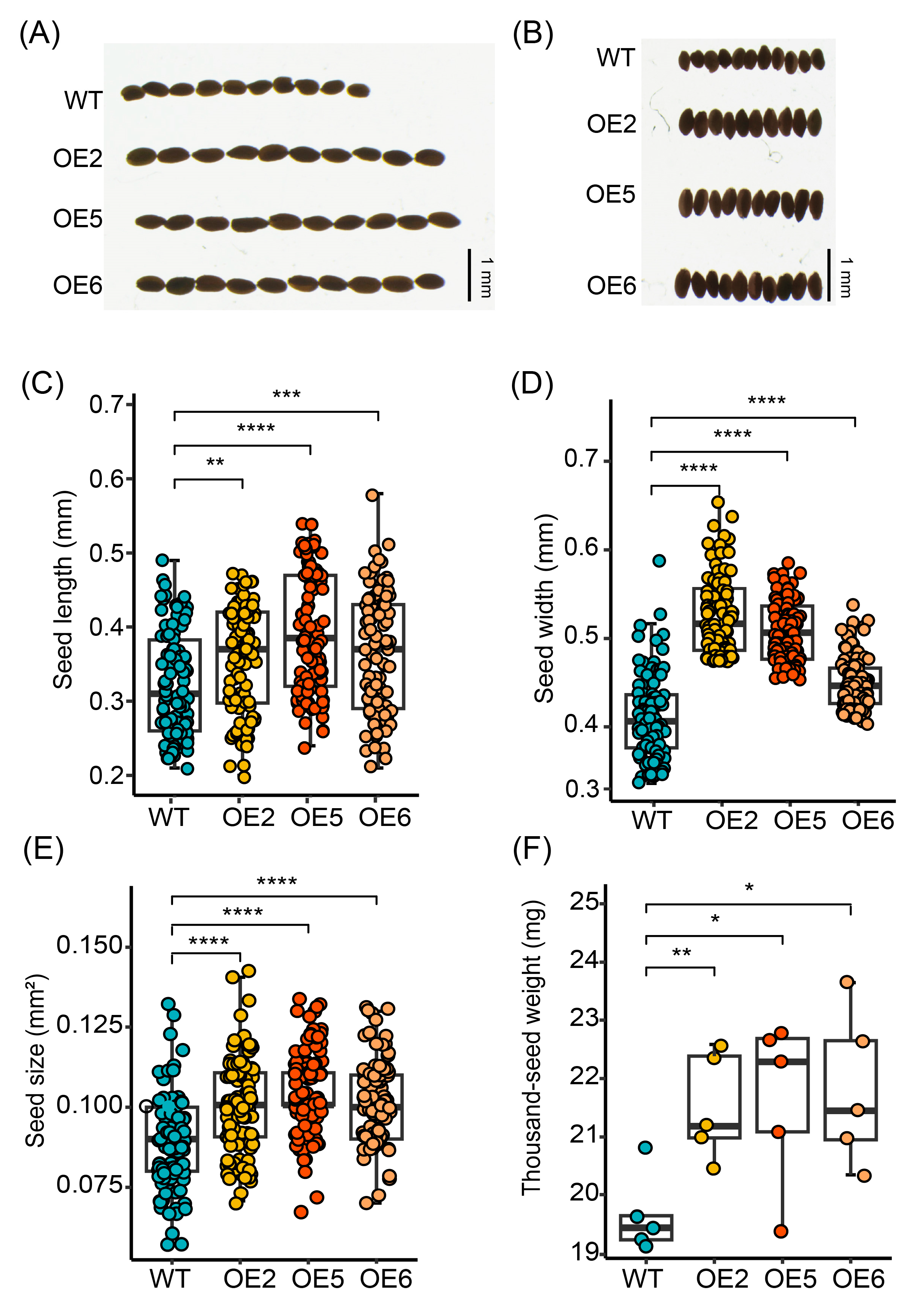
Given that the overexpression of GmGIF5 affected the cell size of leaves and stems, we observed both wild-type and overexpressing line mature seeds to determine whether it also had an impact on seeds. The results showed that the lengths and widths of seeds from the overexpression lines were greater than those of the wild type (Figure 5A,B). Statistical analysis further confirmed that the projected area of the seeds of the three overexpression lines was significantly larger than that of the wild-type (Figure 5C–E). Additionally, the thousand-grain weight of the overexpression lines was also significantly increased compared to that of the wild type (Figure 5D). In summary, GmGIF5 can promote cell expansion, enhance plant biomass accumulation, and facilitate seed development.
Figure 5.
Overexpression of GmGIF5 affects seed size. (A,B) Seed phenotype of transgenic lines and the WT at 75 days after transplantation. (C–F) Measurement of seed length (C), seed width (D), seed size (E), and thousand-seed weight (F) in overexpression lines and wild-type lines. Boxes represent the median values and the first and third quartiles; whiskers represent the minimum and maximum values. The dots represent single values in boxplots. * p < 0.05, ** p < 0.01, *** p < 0.001, and **** p < 0.0001 (Student’s t-test).
2.6. Transcriptomic Analysis of GmGIF5-Overexpressing Arabidopsis
To elucidate how an increased GmGIF5 level promotes cell expansion, we performed RNA-seq using the WT and OE2 lines. Six libraries were obtained with an average of 4.30 million clean reads. The libraries had an average Q30 rate of 96% and GC content of 45%. A total of 123 genes were screened as DEGs, with only 26 of these genes upregulated in the OE2 line (Figure S4 and Table S4). A principal component analysis and correlation analyses showed that our identification results were plausible (Figure S5).
To better understand the functions of GmGIF-regulated genes, we performed Gene Ontology (GO) enrichment analysis (Figure 6A, Table S5). The upregulated genes were enriched in photosynthesis, light harvesting (GO:0009765), the intracellular sequestering of iron ion (GO:0006880), and the negative regulation of fatty acid oxidation (GO:0046322), whereas the downregulated genes were enriched in several essential biological pathways, mainly related to the pectin catabolic process (GO:0045490), pectinesterase activity (GO:0030599), pectinesterase inhibitor activity (GO:0046910), and cell wall modification (GO:0042545). The Kyoto Encyclopedia of Genes and Genomes (KEGG) pathway enrichment analysis revealed significant enrichment (false discovery rate < 0.05) in only three pathways: pentose and glucuronate interconversions (ko00040), ascorbate and aldarate metabolism (ko00053), and metabolic pathways (ko01100) (Figure 6B, Table S5).
Figure 6.
Function enrichment analysis of differentially expressed genes between overexpression 2 (OE2) and wild-type (WT) lines. (A) Gene Ontology (GO) and (B) Kyoto Encyclopedia of Genes and Genomes (KEGG) pathway enrichment of differentially expressed genes between OE2 and WT lines. Yellow indicates biological process terms, blue indicates cellular component terms, and brown indicates molecular function terms. Purple indicates metabolic pathways. Upregulated genes are shown in red, and downregulated genes are shown in green. The size of the dots reflects the number of genes. The numbers on the dots show the number of enriched genes..
Plant cell walls consist mainly of cellulose, hemicellulose, and pectin. Pectin interacts with cellulose and hemicellulose to affect the elasticity, hardening, and permeability of the cell wall [19,20]. Based on the results above, the pectin metabolism pathway and the cell wall modification pathway are likely to play crucial roles in the regulation of cell expansion in GmGIF5 overexpression lines.
In combination with the phenotypic observations of the overexpression (OE) lines, we conducted a further analysis of the RNA-seq data. Interestingly, a significant number of downregulated genes were primarily involved in cell wall modification, particularly in the pectin metabolism modification pathway, while the expression levels of genes related to photosynthesis were upregulated (Figure 7A). As a crucial component of the cell wall, pectin regulates the permeability of the cell wall structure. The degradation and modification enzymes of pectin, such as pectin lyase and pectin methylesterase, are crucial in the structural regulation of plant cell walls [19,20]. We selected several genes for RT-qPCR validation, and the results were consistent with the RNA-seq data (Figure 7B). AT3G01270 (PECTATE LYASE-LIKE PROTEIN 10, AtPLL10) genes [21], which encode a pectate lyase-like protein and are reported to participate in pectin degradation and impact cell wall stiffness, were almost unexpressed in the overexpression lines. Meanwhile, AT2G43050 (PECTIN METYLESTERASE 16, AtPME16), AT2G47040 (VANGUARD1, AtVGD1), and AT5G07430 (PECTIN METYLESTERASE 50, AtPME50), which encode pectin methylesterase [22,23], and AT1G57590 (PECTIN ACETYLESTERASE 2, AtPAE2), which encodes pectin acetylesterase [24], showed significantly downregulated expression in OE2 compared to the wild type. Additionally, genes encoding other cell wall-related genes, such as AT3G07850 (polygalacturonase), AT3G14040 (exopolygalacturonase) [25], AT2G41905 (ARABINOGALACTAN PROTEIN 23, AtAGP23) [26], AT2G28110 (FRAGILE FIBER8, AtFRA8) [27], and AT4G35010 (β-GALACTOSIDASE 11, AtBGAL11) [25], also exhibited significantly downregulated expression in OE2. In summary, the regulation of cell size by GmGIF5 is achieved through its influence on the expression of cell wall modification genes.
Figure 7.
Expression profiles of differentially expressed genes among wild-type (WT) and overexpression 2 (OE2) lines. (A) Functional classification of differentially expressed genes and their expression profiles. Log2 fold change values are shown along the color scale varying from blue to red; a deeper color indicates a more dramatic change. (B) Expression analysis of differentially expressed genes in WT and OE2 lines. * p < 0.05, ** p < 0.01 (Student’s t-test).
Notably, the expression of AT1G18400 (BR-ENHANCED EXPRESSION1, AtBEE1) was upregulated in GmGIF5-OE lines, a gene that has been reported to function as a positive regulator in brassinosteroid signaling and photoperiodic flowering [28]. Concurrently, AT2G40100, which encodes the light-harvesting complex photosystem II (LHCB4.3), also exhibited significantly upregulated expression in GmGIF5-OE lines. These findings suggest that GmGIF5 may stimulate photosynthesis to promote biomass accumulation.
3. Discussion
Soybean has become an increasingly important crop used as oilseed, biodiesel, human food, and animal feed. An increase in soybean yield can help to alleviate the worldwide food shortage crisis. In plants, numerous genes that regulate organ size and shape have been identified. Among them, CYP78As play a pivotal role in enhancing organ size [29]. Additionally, transcription factors like Dof and bHLH are significant players in the modulation of plant organ development, making them invaluable targets for genetic engineering in breeding programs. GIFs have been reported to regulate cell number and organ size in many plant species, especially seed size and leaf size; however, research on the function of AtGIF1 homologs in the soybean genome remains limited. Our present study reveals that GmGIF5, the homolog of AtGIF1, regulates cell expansion rather than cell proliferation, offering new insights for the improvement of soybean molecular breeding.
There are eight identified members of the GmGIF gene family present in the soybean genome. Among them, GmGIF5 exhibits the highest expression levels, particularly in meristematic tissues such as the shoot apical meristem and root tip (Figure 1). In this study, we generated GmGIF5-OE lines to examine the impact of GmGIF5 on plant growth and development. After a 45-day cultivation period, we noted that the GmGIF5-OE lines exhibited increases in leaf area and leaf stalk length compared to those of the WT. Furthermore, the GmGIF5-OE lines displayed wider stems, taller plants, and bigger seeds than the WT (Figure 2, Figure 3 and Figure 4). Plant height, stem width, and leaf stalk length are components of plant architecture [1]. Bigger leaves during vegetative growth can contribute to higher photosynthesis ability and biomass accumulation, while a wider stem provides better support and transport ability [30]. Therefore, GmGIF5 has the potential to positively promote plant biomass and yield. As GIFs have been widely reported to play a role in leaf size regulation [31,32,33] and in promoting cell proliferation [14,34], we further explored the underlying reasons for the enlargement of organs induced by GmGIF5. Histological analysis indicated that GmGIF5 may regulate cell size to influence organ size. Based on our results, we conclude that GmGIF5 mainly regulates cell size, although it may also play a role in regulating cell number. Given the high structural and functional conservation, it is possible that GmGIF5 regulates both cell size and cell proliferation, likely in a cell type-dependent manner, ultimately influencing plant organ size and yield.
To further elucidate the mechanism underlying the influence of GmGIF5 on plant growth and development, we performed RNA-seq. Although we identified only 123 DEGs, a principal component analysis and correlation analyses showed that our identification results were plausible (Figure S5). It is possible that GmGIF5 only participates in certain pathways and influences several genes, resulting in a relatively small number of DEGs. Through function enrichment analysis, we found that the DEGs were significantly enriched in GO terms related to cell wall modification, mineral element metabolism, and photosynthesis. Most of the DEGs associated with cell wall modification processes, which are primarily involved in pectin metabolism, were downregulated in the GmGIF5-OE lines. Pectin regulates the permeability of the cell wall and exhibits structural variations throughout plant development. A reduced amount of pectin increases cell wall stiffness and reduces plasticity, thereby obstructing cell expansion [35,36,37,38]. Pectins can be degraded by pectinases, enzymes that are classified into various types based on their substrate specificity or mode of action, including pectin esterase, polygalacturonase, and pectate lyase [36]. Pectate lyase-like protein AT3G01270 (AtPLL10), pectin methylesterases AT2G43050 (AtPME16), AT2G47040 (AtVGD1), and AT5G07430 (AtPME50), pectin acetylesterase AT1G57590 (AtPAE2), and polygalacturonases AT3G07850 and AT3G14040 exhibited significantly downregulated expression in GmGIF5-overexpressing lines compared to in the wild type. Therefore, GmGIF5 may regulate cell expansion by influencing cell wall strength through the modulation of pectin metabolism. In addition to genes related to pectin metabolism, other cell wall-associated genes also showed downregulated expression in the OE lines, such as AT4G35010 (AtBGAL11). AtBGAL11 encodes an enzyme that debranches galactan and influences cell wall loosening and cell expansion during pollen germination in Arabidopsis, and a recent study of apples indicated that BGAL11 influences the flexibility and rigidity of apple cell layers [39,40].
Research shows that high levels of pectin methylesterification facilitate enhanced cell expansion, resource allocation to leaf growth, and increased leaf area for improved photosynthesis, collectively promoting enhanced plant growth [41,42]. Interestingly, the expression of genes that positively regulate photosynthesis was upregulated by GmGIF5 overexpression, including AT1G18400 (AtBEE1), AT1G03010 (NON-PHOTOTROPIC HYPOCOTYL 3, AtNPH3) [43], AT2G40100 (AtLHCB4.3), AT3G47860 (CHLOROPLASTIC LIPOCALIN, AtCHL), and AT1G68190 (B-BOX DOMAIN PROTEIN 27, AtBBX27). Notably, AtBEE1 was also found to interact with BBX28/29 to enhance brassinosteroid production and promote cell elongation-related genes, resulting in hypocotyl elongation [44]. What is more, iron is an important nutrient element required by soybeans and is closely related to their growth and yield [45]. The expression of genes related to iron homeostasis was also upregulated in the OE lines, namely, AT1G76800 (VACUOLAR IRON TRANSPORTER 2, AtVTL2) [46] and AT2G40300 (FERRITIN 4, AtFER4) [47]. The extracellular expression of ferritin in Arabidopsis thaliana can promote plant growth and iron accumulation [48]. Overall, the RNA-seq results indicated that GmGIF5 regulates cell modification genes and brassinosteroid-related genes to regulate pectin metabolism and promote cell expansion. Simultaneously, GmGIF5 enhances photosynthesis and iron assimilation for biomass accumulation.
4. Materials and Methods
4.1. Plant Material and Phenotype Data Collection
The wild-type and background Arabidopsis plants used as the materials in this study were of the Columbia-0 (Col-0) ecotype. Arabidopsis seeds were vernalized at 4 °C for two days before being sowed on 1/2 Murashige and Skoog plates. Eight days later, the seedlings were transplanted into experimental plots. To construct GmGIF5 overexpression (OE) vectors, we used the pCAMBIA 1300 plant expression vector containing the constitutive promoter pUBQ10 [49]. The primers are listed in Table S6. Transgenic lines were obtained using the floral-dip method [50]. Glyphosate-resistant T3 generation lines were detected at the DNA and mRNA levels. The generation of a 1 cm bolting from the rosette was considered to indicate flowering. Leaf size and leaf epidermis cell size were measured at 45 days after transplantation, whereas plant height, stem width, and seed phenotype were measured at 75 days after transplantation. For phenotype collection, 12 plants of each OE line and the wild type (WT) were used. Statistical significance analyses were performed by Excel 2019, and dot plots were constructed using the R package ggplot2 (ver 3.4.2) [51] in R studio (ver 4.3.1).
4.2. Bioinformatic Analysis
Subcellular localization prediction was conducted using the WoLF PSORT tool [52] (https://wolfpsort.hgc.jp, accessed on 12 September 2023), while the ExPASy [53] website tool (http://www.expasy.org, accessed on 12 September 2023) was applied to predict the molecular weight, isoelectric point, and the grand average of hydropathicity (Table S1).
The protein sequences of Arabidopsis thaliana (version: Athaliana_447_Araport11), Arachis hypogaea (version: v 1.0), Oryza sativa (version: v 7.0), Zea mays (version: v 4), Gossypium hirsutum (version: v 3.1), and Glycine max (version: Wm82.a4.v1) were downloaded from the Phytozome database [54] (https://phytozome-next.jgi.doe.gov/, accessed on 14 September 2023). The protein sequences of Brassica napus were downloaded from BnIR [55] (https://yanglab.hzau.edu.cn/BnIR/, accessed on 14 September 2023). To identify homologous genes in different plants, a hidden Markov model (HMM) of the SSXT domain was applied in the Pfam database [56] (ACC: PF05030), and the HMMsearch (version 3.0) tool [57] was used to screen sequences with the SSXT domain. All the putative GIF proteins were checked in the National Center for Biotechnology Information (NCBI) conserved domain database (CDD) (https://www.ncbi.nlm.nih.gov/cdd, accessed on 15 September 2023). All the verified GIF protein sequences were aligned using MAFFT (version 7.380) [58], and a phylogenetic tree using a BLOSUM62 model was constructed based on the alignment results using Fast Tree (version 2.1.7) and MEGA 7 [59] with maximum-likelihood estimation based on the most suitable model and 1000 bootstraps. The Evolview online tool [60] was used to embellish the phylogenetic tree.
4.3. RNA Extraction and Reverse Transcription–Quantitative Polymerase Chain Reaction (RT-qPCR) Analysis
Full ‘Tianlong No. 1′ soybean seeds were selected and placed in nutrient soil and cultivated in a cultivation room (light cycle of 16 h/8 h, light intensity of 300–400 μmol·m−2·s−1, and temperature of 25 ± 2 °C) with watering at intervals to ensure normal growth. The total RNA of soybean tissues (flower, shoot, shoot tip, leaf, seed, nodule, and pods) was extracted using the TransZol Up Plus RNA Kit (Transgene, Beijing, China). First-strand synthesis was performed using Hifair® III 1st Strand cDNA Synthesis SuperMix for qPCR (gDNA digester plus) (YEASON, Shanghai, China) following the manufacturer’s protocol.
TB Green Premix Ex TaqTM (Tli RNaseH Plus) (Takara, Tokyo, Japan) was used for RT-qPCR analysis following the manufacturer’s protocol. GmCons4 was used as a reference gene for normalization [61]. Primers are listed in Table S6. Three individual replicate reactions were run for each gene. The relative expression was calculated using 2−ΔCT quantitative analysis. Bar plots were constructed with Excel 2019.
4.4. Subcellular Localization
pCAMBIA1305-GFP [29] was linearized by Spe1 (Takara, Tokyo, Japan) for 1 h at 37 °C. The GmGIF5 coding sequence without the stop codon was amplified and fused with a linearized pCAMBIA1305-GFP vector using the In-Fusion® HD Cloning Kit (Takara, Tokyo, Japan). The obtained fusion product was first transformed into Escherichia coli strain DH5α purchased from YEASON (Shanghai, China). The constructed effector plasmids were transformed into Agrobacterium tumefaciens strain GV3101 (pSoup19) and then transiently transformed into Nicotiana benthamiana leaves. OsD53-mCherry was used as a nucleus marker [62]. After 48 h, the leaves were collected and observed under a laser-scanning confocal microscope (LSM980 laser, Carl Zeiss, Oberkochen, Germany). An empty vector served as the negative control in this experiment. Green fluorescent protein (GFP) signals were recorded with an excitation wavelength of 488 nm and an emission wavelength ranging from 505 to 530 nm [63].
4.5. Transcriptional Activity Assay
The whole coding sequence was amplified and incorporated into a linearized pGBKT7 vector [64] to construct the fusion vector BD-GmGIF5. The verified fusion plasmids and the negative control BD were transferred into Saccharomyces cerevisiae strain AH109 (YEASON, Shanghai, China), respectively. Positive colonies were grown on SD/-Trp to confirm the presence of transgenes, whereas transformed cells were grown on SD/-His/-Leu/-Trp to show activation ability. GmNAC181 was used as a positive control [64].
4.6. RNA-Seq and Transcriptome Validation
For the RNA-seq assay, aerial parts from the OE2 and WT lines were collected 25 days after transplantation. Samples were immediately frozen in liquid nitrogen and stored at –80 °C until processing and analysis. RNA extraction and cDNA library construction were performed using the TransZol Up Plus RNA Kit (Transgene, Beijing, China) and Hifair® III 1st Strand cDNA Synthesis SuperMix for qPCR (gDNA digester plus) (YEASON, Shanghai, China), respectively, following the manufacturers’ protocols. Raw data were generated after sequencing using the Illumina NovaSeq platform, and clean data were obtained after filtering. The data filtering criteria are as follows: (1) Reads with N base contents exceeding 5% are removed. (2) Reads with low-quality (a quality value smaller than 5) bases accounting for 50% or more are removed. (3) Reads contaminated with adapters are removed. (4) Reads resulting from PCR amplification and causing duplicates are removed. (5) Reads with lengths less than 30 bp are filtered out. Clean data were mapped onto the reference genome using Star (version 2.7.9a) [65] with default parameters. Sequencing data were deposited in NCBI Bioproject under ID PRJNA1121023. Three biological replicates were used in the RNA-seq experiment. RSEM (version 1.3.3) [66] was used to convert gene counts into fragments per kilobase per million bases (FPKM). Sample correlations were calculated and visualized by TBtools-II (version 2.142) [67], and PCA was performed and visualized by the R package ggplot2 (ver 3.4.2) [51]. Differentially expressed genes (DEGs) were identified using DEseq2 (version 1.26.0) [68] according to a threshold of p < 0.05 and log2|fold change| > 1. ClusterProfiler (version 3.14.3) was applied to perform the functional enrichment of DEGs [69]; GO terms and KEGG pathways with FDR < 0.05 were selected.
AtActin2 was used as an internal reference gene for RT-qPCR. All primers used are listed in Table S6. The relative expression levels were calculated using the 2−ΔCt method; significance analysis and visualization were conducted in Excel 2019.
5. Conclusions
In this study, we demonstrated that the nuclear protein GmGIF5 has self-transactivation activity and plays a vital role in plant growth and development. The overexpression of GmGIF5 in Arabidopsis resulted in significant increases in leaf area, plant height, stem thickness, and thousand-grain weight. Cytological observations and RNA-seq analysis revealed that the overexpression of GmGIF5 promotes plant cell expansion by regulating cell wall modifications, thereby affecting organ size and increasing biomass accumulation. Reports indicate that GIFs are involved in cell proliferation in many species. Our research shows that GmGIF5 can regulate cell expansion, providing new insights into the biological functions of GIF genes and new directions for soybean breeding.
Supplementary Materials
The following supporting information can be downloaded at https://www.mdpi.com/article/10.3390/ijms26020492/s1.
Author Contributions
Conceptualization, T.P. and Z.Z.; validation and formal analysis, H.J., S.G., M.H., Y.Z. (Yueping Zheng) and S.Y.; data curation, H.J., Y.X., Y.Z. (Yihua Zhan), H.L. and Y.G.; writing—original draft preparation, H.J.; writing—review and editing, T.P. and M.Y.; funding acquisition, T.P. All authors have read and agreed to the published version of the manuscript.
Funding
This research was supported by the Zhejiang Provincial Natural Science Foundation of China (grant number LQ24C130001) and the Program for Research and Development of Zhejiang A&F University (grant number 2022LFR109).
Institutional Review Board Statement
Not applicable.
Informed Consent Statement
Not applicable.
Data Availability Statement
The datasets presented in this study can be found in online repositories. The names of the repository/repositories and the accession number can be found below: NCBI SRA BioProject, accession no: PRJNA1121023, https://dataview.ncbi.nlm.nih.gov/object/PRJNA1121023?reviewer=hfdr4h0ttetvkd4svgdapcvj6t (accessed on 12 November 2024).
Conflicts of Interest
The authors declare no conflicts of interest.
References
- Liu, S.; Zhang, M.; Feng, F.; Tian, Z. Toward a “Green Revolution” for Soybean. Mol. Plant 2020, 13, 688–697. [Google Scholar] [CrossRef]
- Machado, F.B.; Moharana, K.C.; Almeida-Silva, F.; Gazara, R.K.; Pedrosa-Silva, F.; Coelho, F.S.; Grativol, C.; Venancio, T.M. Systematic Analysis of 1298 RNA-seq Samples and Construction of a Comprehensive Soybean (Glycine max) Expression Atlas. Plant J. 2020, 103, 1894–1909. [Google Scholar] [CrossRef]
- Yu, T.F.; Hou, Z.H.; Wang, H.L.; Chang, S.Y.; Song, X.Y.; Zheng, W.J.; Zheng, L.; Wei, J.T.; Lu, Z.W.; Chen, J.; et al. Soybean Steroids Improve Crop Abiotic Stress Tolerance and Increase Yield. Plant Biotechnol. J. 2024, 22, 2333–2347. [Google Scholar] [CrossRef]
- Chen, L.; Yang, H.; Fang, Y.; Guo, W.; Chen, H.; Zhang, X.; Dai, W.; Chen, S.; Hao, Q.; Yuan, S.; et al. Overexpression of GmMYB14 Improves High-Density Yield and Drought Tolerance of Soybean through Regulating Plant Architecture Mediated by the Brassinosteroid Pathway. Plant Biotechnol. J. 2021, 19, 702–716. [Google Scholar] [CrossRef]
- Wang, H.W.; Zhang, B.; Hao, Y.J.; Huang, J.; Tian, A.G.; Liao, Y.; Zhang, J.S.; Chen, S.Y. The Soybean Dof-Type Transcription Factor Genes, GmDof4 and GmDof11, Enhance Lipid Content in the Seeds of Transgenic Arabidopsis Plants. Plant J. 2007, 52, 716–729. [Google Scholar] [CrossRef] [PubMed]
- Lyu, J.; Wang, D.; Sun, N.; Yang, F.; Li, X.; Mu, J.; Zhou, R.; Zheng, G.; Yang, X.; Zhang, C.; et al. The TaSnRK1-TabHLH489 Module Integrates Brassinosteroid and Sugar Signalling to Regulate the Grain Length in Bread Wheat. Plant Biotechnol. J. 2024, 22, 1989–2006. [Google Scholar] [CrossRef] [PubMed]
- Li, S.; Gao, F.; Xie, K.; Zeng, X.; Cao, Y.; Zeng, J.; He, Z.; Ren, Y.; Li, W.; Deng, Q.; et al. The OsmiR396c-OsGRF4-OsGIF1 Regulatory Module Determines Grain Size and Yield in Rice. Plant Biotechnol. J. 2016, 14, 2134–2146. [Google Scholar] [CrossRef]
- Liu, H.; Guo, S.; Xu, Y.; Li, C.; Zhang, Z.; Zhang, D.; Xu, S.; Zhang, C.; Chong, K. OsmiR396d-Regulated OsGRFs Function in Floral Organogenesis in Rice through Binding to Their Targets OsJMJ706 and OsCR4. Plant Physiol. 2014, 165, 160–174. [Google Scholar] [CrossRef]
- Zhang, Y.; Mo, Y.; Ren, H.; Wu, X.; Han, L.; Sun, Z.; Xu, W. Improving Sedum Plumbizincicola Genetic Transformation with the SpGRF4–SpGIF1 Gene and the Self-Excision CRE/LoxP System. Planta 2024, 259, 119. [Google Scholar] [CrossRef] [PubMed]
- Hussain, E.; Es Romanowski, A.; Halliday, K.J. PIF7 Controls Leaf Cell Proliferation through an AN3 Substitution Repression Mechanism. Proc. Natl. Acad. Sci. USA 2022, 119, e2115682119. [Google Scholar] [CrossRef] [PubMed]
- Ercoli, M.F.; Ferela, A.; Debernardi, J.M.; Perrone, A.P.; Rodriguez, R.E.; Palatnik, J.F. GIF Transcriptional Coregulators Control Root Meristem Homeostasis. Plant Cell 2018, 30, 347–359. [Google Scholar] [CrossRef] [PubMed]
- Horiguchi, G.; Kim, G.T.; Tsukaya, H. The Transcription Factor AtGRF5 and the Transcription Coactivator AN3 Regulate Cell Proliferation in Leaf Primordia of Arabidopsis thaliana. Plant J. 2005, 43, 68–78. [Google Scholar] [CrossRef]
- Liu, Z.; Li, N.; Zhang, Y.; Li, Y. Transcriptional Repression of GIF1 by the KIX-PPD-MYC Repressor Complex Controls Seed Size in Arabidopsis. Nat. Commun. 2020, 11, 1846. [Google Scholar] [CrossRef] [PubMed]
- Ezaki, K.; Koga, H.; Takeda-Kamiya, N.; Toyooka, K.; Higaki, T.; Sakamoto, S.; Tsukaya, H. Precocious Cell Differentiation Occurs in Proliferating Cells in Leaf Primordia in Arabidopsis angustifolia3 Mutant. Front. Plant Sci. 2024, 15, 1322223. [Google Scholar] [CrossRef]
- He, Z.; Zeng, J.; Ren, Y.; Chen, D.; Li, W.; Gao, F.; Cao, Y.; Luo, T.; Yuan, G.; Wu, X.; et al. OsGIF1 Positively Regulates the Sizes of Stems, Leaves, and Grains in Rice. Front. Plant Sci. 2017, 8, 1730. [Google Scholar] [CrossRef]
- Kim, J.H. Biological Roles and an Evolutionary Sketch of the GRF-GIF Transcriptional Complex in Plants. BMB Rep. 2019, 52, 227–238. [Google Scholar] [CrossRef] [PubMed]
- Wang, H.; Sha, G.; Gao, R.; Pang, J.; Zhai, R.; Yang, C.; Wang, Z.; Xu, L. PbGIF1 Promoting Cell-Proliferation in Pear Fruit Is Transcriptionally Activated by PbRR1. Hortic. Plant J. 2024, 10, 689–697. [Google Scholar] [CrossRef]
- Alam, I.; Wu, X.; Ge, L. Comprehensive Genomic Survey, Evolution, and Expression Analysis of GIF Gene Family during the Development and Metal Ion Stress Responses in Soybean. Plants 2022, 11, 570. [Google Scholar] [CrossRef]
- Cosgrove, D.J. Growth of the Plant Cell Wall. Nat. Rev. Mol. Cell Biol. 2005, 6, 850–861. [Google Scholar] [CrossRef]
- Bonnin, E.; Garnier, C.; Ralet, M.C. Pectin-Modifying Enzymes and Pectin-Derived Materials: Applications and Impacts. Appl. Microbiol. Biotechnol. 2014, 98, 519–532. [Google Scholar] [CrossRef]
- Jiang, J.; Jiang, J.; Qiu, L.; Miao, Y.; Yao, L.; Cao, J. Identification of gene expression profile during fertilization in Brassica campestris subsp. chinensis. Genome 2013, 56, 39–48. [Google Scholar] [CrossRef] [PubMed]
- Jiang, L.; Yang, S.L.; Xie, L.F.; Puah, C.S.; Zhang, X.Q.; Yang, W.C.; Sundaresan, V.; Ye, D. VANGUARD1 Encodes a Pectin Methylesterase That Enhances Pollen Tube Growth in the Arabidopsis Style and Transmitting Tract. Plant Cell 2005, 17, 584–596. [Google Scholar] [CrossRef] [PubMed]
- Tian, G.W.; Chen, M.H.; Zaltsman, A.; Citovsky, V. Pollen-Specific Pectin Methylesterase Involved in Pollen Tube Growth. Dev. Biol. 2006, 294, 83–91. [Google Scholar] [CrossRef]
- Philippe, F.; Pelloux, J.; Rayon, C. Plant Pectin Acetylesterase Structure and Function: New Insights from Bioinformatic Analysis. BMC Genom. 2017, 18, 456. [Google Scholar] [CrossRef]
- Mollet, J.C.; Leroux, C.; Dardelle, F.; Lehner, A. Cell Wall Composition, Biosynthesis and Remodeling during Pollen Tube Growth. Plants 2013, 2, 107–147. [Google Scholar] [CrossRef]
- Mabuchi, A.; Soga, K.; Wakabayashi, K.; Hoson, T. Phenotypic Screening of Arabidopsis T-DNA Insertion Lines for Cell Wall Mechanical Properties Revealed ANTHOCYANINLESS2, a Cell Wall-Related Gene. J. Plant Physiol. 2016, 191, 29–35. [Google Scholar] [CrossRef] [PubMed]
- Zhong, R.; Peña, M.J.; Zhou, G.K.; Nairn, C.J.; Wood-Jones, A.; Richardson, E.A.; Morrison, W.H., III; Darvill, A.G.; York, W.S.; Ye, Z.H. Arabidopsis Fragile Fiber8, Which Encodes a Putative Glucuronyltransferase, Is Essential for Normal Secondary Wall Synthesis. Plant Cell 2005, 17, 3390–3408. [Google Scholar] [CrossRef] [PubMed]
- Wang, F.; Gao, Y.; Liu, Y.; Zhang, X.; Gu, X.; Ma, D.; Zhao, Z.; Yuan, Z.; Xue, H.; Liu, H. BES1-Regulated BEE1 Controls Photoperiodic Flowering Downstream of Blue Light Signaling Pathway in Arabidopsis. New Phytol. 2019, 223, 1407–1419. [Google Scholar] [CrossRef] [PubMed]
- Zhou, C.; Lin, Q.; Ren, Y.; Lan, J.; Miao, R.; Feng, M.; Wang, X.; Liu, X.; Zhang, S.; Pan, T.; et al. A CYP78As–Small Grain4–Coat Protein Complex Ⅱ Pathway Promotes Grain Size in Rice. Plant Cell 2023, 35, 4325–4346. [Google Scholar] [CrossRef] [PubMed]
- Zhu, X.G.; Long, S.P.; Ort, D.R. Improving Photosynthetic Efficiency for Greater Yield. Annu. Rev. Plant Biol. 2010, 61, 235–261. [Google Scholar] [CrossRef] [PubMed]
- Lee, B.H.; Ko, J.H.; Lee, S.; Lee, Y.; Pak, J.H.; Kim, J.H. The Arabidopsis GRF-Interacting Factor Gene Family Performs an Overlapping Function in Determining Organ Size as Well as Multiple. Plant Physiol. 2009, 151, 655–668. [Google Scholar] [CrossRef] [PubMed]
- Lee, B.H.; Wynn, A.N.; Franks, R.G.; Hwang, Y.; Lim, J.; Kim, J.H. The Arabidopsis thaliana GRF-Interacting Factor Gene Family Plays an Essential Role in Control of Male and Female Reproductive Development. Dev. Biol. 2014, 386, 12–24. [Google Scholar] [CrossRef]
- Lee, B.H.; Kim, J.H. Spatio-Temporal Distribution Patterns of GRF-INTERACTING FACTOR Expression and Leaf Size Control. Plant Signal Behav. 2014, 9, e29697. [Google Scholar] [CrossRef]
- Jun, S.E.; Kim, J.H.; Hwang, J.Y.; Huynh Le, T.T.; Kim, G.T. ORESARA15 Acts Synergistically with ANGUSTISFOLIA3 and Separately from AINTEGUMENTA to Promote Cell Proliferation during Leaf Growth. Int. J. Mol. Sci. 2020, 21, 241. [Google Scholar] [CrossRef] [PubMed]
- Wu, H.C.; Bulgakov, V.P.; Jinn, T.L. Pectin Methylesterases: Cell Wall Remodeling Proteins Are Required for Plant Response to Heat Stress. Front. Plant Sci. 2018, 9, ecollection1612. [Google Scholar] [CrossRef]
- Cao, J. The Pectin Lyases in Arabidopsis thaliana: Evolution, Selection and Expression Profiles. PLoS ONE 2012, 7, e46944. [Google Scholar] [CrossRef]
- Haas, K.T.; Wightman, R.; Peaucelle, A.; Höfte, H. The Role of Pectin Phase Separation in Plant Cell Wall Assembly and Growth. Cell Surf. 2021, 7, 100054. [Google Scholar] [CrossRef] [PubMed]
- Xiong, J.; Yang, Y.; Fu, G.; Tao, L. Novel Roles of Hydrogen Peroxide (H2O2) in Regulating Pectin Synthesis and Demethylesterification in the Cell Wall of Rice (Oryza Sativa) Root Tips. New Phyto 2015, 206, 118–126. [Google Scholar] [CrossRef] [PubMed]
- Collins, P.P.; O’donoghue, E.M.; Rebstock, R.; Tiffin, H.R.; Sutherland, P.W.; Schröder, R.; Mcatee, P.A.; Prakash, R.; Ireland, H.S.; Johnston, J.W.; et al. Cell Type-Specific Gene Expression Underpins Remodeling of Cell Wall Pectin in Exocarp and Cortex during Apple Fruit Development. J. Exp. Bot. 2019, 70, 6085–6099. [Google Scholar] [CrossRef]
- Hrubá, P.; Honys, D.; Twell, D.; Čapková, V.; Tupý, J. Expression of β-Galactosidase and β-Xylosidase Genes during Microspore and Pollen Development. Planta 2005, 220, 931–940. [Google Scholar] [CrossRef] [PubMed]
- Kim, S.J.; Held, M.A.; Zemelis, S.; Wilkerson, C.; Brandizzi, F. CGR2 and CGR3 Have Critical Overlapping Roles in Pectin Methylesterification and Plant Growth in Arabidopsis thaliana. Plant J. 2015, 82, 208–220. [Google Scholar] [CrossRef] [PubMed]
- Weraduwage, S.M.; Kim, S.J.; Renna, L.; Anozie, F.C.; Sharkey, T.D.; Brandizzi, F. Pectin Methylesterification Impacts the Relationship between Photosynthesis and Plant Growth. Plant Physiol. 2016, 171, 833–848. [Google Scholar]
- Molas, M.L.; Kiss, J.Z.; Correll, M.J. Gene Profiling of the Red Light Signaling Pathways in Roots. J. Exp. Bot. 2006, 57, 3217–3229. [Google Scholar] [CrossRef] [PubMed]
- Cao, J.; Liang, Y.; Yan, T.; Wang, X.; Zhou, H.; Chen, C.; Zhang, Y.; Zhang, B.; Zhang, S.; Liao, J.; et al. The Photomorphogenic Repressors BBX28 and BBX29 Integrate Light and Brassinosteroid Signaling to Inhibit Seedling Development in Arabidopsis. Plant Cell 2022, 34, 2266–2285. [Google Scholar] [CrossRef]
- Chu, Q.; Sha, Z.; Maruyama, H.; Yang, L.; Pan, G.; Xue, L.; Watanabe, T. Metabolic Reprogramming in Nodules, Roots, and Leaves of Symbiotic Soybean in Response to Iron Deficiency. Plant Cell Environ. 2019, 42, 3027–3043. [Google Scholar] [CrossRef] [PubMed]
- Gollhofer, J.; Timofeev, R.; Lan, P.; Schmidt, W.; Buckhout, T.J. Vacuolar-Iron-Transporter1-Like Proteins Mediate Iron Homeostasis in Arabidopsis. PLoS ONE 2014, 9, e110468. [Google Scholar] [CrossRef]
- Murgia, I.; Vigani, G. Analysis of Arabidopsis thaliana atfer4-1, atfh and atfer4-1/atfh Mutants Uncovers Frataxin and Ferritin Contributions to Leaf Ionome Homeostasis. Plant Physiol. Biochem. 2015, 94, 65–72. [Google Scholar] [CrossRef]
- Lin, C.Y.; Jakes, J.E.; Donohoe, B.S.; Ciesielski, P.N.; Yang, H.; Gleber, S.C.; Vogt, S.; Ding, S.Y.; Peer, W.A.; Murphy, A.S.; et al. Directed Plant Cell-Wall Accumulation of Iron: Embedding Co-Catalyst for Efficient Biomass Conversion. Biotechnol. Biofuels 2016, 9, 225. [Google Scholar] [CrossRef] [PubMed]
- Zhan, Y.; Wu, T.; Zhao, X.; Wang, J.; Guo, S.; Chen, S.; Qu, S.; Zheng, Z. Genome-Wide Identification and Expression of Monoacylglycerol Lipase (MAGL) Gene Family in Peanut (Arachis hypogaea L.) and Functional Analysis of AhMGATs in Neutral Lipid Metabolism. Int. J. Biol. Macromol. 2023, 243, 125300. [Google Scholar] [CrossRef] [PubMed]
- Clough, S.J.; Bent, A.F. Floral Dip: A Simplified Method for Agrobacterium-Mediated Transformation of Arabidopsis thaliana. Plant J. 1998, 16, 735–743. [Google Scholar] [CrossRef]
- Valero-Mora, P.M. ggplot2: Elegant Graphics for Data Analysis. J. Stat. Softw. 2010, 35, 1–3. [Google Scholar] [CrossRef]
- Horton, P.; Park, K.J.; Obayashi, T.; Fujita, N.; Harada, H.; Adams-Collier, C.J.; Nakai, K. WoLF PSORT: Protein Localization Predictor. Nucleic Acids Res. 2007, 35, W585–W587. [Google Scholar] [CrossRef]
- Artimo, P.; Jonnalagedda, M.; Arnold, K.; Baratin, D.; Csardi, G.; De Castro, E.; Duvaud, S.; Flegel, V.; Fortier, A.; Gasteiger, E.; et al. ExPASy: SIB Bioinformatics Resource Portal. Nucleic Acids Res. 2012, 40, W597–W603. [Google Scholar] [CrossRef] [PubMed]
- Goodstein, D.M.; Shu, S.; Howson, R.; Neupane, R.; Hayes, R.D.; Fazo, J.; Mitros, T.; Dirks, W.; Hellsten, U.; Putnam, N.; et al. Phytozome: A Comparative Platform for Green Plant Genomics. Nucleic Acids Res. 2012, 40, D1178–D1186. [Google Scholar] [CrossRef]
- Yang, Z.; Wang, S.; Wei, L.; Huang, Y.; Liu, D.; Jia, Y.; Luo, C.; Lin, Y.; Liang, C.; Hu, Y.; et al. BnIR: A Multi-Omics Database with Various Tools for Brassica Napus Research and Breeding. Mol. Plant 2023, 16, 775–789. [Google Scholar] [CrossRef]
- Mistry, J.; Chuguransky, S.; Williams, L.; Qureshi, M.; Salazar, G.A.; Sonnhammer, E.L.L.; Tosatto, S.C.E.; Paladin, L.; Raj, S.; Richardson, L.J.; et al. Pfam: The Protein Families Database in 2021. Nucleic Acids Res 2021, 49, D412–D419. [Google Scholar] [CrossRef] [PubMed]
- Potter, S.C.; Luciani, A.; Eddy, S.R.; Park, Y.; Lopez, R.; Finn, R.D. HMMER Web Server: 2018 Update. Nucleic Acids Res. 2018, 46, W200–W204. [Google Scholar] [CrossRef] [PubMed]
- Katoh, K.; Misawa, K.; Kuma, K.I.; Miyata, T. MAFFT: A Novel Method for Rapid Multiple Sequence Alignment Based on Fast Fourier Transform. Nucleic Acids Res. 2002, 30, 3059–3066. [Google Scholar] [CrossRef] [PubMed]
- Kumar, S.; Stecher, G.; Tamura, K. MEGA7: Molecular Evolutionary Genetics Analysis Version 7.0 for Bigger Datasets. Mol. Biol. Evol. 2016, 33, 1870–1874. [Google Scholar] [CrossRef]
- Subramanian, B.; Gao, S.; Lercher, M.J.; Hu, S.; Chen, W.H. Evolview v3: A Webserver for Visualization, Annotation, and Management of Phylogenetic Trees. Nucleic Acids Res. 2019, 47, W270–W275. [Google Scholar] [CrossRef]
- Wei, Z.; Pan, T.; Zhao, Y.; Su, B.; Ren, Y.; Qiu, L. Rab5a and Its GEFs Are Involved in Post-Golgi Trafficking of Storage Proteins in Developing Soybean Cotyledon. J. Exp. Bot. 2020, 3, 808–822. [Google Scholar] [CrossRef] [PubMed]
- Zhou, F.; Lin, Q.; Zhu, L.; Ren, Y.; Zhou, K.; Shabek, N.; Wu, F.; Mao, H.; Dong, W.; Gan, L.; et al. D14–SCFD3-Dependent Degradation of D53 Regulates Strigolactone Signaling. Nature 2013, 504, 406–410. [Google Scholar] [CrossRef]
- Bao, X.; Wang, Y.; Qi, Y.; Lei, C.; Wang, Y.; Pan, T.; Yu, M.; Zhang, Y.; Wu, H.; Zhang, P.; et al. A Deleterious Sar1c Variant in Rice Inhibits Export of Seed Storage Proteins from the Endoplasmic Reticulum. Plant Mol. Biol. 2023, 111, 291–307. [Google Scholar] [CrossRef] [PubMed]
- Wang, X.; Chen, K.; Zhou, M.; Gao, Y.; Huang, H.; Liu, C.; Fan, Y.; Fan, Z.; Wang, Y.; Li, X. GmNAC181 Promotes Symbiotic Nodulation and Salt Tolerance of Nodulation by Directly Regulating GmNINa Expression in Soybean. New Phytol. 2022, 236, 656–670. [Google Scholar] [CrossRef]
- Dobin, A.; Davis, C.A.; Schlesinger, F.; Drenkow, J.; Zaleski, C.; Jha, S.; Batut, P.; Chaisson, M.; Gingeras, T.R. STAR: Ultrafast Universal RNA-seq Aligner. Bioinformatics 2013, 29, 15–21. [Google Scholar] [CrossRef] [PubMed]
- Li, B.; Dewey, C.N. RSEM: Accurate Transcript Quantification from RNA-seq Data with or without a Reference Genome. BMC Bioinform. 2011, 12, 323. [Google Scholar] [CrossRef] [PubMed]
- Chen, C.; Wu, Y.; Li, J.; Wang, X.; Zeng, Z.; Xu, J.; Liu, Y.; Feng, J.; Chen, H.; He, Y.; et al. TBtools-II: A “One for All, All for One” Bioinformatics Platform for Biological Big-Data Mining. Mol. Plant 2023, 16, 1733–1742. [Google Scholar] [CrossRef]
- Love, M.I.; Huber, W.; Anders, S. Moderated Estimation of Fold Change and Dispersion for RNA-seq Data with DESeq2. Genome Biol. 2014, 15, 550. [Google Scholar] [CrossRef]
- Yu, G.; Wang, L.G.; Han, Y.; He, Q.Y. ClusterProfiler: An R Package for Comparing Biological Themes among Gene Clusters. OMICS 2012, 16, 284–287. [Google Scholar] [CrossRef] [PubMed]
Disclaimer/Publisher’s Note: The statements, opinions and data contained in all publications are solely those of the individual author(s) and contributor(s) and not of MDPI and/or the editor(s). MDPI and/or the editor(s) disclaim responsibility for any injury to people or property resulting from any ideas, methods, instructions or products referred to in the content. |
© 2025 by the authors. Licensee MDPI, Basel, Switzerland. This article is an open access article distributed under the terms and conditions of the Creative Commons Attribution (CC BY) license (https://creativecommons.org/licenses/by/4.0/).






