Sign in to use this feature.

Years

Between: -

Subjects

remove_circle_outline
remove_circle_outline
remove_circle_outline
remove_circle_outline
remove_circle_outline
remove_circle_outline
remove_circle_outline
remove_circle_outline
remove_circle_outline

Journals

remove_circle_outline
remove_circle_outline
remove_circle_outline
remove_circle_outline
remove_circle_outline
remove_circle_outline
remove_circle_outline
remove_circle_outline
remove_circle_outline
remove_circle_outline
remove_circle_outline
remove_circle_outline
remove_circle_outline
remove_circle_outline

Article Types

Countries / Regions

remove_circle_outline
remove_circle_outline
remove_circle_outline
remove_circle_outline
remove_circle_outline

Search Results (2,312)

Search Parameters:
Keywords = GPX1

Order results
Result details
Results per page
Select all
Export citation of selected articles as:
33 pages, 3513 KB  
Article
Effects of Red Kojic Rice Supplementation on Growth, Immunity, Antioxidant Capacity, and Intestinal Health of Litopenaeus vannamei Fed a Diet with Fish Meal Replacement by Soybean Meal
by Qianping Huang, Hongkai Ye, Zhanzhan Wang, Bo Liu, Min Yang, Xiaobin Chen, Shengli Liu and Chuanpeng Zhou
Fishes 2026, 11(1), 58; https://doi.org/10.3390/fishes11010058 - 16 Jan 2026
Abstract
This study aimed to investigate the effects of adding Red kojic rice (RKR) on the growth performance, digestive enzyme activity, non-specific immunity, antioxidant capacity, and intestinal health of Litopenaeus vannamei fed a diet with fishmeal replacement by soybean meal. Shrimps (initial mean weight [...] Read more.
This study aimed to investigate the effects of adding Red kojic rice (RKR) on the growth performance, digestive enzyme activity, non-specific immunity, antioxidant capacity, and intestinal health of Litopenaeus vannamei fed a diet with fishmeal replacement by soybean meal. Shrimps (initial mean weight = 1.88 ± 0.03 g) were fed six experimental diets for 8 weeks, including a normal fishmeal control group (FM), a soybean meal-replaced fishmeal group (H0), and four soybean meal-replaced fishmeal groups supplemented with 0.5%, 1%, 2%, and 4% RKR, respectively, which are designated as H1, H2, H3, and H4, respectively. Each group had three replicates, with 30 shrimp per replicate. The results showed that the final average weight (FWG), weight gain rate (WG), and specific growth rate (SGR) of H2 group were significantly higher than those of H0, H3, and H4 groups (p < 0.05). The feed conversion ratio (FCR) of H2 group was significantly lower than that of H0 and H4 groups (p < 0.05). In contrast to the H0 group, the blood ACP activity in the H2 group was significantly increased (p < 0.05). The blood lysozyme (LYZ) activity in H3 group was significantly higher than that in H1 group (p < 0.05), while the opposite was true for phenoloxidase (PO). The activities of trypsin and amylase in hepatopancreas of H3 group were significantly higher than those of H0 and H1 groups (p < 0.05). Compared with the FM group, the hepatopancreatic malondialdehyde (MDA) levels in H0, H3, and H4 groups were significantly increased (p < 0.05). Compared with the H0 group, the hepatopancreatic MDA levels in H1 and H2 groups were significantly decreased (p < 0.05). Analysis of gene expression levels in hepatopancreas revealed that antioxidant (gpx, sod, cat, gst, nrf2, trx, and ho-1), non-specific immune (tnf-α, il-1β, and ifn-γ), and digestive (trypsin and α-amylase) genes were suppressed in the H0 group but enhanced by RKR supplementation. Similar expression patterns of those genes were observed in the intestine. Microbial community analysis showed reduced diversity and altered composition in the H0 group, which were partially restored by RKR. Network analysis showed “small-world” property in microbial co-occurrence network. Metabolomic analysis revealed that among the differential metabolites, Bismurrayaquinone A and Harmol exhibit highly significant differences. Correlation analysis revealed that beneficial bacteria Rhodococcus_C and Oceanobacillus in H2 group exhibited higher richness and showed significant correlation. In conclusion, supplementation of 0.5–2% RKR promoted the growth performance, digestive enzyme activity, non-specific immunity, antioxidant capacity, and intestinal health of shrimp fed a diet with fishmeal replacement by soybean meal. The optimal RKR supplementing content is 1%. Full article
(This article belongs to the Section Nutrition and Feeding)
14 pages, 1856 KB  
Article
Autophagy Activation in Mesenchymal Stem Cells with Lithium Chloride and Trehalose: Implications for Regenerative Medicine
by Ali Fouad, Yasser ElSherbini, Elsayed Abdelhady and Mohamed Abdraboh
BioMed 2026, 6(1), 4; https://doi.org/10.3390/biomed6010004 - 16 Jan 2026
Abstract
Background/Objectives: Mesenchymal stem cells (MSCs) are deemed to be a highly safe model for autologous and allogeneic cellular therapy, owing to their inherent lack of HLA-DR expression, immunomodulatory properties, homing ability, and plasticity allowing differentiation into different cell types. The interest in [...] Read more.
Background/Objectives: Mesenchymal stem cells (MSCs) are deemed to be a highly safe model for autologous and allogeneic cellular therapy, owing to their inherent lack of HLA-DR expression, immunomodulatory properties, homing ability, and plasticity allowing differentiation into different cell types. The interest in activating autophagic signaling in MSCs has recently grown due to its significant potential in maintaining stemness, enhancing paracrine signaling, and providing therapeutic benefits for cancer and neurodegenerative diseases. This study aimed to explore the impact of autophagy induction on enhancing the therapeutic potential of MSCs by maintaining their plasticity and to assess different induction agents. Methods: In this study, MSCs were first extracted from the fat tissue of Sprague–Dawley (SD) rats and characterized phenotypically and molecularly by their positive expression of stemness markers CD29, CD106, and CD44, and their negative expression of hematopoietic surface markers CD14, CD34, and CD45, using a flow cytometry approach. Isolated MSCs were then treated separately with two FDA-approved autophagy inducers: Lithium Chloride and Trehalose, following assessment of autophagy activity. Results: Treated MSCs showed significant increases in autophagic activity at both the transcriptional and translational levels. The successful induction of autophagy in MSCs was confirmed through the elevated expression of autophagy-related genes such as ATG3, ATG13, ATG14, P62, and ULK1. These data were confirmed by the significant upregulation in LC3 protein expression and the formation of autophagosomes, which was detected using a transmission electron microscope. Furthermore, the expression of Oct4, Sox2, and Nanog genes was significantly enhanced after treatment with Trehalose and Lithium Chloride compared with untreated control MSCs which may indicate an upregulation of pluripotency. Meanwhile, Lithium Chloride and Trehalose did not significantly induce cellular apoptosis, indicated by the Bax/Bcl-2 expression ratio, and significantly decreased the expression of the antioxidant markers SOD and GPx. Conclusions: Treatment of MSCs with Trehalose and, in particular, Lithium Chloride significantly activated autophagic signaling, which showed a profound effect in enhancing cells’ pluripotency, reinforcing the usage of treated MSCs for autologous and/or allogenic cellular therapy. However, further in vivo studies for activating autophagy in cellular grafts should be conducted before their use in clinical trials. Full article
18 pages, 3856 KB  
Article
A Follicle Size Window of Competence for In Vitro Embryo Production in High-Producing Dairy Cows: Evidence from OPU-IVP Performance and Follicular Fluid Profiling
by Mingmao Yang, Zhibing Wang, Baoli Shen, Shangnan Li, Yaochang Wei, Yifan Li, Longgang Yan, Mengkun Sun, Dong Zhou and Yaping Jin
Animals 2026, 16(2), 274; https://doi.org/10.3390/ani16020274 - 16 Jan 2026
Abstract
A key objective of the dairy industry is to balance genetic progress with reproductive efficiency. Ovum pick-up followed by in vitro embryo production (OPU-IVP) is a pivotal technology for accelerating genetic gain. However, the relationship between follicle size and oocyte developmental competence in [...] Read more.
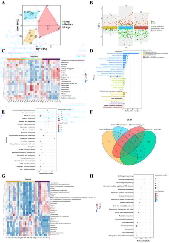
A key objective of the dairy industry is to balance genetic progress with reproductive efficiency. Ovum pick-up followed by in vitro embryo production (OPU-IVP) is a pivotal technology for accelerating genetic gain. However, the relationship between follicle size and oocyte developmental competence in high-producing dairy cows under hormonal stimulation remains to be fully elucidated. This study systematically evaluated the effects of follicle diameter ovum pick-up on OPU-IVP outcomes and the underlying follicular fluid (FF) microenvironment. A total of 109 high-yielding Holstein cows were subjected to ovarian stimulation and OPU. Follicles were categorized as small (2.0–5.9 mm), medium (6.0–9.9 mm), or large (10.0–20.0 mm). Oocyte recovery, quality, and developmental competence were assessed. FF was analyzed for hormonal profiles, including anti-Müllerian hormone (AMH), estradiol (E2), follicle-stimulating hormone (FSH), and progesterone (PROG); oxidative stress markers, including malondialdehyde (MDA), glutathione peroxidase (GPx), superoxide dismutase (SOD), and total antioxidant capacity (T-AOC); and untargeted metabolomics (n = 10 per group). Consistently, oocytes from medium follicles exhibited superior developmental competence, achieving the highest maturation (89.93%), cleavage (72.19%), and blastocyst rates (41.88%). In contrast, large follicles had a low recovery rate (32.64%), a high proportion of degenerated oocytes (32.00%), and reduced embryonic efficiency. Metabolomic profiling revealed distinct microenvironmental differences, with medium follicles enriched in pathways like pyruvate metabolism and arachidonic acid metabolism indicating an optimal metabolic state. Hormonally, AMH decreased while E2 and PROG increased with follicle size. Large follicles exhibited significantly elevated MDA levels, indicating oxidative stress, without a concurrent rise in antioxidant capacity. In conclusion, while small follicles provide an abundant source of morphologically good oocytes, medium follicles (6.0–9.9 mm) represent a distinct “window of competence” for OPU-IVP, characterized by a follicular microenvironment most conducive to embryo production. Excessive reliance on large follicle aspiration should be avoided due to signs of over-maturity and oxidative damage. These findings provide a physiological basis for optimizing OPU strategies to enhance IVP efficiency in high-producing dairy cows. Full article
(This article belongs to the Section Animal Reproduction)
Show Figures

Figure 1

19 pages, 2055 KB  
Article
Punica granatum L. Modulates Antioxidant Activity in Vitrified Bovine Ovarian Tissue
by Solano Dantas Martins, Maria Alice Felipe Oliveira, Venância Antônia Nunes Azevedo, Francisco das Chagas Costa, Ingrid Gracielle Martins da Silva, Selene Maia de Morais, Sônia Nair Báo, José Roberto Viana Silva, Vânia Marilande Ceccatto and Valdevane Rocha Araújo
Int. J. Mol. Sci. 2026, 27(2), 903; https://doi.org/10.3390/ijms27020903 - 16 Jan 2026
Abstract
This study aimed to evaluate the effects of an ethanolic extract from Punica granatum L. (EE-PG) on bovine ovarian tissue vitrification, focusing on follicular morphology, ultrastructure, stromal cell density, collagen distribution, redox status, and mRNA expression of antioxidant-related genes. Bovine ovarian cortex fragments [...] Read more.
This study aimed to evaluate the effects of an ethanolic extract from Punica granatum L. (EE-PG) on bovine ovarian tissue vitrification, focusing on follicular morphology, ultrastructure, stromal cell density, collagen distribution, redox status, and mRNA expression of antioxidant-related genes. Bovine ovarian cortex fragments were divided into a fresh control group for in vivo tissue evaluation or vitrified either with the base vitrification solution (αMEM) alone or supplemented with different concentrations of EE-PG (10, 50, and 100 µg/mL), and subsequently stored in liquid nitrogen for 5 days. After warming, fragments were allocated for morphological and oxidative stress analyses or incubated for 24 h to resumption of cellular metabolism. The concentrations of 10 and 100 µg/mL preserved follicular morphology immediately after warming, and were therefore selected for ultrastructural evaluation. Both concentrations mitigated vitrification-induced damage. Gene expression analysis showed decreased levels of catalase (cat), Glutathione Peroxidase 1 (gpx1), and Nuclear Factor Erythroid 2-Related Factor 2 (nrf2) compared with the fresh control, whereas Superoxide Dismutase (SOD) enzymatic activity increased after incubation with 10 µg/mL EE-PG compared with all experimental groups. Moreover, Malondialdehyde (MDA) levels in tissues treated with 10 or 100 µg/mL were comparable to fresh controls after incubation. Overall, EE-PG at 10 or 100 µg/mL in the vitrification solution supported the maintenance of tissue morphology, redox balance—despite the downregulation of essential antioxidant genes, which may be associated with a reduced demand for enzymatic antioxidant defense—and cellular metabolism, indicating potential for improving bovine ovarian tissue vitrification outcomes. Full article
(This article belongs to the Special Issue New Advances in Animal Reproduction)
Show Figures

Figure 1

16 pages, 1469 KB  
Article
Molecular Investigation of the Effects of Two Antiepileptic Drugs (Valproic Acid and Levetiracetam) on Alveolar Bone Under Orthodontic Force
by Nurhan Bayindir-Durna, Metin Uckan, Seyma Aydin and Selcuk Ozdemir
Medicina 2026, 62(1), 178; https://doi.org/10.3390/medicina62010178 - 15 Jan 2026
Abstract
Background and Objectives: This study aims to analyze the effects of levetiracetam (LEV) and valproic acid (VPA) administration on oxidative stress, inflammation, apoptosis, extracellular matrix dynamics, and bone remodeling parameters in rat alveolar bone exposed to orthodontic force. Materials and Methods: Four experimental [...] Read more.
Background and Objectives: This study aims to analyze the effects of levetiracetam (LEV) and valproic acid (VPA) administration on oxidative stress, inflammation, apoptosis, extracellular matrix dynamics, and bone remodeling parameters in rat alveolar bone exposed to orthodontic force. Materials and Methods: Four experimental groups were designed for this study: Control, Force, Force + LEV, and Force + VPA. LEV (150 mg/kg/day) or VPA (300 mg/kg/day) was administered intraperitoneally to the experimental groups daily for 6 weeks. At the end of the experimental period, the alveolar bone tissues were used for molecular analyses. RT-PCR analysis was performed to assess the expression levels of antioxidant markers [superoxide dismutase, (SOD), catalase (CAT), glutathione peroxidase (GPx), and glutathione (GSH)], inflammatory cytokines [tumor necrosis factor alpha (TNF-α) and interleukin-1 beta (IL-1β)], apoptosis-related genes (Bax, Bcl-2, and Caspase-3), matrix remodeling genes [matrix metalloproteinase-2 (MMP-2), matrix metalloproteinase-9 (MMP-9), and metallopeptidase inhibitor 1 (TIMP-1)], and bone metabolism regulators [receptor activator of nuclear factor kappa-Β ligand (RANKL) and osteoprotegerin (OPG)]. Oxidative stress and inflammatory measurements were also confirmed via ELISA assays. Results: The results demonstrated that orthodontic force application increased oxidative stress, inflammation, and apoptosis compared to the Control group, disrupted extracellular matrix homeostasis, and increased bone resorption, while LEV administration (LEV + Force) markedly mitigated these abnormalities. In other words, LEV administration increased levels of antioxidant markers, decreased levels of inflammatory cytokines and pro-apoptotic genes, restored extracellular matrix balance (decrease in MMP-2 and MMP-9 with concurrent upregulation of TIMP-1), and limited tissue destruction (decrease in RANKL along with elevation in OPG). In contrast to LEV, VPA did not correct these molecular alterations induced by orthodontic force and, in several parameters, further exacerbated them. Conclusions: In conclusion, molecular data from the animal model indicate that LEV plays a protective role against orthodontic force by reducing excess levels of oxidative stress, apoptosis, and inflammation and homeostatic pathways. Full article
(This article belongs to the Section Dentistry and Oral Health)
Show Figures

Figure 1

15 pages, 6374 KB  
Article
γ-Cyclodextrin/Genistein Inclusion Complex Catalyzes GPx4-Mediated Reduction of Organic/Inorganic Peroxides: Based on SERS and In Silico Research
by Mengmeng Zhang, Wenshuo Ren, Jingbo Liu, Yu Gao, Meng-Lei Xu and Ting Zhang
Foods 2026, 15(2), 297; https://doi.org/10.3390/foods15020297 - 14 Jan 2026
Viewed by 137
Abstract
Organic and inorganic peroxides can induce intracellular redox homeostasis. In this study, a γ-cyclodextrin/genistein inclusion complex (γ-CD/GEN) was constructed to systematically elucidate the molecular mechanism by which it catalyzes GPx4-mediated peroxide reduction. The results indicate that the incorporation of γ-CD effectively disrupts the [...] Read more.
Organic and inorganic peroxides can induce intracellular redox homeostasis. In this study, a γ-cyclodextrin/genistein inclusion complex (γ-CD/GEN) was constructed to systematically elucidate the molecular mechanism by which it catalyzes GPx4-mediated peroxide reduction. The results indicate that the incorporation of γ-CD effectively disrupts the aggregated state of GEN, achieving an encapsulation efficiency (EE) exceeding 40%. Surface-enhanced Raman spectroscopy (SERS) analysis reveals significant differences in the catalytic behavior of γ-CD/GEN toward cumene hydroperoxide (CHP) and hydrogen peroxide (H2O2): the reduction efficiency of CHP depends on both the concentration of γ-CD/GEN and GPx4, whereas the reduction of H2O2 is primarily regulated by the concentration of γ-CD/GEN. Isotope effect studies demonstrate that the reduction of CHP relies more on radical-initiated reactions, while the reduction of H2O2 involves proton transfer, with the differences in reduction rates correlating with their respective redox mechanisms. Molecular docking and molecular dynamics simulations further confirm that γ-CD/GEN can stably bind to the Sec (Cys)-46 site in the active center of GPx4, thereby enhancing its catalytic activity. This study provides a theoretical basis for the development of antioxidant strategies based on the precise regulation of enzyme activity. Full article
Show Figures

Figure 1

23 pages, 5093 KB  
Article
Positive Effects of Allicin on Cytotoxicity, Antioxidative Status, and Immunity in “Eriocheir sinensis” Hepatopancreatic Cells Against Oxidative Stress-Induced Injury
by Yiqing Guo, Peng Huang, Wenhui Wang, Jingwen Wu, Jinliang Du, Jiayi Li, Jiancao Gao, Haojun Zhu, Jun Gao, Yao Zheng, Yanbing Zhuang, Gangchun Xu and Liping Cao
Antioxidants 2026, 15(1), 93; https://doi.org/10.3390/antiox15010093 - 12 Jan 2026
Viewed by 125
Abstract
Oxidative stress represents a critical threat to aquatic animal health and aquaculture productivity. Allicin, a natural plant extract, has not been systematically investigated for its antioxidant mechanisms in aquatic crustaceans. This study established in vitro and in vivo models of tert-butyl hydroperoxide (T-BHP)-induced [...] Read more.
Oxidative stress represents a critical threat to aquatic animal health and aquaculture productivity. Allicin, a natural plant extract, has not been systematically investigated for its antioxidant mechanisms in aquatic crustaceans. This study established in vitro and in vivo models of tert-butyl hydroperoxide (T-BHP)-induced oxidative stress in Chinese mitten crabs (Eriocheir sinensis) to evaluate the hepatoprotective effects of allicin. Integrating biochemical, transcriptomic, and ultrastructural analyses, we found that allicin significantly alleviated T-BHP-induced cytotoxicity and oxidative damage in vitro. Mechanistically, allicin up-regulated antioxidant genes including glutathione peroxidase (gpx) and thioredoxin reductase 1 (trxr1), and down-regulated pro-inflammatory cytokines such as interleukin-1 beta (il-1β), suggesting the concomitant activation of the Nrf2 signaling pathway and inhibition of the p38-MAPK/NF-κB pathway. Transcriptomics further indicated its role in restoring proteostasis and mitochondrial function. A 35-day feeding trial validated these findings in vivo; dietary supplementation with 300 mg·kg−1 allicin effectively reversed T-BHP-induced disturbances in antioxidant enzyme activities and immune-related gene expression. These consistent findings demonstrate that allicin alleviates hepatopancreatic oxidative damage through multi-pathway synergism, supporting its potential as a green and effective antioxidant feed additive in aquaculture. Full article
Show Figures

Figure 1

20 pages, 9971 KB  
Article
Multi-Omics Integration Reveals Key Genes, Metabolites and Pathways Underlying Meat Quality and Intramuscular Fat Deposition Differences Between Tibetan Pigs and Duroc × Tibetan Crossbred Pigs
by Junda Wu, Qiuyan Huang, Baohong Li, Zixiao Qu, Xinming Li, Fei Li, Haiyun Xin, Jie Wu, Chuanhuo Hu, Sen Lin, Xiangxing Zhu, Dongsheng Tang, Chuang Meng, Zongliang Du, Erwei Zuo, Fanming Meng and Sutian Wang
Animals 2026, 16(2), 214; https://doi.org/10.3390/ani16020214 - 11 Jan 2026
Viewed by 180
Abstract
The sensory quality of pork constitutes a complex phenotype that arises from the interplay between genetic factors and environmental conditions. As a local pig breed in China, Tibetan pigs (TPs) are known for their high-quality meat. However, their slow growth rate and low [...] Read more.
The sensory quality of pork constitutes a complex phenotype that arises from the interplay between genetic factors and environmental conditions. As a local pig breed in China, Tibetan pigs (TPs) are known for their high-quality meat. However, their slow growth rate and low production efficiency limit their large-scale breeding. We have used Duroc as a hybrid sire to improve TP. Our study found that TPs have higher intramuscular fat content and higher levels of monounsaturated fatty acids. Duroc × Tibetan crossbred pigs (DZs) not only retain the paternal high productivity but also inherit the superior meat quality of the maternal parent. Transcriptome analysis identified IL6, GPX1, GPX3, AOX1, ALDH7A1, PTGS2, NFKBIA, ADIPOQ and PPARG as being involved in affecting meat quality. Metabolomic analysis found that betaine, carnosine, L-carnitine, and lysophosphatidylcholine were important components that affect meat quality. Joint analysis further reveals that the expression of ATF4, DGKB, GNMT, and ADSL genes is closely related to arachidonic acid, lysophosphatidylcholine, betaines, and hypoxanthine, ultimately affecting the quality of the meat. By comprehensively analyzing the carcass and meat quality traits, genes and metabolites affecting meat quality traits, this study provides new evidence for improving pork quality and guiding breeding strategies. Full article
(This article belongs to the Special Issue Livestock Omics)
Show Figures

Figure 1

25 pages, 4982 KB  
Article
Fermented Cornus officinalis Fruit Protects Against Alcohol-Induced Liver Injury via Regulating Keap1–Nrf2–HO-1/GPX4 Pathway: UPLC-MS/MS Characterization, Network Pharmacology, and Animal Validation
by Xian Tao, Haodong Li, Jie Zeng, Mei Peng, Qing Liu, Lan Luo, Yan Wang, Juan Yang, Xiaosheng Yang and Liangqun Li
Fermentation 2026, 12(1), 28; https://doi.org/10.3390/fermentation12010028 - 5 Jan 2026
Viewed by 350
Abstract
Alcoholic liver injury (ALI) is a major global public health issue, with oxidative stress imbalance as its core pathological mechanism. The Kelch-like ECH-associated protein 1–nuclear factor erythroid 2-related factor 2–heme oxygenase-1/glutathione peroxidase 4 signaling pathway (Keap1–Nrf2–HO-1/GPX4) signaling pathway is a key target for [...] Read more.
Alcoholic liver injury (ALI) is a major global public health issue, with oxidative stress imbalance as its core pathological mechanism. The Kelch-like ECH-associated protein 1–nuclear factor erythroid 2-related factor 2–heme oxygenase-1/glutathione peroxidase 4 signaling pathway (Keap1–Nrf2–HO-1/GPX4) signaling pathway is a key target for regulating hepatic antioxidant defense. This study integrated Ultra Performance Liquid Chromatography-Tandem Mass Spectrometry (UPLC-MS/MS), Global Natural Products Social Molecular Networking (GNPS) molecular networking, network pharmacology, and animal experiments to systematically explore the hepatoprotective effect and mechanism of Cornus officinalis yeast-fermentation (COF). Component characterization identified 25 bioactive components, including flavonoids, triterpenic acids, and other fermentation-derived metabolites. Network pharmacology identified 441 common targets and 36 core targets of COF and ALI, which were enriched in oxidative stress regulation, inflammatory response, and the Keap1–Nrf2 pathway via Gene Ontology (GO)/Kyoto Encyclopedia of Genes and Genomes (KEGG) analysis. Molecular docking showed that icariin and other components had stable interactions with Keap1 and Nrf2 (binding energy < −5 kcal/mol). Animal experiments confirmed that COF reduced the liver index of ALI mice, downregulated serum Alanine Aminotransferase (ALT)/Aspartate Aminotransferase (AST) activities, and ameliorated liver pathological damage. Western blot verified that COF inhibited Keap1 expression, promoted Nrf2 nuclear translocation, and upregulated HO-1/GPX4 expression. In conclusion, COF alleviates hepatic oxidative stress by regulating the Keap1–Nrf2–HO-1/GPX4 pathway, providing a scientific basis for its development as a functional food or candidate drug against ALI and a technical paradigm for fermentation-enhanced medicinal plant research. Full article
(This article belongs to the Section Fermentation for Food and Beverages)
Show Figures

Figure 1

53 pages, 2129 KB  
Review
Aging at the Crossroads of Cuproptosis and Ferroptosis: From Molecular Pathways to Age-Related Pathologies and Therapeutic Perspectives
by Grażyna Gromadzka, Beata Tarnacka and Magdalena Cieślik
Int. J. Mol. Sci. 2026, 27(1), 522; https://doi.org/10.3390/ijms27010522 - 4 Jan 2026
Viewed by 740
Abstract
Aging is a multifactorial process marked by a progressive decline in physiological function and increased vulnerability to diseases such as neurodegeneration, cancer, cardiovascular disorders, and infections. A central feature of aging is inflammaging, a state of chronic low-grade inflammation driven by cellular senescence, [...] Read more.
Aging is a multifactorial process marked by a progressive decline in physiological function and increased vulnerability to diseases such as neurodegeneration, cancer, cardiovascular disorders, and infections. A central feature of aging is inflammaging, a state of chronic low-grade inflammation driven by cellular senescence, mitochondrial dysfunction, and oxidative stress. Recently, two regulated forms of non-apoptotic cell death—ferroptosis and cuproptosis—have emerged as critical mechanisms linking redox imbalance, mitochondrial stress, and disrupted metal homeostasis to age-related pathology. Ferroptosis, an iron-dependent process characterized by lipid peroxidation and impaired glutathione peroxidase 4 (GPX4) activity, and cuproptosis, a copper-dependent mechanism associated with protein lipoylation stress, both intersect with aging-related changes in mitochondrial and metabolic function. Importantly, these two forms of cell death should not be viewed as entirely separate pathways but rather as interconnected axes within a broader metal–redox–metabolic network. Disturbances in copper or iron homeostasis, glutathione (GSH)/GPX4 dysfunction, mitochondrial and iron-sulfur (Fe–S) cluster compromise, and enhanced lipid peroxidation may converge to lower cellular survival thresholds, thereby exacerbating oxidative damage, immune dysfunction, and tissue degeneration and ultimately fueling aging and inflammaging. This review offers a unique integrated perspective that situates ferroptosis and cuproptosis within a unified framework of aging biology, emphasizing their roles in age-related diseases and the therapeutic potential of targeting these pathways through nutritional, pharmacological, and lifestyle interventions. Full article
(This article belongs to the Special Issue Molecular Mechanism and Therapeutic Approach of Metal Toxicity)
Show Figures

Figure 1

12 pages, 1022 KB  
Article
Modulation of Neuropsychiatric Symptoms by a Volatile Phytocomplex from Tetraclinis articulata in an Aβ1–42 Rat Model of Alzheimer’s Disease
by Paula Alexandra Postu, Marius Mihasan, Dragos Lucian Gorgan, Alexandru Bogdan Stache, Fatima Zahra Sadiki, Mostafa El Idrissi and Lucian Hritcu
Appl. Sci. 2026, 16(1), 511; https://doi.org/10.3390/app16010511 - 4 Jan 2026
Viewed by 253
Abstract
Tetraclinis articulata volatile phytocomplexes contain numerous bioactive terpenoids with neuroprotective potential; however, their efficacy in Alzheimer’s disease (AD)-related neuropsychiatric symptoms remain insufficiently explored. This study investigated the therapeutic effects of a Tetraclinis articulata-derived volatile phytocomplex (TLO) administered via inhalation at 1% and [...] Read more.
Tetraclinis articulata volatile phytocomplexes contain numerous bioactive terpenoids with neuroprotective potential; however, their efficacy in Alzheimer’s disease (AD)-related neuropsychiatric symptoms remain insufficiently explored. This study investigated the therapeutic effects of a Tetraclinis articulata-derived volatile phytocomplex (TLO) administered via inhalation at 1% and 3% concentrations for 21 consecutive days in a rat model of AD induced by intracerebroventricular injection of amyloid-beta 1–42 peptide (Aβ1–42). Behavioral assessment revealed that both 1% and 3% TLO significantly ameliorated anxiety- and depression-like behaviors, with effects comparable to diazepam (3 mg/kg, i.p.) and imipramine (20 mg/kg, i.p.), respectively. These behavioral improvements coincided with a partial restoration of brain-derived neurotrophic factor (BDNF) expression in the amygdala, whereas activity-regulated cytoskeleton-associated protein (ARC) levels remained unaffected. TLO also attenuated oxidative stress by reducing malondialdehyde (MDA) accumulation and enhancing superoxide dismutase (SOD) and glutathione peroxidase (GPX) activities, thereby contributing to the recovery of redox homeostasis. Furthermore, TLO provided significant protection against Aβ1–42-induced apoptotic DNA fragmentation, although it produced only minimal reductions in IL-1β expression, indicating limited anti-inflammatory effects. Collectively, these findings demonstrate that inhaled TLO, particularly at 1% and 3%, alleviates Aβ1–42-induced neuropsychiatric disturbances through antioxidant, anti-apoptotic, and BDNF-associated mechanisms, supporting its potential as an adjuvant phytotherapeutic strategy for managing behavioral symptoms in AD. Full article
(This article belongs to the Special Issue New Challenges into Pharmacology)
Show Figures

Figure 1

23 pages, 10183 KB  
Article
Retinoic Acid and Calcitriol Protect Mouse Primordial Follicles from Cyclophosphamide Treatment-Induced Apoptosis
by Sihui He, Xiaodan Zhang, Wenjun Zhou, Ye Chen, Fengxin Liu, Weiyong Wang, Hongwei Wei, Yan Du and Meijia Zhang
Antioxidants 2026, 15(1), 68; https://doi.org/10.3390/antiox15010068 - 4 Jan 2026
Viewed by 418
Abstract
Chemotherapy causes primordial follicle apoptosis, resulting in premature ovarian insufficiency (POI) and infertility. In this study, we found that intraperitoneal injection of retinoic acid (RA) and calcitriol partially reversed the cyclophosphamide and doxorubicin treatment-induced decrease in primordial follicles in neonatal mouse ovaries. Furthermore, [...] Read more.
Chemotherapy causes primordial follicle apoptosis, resulting in premature ovarian insufficiency (POI) and infertility. In this study, we found that intraperitoneal injection of retinoic acid (RA) and calcitriol partially reversed the cyclophosphamide and doxorubicin treatment-induced decrease in primordial follicles in neonatal mouse ovaries. Furthermore, RA and calcitriol co-treatment reversed cyclophosphamide treatment-induced PI3K/Akt activity and FOXO3a nuclear export in the oocytes within primordial follicles, suggesting that the oocyte transcriptional activity was decreased, which in turn reduced the binding of chemotherapeutic drugs to DNA. Consistent with these findings, RA and calcitriol co-treatment reversed cyclophosphamide treatment-induced changes in reactive oxygen species (ROS), DNA damage response proteins (γH2AX, p-CHK2, p-p53, PUMA, BAX, Cleaved Caspase-3, and cPARP), and antioxidant proteins (NRF2, HO-1, and GPX4). Moreover, RA and calcitriol co-treatment preserved fertility in cyclophosphamide-treated mice without impairing cyclophosphamide’s antitumor efficacy in MCF-7 tumor-bearing mice. Thus, RA and calcitriol protect mouse primordial follicles from cyclophosphamide treatment-induced apoptosis by inhibiting cyclophosphamide treatment-induced oocyte transcriptional activity and enhancing antioxidant capacity. Our results suggest a potential strategy for preserving ovarian reserve during chemotherapy in female cancer patients. Full article
Show Figures

Figure 1

23 pages, 3794 KB  
Article
APOBEC3C Suppresses Prostate Cancer by Regulating Key Molecules Involved in Cellular Inflammation, Cell Cycle Arrest, and DNA Damage Response
by Zhongqi Pang, Jianshe Wang, Yidan Xu, Bo Ji, Minghua Ren and Beichen Ding
Cancers 2026, 18(1), 170; https://doi.org/10.3390/cancers18010170 - 3 Jan 2026
Viewed by 359
Abstract
Background: Prostate cancer (PCa) is a prevalent malignancy with a rising incidence. Advanced PCa, often resistant to therapy, remains a major clinical challenge, underscoring the need to identify novel molecular drivers. Methods: Utilizing transcriptomic data from the TCGA and GEO databases, we identified [...] Read more.
Background: Prostate cancer (PCa) is a prevalent malignancy with a rising incidence. Advanced PCa, often resistant to therapy, remains a major clinical challenge, underscoring the need to identify novel molecular drivers. Methods: Utilizing transcriptomic data from the TCGA and GEO databases, we identified APOBEC3C (A3C) as a key candidate through WGCNA, differential expression analysis, and LASSO regression. Its clinical relevance was assessed via Kaplan–Meier survival analysis. Then, we validated A3C expression patterns using immunohistochemistry and Western blot in normal and malignant prostate cell lines. The functional effects of A3C on proliferation, migration, and invasion and mechanisms of such were evaluated through in vitro gain- and loss-of-function assays (CCK-8, Ki67 staining, wound healing, Transwell, Western blot, etc.). Results:A3C was significantly downregulated in PCa, and this low expression strongly correlated with adverse clinicopathological features, including advanced T stage, higher Gleason scores, and worse survival. Bioinformatically, high A3C expression was associated with an activated anti-tumor immune microenvironment, characterized by enhanced CD8+ T cell infiltration, reduced M2 macrophage abundance, and upregulation of the immune checkpoint CD40. In vitro, A3C overexpression effectively suppressed PCa cell proliferation, migration, and invasion, while its knockdown promoted these malignant phenotypes. Mechanistically, A3C enhances the expression of the STING1 and its downstream related molecules Caspase-1, IL-18, and IL-1β; upregulates DNA damage-protective genes (GSTP1 and GPX3); and enhances the expression of cell cycle regulator GAS1. Conclusions: This study establishes A3C as a suppressor in PCa, which impedes tumor progression by regulating key molecules involved in cellular inflammation, cell cycle arrest, and DNA damage response. Full article
(This article belongs to the Section Molecular Cancer Biology)
Show Figures

Figure 1

16 pages, 286 KB  
Article
Oxidative Stress and Inflammatory Biomarkers in Aqueous Humor and Blood of Patients with Leber’s Hereditary Optic Neuropathy
by Berta Sánchez-Fernández, Pablo Zamorano-González, Elisa Martín-Montañez, Carmen Alba-Linero, Francisca Rius-Díaz, María García-Fernandez, Rafael Luque-Aranda and Ignacio García-Basterra
Antioxidants 2026, 15(1), 51; https://doi.org/10.3390/antiox15010051 - 30 Dec 2025
Viewed by 333
Abstract
Leber’s hereditary optic neuropathy (LHON) is a mitochondrial disorder that causes visual impairment due to the degeneration of retinal ganglion cells. Oxidative stress (OS) and inflammatory cytokines have been implicated in its pathophysiology. We investigated, for the first time, the presence of OS [...] Read more.
Leber’s hereditary optic neuropathy (LHON) is a mitochondrial disorder that causes visual impairment due to the degeneration of retinal ganglion cells. Oxidative stress (OS) and inflammatory cytokines have been implicated in its pathophysiology. We investigated, for the first time, the presence of OS biomarkers and inflammatory cytokines in the aqueous humor and peripheral blood of LHON patients compared to controls, aiming to identify potential clinical biomarkers for diagnosis and disease monitoring. A total of 38 participants were enrolled in a single-center, retrospective observational study, including 17 genetically confirmed LHON patients from different Spanish regions and 21 controls. OS biomarkers and inflammatory cytokines were quantified using spectrophotometry and fluorimetry techniques. Statistical analyses were performed to compare groups and to assess the discriminatory performance of biomarkers in identifying affected individuals. Compared to controls, LHON patients exhibited significantly higher levels of AOPP, LOOH, nitrotyrosine, GPX, GRD, and OX/AntiOX ratio in both aqueous humor and serum. Among these, serum LOOH levels and the OX/AntiOX ratio were the most reliable for identifying patients affected, with high sensitivity and specificity. However, additional data on serum IL-1ra are required to confirm its potential as an effective classifier. These findings highlight novel candidate biomarkers for the diagnosis and monitoring of LHON progression. Full article
(This article belongs to the Special Issue Oxidative Stress in Eye Diseases)
16 pages, 9986 KB  
Article
Echinacoside as a Novel Ferroptosis Inducer in Hepatocellular Carcinoma: Mechanistic Insights from TP53/SLC7A11/GPX4 Pathway Modulation
by Pei Wang, Jianhao Lin and Deqi Su
Int. J. Mol. Sci. 2026, 27(1), 411; https://doi.org/10.3390/ijms27010411 - 30 Dec 2025
Viewed by 248
Abstract
Despite the known antitumor properties of echinacoside (ECH), its specific role and mechanism in hepatocellular carcinoma (HCC) require in-depth exploration. Our study aimed to decipher the mechanism of ECH against HCC through a multi-disciplinary strategy. We first identified tumor protein p53 (TP53) as [...] Read more.
Despite the known antitumor properties of echinacoside (ECH), its specific role and mechanism in hepatocellular carcinoma (HCC) require in-depth exploration. Our study aimed to decipher the mechanism of ECH against HCC through a multi-disciplinary strategy. We first identified tumor protein p53 (TP53) as a key mediator and ferroptosis as a critical process, through network pharmacology and enrichment analyses. The direct interaction between ECH and TP53 was validated by molecular docking and dynamics simulations. In vitro assessments demonstrated that ECH suppresses HCC proliferation by activating ferroptosis, marked by increased intracellular Fe2+, lipid peroxidation (LPO), and malondialdehyde (MDA), alongside reduced glutathione (GSH). The ferroptosis inhibitor ferrostatin-1 notably attenuated ECH’s effects, confirming ferroptosis as the primary mode of cell death. Further mechanistic investigation revealed that ECH acts through the TP53/solute carrier family 7 member 11(SLC7A11)/glutathione peroxidase 4(GPX4) pathway. These results collectively identify ECH as a promising ferroptosis-inducing agent for HCC therapy via TP53 activation. Full article
(This article belongs to the Section Molecular Pharmacology)
Show Figures

Graphical abstract

Back to TopTop