A Follicle Size Window of Competence for In Vitro Embryo Production in High-Producing Dairy Cows: Evidence from OPU-IVP Performance and Follicular Fluid Profiling
Simple Summary
Abstract
1. Introduction
2. Materials and Methods
2.1. Farm and Animals
2.2. Experimental Design and Ovarian Stimulation
2.3. Follicle Classification and OPU
2.4. COC Recovery and Grading
2.5. In Vitro Embryo Production and Evaluation
2.6. FF Sample Collection and Measurement of Oxidative Stress Markers and Hormones
2.7. Untargeted Metabolomics Analysis
2.8. Statistical Analysis
3. Results
3.1. Oocyte Recovery and Quality Grade Distribution
3.2. Developmental Competence of Oocytes from Different Follicle Sizes
3.3. Hormonal Profiles in FF
3.4. Oxidative and Antioxidant Levels in FF
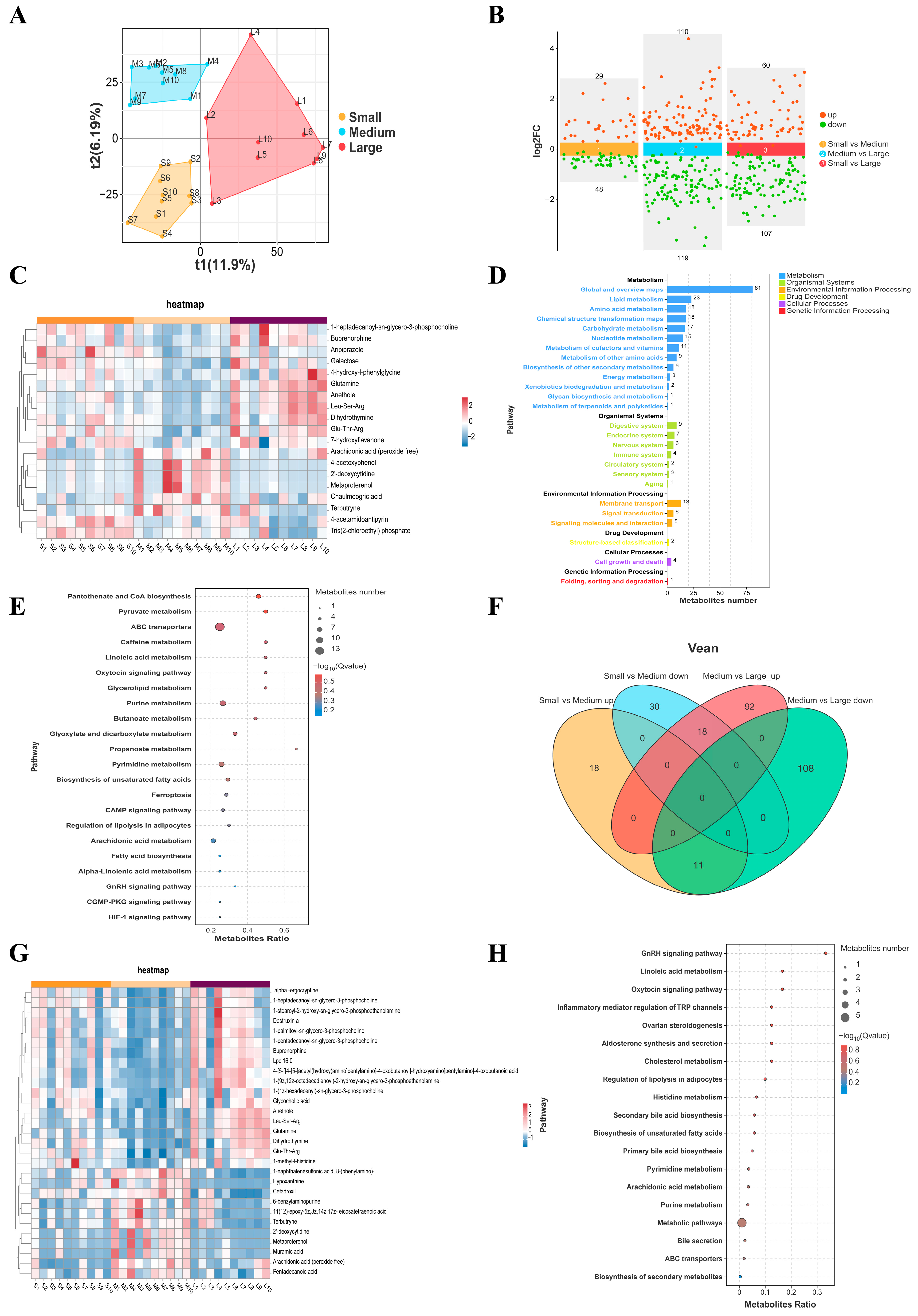
3.5. Metabolic Differences in the FF from Small, Medium and Large Follicles
4. Discussion
5. Conclusions
Supplementary Materials
Author Contributions
Funding
Institutional Review Board Statement
Informed Consent Statement
Data Availability Statement
Conflicts of Interest
References
- Salek, F.; Guest, A.; Johnson, C.; Kastelic, J.P.; Thundathil, J. Factors Affecting the Success of Ovum Pick-Up, In Vitro Production and Cryopreservation of Embryos in Cattle. Animals 2025, 15, 344. [Google Scholar] [CrossRef]
- Vieira, L.M.; Rodrigues, C.A.; Castro Netto, A.; Guerreiro, B.M.; Silveira, C.R.; Moreira, R.J.; MF, S.F.; Bó, G.A.; Mapletoft, R.J.; Baruselli, P.S. Superstimulation prior to the ovum pick-up to improve in vitro embryo production in lactating and non-lactating Holstein cows. Theriogenology 2014, 82, 318–324. [Google Scholar] [CrossRef] [PubMed]
- Hayden, C.B.; Sala, R.V.; Absalón-Medina, V.A.; Motta, J.C.L.; Pereira, D.; Moreno, J.F.; García-Guerra, A. Synchronization of follicle wave emergence before ovarian superstimulation with FSH and ovum pick-up improves in vitro embryo production in pregnant heifers. Theriogenology 2022, 188, 71–78. [Google Scholar] [CrossRef] [PubMed]
- Oliveira, L.H.; Sanches, C.P.; Seddon, A.S.; Veras, M.B.; Lima, F.A.; Monteiro, P.L.J., Jr.; Wiltbank, M.C.; Sartori, R. Short communication: Follicle superstimulation before ovum pick-up for in vitro embryo production in Holstein cows. J. Dairy Sci. 2016, 99, 9307–9312. [Google Scholar] [CrossRef] [PubMed]
- Hayden, C.B.; Sala, R.V.; Pereira, D.C.; Moreno, J.F.; García-Guerra, A. Effect of use and dosage of p-follicle-stimulating hormone for ovarian superstimulation before ovum pick-up and in vitro embryo production in pregnant Holstein heifers. J. Dairy Sci. 2023, 106, 8110–8121. [Google Scholar] [CrossRef]
- Bols, P.E.; Leroy, J.L.; Vanholder, T.; Van Soom, A. A comparison of a mechanical sector and a linear array transducer for ultrasound-guided transvaginal oocyte retrieval (OPU) in the cow. Theriogenology 2004, 62, 906–914. [Google Scholar] [CrossRef]
- Bezerra, F.T.G.; Dau, A.M.P.; Van Den Hurk, R.; Silva, J.R.V. Molecular characteristics of oocytes and somatic cells of follicles at different sizes that influence in vitro oocyte maturation and embryo production. Domest. Anim. Endocrinol. 2021, 74, 106485. [Google Scholar] [CrossRef]
- Rodgers, R.J.; Irving-Rodgers, H.F. Morphological classification of bovine ovarian follicles. Reproduction 2010, 139, 309–318. [Google Scholar] [CrossRef]
- Wirleitner, B.; Okhowat, J.; Vištejnová, L.; Králíčková, M.; Karlíková, M.; Vanderzwalmen, P.; Ectors, F.; Hradecký, L.; Schuff, M.; Murtinger, M. Relationship between follicular volume and oocyte competence, blastocyst development and live-birth rate: Optimal follicle size for oocyte retrieval. Ultrasound Obstet. Gynecol. 2018, 51, 118–125. [Google Scholar] [CrossRef] [PubMed]
- Seneda, M.M.; Esper, C.R.; Garcia, J.M.; Oliveira, J.A.; Vantini, R. Relationship between follicle size and ultrasound-guided transvaginal oocyte recovery. Anim. Reprod. Sci. 2001, 67, 37–43. [Google Scholar] [CrossRef]
- Ongaratto, F.L.; Cedeño, A.V.; Rodriguez-Villamil, P.; Tríbulo, A.; Bó, G.A. Effect of FSH treatment on cumulus oocyte complex recovery by ovum pick up and in vitro embryo production in beef donor cows. Anim. Reprod. Sci. 2020, 214, 106274. [Google Scholar] [CrossRef] [PubMed]
- Pavlok, A.; Lucas-Hahn, A.; Niemann, H. Fertilization and developmental competence of bovine oocytes derived from different categories of antral follicles. Mol. Reprod. Dev. 1992, 31, 63–67. [Google Scholar] [CrossRef] [PubMed]
- Machatkova, M.; Krausova, K.; Jokesova, E.; Tomanek, M. Developmental competence of bovine oocytes: Effects of follicle size and the phase of follicular wave on in vitro embryo production. Theriogenology 2004, 61, 329–335. [Google Scholar] [CrossRef]
- Hendriksen, P.J.; Vos, P.L.; Steenweg, W.N.; Bevers, M.M.; Dieleman, S.J. Bovine follicular development and its effect on the in vitro competence of oocytes. Theriogenology 2000, 53, 11–20. [Google Scholar] [CrossRef]
- Hashimoto, S.; Takakura, R.; Kishi, M.; Sudo, T.; Minami, N.; Yamada, M. Ultrasound-guided follicle aspiration: The collection of bovine cumulus-oocyte complexes from ovaries of slaughtered or live cows. Theriogenology 1999, 51, 757–765. [Google Scholar] [CrossRef]
- Nagy, B.; Poto, L.; Farkas, N.; Koppan, M.; Varnagy, A.; Kovacs, K.; Papp, S.; Bohonyi, N.; Bodis, J. Follicular fluid progesterone concentration is associated with fertilization outcome after IVF: A systematic review and meta-analysis. Reprod. Biomed. Online 2019, 38, 871–882. [Google Scholar] [CrossRef]
- Orsi, N.M.; Gopichandran, N.; Leese, H.J.; Picton, H.M.; Harris, S.E. Fluctuations in bovine ovarian follicular fluid composition throughout the oestrous cycle. Reproduction 2005, 129, 219–228. [Google Scholar] [CrossRef] [PubMed]
- Read, C.C.; Edwards, L.; Schrick, N.; Rhinehart, J.D.; Payton, R.R.; Campagna, S.R.; Castro, H.F.; Klabnik, J.L.; Horn, E.J.; Moorey, S.E. Correlation between Pre-Ovulatory Follicle Diameter and Follicular Fluid Metabolome Profiles in Lactating Beef Cows. Metabolites 2021, 11, 623. [Google Scholar] [CrossRef]
- Guerreiro, T.M.; Gonçalves, R.F.; Melo, C.; de Oliveira, D.N.; Lima, E.O.; Visintin, J.A.; de Achilles, M.A.; Catharino, R.R. A Metabolomic Overview of Follicular Fluid in Cows. Front. Vet. Sci. 2018, 5, 10. [Google Scholar] [CrossRef]
- Nishimoto, H.; Hamano, S.; Hill, G.A.; Miyamoto, A.; Tetsuka, M. Classification of bovine follicles based on the concentrations of steroids, glucose and lactate in follicular fluid and the status of accompanying follicles. J. Reprod. Dev. 2009, 55, 219–224. [Google Scholar] [CrossRef]
- Leroy, J.L.; Vanholder, T.; Delanghe, J.R.; Opsomer, G.; Van Soom, A.; Bols, P.E.; de Kruif, A. Metabolite and ionic composition of follicular fluid from different-sized follicles and their relationship to serum concentrations in dairy cows. Anim. Reprod. Sci. 2004, 80, 201–211. [Google Scholar] [CrossRef] [PubMed]
- Immediata, V.; Ronchetti, C.; Spadaro, D.; Cirillo, F.; Levi-Setti, P.E. Oxidative Stress and Human Ovarian Response-From Somatic Ovarian Cells to Oocytes Damage: A Clinical Comprehensive Narrative Review. Antioxidants 2022, 11, 1335. [Google Scholar] [CrossRef] [PubMed]
- Lan, M.; Zhang, Y.; Wan, X.; Pan, M.H.; Xu, Y.; Sun, S.C. Melatonin ameliorates ochratoxin A-induced oxidative stress and apoptosis in porcine oocytes. Environ. Pollut. 2020, 256, 113374. [Google Scholar] [CrossRef] [PubMed]
- Leroy, J.L.; Van Soom, A.; Opsomer, G.; Bols, P.E. The consequences of metabolic changes in high-yielding dairy cows on oocyte and embryo quality. Animal 2008, 2, 1120–1127. [Google Scholar] [CrossRef]
- de Loos, F.; van Vliet, C.; van Maurik, P.; Kruip, T.A. Morphology of immature bovine oocytes. Gamete Res. 1989, 24, 197–204. [Google Scholar] [CrossRef]
- Durocher, J.; Morin, N.; Blondin, P. Effect of hormonal stimulation on bovine follicular response and oocyte developmental competence in a commercial operation. Theriogenology 2006, 65, 102–115. [Google Scholar] [CrossRef]
- Fry, R.C. Gonadotropin priming before OPU: What are the benefits in cows and calves? Theriogenology 2020, 150, 236–240. [Google Scholar] [CrossRef]
- Driancourt, M.A. Regulation of ovarian follicular dynamics in farm animals. Implications for manipulation of reproduction. Theriogenology 2001, 55, 1211–1239. [Google Scholar] [CrossRef]
- Pieterse, M.C.; Kappen, K.A.; Kruip, T.A.; Taverne, M.A. Aspiration of bovine oocytes during transvaginal ultrasound scanning of the ovaries. Theriogenology 1988, 30, 751–762. [Google Scholar] [CrossRef]
- Caixeta, E.S.; Ripamonte, P.; Franco, M.M.; Junior, J.B.; Dode, M.A. Effect of follicle size on mRNA expression in cumulus cells and oocytes of Bos indicus: An approach to identify marker genes for developmental competence. Reprod. Fertil. Dev. 2009, 21, 655–664. [Google Scholar] [CrossRef]
- Kahraman, S.; Çetinkaya, C.P.; Çetinkaya, M.; Tüfekçi, M.A.; Ekmekçi, C.G.; Montag, M. Is there a correlation between follicle size and gene expression in cumulus cells and is gene expression an indicator of embryo development? Reprod. Biol. Endocrinol. 2018, 16, 69. [Google Scholar] [CrossRef]
- Karami Shabankareh, H.; Shahsavari, M.H.; Hajarian, H.; Moghaddam, G. In vitro developmental competence of bovine oocytes: Effect of corpus luteum and follicle size. Iran. J. Reprod. Med. 2015, 13, 615–622. [Google Scholar] [PubMed]
- Soares, A.C.S.; Sakoda, J.N.; Gama, I.L.; Bayeux, B.M.; Lodde, V.; Luciano, A.M.; Buratini, J. Characterization and control of oocyte large-scale chromatin configuration in different cattle breeds. Theriogenology 2020, 141, 146–152. [Google Scholar] [CrossRef]
- Dieci, C.; Lodde, V.; Labreque, R.; Dufort, I.; Tessaro, I.; Sirard, M.A.; Luciano, A.M. Differences in cumulus cell gene expression indicate the benefit of a pre-maturation step to improve in-vitro bovine embryo production. Mol. Hum. Reprod. 2016, 22, 882–897. [Google Scholar] [CrossRef][Green Version]
- Lodde, V.; Modina, S.; Galbusera, C.; Franciosi, F.; Luciano, A.M. Large-scale chromatin remodeling in germinal vesicle bovine oocytes: Interplay with gap junction functionality and developmental competence. Mol. Reprod. Dev. 2007, 74, 740–749. [Google Scholar] [CrossRef]
- Cavalieri, F.L.B.; Morotti, F.; Seneda, M.M.; Colombo, A.H.B.; Andreazzi, M.A.; Emanuelli, I.P.; Rigolon, L.P. Improvement of bovine in vitro embryo production by ovarian follicular wave synchronization prior to ovum pick-up. Theriogenology 2018, 117, 57–60. [Google Scholar] [CrossRef]
- da Silva, J.C.B.; Ferreira, R.M.; Maturana Filho, M.; Naves, J.R.; Santin, T.; Pugliesi, G.; Madureira, E.H. Use of FSH in two different regimens for ovarian superstimulation prior to ovum pick up and in vitro embryo production in Holstein cows. Theriogenology 2017, 90, 65–73. [Google Scholar] [CrossRef]
- Sirard, M.A. Follicle environment and quality of in vitro matured oocytes. J. Assist. Reprod. Genet. 2011, 28, 483–488. [Google Scholar] [CrossRef] [PubMed]
- Voros, C.; Mavrogianni, D.; Stavros, S.; Papamentzelopoulou, M.; Dimitroulia, E.; Doumplis, D.; Mathiopoulos, D.; Loutradis, D. CART (Cocaine-and Amphetamine-Regulated Transcript): A New Identified Intrafollicular Mediator in Ovulation Induction Protocols. Biomedicines 2024, 12, 2598. [Google Scholar] [CrossRef] [PubMed]
- Menchaca, A.; Cuadro, F.; Dos Santos-Neto, P.C.; Bosolasco, D.; Barrera, N.; de Brun, V.; Crispo, M. Oocyte developmental competence is improved by relatively greater circulating progesterone concentrations during preovulatory follicular growth. Anim. Reprod. Sci. 2018, 195, 321–328. [Google Scholar] [CrossRef]
- Clark, Z.L.; Ruebel, M.L.; Schall, P.Z.; Karl, K.R.; Ireland, J.J.; Latham, K.E. Follicular Hyperstimulation Dysgenesis: New Explanation for Adverse Effects of Excessive FSH in Ovarian Stimulation. Endocrinology 2022, 163, bqac100. [Google Scholar] [CrossRef]
- Poole, D.H.; Ocón-Grove, O.M.; Johnson, A.L. Anti-Müllerian hormone (AMH) receptor type II expression and AMH activity in bovine granulosa cells. Theriogenology 2016, 86, 1353–1360. [Google Scholar] [CrossRef] [PubMed]
- Guerreiro, B.M.; Batista, E.O.; Vieira, L.M.; MF, S.F.; Rodrigues, C.A.; Castro Netto, A.; Silveira, C.R.; Bayeux, B.M.; Dias, E.A.; Monteiro, F.M.; et al. Plasma anti-mullerian hormone: An endocrine marker for in vitro embryo production from Bos taurus and Bos indicus donors. Domest. Anim. Endocrinol. 2014, 49, 96–104. [Google Scholar] [CrossRef]
- Ireland, J.J.; Smith, G.W.; Scheetz, D.; Jimenez-Krassel, F.; Folger, J.K.; Ireland, J.L.; Mossa, F.; Lonergan, P.; Evans, A.C. Does size matter in females? An overview of the impact of the high variation in the ovarian reserve on ovarian function and fertility, utility of anti-Müllerian hormone as a diagnostic marker for fertility and causes of variation in the ovarian reserve in cattle. Reprod. Fertil. Dev. 2011, 23, 1–14. [Google Scholar] [CrossRef]
- Gobikrushanth, M.; Purfield, D.C.; Colazo, M.G.; Butler, S.T.; Wang, Z.; Ambrose, D.J. The relationship between serum anti-Müllerian hormone concentrations and fertility, and genome-wide associations for anti-Müllerian hormone in Holstein cows. J. Dairy Sci. 2018, 101, 7563–7574. [Google Scholar] [CrossRef]
- Mossa, F.; Ireland, J.J. Physiology and endocrinology symposium: Anti-Müllerian hormone: A biomarker for the ovarian reserve, ovarian function, and fertility in dairy cows. J. Anim. Sci. 2019, 97, 1446–1455. [Google Scholar] [CrossRef] [PubMed]
- Burns, D.S.; Jimenez-Krassel, F.; Ireland, J.L.; Knight, P.G.; Ireland, J.J. Numbers of antral follicles during follicular waves in cattle: Evidence for high variation among animals, very high repeatability in individuals, and an inverse association with serum follicle-stimulating hormone concentrations. Biol. Reprod. 2005, 73, 54–62. [Google Scholar] [CrossRef] [PubMed]
- Ginther, O.J.; Bergfelt, D.R.; Kulick, L.J.; Kot, K. Selection of the dominant follicle in cattle: Role of two-way functional coupling between follicle-stimulating hormone and the follicles. Biol. Reprod. 2000, 62, 920–927. [Google Scholar] [CrossRef] [PubMed]
- Abdulrahman Alrabiah, N.; Simintiras, C.A.; Evans, A.C.O.; Lonergan, P.; Fair, T. Biochemical alterations in the follicular fluid of bovine peri-ovulatory follicles and association with final oocyte maturation. Reprod. Fertil. 2022, 4, e220090. [Google Scholar] [CrossRef]
- Pytel, A.T.; Tobolski, D.; Skup, P.; Strączyńska, P.; Domrazek, K.; Gajewski, Z.; Gorodkiewicz, E.; Papis, K. Correlation Between Intrafollicular IL-10, Progesterone, and Bovine Oocyte Developmental Competence. Int. J. Mol. Sci. 2025, 26, 11364. [Google Scholar] [CrossRef]
- Pizarro, B.M.; Cordeiro, A.; Reginatto, M.W.; Campos, S.P.C.; Mancebo, A.C.A.; Areas, P.C.F.; Antunes, R.A.; Souza, M.; Oliveira, K.J.; Bloise, F.F.; et al. Estradiol and Progesterone Levels are Related to Redox Status in the Follicular Fluid During in vitro Fertilization. J. Endocr. Soc. 2020, 4, bvaa064. [Google Scholar] [CrossRef]
- Lonergan, P. Influence of progesterone on oocyte quality and embryo development in cows. Theriogenology 2011, 76, 1594–1601. [Google Scholar] [CrossRef]
- Kohzadi, M.; Khazaei, M.R.; Choobsaz, F.; Khazaei, M. Relationship between Serum Levels of Anti-Mullerian Hormone, Adiponectin and Oxidative Stress Markers in Patients with Polycystic Ovary Syndrome. Int. J. Fertil. Steril. 2020, 14, 27–33. [Google Scholar] [CrossRef]
- Pereira de Moraes, F.; Amaral D’Avila, C.; Caetano de Oliveira, F.; Ávila de Castro, N.; Diniz Vieira, A.; Schneider, A.; Machado Pfeifer, L.F.; Cantarelli Pegoraro, L.M.; Ferreira, R.; Germano Ferst, J.; et al. Prostaglandin F2α regulation and function during ovulation and luteinization in cows. Theriogenology 2021, 171, 30–37. [Google Scholar] [CrossRef]
- Khajeh, M.; Rahbarghazi, R.; Nouri, M.; Darabi, M. Potential role of polyunsaturated fatty acids, with particular regard to the signaling pathways of arachidonic acid and its derivatives in the process of maturation of the oocytes: Contemporary review. Biomed. Pharmacother. 2017, 94, 458–467. [Google Scholar] [CrossRef] [PubMed]
- Tabata, S.; Yamamoto, M.; Goto, H.; Hirayama, A.; Ohishi, M.; Kuramoto, T.; Mitsuhashi, A.; Ikeda, R.; Haraguchi, M.; Kawahara, K.; et al. Thymidine Catabolism as a Metabolic Strategy for Cancer Survival. Cell Rep. 2017, 19, 1313–1321. [Google Scholar] [CrossRef] [PubMed]
- Zhang, C.H.; Liu, X.Y.; Wang, J. Essential Role of Granulosa Cell Glucose and Lipid Metabolism on Oocytes and the Potential Metabolic Imbalance in Polycystic Ovary Syndrome. Int. J. Mol. Sci. 2023, 24, 16247. [Google Scholar] [CrossRef]
- Richani, D.; Dunning, K.R.; Thompson, J.G.; Gilchrist, R.B. Metabolic co-dependence of the oocyte and cumulus cells: Essential role in determining oocyte developmental competence. Hum. Reprod. Update 2021, 27, 27–47. [Google Scholar] [CrossRef] [PubMed]
- Zhang, X.; Zhang, W.; Wang, Z.; Zheng, N.; Yuan, F.; Li, B.; Li, X.; Deng, L.; Lin, M.; Chen, X.; et al. Enhanced glycolysis in granulosa cells promotes the activation of primordial follicles through mTOR signaling. Cell Death Dis. 2022, 13, 87. [Google Scholar] [CrossRef]
- Zhang, X.; Ge, J.; Wang, Y.; Chen, M.; Guo, X.; Zhu, S.; Wang, H.; Wang, Q. Integrative Omics Reveals the Metabolic Patterns During Oocyte Growth. Mol. Cell. Proteom. 2024, 23, 100862. [Google Scholar] [CrossRef]
- Alcantara da Silva, J.V.; Ispada, J.; Nociti, R.P.; da Fonseca Junior, A.M.; de Lima, C.B.; Dos Santos, E.C.; Chiaratti, M.R.; Milazzotto, M.P. The central role of pyruvate metabolism on the epigenetic maturation and transcriptional profile of bovine oocytes. Reproduction 2024, 167, e230181. [Google Scholar] [CrossRef]
- Ma, Y.; Zhang, Y.; Yang, W.; Tong, X.; Liu, S.; Zhou, Y.; Qiu, M.; Jiang, H.; Hu, Z.; Ren, P.; et al. The Nuclear Localization of ACLY Guards Early Embryo Development Through Recruiting P300 and HAT1 to Promote Histone Acetylation and Transcription. Adv. Sci. 2025, 12, e14367. [Google Scholar] [CrossRef]
- Eppig, J.J.; Downs, S.M. The effect of hypoxanthine on mouse oocyte growth and development in vitro: Maintenance of meiotic arrest and gonadotropin-induced oocyte maturation. Dev. Biol. 1987, 119, 313–321. [Google Scholar] [CrossRef]
- Wang, J.; Zhuo, Z.; Ma, X.; Liu, Y.; Xu, J.; He, C.; Fu, Y.; Wang, F.; Ji, P.; Zhang, L.; et al. Melatonin Alleviates the Suppressive Effect of Hypoxanthine on Oocyte Nuclear Maturation and Restores Meiosis via the Melatonin Receptor 1 (MT1)-Mediated Pathway. Front. Cell Dev. Biol. 2021, 9, 648148. [Google Scholar] [CrossRef]
- Bahrami, M.; Morris, M.B.; Day, M.L. Glutamine, proline, and isoleucine support maturation and fertilisation of bovine oocytes. Theriogenology 2023, 201, 59–67. [Google Scholar] [CrossRef] [PubMed]
- Sá, N.A.R.; Vieira, L.A.; Ferreira, A.C.A.; Cadenas, J.; Bruno, J.B.; Maside, C.; Sousa, F.G.C.; Cibin, F.W.S.; Alves, B.G.; Rodrigues, A.P.R.; et al. Anethole Supplementation During Oocyte Maturation Improves In Vitro Production of Bovine Embryos. Reprod. Sci. 2020, 27, 1602–1608. [Google Scholar] [CrossRef] [PubMed]
- Hatzirodos, N.; Hummitzsch, K.; Irving-Rodgers, H.F.; Rodgers, R.J. Transcriptome profiling of the theca interna in transition from small to large antral ovarian follicles. PLoS ONE 2014, 9, e97489. [Google Scholar] [CrossRef] [PubMed]




| Item | Small Follicles (2.0–5.9 mm) | Medium Follicles (6.0–9.9 mm) | Large Follicles (10.0–20.0 mm) |
|---|---|---|---|
| Total follicles | 1136 | 1009 | 383 |
| Total COCs | 626 | 471 | 125 |
| follicles | 10.42 (9.18–11.83) a | 9.26 (8.09–10.59) a | 3.51 (2.91–4.25) b |
| COC recovery | 5.74 (4.96–6.65) a | 4.32 (3.77–4.95) b | 1.15 (0.91–1.44) c |
| COC recovery (%) 1 | 55.11 (51.85–58.32) a | 46.68 (44.23–49.15) b | 32.64 (29.39–36.06) c |
| Grade A COCs | 1.58 (1.22–2.04) a | 0.83 (0.65–1.05) b | 0.11 (0.05–0.22) c |
| Grade B COCs | 2.11 (1.80–2.47) a | 1.28 (1.03–1.57) b | 0.19 (0.12–0.31) c |
| Grade C COCs | 1.31 (1.08–1.59) a | 1.36 (1.11–1.67) a | 0.48 (0.34–0.66) b |
| Grade D COCs | 0.74 (0.56–0.99) a | 0.86 (0.64–1.16) a | 0.37 (0.24–0.56) b |
| Grade AB COCs 2 | 3.69 (3.13–4.35) a | 2.10 (1.78–2.49) b | 0.30 (0.20–0.46) c |
| COCs Grade distribution | |||
| Grade A COCs (%) | 27.48 (23.07–32.37) b | 19.11 (15.72–23.03) b | 9.60 (4.97–17.75) c |
| Grade B COCs (%) | 36.74 (32.80–40.86) a | 29.51 (24.52–35.05) b | 16.80 (10.82–25.16) c |
| Grade C COCs (%) | 22.84 (19.52–26.54) b | 31.42 (26.65–36.62) a | 41.60 (30.83–53.24) a |
| Grade D COCs (%) | 12.94 (10.21–16.27) c | 19.96 (15.52–25.28) b | 32.00 (22.26–43.61) a |
| Grade AB COCs (%) 3 | 64.22 (60.06–68.18) a | 48.62 (43.29–53.98) b | 26.40 (18.68–35.90) c |
| Cultured COCs | 5.08 (4.39–5.89) a | 4.01 (3.46–4.65) b | 0.86 (0.67–1.11) c |
| Cultured COCs (%) 4 | 88.01 (83.99–92.03) a | 86.28 (80.23–92.32) a | 75.89 (66.04–85.73) a |
| Item | Small Follicles (2.0–5.9 mm) | Medium Follicles (6.0–9.9 mm) | Large Follicles (10.0–20.0 mm) |
|---|---|---|---|
| Mature oocytes | 4.38 (3.83–5.02) a | 4.32 (3.78–4.93) a | 1.37 (1.16–1.61) b |
| Cleaved oocytes | 3.46 (2.94–4.08) a | 3.56 (3.07–4.12) a | 1.24 (1.02–1.52) b |
| Blastocysts | 1.63 (1.33–1.99) a | 2.01 (1.67–2.43) a | 0.59 (0.42–0.83) b |
| Maturation (%) 1 | 78.48 (73.68–82.61) b | 89.93 (87.37–92.02) a | 71.28 (62.88–78.43) b |
| Cleavage (%) 2 | 57.13 (51.64–62.63) b | 72.19 (67.83–76.55) a | 63.44 (52.80–74.07) a |
| Blastocysts (%) 3 | 29.11 (25.19–33.38) b | 41.88 (37.51–46.37) a | 26.31 (17.91–35.79) b |
Disclaimer/Publisher’s Note: The statements, opinions and data contained in all publications are solely those of the individual author(s) and contributor(s) and not of MDPI and/or the editor(s). MDPI and/or the editor(s) disclaim responsibility for any injury to people or property resulting from any ideas, methods, instructions or products referred to in the content. |
© 2026 by the authors. Licensee MDPI, Basel, Switzerland. This article is an open access article distributed under the terms and conditions of the Creative Commons Attribution (CC BY) license.
Share and Cite
Yang, M.; Wang, Z.; Shen, B.; Li, S.; Wei, Y.; Li, Y.; Yan, L.; Sun, M.; Zhou, D.; Jin, Y. A Follicle Size Window of Competence for In Vitro Embryo Production in High-Producing Dairy Cows: Evidence from OPU-IVP Performance and Follicular Fluid Profiling. Animals 2026, 16, 274. https://doi.org/10.3390/ani16020274
Yang M, Wang Z, Shen B, Li S, Wei Y, Li Y, Yan L, Sun M, Zhou D, Jin Y. A Follicle Size Window of Competence for In Vitro Embryo Production in High-Producing Dairy Cows: Evidence from OPU-IVP Performance and Follicular Fluid Profiling. Animals. 2026; 16(2):274. https://doi.org/10.3390/ani16020274
Chicago/Turabian StyleYang, Mingmao, Zhibing Wang, Baoli Shen, Shangnan Li, Yaochang Wei, Yifan Li, Longgang Yan, Mengkun Sun, Dong Zhou, and Yaping Jin. 2026. "A Follicle Size Window of Competence for In Vitro Embryo Production in High-Producing Dairy Cows: Evidence from OPU-IVP Performance and Follicular Fluid Profiling" Animals 16, no. 2: 274. https://doi.org/10.3390/ani16020274
APA StyleYang, M., Wang, Z., Shen, B., Li, S., Wei, Y., Li, Y., Yan, L., Sun, M., Zhou, D., & Jin, Y. (2026). A Follicle Size Window of Competence for In Vitro Embryo Production in High-Producing Dairy Cows: Evidence from OPU-IVP Performance and Follicular Fluid Profiling. Animals, 16(2), 274. https://doi.org/10.3390/ani16020274

