Sign in to use this feature.

Years

Between: -

Subjects

remove_circle_outline
remove_circle_outline
remove_circle_outline

Journals

Article Types

Countries / Regions

Search Results (12)

Search Parameters:
Keywords = FV tropism

Order results
Result details
Results per page
Select all
Export citation of selected articles as:
14 pages, 2524 KB  
Article
Isolation and Characterization of a Frog Virus 3 Strain from a Wood Frog (Rana sylvatica) in Wood Buffalo National Park
by Samantha R. Logan, Sibelle Torres Vilaça, Joe-Felix Bienentreu, Danna M. Schock, David Lesbarrères and Craig R. Brunetti
Viruses 2024, 16(9), 1411; https://doi.org/10.3390/v16091411 - 3 Sep 2024
Cited by 1 | Viewed by 1750
Abstract
Members of the Iridoviridae family, genus Ranavirus, represent a group of globally emerging pathogens of ecological and economic importance. In 2017, an amphibian die-off of wood frogs (Rana sylvatica) and boreal chorus frogs (Pseudacris maculata) was reported in [...] Read more.
Members of the Iridoviridae family, genus Ranavirus, represent a group of globally emerging pathogens of ecological and economic importance. In 2017, an amphibian die-off of wood frogs (Rana sylvatica) and boreal chorus frogs (Pseudacris maculata) was reported in Wood Buffalo National Park, Canada. Isolation and complete genomic sequencing of the tissues of a wood frog revealed the presence of a frog virus 3 (FV3)-like isolate, Rana sylvatica ranavirus (RSR), with a genome size of 105,895 base pairs, 97 predicted open reading frames (ORFs) bearing sequence similarity to FV3 (99.98%) and a FV3-like isolate from a spotted salamander in Maine (SSME; 99.64%). Despite high sequence similarity, RSR had a unique genomic composition containing ORFs specific to either FV3 or SSME. In addition, RSR had a unique 13 amino acid insertion in ORF 49/50L. No differences were found in the in vitro growth kinetics of FV3, SSME, and RSR; however, genomic differences between these isolates were in non-core genes, implicated in nucleic acid metabolism and immune evasion. This study highlights the importance of viral isolation and complete genomic analysis as these not only provide information on ranavirus spatial distribution but may elucidate genomic factors contributing to host tropism and pathogenicity. Full article
(This article belongs to the Special Issue Iridoviruses, 2nd Edition)
Show Figures

Figure 1

19 pages, 3572 KB  
Article
Comparison of a Genotype 1 and a Genotype 2 Macaque Foamy Virus env Gene Indicates Distinct Infectivity and Cell-Cell Fusion but Similar Tropism and Restriction of Cell Entry by Interferon-Induced Transmembrane Proteins
by Thomas Fricke, Sarah Schlagowski, Shanchuan Liu, Xiaoliang Yang, Uwe Fiebig, Artur Kaul, Armin Ensser and Alexander S. Hahn
Viruses 2023, 15(2), 262; https://doi.org/10.3390/v15020262 - 17 Jan 2023
Viewed by 2377
Abstract
Foamy viruses (FVs) are naturally found in many different animals and also in primates with the notable exception of humans, but zoonotic infections are common. In several species, two different envelope (env) gene sequence clades or genotypes exist. We constructed a [...] Read more.
Foamy viruses (FVs) are naturally found in many different animals and also in primates with the notable exception of humans, but zoonotic infections are common. In several species, two different envelope (env) gene sequence clades or genotypes exist. We constructed a simian FV (SFV) clone containing a reporter gene cassette. In this background, we compared the env genes of the SFVmmu-DPZ9524 (genotype 1) and of the SFVmmu_R289hybAGM (genotype 2) isolates. SFVmmu_R289hybAGM env-driven infection was largely resistant to neutralization by SFVmmu-DPZ9524-neutralizing sera. While SFVmmu_R289hybAGM env consistently effected higher infectivity and cell-cell fusion, we found no differences in the cell tropism conferred by either env across a range of different cells. Infection by both viruses was weakly and non-significantly enhanced by simultaneous knockout of interferon-induced transmembrane proteins (IFITMs) 1, 2, and 3 in A549 cells, irrespective of prior interferon stimulation. Infection was modestly reduced by recombinant overexpression of IFITM3, suggesting that the SFV entry step might be weakly restricted by IFITM3 under some conditions. Overall, our results suggest that the different env gene clades in macaque foamy viruses induce genotype-specific neutralizing antibodies without exhibiting overt differences in cell tropism, but individual env genes may differ significantly with regard to fitness. Full article
(This article belongs to the Special Issue Molecular Biology of RNA Viruses)
Show Figures

Figure 1

16 pages, 1473 KB  
Article
Genome Analysis and Replication Studies of the African Green Monkey Simian Foamy Virus Serotype 3 Strain FV2014
by Sandra M. Fuentes, Eunhae H. Bae, Subhiksha Nandakumar, Dhanya K. Williams and Arifa S. Khan
Viruses 2020, 12(4), 403; https://doi.org/10.3390/v12040403 - 6 Apr 2020
Cited by 4 | Viewed by 3284
Abstract
African green monkey (AGM) spumaretroviruses have been less well-studied than other simian foamy viruses (SFVs). We report the biological and genomic characterization of SFVcae_FV2014, which was the first foamy virus isolated from an African green monkey (AGM) and was found to be serotype [...] Read more.
African green monkey (AGM) spumaretroviruses have been less well-studied than other simian foamy viruses (SFVs). We report the biological and genomic characterization of SFVcae_FV2014, which was the first foamy virus isolated from an African green monkey (AGM) and was found to be serotype 3. Infectivity studies in various cell lines from different species (mouse, dog, rhesus monkey, AGM, and human) indicated that like other SFVs, SFVcae_FV2014 had broad species and cell tropism, and in vitro cell culture infection resulted in cytopathic effect (CPE). In Mus dunni (a wild mouse fibroblast cell line), MDCK (Madin-Darby canine kidney cell line), FRhK-4 (a fetal rhesus kidney cell line), and MRC-5 (a human fetal lung cell line), SFVcae_FV2014 infection was productive resulting in CPE, and had delayed or similar replication kinetics compared with SFVmcy_FV21 and SFVmcy_FV34[RF], which are two Taiwanese macaque isolates, designated as serotypes 1 and 2, respectively. However, in Vero (AGM kidney cell line) and A549 (a human lung carcinoma cell line), the replication kinetics of SFVcae_FV2014 and the SFVmcy viruses were discordant: In Vero, SFVcae_FV2014 showed rapid replication kinetics and extensive CPE, and a persistent infection was seen in A549, with delayed, low CPE, which did not progress even upon extended culture (day 55). Nucleotide sequence analysis of the assembled SFVcae_FV2014 genome, obtained by high-throughput sequencing, indicated an overall 80–90% nucleotide sequence identity with SFVcae_LK3, the only available full-length genome sequence of an AGM SFV, and was distinct phylogenetically from other AGM spumaretroviruses, corroborating previous results based on analysis of partial env sequences. Our study confirmed that SFVcae_FV2014 and SFVcae_LK3 are genetically distinct AGM foamy virus (FV) isolates. Furthermore, comparative infectivity studies of SFVcae_FV2014 and SFVmcy isolates showed that although SFVs have a wide host range and cell tropism, regulation of virus replication is complex and depends on the virus strain and cell-specific factors. Full article
(This article belongs to the Special Issue Spumaretroviruses)
Show Figures

Figure 1

15 pages, 487 KB  
Review
In-Vivo Gene Therapy with Foamy Virus Vectors
by Yogendra Singh Rajawat, Olivier Humbert and Hans-Peter Kiem
Viruses 2019, 11(12), 1091; https://doi.org/10.3390/v11121091 - 23 Nov 2019
Cited by 20 | Viewed by 5446
Abstract
Foamy viruses (FVs) are nonpathogenic retroviruses that infect various animals including bovines, felines, nonhuman primates (NHPs), and can be transmitted to humans through zoonotic infection. Due to their non-pathogenic nature, broad tissue tropism and relatively safe integration profile, FVs have been engineered as [...] Read more.
Foamy viruses (FVs) are nonpathogenic retroviruses that infect various animals including bovines, felines, nonhuman primates (NHPs), and can be transmitted to humans through zoonotic infection. Due to their non-pathogenic nature, broad tissue tropism and relatively safe integration profile, FVs have been engineered as novel vectors (foamy virus vector, FVV) for stable gene transfer into different cells and tissues. FVVs have emerged as an alternative platform to contemporary viral vectors (e.g., adeno associated and lentiviral vectors) for experimental and therapeutic gene therapy of a variety of monogenetic diseases. Some of the important features of FVVs include the ability to efficiently transduce hematopoietic stem and progenitor cells (HSPCs) from humans, NHPs, canines and rodents. We have successfully used FVV for proof of concept studies to demonstrate safety and efficacy following in-vivo delivery in large animal models. In this review, we will comprehensively discuss FVV based in-vivo gene therapy approaches established in the X-linked severe combined immunodeficiency (SCID-X1) canine model. Full article
(This article belongs to the Special Issue Spumaretroviruses)
Show Figures

Figure 1

21 pages, 7445 KB  
Article
Feline Foamy Virus Infection: Characterization of Experimental Infection and Prevalence of Natural Infection in Domestic Cats with and without Chronic Kidney Disease
by Carmen Ledesma-Feliciano, Ryan M. Troyer, Xin Zheng, Craig Miller, Rachel Cianciolo, Matteo Bordicchia, Nicholas Dannemiller, Roderick Gagne, Julia Beatty, Jessica Quimby, Martin Löchelt and Sue VandeWoude
Viruses 2019, 11(7), 662; https://doi.org/10.3390/v11070662 - 19 Jul 2019
Cited by 22 | Viewed by 7664
Abstract
Foamy viruses (FVs) are globally prevalent retroviruses that establish apparently apathogenic lifelong infections. Feline FV (FFV) has been isolated from domestic cats with concurrent diseases, including urinary syndromes. We experimentally infected five cats with FFV to study viral kinetics and tropism, peripheral blood [...] Read more.
Foamy viruses (FVs) are globally prevalent retroviruses that establish apparently apathogenic lifelong infections. Feline FV (FFV) has been isolated from domestic cats with concurrent diseases, including urinary syndromes. We experimentally infected five cats with FFV to study viral kinetics and tropism, peripheral blood mononuclear cell (PBMC) phenotype, urinary parameters, and histopathology. A persistent infection of primarily lymphoid tropism was detected with no evidence of immunological or hematologic perturbations. One cat with a significant negative correlation between lymphocytes and PBMC proviral load displayed an expanded FFV tissue tropism. Significantly increased blood urea nitrogen and ultrastructural kidney changes were noted in all experimentally infected cats, though chemistry parameters were not outside of normal ranges. Histopathological changes were observed in the brain, large intestine, and other tissues. In order to determine if there is an association of FFV with Chronic Kidney Disease, we additionally screened 125 Australian pet cats with and without CKD for FFV infection and found that FFV is highly prevalent in older cats, particularly in males with CKD, though this difference was not statistically significant compared to controls. Acute FFV infection was clinically silent, and while some measures indicated mild changes, there was no overt association of FFV infection with renal disease. Full article
(This article belongs to the Special Issue Spumaretroviruses)
Show Figures

Figure 1

15 pages, 3499 KB  
Article
The Influence of Envelope C-Terminus Amino Acid Composition on the Ratio of Cell-Free to Cell-Cell Transmission for Bovine Foamy Virus
by Suzhen Zhang, Xiaojuan Liu, Zhibin Liang, Tiejun Bing, Wentao Qiao and Juan Tan
Viruses 2019, 11(2), 130; https://doi.org/10.3390/v11020130 - 31 Jan 2019
Cited by 27 | Viewed by 3615
Abstract
Foamy viruses (FVs) have extensive cell tropism in vitro, special replication features, and no clinical pathogenicity in naturally or experimentally infected animals, which distinguish them from orthoretroviruses. Among FVs, bovine foamy virus (BFV) has undetectable or extremely low levels of cell-free transmission in [...] Read more.
Foamy viruses (FVs) have extensive cell tropism in vitro, special replication features, and no clinical pathogenicity in naturally or experimentally infected animals, which distinguish them from orthoretroviruses. Among FVs, bovine foamy virus (BFV) has undetectable or extremely low levels of cell-free transmission in the supernatants of infected cells and mainly spreads by cell-to-cell transmission, which deters its use as a gene transfer vector. Here, using an in vitro virus evolution system, we successfully isolated high-titer cell-free BFV strains from the original cell-to-cell transmissible BFV3026 strain and further constructed an infectious cell-free BFV clone called pBS-BFV-Z1. Following sequence alignment with a cell-associated clone pBS-BFV-B, we identified a number of changes in the genome of pBS-BFV-Z1. Extensive mutagenesis analysis revealed that the C-terminus of envelope protein, especially the K898 residue, controls BFV cell-free transmission by enhancing cell-free virus entry but not the virus release capacity. Taken together, our data show the genetic determinants that regulate cell-to-cell and cell-free transmission of BFV. Full article
(This article belongs to the Special Issue Spumaretroviruses)
Show Figures

Figure 1

29 pages, 20144 KB  
Article
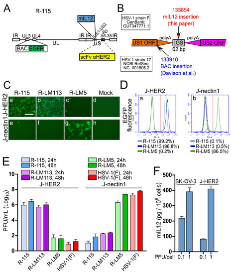
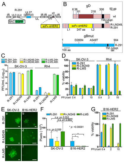
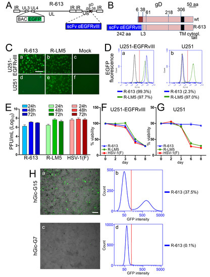
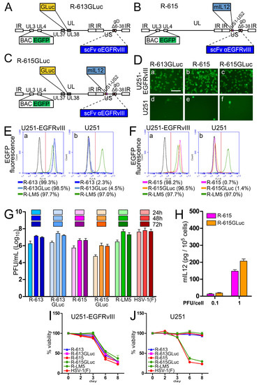
HSV as A Platform for the Generation of Retargeted, Armed, and Reporter-Expressing Oncolytic Viruses
by Laura Menotti, Elisa Avitabile, Valentina Gatta, Paolo Malatesta, Biljana Petrovic and Gabriella Campadelli-Fiume
Viruses 2018, 10(7), 352; https://doi.org/10.3390/v10070352 - 30 Jun 2018
Cited by 44 | Viewed by 6778
Abstract
Previously, we engineered oncolytic herpes simplex viruses (o-HSVs) retargeted to the HER2 (epidermal growth factor receptor 2) tumor cell specific receptor by the insertion of a single chain antibody (scFv) to HER2 in gD, gH, or gB. Here, the insertion of scFvs to [...] Read more.
Previously, we engineered oncolytic herpes simplex viruses (o-HSVs) retargeted to the HER2 (epidermal growth factor receptor 2) tumor cell specific receptor by the insertion of a single chain antibody (scFv) to HER2 in gD, gH, or gB. Here, the insertion of scFvs to three additional cancer targets—EGFR (epidermal growth factor receptor), EGFRvIII, and PSMA (prostate specific membrane antigen)—in gD Δ6–38 enabled the generation of specifically retargeted o-HSVs. Viable recombinants resulted from the insertion of an scFv in place of aa 6–38, but not in place of aa 61–218. Hence, only the gD N-terminus accepted all tested scFv inserts. Additionally, the insertion of mIL12 in the US1-US2 intergenic region of the HER2- or EGFRvIII-retargeted o-HSVs, and the further insertion of Gaussia Luciferase, gave rise to viable recombinants capable of secreting the cytokine and the reporter. Lastly, we engineered two known mutations in gB; they increased the ability of an HER2-retargeted recombinant to spread among murine cells. Altogether, current data show that the o-HSV carrying the aa 6–38 deletion in gD serves as a platform for the specific retargeting of o-HSV tropism to a number of human cancer targets, and the retargeted o-HSVs serve as simultaneous vectors for two molecules. Full article
(This article belongs to the Section Animal Viruses)
Show Figures

Figure 1

11 pages, 909 KB  
Review
Retargeting Strategies for Oncolytic Herpes Simplex Viruses
by Gabriella Campadelli-Fiume, Biljana Petrovic, Valerio Leoni, Tatiana Gianni, Elisa Avitabile, Costanza Casiraghi and Valentina Gatta
Viruses 2016, 8(3), 63; https://doi.org/10.3390/v8030063 - 26 Feb 2016
Cited by 44 | Viewed by 11516
Abstract
Most of the oncolytic herpes simplex viruses (HSVs) exhibit a high safety profile achieved through attenuation. They carry defects in virulence proteins that antagonize host cell response to the virus, including innate response, apoptosis, authophagy, and depend on tumor cell proliferation. They grow [...] Read more.
Most of the oncolytic herpes simplex viruses (HSVs) exhibit a high safety profile achieved through attenuation. They carry defects in virulence proteins that antagonize host cell response to the virus, including innate response, apoptosis, authophagy, and depend on tumor cell proliferation. They grow robustly in cancer cells, provided that these are deficient in host cell responses, which is often the case. To overcome the attenuation limits, a strategy is to render the virus highly cancer-specific, e.g., by retargeting their tropism to cancer-specific receptors, and detargeting from natural receptors. The target we selected is HER-2, overexpressed in breast, ovarian and other cancers. Entry of wt-HSV requires the essential glycoproteins gD, gH/gL and gB. Here, we reviewed that oncolytic HSV retargeting was achieved through modifications in gD: the addition of a single-chain antibody (scFv) to HER-2 coupled with appropriate deletions to remove part of the natural receptors’ binding sites. Recently, we showed that also gH/gL can be a retargeting tool. The insertion of an scFv to HER-2 at the gH N-terminus, coupled with deletions in gD, led to a recombinant capable to use HER-2 as the sole receptor. The retargeted oncolytic HSVs can be administered systemically by means of carrier cells-forcedly-infected mesenchymal stem cells. Altogether, the retargeted oncolytic HSVs are highly cancer-specific and their replication is not dependent on intrinsic defects of the tumor cells. They might be further modified to express immunomodulatory molecules. Full article
(This article belongs to the Special Issue Oncolytic Viruses)
Show Figures

Figure 1

16 pages, 477 KB  
Review
Foamy Virus Vectors for HIV Gene Therapy
by Miles E. Olszko and Grant D. Trobridge
Viruses 2013, 5(10), 2585-2600; https://doi.org/10.3390/v5102585 - 22 Oct 2013
Cited by 16 | Viewed by 8753
Abstract
Highly active antiretroviral therapy (HAART) has vastly improved outcomes for patients infected with HIV, yet it is a lifelong regimen that is expensive and has significant side effects. Retroviral gene therapy is a promising alternative treatment for HIV/AIDS; however, inefficient gene delivery to [...] Read more.
Highly active antiretroviral therapy (HAART) has vastly improved outcomes for patients infected with HIV, yet it is a lifelong regimen that is expensive and has significant side effects. Retroviral gene therapy is a promising alternative treatment for HIV/AIDS; however, inefficient gene delivery to hematopoietic stem cells (HSCs) has so far limited the efficacy of this approach. Foamy virus (FV) vectors are derived from non-pathogenic viruses that are not endemic to the human population. FV vectors have been used to deliver HIV-inhibiting transgenes to human HSCs, and they have several advantages relative to other retroviral vectors. These include an attractive safety profile, broad tropism, a large transgene capacity, and the ability to persist in quiescent cells. In addition, the titers of FV vectors are not reduced by anti-HIV transgenes that affect the production of lentivirus (LV) vectors. Thus FV vectors are very promising for anti-HIV gene therapy. This review covers the advantages of FV vectors and describes their preclinical development for anti-HIV gene therapy. Full article
(This article belongs to the Special Issue Gene Therapy for Retroviral Infections)
Show Figures

Figure 1

41 pages, 38407 KB  
Review
Non-Simian Foamy Viruses: Molecular Virology, Tropism and Prevalence and Zoonotic/Interspecies Transmission
by Timo Kehl, Juan Tan and Magdalena Materniak
Viruses 2013, 5(9), 2169-2209; https://doi.org/10.3390/v5092169 - 13 Sep 2013
Cited by 43 | Viewed by 11945
Abstract
Within the field of retrovirus, our knowledge of foamy viruses (FV) is still limited. Their unique replication strategy and mechanism of viral persistency needs further research to gain understanding of the virus-host interactions, especially in the light of the recent findings suggesting their [...] Read more.
Within the field of retrovirus, our knowledge of foamy viruses (FV) is still limited. Their unique replication strategy and mechanism of viral persistency needs further research to gain understanding of the virus-host interactions, especially in the light of the recent findings suggesting their ancient origin and long co-evolution with their nonhuman hosts. Unquestionably, the most studied member is the primate/prototype foamy virus (PFV) which was originally isolated from a human (designated as human foamy virus, HFV), but later identified as chimpanzee origin; phylogenetic analysis clearly places it among other Old World primates. Additionally, the study of non-simian animal FVs can contribute to a deeper understanding of FV-host interactions and development of other animal models. The review aims at highlighting areas of special interest regarding the structure, biology, virus-host interactions and interspecies transmission potential of primate as well as non-primate foamy viruses for gaining new insights into FV biology. Full article
(This article belongs to the Special Issue Recent Progress in Foamy Virus (FV) Research)
Show Figures

Figure 1

17 pages, 355 KB  
Review
Feline Foamy Virus-Based Vectors: Advantages of an Authentic Animal Model
by Weibin Liu, Janet Lei, Yang Liu, Dragana Slavkovic Lukic, Ann-Mareen Räthe, Qiuying Bao, Timo Kehl, Anne Bleiholder, Torsten Hechler and Martin Löchelt
Viruses 2013, 5(7), 1702-1718; https://doi.org/10.3390/v5071702 - 12 Jul 2013
Cited by 14 | Viewed by 8167
Abstract
New-generation retroviral vectors have potential applications in vaccination and gene therapy. Foamy viruses are particularly interesting as vectors, because they are not associated to any disease. Vector research is mainly based on primate foamy viruses (PFV), but cats are an alternative animal model, [...] Read more.
New-generation retroviral vectors have potential applications in vaccination and gene therapy. Foamy viruses are particularly interesting as vectors, because they are not associated to any disease. Vector research is mainly based on primate foamy viruses (PFV), but cats are an alternative animal model, due to their smaller size and the existence of a cognate feline foamy virus (FFV). The potential of replication-competent (RC) FFV vectors for vaccination and replication-deficient (RD) FFV-based vectors for gene delivery purposes has been studied over the past years. In this review, the key achievements and functional evaluation of the existing vectors from in vitro cell culture systems to out-bred cats will be described. The data presented here demonstrate the broad application spectrum of FFV-based vectors, especially in pathogen-specific prophylactic and therapeutic vaccination using RD vectors in cats and in classical gene delivery. In the cat-based system, FFV-based vectors provide an advantageous platform to evaluate and optimize the applicability, efficacy and safety of foamy virus (FV) vectors, especially the understudied aspect of FV cell and organ tropism. Full article
(This article belongs to the Special Issue Recent Progress in Foamy Virus (FV) Research)
Show Figures

Figure 1

24 pages, 815 KB  
Review
Foamy Virus Budding and Release
by Sylvia Hütter, Irena Zurnic and Dirk Lindemann
Viruses 2013, 5(4), 1075-1098; https://doi.org/10.3390/v5041075 - 10 Apr 2013
Cited by 24 | Viewed by 15337
Abstract
Like all other viruses, a successful egress of functional particles from infected cells is a prerequisite for foamy virus (FV) spread within the host. The budding process of FVs involves steps, which are shared by other retroviruses, such as interaction of the capsid [...] Read more.
Like all other viruses, a successful egress of functional particles from infected cells is a prerequisite for foamy virus (FV) spread within the host. The budding process of FVs involves steps, which are shared by other retroviruses, such as interaction of the capsid protein with components of cellular vacuolar protein sorting (Vps) machinery via late domains identified in some FV capsid proteins. Additionally, there are features of the FV budding strategy quite unique to the spumaretroviruses. This includes secretion of non-infectious subviral particles and a strict dependence on capsid-glycoprotein interaction for release of infectious virions from the cells. Virus-like particle release is not possible since FV capsid proteins lack a membrane-targeting signal. It is noteworthy that in experimental systems, the important capsid-glycoprotein interaction could be bypassed by fusing heterologous membrane-targeting signals to the capsid protein, thus enabling glycoprotein-independent egress. Aside from that, other systems have been developed to enable envelopment of FV capsids by heterologous Env proteins. In this review article, we will summarize the current knowledge on FV budding, the viral components and their domains involved as well as alternative and artificial ways to promote budding of FV particle structures, a feature important for alteration of target tissue tropism of FV-based gene transfer systems. Full article
(This article belongs to the Special Issue Recent Progress in Foamy Virus (FV) Research)
Show Figures

Figure 1

Back to TopTop