Sign in to use this feature.

Years

Between: -

Subjects

remove_circle_outline
remove_circle_outline
remove_circle_outline
remove_circle_outline
remove_circle_outline
remove_circle_outline
remove_circle_outline
remove_circle_outline

Journals

Article Types

Countries / Regions

Search Results (49)

Search Parameters:
Keywords = Eagle simulation

Order results
Result details
Results per page
Select all
Export citation of selected articles as:
31 pages, 3386 KB  
Article
Upgrading Sustainability in Clean Energy: Optimization for Proton Exchange Membrane Fuel Cells Using Heterogeneous Comprehensive Learning Bald Eagle Search Algorithm
by Ahmed K. Ali, Ali Nasser Hussain, Mudhar A. Al-Obaidi and Sarmad Al-Anssari
Sustainability 2025, 17(21), 9729; https://doi.org/10.3390/su17219729 - 31 Oct 2025
Viewed by 300
Abstract
Clean energy applications widely recognize Proton Exchange Membrane Fuel Cells (PEMFCs) for their high efficiency and environmental compatibility. Accurate parameter identification of PEMFC models is essential for enhancing system performance and reliability, particularly under dynamic operating conditions. This paper presents a novel optimization-based [...] Read more.
Clean energy applications widely recognize Proton Exchange Membrane Fuel Cells (PEMFCs) for their high efficiency and environmental compatibility. Accurate parameter identification of PEMFC models is essential for enhancing system performance and reliability, particularly under dynamic operating conditions. This paper presents a novel optimization-based approach called Heterogeneous Comprehensive Learning-Bald Eagle Search (HCLBES) with enhanced exploration and exploitation capabilities for the effective modeling of PEMFC. The algorithm combines the exploration strength of the Bald Eagle Search with comprehensive learning and heterogeneity mechanisms to achieve a balanced global and local search space. In this algorithm, the number of agents is divided into two subagents. Each subagent is assigned to focus solely on either exploration or exploitation. The comprehensive learning strategy generates exemplars for both subgroups. In the exploration sub-agent, exemplars are generated using the personal best experiences of agents within that same exploration space. The exploitation subagent generates the exemplars using the personal best experiences of all agents. This separation preserves exploration diversity even if exploitation converges prematurely. The algorithm is applied to optimize parameters of the 250 W and 500 W PEMFC models under varying conditions. Simulation results demonstrate the outperformance of the HCLBES algorithm in terms of convergence speed, estimation accuracy, and robustness compared to recent optimization algorithms. The effectiveness of HCLBES was also verified through statistical metrics and different commercial PEMFC models, including BCS 500 W stacks, Horizon 500, and NedStack PS6. Experimental validation confirms that the proposed algorithm effectively captures the nonlinear behaviours of PEMFCs under dynamic operating conditions. This research aligns with the Sustainable Development Goals (SDGs) by promoting clean and affordable energy (SDG 7) through the enhanced efficiency and reliability of PEMFCs, thereby supporting sustainable industrialization and innovation (SDG 9). Full article
Show Figures

Figure 1

24 pages, 7890 KB  
Article
A Hybrid FE-ML Approach for Critical Buckling Moment Prediction in Dented Pipelines Under Complex Loadings
by Yunfei Huang, Jianrong Tang, Dong Lin, Mingnan Sun, Jie Shu, Wei Liu and Xiangqin Hou
Materials 2025, 18(20), 4721; https://doi.org/10.3390/ma18204721 - 15 Oct 2025
Viewed by 459
Abstract
Dents are a common geometric deformation defect in pipelines where the dented section becomes susceptible to local buckling, significantly threatening the integrity and reliability of the pipeline. This paper developed a novel finite element (FE) machine learning (ML)-based approach to analyze and predict [...] Read more.
Dents are a common geometric deformation defect in pipelines where the dented section becomes susceptible to local buckling, significantly threatening the integrity and reliability of the pipeline. This paper developed a novel finite element (FE) machine learning (ML)-based approach to analyze and predict the critical buckling moment (CBM) of dented pipelines under combined internal pressure and bending moment (BM) loading. By quantifying the parametric effects on CBM and developing a dataset, an Extreme Learning Machine (ELM) framework through hybrid algorithm integration, combining Bald Eagle Search (BES), Lévy flight, and Simulated Annealing (SA), was proposed to achieve highly accurate CBM predictions. This study offers valuable insights into evaluating the buckling resistance of dented pipelines subjected to complex loading conditions. Full article
(This article belongs to the Section Materials Simulation and Design)
Show Figures

Figure 1

21 pages, 8299 KB  
Article
Noise Identification in Acoustic Emission (AE) Inspection of Oil Tank Bottom Corrosion Based on Multi-Domain Features and BES-SVM Algorithm
by Canwei Huang, Wenpei Zhang, Bo Yang, Rongbu Zheng, Xueliang Sun, Fuhai Chen, Da Xu and Weidong Li
Processes 2025, 13(10), 3291; https://doi.org/10.3390/pr13103291 - 15 Oct 2025
Cited by 1 | Viewed by 456
Abstract
Acoustic emission (AE) is a passive non-destructive testing (NDT) method that allows for online monitoring of oil tank bottom corrosion without production shutdown. However, AE signals are susceptible to ambient noise interference, causing the AE inspection system to mistakenly identify noise as corrosion [...] Read more.
Acoustic emission (AE) is a passive non-destructive testing (NDT) method that allows for online monitoring of oil tank bottom corrosion without production shutdown. However, AE signals are susceptible to ambient noise interference, causing the AE inspection system to mistakenly identify noise as corrosion signals, which significantly reduces AE inspection performance. Therefore, it is important to distinguish between AE signals caused by corrosion and those caused by noise. To address this, an AE inspection platform for vertical atmospheric tank corrosion is established. Six common noise sources in field AE inspections, including mechanical vibration and friction, fluid and raining disturbance, external impacts, and oil leakage are simulated. The impacts of these noises on AE location events are analyzed. Variational mode decomposition (VMD) and dispersion entropy (DE) are used to extract multi-domain features of AE signals. An improved distance evaluation (IDE) algorithm is then introduced to obtain a highly correlated feature subset. A support vector machine (SVM) model optimized by the bald eagle search (BES) algorithm is proposed to identify different noise sources. Field experiments demonstrate that for mechanical friction, external impacts, and effective corrosion signals, the proposed method achieves identification accuracy of 92.95% and 94.00% in the training and test sets, respectively. This proves the reliability of the BES-SVM model, which uses multi-domain features for AE source identification in oil tank bottom corrosion inspections. Moreover, the impacts of the optimization algorithm, feature selection algorithm, and feature type on AE source identification are further investigated. Full article
Show Figures

Figure 1

28 pages, 3007 KB  
Article
Mobile Robot Localization Based on the PSO Algorithm with Local Minima Avoiding the Fitness Function
by Božidar Bratina, Dušan Fister, Suzana Uran, Izidor Mlakar, Erik Rot Weiss, Kristijan Korez and Riko Šafarič
Sensors 2025, 25(20), 6283; https://doi.org/10.3390/s25206283 - 10 Oct 2025
Viewed by 405
Abstract
Localization of a semi-humanoid mobile robot Pepper is proposed based on the particle swarm optimization algorithm (PSO) that is robust to the disturbance perturbations of LIDAR-measured distances from the mobile robot to the walls of the robot real laboratory workspace. The novel PSO, [...] Read more.
Localization of a semi-humanoid mobile robot Pepper is proposed based on the particle swarm optimization algorithm (PSO) that is robust to the disturbance perturbations of LIDAR-measured distances from the mobile robot to the walls of the robot real laboratory workspace. The novel PSO, with the avoiding local minima algorithm (PSO-ALM), uses a novel fitness function that can prevent the PSO search from trapping into the local minima and thus prevent the mobile robot from misidentifying the actual location. The fitness function penalizes nonsense solutions by introducing continuous integrity checks of solutions between two different consecutive locations. The proposed methodology enables accurate and real-time global localization of a mobile robot, given the underlying a priori map, with a consistent and predictable time complexity. Numerical simulations and real-world laboratory experiments with different a priori map accuracies have been conducted to prove the proper functioning of the method. The results have been compared with the benchmarks, i.e., the plain vanilla PSO and the built-in robot’s odometrical method, a genetic algorithm with included elitism and adaptive mutation rate (GA), the same GA algorithm with the included ALM algorithm (GA-ALM), the state-of-the-art plain vanilla golden eagle optimization (GEO) algorithm, and the same GEO algorithm with the added ALM algorithm (GEO-ALM). The results showed similar performance with the odometrical method right after recalibration and significantly better performance after some traveled distance. The GA and GEO algorithms with or without the ALM extension gave us similar results according to the accuracy of localization. The optimization algorithms’ performance with added ALM algorithms was much better at not getting caught in the local minimum, while the PSO-ALM algorithm gave us the overall best results. Full article
(This article belongs to the Special Issue Indoor Localization Technologies and Applications)
Show Figures

Figure 1

27 pages, 5788 KB  
Article
A Novel Artificial Eagle-Inspired Optimization Algorithm for Trade Hub Location and Allocation Method
by Shuhan Hu, Gang Hu, Bo Du and Abdelazim G. Hussien
Biomimetics 2025, 10(8), 481; https://doi.org/10.3390/biomimetics10080481 - 22 Jul 2025
Viewed by 805
Abstract
Aiming for convenience and the low cost of goods transfer between towns, this paper proposes a trade hub location and allocation method based on a novel artificial eagle-inspired optimization algorithm. Firstly, the trade hub location and allocation model is established, taking the total [...] Read more.
Aiming for convenience and the low cost of goods transfer between towns, this paper proposes a trade hub location and allocation method based on a novel artificial eagle-inspired optimization algorithm. Firstly, the trade hub location and allocation model is established, taking the total cost consisting of construction and transportation costs as the objective function. Then, to solve the nonlinear model, a novel artificial eagle optimization algorithm (AEOA) is proposed by simulating the collective migration behaviors of artificial eagles when facing a severe living environment. Three main strategies are designed to help the algorithm effectively explore the decision space: the situational awareness and analysis stage, the free exploration stage, and the flight formation integration stage. In the first stage, artificial eagles are endowed with intelligent thinking, thus generating new positions closer to the optimum by perceiving the current situation and updating their positions. In the free exploration stage, artificial eagles update their positions by drawing on the current optimal position, ensuring more suitable habitats can be found. Meanwhile, inspired by the consciousness of teamwork, a formation flying method based on distance information is introduced in the last stage to improve stability and success rate. Test results from the CEC2022 suite indicate that the AEOA can obtain better solutions for 11 functions out of all 12 functions compared with 8 other popular algorithms. Faster convergence speed and stronger stability of the AEOA are also proved by quantitative analysis. Finally, the trade hub location and allocation method is proposed by combining the optimization model and the AEOA. By solving two typical simulated cases, this method can select suitable hubs with lower construction costs and achieve reasonable allocation between hubs and the rest of the towns to reduce transportation costs. Thus, it is used to solve the trade hub location and allocation problem of Henan province in China to help the government make sound decisions. Full article
(This article belongs to the Special Issue Nature-Inspired Metaheuristic Optimization Algorithms 2025)
Show Figures

Figure 1

17 pages, 2900 KB  
Article
Data-Driven Polymer Classification Using BiGRU and Hybrid Metaheuristic Optimization Algorithms
by Mohammad Anwar Parvez and Ibrahim M. Mehedi
Polymers 2025, 17(14), 1894; https://doi.org/10.3390/polym17141894 - 9 Jul 2025
Cited by 1 | Viewed by 769
Abstract
Polymers characterize a different and important class of materials through various industries, all with unique functional properties and structural attributes. Conventional models of polymer classification depend greatly on labor-intensive methods liable to human error and subjectivity. Hence, a continually growing requirement for new [...] Read more.
Polymers characterize a different and important class of materials through various industries, all with unique functional properties and structural attributes. Conventional models of polymer classification depend greatly on labor-intensive methods liable to human error and subjectivity. Hence, a continually growing requirement for new polymers with greater properties is a deep understanding and exploration of the chemical space. Hence, data-driven methods for polymers are developing and able to deal with unique challenges originating from the outstanding physical and chemical range of polymers at smaller and larger scales. Recently, Deep Learning (DL) models have considerably transformed material science by allowing for the automatic study and classification of composite polymers. In this paper, a novel optimization algorithm with a DL-Based Neural Networks for Data-Driven Polymer Classification (OADLNN-DDPC) model is proposed. The main intention of the OADLNN-DDPC model is to improve the classification model for data-driven polymers using state-of-the-art optimization algorithms. The data normalization stage is initially executed via Z-score normalization to convert input data into a beneficial format. In addition, the proposed OADLNN-DDPC model implements the bald eagle search (BES) model for feature selection to detect and retain the most appropriate features. For the polymer classification process, the bidirectional gated recurrent unit (BiGRU) technique is employed. Lastly, the zebra optimizer algorithm (ZOA) is implemented for the tuning process. Extensive experiments conducted on a polymers dataset with 19,500 records and 2048 features demonstrated that OADLNN-DDPC achieves an accuracy of 98.58%, outperforming existing models, such as LSTM (83.37%), PLS-DA (88.18%), and K-NN (98.36%). The simulation process of the OADLNN-DDPC model is performed under the polymer classification dataset. The experimental analysis specified that the OADLNN-DDPC model demonstrated improvement over another existing model. Full article
(This article belongs to the Section Artificial Intelligence in Polymer Science)
Show Figures

Figure 1

28 pages, 6935 KB  
Article
A Hybrid Quadrotor Unmanned Aerial Vehicle Control Strategy Using Self-Adaptive Bald Eagle Search and Fuzzy Logic
by Yalei Bai, Kelin Li and Guangzhao Wang
Electronics 2025, 14(11), 2112; https://doi.org/10.3390/electronics14112112 - 22 May 2025
Cited by 1 | Viewed by 1064
Abstract
In this study, we propose an innovative inner–outer loop control framework for a quadcopter unmanned aerial vehicle (UAV) that significantly enhances the trajectory-tracking speed and accuracy while enhancing robustness against external disturbances. The inner loop employs a Linear Active Disturbance Rejection Controller (LADRC) [...] Read more.
In this study, we propose an innovative inner–outer loop control framework for a quadcopter unmanned aerial vehicle (UAV) that significantly enhances the trajectory-tracking speed and accuracy while enhancing robustness against external disturbances. The inner loop employs a Linear Active Disturbance Rejection Controller (LADRC) and the outer loop a proportion integral differential (PID) controller, unified within a fuzzy control scheme. We introduce a Self-Adaptive Bald Eagle Search Optimization algorithm to optimize the initial controller settings, thereby accelerating convergence and improving parameter-tuning precision. Simulation results show that our proposed controller outperforms the conventional two-loop cascade PID configuration, as well as alternative strategies combining an outer-loop PID with a second-order inner-loop LADRC or a fuzzy-enhanced PID-LADRC approach. Moreover, the system maintains the desired position and attitude under external perturbations, underscoring its superior disturbance-rejection capability and stability. Full article
Show Figures

Figure 1

32 pages, 6858 KB  
Article
Optimizing Solar Water-Pumping Systems Using PID-Jellyfish Controller with ANN Integration
by Aimen Alshireedah, Ziyodulla Yusupov and Javad Rahebi
Electronics 2025, 14(6), 1172; https://doi.org/10.3390/electronics14061172 - 17 Mar 2025
Cited by 2 | Viewed by 1032
Abstract
This study presents a novel approach to improving the efficiency and reliability of solar water pumping systems by integrating a proportional–integral–derivative (PID) controller with the Jellyfish Algorithm (PID-JC) and artificial neural networks (ANN). Solar water-pumping systems are gaining attention due to their sustainable [...] Read more.
This study presents a novel approach to improving the efficiency and reliability of solar water pumping systems by integrating a proportional–integral–derivative (PID) controller with the Jellyfish Algorithm (PID-JC) and artificial neural networks (ANN). Solar water-pumping systems are gaining attention due to their sustainable and eco-friendly nature; however, their performance is often limited by fluctuating solar irradiance and varying water demand. To address these challenges, Monte Carlo simulations were employed to account for system uncertainties. Traditional PID controllers, although widely used, often struggle to adapt effectively to dynamic environmental conditions. The proposed system utilizes an ANN to predict solar irradiance and water demand patterns based on historical data, enabling real-time adjustments of pump operations through the PID-JC. This approach is inspired by the adaptive behavior of jellyfish in dynamic environments. The PID-JC adjusts PID parameters dynamically based on ANN predictions, optimizing pump performance. Simulation and experimental results conducted on a solar water-pumping system in Mrada City, Northeastern Libya, demonstrated significant improvements in water delivery, energy consumption, and system reliability compared to conventional PID controllers. The PID-JC’s ability to adapt to diverse environmental conditions ensures robust performance across various geographical locations and seasonal changes. Additionally, comparisons to other optimization algorithms, such as Firefly and Golden Eagle Optimization, show that the Jellyfish Algorithm outperforms them with a 6.30% improvement in the cost function and a 28.13% reduction in processing time compared to Firefly, and a 26.81% improvement in the cost function and a 20.69% reduction in processing time compared to Golden Eagle Optimization. Full article
(This article belongs to the Section Artificial Intelligence)
Show Figures

Figure 1

17 pages, 900 KB  
Article
Energy Management Strategy of Urban Rail Energy Storage System Considering Life Assessment of Train Converter
by Jinyang Liu and Bo Guan
Electronics 2025, 14(4), 722; https://doi.org/10.3390/electronics14040722 - 13 Feb 2025
Viewed by 1346
Abstract
The reliability of the bidirectional converter plays an important role in the energy storage system. However, the power devices that make up the converter are prone to failure under complex operating conditions. Therefore, how to extend the service life of devices in this [...] Read more.
The reliability of the bidirectional converter plays an important role in the energy storage system. However, the power devices that make up the converter are prone to failure under complex operating conditions. Therefore, how to extend the service life of devices in this case becomes a tricky problem. Due to the typical intermittent, random, and fluctuating nature of train regenerative braking energy, only relying on capacity allocation to extend device life is easily limited by actual operating conditions. Meanwhile, most energy management strategies tend to focus on only two factors: economic cost and energy savings. Therefore, this paper proposes an energy management strategy that considers the lifetime of the energy storage converter device. The objective function of the energy management strategy including device life and systematic evaluation indicators is then established. Taking the actual line conditions as a case, the bald eagle search (BES) is used to optimize the objective. This method can lengthen the IGBT device lifetime and reduce the economic cost while achieving a good energy saving rate and voltage stabilization rate. Its effectiveness and feasibility are verified by simulations under different arithmetic cases. Full article
Show Figures

Figure 1

30 pages, 7823 KB  
Article
Real-Time Evaluation of the Improved Eagle Strategy Model in the Internet of Things
by Venushini Rajendran and R Kanesaraj Ramasamy
Future Internet 2024, 16(11), 409; https://doi.org/10.3390/fi16110409 - 6 Nov 2024
Cited by 2 | Viewed by 2165
Abstract
With the rapid expansion of cloud computing and the pervasive growth of IoT across industries and educational sectors, the need for efficient remote data management and service orchestration has become paramount. Web services, facilitated by APIs, offer a modular approach to integrating and [...] Read more.
With the rapid expansion of cloud computing and the pervasive growth of IoT across industries and educational sectors, the need for efficient remote data management and service orchestration has become paramount. Web services, facilitated by APIs, offer a modular approach to integrating and streamlining complex business processes. However, real-time monitoring and optimal service selection within large-scale, cloud-based repositories remain significant challenges. This study introduces the novel Improved Eagle Strategy (IES) hybrid model, which uniquely integrates bio-inspired optimization with clustering techniques to drastically reduce computation time while ensuring highly accurate service selection tailored to specific user requirements. Through comprehensive NetLogo simulations, the IES model demonstrates superior efficiency in service selection compared to existing methodologies. Additionally, the IES model’s application through a web dashboard system highlights its capability to manage both functional and non-functional service attributes effectively. When deployed on real-time IoT devices, the IES model not only enhances computation speed but also ensures a more responsive and user-centric service environment. This research underscores the transformative potential of the IES model, marking a significant advancement in optimizing cloud computing processes, particularly within the IoT ecosystem. Full article
Show Figures

Figure 1

27 pages, 3223 KB  
Article
Multi-Strategy Bald Eagle Search Algorithm Embedded Orthogonal Learning for Wireless Sensor Network (WSN) Coverage Optimization
by Haixu Niu, Yonghai Li, Chunyu Zhang, Tianfei Chen, Lijun Sun and Muhammad Irsyad Abdullah
Sensors 2024, 24(21), 6794; https://doi.org/10.3390/s24216794 - 23 Oct 2024
Cited by 6 | Viewed by 1670
Abstract
Coverage control is a fundamental and critical issue in plentiful wireless sensor network (WSN) applications. Aiming at the high-dimensional optimization problem of sensor node deployment and the complexity of the monitoring area, an orthogonal learning multi-strategy bald eagle search (OLMBES) algorithm is proposed [...] Read more.
Coverage control is a fundamental and critical issue in plentiful wireless sensor network (WSN) applications. Aiming at the high-dimensional optimization problem of sensor node deployment and the complexity of the monitoring area, an orthogonal learning multi-strategy bald eagle search (OLMBES) algorithm is proposed to optimize the location deployment of sensor nodes. This paper incorporates three kinds of strategies into the bald eagle search (BES) algorithm, including Lévy flight, quasi-reflection-based learning, and quadratic interpolation, which enhances the global exploration ability of the algorithm and accelerates the convergence speed. Furthermore, orthogonal learning is integrated into BES to improve the algorithm’s robustness and premature convergence problem. By this way, population search information is fully utilized to generate a more superior position guidance vector, which helps the algorithm jump out of the local optimal solution. Simulation results on CEC2014 benchmark functions reveal that the optimization performance of the proposed approach is better than that of the existing method. On the WSN coverage optimization problem, the proposed method has greater network coverage ratio, node uniformity, and stronger optimization stability when compared to other state-of-the-art algorithms. Full article
(This article belongs to the Section Sensor Networks)
Show Figures

Figure 1

14 pages, 3633 KB  
Article
Delineating Regional BES–ELM Neural Networks for Studying Indoor Visible Light Positioning
by Jiaming Zhang and Xizheng Ke
Photonics 2024, 11(10), 910; https://doi.org/10.3390/photonics11100910 - 27 Sep 2024
Cited by 2 | Viewed by 1293
Abstract
This paper introduces a single LED and four photodetectors (PDs) as a visible light system structure and collects the received signal strength values and corresponding physical coordinates at the PD receiving end, establishing a comprehensive dataset. The K-means clustering algorithm is employed to [...] Read more.
This paper introduces a single LED and four photodetectors (PDs) as a visible light system structure and collects the received signal strength values and corresponding physical coordinates at the PD receiving end, establishing a comprehensive dataset. The K-means clustering algorithm is employed to separate the room into center and boundary areas through the fingerprint database. The bald eagle search (BES) algorithm is employed to optimize the initial parameters, specifically the weights and thresholds, in the extreme learning machine (ELM) neural network, and the BES–ELM indoor positioning model is established by region to improve positioning accuracy. Due to the impact exerted by the ambient environment, there are fluctuations in the positioning accuracy of the center and edge regions, and the positioning of the edge region needs to be further improved. To address this, it is proposed to use the enhanced weighted K-nearest neighbor (EWKNN) algorithm based on the BES–ELM neural network to correct the prediction points with higher-than-average positioning errors, achieving precise edge positioning. The simulation demonstrates that within an indoor space measuring 5 m × 5 m × 3 m, the algorithm achieves an average positioning error of 2.93 cm, and the positioning accuracy is improved by 86.07% relative to conventional BP neural networks. Full article
Show Figures

Figure 1

17 pages, 2793 KB  
Article
Adaptive Bandwidth Allocation for Massive MIMO Systems Based on Multiple Services
by Qingli Liu, Rui Li, Yangyang Li, Peiling Wang and Jiaxu Sun
Appl. Sci. 2023, 13(17), 9861; https://doi.org/10.3390/app13179861 - 31 Aug 2023
Cited by 2 | Viewed by 1805
Abstract
Aiming at the characteristics of resource periodicity in massive MIMO systems and bandwidth allocation without comprehensive consideration of user service QoS and channel state information, resulting in poor user satisfaction and low bandwidth utilization, this paper proposes an adaptive bandwidth allocation method based [...] Read more.
Aiming at the characteristics of resource periodicity in massive MIMO systems and bandwidth allocation without comprehensive consideration of user service QoS and channel state information, resulting in poor user satisfaction and low bandwidth utilization, this paper proposes an adaptive bandwidth allocation method based on user services. This method comprehensively considers factors, such as user service QoS, channel state information, and resource periodicity, to adaptively allocate bandwidth for users using different services. Firstly, based on the service priority, the user priority is dynamically adjusted according to the current channel state information and the continuous periodicity of the allocation, and the user is scheduled.; Secondly, the dynamic priority is combined with the minimum guaranteed time slot to establish the objective function of adaptive bandwidth allocation. Finally, chaos theory, Levy flight, and reverse learning are integrated to improve the bald eagle optimization algorithm. The improved bald eagle algorithm is used to solve the problem, and the optimal solution to bandwidth allocation is obtained. The simulation shows that compared with the traditional bandwidth allocation method based on user service quality perception, the bandwidth allocation algorithm based on the minimum rate requirement, and the ant colony-based allocation algorithm, the bandwidth allocation method proposed in this paper improves the system utility value, bandwidth utilization rate, throughput, and user satisfaction by 23.70%, 4.22%, 6.55%, and 4.28%, respectively, and better meets the business needs of users. Full article
Show Figures

Figure 1

32 pages, 6626 KB  
Article
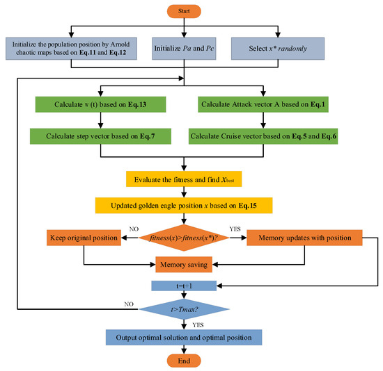
A Nonlinear Convex Decreasing Weights Golden Eagle Optimizer Technique Based on a Global Optimization Strategy
by Jiaxin Deng, Damin Zhang, Lun Li and Qing He
Appl. Sci. 2023, 13(16), 9394; https://doi.org/10.3390/app13169394 - 18 Aug 2023
Cited by 4 | Viewed by 2477
Abstract
A novel approach called the nonlinear convex decreasing weights golden eagle optimization technique based on a global optimization strategy is proposed to overcome the limitations of the original golden eagle algorithm, which include slow convergence and low search accuracy. To enhance the diversity [...] Read more.
A novel approach called the nonlinear convex decreasing weights golden eagle optimization technique based on a global optimization strategy is proposed to overcome the limitations of the original golden eagle algorithm, which include slow convergence and low search accuracy. To enhance the diversity of the golden eagle, the algorithm is initialized with the Arnold chaotic map. Furthermore, nonlinear convex weight reduction is incorporated into the position update formula of the golden eagle, improving the algorithm’s ability to perform both local and global searches. Additionally, a final global optimization strategy is introduced, allowing the golden eagle to position itself in the best possible location. The effectiveness of the enhanced algorithm is evaluated through simulations using 12 benchmark test functions, demonstrating improved optimization performance. The algorithm is also tested using the CEC2021 test set to assess its performance against other algorithms. Several statistical tests are conducted to compare the efficacy of each method, with the enhanced algorithm consistently outperforming the others. To further validate the algorithm, it is applied to the cognitive radio spectrum allocation problem after discretization, and the results are compared to those obtained using traditional methods. The results indicate the successful operation of the updated algorithm. The effectiveness of the algorithm is further evaluated through five engineering design tasks, which provide additional evidence of its efficacy. Full article
(This article belongs to the Section Electrical, Electronics and Communications Engineering)
Show Figures

Figure 1

19 pages, 7886 KB  
Article
Analysis of Sharp Eagle Oscillating Surge Wave Energy Converter Based on a Two-Dimensional Numerical Wave Flume Model
by Liang Sun, Zewang Yang, Mingsheng Chen and Fen Li
J. Mar. Sci. Eng. 2023, 11(8), 1607; https://doi.org/10.3390/jmse11081607 - 17 Aug 2023
Cited by 4 | Viewed by 2344
Abstract
To investigate the overtopping and slamming phenomena that occur in the interactions between waves and oscillating surge wave energy converters (OSWECs), a two-dimensional numerical wave flume was established using computational fluid dynamics (CFD) software Fluent by adding the momentum source terms into the [...] Read more.
To investigate the overtopping and slamming phenomena that occur in the interactions between waves and oscillating surge wave energy converters (OSWECs), a two-dimensional numerical wave flume was established using computational fluid dynamics (CFD) software Fluent by adding the momentum source terms into the original Navier–Stokes equation. Numerical convergence studies of the mesh sizes and time steps were firstly performed to ensure the sufficient accuracy of the numerical model. The variations in the wave heights along the wave propagation direction in the wave-generating area, working area, and wave-absorbing area were analyzed. The dynamics of the flap-type OSWEC were simulated using the overset mesh function embedded in Fluent. In addition, the numerical results were compared with the experimental data, and good agreements were achieved. External torque was applied to the hinge joint of the OSWEC to simulate the forces due to the power take-off (PTO) system, and the identified optimal PTO damping was compared with the numerical results based on the potential flow theory, which verified the correctness of the numerical PTO system. On this basis, nonlinear wave slamming by the sharp-eagle OSWEC was analyzed. The results show that under certain incident wave conditions, the sharp-eagle OSWEC can effectively reduce the maximum rotation angle and angular velocity compared with those of the flap-type OSWEC, and there is no overtopping that occurring for the sharp-eagle OSWEC. Furthermore, the sharp-eagle OSWEC performs better than the flap-type OSWEC. Full article
(This article belongs to the Topic Wind, Wave and Tidal Energy Technologies in China)
Show Figures

Figure 1

Back to TopTop