Sign in to use this feature.

Years

Between: -

Subjects

remove_circle_outline
remove_circle_outline
remove_circle_outline
remove_circle_outline
remove_circle_outline
remove_circle_outline
remove_circle_outline
remove_circle_outline
remove_circle_outline

Journals

remove_circle_outline
remove_circle_outline
remove_circle_outline
remove_circle_outline
remove_circle_outline
remove_circle_outline
remove_circle_outline

Article Types

Countries / Regions

remove_circle_outline
remove_circle_outline
remove_circle_outline
remove_circle_outline
remove_circle_outline

Search Results (494)

Search Parameters:
Keywords = DOCK 6

Order results
Result details
Results per page
Select all
Export citation of selected articles as:
19 pages, 2544 KB  
Article
Elucidating the Material Basis and Receptor Mechanism of Bitterness in Castanopsis fissa Honey Using Machine Learning, Metabolomics, and Molecular Docking
by Yaxi Zhou, Dong Xu, Meichao Bu, Fei Pan, Hualei Chen, Wenjun Peng and Wenli Tian
Foods 2026, 15(8), 1379; https://doi.org/10.3390/foods15081379 - 15 Apr 2026
Viewed by 101
Abstract
The distinctive bitter profile of Castanopsis fissa honey (LSZH) has not yet been clearly characterized at the chemical and molecular levels. Based on the LSZH samples (n = 6), this study investigated bitterness-associated compounds and their potential receptor interactions by integrating sensory [...] Read more.
The distinctive bitter profile of Castanopsis fissa honey (LSZH) has not yet been clearly characterized at the chemical and molecular levels. Based on the LSZH samples (n = 6), this study investigated bitterness-associated compounds and their potential receptor interactions by integrating sensory evaluation, machine learning, untargeted metabolomics, electronic tongue analysis, targeted UPLC-QQQ-MS/MS quantification, and molecular docking. A Random Forest model combined with untargeted metabolomics screened 71 candidate bitter compounds, among which alkaloid-related metabolites were prominently represented. Electronic tongue analysis showed that several compounds exhibited higher bitterness-related sensor responses than quinine under the tested conditions. Targeted UPLC-QQQ-MS/MS analysis identified and quantified five key compounds, among which kynurenic acid was the most abundant, reaching approximately 4500 ppm (mg/kg). Molecular docking suggested that these compounds could favorably interact with the human bitter taste receptor TAS2R46, with binding affinities ranging from −5.4 to −6.5 kcal/mol, mainly through hydrogen bonding, hydrophobic interactions, and π-related interactions. Overall, this study provides chemical evidence and mechanistic clues for understanding the bitterness of LSZH and offers an integrated analytical framework for screening bitterness-associated compounds in complex food systems. Full article
(This article belongs to the Special Issue Latest Advances in Beehive Products)
50 pages, 5401 KB  
Review
CDK4/6 Inhibitors for Breast Cancer Therapy—A Review of Clinical Trials, Structural and Computational Approaches
by Adela Avdičević, Samo Lešnik, Urban Bren and Luka Čavka
Pharmaceuticals 2026, 19(4), 610; https://doi.org/10.3390/ph19040610 - 10 Apr 2026
Viewed by 314
Abstract
Cyclin-dependent kinases 4 and 6 (CDK4/6) play a central role in the regulation of cell cycle progression and represent important therapeutic targets in hormone receptor-positive, human epidermal growth factor receptor 2-negative (HR+/HER2−) breast cancer. The introduction of selective CDK4/6 inhibitors, including palbociclib, ribociclib, [...] Read more.
Cyclin-dependent kinases 4 and 6 (CDK4/6) play a central role in the regulation of cell cycle progression and represent important therapeutic targets in hormone receptor-positive, human epidermal growth factor receptor 2-negative (HR+/HER2−) breast cancer. The introduction of selective CDK4/6 inhibitors, including palbociclib, ribociclib, and abemaciclib, in combination with endocrine therapy, has significantly improved clinical outcomes and has become a standard treatment strategy in both metastatic and high-risk early-stage disease. Nevertheless, treatment resistance and disease progression remain major clinical challenges. A deeper understanding of the structural characteristics of CDK4/6 and the molecular basis of inhibitor binding is therefore essential for improving therapeutic strategies and guiding the development of new targeted agents. This review provides an integrated overview of the structural features of CDK4/6 and their role in cell cycle regulation, summarizes the clinical development and major clinical trials of currently approved CDK4/6 inhibitors, and discusses recent computational studies investigating inhibitor binding and conformational dynamics. Particular attention is given to the application of in silico approaches, including molecular docking, molecular dynamics simulations, and binding free-energy calculations, which provide insights into mechanisms of therapy resistance and potential strategies to overcome them and support the identification and optimization of novel CDK4/6-targeted therapeutic candidates. By integrating structural, clinical, and computational perspectives, this review highlights current knowledge and emerging directions in CDK4/6 research that may advance the development of more personalized therapies for HR+/HER2− breast cancer, while accounting for both intrinsic and de novo resistance mechanisms. Full article
26 pages, 4250 KB  
Article
Synergistic Potential of Organotin(IV) Carbodithioate Derivatives with Vitamins D and E in MCF-7 and MDA-MB-231 Breast Cancer Cells
by Balquees Kanwal, Farzana Shaheen, Syeda Saba Shah, Yasmeen Cheema, Saqib Ali and Rumeza Hanif
Pharmaceuticals 2026, 19(4), 571; https://doi.org/10.3390/ph19040571 - 2 Apr 2026
Viewed by 401
Abstract
Background: Breast cancer (BC) remains the most prevalent malignancy among women worldwide, with one in eight at risk during their lifetime. Platinum-based chemotherapeutic drugs, despite of their binding to the DNA of cancer cells, are plagued by toxicity and resistance, necessitating the [...] Read more.
Background: Breast cancer (BC) remains the most prevalent malignancy among women worldwide, with one in eight at risk during their lifetime. Platinum-based chemotherapeutic drugs, despite of their binding to the DNA of cancer cells, are plagued by toxicity and resistance, necessitating the need for safer and more effective alternatives, such as organometallic complexes. Both synthetic organometallic complexes and natural compounds have attracted attention in this regard. Organotin(IV) complexes are promising chemotherapeutics due to their structural versatility and bioactivity, while vitamins such as Vitamin D (VD) and Vitamin E (VE) exhibit antiproliferative, anti-inflammatory, and antioxidant properties, making them valuable candidates for combination therapy. Methodology: In this study, six novel organotin(IV) dithiocarbamate complexes [LMe3Sn (Complex 1), LBu3Sn (Complex 2), LPh3Sn (Complex 3), LMe2SnCl (Complex 4), LBu2SnCl (Complex 5), and L2Me2Sn (Complex 6), where L = (E)-4-styrylpiperazine-1-carbodithioate], were synthesized and characterized by FT-IR, 1H-, 13C-NMR, and elemental analysis. Results: Structural studies confirmed penta- and hexacoordination geometries. In silico docking against six BC-related proteins identified Complexes 2 and 4 with both vitamins as promising candidates, exhibiting strong binding affinities, with stable interaction profiles. However, integration of pharmacokinetic, antioxidant, and anti-inflammatory analyses highlighted Complex 4 with both vitamins as the most potent candidate owing to its superior ADME characteristics and balanced biological properties. Subsequent in vitro assays confirmed these findings, as Complex 4 demonstrated strong cytotoxic activity against both MCF-7 (>1.16-fold) and MDA-MB-231 (>1.46-fold) cell lines, surpassing the efficacy of cisplatin. Remarkably, co-administration of VD or VE with Complex 4 further enhanced its anticancer potential, with Chou–Talalay combination index values < 1 (0.66–0.91) indicating a synergistic interaction. Conclusions: Collectively, these results identify Complex 4 as a promising lead compound, and its synergistic activity with natural vitamins may promote cell death, likely through apoptosis induction and modulation of oxidative stress, underscoring its potential as an effective and less toxic therapeutic strategy for breast cancer management. Full article
Show Figures

Graphical abstract

18 pages, 4072 KB  
Article
Computational Discovery of Novel Monkeypox Virus DNA Polymerase Inhibitors from the Zinc20 Database
by Ghaith H. Mansour, Belal Alshomali, Adam Mustapha, Diya Hasan, Maissa’ T. Shawagfeh, Laila Alsawalha, Wafaa Husni Odeh, O’la Ahmad Al-Fawares, Lara Al-Smadi, Muna M. Abbas, Mu’ad Al Zuabe and Mohd Effendy Abd Wahid
Curr. Issues Mol. Biol. 2026, 48(4), 347; https://doi.org/10.3390/cimb48040347 - 26 Mar 2026
Viewed by 424
Abstract
Monkeypox virus (MPXV) is emerging as a global public health concern due to its nature of spread. There are limited treatment options, as the sole drug for treatment is lacking, highlighting the need for new therapeutic options. The use of computer-aided drugs discovery [...] Read more.
Monkeypox virus (MPXV) is emerging as a global public health concern due to its nature of spread. There are limited treatment options, as the sole drug for treatment is lacking, highlighting the need for new therapeutic options. The use of computer-aided drugs discovery such as molecular docking, molecular dynamic (MD) simulations and post-simulation analysis are important tools in identifying potential compounds that can target specific proteins of the virus, such as DNA polymerase to stop virus replication. This study employed molecular docking and molecular simulation with the aim to identify potential inhibitors for MPXV treatment from the ZINC Database. Molecular docking was performed using PyRx 0.8 version after virtual screening of the ZINC database using the Tranches tool; then, toxicity prediction of the selected compounds was performed using the ProTox-3.0 web server. Molecular dynamics simulation was conducted using GROMACS version 4.5 to evaluate the structural stability and dynamic behavior of the protein–ligand complex for the best interacting compound. Furthermore, post-simulation analysis was conducted using standard GROMACS utilities for visualizing time-dependent properties from MD simulations. A total of 16 compounds were shortlisted based on their molecular docking scores and interaction profiles with the monkeypox virus DNA polymerase (PDB ID: 8HG1). The leading compound, ZINC000019418450, demonstrated strong binding affinity (−7.4 kcal/mol). According to post-simulation analysis, all top compounds formed between one and five hydrogen bonds and up to eleven hydrophobic contacts with residues within the active site, thus providing strong geometric and energetic evidence for binding stability. Notably, our identification of ZINC000104288636 as a Class 6 compound with an LD50 of 23,000 mg/kg adds translational value by highlighting candidates with low predicted acute toxicity. Overall, this study lays a solid foundation for the rational design of next-generation monkeypox antiviral therapeutics. Future work is needed for experimental validation of prioritized compounds to assess their biochemical efficacy and pharmacological potential. Full article
Show Figures

Graphical abstract

24 pages, 3525 KB  
Article
Exploring Key Factors Affecting the Encapsulation Efficiency of Ligusticum Chuanxiong–Vinegar Cyperus Rotundus Essential Oil Based on QbD Principles
by Zhongcheng Tang, Wenting Chen, Ting Zhang, Yu He and Haitong Wan
Pharmaceutics 2026, 18(3), 393; https://doi.org/10.3390/pharmaceutics18030393 - 22 Mar 2026
Viewed by 488
Abstract
Objective: The objective is to investigate and optimize the β-cyclodextrin inclusion process for volatile oils in Ligusticum Chuanxiong–Vinegar cyperus rotundus based on Quality by Design (QbD) principles. Methods: First, ligustilide and α-cyperone were selected as inclusion process indicator components using high-performance [...] Read more.
Objective: The objective is to investigate and optimize the β-cyclodextrin inclusion process for volatile oils in Ligusticum Chuanxiong–Vinegar cyperus rotundus based on Quality by Design (QbD) principles. Methods: First, ligustilide and α-cyperone were selected as inclusion process indicator components using high-performance liquid chromatography–tandem mass spectrometry (HPLC-MS). Single-factor experiments were conducted to preselect the inclusion speed based on ligustilide and α-cyperone content as evaluation criteria. Subsequently, using the inclusion rates of ligustilide and α-cyperone as evaluation criteria, a factorial design was employed to investigate the inclusion temperature, inclusion time, and the volume ratio of β-cyclodextrin solution to essential oil, thereby optimizing the inclusion process parameters. Finally, the inclusion process parameters were validated, and the inclusion rates were determined. The obtained inclusion complexes were characterized by microscopic analysis, Fourier-transform infrared spectroscopy (FT-IR), X-ray diffraction analysis (XRD), and differential scanning calorimetry (DSC). Furthermore, phase dissolution studies and molecular docking were employed for confirmation. Results: The optimal process parameters were determined as follows: encapsulation speed of 300 rpm, β-cyclodextrin solution excess of 6, encapsulation time of 2.5~3 h, and encapsulation temperature of 30~35 °C. The encapsulation rates for ligustilide and α-cyperone in the resulting inclusion complex were 63.15~64.74% and 71.33~76.89%, respectively. Structural characterization confirmed the formation of the inclusion complex. Conclusions: This inclusion process is reliable and provides a reference for preparing β-cyclodextrin inclusion complexes of volatile oils in formulations containing the Chuanxiong–Vinegar cyperus rotundus drug pair. Full article
(This article belongs to the Section Physical Pharmacy and Formulation)
Show Figures

Figure 1

17 pages, 2636 KB  
Article
Chemical Profiling and Mechanistic Insights into Stichopodidae Viscus Extract for Ulcerative Colitis via UPLC-IMS-Q-TOF-HDMSE and Network Pharmacology
by Liying Wang, Yinuo Liu, Nali Chen, Shanshan Xiao, Shuang Yang and Zhihua Lv
Pharmaceuticals 2026, 19(3), 470; https://doi.org/10.3390/ph19030470 - 12 Mar 2026
Viewed by 413
Abstract
Background: The visceral organs of sea cucumbers belonging to the family Stichopodidae, also known as Stichopodidae Viscus (SV), have been traditionally used for the management of gastrointestinal disorders. Experimental evidence has shown that the ethanol extract of SV (SVE) alleviates ulcerative colitis (UC) [...] Read more.
Background: The visceral organs of sea cucumbers belonging to the family Stichopodidae, also known as Stichopodidae Viscus (SV), have been traditionally used for the management of gastrointestinal disorders. Experimental evidence has shown that the ethanol extract of SV (SVE) alleviates ulcerative colitis (UC) symptoms in a mouse model. However, the chemical constituents of SVE and the potential molecular targets mediating its effects in UC remain unclear. Methods: In this study, SVE was prepared from Apostichopus japonicus (Selenka). A reliable and sensitive strategy integrating advanced analytical and informatics tools was employed to profile the chemical components of SVE. Analyses were performed using ultra-performance liquid chromatography coupled with ion mobility spectrometry and quadrupole time-of-flight mass spectrometry operating in high-definition MSE (UPLC-IMS-Q-TOF-HDMSE), with data processed using the UNIFI scientific information system. Constituent identification relied on retention time (RT), accurate mass (MS1), experimentally acquired HDMSE (MS2) spectra, and collision cross-section (CCS). Metabolomics-based approaches were further applied to characterize the in vivo exposure profile of SVE components in mouse serum and colon tissue after oral administration. Subsequently, the putative bioactive constituents and their underlying mechanisms of action were investigated using network pharmacology and molecular docking. Results: Based on the integrated identification strategy, a total of 78 compounds, including saponins, phenolic acids, fatty acids, and amino acids, were annotated in SVE, among which 6 compounds were verified using authentic reference standards to ensure unambiguous identification. Subsequently, 35 features in serum and 24 in the colon were found to be significantly altered following a single oral dose of SVE in mice, and were defined as SVE-related differential constituents. After network pharmacology analyses, 129 shared targets were identified between potential targets of SVE-related components in serum and UC-related targets, including PIK3CA, EGFR, and AKT1. Functional enrichment analysis suggested that SVE might exert its effects in UC through modulation of key nodes within the PI3K-Akt and EGFR signaling pathways, as well as lipid- and atherosclerosis-related pathways. Molecular docking results further indicated moderate binding affinities of representative SVE-related differential components toward PIK3CA, AKT1, and EGFR. Conclusions: This study clarifies the chemical basis and potential UC-related mechanisms of SVE, providing a scientific rationale for the development of SV-derived therapeutic candidates for UC. Full article
(This article belongs to the Special Issue Identification and Extraction of Bioactive Compounds from Marine Life)
Show Figures

Graphical abstract

26 pages, 7234 KB  
Article
Discovery of a Novel Coumarin/Thiazole Chalcone Hybrid as a Potent Dual Inhibitor of Tubulin and Carbonic Anhydrases IX & XII with Promising Anti-Proliferative Activity
by Basima A. A. Saleem, Ashraf A. Qurtam, Mohamed Ahmed, Raed Fanoukh Aboqader Al-Aouadi, Ali Abdulrazzaq Abdulhussein Alrikabi, Helal F. Hetta, Stefan Bräse, Ghallab Alotaibi, Abdullah Alkhammash and Sara Mahmoud Farhan
Molecules 2026, 31(6), 917; https://doi.org/10.3390/molecules31060917 - 10 Mar 2026
Viewed by 658
Abstract
Multitarget-directed ligands offer a promising strategy for overcoming tumor complexity through simultaneous modulation of complementary oncogenic pathways. In this work, a novel (E)-6-(3-(4-methyl-2-thioxo-2,3-dihydrothiazol-5-yl)-3-oxoprop-1-en-1-yl)-2H-chromen-2-one (compound 6) was synthesized and evaluated as a dual inhibitor of tubulin polymerization and tumor-associated carbonic anhydrases [...] Read more.
Multitarget-directed ligands offer a promising strategy for overcoming tumor complexity through simultaneous modulation of complementary oncogenic pathways. In this work, a novel (E)-6-(3-(4-methyl-2-thioxo-2,3-dihydrothiazol-5-yl)-3-oxoprop-1-en-1-yl)-2H-chromen-2-one (compound 6) was synthesized and evaluated as a dual inhibitor of tubulin polymerization and tumor-associated carbonic anhydrases (CAs) IX and XII. Compound 6 displayed potent antiproliferative activity, particularly against MDA-MB-231 triple-negative breast cancer cells (IC50 = 0.37 µM), with excellent selectivity toward non-tumorigenic cells. Mechanistic studies demonstrated strong tubulin polymerization inhibition (IC50 = 3.40 ± 0.09 µM) and submicromolar inhibition of CA IX (IC50 = 0.102 ± 0.005 µM) and CA XII (IC50 = 0.213 ± 0.004 µM), accompanied by downregulation of CA-IX and CA-XII protein expression. Cellular investigations revealed pronounced G2/M phase arrest and apoptosis induction via mitochondrial signaling and caspase activation. Anti-angiogenic activity was supported by inhibition of endothelial migration and concentration-dependent suppression of VEGFR-2 (Tyr1175) phosphorylation in HUVEC cells. Human liver microsomal assays indicated measurable metabolic stability, while molecular docking and in silico ADMET predictions supported target engagement and drug-like properties. Collectively, these findings identify compound 6 as a promising multitarget anticancer lead integrating antimitotic, metabolic, and anti-angiogenic mechanisms. Full article
(This article belongs to the Section Medicinal Chemistry)
Show Figures

Figure 1

20 pages, 4793 KB  
Article
Effect of Phenolic Hydroxyl Group Number on Regulation of the Self-Assembly Behavior of Edible Dock Protein and Catechins
by Hao Ma, Shandan Zhao, Chenchen Wang, Yajun Lin and Kang Liu
Foods 2026, 15(5), 932; https://doi.org/10.3390/foods15050932 - 6 Mar 2026
Viewed by 301
Abstract
To investigate the effect of phenolic hydroxyl group number on the interaction between catechins and a plant-derived protein carrier, four catechins with varying hydroxyl numbers—epicatechin (EC), epicatechin gallate (ECG), epigallocatechin (EGC), and epigallocatechin gallate (EGCG)—were investigated. The new plant-derived edible dock protein (EDP) [...] Read more.
To investigate the effect of phenolic hydroxyl group number on the interaction between catechins and a plant-derived protein carrier, four catechins with varying hydroxyl numbers—epicatechin (EC), epicatechin gallate (ECG), epigallocatechin (EGC), and epigallocatechin gallate (EGCG)—were investigated. The new plant-derived edible dock protein (EDP) was selected as a carrier matrix. EDP, when employed as a protein delivery carrier, possessed a hydrophobic amino acid content of 45%. This structural feature enabled it to provide more hydrophobic cavities for small molecule compounds, thereby facilitating better binding with them. The results indicated that the order of loading capacity of catechins within EDP was EGCG (9.7%) > ECG (9.1%) > EGC (8.8%) > EC (7.1%). This sequence was consistent with the number of hydroxyl groups in catechin: EGCG (8) > ECG (7) > EGC (6) > EC (5). Among the four catechins, EGCG had the highest binding constant (Ka = 2.6 × 103 L/mol), leading to the largest quenching of EDP. During self-assembly, hydrogen bonding, hydrophobic and electrostatic interactions were the main driving forces, and the interaction between EGCG and EDP was the strongest. This study indicated that the hydroxyl group number of polyphenolic compounds can determine its binding affinity with proteins. Full article
Show Figures

Graphical abstract

25 pages, 9678 KB  
Article
Tree Shrew Genome-Wide CRISPR Screen Identifies RNF6 as a Proviral Host Factor for Zika Virus Replication in Brain Microvascular Endothelial Cells
by Mengdi Qi, Xin Liu, Wenguang Wang, Meili Lu, Qingwei Zeng, Na Li, Yuanyuan Han, Shengtao Fan, Caixia Lu and Jiejie Dai
Viruses 2026, 18(3), 323; https://doi.org/10.3390/v18030323 - 5 Mar 2026
Viewed by 754
Abstract
Zika virus (ZIKV), a unique flavivirus with neurotropic and teratogenic potential, can cross the blood–brain barrier and persist in human brain microvascular endothelial cells (BMECs); however, no approved vaccines or specific antivirals exist, and its barrier-crossing and neuroinvasive mechanisms remain elusive. Innovative strategies [...] Read more.
Zika virus (ZIKV), a unique flavivirus with neurotropic and teratogenic potential, can cross the blood–brain barrier and persist in human brain microvascular endothelial cells (BMECs); however, no approved vaccines or specific antivirals exist, and its barrier-crossing and neuroinvasive mechanisms remain elusive. Innovative strategies to identify additional host factors mediating ZIKV infection could yield key insights and help address these challenges. To uncover novel host factors, we established the first tree shrew (Tupaia belangeri) genome-wide CRISPR/Cas9 knockout (GeCKO) library and performed a screen in BMECs, identifying ring finger protein 6 (RNF6) as a novel proviral factor for ZIKV. ZIKV infection in BMECs was significantly reduced following RNF6 knockout or knockdown but enhanced upon RNF6 overexpression or rescue. Mechanistically, RNF6 interacts with the ZIKV NS5 protein and acts as a potential negative regulator of the type I interferon and MAPK signaling pathways. Evolutionary and structural analyses revealed that RNF6 is highly conserved between humans and tree shrews; molecular docking further identified shared NS5-binding residues (Gln-59, Arg-140), supporting the conserved proviral role of human RNF6 in ZIKV infection. Our findings highlight tree shrew GeCKO screening as an efficient approach for identifying novel host factors and establish RNF6 as a critical proviral factor for ZIKV replication in BMECs, providing new insights into ZIKV neurotropic pathogenesis and informing potential antiviral strategies. Full article
(This article belongs to the Special Issue CRISPR/Cas-Mediated Genome Editing in Viral Research)
Show Figures

Figure 1

17 pages, 1045 KB  
Article
New 1,2,3-Triazole and Dipyridothiazine Hybrids—Synthesis, Analysis, Cytotoxicity and Molecular Docking
by Emilia Martula, Weronika Bagrowska, Paulina Strzyga-Łach, Marta Struga, Małgorzata Latocha, Dariusz Kuśmierz, Małgorzata Jeleń and Beata Morak-Młodawska
Biomolecules 2026, 16(3), 349; https://doi.org/10.3390/biom16030349 - 26 Feb 2026
Viewed by 494
Abstract
Epigenetic and stress-response pathways play central roles in cancer progression and represent attractive therapeutic targets. In this study, a series of dipyridothiazine–1,2,3-triazole hybrids bearing p-fluorophenyl and p-trifluoromethylphenyl substituents was synthesized via efficient dipolar cycloaddition reactions. Structural characterization was performed using 1 [...] Read more.
Epigenetic and stress-response pathways play central roles in cancer progression and represent attractive therapeutic targets. In this study, a series of dipyridothiazine–1,2,3-triazole hybrids bearing p-fluorophenyl and p-trifluoromethylphenyl substituents was synthesized via efficient dipolar cycloaddition reactions. Structural characterization was performed using 1H, 13C, and 19F NMR spectroscopy and high-resolution mass spectrometry. Anticancer activity was evaluated using WST-1 and MTT assays against human cancer cell lines SNB-19 (glioblastoma), C32 (amelanotic melanoma), A549 (lung carcinoma), and MDA-MB-231 and MCF-7 (breast cancer), as well as normal HFF-1 fibroblasts and HaCaT keratinocytes, with doxorubicin and cisplatin as reference drugs. The hybrids TDT2b and TDT3b containing a p-trifluoromethylphenyl moiety showed the highest cytotoxicity and cancer cell selectivity. RT-qPCR analysis of H3, TP53, CDKN1A, BCL-2, and BAX expression for the lead compound TDT2b revealed modulation of chromatin organization, p53-dependent stress responses, apoptosis, and cell cycle regulation. Molecular docking studies with human histone deacetylase 6 (HDAC6) demonstrated favorable binding of TDT2b and TDT3b, supporting their role as potential epigenetic anticancer agents. Full article
Show Figures

Figure 1

21 pages, 5951 KB  
Article
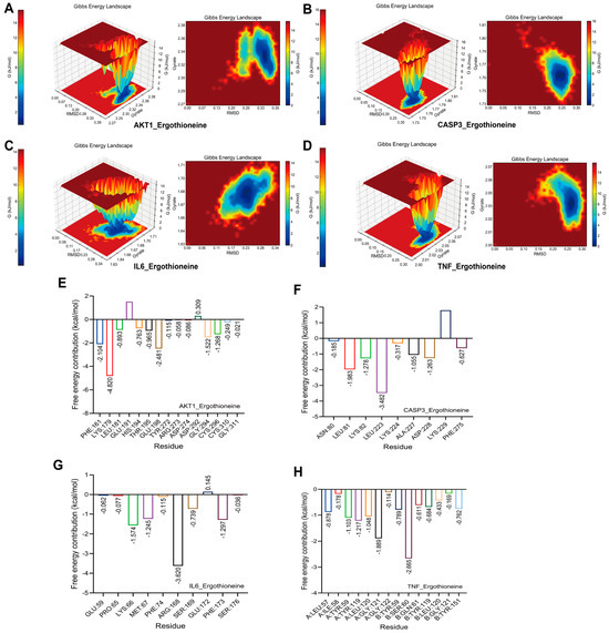
Uncovering the Potential Mechanisms of Ergothioneine in Neuroinflammation Through Network Pharmacology, Molecular Docking, Molecular Dynamics Simulation, and In Vitro Validation
by Deyou Cao, Jingxuan Jia, Yishu Yin and Weihong Lu
Int. J. Mol. Sci. 2026, 27(5), 2179; https://doi.org/10.3390/ijms27052179 - 26 Feb 2026
Viewed by 606
Abstract
Neuroinflammation is a critical pathological process implicated in several neurological disorders. It arises from complex interactions among immune cells and the excessive release of pro-inflammatory mediators, ultimately leading to neuronal damage. Ergothioneine (EGT), a naturally occurring antioxidant, has attracted attention for its potential [...] Read more.
Neuroinflammation is a critical pathological process implicated in several neurological disorders. It arises from complex interactions among immune cells and the excessive release of pro-inflammatory mediators, ultimately leading to neuronal damage. Ergothioneine (EGT), a naturally occurring antioxidant, has attracted attention for its potential anti-inflammatory role in neuroinflammation, although it remains poorly understood. We employed a comprehensive strategy combining network pharmacology, molecular docking, molecular dynamics simulations, and in vitro experiments to explore how EGT influences neuroinflammatory pathways. Computational analyses indicated that EGT might regulate several inflammation-related signaling cascades by targeting key molecules such as Tumor Necrosis Factor (TNF), AKT Serine/Threonine Kinase 1 (AKT1), Caspase 3 (CASP3), and Interleukin 6 (IL-6). Docking and dynamics simulations confirmed strong and stable binding between EGT and these targets. Experiments using lipopolysaccharide-stimulated BV2 microglia cells demonstrated that EGT significantly reduced pro-inflammatory cytokine production, primarily through modulation of the phosphoinositide 3-kinase (PI3K)/protein kinase B (AKT) and nuclear factor kappa-light-chain-enhancer of activated B cells (NF-κB) signaling pathways. By integrating multi-omics approaches with cellular validation, this study sheds light on the molecular mechanisms underlying EGT’s anti-inflammatory effect and supports its potential application as a functional food ingredient for managing neuroinflammation. Full article
Show Figures

Figure 1

18 pages, 8853 KB  
Article
Clinical Serum-Anchored Computational Design Pipeline for a Broad-Spectrum Influenza Multi-Epitope mRNA Vaccine
by Lifang Yuan, Zhiyao Ouyang, Yifan Zhao, Rongjun Bi, Yanjing Wu, Xu Li, Yingrui Li, Jiaping Song, Wei Li, Mingchen Yan, Simin Wen, Huanle Luo, Tian Bai, Yuelong Shu and Yongkun Chen
Biology 2026, 15(4), 357; https://doi.org/10.3390/biology15040357 - 19 Feb 2026
Viewed by 676
Abstract
Influenza’s pandemic threat is driven by antigenic drift, which limits the efficacy of conventional vaccines. To address this challenge, we established a clinical serum-anchored computational design pipeline for a broad-spectrum multi-epitope mRNA vaccine (MEMV), bridging the gap between pure in silico design and [...] Read more.
Influenza’s pandemic threat is driven by antigenic drift, which limits the efficacy of conventional vaccines. To address this challenge, we established a clinical serum-anchored computational design pipeline for a broad-spectrum multi-epitope mRNA vaccine (MEMV), bridging the gap between pure in silico design and clinical applicability. Using 36 longitudinal sera (d0/d28/d365) from 12 well-characterized human cohorts (6 vaccine recipients and 6 influenza patients) and high-density antibody-peptide microarrays, we empirically identified 12 immunodominant B-cell linear epitopes from the nucleoprotein (NP) of influenza A (H1N1/H3N2) and B viruses. These experimentally validated epitopes were combined with in silico-predicted conserved helper T-lymphocyte (HTL)/cytotoxic T-lymphocyte (CTL) epitopes (from NP/HA/NA) to construct MEMVs candidates, ensuring high antigenicity, non-toxicity, and 95.63% global HLA coverage. Molecular docking and 100 ns molecular dynamics (MD) simulations confirmed favorable conformational compatibility between MEMVs and Toll-like receptor 3 (TLR3) in silico immunization via C-ImmSim predicted robust B/T-cell responses and protective cytokine (IFN-γ/IL-10) production. Collectively, this pipeline shortens the preliminary design cycle for influenza vaccines, provides a standard epitope-combination strategy, and offers direct targets for follow-up in vitro/in vivo experiments. Full article
(This article belongs to the Special Issue Young Researchers in Immunology)
Show Figures

Figure 1

21 pages, 28901 KB  
Article
Exploring the Effects and Mechanisms of Neohesperidin Dihydrochalcone on Acute Lung Injury in Mice with Sepsis Using Network Pharmacology and Machine Learning
by Meijun Liu, Ting Li, Xue Dai, Xueling Liu and Wang Deng
Curr. Issues Mol. Biol. 2026, 48(2), 220; https://doi.org/10.3390/cimb48020220 - 18 Feb 2026
Viewed by 507
Abstract
Neohesperidin dihydrochalcone (NHDC) is a synthetic sweetener derived from neohesperidin and can improve pathological changes in sepsis-associated acute lung injury (SALI), but the mechanism by which NHDC inhibits SALI remains unclear. We evaluated the therapeutic effect of NHDC (100 mg/kg) and its potential [...] Read more.
Neohesperidin dihydrochalcone (NHDC) is a synthetic sweetener derived from neohesperidin and can improve pathological changes in sepsis-associated acute lung injury (SALI), but the mechanism by which NHDC inhibits SALI remains unclear. We evaluated the therapeutic effect of NHDC (100 mg/kg) and its potential mechanism using bioinformatics approaches with a Lipopolysaccharide (LPS)-induced SALI model (LPS: 10 mg/kg) in mice (n = 6). Bioinformatics analysis identified 176 shared targets between NHDC and SALI, which were enriched in the MAPK signaling pathway. Further screening yielded five key targets (MAPK14, MAPK8, KDR, CASP3, and RHOA) with significant clinical expression differences (p < 0.01). Molecular docking suggested that NHDC could bind to all five targets, with binding energies <−5.0 kJ/mol, and molecular dynamics indicated stable binding between NHDC and MAPK8 (total binding energy ΔG = −181.320 kJ/mol). In vivo, NHDC reversed oxidative stress markers (catalase, superoxide dismutase, glutathione, malondialdehyde, and reactive oxygen species), decreased TNF-α and IL-6 levels, and alleviated lung pathological injury (p < 0.05 vs. model group); it also significantly decreased phosphorylation of mitogen-activated protein kinases(MAPK) pathway proteins (p < 0.001 vs. model group). In summary, our research revealed that NHDC decreased the oxidative stress and inflammatory response of SALI; its specific mechanism is associated with the MAPK pathway. NHDC has a lot of potential as a medication for anti-SALI treatment. Full article
(This article belongs to the Section Molecular Pharmacology)
Show Figures

Figure 1

17 pages, 3182 KB  
Article
Spreading Degree Modulates Floral Aroma Development in Green Tea: Integrated GC-E-Nose, Metabolomics, and Molecular Docking Reveals Key Odorants and Olfactory Receptor Interactions
by Jiajing Hu, Xianxiu Zhou, Guangyue Hou, Jiahao Tang, Yongwen Jiang, Haibo Yuan, Daliang Shi and Yanqin Yang
Foods 2026, 15(4), 735; https://doi.org/10.3390/foods15040735 - 16 Feb 2026
Viewed by 405
Abstract
The spreading process constitutes a pivotal stage in green tea manufacturing. This study integrated GC-E-Nose with targeted metabolomics to comprehensively elucidate the dynamic changes in sensory characteristics and aroma substances of green tea across varying spreading degrees. Our findings demonstrated that spreading degree [...] Read more.
The spreading process constitutes a pivotal stage in green tea manufacturing. This study integrated GC-E-Nose with targeted metabolomics to comprehensively elucidate the dynamic changes in sensory characteristics and aroma substances of green tea across varying spreading degrees. Our findings demonstrated that spreading degree significantly modulated green tea’s aroma profile, with lighter degree particularly promoting the development of desirable floral aroma. GC-MS/MS quantification identified 70 volatile compounds, among which 38 exhibited spreading-dependent differential accumulation (VIP > 1.0, p < 0.05). Five key odorants, including indole, β-ionone, nerolidol, cis-jasmone, and β-damascenone, were highlighted as essential contributors to the floral aroma. Molecular docking simulations indicated stronger binding affinities between these five odorants and the olfactory receptor OR1D2 (<−6 kcal/mol), primarily via hydrogen bonding and hydrophobic interactions. These findings indicate that modulating the spreading degree is an effective processing strategy to enhance the development of floral aroma in green tea, offering valuable insights for precision-driven optimization of tea processing protocols. Full article
Show Figures

Graphical abstract

17 pages, 6533 KB  
Article
Design, Synthesis, Antiproliferative Potency and In Silico Studies of Novel Alkynyl Quinazolines as Potential EGFR Inhibitors
by Apostolia Gkoutzivelaki, Sotiria-Iro Triantopoulou, Lykourgos Chiniadis, Alexandros Komiotis, Charalampos Triantis, Dimitri Komiotis, Athanasios Papakyriakou, Harris Pratsinis and Stella Manta
Int. J. Mol. Sci. 2026, 27(4), 1738; https://doi.org/10.3390/ijms27041738 - 11 Feb 2026
Viewed by 728
Abstract
The epidermal growth factor receptor (EGFR) is a highly attractive and promising target for novel anticancer agents, particularly for non-small-cell lung cancer (NSCLC), due to its crucial role in regulating cell survival and proliferation. Despite the development of first-generation reversible inhibitors like Gefitinib [...] Read more.
The epidermal growth factor receptor (EGFR) is a highly attractive and promising target for novel anticancer agents, particularly for non-small-cell lung cancer (NSCLC), due to its crucial role in regulating cell survival and proliferation. Despite the development of first-generation reversible inhibitors like Gefitinib and Erlotinib, acquired resistance necessitated the discovery of highly potent irreversible inhibitors effective against drug-resistant mutants. Molecular docking calculations utilizing both EGFR conformations identified five top-ranked compounds (QN012, QN017, QN019, QN022, and QN023) proposed for synthesis and biological evaluation. These in silico studies predicted high inhibitory activity against the active and inactive state of EGFR. Herein, we report the design, synthesis and biological evaluation of novel 4-anilino quinazoline derivatives, bearing various alkynyl substituents at position 6, expected to bind to the hinge Met793 residue of EGFR. The effects of the derivatives on various cancer cell lines in terms of cytotoxic/cytostatic activity, interference with cell cycle phase distribution, and suppression of EGFR phosphorylation set the basis for the design of more potent derivatives. Full article
(This article belongs to the Special Issue Nitrogen-Containing Heterocycles and Their Biological Applications)
Show Figures

Graphical abstract

Back to TopTop