Sign in to use this feature.

Years

Between: -

Subjects

remove_circle_outline
remove_circle_outline
remove_circle_outline
remove_circle_outline
remove_circle_outline
remove_circle_outline
remove_circle_outline
remove_circle_outline
remove_circle_outline

Journals

remove_circle_outline
remove_circle_outline
remove_circle_outline
remove_circle_outline
remove_circle_outline
remove_circle_outline
remove_circle_outline
remove_circle_outline
remove_circle_outline
remove_circle_outline
remove_circle_outline
remove_circle_outline
remove_circle_outline
remove_circle_outline
remove_circle_outline
remove_circle_outline
remove_circle_outline
remove_circle_outline
remove_circle_outline

Article Types

Countries / Regions

remove_circle_outline
remove_circle_outline
remove_circle_outline
remove_circle_outline
remove_circle_outline
remove_circle_outline
remove_circle_outline
remove_circle_outline

Search Results (5,362)

Search Parameters:
Keywords = DNA-methylation

Order results
Result details
Results per page
Select all
Export citation of selected articles as:
19 pages, 2889 KB  
Article
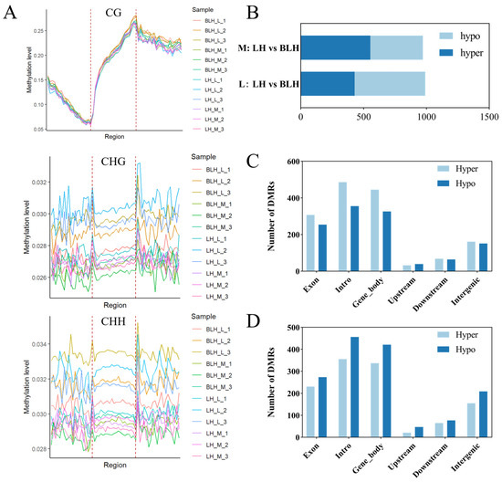
Transcriptome and DNA Methylation Analyses Provide Insight into Environmental Adaptation in Northern and Southern Populations of Eriocheir sinensis
by Junlei Ma, Mingxia Sun, Yidong Liang, Ting Zhang, Yulin Bai and Dongpo Xu
Animals 2026, 16(8), 1164; https://doi.org/10.3390/ani16081164 - 10 Apr 2026
Abstract
The Chinese mitten crab (Eriocheir sinensis) is widely distributed along eastern China, where northern and southern populations may have evolved different environmental adaptation mechanisms. DNA methylation, as an important epigenetic modification, plays a key regulatory role in environmental adaptation. In this [...] Read more.
The Chinese mitten crab (Eriocheir sinensis) is widely distributed along eastern China, where northern and southern populations may have evolved different environmental adaptation mechanisms. DNA methylation, as an important epigenetic modification, plays a key regulatory role in environmental adaptation. In this study, muscle and hepatopancreas tissues from E. sinensis populations of the Liaohe River (LH) and Beilunhe River (BLH) were subjected to integrated RNA-seq and whole-genome bisulfite sequencing (WGBS) analyses, generating 12 mRNA libraries and 12 DNA methylation libraries. RNA-seq analysis identified 622 and 783 differentially expressed genes (DEGs) in muscle and the hepatopancreas, respectively, in the LH group compared with the BLH group, with downregulated genes accounting for a larger proportion. WGBS analysis showed that genome-wide DNA methylation in E. sinensis was predominantly in the CG context, with the highest methylation levels observed in gene body regions. A total of 972 and 991 differentially methylated regions (DMRs) were identified in muscle and the hepatopancreas, respectively. Integrated analysis further identified 10 differentially methylated and expressed genes (DMEGs) in muscle and 26 DMEGs in the hepatopancreas. Notably, no single fixed pattern was observed between methylation changes and gene expression changes in either tissue. These findings suggest that DNA methylation may participate in environmental adaptation in northern and southern populations of E. sinensis by modulating gene expression. Our results highlight the important role of epigenetic regulation in the evolutionary adaptation of crustaceans to different environments and provide a theoretical basis for the development of environment-associated molecular markers and the evaluation of adaptive germplasm resources. Full article
Show Figures

Figure 1

21 pages, 7270 KB  
Article
Deficiency and Excess of Folic Acid Intake Promote Colorectal Carcinogenesis in AOM/DSS-Treated Mice: Roles in Uracil Misincorporation and DNA Methylation
by Qinghan Ren, Yunfei Ma, Zhenshu Li, Qi Wu, Tongtong Li, Xin He, Wen Li, Yongjie Chen, Fei Ma, Jing Yan and Guowei Huang
Nutrients 2026, 18(8), 1187; https://doi.org/10.3390/nu18081187 - 9 Apr 2026
Viewed by 203
Abstract
Background/Objectives: Colorectal cancer (CRC) is a leading cause of cancer-related mortality worldwide, yet the association between folic acid (FA) intake and CRC risk remains controversial. This study investigated the effects of varying dietary FA levels on colorectal carcinogenesis and the underlying mechanisms. Methods: [...] Read more.
Background/Objectives: Colorectal cancer (CRC) is a leading cause of cancer-related mortality worldwide, yet the association between folic acid (FA) intake and CRC risk remains controversial. This study investigated the effects of varying dietary FA levels on colorectal carcinogenesis and the underlying mechanisms. Methods: BALB/c mice were fed diets containing FA at <0.1, 2.0, 6.0, 8.0, or 20.0 mg/kg for 14 weeks. After 4 weeks, colorectal tumorigenesis was induced using the azoxymethane/dextran sulfate sodium (AOM/DSS) protocol. Tumor multiplicity, maximum tumor diameter, tumor volume, colorectal length, histopathology, and cell proliferation were assessed. Mechanistic assessments included uracil misincorporation, thymidylate synthase (TS), telomere attrition, genome-wide DNA methylation, RAP1 signaling, immune-related markers, and inflammatory cytokines in colorectal tissues. Results: Both FA deficiency (<0.1 mg/kg) and excess (8.0/20.0 mg/kg) increased colorectal tumor burden, with increased tumor number, larger maximum diameter, greater tumor volume, shortened colorectal length, and enhanced cell proliferation, whereas the 6.0 mg/kg diet group showed the lowest tumor burden. FA deficiency reduced TS expression, elevated deoxyuridine monophosphate (dUMP) levels, decreased deoxythymidine monophosphate (dTMP) levels, increased uracil misincorporation, and exacerbated telomere attrition, as evidenced by shortened telomeres and increased damage. In contrast, excessive FA intake induced Rap1 GTPase-activating protein (RAP1GAP) hypermethylation, reduced Rap1GAP expression, enhanced RAP1 activity, and upregulated programmed death-ligand 1 (PD-L1) and cytotoxic T-lymphocyte-associated protein 4 (CTLA4) expression. Conclusions: Dietary FA can exhibit a U-shaped association with colorectal carcinogenesis, with protective effects observed within an optimal range. FA deficiency and excess may drive tumor development through distinct molecular pathways involving uracil misincorporation-induced telomere attrition and DNA methylation-mediated immunosuppression, respectively. Full article
(This article belongs to the Section Micronutrients and Human Health)
Show Figures

Figure 1

23 pages, 13020 KB  
Article
Identification of Key Osteoarthritis-Associated Genes Based on DNA Methylation
by Jian Zhao, Changwu Wu, Zhejun Kuang, Han Wang and Lijuan Shi
Int. J. Mol. Sci. 2026, 27(8), 3388; https://doi.org/10.3390/ijms27083388 - 9 Apr 2026
Viewed by 90
Abstract
Osteoarthritis (OA) is a complex degenerative joint disease for which early diagnosis and clear molecular characterization remain limited. DNA methylation has been increasingly recognized as an important regulatory factor in OA pathogenesis. In this study, we proposed an integrative computational framework combining statistical [...] Read more.
Osteoarthritis (OA) is a complex degenerative joint disease for which early diagnosis and clear molecular characterization remain limited. DNA methylation has been increasingly recognized as an important regulatory factor in OA pathogenesis. In this study, we proposed an integrative computational framework combining statistical analysis, machine learning, deep learning, and functional genomics to identify and validate OA-associated genes and methylation biomarkers for diagnostic and biological interpretation. Candidate CpG sites were obtained using two complementary strategies: differential methylation analysis and selection of loci located near transcription start sites of previously reported OA-related genes. Key features were further refined using support vector machine recursive feature elimination and random forest algorithms. Based on the selected loci, we developed a feature-fusion diagnostic model that combines Transformer and convolutional neural networks with adaptive weighting to capture both global dependency structures and local methylation patterns. A panel of 220 methylation sites demonstrated stable and reproducible diagnostic performance in an independent cohort. Functional annotation and pathway analysis highlighted several established OA-associated genes, including TGFBR2, SMAD3, PPARG, and MAPK3, and suggested INHBB as a potential novel effector gene, with additional support for AMH and INHBE involvement. Overall, this study presents a robust methylation-based framework for identifying key OA-associated genes and provides new insights into the epigenetic mechanisms underlying OA. Full article
(This article belongs to the Section Molecular Genetics and Genomics)
Show Figures

Figure 1

16 pages, 1162 KB  
Article
Age-Related Epigenetic Drift Shapes Coordinated microRNA Promoter Methylation and Expression in Prostate Cancer
by Fernando Bergez-Hernández, Martín Irigoyen-Arredondo, Lizeth Carolina Flores-Méndez and Alejandra Paola Martínez-Camberos
Epigenomes 2026, 10(2), 27; https://doi.org/10.3390/epigenomes10020027 - 9 Apr 2026
Viewed by 105
Abstract
Background: Aging is the strongest risk factor for prostate cancer (PCa). It is accompanied by progressive epigenomic divergence, known as epigenetic drift, particularly affecting DNA methylation at regulatory regions. However, the extent to which age-associated promoter methylation contributes to coordinated microRNA (miRNA) expression [...] Read more.
Background: Aging is the strongest risk factor for prostate cancer (PCa). It is accompanied by progressive epigenomic divergence, known as epigenetic drift, particularly affecting DNA methylation at regulatory regions. However, the extent to which age-associated promoter methylation contributes to coordinated microRNA (miRNA) expression changes in PCa remains incompletely characterized. Methods: We conducted an integrative in silico analysis of 449 primary tumors from the TCGA-PRAD cohort. Age was modeled as a continuous variable. Age-related miRNA expression changes were estimated from miRNA-seq data using DESeq2. Promoter DNA methylation changes (±2 kb from transcription start sites) were assessed using Illumina 450K arrays and linear regression. MiRNAs showing significant age-associated alterations at both expression and methylation levels were classified as concordant or discordant based on directionality and prioritized using an effect size-based concordance score. We analyzed experimentally validated targets of prioritized miRNAs through functional enrichment and network-based approaches to identify convergent regulatory pathways. Results: Initially, we identified 105 age-associated miRNAs. After filtering, 65 candidates remained. Of these, we found 37 miRNAs with significant age-associated changes at both layers, including 20 concordant and 17 discordant miRNAs. These comprised well-characterized cancer-associated miRNAs and lesser-studied candidates enriched in CpG-rich regulatory regions. Network analyses revealed a limited set of genes under convergent regulation by multiple age-associated miRNAs. These implicated pathways are related to cell cycle control, apoptosis, stress response, and epigenetic regulation. Conclusions: Our findings support a model in which age-dependent promoter methylation drift contributes to coordinated miRNA deregulation in PCa. This convergence highlights biologically plausible miRNA biomarkers and age-sensitive epigenetic circuits relevant to prostate carcinogenesis. Full article
(This article belongs to the Collection Feature Papers in Epigenomes)
Show Figures

Figure 1

40 pages, 1527 KB  
Review
Epigenetic Alterations in Microbiome–Host Interactions in Inflammatory and Autoimmune Diseases
by Abdallah A. Basher, Mokhtar Rejili, Abdelkareem A. Ahmed, Mohamed Osman Abdalrahem Essa, Nasir A. Ibrahim, Nosiba S. Basher, Hosameldeen Mohamed Husien, Ahmed A. Saleh, Mudathir Y. Abdulrahman, Rifat Ullah Jan, Saber Y. Adam and Demin Cai
Int. J. Mol. Sci. 2026, 27(8), 3354; https://doi.org/10.3390/ijms27083354 - 8 Apr 2026
Viewed by 178
Abstract
Inflammatory and autoimmune diseases are now understood to be significantly influenced by the intricate interactions between the microbiome and host physiology. This review investigates the function of epigenetic dysregulation in microbiome–host interaction and its consequences for health and disease. Epigenetic modifications, including DNA [...] Read more.
Inflammatory and autoimmune diseases are now understood to be significantly influenced by the intricate interactions between the microbiome and host physiology. This review investigates the function of epigenetic dysregulation in microbiome–host interaction and its consequences for health and disease. Epigenetic modifications, including DNA methylation, histone modifications, and non-coding RNA-associated regulation, are key mechanisms that control gene expression without altering the underlying DNA sequence. Microbial metabolites and community composition alterations can cause disruptions in these epigenetic processes, resulting in dysregulated immune responses and the initiation of chronic inflammatory conditions. In particular, the diversity of gut microbiota alters host epigenetic patterns, affecting T cell differentiation, inflammatory modulation, and tissue homeostasis. Aberrant epigenetic modifications contribute to the pathogenesis of autoimmune diseases such as rheumatoid arthritis (RA) and systemic lupus erythematosus (SLE) by promoting inflammation and autoimmunity. Similarly, gut microbiota dysbiosis has been implicated in the development and progression of inflammatory bowel disease (IBD). Identifying the reciprocal interaction between epigenetic alterations and microbiome dynamics provides unique insights into therapeutic options targeted at restoring microbial homeostasis to prevent disease progress. Consequently, understanding the intricacies of epigenetic dysregulation in microbiome–host interactions represents a significant sector in biomedical research and highlights the promise for precision medicine approaches in treating inflammatory and autoimmune diseases. The potential for microbiome-based therapies to affect host epigenetic landscapes requires additional research, paving the way for innovative therapeutic paradigms targeted at improving host resilience and restoring immunological balance. The purpose of this review is to synthesize current knowledge on how epigenetic dysregulation and microbiome–host interactions drive inflammatory and autoimmune diseases and to highlight emerging therapeutic opportunities. Full article
(This article belongs to the Special Issue The Role of Gut Microbiome Regulation in Immunity and Inflammation)
Show Figures

Figure 1

24 pages, 3547 KB  
Article
DNA Binding, DNA Photocleavage, Molecular Docking Studies and Photo-Induced Effect on Melanoma Cells of 2-Methyl-3-OR Quinazolinone Derivatives
by Chrysoula Mikra, Stella Malichetoudi, Dimitrios Arampatzis, Ioanna Laskari, Maria Koffa, Ewelina Wieczorek-Szweda, Katerina R. Katsani, George Psomas and Konstantina C. Fylaktakidou
Biomolecules 2026, 16(4), 551; https://doi.org/10.3390/biom16040551 - 8 Apr 2026
Viewed by 261
Abstract
Thirty 2-methyl-quinazolinone fussed hydroxamic acids (3-OH) and their 3-OEt and 3-OBn derivatives were evaluated for their affinity towards calf-thymus (CT) DNA using UV-vis absorption, viscosity and fluorescence spectroscopy. DNA photocleavage activity was assessed by incubating the compounds with plasmid DNA followed by UV-A [...] Read more.
Thirty 2-methyl-quinazolinone fussed hydroxamic acids (3-OH) and their 3-OEt and 3-OBn derivatives were evaluated for their affinity towards calf-thymus (CT) DNA using UV-vis absorption, viscosity and fluorescence spectroscopy. DNA photocleavage activity was assessed by incubating the compounds with plasmid DNA followed by UV-A and visible light irradiation, which enabled identification of the most potent derivatives active at concentrations of 100 nΜ and 10 μΜ, respectively. Mechanistic studies on the most active compounds indicated the formation of oxygen radical species and a decrease in efficiency under argon. Measurements of singlet oxygen release verified these findings. Molecular docking studies provided further insight into the interactions between the compounds and DNA. UV-A irradiation of the most potent DNA photocleavers in three cell lines, two malignant melanoma lines (A375 and COLO-800) and the immortalized keratinocyte line HaCaT, identified three derivatives that, at a concentration up to 10 μΜ, reduced cell viability by approximately 50%. Taken together, these results indicate that these 2-methylquinazolinone-based hydroxamic acid derivatives are promising candidates for the development of photodynamic therapy agents. Full article
(This article belongs to the Section Chemical Biology)
Show Figures

Figure 1

18 pages, 2706 KB  
Article
Conserved Metanephric Kidney Development and Genome Methylation in Red-Eared Slider Turtle (Trachemys scripta elegans)
by Bing Jia, Mohamed Milad, Hannah C. Boehler, Adam Guerra, Joshua Mowry, Jessica Hiley, James Kasen Lisonbee, Michael Hafen and Troy Camarata
J. Dev. Biol. 2026, 14(2), 16; https://doi.org/10.3390/jdb14020016 - 7 Apr 2026
Viewed by 194
Abstract
Mammals and reptiles possess a metanephric kidney as the terminal renal organ for homeostasis of solutes and waste products. The development of the metanephric kidney has primarily been studied in mammalian model systems. Little is known about the conservation of metanephric kidney formation [...] Read more.
Mammals and reptiles possess a metanephric kidney as the terminal renal organ for homeostasis of solutes and waste products. The development of the metanephric kidney has primarily been studied in mammalian model systems. Little is known about the conservation of metanephric kidney formation in non-mammalian species such as reptiles. Uniquely, reptiles maintain kidney progenitor cell populations throughout life and continually develop new nephrons, the functional unit of the kidney. The red-eared slider turtle, Trachemys scripta elegans, was utilized to investigate the conservation of reptilian metanephric kidney development. The nephron progenitor cell (NPC) marker, Six2, was detected in whole-mount turtle kidneys in a similar pattern to mammals. However, there were differences in progenitor cell niche morphology where turtle NPC populations formed distinct elongated rows instead of the rosette-like morphology found in the mouse. The pattern of NPC populations in the embryonic turtle kidney was maintained in the adult turtle. Whole-genome bisulfite sequencing was performed on cortical tissue containing the NPC populations from adult turtle kidneys and compared to those of adult mice. Significant conservation of gene methylation was detected in adult cortical tissue between the two species, although unique signatures were detected in turtle samples related to DNA repair and β-catenin signaling. This suggests a high level of conservation of metanephric kidney development at the genetic level. Full article
Show Figures

Figure 1

14 pages, 1076 KB  
Article
Dysregulation of Aurora Kinases and AURKAIP1 Promoter Methylation as Potential Peripheral Diagnostic Biomarkers in Acute Myeloid Leukemia
by Zubeyde Yalniz Kayim, Seref Bugra Tuncer, Betul Celik Demirbas, Ugur Gezer, Ozge Sukruoglu Erdogan, Seda Kilic Erciyas, Nejat Dalay, Akif Selim Yavuz and Vildan Yasasever
Curr. Issues Mol. Biol. 2026, 48(4), 378; https://doi.org/10.3390/cimb48040378 - 5 Apr 2026
Viewed by 154
Abstract
Acute myeloid leukemia (AML) is an aggressive hematologic malignancy characterized by impaired differentiation and accumulation of immature myeloid cells. Aurora kinases and their regulatory genes play key roles in mitotic progression and may contribute to leukemogenesis. This study aimed to evaluate the expression [...] Read more.
Acute myeloid leukemia (AML) is an aggressive hematologic malignancy characterized by impaired differentiation and accumulation of immature myeloid cells. Aurora kinases and their regulatory genes play key roles in mitotic progression and may contribute to leukemogenesis. This study aimed to evaluate the expression and promoter methylation status of AURKA, AURKB, and AURKC and their regulatory genes, AURKAIP1, E2F1, and E2F4 in AML. Peripheral blood samples from 83 AML patients and 28 age- and sex-matched healthy controls were analyzed using MIQE-compliant RT-qPCR for gene expression and MSRE-qPCR for promoter methylation. Diagnostic performance was assessed using receiver operating characteristic (ROC) curve analysis. Expression levels of AURKA, AURKB, AURKC, and E2F1 were significantly increased in AML patients (p < 0.001), whereas AURKAIP1 expression was significantly reduced (p = 0.001), and E2F4 showed no significant difference. Promoter methylation analysis revealed significantly increased AURKAIP1 methylation in AML (p < 0.001), decreased E2F4 methylation (p = 0.023), and no significant change in E2F1. ROC analysis demonstrated strong diagnostic performance, with AURKB showing the highest accuracy (AUC = 0.95), while a combined biomarker panel achieved an AUC of 0.96. Aurora kinase–related genes are dysregulated in AML and may serve as preliminary peripheral biomarker candidates. However, further validation in independent cohorts and more refined cellular models is required before clinical application. Full article
(This article belongs to the Section Molecular Medicine)
Show Figures

Figure 1

21 pages, 2333 KB  
Systematic Review
Artificial-Intelligence-Based Radiologic, Histopathologic, and Molecular Models for the Diagnosis and Classification of Malignant Salivary Gland Tumors: A Systematic Review and Functional Meta-Synthesis
by Carlos M. Ardila, Eliana Pineda-Vélez, Anny M. Vivares-Builes and Alejandro I. Díaz-Laclaustra
Med. Sci. 2026, 14(2), 183; https://doi.org/10.3390/medsci14020183 - 5 Apr 2026
Viewed by 249
Abstract
Background/Objectives: Malignant salivary gland tumors (MSGTs) are rare, biologically heterogeneous neoplasms in which histopathologic diagnosis and classification are challenging and subject to interobserver variability. Artificial intelligence (AI) approaches using radiologic, histopathologic, and molecular data, including radiomics, deep learning, and biomarker-based models, have been [...] Read more.
Background/Objectives: Malignant salivary gland tumors (MSGTs) are rare, biologically heterogeneous neoplasms in which histopathologic diagnosis and classification are challenging and subject to interobserver variability. Artificial intelligence (AI) approaches using radiologic, histopathologic, and molecular data, including radiomics, deep learning, and biomarker-based models, have been proposed as adjunctive diagnostic tools. This systematic review aimed to identify and critically appraise AI/ML models across radiologic, histopathologic, and molecular domains for distinct diagnostic tasks in MSGTs, and to integrate their diagnostic roles through a functional meta-synthesis. Methods: We conducted a PRISMA 2020-compliant systematic review. Embase, PubMed/MEDLINE, and Scopus were searched from inception to February 2026. Eligible studies developed or validated AI/ML diagnostic or classification models in human salivary gland tumor cohorts and reported extractable performance metrics. Results: From 1265 records, eight studies (1922 participants) met the inclusion criteria, spanning CT/MRI radiomics or deep learning (n = 4), whole-slide histopathology deep learning (n = 3), and DNA methylation-based classification (n = 1). External validation was reported in two CT-based benign–malignant discrimination studies, with AUCs of 0.890 (95% CI 0.844–0.937) and 0.745 (95% CI 0.699–0.791). Heterogeneity in model construction, outcome definitions, and validation strategies precluded meta-analysis. Risk of bias was frequently high in QUADAS-2/PROBAST assessments, driven by retrospective sampling, limited blinding, and analysis-related concerns, while calibration and utility were rarely assessed. Conclusions: AI/ML models for MSGTs demonstrate promising diagnostic performance, particularly for preoperative benign–malignant discrimination, but the current evidence base is limited by heterogeneity, predominantly internal validation, and high risk of bias. The functional meta-synthesis identified three convergent diagnostic domains: malignancy discrimination, histopathologic subtype classification, and molecular/epigenetic taxonomy refinement. Full article
(This article belongs to the Section Translational Medicine)
Show Figures

Figure 1

14 pages, 767 KB  
Article
Mitochondrial D-Loop Region Methylation Is Not Altered in Children with Autism Spectrum Disorder
by Andrea Stoccoro, Carmela Serpe, Antonia Parmeggiani, Vincenzo Davide Catania, Mario Lima, Alessandro Ghezzo, Cristina Panisi, Marida Angotti, Beatrice Pranzetti, Provvidenza Maria Abruzzo, Cinzia Zucchini, Lucia Migliore, Marina Marini and Fabio Coppedè
Epigenomes 2026, 10(2), 25; https://doi.org/10.3390/epigenomes10020025 - 4 Apr 2026
Viewed by 251
Abstract
Background/Objectives: Although the etiopathogenesis of autism spectrum disorder (ASD) remains incompletely elucidated, current evidence supports a multifactorial model involving genetic and environmental factors that interact to induce a heterogeneous range of symptoms. In recent years, epigenetic mechanisms, particularly DNA methylation, have been [...] Read more.
Background/Objectives: Although the etiopathogenesis of autism spectrum disorder (ASD) remains incompletely elucidated, current evidence supports a multifactorial model involving genetic and environmental factors that interact to induce a heterogeneous range of symptoms. In recent years, epigenetic mechanisms, particularly DNA methylation, have been recognized as key contributors to ASD pathophysiology. Alterations in mitochondrial DNA (mtDNA) methylation are also emerging as relevant contributors in several human conditions. The mitochondrial D-loop, a non-coding control region essential for mtDNA replication and transcription, is considered a hotspot for epigenetic regulation and its methylation levels have been found altered in various diseases, such as cancer, metabolic disorders, and neurological illness. However, to date, no studies have investigated mtDNA methylation changes in ASD. Methods: We analyzed the average methylation levels of a fragment containing ten CpG sites within the D-loop region and the mtDNA copy number in peripheral blood samples from 49 children with ASD and 50 neurotypically developing (NT) controls using Methylation-Sensitive High-Resolution Melting and quantitative PCR. Results: No significant differences in D-loop methylation levels were observed between ASD and NT children. Similarly, the mtDNA copy number did not differ between the two groups. No significant correlations were found between D-loop methylation or mtDNA copy number and either ASD severity or age. Conclusions: This is the first study investigating mtDNA methylation in ASD. Our results indicate that methylation of the D-loop region and the mtDNA copy number are not altered in ASD children. Further studies including larger cohorts and extended mtDNA regions are warranted to confirm and expand these findings. Full article
(This article belongs to the Collection Feature Papers in Epigenomes)
Show Figures

Figure 1

22 pages, 971 KB  
Review
DNMT/TET Imbalance and Network-Level DNA Methylation Remodeling in Ovarian Aging: Mechanistic Perspectives
by Miaofang Lin, Sheng Yang, Fengwen Huang, Xiaoyifan Deng, Chengwan Shen, Xiangkai Zhen and Aikebaier Reheman
Biology 2026, 15(7), 577; https://doi.org/10.3390/biology15070577 - 3 Apr 2026
Viewed by 304
Abstract
Reproductive aging is characterized by progressive decline in ovarian reserve, reduced oocyte competence, and impaired endocrine coordination. Although these phenotypic changes are well documented, the molecular mechanisms that integrate aging-associated stress signals into coordinated ovarian dysfunction remain incompletely understood. Increasing evidence indicates that [...] Read more.
Reproductive aging is characterized by progressive decline in ovarian reserve, reduced oocyte competence, and impaired endocrine coordination. Although these phenotypic changes are well documented, the molecular mechanisms that integrate aging-associated stress signals into coordinated ovarian dysfunction remain incompletely understood. Increasing evidence indicates that DNA methylation remodeling is closely associated with ovarian aging. Rather than representing isolated promoter-specific events, age-related methylation alterations may reflect progressive imbalance between DNA methyltransferases (DNMTs) and TET-mediated demethylation. Stress-responsive DNMT/TET dysregulation has been linked to distributed epigenetic remodeling across regulatory elements governing PI3K–AKT, TGF-β/SMAD, metabolic, and DNA damage response pathways in ovarian cell populations. We propose a network-level framework in which methylation drift preferentially affects highly connected regulatory hubs, potentially reducing transcriptional robustness and intercellular coordination within the follicular microenvironment. However, current human data remain largely correlative, and functional validation is required to determine whether methylation remodeling acts as a driver, amplifier, or biomarker of ovarian aging. Finally, we discuss translational implications, including circulating cell-free DNA signatures and epigenetic clock models, while emphasizing the importance of cell type-resolved and longitudinal studies. Collectively, the available evidence supports a model in which progressive DNMT/TET imbalance is associated with distributed pathway-level regulatory instability during ovarian aging. Full article
(This article belongs to the Special Issue Genetic and Epigenetic Regulation of Gene Expression)
Show Figures

Figure 1

17 pages, 1271 KB  
Review
Biomarkers of Treatment Response in Paediatric Medulloblastoma
by Mirgul Bayanova, Timur Saliev, Askhat Zhakupov, Aizhan Abdikadirova, Malika Sapargaliyeva, Bakytkali Ibraimov and Aidos Bolatov
Diagnostics 2026, 16(7), 1089; https://doi.org/10.3390/diagnostics16071089 - 3 Apr 2026
Viewed by 318
Abstract
Paediatric medulloblastoma is the most common malignant brain tumour in children, exhibiting substantial biological heterogeneity that drives variable treatment outcomes. Despite advances in multimodal therapy, treatment-related morbidity remains a critical concern, underscoring the need for biomarkers to guide precision therapy. This review synthesises [...] Read more.
Paediatric medulloblastoma is the most common malignant brain tumour in children, exhibiting substantial biological heterogeneity that drives variable treatment outcomes. Despite advances in multimodal therapy, treatment-related morbidity remains a critical concern, underscoring the need for biomarkers to guide precision therapy. This review synthesises current knowledge on biomarkers of treatment response, encompassing molecular, epigenetic, transcriptomic, protein, and imaging-based markers. WNT-activated tumours show excellent prognosis and are candidates for therapy de-escalation; SHH-driven tumours demonstrate age-dependent outcomes influenced by TP53 status; Group 3 tumours carry the poorest prognosis; and Group 4 tumours display highly variable outcomes. DNA methylation profiles, transcriptional programs, and non-coding RNAs provide additional predictive insights. Protein biomarkers and advanced imaging, including liquid biopsy and radiomics, offer minimally invasive approaches for real-time monitoring of treatment efficacy. The review also addresses challenges such as intra-tumour heterogeneity, limited tissue availability, technical variability, and ethical considerations in paediatric oncology. Finally, we explore future directions, highlighting integrative, longitudinal, and ethically grounded biomarker strategies that have the potential to optimise therapy, minimise long-term toxicity, and improve both survival and quality of life for children with medulloblastoma. Full article
(This article belongs to the Special Issue Advances in Cancer Pathology and Diagnosis, Second Edition)
Show Figures

Figure 1

18 pages, 2399 KB  
Article
Integrative Whole-Genome and Epigenome Profiling of cfDNA in Familial Prostate Cancer: Insights from a Pilot Study
by Anna Truda, Angela Cordella, Ilenia De Leo, Armando Di Palo, Roberta Iorio, Simona Marino, Roberto La Rocca, Claudia Collà Ruvolo, Nicoletta Potenza, Maria Ravo and Giovanna Marchese
Biomedicines 2026, 14(4), 818; https://doi.org/10.3390/biomedicines14040818 - 3 Apr 2026
Viewed by 341
Abstract
Background: Familial prostate cancer (PCa) accounts for nearly 20% of all PCa cases and is associated with increased genetic susceptibility and earlier disease onset. However, early detection and risk stratification in genetically predisposed individuals remain challenging. Circulating cell-free DNA (cfDNA) provides a minimally [...] Read more.
Background: Familial prostate cancer (PCa) accounts for nearly 20% of all PCa cases and is associated with increased genetic susceptibility and earlier disease onset. However, early detection and risk stratification in genetically predisposed individuals remain challenging. Circulating cell-free DNA (cfDNA) provides a minimally invasive source of tumor-derived genomic and epigenomic information. Integrating multi-omic cfDNA analyses may enhance the discovery of biomarkers relevant to familial PCa biology. Methods: We conducted a pilot feasibility study employing whole-genome, strand-specific sequencing of cfDNA from eight patients with familial PCa. A unified analytical pipeline was used to jointly profile genomic alterations and epigenomic features. Variant calling, methylation mapping, and allele-specific methylation (ASM) analysis were performed to identify somatic mutations, characterize epigenetic dysregulation, and explore potential interactions between genetic and epigenetic mechanisms. Results: Sequencing revealed 18,878 genetic variants, including 2276 potentially pathogenic alterations. We identified 26 recurrent high-impact mutations, such as stop-gain and start-loss variants, in genes including MUC4, MCM9, and SKA3. Epigenomic profiling demonstrated widespread gene-specific hypermethylation, consistent with transcriptional repression in these loci. ASM events were detected in TTC22, TEX51, WDR89, LAIR2, and SKA3, suggesting coordinated interactions between somatic variation and epigenetic regulation in familial PCa. Conclusions: This proof-of-concept study highlights the feasibility and potential of integrating whole-genome and epigenome profiling of cfDNA to decode the molecular architecture of familial prostate cancer. By jointly capturing genomic alterations and epigenetic signatures, including allele-specific methylation, this multi-omic liquid biopsy approach supports a high-resolution exploration of biologically relevant molecular features. Moreover, this integrated profiling strategy provides a minimally invasive and clinically scalable tool that may substantially improve risk assessment. These findings offer a promising foundation for future validation studies in larger cohorts, with the aim of advancing multi-omic cfDNA analysis as a next-generation technology in the field of precision oncologic epigenetics. Full article
(This article belongs to the Special Issue Genomics and Epitranscriptomics Regulation in Cancer)
Show Figures

Graphical abstract

24 pages, 321 KB  
Review
The Effect of Wildfire Exposure: Neurological Outcomes, Mental Health, and Epigenetic Insights
by Haneen Abou El Khair, Venika Toor and Lei Cao-Lei
Genes 2026, 17(4), 420; https://doi.org/10.3390/genes17040420 - 1 Apr 2026
Viewed by 357
Abstract
Background/Objectives: Wildfires are increasing in frequency and intensity worldwide, leading to widespread exposure to wildfire smoke and associated environmental stressors. While the respiratory and cardiovascular effects of wildfire smoke are well established, the potential neurological and mental health consequences have received growing [...] Read more.
Background/Objectives: Wildfires are increasing in frequency and intensity worldwide, leading to widespread exposure to wildfire smoke and associated environmental stressors. While the respiratory and cardiovascular effects of wildfire smoke are well established, the potential neurological and mental health consequences have received growing attention. This narrative review synthesizes evidence from animal and human studies examining the effects of wildfire exposure on neurological function, behavior, and mental health, and explores the potential role of epigenetic mechanisms. Methods: A structured literature search was conducted using PubMed to identify original research articles examining wildfire exposure in relation to neurological, behavioral, mental health, or epigenetic outcomes. Both human and animal studies were included. Results: Experimental animal studies suggest that wildfire smoke exposure can induce neuroinflammation, blood–brain barrier disruption, metabolic alterations, and behavioral changes. Human studies conducted in wildfire-affected populations frequently report an elevated prevalence of depression, anxiety, post-traumatic stress disorder (PTSD), and sleep disturbances. However, many of these studies reflect mental health outcomes associated with wildfire disaster exposure, including evacuation and psychosocial stress, whereas only a subset of studies quantify wildfire smoke or PM2.5 exposure. Emerging evidence from both animal models and human studies indicates that wildfire exposure may be associated with changes in epigenetic regulation, including alterations in DNA methylation and miRNA expression. Conclusions: Current evidence suggests that wildfire exposure may influence neurological and mental health outcomes through biological and psychosocial pathways. However, the literature remains heterogeneous, and the independent effects of wildfire smoke exposure are often difficult to disentangle from disaster-related stressors. In addition, human evidence linking wildfire exposure to epigenetic changes remains limited, restricting causal inference. Further longitudinal and mechanistic studies integrating exposure assessment, neurological outcomes, and molecular profiling are needed to clarify these relationships. Full article
(This article belongs to the Special Issue Epigenetic Insights into Stress-Related Disorders)
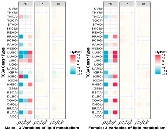
13 pages, 5687 KB  
Article
Systemic Dyslipidemia Drives Pan-Cancer Prognosis via Epigenetic Remodeling: A Hybrid Pi-Score Analysis
by Sun-Young Kang, Jeong-Soo Gim, Hyunbin Jo and Jeong-An Gim
Cancers 2026, 18(7), 1138; https://doi.org/10.3390/cancers18071138 - 1 Apr 2026
Viewed by 257
Abstract
Background/Objectives: Dyslipidemia is a prevalent metabolic disorder and a recognized risk factor for cancer mortality. However, it remains unclear whether systemic lipid profiles in the general population share epigenetic landscapes that drive cancer aggressiveness. Methods: We analyzed blood DNA methylation profiles alongside three [...] Read more.
Background/Objectives: Dyslipidemia is a prevalent metabolic disorder and a recognized risk factor for cancer mortality. However, it remains unclear whether systemic lipid profiles in the general population share epigenetic landscapes that drive cancer aggressiveness. Methods: We analyzed blood DNA methylation profiles alongside three key lipid variables (triglycerides [TGY], total cholesterol [TCH], and HDL cholesterol [HDL]) from 2749 individuals in the KoGES cohort. These were integrated with TCGA data across 32 cancer types using a novel ‘Hybrid Pi-score’ algorithm to capture robust epigenetic associations. Results: The global epigenetic landscape revealed that triglycerides (TGY) share a significantly broader and stronger epigenetic network with cancer prognosis compared to cholesterol markers, particularly in metabolic cancers like LIHC and KIRC. Directional consistency analysis confirmed that methylation alterations associated with hypertriglyceridemia in healthy individuals mirror those observed in high-mortality cancer groups. Network analysis identified CPT1A (carnitine palmitoyltransferase 1A) as a master epigenetic locus, acting as a central hub linking dyslipidemia to tumor progression. Conclusions: This study provides molecular evidence that systemic dyslipidemia, particularly elevated triglycerides, drives oncogenic epigenetic remodeling. The identification of CPT1A suggests that managing lipid profiles may be critical for mitigating the “metabolic fuel” that accelerates cancer progression. These findings advocate for integrating lipid biomarkers into cancer risk stratification. Full article
(This article belongs to the Section Molecular Cancer Biology)
Show Figures

Figure 1

Back to TopTop