Sign in to use this feature.

Years

Between: -

Subjects

remove_circle_outline
remove_circle_outline
remove_circle_outline
remove_circle_outline
remove_circle_outline
remove_circle_outline

Journals

Article Types

Countries / Regions

Search Results (118)

Search Parameters:
Keywords = Cyclin-dependent kinase 5

Order results
Result details
Results per page
Select all
Export citation of selected articles as:
32 pages, 21476 KB  
Article
CDKL5 Deficiency Disorder: Revealing the Molecular Mechanism of Pathogenic Variants
by Shamrat Kumar Paul, Shailesh Kumar Panday, Luigi Boccuto and Emil Alexov
Int. J. Mol. Sci. 2025, 26(17), 8399; https://doi.org/10.3390/ijms26178399 - 29 Aug 2025
Viewed by 754
Abstract
Cyclin-dependent kinase-like 5 (CDKL5) deficiency disorder, which is a developmental and epileptic encephalopathy occurring in 1 in every 40,000 to 60,000 live births, was the subject of this computational investigation. This study provided a comprehensive list of missense variants (156) seen in the [...] Read more.
Cyclin-dependent kinase-like 5 (CDKL5) deficiency disorder, which is a developmental and epileptic encephalopathy occurring in 1 in every 40,000 to 60,000 live births, was the subject of this computational investigation. This study provided a comprehensive list of missense variants (156) seen in the human population within the CDKL5 protein. Furthermore, the list of CDKL5 binding partners was updated to include four new entries. Computational modeling resulted in 3D structure models of twenty-four CDKL5-target protein complexes. The CDKL5 stability changes upon the above-mentioned missense mutations that were modeled, and it was shown that the corresponding folding free energy changes (ΔΔGfolding) caused by pathogenic variants are much larger than the ΔΔGfolding caused by benign variants. The same observation was made for the binding free energy change (ΔΔGbinding). This resulted in a protocol that allowed for the reclassification of missense variants with unknown or conflicting significance into pathogenic or benign. It was demonstrated that such reclassification is more reliable than using leading tools for pathogenicity predictions, since the latter failed to correctly predict known pathogenic/benign variants. Furthermore, the study demonstrated that pathogenicity is linked with the disturbance of thermodynamics quantities such as ΔΔGfolding and ΔΔGbinding, paving the way for development of therapeutic solutions. Full article
(This article belongs to the Section Molecular Pathology, Diagnostics, and Therapeutics)
Show Figures

Graphical abstract

26 pages, 2981 KB  
Article
Adult-Onset Deletion of CDKL5 in Forebrain Glutamatergic Neurons Impairs Synaptic Integrity and Behavior in Mice
by Nicola Mottolese, Feliciana Iannibelli, Giulia Candini, Federica Trebbi, Manuela Loi, Angelica Marina Bove, Giorgio Medici, Zhi-Qi Xiong, Elisabetta Ciani and Stefania Trazzi
Int. J. Mol. Sci. 2025, 26(14), 6626; https://doi.org/10.3390/ijms26146626 - 10 Jul 2025
Viewed by 664
Abstract
Cyclin-dependent kinase-like 5 (CDKL5) deficiency disorder (CDD) is a severe X-linked neurodevelopmental condition characterized by early-onset, intractable epilepsy, motor and cognitive impairment, and autistic-like features. Although constitutive Cdkl5 knockout (KO) models have established the importance of CDKL5 during early brain development, CDKL5’s role [...] Read more.
Cyclin-dependent kinase-like 5 (CDKL5) deficiency disorder (CDD) is a severe X-linked neurodevelopmental condition characterized by early-onset, intractable epilepsy, motor and cognitive impairment, and autistic-like features. Although constitutive Cdkl5 knockout (KO) models have established the importance of CDKL5 during early brain development, CDKL5’s role in the mature brain remains poorly defined. Here, we employed an inducible, conditional KO model in which Cdkl5 is selectively deleted from forebrain glutamatergic neurons in adult mice to investigate the postdevelopmental functions of CDKL5. Using a total of 48 adult male mice, including Cdkl5flox/Y(Cre+) (n = 30) and Cdkl5flox/Y(Cre) littermate controls (n = 18), we found that tamoxifen-induced Cdkl5 deletion led to prominent behavioral impairments, including deficits in motor coordination, reduced sociability, and impaired hippocampus-dependent spatial memory, while behavioral features such as hyperactivity and stereotypic jumping, typically present in germline KOs, were absent. Sensory functions, including olfaction and pain perception, were also preserved. At the cellular level, the loss of Cdkl5 resulted in a marked reduction in excitatory synapse density in the cortex and hippocampus, accompanied by increased numbers of immature dendritic spines and decreased mature spines. Neuronal loss in the hippocampal CA1 region and selective microglial activation in the cortex were also observed. These alterations closely resemble those seen in constitutive KO models, underscoring the ongoing requirement for CDKL5 expression in excitatory neurons for maintaining synaptic integrity and neuronal homeostasis in the adult brain. This study underscores the importance of temporally controlled models for investigating the mechanisms underlying CDD pathophysiology in the adult brain. Full article
(This article belongs to the Section Molecular Neurobiology)
Show Figures

Figure 1

18 pages, 2254 KB  
Article
Didemnosides A and B: Antiproliferative Nucleosides from the Red Sea Marine Tunicate Didemnum Species
by Lamiaa A. Shaala, Diaa T. A. Youssef, Hadeel Almagthali, Ameen M. Almohammadi, Wafaa T. Arab, Torki Alzughaibi, Noor M. Bataweel and Reham S. Ibrahim
Mar. Drugs 2025, 23(7), 262; https://doi.org/10.3390/md23070262 - 23 Jun 2025
Viewed by 1040
Abstract
Marine tunicates are a very attractive and abundant source of secondary metabolites with chemical diversity and biological activity. Fractionation and purification of the organic extract of the Red Sea tunicate Didemnum species resulted in the isolation and identification of three new compounds, didemnosides [...] Read more.
Marine tunicates are a very attractive and abundant source of secondary metabolites with chemical diversity and biological activity. Fractionation and purification of the organic extract of the Red Sea tunicate Didemnum species resulted in the isolation and identification of three new compounds, didemnosides A and B (1 and 2) and 1,1′,3,3′-bisuracil (3), together with thymidine (4), 2′-deoxyuridine (5), homarine (6), and acetamide (7). Planar structures of the compounds were explained through analyses of their 1D (1H and 13C) and 2D (1H–1H COSY, HSQC, and HMBC) NMR spectra and high-resolution mass spectral determinations. Compound 1 exhibited the highest growth inhibition toward the MCF-7 cancer cell line with IC50 values of 0.597 μM, while other compounds were inactive (≥50 μM) against this cell line. On the other hand, compounds 1, 2, and 47 moderately inhibited SW-1222 and PC-3 cells with IC50 values ranging between 5.25 and 9.36 μM. Molecular docking analyses of the top three active compounds on each tested cell line exposed stable interactions into the active pockets of estrogen receptor alpha (ESR1), human topoisomerase II alpha (TOP2A), and cyclin-dependent kinase 5 (CDK5) which are contemplated as essential targets in cancer treatments. Thus, compound 1 represents a scaffold for the development of more effective anticancer drugs. Full article
Show Figures

Figure 1

19 pages, 3804 KB  
Article
Peptide-Engineered Seliciclib Nanomedicine for Brain-Targeted Delivery and Neuroprotection
by Guan Zhen He and Wen Jen Lin
Int. J. Mol. Sci. 2025, 26(12), 5768; https://doi.org/10.3390/ijms26125768 - 16 Jun 2025
Viewed by 577
Abstract
Seliciclib, a cyclin-dependent kinase 5 (CDK5) inhibitor, has demonstrated neuroprotective potential. However, its therapeutic application is limited by poor permeability across the blood–brain barrier (BBB). In this study, polymeric nanoparticles (NPs) modified with a BBB-targeting peptide ligand (His-Ala-Ile-Tyr-Pro-Arg-His) were employed to encapsulate seliciclib. [...] Read more.
Seliciclib, a cyclin-dependent kinase 5 (CDK5) inhibitor, has demonstrated neuroprotective potential. However, its therapeutic application is limited by poor permeability across the blood–brain barrier (BBB). In this study, polymeric nanoparticles (NPs) modified with a BBB-targeting peptide ligand (His-Ala-Ile-Tyr-Pro-Arg-His) were employed to encapsulate seliciclib. In vitro transport studies showed that the peptide-modified NPs exhibited significantly greater translocation across a bEnd.3 cell monolayer compared to unmodified NPs. Furthermore, in vivo biodistribution analysis revealed that the brain accumulation of peptide-modified NPs was 3.38-fold higher than that of unmodified NPs. Notably, the peptide-conjugated, seliciclib-loaded NPs demonstrated a significant neuroprotective effect against the neurotoxin 1-methyl-4-phenylpyridinium (MPP⁺) in differentiated SH-SY5Y cells. Full article
(This article belongs to the Special Issue Multifunctional Nanocomposites for Bioapplications)
Show Figures

Figure 1

17 pages, 2200 KB  
Article
The Clinical Outcomes and Safety of Sacituzumab Govitecan in Heavily Pretreated Metastatic Triple-Negative and HR+/HER2− Breast Cancer: A Multicenter Observational Study from Turkey
by Harun Muğlu, Kaan Helvacı, Bahadır Köylü, Mehmet Haluk Yücel, Özde Melisa Celayir, Umut Demirci, Başak Oyan Uluç, Gül Başaran, Taner Korkmaz, Fatih Selçukbiricik, Ömer Fatih Ölmez and Ahmet Bilici
Cancers 2025, 17(9), 1592; https://doi.org/10.3390/cancers17091592 - 7 May 2025
Cited by 1 | Viewed by 1946
Abstract
Background/Objectives: Sacituzumab govitecan (SG) is an antibody–drug conjugate targeting Trop-2, approved for use in metastatic triple-negative breast cancer (mTNBC) and more recently in the hormone receptor-positive/HER2-negative (mHRPBC) subtype. While clinical trials have demonstrated its efficacy, real-world data—especially those involving both molecular subtypes—remain scarce. [...] Read more.
Background/Objectives: Sacituzumab govitecan (SG) is an antibody–drug conjugate targeting Trop-2, approved for use in metastatic triple-negative breast cancer (mTNBC) and more recently in the hormone receptor-positive/HER2-negative (mHRPBC) subtype. While clinical trials have demonstrated its efficacy, real-world data—especially those involving both molecular subtypes—remain scarce. This multicenter, retrospective study aimed to evaluate real-world observational data describing the clinical outcomes, safety, and prognostic factors associated with SG treatment in patients with mTNBC or mHRPBC. Methods: A total of 68 patients treated with SG between 2022 and 2025 were included from multiple oncology centers in Turkey. Patients with mTNBC were required to have received at least one prior chemotherapy line, while mHRPBC patients had received at least two prior chemotherapy lines in addition to cyclin-dependent kinase 4 and 6 inhibitors (CDK 4/6) plus hormone therapy. The clinical outcomes—including the progression-free survival (PFS), overall survival (OS), and objective response rate (ORR)—were evaluated. Univariate and multivariate analyses were performed to identify factors influencing outcomes. Adverse events (AEs) were also documented and graded according to National Cancer Institute Common Terminology Criteria for Adverse Events version 5 (NCI-CTCAE v5.0). Results: The cohort included 35 (51.5%) mTNBC and 33 (48.5%) mHRPBC patients. The median PFS was 6.1 months, and the median OS was 12.5 months, with no significant differences between subtypes. The ORR was 52.9%, with a complete response observed in 10.3% of patients. A high Eastern Cooperative Oncology Group Performance Status (ECOG PS) and liver metastasis were independent predictors of poorer PFS and OS. Prior immunotherapy did not negatively impact SG’s efficacy. SG was generally well tolerated; the most common AEs were alopecia, anemia, neutropenia, and diarrhea. Treatment discontinuation due to AEs was rare (2.9%). Conclusions: SG was associated with similar clinical outcomes and tolerability in both the mTNBC and mHRPBC subtypes. Although the real-world PFS and OS outcomes mirror those seen in clinical trials, the absence of a control group means that these findings should be interpreted descriptively rather than as confirmation of treatment efficacy. Importantly, this study provides one of the first real-world datasets evaluating SG in the mHRPBC subgroup, highlighting its potential role beyond clinical trials. These results support SG as a valuable therapeutic option in heavily pretreated patients, warranting further prospective and biomarker-driven studies. Full article
(This article belongs to the Section Cancer Therapy)
Show Figures

Figure 1

21 pages, 2795 KB  
Article
Cdkl5 Knockout Mice Recapitulate Sleep Phenotypes of CDKL5 Deficient Disorder
by Liqin Cao, Xin Zhang, Tingting Lou, Jing Ma, Zhiqiang Wang, Staci J. Kim, Kaspar Vogt, Arisa Hirano, Teruyuki Tanaka, Yoshiaki Kikkawa, Masashi Yanagisawa and Qinghua Liu
Int. J. Mol. Sci. 2025, 26(8), 3754; https://doi.org/10.3390/ijms26083754 - 16 Apr 2025
Cited by 1 | Viewed by 1285
Abstract
Cyclin-dependent kinase-like 5 (CDKL5) deficiency disorder (CDD) is an X-linked rare neurodevelopmental disorder associated with severe sleep disturbances. However, little is known about the mechanisms underlying sleep disturbances in CDD patients. Here, we employed the electroencephalogram (EEG) recording to characterize sleep–wake behaviors and [...] Read more.
Cyclin-dependent kinase-like 5 (CDKL5) deficiency disorder (CDD) is an X-linked rare neurodevelopmental disorder associated with severe sleep disturbances. However, little is known about the mechanisms underlying sleep disturbances in CDD patients. Here, we employed the electroencephalogram (EEG) recording to characterize sleep–wake behaviors and EEG activity in male CDKL5-deficient mice. We found that young adult and middle-aged Cdkl5 knockout (KO) mice recapitulated sleep phenotypes in patients with CDD, including difficulties in initiating and maintaining sleep, reduction in total sleep time, and frequent night awakenings. Cdkl5 KO mice exhibited pre-sleep arousal, but normal circadian rhythm and homeostatic sleep response. Conditional knockout (cKO) of Cdkl5 in glutamatergic neurons resulted in reduced sleep time and difficulty in sleep maintenance. Further, the rate of age-associated decline in sleep and EEG activity in Cdkl5 KO mice was comparable to that of wild-type littermates. Together, these results confirm a causative role for CDKL5 deficiency in sleep disturbances observed in CDD patients and establish an animal model for translational research of sleep treatment in CDD. Moreover, our results provide valuable information for developing therapeutic strategies and identifying sleep and EEG parameters as potential biomarkers for facilitating preclinical and clinical trials in CDD. Full article
(This article belongs to the Special Issue CDKL5 Deficiency Disorders: From Molecular Mechanisms to Therapeutics)
Show Figures

Figure 1

14 pages, 4857 KB  
Article
Virus-Free Micro-Corm Induction and the Mechanism of Corm Development in Taro
by Shenglin Wang, Yao Xiao, Zihao Li, Tao Liu, Jiarui Cui, Bicong Li, Qianglong Zhu, Sha Luo, Nan Shan, Jingyu Sun, Yingjin Huang and Qinghong Zhou
Int. J. Mol. Sci. 2025, 26(8), 3740; https://doi.org/10.3390/ijms26083740 - 16 Apr 2025
Viewed by 635
Abstract
Taro (Colocasia esculenta (L.) Schott) is the fifth largest rhizome crop, and it is widely distributed in tropical and subtropical areas in the world. Vegetative propagation with virus-infected corms can lead to cultivar degradation, yield decline, and quality deterioration. In this study, [...] Read more.
Taro (Colocasia esculenta (L.) Schott) is the fifth largest rhizome crop, and it is widely distributed in tropical and subtropical areas in the world. Vegetative propagation with virus-infected corms can lead to cultivar degradation, yield decline, and quality deterioration. In this study, the shoot apical meristems excised from taro corms infected with dasheen mosaic virus, which belongs to the genus Potyvirus in the family Potyviridae, were cultured and treated with exogenous abscisic acid and high sucrose concentrations to induce micro-corm formation. Subsequently, candidate genes involved in micro-corm expansion were screened via transcriptome sequencing analysis. The results revealed that the shoot apical meristems could grow into adventitious shoots on the medium 1 mg/L 6-benzylaminopurine + 0.3 mg/L 1-naphthaleneacetic acid, and reverse transcription–polymerase chain reaction detection indicated that dasheen mosaic virus had been successfully eliminated from the test-tube plantlets. Moreover, 8% sucrose or 3% sucrose + 5 μM abscisic acid likewise induced taro corm formation, and genes related to cell division and the cell cycle, as well as starch and sucrose metabolism pathways, were significantly enriched during taro corm expansion. Furthermore, the cyclin-dependent kinases genes, cell cycle protein kinase subunit genes, and cyclin B2 genes, which are related to cell division and the cell cycle, were upregulated with abscisic acid treatment on the 3rd day. The sucrose synthase genes, β-amylase genes, glycogen branching enzyme genes, and soluble starch synthase genes, which are related to starch and sucrose metabolism, were upregulated on the 15th day, indicating that cell division largely occurs during taro corm formation, whereas carbohydrates are synthesized during taro corm expansion. Full article
(This article belongs to the Section Molecular Plant Sciences)
Show Figures

Figure 1

23 pages, 6999 KB  
Article
Beneficial Antioxidant Effects of Coenzyme Q10 in In Vitro and In Vivo Models of CDKL5 Deficiency Disorder
by Manuela Loi, Francesca Valenti, Giorgio Medici, Nicola Mottolese, Giulia Candini, Angelica Marina Bove, Federica Trebbi, Luca Pincigher, Romana Fato, Christian Bergamini, Stefania Trazzi and Elisabetta Ciani
Int. J. Mol. Sci. 2025, 26(5), 2204; https://doi.org/10.3390/ijms26052204 - 28 Feb 2025
Cited by 1 | Viewed by 1983
Abstract
CDKL5 deficiency disorder (CDD), a developmental encephalopathy caused by mutations in the cyclin-dependent kinase-like 5 (CDKL5) gene, is characterized by a complex and severe clinical picture, including early-onset epilepsy and cognitive, motor, visual, and gastrointestinal disturbances. This disease still lacks a [...] Read more.
CDKL5 deficiency disorder (CDD), a developmental encephalopathy caused by mutations in the cyclin-dependent kinase-like 5 (CDKL5) gene, is characterized by a complex and severe clinical picture, including early-onset epilepsy and cognitive, motor, visual, and gastrointestinal disturbances. This disease still lacks a medical treatment to mitigate, or reverse, its course and improve the patient’s quality of life. Although CDD is primarily a genetic brain disorder, some evidence indicates systemic abnormalities, such as the presence of a redox imbalance in the plasma and skin fibroblasts from CDD patients and in the cardiac myocytes of a mouse model of CDD. In order to shed light on the role of oxidative stress in the CDD pathophysiology, in this study, we aimed to investigate the therapeutic potential of Coenzyme Q10 (CoQ10), which is known to be a powerful antioxidant, using in vitro and in vivo models of CDD. We found that CoQ10 supplementation not only reduces levels of reactive oxygen species (ROS) and normalizes glutathione balance but also restores the levels of markers of DNA damage (γ-H2AX) and senescence (lamin B1), restoring cellular proliferation and improving cellular survival in a human neuronal model of CDD. Importantly, oral supplementation with CoQ10 exerts a protective role toward lipid peroxidation and DNA damage in the heart of a murine model of CDD, the Cdkl5 (+/−) female mouse. Our results highlight the therapeutic potential of the antioxidant supplement CoQ10 in counteracting the detrimental oxidative stress induced by CDKL5 deficiency. Full article
(This article belongs to the Special Issue The Role of Oxidative Stress and Antioxidants in Human Disease)
Show Figures

Figure 1

26 pages, 2977 KB  
Article
Therapeutic Efficacy of the Inositol D-Pinitol as a Multi-Faceted Disease Modifier in the 5×FAD Humanized Mouse Model of Alzheimer’s Amyloidosis
by Dina Medina-Vera, Antonio J. López-Gambero, Julia Verheul-Campos, Juan A. Navarro, Laura Morelli, Pablo Galeano, Juan Suárez, Carlos Sanjuan, Beatriz Pacheco-Sánchez, Patricia Rivera, Francisco J. Pavon-Morón, Cristina Rosell-Valle and Fernando Rodríguez de Fonseca
Nutrients 2024, 16(23), 4186; https://doi.org/10.3390/nu16234186 - 4 Dec 2024
Cited by 2 | Viewed by 2701
Abstract
Background/Objectives: Alzheimer’s disease (AD), a leading cause of dementia, lacks effective long-term treatments. Current therapies offer temporary relief or fail to halt its progression and are often inaccessible due to cost. AD involves multiple pathological processes, including amyloid beta (Aβ) deposition, insulin resistance, [...] Read more.
Background/Objectives: Alzheimer’s disease (AD), a leading cause of dementia, lacks effective long-term treatments. Current therapies offer temporary relief or fail to halt its progression and are often inaccessible due to cost. AD involves multiple pathological processes, including amyloid beta (Aβ) deposition, insulin resistance, tau protein hyperphosphorylation, and systemic inflammation accelerated by gut microbiota dysbiosis originating from a leaky gut. Given this context, exploring alternative therapeutic interventions capable of addressing the multifaceted components of AD etiology is essential. Methods: This study suggests D-Pinitol (DPIN) as a potential treatment modifier for AD. DPIN, derived from carob pods, demonstrates insulin-sensitizing, tau hyperphosphorylation inhibition, and antioxidant properties. To test this hypothesis, we studied whether chronic oral administration of DPIN (200 mg/kg/day) could reverse the AD-like disease progression in the 5×FAD mice. Results: Results showed that treatment of 5×FAD mice with DPIN improved cognition, reduced hippocampal Aβ and hyperphosphorylated tau levels, increased insulin-degrading enzyme (IDE) expression, enhanced pro-cognitive hormone circulation (such as ghrelin and leptin), and normalized the PI3K/Akt insulin pathway. This enhancement may be mediated through the modulation of cyclin-dependent kinase 5 (CDK5). DPIN also protected the gut barrier and microbiota, reducing the pro-inflammatory impact of the leaky gut observed in 5×FAD mice. DPIN reduced bacterial lipopolysaccharide (LPS) and LPS-associated inflammation, as well as restored intestinal proteins such as Claudin-3. This effect was associated with a modulation of gut microbiota towards a more balanced bacterial composition. Conclusions: These findings underscore DPIN’s promise in mitigating cognitive decline in the early AD stages, positioning it as a potential disease modifier. Full article
(This article belongs to the Section Lipids)
Show Figures

Graphical abstract

16 pages, 10256 KB  
Article
PRMT5/WDR77 Enhances the Proliferation of Squamous Cell Carcinoma via the ΔNp63α-p21 Axis
by Heng Liang, Matthew L. Fisher, Caizhi Wu, Carlos Ballon, Xueqin Sun and Alea A. Mills
Cancers 2024, 16(22), 3789; https://doi.org/10.3390/cancers16223789 - 11 Nov 2024
Cited by 3 | Viewed by 2167
Abstract
Protein arginine methyltransferase 5 (PRMT5) is a critical oncogenic factor in various cancers, and its inhibition has shown promise in suppressing tumor growth. However, the role of PRMT5 in squamous cell carcinoma (SCC) remains largely unexplored. In this study, we analyzed SCC patient [...] Read more.
Protein arginine methyltransferase 5 (PRMT5) is a critical oncogenic factor in various cancers, and its inhibition has shown promise in suppressing tumor growth. However, the role of PRMT5 in squamous cell carcinoma (SCC) remains largely unexplored. In this study, we analyzed SCC patient data from The Cancer Genome Atlas (TCGA) and the Cancer Dependency Map (DepMap) to investigate the relationship between PRMT5 and SCC proliferation. We employed competition-based cell proliferation assays, 3-(4,5-dimethylthiazol-2-yl)-2,5-diphenyl-2H-tetrazolium bromide (MTT) assays, flow cytometry, and in vivo mouse modeling to examine the regulatory roles of PRMT5 and its binding partner WDR77 (WD repeat domain 77). We identified downstream targets, including the p63 isoform ΔNp63α and the cyclin-dependent kinase inhibitor p21, through single-cell RNA-seq, RT-qPCR, and Western blot analyses. Our findings demonstrate that upregulation of PRMT5 and WDR77 correlates with the poor survival of head and neck squamous cell carcinoma (HNSCC) patients. PRMT5/WDR77 regulates the HNSCC-specific transcriptome and facilitates SCC proliferation by promoting cell cycle progression. The PRMT5 and WDR77 stabilize the ΔNp63α Protein, which in turn, inhibits p21. Moreover, depletion of PRMT5 and WDR77 repress SCC in vivo. This study reveals for the first time that PRMT5 and WDR77 synergize to promote SCC proliferation via the ΔNp63α-p21 axis, highlighting a novel therapeutic target for SCC. Full article
(This article belongs to the Section Molecular Cancer Biology)
Show Figures

Figure 1

14 pages, 4124 KB  
Article
Oncogene Downregulation by Mahanine Suppresses Drug-Sensitive and Drug-Resistant Lung Cancer and Inhibits Orthotopic Tumor Progression
by Raghuram Kandimalla, Disha N. Moholkar, Suman Kumar Samanta, Neha Tyagi, Farrukh Aqil and Ramesh Gupta
Cancers 2024, 16(21), 3572; https://doi.org/10.3390/cancers16213572 - 23 Oct 2024
Cited by 1 | Viewed by 1636
Abstract
Background/Objectives: Lung cancer is one of the deadliest cancers, and drug resistance complicates its treatment. Mahanine (MH), an alkaloid from Murraya koenigii has been known for its anti-cancer properties. However, its effectiveness and mechanisms in treating non-small cell lung cancer (NSCLC) remain [...] Read more.
Background/Objectives: Lung cancer is one of the deadliest cancers, and drug resistance complicates its treatment. Mahanine (MH), an alkaloid from Murraya koenigii has been known for its anti-cancer properties. However, its effectiveness and mechanisms in treating non-small cell lung cancer (NSCLC) remain largely unexplored. The present study aimed to investigate MH’s effect on drug-sensitive and drug-resistant NSCLC and its potential mechanism of action. Methods: We isolated MH from M. koenigii leaves and the purity (99%) was confirmed by HPLC, LC-MS and NMR. The antiproliferative activity of MH was determined using MTT and colony formation assays against drug-sensitive (A549 and H1299) and Taxol-resistant lung cancer cells (A549-TR). Western blot analysis was performed to determine MH’s effects on various molecular targets. Anti-tumor activity of MH was determined against lung tumors developed in female NOD Scid mice injected with A549-Fluc bioluminescent cells (1.5 × 106) intrathoracically. Results: MH dose-dependently reduced the proliferation of all lung cancer cells (A549, H1299 and A549-TR), with IC50 values of 7.5, 5, and 10 µM, respectively. Mechanistically, MH arrested cell growth in the G0/G1 and G2/M phases of the cell cycle by inhibiting cyclin-dependent kinase 4/6 (CDK4/6) and cell division control 2 (CDC2) and induced apoptosis through the downregulation of B-cell leukemia/lymphoma 2 (BCL2) and B-cell lymphoma-extra large (BCL-XL). The apoptotic induction capacity of MH can also be attributed to its ability to inhibit pro-oncogenic markers, including mesenchymal–epithelial transition factor receptor (MET), phosphorylated protein kinase B (p-AKT), phosphorylated mammalian target of rapamycin (p-mTOR), survivin, rat sarcoma viral oncogene (RAS), myelocytomatosis oncogene (cMYC), and nuclear factor kappa-light-chain-enhancer of activated B cells (NF-κB) levels. In vivo, MH (25 mg/kg b. wt.) significantly (p < 0.001) inhibited the growth of A549 lung cancer orthotopic xenografts in NOD Scid mice by 70%. Conclusions: Our study provides new mechanistic insights into MH’s therapeutic potential against NSCLC. Full article
(This article belongs to the Special Issue Natural Compounds in Cancers)
Show Figures

Figure 1

16 pages, 1493 KB  
Article
Development and Validation of a New Eco-Friendly HPLC-PDA Bioanalytical Method for Studying Pharmacokinetics of Seliciclib
by Reem M. Abuhejail, Nourah Z. Alzoman and Ibrahim A. Darwish
Medicina 2024, 60(10), 1686; https://doi.org/10.3390/medicina60101686 - 14 Oct 2024
Viewed by 2122
Abstract
Background and Objectives: Seliciclib (SEL) is the first selective, orally bioavailable potential drug containing cyclin-dependent kinase inhibitors. Preclinical studies showed antitumor activity in a broad range of human tumor xenografts, neurodegenerative diseases, renal dysfunctions, viral infections, and chronic inflammatory disorders. To support the [...] Read more.
Background and Objectives: Seliciclib (SEL) is the first selective, orally bioavailable potential drug containing cyclin-dependent kinase inhibitors. Preclinical studies showed antitumor activity in a broad range of human tumor xenografts, neurodegenerative diseases, renal dysfunctions, viral infections, and chronic inflammatory disorders. To support the pharmacokinetics and aid in therapeutic monitoring of SEL following its administration for therapy, an efficient analytical tool capable of quantifying the concentrations of SEL in blood plasma is needed. In the literature, there is no existing method for quantifying SEL in plasma samples. This study introduces the first HPLC method with a photodiode array (PDA) detector for the quantitation of SEL in plasma. Materials and Methods: The chromatographic resolution of SEL and linifanib as an internal standard (IS) was achieved on Zorbax Eclipse Plus C18 HPLC column (150 mm length × 4.6 mm internal diameter, 5 µm particle size), with a mobile phase composed of acetonitrile–ammonium acetate, pH 5 (50:50, v/v) at a flow rate of 1.0 mL min−1. Both SEL and IS were detected by PDA at 230 nm. The method was validated according to the ICH guidelines for bioanalytical method validation. Results: The method exhibited linearity in concentrations ranging from 50 to 1000 ng mL−1, with a limit of quantitation of 66.1 ng mL−1. All remaining validation parameters satisfied the ICH validation criteria. The environmental sustainability of the method was verified using three extensive tools. The proposed HPLC-PDA method was effectively utilized to study the pharmacokinetics of SEL in rats after a single oral administration of 25 mg/kg. Conclusions: The proposed method stands as a valuable tool for studying SELs for pharmacokinetics in humans. It aids in achieving the targeted therapeutic advantages and safety of treatment with SEL by optimizing the SEL dosage and dosing schedule. Full article
(This article belongs to the Section Pharmacology)
Show Figures

Figure 1

24 pages, 8232 KB  
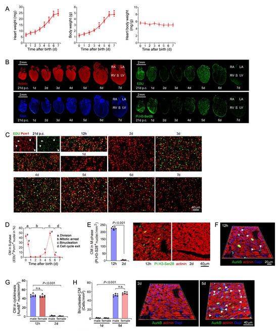
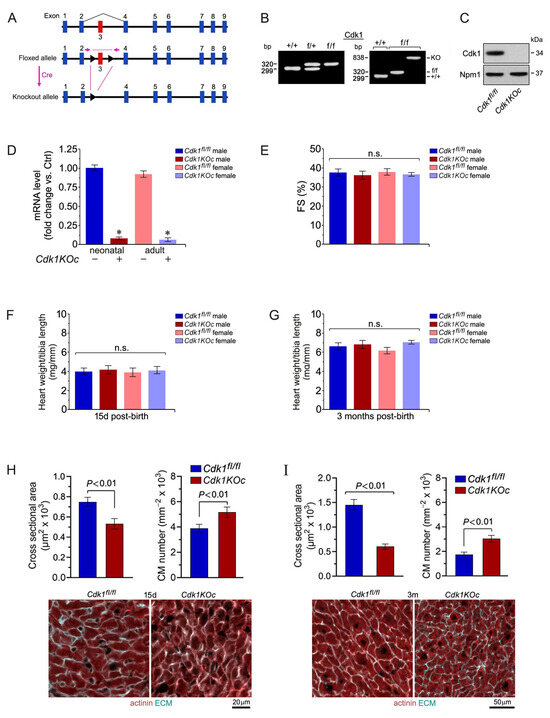
Article
Cdk1 Deficiency Extends the Postnatal Window of Cardiomyocyte Proliferation and Restores Cardiac Function after Myocardial Infarction
by Donya Mahiny, Ludger Hauck, Benny Premsingh, Daniela Grothe and Filio Billia
Int. J. Mol. Sci. 2024, 25(19), 10824; https://doi.org/10.3390/ijms251910824 - 9 Oct 2024
Cited by 3 | Viewed by 2033
Abstract
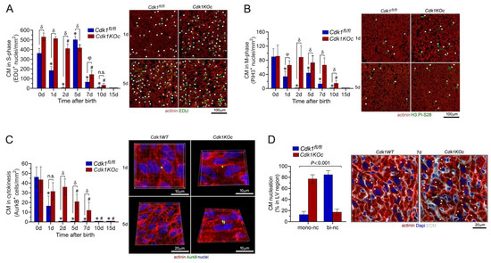
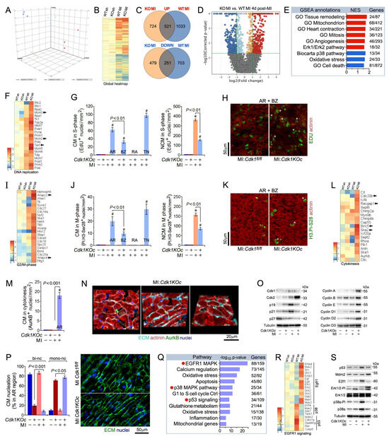
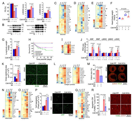
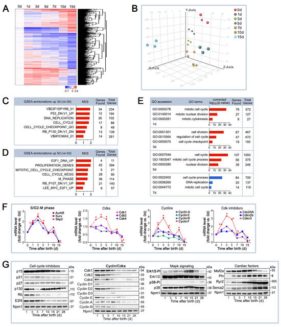
Cyclin-dependent kinase 1 (Cdk1) is a master regulator of the G2-M transition between DNA replication and cell division. This study investigates the regulation of cardiomyocyte (CM) proliferation during the early neonatal period and following ischemic injury in adult mice. We analyzed [...] Read more.
Cyclin-dependent kinase 1 (Cdk1) is a master regulator of the G2-M transition between DNA replication and cell division. This study investigates the regulation of cardiomyocyte (CM) proliferation during the early neonatal period and following ischemic injury in adult mice. We analyzed cell cycle dynamics with the assessment of DNA synthesis, and cytokinesis in murine hearts during the first 15 days after birth. A distinct proliferative block was observed at 1 day, followed by a second wave of DNA synthesis at 4 days, leading to CM binucleation (CMBN) by day 5. Genome-wide mRNA profiling revealed the differential expression of cell cycle regulatory genes during this period, with a downregulation of factors involved in cell division and mitosis. The loss of Cdk1 impaired CMBN but extended the neonatal CM proliferation window until day 10 post-birth. In adult hearts, the cardiac-specific ablation of Cdk1 triggered CM proliferation post-myocardial-infarction (MI) in specific zones, driven by the activation of EGFR1 signaling and suppression of the anti-proliferative p38 and p53 signaling. This was accompanied by restoration of fractional shortening, mitochondrial function, and decreased reactive oxygen species. Additionally, cardiac hypertrophy was mitigated, and survival rates post-MI were increased in Cdk1-knockout mice. These findings reveal a novel role of Cdk1 in regulating cell cycle exit and re-entry in differentiated CMs and offer insights into potential strategies for cardiac repair. Full article
(This article belongs to the Section Molecular Pathology, Diagnostics, and Therapeutics)
Show Figures

Figure 1

25 pages, 703 KB  
Article
Real-World Data with CDK4/6 Inhibitors—A Single Center Experience from Croatia
by Iva Skocilic, Marin Golcic, Anamarija Bukovica Petrc, Maja Kolak, Doris Kolovrat, Sanja Ropac, Jasna Marusic, Renata Dobrila-Dintinjana, Ivona Badovinac, Ani Mihaljevic Ferari and Ivana Mikolasevic
J. Pers. Med. 2024, 14(9), 895; https://doi.org/10.3390/jpm14090895 - 23 Aug 2024
Cited by 2 | Viewed by 1705
Abstract
Background: There are limited real-world data (RWD) regarding the use of cyclin-dependent kinase (CDK) 4/6 inhibitors in western Balkan. The aim of our study was thus to analyze factors influencing progression-free survival (PFS) and overall survival (OS), along with the differences in adverse [...] Read more.
Background: There are limited real-world data (RWD) regarding the use of cyclin-dependent kinase (CDK) 4/6 inhibitors in western Balkan. The aim of our study was thus to analyze factors influencing progression-free survival (PFS) and overall survival (OS), along with the differences in adverse effects of CDK 4/6 therapy in a tertiary healthcare center in Croatia. Methods: We evaluated medical and demographic data for 163 consecutive patients with metastatic breast cancer treated with CDK4/6 inhibitors for at least one month, from October 2018, after the drug became available in Croatia. Eligible patients in our study were those patients who were treated with palbociclib, ribociclib, or abemaciclib. Results: The median PFS of CDK4/6 inhibitors treatment was 2.2 years (95% CI 1.8–3.3), with the longest ongoing treatment for 5.4 years. Treatment with CDK4/6 inhibitors in the first line was associated with a longer PFS compared to the second line or beyond (HR 0.50, 95% CI 0.3–0.9), and patients without liver metastasis exhibited longer survival compared to patients with liver metastasis (HR 0.46, 95% CI 0.2–0.8) (both p < 0.05). Regarding the choice of CDK4/6 inhibitors, ribociclib exhibited longer PFS compared to palbociclib (HR 0.49, 95% CI 0.29–0.82) (p = 0.0032), although the effect was not statistically significant when separating patients who were treated with CDK4/6 inhibitors in the first-line (HR 0.59, 95% CI 0.29–1.2), or second- or later-line therapy (0.49, 95% CI 0.15–1.55); the trend was present in both lines, however. The presence of liver metastasis (p = 0.04), initial luminal A grade (p = 0.039), and time to metastasis up to 5 years from the initial cancer (p = 0.002) were the only factors that remained statistically significant for PFS in multivariate analysis. Median OS since the diagnosis of metastatic disease was 4.5 years (95% CI 3.9–6.3), median OS since the start of CDK4/6 inhibitors treatment was 3.7 years (95% CI 3.4–4.4), while median OS from initial cancer diagnosis was 15.8 years (95% CI 13.8–18.3). There was no difference in OS based on the choice of CDK4/6 inhibitor (p = 0.44) or the adjuvant hormonal therapy (p = 0.12), although a nonsignificant trend for better OS with ribociclib was present for both regardless of whether it was in first- or second/later-line therapies (p > 0.05). In a multivariate analysis, only the presence of liver metastasis (p = 0.0003) and time to metastasis under 5 years from primary breast cancer (p = 0.03) were associated with a worse OS. Conclusions: Our study provides the RWD with the use of CDK4/6 inhibitors in the treatment of metastatic HR+/HER2− breast cancer. To our best knowledge, there are limited RWD regarding CDK 4/6 inhibitors use in western Balkan; thus, our study provides valuable data from everyday clinical practice for this region of Europe, bridging the gap between randomized clinical trials and clinical reality in western Balkan. Full article
(This article belongs to the Section Personalized Therapy and Drug Delivery)
Show Figures

Figure 1

22 pages, 4975 KB  
Article
Bacterial Production of CDKL5 Catalytic Domain: Insights in Aggregation, Internal Translation and Phosphorylation Patterns
by Andrea Colarusso, Concetta Lauro, Luisa Canè, Flora Cozzolino and Maria Luisa Tutino
Int. J. Mol. Sci. 2024, 25(16), 8891; https://doi.org/10.3390/ijms25168891 - 15 Aug 2024
Cited by 1 | Viewed by 1535
Abstract
Cyclin-dependent kinase-like 5 (CDKL5) is a serine/threonine protein kinase involved in human brain development and functioning. Mutations in CDKL5, especially in its catalytic domain, cause a severe developmental condition named CDKL5 deficiency disorder. Nevertheless, molecular studies investigating the structural consequences of such mutations [...] Read more.
Cyclin-dependent kinase-like 5 (CDKL5) is a serine/threonine protein kinase involved in human brain development and functioning. Mutations in CDKL5, especially in its catalytic domain, cause a severe developmental condition named CDKL5 deficiency disorder. Nevertheless, molecular studies investigating the structural consequences of such mutations are still missing. The CDKL5 catalytic domain harbors different sites of post-translational modification, such as phosphorylations, but their role in catalytic activity, protein folding, and stability has not been entirely investigated. With this work, we describe the expression pattern of the CDKL5 catalytic domain in Escherichia coli demonstrating that it predominantly aggregates. However, the use of solubility tags, the lowering of the expression temperature, the manual codon optimization to overcome an internal translational start, and the incubation of the protein with K+ and MgATP allow the collection of a soluble catalytically active kinase. Interestingly, the resulting protein exhibits hypophosphorylation compared to its eukaryotic counterpart, proving that bacteria are a useful tool to achieve almost unmodified CDKL5. Posing questions about the CDKL5 autoactivation mechanism and the determinants for its stability, this research provides a valuable platform for comparative biophysical studies between bacterial and eukaryotic-expressed proteins, contributing to our understanding of neurodevelopmental disorders associated with CDKL5 dysfunction. Full article
(This article belongs to the Special Issue CDKL5 Deficiency Disorders: From Molecular Mechanisms to Therapeutics)
Show Figures

Figure 1

Back to TopTop