Sign in to use this feature.

Years

Between: -

Subjects

remove_circle_outline
remove_circle_outline
remove_circle_outline
remove_circle_outline

Journals

Article Types

Countries / Regions

Search Results (53)

Search Parameters:
Keywords = CTRP13

Order results
Result details
Results per page
Select all
Export citation of selected articles as:
15 pages, 8482 KB  
Article
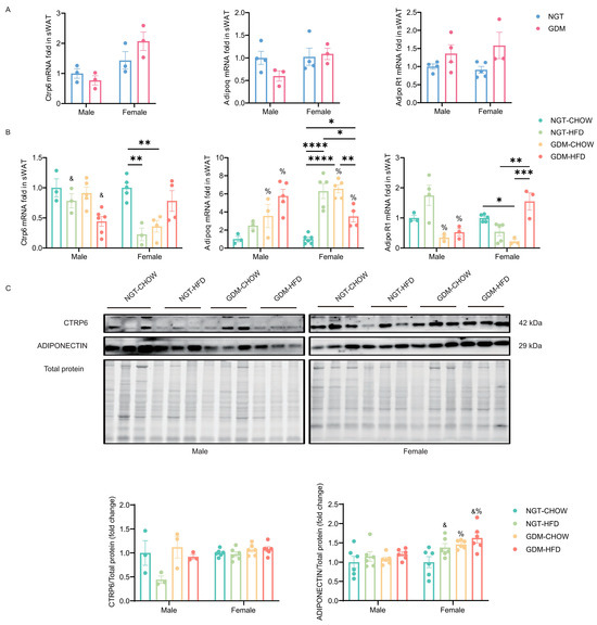
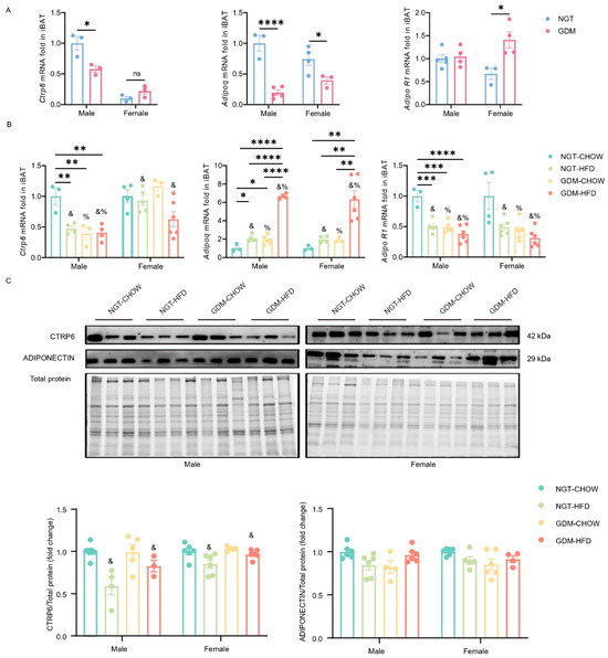
Maternal Gestational Diabetes Mellitus Modulates Adipose Tissue Remodeling and CTRP6 Expression in a Depot- and Sex-Specific Manner in Mouse Offspring
by Xiaojing Wei, Jianan Jiang, Weijie Feng, Yutian Tan, Chao Sun, Jun Liu, Zhao Yang, Guiying Yang and Xiao Luo
Biomedicines 2026, 14(1), 224; https://doi.org/10.3390/biomedicines14010224 - 20 Jan 2026
Viewed by 139
Abstract
Objective: This study aimed to explore how maternal gestational diabetes mellitus (GDM) affects adipose tissue remodeling and the expression of C1q/TNF-related protein 6 (CTRP6) in offspring, with a focus on sex- and depot-specific differences. Methods: A GDM mouse model was established by feeding [...] Read more.
Objective: This study aimed to explore how maternal gestational diabetes mellitus (GDM) affects adipose tissue remodeling and the expression of C1q/TNF-related protein 6 (CTRP6) in offspring, with a focus on sex- and depot-specific differences. Methods: A GDM mouse model was established by feeding female C57BL/6J mice a high-fat diet (HFD) before and during pregnancy. Offspring were weaned onto standard chow or an HFD until 9 weeks of age. Metabolic phenotypes, adipose tissue morphology, and CTRP6 expression were assessed at weaning and adulthood. Results: GDM offspring exhibited increased adiposity and impaired glucose tolerance at weaning, with these effects persisting into adulthood in males. Maternal GDM reduced plasma CTRP6 levels in both sexes at weaning, but in adulthood, male GDM offspring maintained lower circulating CTRP6, while females on the chow diet showed elevated levels. Tissue-specific analysis revealed decreased CTRP6 expression in male interscapular brown adipose tissue (iBAT) and female visceral white adipose tissue (vWAT), accompanied by depot- and sex-specific changes in adiponectin signaling. Conclusions: Maternal GDM programs offspring’s metabolic phenotype and adipose tissue CTRP6 expression in a sex- and depot-specific manner, suggesting CTRP6 may serve as an early, sex-biased indicator of the intergenerational transmission of metabolic disease risk. Full article
(This article belongs to the Section Endocrinology and Metabolism Research)
Show Figures

Graphical abstract

16 pages, 3581 KB  
Review
CTRP6 in Cancer: Mechanistic Insights and Therapeutic Potential
by Muhammad Zubair Mehboob and Xia Lei
Cancers 2025, 17(21), 3409; https://doi.org/10.3390/cancers17213409 - 23 Oct 2025
Viewed by 711
Abstract
C1q/TNF-related protein 6 (CTRP6) is emerging as a critical regulator of cancer biology with direct implications for clinical outcomes. Across a wide spectrum of malignancies, CTRP6 plays a central role in coordinating key oncogenic processes and linking metabolic, inflammatory, and signaling pathways that [...] Read more.
C1q/TNF-related protein 6 (CTRP6) is emerging as a critical regulator of cancer biology with direct implications for clinical outcomes. Across a wide spectrum of malignancies, CTRP6 plays a central role in coordinating key oncogenic processes and linking metabolic, inflammatory, and signaling pathways that drive tumor progression. While CTRP6 generally promotes oncogenic behavior in cancers such as hepatocellular carcinoma, lung cancer, and clear cell renal cell carcinoma, conflicting findings have been reported in gastric cancer and oral or head and neck squamous cell carcinoma, where its tumor-promoting versus tumor-suppressive roles remain unresolved. CTRP6 has been shown to modulate fundamental processes including angiogenesis, ferroptosis, proliferation, apoptosis, migration, invasion, and inflammation. These effects are primarily mediated through activation of the PI3K/AKT and MEK/ERK signaling pathways, which are central to tumor growth, metastasis, and therapeutic resistance. Beyond its mechanistic roles, CTRP6 demonstrates potential as a diagnostic and prognostic biomarker, with altered expression patterns linked to cancer initiation, progression, and patient survival. Inhibition of CTRP6 in preclinical models enhances ferroptotic cell death and suppresses tumor progression, highlighting its promise as a therapeutic target. By consolidating current evidence from multiple cancer models, this review provides a comprehensive overview of CTRP6’s contributions to oncogenesis and underscores its dual potential as both a biomarker and a therapeutic target. Advancing a deeper understanding of CTRP6 in specific tumor contexts will be critical for unlocking its clinical utility and may open new opportunities to improve diagnosis, optimize therapeutic strategies, and ultimately enhance patient outcomes. Full article
(This article belongs to the Section Molecular Cancer Biology)
Show Figures

Figure 1

20 pages, 4025 KB  
Article
Deciphering Nicotine-Driven Oncogenesis in Head and Neck Cancer: Integrative Transcriptomics and Drug Repurposing Insights
by Guo-Rung You, Daniel Yu Chang, Hung-Han Huang, Yin-Ju Chen, Joseph T. Chang and Ann-Joy Cheng
Cancers 2025, 17(9), 1430; https://doi.org/10.3390/cancers17091430 - 24 Apr 2025
Viewed by 2101
Abstract
Background: Chronic nicotine exposure drives head and neck cancer (HNC) progression, yet its molecular mechanisms remain underexplored. This study examines nicotine-induced transcriptomic changes and potential therapies via drug repurposing. Methods: HNC cell lines (OECM1, SAS, and CGHNC9) were exposed to an [...] Read more.
Background: Chronic nicotine exposure drives head and neck cancer (HNC) progression, yet its molecular mechanisms remain underexplored. This study examines nicotine-induced transcriptomic changes and potential therapies via drug repurposing. Methods: HNC cell lines (OECM1, SAS, and CGHNC9) were exposed to an IC30 nicotine dose for three months to model chronic exposure in habitual smokers. Transcriptomic profiling of these sublines was integrated with TCGA-HNSC patient data. Differentially expressed genes (DEGs) underwent functional pathway enrichment analysis. Drug repurposing was conducted using gene–drug correlation analysis across GDSC, CTRP, and PRISM databases. Results: Transcriptomic analysis identified 1223 DEGs in nicotine-exposed HNC cells, and integration with TCGA-HNSC data defined a Nic-HNC gene set of 168 genes: 149 oncogenes and 19 tumor suppressors, with 36 oncogenes overexpressed in heavy smokers. Pathway analysis revealed the upregulation of oncogenic signaling, such as PI3K-AKT, alongside the suppression of immune regulation and metabolic reprogramming. Drug repurposing identified five compounds—AZD1332, JAK-8517, NU7441, BRD-K30748066, and neopeltolide—with the first two exhibiting the strongest inverse correlations with nicotine-induced oncogenes in heavy smokers, highlighting their potential as targeted therapies for tobacco-associated HNC. Conclusions: This study comprehensively characterizes nicotine-driven molecular dysregulation in HNC and proposes AZD1332 and JAK-8517 as promising therapeutic candidates through drug repurposing. These insights advance our understanding of nicotine’s oncogenic role and provide a foundation for translational research to develop targeted interventions for tobacco-associated HNC. Full article
(This article belongs to the Special Issue Advances in Drug Repurposing to Overcome Cancers)
Show Figures

Figure 1

29 pages, 9411 KB  
Article
Migrasome Marker Epidermal Growth Factor Domain-Specific O-GlcNAc Transferase: Pan-Cancer Angiogenesis Biomarker and the Potential Role of circ_0058189/miR-130a-3p/EOGT Axis in Hepatocellular Carcinoma Progression and Sorafenib Resistance
by Zhe Yu, Jing Luo, Wen An, Herui Wei, Mengqi Li, Lingling He, Fan Xiao and Hongshan Wei
Biomedicines 2025, 13(4), 773; https://doi.org/10.3390/biomedicines13040773 - 22 Mar 2025
Cited by 4 | Viewed by 1896
Abstract
Background: The EGF domain-specific O-GlcNAc transferase (EOGT), a migrasome marker, plays emerging roles in cancer biology through O-GlcNAcylation modifications, yet its pan-cancer functions and therapeutic implications remain underexplored. This study aimed to systematically characterize EOGT’s oncogenic mechanisms across malignancies, with particular focus [...] Read more.
Background: The EGF domain-specific O-GlcNAc transferase (EOGT), a migrasome marker, plays emerging roles in cancer biology through O-GlcNAcylation modifications, yet its pan-cancer functions and therapeutic implications remain underexplored. This study aimed to systematically characterize EOGT’s oncogenic mechanisms across malignancies, with particular focus on hepatocellular carcinoma (HCC) progression and sorafenib resistance. Methods: Multi-omics analysis integrated TCGA/GTEx data from 33 cancer types with spatial/single-cell transcriptomics and 10 HCC cohorts. Functional validation employed Huh7 cell models with EOGT modulation, RNA sequencing, and ceRNA network construction. Drug sensitivity analysis leveraged GDSC/CTRP/PRISM databases, while immune microenvironment assessment utilized ESTIMATE/TIMER algorithms. Results: EOGT showed cancer-specific dysregulation, marked by significant upregulation in HCC correlating with advanced stages and poor survival. Pan-cancer analysis revealed EOGT’s association with genomic instability, tumor stemness, and angiogenesis. Experimental validation demonstrated EOGT’s promotion of HCC proliferation and migration. A novel exosomal circ_0058189/miR-130a-3p/EOGT axis was identified, showing that circ_0058189 was upregulated in HCC tissues, plasma samples and exosomes of sorafenib-resistant cells. Conclusion: This study establishes EOGT as a pan-cancer angiogenesis biomarker, while elucidating its role in therapeutic resistance via exosomal circRNA-mediated regulation, providing mechanistic insights for targeted intervention strategies. Full article
(This article belongs to the Special Issue Mechanisms and Therapeutic Approaches for Hepatocellular Carcinoma)
Show Figures

Figure 1

17 pages, 5006 KB  
Article
Red Algae Alters Expression of Inflammatory Pathways in an Osteoarthritis In Vitro Co-Culture
by Shane M. Heffernan, Mark Waldron, Kirsty Meldrum, Stephen J. Evans and Gillian E. Conway
Pharmaceuticals 2025, 18(3), 315; https://doi.org/10.3390/ph18030315 - 24 Feb 2025
Viewed by 1311
Abstract
Background/Objectives: Osteoarthritis (OA) is one of the most prevalent chronic conditions and significantly contributes to local and global disease burden. Common pharmaceuticals that are used to treat OA cause significant side effects, thus non-pharmaceutical bioactive alternatives have been developed that can impact OA [...] Read more.
Background/Objectives: Osteoarthritis (OA) is one of the most prevalent chronic conditions and significantly contributes to local and global disease burden. Common pharmaceuticals that are used to treat OA cause significant side effects, thus non-pharmaceutical bioactive alternatives have been developed that can impact OA symptoms without severe side-effects. One such alternative is the Red Algae Lithothamnion species (Litho). However, there is little mechanistic knowledge of its potential to effect OA gene expression, and a human in vitro model using commercially available cell lines to test its effectiveness has yet to be developed. Methods: Human osteoblast (hFOB 1.19. CRL-11372) and chondrocyte (C28/I2) cell lines were co-cultured indirectly using transwells. IL1-β was used to induce an inflammatory state and gene expression profiles following treatment were the primary outcome. Conclusions: Results indicated that the model was physiologically relevant, remained viable over at least seven days, untreated or following induction of an inflammatory state while maintaining hFOB 1.19. and C28/I2 cell phenotypic characteristics. Following treatment, Litho reduced the expression of inflammatory and pain associated genes, most notably IL-1β, IL-6, PTGS2 (COX-2) and C1qTNF2 (CTRP2). Confirmatory analysis with droplet digital PCR (ddPCR) revealed that Il-1β induced a significant reduction in C1qTNF2 at 7 days which was ameliorated with Litho treatment. These data present a novel and replicable co-culture model of inflammatory OA that can be used to investigate bioactive nutraceuticals. For the first time, this model demonstrated a reduction in C1qTNF2 expression that was mitigated by Red Algae Lithothamnion species. Full article
(This article belongs to the Section Natural Products)
Show Figures

Figure 1

12 pages, 1188 KB  
Article
Diagnostic Potential of CTRP5 and Chemerin for Coronary Artery Disease: A Study by Coronary Computed Tomography Angiography
by Taha Okan, Cihan Altın, Caner Topaloglu, Mehmet Doruk and Mehmet Birhan Yılmaz
Diagnostics 2025, 15(2), 206; https://doi.org/10.3390/diagnostics15020206 - 17 Jan 2025
Viewed by 1182
Abstract
Background/Objectives: As an endocrine organ, adipose tissue produces adipokines that influence coronary artery disease (CAD). The objective of this study was to assess the potential value of CTRP5 and chemerin in differentiating coronary computed tomography angiography (CCTA)-confirmed coronary artery disease (CAD) versus [...] Read more.
Background/Objectives: As an endocrine organ, adipose tissue produces adipokines that influence coronary artery disease (CAD). The objective of this study was to assess the potential value of CTRP5 and chemerin in differentiating coronary computed tomography angiography (CCTA)-confirmed coronary artery disease (CAD) versus non-CAD. Secondarily, within the CCTA-confirmed CAD group, the aim was to investigate the relationship between the severity and extent of CAD, as determined by coronary artery calcium score (CACS), and the levels of CTRP5 and chemerin. Methods: Consecutive individuals with chest pain underwent CCTA to evaluate coronary artery anatomy and were divided into two groups. The CCTA-confirmed CAD group included patients with any atherosclerotic plaque (soft, mixed, or calcified) regardless of calcification, while the non-CAD group consisted of individuals without plaques on CCTA, with zero CACS, and without ischemia on stress ECG. Secondarily, in the CCTA-confirmed CAD group, the severity and extent of CAD were evaluated using CACS. Blood samples were collected and stored at −80 °C for analysis of CTRP5 and chemerin levels via ELISA. Results: Serum CTRP5 and chemerin levels were significantly higher in the CAD group compared to the non-CAD group (221.83 ± 103.81 vs. 149.35 ± 50.99 ng/mL, p = 0.003 and 105.02 ± 35.62 vs. 86.07 ± 19.47 ng/mL, p = 0.005, respectively). Receiver operating characteristic (ROC) analysis showed that a CTRP5 cutoff of 172.30 ng/mL had 70% sensitivity and 73% specificity for identifying CAD, while a chemerin cutoff of 90.46 ng/mL had 61% sensitivity and 62% specificity. A strong positive correlation was observed between CTRP5 and chemerin, but neither adipokine showed a correlation with the Agatston score, a measure of CAD severity and extent, nor with coronary artery stenosis as determined by CCTA. Conclusions: CTRP5 and chemerin were significantly elevated in the CCTA-confirmed CAD group compared to the non-CAD group, with CTRP5 showing greater sensitivity and specificity. However, neither adipokine was linked to CAD severity and extent, differing from findings based on invasive coronary angiography (ICA). CTRP5 may serve as a promising “all-or-none biomarker” for CAD presence. Full article
(This article belongs to the Special Issue Advances in the Diagnosis and Management of Cardiovascular Diseases)
Show Figures

Figure 1

25 pages, 15906 KB  
Article
MPCD Index for Hepatocellular Carcinoma Patients Based on Mitochondrial Function and Cell Death Patterns
by Longxing Wang, Zhiming Zhao, Kunxian Shu and Mingyue Ma
Int. J. Mol. Sci. 2025, 26(1), 118; https://doi.org/10.3390/ijms26010118 - 26 Dec 2024
Cited by 2 | Viewed by 2214
Abstract
Hepatocellular carcinoma (HCC) is a highly heterogeneous cancer with a poor prognosis. During the development of cancer cells, mitochondria influence various cell death patterns by regulating metabolic pathways such as oxidative phosphorylation. However, the relationship between mitochondrial function and cell death patterns in [...] Read more.
Hepatocellular carcinoma (HCC) is a highly heterogeneous cancer with a poor prognosis. During the development of cancer cells, mitochondria influence various cell death patterns by regulating metabolic pathways such as oxidative phosphorylation. However, the relationship between mitochondrial function and cell death patterns in HCC remains unclear. In this study, we used a comprehensive machine learning framework to construct a mitochondrial functional activity-associated programmed cell death index (MPCDI) based on scRNA-seq and RNA-seq data from TCGA, GEO, and ICGC datasets. The index signature was used to classify HCC patients, and studied the multi-omics features, immune microenvironment, and drug sensitivity of the subtypes. Finally, we constructed the MPCDI signature consisting of four genes (S100A9, FYN, LGALS3, and HMOX1), which was one of the independent risk factors for the prognosis of HCC patients. The HCC patients were divided into high- and low-MPCDI groups, and the immune status was different between the two groups. Patients with a high MPCDI had higher TIDE scores and poorer responses to immunotherapy, suggesting that high-MPCDI patients might not be suitable for immunotherapy. By analyzing the drug sensitivity data of CTRP, GDSC, and PRISM databases, it was found that staurosporine has potential therapeutic significance for patients with a high MPCDI. In summary, based on the characteristics of mitochondria function and PCD patterns, we used single-cell and transcriptome data to identify four genes and construct the MPCDI signature, which provided new perspectives and directions for the clinical diagnosis and personalized treatment of HCC patients. Full article
(This article belongs to the Special Issue Mitochondrial Function in Health and Disease, 3rd Edition)
Show Figures

Graphical abstract

22 pages, 27479 KB  
Article
CTRP13-Mediated Effects on Endothelial Cell Function and Their Potential Role in Obesity
by Muhammad Aslam, Ling Li, Sina Nürnberger, Bernd Niemann and Susanne Rohrbach
Cells 2024, 13(15), 1291; https://doi.org/10.3390/cells13151291 - 31 Jul 2024
Viewed by 2061
Abstract
Background: Obesity, a major component of cardiometabolic syndrome, contributes to the imbalance between pro- and anti-atherosclerotic factors via dysregulation of adipocytokine secretion. Among these adipocytokines, the C1q/TNF-related proteins (CTRPs) play a role in the modulation of atherosclerosis development and progression. Here, we investigated [...] Read more.
Background: Obesity, a major component of cardiometabolic syndrome, contributes to the imbalance between pro- and anti-atherosclerotic factors via dysregulation of adipocytokine secretion. Among these adipocytokines, the C1q/TNF-related proteins (CTRPs) play a role in the modulation of atherosclerosis development and progression. Here, we investigated the vascular effects of CTRP13. Results: CTRP13 is not only expressed in adipose tissue but also in vessels/endothelial cells (ECs) of mice, rats, and humans. Obese individuals (mice, rats, and humans) showed higher vascular CTRP13 expression. Human Umbilical Vein Endothelial Cells (HUVECs), cultured in the presence of serum from obese mice, mimicked this obesity-associated effect on CTRP13 protein expression. Similarly, high glucose conditions and TNF-alpha, but not insulin, resulted in a strong increase in CTRP13 in these cells. Recombinant CTRP13 induced a reduction in EC proliferation via AMPK. In addition, CTRP13 reduced cell cycle progression and increased p53 phosphorylation and p21 protein expression, but reduced Rb phosphorylation, with the effects largely depending on alpha-2 AMPK as suggested by adenoviral overexpression of dominant-negative (DN) or wild-type (WT) alpha 1/alpha 2 AMPK. Conclusion: The present study demonstrates that CTRP13 expression is induced in ECs under diabetic conditions and that CTRP13 possesses significant vaso-modulatory properties which may have an impact on vascular disease progression in patients. Full article
Show Figures

Figure 1

14 pages, 3508 KB  
Article
Characterizing the Dynamic Expression of C1q/TNF-α-Related Protein 6 (CTRP6) during Pregnancy in Humans and Mice with Gestational Diabetes Mellitus
by Jianan Jiang, Shuangyu Wei, Miao Chen, Yutian Tan, Zhao Yang, Guiying Yang, Weijie Feng, Zhen Han, Xiaojing Wei and Xiao Luo
Biomedicines 2024, 12(5), 1128; https://doi.org/10.3390/biomedicines12051128 - 19 May 2024
Cited by 2 | Viewed by 2058
Abstract
Aim: C1q/TNF-related protein 6 (CTRP6) is a novel adipokine involved in insulin resistance. Thus, we aim to investigate the expression profile of CTRP6 in the plasma, adipose tissue and placenta of GDM patients and mice. Methods: Chinese Han pregnant women (GDM n = [...] Read more.
Aim: C1q/TNF-related protein 6 (CTRP6) is a novel adipokine involved in insulin resistance. Thus, we aim to investigate the expression profile of CTRP6 in the plasma, adipose tissue and placenta of GDM patients and mice. Methods: Chinese Han pregnant women (GDM n = 9, control n = 10) with a scheduled caesarean section delivery were recruited. A number of high-fat diet (HFD) induced-pregnancy C57BL/6 mice were chosen as an animal model of GDM. Circulating levels of CTRP6 and adiponectin were examined by ELISA. CTRP6 expression in adipose tissue and placenta were detected by real-time qPCR and WB. Result: Plasma CTRP6 levels were decreased during the first and second trimesters in mice, as well as the second and third trimesters in patients, while they were increased at delivery in GDM patients and mice. Plasma CTRP6 levels were significantly correlated with WBC, systolic pressure, diastolic pressure and fasting blood glucose. Moreover, CTRP6 mRNA expression in the subcutaneous (sWAT) and omental white adipose tissue (oWAT), as well as in the placenta, was significantly higher in GDM human patients at cesarean delivery. Furthermore, the mRNA expression of Ctrp6 was increased in the sWAT and visceral WAT (vWAT), whilst decreased in the interscapular brown adipose tissue (iBAT), of GDM mice at cesarean delivery. Conclusion: Dynamically expressed CTRP6 may be served as a candidate target for treatment of GDM. Full article
(This article belongs to the Section Endocrinology and Metabolism Research)
Show Figures

Figure 1

22 pages, 3140 KB  
Article
Myokines Produced by Cultured Bovine Satellite Cells Harvested from 3- and 11-Month-Old Angus Steers
by Katie A. Shira, Brenda M. Murdoch, Kara J. Thornton, Caleb C. Reichhardt, Gabrielle M. Becker, Gwinyai E. Chibisa and Gordon K. Murdoch
Animals 2024, 14(5), 709; https://doi.org/10.3390/ani14050709 - 24 Feb 2024
Cited by 1 | Viewed by 1962
Abstract
The myokines interleukin 6 (IL-6), interleukin 15 (IL-15), myonectin (CTRP15), fibronectin type III domain containing protein 5/irisin (FNDC5), and brain-derived neurotrophic factor (BDNF) are associated with skeletal muscle cell proliferation, differentiation, and muscle hypertrophy in biomedical model species. This study evaluated whether these [...] Read more.
The myokines interleukin 6 (IL-6), interleukin 15 (IL-15), myonectin (CTRP15), fibronectin type III domain containing protein 5/irisin (FNDC5), and brain-derived neurotrophic factor (BDNF) are associated with skeletal muscle cell proliferation, differentiation, and muscle hypertrophy in biomedical model species. This study evaluated whether these myokines are produced by cultured bovine satellite cells (BSCs) harvested from 3- and 11-month-old commercial black Angus steers and if the expression and secretion of these targets change across 0, 12, 24, and 48 h in vitro. IL-6, IL-15, FNDC5, and BDNF expression were greater (p ≤ 0.05) in the differentiated vs. undifferentiated BSCs at 0, 12, 24, and 48 h. CTRP15 expression was greater (p ≤ 0.03) in the undifferentiated vs. differentiated BSCs at 24 and 48 h. IL-6 and CTRP15 protein from culture media were greater (p ≤ 0.04) in undifferentiated vs. differentiated BSCs at 0, 12, 24, and 48 h. BDNF protein was greater in the media of differentiated vs. undifferentiated BSCs at 0, 12, 24, and 48 h. IL-6, 1L-15, FNDC5, and BDNF are expressed in association with BSC differentiation, and CTRP15 appears to be expressed in association with BSC proliferation. This study also confirms IL-6, IL-15, CTRP15, and BDNF proteins present in media collected from primary cultures of BSCs. Full article
(This article belongs to the Section Cattle)
Show Figures

Figure 1

16 pages, 4625 KB  
Article
Integrative Multi-Omics Analysis Identifies Transmembrane p24 Trafficking Protein 1 (TMED1) as a Potential Prognostic Marker in Colorectal Cancer
by Xin Guo, Wei Zhou, Jinmei Jin, Jiayi Lin, Weidong Zhang, Lijun Zhang and Xin Luan
Biology 2024, 13(2), 83; https://doi.org/10.3390/biology13020083 - 29 Jan 2024
Cited by 2 | Viewed by 4148
Abstract
Several TMED protein family members are overexpressed in malignant tumors and associated with tumor progression. TMED1 belongs to the TMED protein family and is involved in protein vesicular trafficking. However, the expression level and biological role of TMED1 in colorectal cancer (CRC) have [...] Read more.
Several TMED protein family members are overexpressed in malignant tumors and associated with tumor progression. TMED1 belongs to the TMED protein family and is involved in protein vesicular trafficking. However, the expression level and biological role of TMED1 in colorectal cancer (CRC) have yet to be fully elucidated. In this study, the integration of patient survival and multi-omics data (immunohistochemical staining, transcriptomics, and proteomics) revealed that the highly expressed TMED1 was related to the poor prognosis in CRC. Crystal violet staining indicated the cell growth was reduced after knocking down TMED1. Moreover, the flow cytometry results showed that TMED1 knockdown could increase cell apoptosis. The expression of TMED1 was positively correlated with other TMED family members (TMED2, TMED4, TMED9, and TMED10) in CRC, and the protein–protein interaction network suggested its potential impact on immune regulation. Furthermore, TMED1 expression was positively associated with the infiltration levels of regulatory T cells (Tregs), cancer-associated fibroblasts (CAFs), and endothelial cells and negatively correlated with the infiltration levels of CD4+ T cells, CD8+ T cells, and B cells. At last, the CTRP and GDSC datasets on the GSCA platform were used to analyze the relationship between TMED1 expression and drug sensitivity (IC50). The result found that the elevation of TMED1 was positively correlated with IC50 and implied it could increase the drug resistance of cancer cells. This research revealed that TMED1 is a novel prognostic biomarker in CRC and provided a valuable strategy for analyzing potential therapeutic targets of malignant tumors. Full article
(This article belongs to the Special Issue Multi-Omics Co-expression Network Analysis)
Show Figures

Graphical abstract

12 pages, 3024 KB  
Article
Adiponectin C1q/Tumor Necrosis Factor-Related Protein 13 (CTRP13) Protects against Renal Inflammation and Fibrosis in Obstructive Nephropathy
by Yongxia Li, Wenzhe Wang, Changxuan Liu, Min Zeng, Li Xu, Rong Du and Cheng Wang
Biomedicines 2024, 12(1), 51; https://doi.org/10.3390/biomedicines12010051 - 25 Dec 2023
Viewed by 2590
Abstract
Renal inflammation and fibrosis are the important pathological phenomena associated with obstructive nephropathy. However, the underlying mechanism associated with this disease has yet to be fully elucidated. The present study, therefore, aimed to investigate the effects mediated by C1q/tumor necrosis factor-related protein 13 [...] Read more.
Renal inflammation and fibrosis are the important pathological phenomena associated with obstructive nephropathy. However, the underlying mechanism associated with this disease has yet to be fully elucidated. The present study, therefore, aimed to investigate the effects mediated by C1q/tumor necrosis factor-related protein 13 (CTRP13) on renal inflammation and fibrosis in addition to elucidating the underlying mechanism. To meet this aim, a mouse unilateral ureteral obstruction (UUO)-mediated renal dysfunction model was established. In addition, hematoxylin–eosin staining (H&E) staining and immunofluorescence experiments as well as Western blotting and reverse transcription quantitative (RT q) PCR analyses were performed. Recombinant CTRP13 was used to investigate the role of CTRP13 in chronic renal inflammation and fibrosis. A decreased expression level of CTRP13 was identified in the plasma of patients with renal fibrosis and in UUO-model mice. The renal histopathological and functional analyses revealed that CTRP13 could both reverse UUO mediated renal dysfunction and ameliorate the conditions of tubulointerstitial fibrosis and tubular injury. Additionally, CTRP13 was found to inhibit the expression levels of extracellular matrix proteins and proinflammatory mediators. In terms of the underlying mechanism, the protective effects on inflammation and fibrosis of the kidneys of CTRP13-treated mice undergoing UUO were found to be associated with the inactivation of the TGF β/Smad and NF κB p65 signaling pathways. Taken together, these findings have suggested that CTRP13 fulfills a vital role in the progression of obstructive nephropathy, thereby uncovering brand new insights into possible leads for the therapeutic treatment of chronic kidney disease (CKD). Full article
Show Figures

Graphical abstract

9 pages, 280 KB  
Proceeding Paper
Comparative Evaluation of Adipolin Expression in Gingival Crevicular Fluid and Serum of Healthy Subjects and Periodontitis Patients with and without Type 2 Diabetes Mellitus
by Shruti Ligade, Anita Kulloli, Santosh Martande, Sharath K. Shetty, Ankita Mathur, Vini Mehta, Anisha Yadav, Francesca Gorassini and Luca Fiorillo
Eng. Proc. 2023, 56(1), 240; https://doi.org/10.3390/ASEC2023-15478 - 30 Oct 2023
Cited by 3 | Viewed by 1363
Abstract
Background: Adipokine is a huge family of cytokines which are cell-signaling proteins secreted by adipose tissue released by white adipose tissue (WAT), and adipolin (FAM132A/CTRP12 gene) is the newest member added to the adipokine family. This research marks the first attempt to estimate [...] Read more.
Background: Adipokine is a huge family of cytokines which are cell-signaling proteins secreted by adipose tissue released by white adipose tissue (WAT), and adipolin (FAM132A/CTRP12 gene) is the newest member added to the adipokine family. This research marks the first attempt to estimate and compare the gingival crevicular fluid (GCF) and serum levels of adipolin in healthy subjects and periodontitis patients with and without type-2 diabetes mellitus (T2DM). Methods: The study population consisted of 10 patients each with healthy subjects and periodontitis with and without T2DM. GCF and serum samples were collected from each patient before non-surgical periodontal therapy. All the samples underwent an enzyme-linked immunosorbent assay (ELISA) test with an antibody specific to adipolin. Results: The mean GCF and serum adipolin levels were high in Groups I and III compared with Groups II and IV. Comparison of adipolin levels between the groups showed no statistically significant difference either in GCF (p = 0.68) or serum (p = 0.85). The comparison between GCF and serum adipolin levels in Group IV showed a statistically significant difference (p < 0.031). The mean values showed a decrease in adipolin values as the disease rate progressed. A negative correlation was seen in serum and GCF adipolin with HbA1C. Conclusion: As the GCF and serum concentration of adipolin show a gradual positive relation with disease severity, within the limitations of the current study, it can be postulated adipolin could be a possible anti-inflammatory biomarker of periodontal disease. Full article
(This article belongs to the Proceedings of The 4th International Electronic Conference on Applied Sciences)
21 pages, 4531 KB  
Article
C1q/TNF-Related Proteins 1, 6 and 8 Are Involved in Corneal Epithelial Wound Closure by Targeting Relaxin Receptor RXFP1 In Vitro
by Hagen Fabian Nicolaus, Thomas Klonisch, Friedrich Paulsen and Fabian Garreis
Int. J. Mol. Sci. 2023, 24(7), 6839; https://doi.org/10.3390/ijms24076839 - 6 Apr 2023
Cited by 4 | Viewed by 2847
Abstract
Inadequate wound healing of ocular surface injuries can lead to permanent visual impairment. The relaxin ligand-receptor system has been demonstrated to promote corneal wound healing through increased cell migration and modulation of extracellular matrix formation. Recently, C1q/tumor necrosis factor-related protein (CTRP) 8 was [...] Read more.
Inadequate wound healing of ocular surface injuries can lead to permanent visual impairment. The relaxin ligand-receptor system has been demonstrated to promote corneal wound healing through increased cell migration and modulation of extracellular matrix formation. Recently, C1q/tumor necrosis factor-related protein (CTRP) 8 was identified as a novel interaction partner of relaxin receptor RXFP1. Additional data also suggest a role for CTRP1 and CTRP6 in RXFP1-mediated cAMP signaling. However, the role of CTRP1, CTRP6 and CTRP8 at the ocular surface remains unclear. In this study, we investigated the effects of CTRP1, CTRP6, and CTRP8 on epithelial ocular surface wound closure and their dependence on the RXFP1 receptor pathway. CTRP1, CTRP6, and CTRP8 expression was analyzed by RT-PCR and immunohistochemistry in human tissues and cell lines derived from the ocular surface and lacrimal apparatus. In vitro ocular surface wound modeling was performed using scratch assays. We analyzed the effects of recombinant CTRP1, CTRP6, and CTRP8 on cell proliferation and migration in human corneal and conjunctival epithelial cell lines. Dependence on RXFP1 signaling was established by inhibiting ligand binding to RXFP1 using a specific anti-RXFP1 antibody. We detected the expression of CTRP1, CTRP6, and CTRP8 in human tissue samples of the cornea, conjunctiva, meibomian gland, efferent tear ducts, and lacrimal gland, as well as in human corneal, conjunctival, and meibomian gland epithelial cell lines. Scratch assays revealed a dose-dependent increase in the closure rate of surface defects in human corneal epithelial cells after treatment with CTRP1, CTRP6, and CTRP8, but not in conjunctival epithelial cells. Inhibition of RXFP1 fully attenuated the effect of CTRP8 on the closure rate of surface defects in human corneal epithelial cells, whereas the CTRP1 and CTRP6 effects were not completely suppressed. Conclusions: Our findings demonstrate a novel role for CTRP1, CTRP6, and CTRP8 in corneal epithelial wound closure and suggest an involvement of the relaxin receptor RXFP1 signaling pathway. This could be a first step toward new approaches for pharmacological and therapeutic intervention. Full article
(This article belongs to the Special Issue Precision Medicine in Ocular Diseases 2.0)
Show Figures

Figure 1

18 pages, 2697 KB  
Article
The Effects of 12 Weeks of Concurrent and Combined Training on Inflammatory Markers, Muscular Performance, and Body Composition in Middle-Aged Overweight and Obese Males
by Reza Bagheri, Mehdi Kargarfard, Khosro Jalali, Damoon Ashtary-Larky, Neda Cheraghloo, Hamid Ghobadi, Babak Hooshmand Moghadam, Alexei Wong, Michael Nordvall and Frédéric Dutheil
Nutrients 2023, 15(6), 1482; https://doi.org/10.3390/nu15061482 - 20 Mar 2023
Cited by 10 | Viewed by 7170
Abstract
Aim: Previous studies have focused on the order of endurance and resistance training when performing concurrent training (CT). However, no study has compared the effects of combined training with CT orders on inflammatory markers, muscular performance, and body composition in overweight and obese [...] Read more.
Aim: Previous studies have focused on the order of endurance and resistance training when performing concurrent training (CT). However, no study has compared the effects of combined training with CT orders on inflammatory markers, muscular performance, and body composition in overweight and obese males. Therefore, the purpose of the current study was to compare the effects of 12 weeks of CT and combined training on the aforementioned markers in overweight and obese males. Methods: Sixty middle-aged overweight and obese males (age 51 ± 4 years) were randomly assigned into one of four groups: endurance followed by resistance training (ER; n = 15), resistance followed by endurance training (RE; n = 15), combined resistance and endurance training (COM), or control (CON; n = 15). Anthropometric, body composition, inflammatory marker, and muscular performance measurements were collected at baseline and after 12 weeks. Results: FFM remained unchanged in all three intervention groups (p > 0.05). Reductions in FM in the RE group were significantly greater than in CON (p = 0.038). The increases in serum concentrations of adiponectin in the RE group were significantly greater than in all other groups (p < 0.05). Increased serum concentrations of CTRP3 in all intervention groups were significantly greater than the CON group (p < 0.05); moreover, the increases in the RE group were significantly greater than CON (p < 0.001). Regarding CTRP5, the increase in RE was significantly greater than COM (p = 0.014). The RE group experienced significantly greater increases in CTRP9 than all other groups (p < 0.05), and the decreases in serum concentrations of CRP and TNF-α were significantly greater in the RE group compared to CON and ER (p < 0.05). Vo2max in the ER group was significantly greater than COM (p = 0.009), and all interventions resulted in higher gains compared to CON (p < 0.05). The increases in leg press strength, chest press strength, lower-body power, and upper-body power in the RE group were significantly greater than in the COM group (p < 0.05). In addition, the increases in chest press strength in the ER group were significantly greater than COM (p = 0.023). Conclusions: Regardless of training order, CT improved inflammatory markers, body composition, power, and VO2max. Notably, our analysis indicated significantly greater improvements in adiponectin, CTRP5, CTRP9, CRP, and TNF-α levels when RT preceded ET in CT sessions compared to other exercise training sequences. These findings suggested that the order of exercise training may have a significant impact on the effectiveness of CT on inflammatory markers, which has potential implications for exercise prescription and optimization of health-related training outcomes. Full article
(This article belongs to the Section Sports Nutrition)
Show Figures

Figure 1

Back to TopTop