Sign in to use this feature.

Years

Between: -

Subjects

remove_circle_outline
remove_circle_outline
remove_circle_outline
remove_circle_outline
remove_circle_outline

Journals

Article Types

Countries / Regions

Search Results (17)

Search Parameters:
Keywords = CSN1S1 promoter

Order results
Result details
Results per page
Select all
Export citation of selected articles as:
21 pages, 5607 KB  
Article
EM Dipeptide Enhances Milk Protein Secretion: Evidence from Integrated Metabolomic and Transcriptomic Analysis
by Yuqing Liu, Yuhao Yan, Runjun Yang, Xiaohui Li, Chuang Zhai, Xuan Wu, Xibi Fang and Boqun Liu
Metabolites 2025, 15(7), 476; https://doi.org/10.3390/metabo15070476 - 14 Jul 2025
Viewed by 851
Abstract
Background/Objectives: Breast milk provides essential nutrition and immune protection to support infant growth and development. However, insufficient breast milk remains a serious issue, and bioactive peptides represent a potential strategy to promote lactation. In this study, we investigated the impact of a methionine-containing [...] Read more.
Background/Objectives: Breast milk provides essential nutrition and immune protection to support infant growth and development. However, insufficient breast milk remains a serious issue, and bioactive peptides represent a potential strategy to promote lactation. In this study, we investigated the impact of a methionine-containing dipeptide, EM, on MCF-10A mammary epithelial cells. Methods: MCF-10A cells were treated with EM, and cell proliferation and the expression of key milk protein genes were assessed. Integrated transcriptomic and untargeted metabolomic analyses were performed to identify EM-induced changes in metabolic and gene expression pathways. Results: EM treatment significantly enhanced cell proliferation and upregulated the expression of key milk protein genes (CSN1S1 (casein alpha-S1, encoding alpha-S1 casein), CSN2 (casein beta, encoding beta-casein), and CSN3 (casein kappa, encoding kappa-casein)) at both transcriptional and protein levels compared to controls. Integrated transcriptomic and metabolomic analyses revealed that EM reprogrammed amino acid metabolism, lipid biosynthesis, and nutrient transport pathways. Core genes such as SLC7A11, APOE, and ABCA1 were identified as critical nodes linking metabolic and transcriptional networks. Conclusions: These findings indicate that EM may promote lactogenic activity by modulating metabolic and transcriptional networks in vitro, highlighting the potential of dipeptide-based nutritional interventions, which warrants further in vivo validation. Full article
(This article belongs to the Section Nutrition and Metabolism)
Show Figures

Figure 1

22 pages, 3271 KB  
Article
The Effect of Valine on the Synthesis of α-Casein in MAC-T Cells and the Expression and Phosphorylation of Genes Related to the mTOR Signaling Pathway
by Min Yang, Xinyu Zhang, Yu Ding, Liang Yang, Wanping Ren, Yu Gao, Kangyu Yao, Yuxin Zhou and Wei Shao
Int. J. Mol. Sci. 2025, 26(7), 3179; https://doi.org/10.3390/ijms26073179 - 29 Mar 2025
Cited by 2 | Viewed by 1237
Abstract
This study utilized MAC-T cells cultured in vitro as a model to investigate the effects of varying concentrations of valine on α-casein synthesis and its underlying regulatory mechanisms. In this experiment, MAC-T cells were subjected to a 12 h starvation period, followed by [...] Read more.
This study utilized MAC-T cells cultured in vitro as a model to investigate the effects of varying concentrations of valine on α-casein synthesis and its underlying regulatory mechanisms. In this experiment, MAC-T cells were subjected to a 12 h starvation period, followed by the addition of valine in a range of concentrations (a total of seven concentrations: 0.000, 1.596, 3.192, 6.384, 12.768, 25.536, and 51.072 mM, as well as in 10% Fetal Bovine Serum). The suitable range of valine concentrations was determined using enzyme-linked immunosorbent assays (ELISAs). Real-time fluorescent quantitative PCR (RT-qPCR) and Western blot analyses were employed to evaluate the expression levels and phosphorylation states of the casein alpha s1 gene (CSN1S1), casein alpha s2 gene (CSN1S2) and mTOR signaling pathway-related genes. The functionality of the mTOR signaling pathway was further validated through rapamycin (100.000 nM) inhibition experiments. Results indicated that 1× Val (6.384 mM), 2× Val (12.768 mM), 4× Val (25.536 mM), and 8× Val (51.072 mM) significantly enhanced α-casein synthesis (p < 0.01). Within this concentration range, valine significantly upregulated the expression of CSN1S1, CSN1S2, and mTOR signaling pathway-related genes including the RagA gene (RRAGA), RagB gene (RRAGB), RagC gene (RRAGC), RagD gene (RRAGD), mTOR, raptor gene (RPTOR), and 4EBP1 gene (EIF4EBP1), eukaryotic initiation factor 4E (EIF4E), and S6 Kinase 1 (S6K1) (p < 0.01). Notably, the expression of the eukaryotic elongation factor 2 (EEF2) gene peaked at 1× Val (6.384 mM), while the expression of other genes reached their maximum at 4× Val (25.536 mM). Additionally, valine significantly increased the phosphorylation levels of mTOR, S6K1, 4E-binding protein-1 (4EBP1), ribosomal protein S6 (RPS6), and eEF2 (p < 0.01), with the highest phosphorylation levels of mTOR, S6K1, and RPS6 observed at 4× Val (25.536 mM). Rapamycin treatment significantly inhibited mTOR phosphorylation and α-casein synthesis (p < 0.01); however, the addition of 4× Val (25.536 mM) partially mitigated this inhibitory effect. In conclusion, valine promotes α-casein synthesis by activating the mTOR signaling pathway, with an optimal concentration of 4× Val (25.536 mM). Full article
(This article belongs to the Section Molecular Biology)
Show Figures

Figure 1

15 pages, 966 KB  
Review
Genomic Tools for Medicinal Properties of Goat Milk for Cosmetic and Health Benefits: A Narrative Review
by Keabetswe T. Ncube, Mamokoma C. Modiba, Takalani J. Mpofu, Khathutshelo A. Nephawe and Bohani Mtileni
Int. J. Mol. Sci. 2025, 26(3), 893; https://doi.org/10.3390/ijms26030893 - 22 Jan 2025
Cited by 2 | Viewed by 5475
Abstract
Goat milk has gained recognition for its medicinal, cosmetic, and health benefits, particularly its potential to improve human skin conditions. Its therapeutic properties are attributed to bioactive compounds influenced by genes such as lactoferrin (LTF), lysozyme (LYZ), and β-casein [...] Read more.
Goat milk has gained recognition for its medicinal, cosmetic, and health benefits, particularly its potential to improve human skin conditions. Its therapeutic properties are attributed to bioactive compounds influenced by genes such as lactoferrin (LTF), lysozyme (LYZ), and β-casein (CSN2), known for their antimicrobial, immunomodulatory, and anti-inflammatory effects. Genetic factors are hypothesized to shape goat milk’s composition and its effectiveness in managing dermatological conditions like eczema and psoriasis. Understanding these genetic determinants is critical to optimizing the use of goat milk in skin health applications. This review aims to explore the application of genomic tools to elucidate the medicinal properties of goat milk and its implications for skin care. By identifying the specific genes and molecular mechanisms underpinning its therapeutic effects, genomic studies have provided insights into the bioactive constituents of goat milk, such as peptides, proteins, and lipids, which contribute to its dermatological efficacy. Candidate genes, including growth hormone receptor (GHR), butyrophilin (BTN1A1), and lactoglobulin (LGB), have been identified as critical for enhancing milk quality and functionality. Future research should integrate genomic data with functional studies to further investigate goat milk’s immunomodulatory, antimicrobial, and antioxidant activities. Such insights could advance targeted breeding strategies and innovative formulations for managing inflammatory skin conditions and promoting skin health. Full article
(This article belongs to the Special Issue Molecular Genetics and Genomics of Ruminants)
Show Figures

Figure 1

12 pages, 2976 KB  
Article
Identification of the Bovine CSN3 Core Promoter Region and the Relationships Between CSN3 Promoter Polymorphisms and the CSN3 A and B Alleles
by Wenqing Li, Xiaoyang Wang, Xiuyang Xu, Pinhui Wu, Tong Fu, Liyang Zhang and Tengyun Gao
Animals 2025, 15(2), 134; https://doi.org/10.3390/ani15020134 - 8 Jan 2025
Cited by 1 | Viewed by 1136
Abstract
Reportedly, the number of κ-casein (κ-CN) B alleles increases the proportion of κ-CN to total protein and the κ-CN content. This phenomenon is caused by single-nucleotide polymorphisms (SNPs) in the promoter region of CSN3, which encodes the B variant. Therefore, a series [...] Read more.
Reportedly, the number of κ-casein (κ-CN) B alleles increases the proportion of κ-CN to total protein and the κ-CN content. This phenomenon is caused by single-nucleotide polymorphisms (SNPs) in the promoter region of CSN3, which encodes the B variant. Therefore, a series of 5′-deleted promoter plasmids were constructed to define the core promoter of CSN3. The promoter activity was analyzed by comparing the luciferase activity among the recombinant vectors with truncated promoters. No mutation occurred in the core promoter region (5′-ctatcgtcagatctttcctttctgtcatcttcctattggtg-3′) of CSN3 in 40 cows. A 2092 bp promoter region of CSN3 was re-sequenced for detection, and nine variants were found, of which only three variants had mutation frequencies > 40%, which were −1002T>−, −1654T>A, and −2039T>G. The CSN3 promoter polymorphisms did not correlate with the CSN3 A and B alleles according to the Pearson’s chi-square test (p > 0.05). Moreover, the luciferase activity analysis of the CSN3 promoter showed no difference among pGL3 recombinants with different polymorphic CSN3 promoters (p > 0.05). In the genetic selection of dairy cows, mutations in the CSN3 core promoter should be focused upon. These findings provide a reference for the regulatory mechanism of bovine milk proteins and offer guidance for the genetic selection and breeding of cows. Full article
(This article belongs to the Section Cattle)
Show Figures

Figure 1

17 pages, 4879 KB  
Article
Mechanism of Action of Fusarium oxysporum CCS043 Utilizing Allelochemicals for Rhizosphere Colonization and Enhanced Infection Activity in Rehmannia glutinosa
by Feiyue Yuan, Fuxiang Qiu, Jiawei Xie, Yongxi Fan, Bao Zhang, Tingting Zhang, Zhongyi Zhang, Li Gu and Mingjie Li
Plants 2025, 14(1), 38; https://doi.org/10.3390/plants14010038 - 26 Dec 2024
Cited by 3 | Viewed by 1365
Abstract
Rehmannia glutinosa is an important medicinal herb; but its long-term cultivation often leads to continuous cropping problems. The underlying cause can be attributed to the accumulation of and alterations in root exudates; which interact with soil-borne pathogens; particularly Fusarium oxysporum; triggering disease [...] Read more.
Rehmannia glutinosa is an important medicinal herb; but its long-term cultivation often leads to continuous cropping problems. The underlying cause can be attributed to the accumulation of and alterations in root exudates; which interact with soil-borne pathogens; particularly Fusarium oxysporum; triggering disease outbreaks that severely affect its yield and quality. It is therefore crucial to elucidate the mechanisms by which root exudates induce F. oxysporum CCS043 outbreaks. In this study; the genome of F. oxysporum CCS043 from R. glutinosa’s rhizosphere microbiota was sequenced and assembled de novo; resulting in a 47.67 Mb genome comprising 16,423 protein-coding genes. Evolutionary analysis suggests that different F. oxysporum strains may adapt to the host rhizosphere microecosystem by acquiring varying numbers of specific genes while maintaining a constant number of core genes.The allelopathic effects of ferulic acid; verbascoside; and catalpol on F. oxysporum CCS043 were examined at the physiological and transcriptomic levels. The application of ferulic acid was observed to primarily facilitate the proliferation and growth of F. oxysporum CCS043; whereas verbascoside notably enhanced the biosynthesis of infection-related enzymes such as pectinase and cellulase. Catalpol demonstrated a moderate level of allelopathic effects in comparison to the other two. Furthermore; 10 effectors were identified by combining the genomic data. Meanwhile; it was found that among the effector-protein-coding genes; ChiC; VRDA; csn; and chitinase exhibited upregulated expression across all treatments. The expression patterns of these key genes were validated using qRT-PCR. Transient overexpression of the two effector-encoding genes in detached R. glutinosa leaves provided further confirmation that ChiC (GME8876_g) and csn (GME9251_g) are key effector proteins responsible for the induction of hypersensitive reactions in R. glutinosa leaf cells. This study provides a preliminary indication that the use of allelochemicals by F. oxysporum CCS043 can promote its own growth and proliferation and enhance infection activity. This finding offers a solid theoretical basis and data support for elucidating the fundamental causes of fungal disease outbreaks in continuous cropping of R. glutinosa and for formulating effective mitigation strategies. Full article
(This article belongs to the Special Issue Allelopathy in Agroecosystems)
Show Figures

Graphical abstract

14 pages, 2047 KB  
Article
Phenylalanine Regulates Milk Protein Synthesis via LAT1–mTOR Signaling Pathways in Bovine Mammary Epithelial Cells
by Long Guo, Chen Zheng, Jiao Chen, Ruifang Du and Fei Li
Int. J. Mol. Sci. 2024, 25(23), 13135; https://doi.org/10.3390/ijms252313135 - 6 Dec 2024
Cited by 4 | Viewed by 2393
Abstract
Phenylalanine (Phe) is a potentially limiting amino acid for lactating cows. The mechanism by which Phe regulates milk protein synthesis remains unclear. The present study elucidates the mechanisms by which phenylalanine affects milk protein synthesis, amino acid utilization, and related signaling pathways in [...] Read more.
Phenylalanine (Phe) is a potentially limiting amino acid for lactating cows. The mechanism by which Phe regulates milk protein synthesis remains unclear. The present study elucidates the mechanisms by which phenylalanine affects milk protein synthesis, amino acid utilization, and related signaling pathways in bovine mammary epithelial cells (BMECs). The BMECs were treated with five concentrations (0, 0.22, 0.44, 0.88, 1.76 mM, and serum free). Rapamycin inhibitors and RNA interference (RNAi) were used to inhibit the phosphorylation of the mammalian target of rapamycin (mTOR) signaling pathway and the expression of relevant amino acid transporters, respectively. The results showed that 4×Phe (0.88 mM) significantly increased (p < 0.05) both the mRNA and protein expression of α-casein (CSN1S1), β-casein (CSN2), and κ-casein (CSN3), as well as L-type amino acid transporter-1 (LAT1) mRNA expression. Protein expression and modification assays of mTOR-related proteins showed that 4×Phe could increase (p < 0.05) the expression of α-casein and eukaryotic initiation factor 4E-binding protein-1 (4EBP1) and tended to increase the expression of ribosomal protein S6 protein kinase (S6K1, p = 0.054). The general control nonderepressible 2 (GCN2) signaling pathway factor, eukaryotic initiation factor 2 (eIF2α), was downregulated by 4×Phe treatment (p < 0.05). The rapamycin inhibition test showed that Phe regulated casein synthesis via the mTOR signaling pathway. RNAi experiments showed that LAT1 mediated the entry of Phe into cells. Moreover, 4×Phe treatment tended to decrease (0.05 < p < 0.10) the consumption of valine, leucine, histidine, tyrosine, cysteine, alanine, asparagine, and serine in the medium. Collectively, phenylalanine enhanced α-casein synthesis by regulating the phosphorylation of 4EBP1 and eIF2α and promoting the formation of the mTOR-centered casein translation initiation complex. Full article
(This article belongs to the Special Issue Essential Molecules in Life: Regulation, Defense, and Longevity)
Show Figures

Figure 1

16 pages, 3296 KB  
Article
Molecular Characteristics of JAK2 and Its Effect on the Milk Fat and Casein Synthesis of Ovine Mammary Epithelial Cells
by Yuan Liu, Huimin Zhen, Xinmiao Wu, Jiqing Wang, Yuzhu Luo, Jiang Hu, Xiu Liu, Shaobin Li, Mingna Li, Bingang Shi, Chunyan Ren, Yuanhua Gu and Zhiyun Hao
Int. J. Mol. Sci. 2024, 25(7), 4027; https://doi.org/10.3390/ijms25074027 - 4 Apr 2024
Cited by 3 | Viewed by 2130
Abstract
In addition to its association with milk protein synthesis via the Janus kinase-signal transducer and activator of transcription (JAK-STAT) pathway, JAK2 also affects milk fat synthesis. However, to date, there have been no reports on the effect of JAK2 on ovine mammary epithelial [...] Read more.
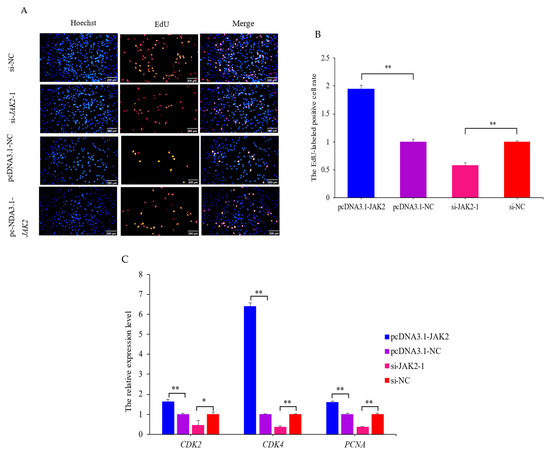
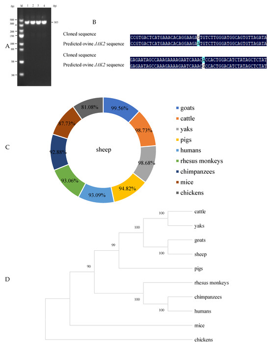
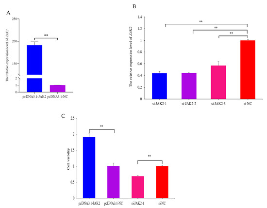
In addition to its association with milk protein synthesis via the Janus kinase-signal transducer and activator of transcription (JAK-STAT) pathway, JAK2 also affects milk fat synthesis. However, to date, there have been no reports on the effect of JAK2 on ovine mammary epithelial cells (OMECs), which directly determine milk yield and milk contents. In this study, the coding sequence (CDS) region of ovine JAK2 was cloned and identified and its tissue expression and localization in ovine mammary glands, as well as its effects on the viability, proliferation, and milk fat and casein levels of OMECs, were also investigated. The CDS region of ovine JAK2, 3399 bp in length, was cloned and its authenticity was validated by analyzing its sequence similarity with JAK2 sequences from other animal species using a phylogenetic tree. JAK2 was found to be expressed in six ovine tissues, with the highest expression being in the mammary gland. Over-expressed JAK2 and three groups of JAK2 interference sequences were successfully transfected into OMECs identified by immunofluorescence staining. When compared with the negative control (NC) group, the viability of OMECs was increased by 90.1% in the pcDNA3.1-JAK2 group. The over-expression of JAK2 also increased the number and ratio of EdU-labeled positive OMECs, as well as the expression levels of three cell proliferation marker genes. These findings show that JAK2 promotes the viability and proliferation of OMECs. Meanwhile, the triglyceride content in the over-expressed JAK2 group was 2.9-fold higher than the controls and the expression levels of four milk fat synthesis marker genes were also increased. These results indicate that JAK2 promotes milk fat synthesis. Over-expressed JAK2 significantly up-regulated the expression levels of casein alpha s2 (CSN1S2), casein beta (CSN2), and casein kappa (CSN3) but down-regulated casein alpha s1 (CSN1S1) expression. In contrast, small interfered JAK2 had the opposite effect to JAK2 over-expression on the viability, proliferation, and milk fat and milk protein synthesis of OMECs. In summary, these results demonstrate that JAK2 promotes the viability, proliferation, and milk fat synthesis of OMECs in addition to regulating casein expression in these cells. This study contributes to a better comprehension of the role of JAK2 in the lactation performance of sheep. Full article
(This article belongs to the Section Molecular Genetics and Genomics)
Show Figures

Figure 1

21 pages, 8893 KB  
Article
A Characterization of the Functions of OsCSN1 in the Control of Sheath Elongation and Height in Rice Plants under Red Light
by Shining Han, Yanxi Liu, Anor Bao, Tongtong Jiao, Hua Zeng, Weijie Yue, Le Yin, Miao Xu, Jingmei Lu, Ming Wu and Liquan Guo
Agronomy 2024, 14(3), 572; https://doi.org/10.3390/agronomy14030572 - 13 Mar 2024
Cited by 3 | Viewed by 1680
Abstract
The COP9 signalosome (CSN) is a conserved protein complex, with CSN1 being one of the largest and most important subunits in the COP9 complex. To investigate the N-terminus function of OsCSN1, we edited the N-terminus of OsCSN1 and found that the mutant of [...] Read more.
The COP9 signalosome (CSN) is a conserved protein complex, with CSN1 being one of the largest and most important subunits in the COP9 complex. To investigate the N-terminus function of OsCSN1, we edited the N-terminus of OsCSN1 and found that the mutant of OsCSN1 with 102 amino acids missing at the N-terminus showed insensitivity to red light in terms of the embryonic sheath, stem elongation, and main-root elongation. Moreover, the mutant was able to produce, develop, and bear fruit normally. The research results indicate that OsCSN1 is a negative regulator of stem elongation in rice seedlings regulated by red light. Under red-light treatment, OsCSN1 assembles into CSN, which degrades SLR1 through de NEDDylation, affecting PIL11 activity and ultimately inhibiting stem elongation. OsCSN1 also plays an important regulatory role in the inhibition of rice embryonic sheath elongation under red light. By regulating the degradation of SLR1 and PIL14 through the ubiquitin/26S protease pathway, the elongation of the embryonic sheath is ultimately inhibited. OsCSN1 forms a COP9 complex and is modified with RUB/NEDD8 of the E3 ligase of CUL1 to promote the degradation of SLR1 and PIL14, ultimately affecting the elongation of the embryonic sheath. The regulatory domain is located at the N-terminus of CSN1. Full article
(This article belongs to the Special Issue Effects of Spectrum and Light Intensity on Plant Growth Metabolism)
Show Figures

Figure 1

18 pages, 6427 KB  
Article
Identification and Validation of the miR156 Family Involved in Drought Responses and Tolerance in Tea Plants (Camellia sinensis (L.) O. Kuntze)
by Shengjing Wen, Chengzhe Zhou, Caiyun Tian, Niannian Yang, Cheng Zhang, Anru Zheng, Yixing Chen, Zhongxiong Lai and Yuqiong Guo
Plants 2024, 13(2), 201; https://doi.org/10.3390/plants13020201 - 11 Jan 2024
Cited by 7 | Viewed by 3425
Abstract
The microRNA156 (miR156) family, one of the first miRNA families discovered in plants, plays various important roles in plant growth and resistance to various abiotic stresses. Previously, miR156s were shown to respond to drought stress, but miR156s in tea plants (Camellia sinensis [...] Read more.
The microRNA156 (miR156) family, one of the first miRNA families discovered in plants, plays various important roles in plant growth and resistance to various abiotic stresses. Previously, miR156s were shown to respond to drought stress, but miR156s in tea plants (Camellia sinensis (L.) O. Kuntze) have not been comprehensively identified and analyzed. Herein, we identify 47 mature sequences and 28 precursor sequences in tea plants. Our evolutionary analysis and multiple sequence alignment revealed that csn-miR156s were highly conserved during evolution and that the rates of the csn-miR156 members’ evolution were different. The precursor sequences formed typical and stable stem–loop structures. The prediction of cis-acting elements in the CsMIR156s promoter region showed that the CsMIR156s had diverse cis-acting elements; of these, 12 CsMIR156s were found to be drought-responsive elements. The results of reverse transcription quantitative PCR (RT-qPCR) testing showed that csn-miR156 family members respond to drought and demonstrate different expression patterns under the conditions of drought stress. This suggests that csn-miR156 family members may be significantly involved in the response of tea plants to drought stress. Csn-miR156f-2-5p knockdown significantly reduced the Fv/Fm value and chlorophyll content and led to the accumulation of more-reactive oxygen species and proline compared with the control. The results of target gene prediction showed that csn-miR156f-2-5p targeted SQUAMOSA promoter binding protein-like (SPL) genes. Further analyses showed that CsSPL14 was targeted by csn-miR156f-2-5p, as confirmed through RT-qPCR, 5′ RLM-RACE, and antisense oligonucleotide validation. Our results demonstrate that csn-miR156f-2-5p and CsSPL14 are involved in drought response and represent a new strategy for increasing drought tolerance via the breeding of tea plants. Full article
(This article belongs to the Special Issue Recent Advances in Horticultural Plant Genomics)
Show Figures

Figure 1

13 pages, 3511 KB  
Article
OsJAB1 Positively Regulates Ascorbate Biosynthesis and Negatively Regulates Salt Tolerance Due to Inhibiting Early-Stage Salt-Induced ROS Accumulation in Rice
by Jiayi Wang, Chuanyu Zhang, Hua Li, Yuejun Xu, Bo Zhang, Fuyu Zheng, Beiping Zhao, Haiwen Zhang, Hui Zhao, Baohai Liu, Minggang Xiao and Zhijin Zhang
Plants 2023, 12(22), 3859; https://doi.org/10.3390/plants12223859 - 15 Nov 2023
Cited by 3 | Viewed by 1889
Abstract
Reactive oxygen species (ROS) play dual roles in plant stress response, but how plants modulate the dual roles of ROS in stress response is still obscure. OsJAB1 (JUN-activation-domain-binding protein 1) encodes the rice CSN5 (COP9 signalsome subunit 5). This study showed [...] Read more.
Reactive oxygen species (ROS) play dual roles in plant stress response, but how plants modulate the dual roles of ROS in stress response is still obscure. OsJAB1 (JUN-activation-domain-binding protein 1) encodes the rice CSN5 (COP9 signalsome subunit 5). This study showed that, similar to the Arabidopsis homolog gene CSN5B, OsJAB1-overexpressing (driven by a CaMV 35S promoter) plants (OEs) impaired rice salt stress tolerance; in contrast, OsJAB1-inhibited-expression (using RNA-interfering technology) plants (RIs) enhanced rice salt stress tolerance. Differing from CSN5B that negatively regulated ascorbate (Asc) biosynthesis, Asc content increased in OEs and decreased in RIs. ROS analysis showed that RIs clearly increased, but OEs inhibited ROS accumulation at the early stage of salt treatment; in contrast, RIs clearly decreased, but OEs promoted ROS accumulation at the late stage of salt treatment. The qPCR revealed that OEs decreased but RIs enhanced the expressions of ROS-scavenging genes. This indicated that OsJAB1 negatively regulated rice salt stress tolerance by suppressing the expression of ROS-scavenging genes. This study provided new insights into the CSN5 homologous protein named OsJAB1 in rice, which developed different functions during long-term evolution. How OsJAB1 regulates the Asc biosynthesis that coordinates the balance between cell redox signaling and ROS scavenging needs to be investigated in the future. Full article
(This article belongs to the Section Plant Molecular Biology)
Show Figures

Graphical abstract

19 pages, 1799 KB  
Article
Sequencing and Characterization of αs2-Casein Gene (CSN1S2) in the Old-World Camels Have Proven Genetic Variations Useful for the Understanding of Species Diversification
by Alfredo Pauciullo, Carmine Versace, Giustino Gaspa, Neyrouz Letaief, Sonia Bedhiaf-Romdhani, Andrea Fulgione and Gianfranco Cosenza
Animals 2023, 13(17), 2805; https://doi.org/10.3390/ani13172805 - 4 Sep 2023
Cited by 5 | Viewed by 2583
Abstract
The CSN1S2 gene encodes αs2-casein, the third most abundant protein in camel milk. Despite its importance in foals, human nutrition, and dairy processing, the CSN1S2 gene in camels has received little attention. This study presents the first complete characterization of the CSN1S2 gene [...] Read more.
The CSN1S2 gene encodes αs2-casein, the third most abundant protein in camel milk. Despite its importance in foals, human nutrition, and dairy processing, the CSN1S2 gene in camels has received little attention. This study presents the first complete characterization of the CSN1S2 gene sequence in Old-World camels (Camelus bactrianus and Camelus dromedarius). Additionally, the gene promoter, consisting of 752 bp upstream of exon 1, was analyzed. The entire gene comprises 17 exons, ranging in length from 24 bp (exons 4, 8, 11, and 13) to 280 bp (exon 17). Interesting was the identification of the exon 12 in both species. The promoter analysis revealed 24 putative binding sites in the Bactrian camel and 22 in dromedary camel. Most of these sites were typical elements associated with milk protein, such as C/EBP-α, C/EBP-β, Oct-1, and AP1. The SNP discovery showed relatively high genetic diversity compared to other camel casein genes (CSN1S1, CSN2, and CSN3), with a total of 34 polymorphic sites across the two species. Particularly noteworthy is the transition g.311G>A in the CSN1S2 promoter, creating a new putative consensus binding site for a C/EBP-β in the Bactrian camel. At the exon level, two novel variants were found. One was detected in exon 6 of the Bactrian camel (g.3639C>G), resulting in an amino acid replacement, p.36Ile>Met. The second variant was found in noncoding exon 17 of dromedary CSN1S2 (g.1511G>T). Although this mutation occurs in the 3′-UnTranslated Region, it represents the first example of exonic polymorphism in the CSN1S2 for this species. This SNP also affects the binding sites of different microRNAs, including the seed sequence of the miRNA 4662a-3p, highlighting its role as a regulatory factor for CSN1S2 gene. A PCR-RFLP was set up for genotyping a dromedary Tunisian population (n = 157), and the minor allele frequency was found to be 0.27 for the G allele, indicating a potential yield improvement margin. The interspersed elements (INEs) analysis revealed 10 INEs covering 7.34% and 8.14% of the CSN1S2 sequence in the Bactrian and dromedary camels, respectively. Furthermore, six elements (A, B, F, H, I, and L) are shared among cattle and camels and are partially found in other ruminants, suggesting a common ancestral origin of these retrotransposons. Conversely, elements C, D, E, and G are specific to camels. Full article
(This article belongs to the Section Animal Genetics and Genomics)
Show Figures

Figure 1

20 pages, 5144 KB  
Article
Lactation Activity and Mechanism of Milk-Protein Synthesis by Peptides from Oyster Hydrolysates
by Suhua Chen, Xiaoming Qin, Chaohua Zhang, Wenhong Cao, Huina Zheng and Haisheng Lin
Nutrients 2022, 14(9), 1786; https://doi.org/10.3390/nu14091786 - 24 Apr 2022
Cited by 6 | Viewed by 3402
Abstract
Oyster meat has a tender texture and delicate flavor, and the oyster is an aquatic shellfish with high nutritional and economic values. As they are rich in protein, oysters serve as a good source for the preparation of bioactive peptides. However, research on [...] Read more.
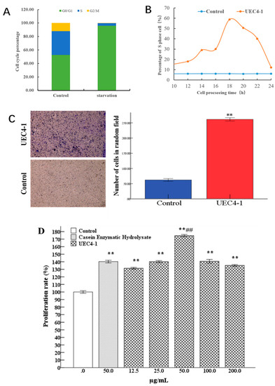
Oyster meat has a tender texture and delicate flavor, and the oyster is an aquatic shellfish with high nutritional and economic values. As they are rich in protein, oysters serve as a good source for the preparation of bioactive peptides. However, research on the lactation effect and mechanism of the synthesis of polypeptides from oyster hydrolysates is yet to be observed. This study aimed to analyze the lactation activity of the fraction UEC4-1 and explore its mechanism. The results show that, in an in vivo experiment, UEC4-1 could significantly increase the concentration of PRL in the serum and mammary tissue and the concentration of PRLR in the mammary tissue in rats with postpartum hypogalactia. UEC4-1 promoted the development of mammary tissue structure, resulting in active lactation. UEC4-1 promoted the proliferation of MCF-10A in a dose-dependent manner and could significantly upregulate the gene expression levels of PRL, PRLR, CSN1S1, CSN2, CSN3 and CCND1. UEC4-1 could also significantly increase the expression of mTOR, AKT1, RPS6KB1 and STAT5A in MCF-10A and improve its phosphorylation level. These results show that UEC4-1 had the ability to upregulate the proliferation and PRL synthesis of MCF-10A and promote lactation. The ability of UEC4-1 to regulate the milk-protein synthesis signaling pathway is the mechanism behind this. Oysters had a remarkable effect on lactating mothers’ sweating irritability after childbirth and may serve as an everyday diet to promote lactation. Postpartum dysgalactia is a common problem for lactating women. The study of the oyster’s lactation-active peptide can provide dietary nutrition guidance for postpartum lactating mothers, and it has the potential to be used for the development of drugs for the treatment of postpartum hypogalactia or oligogalactia. Full article
(This article belongs to the Section Nutrition and Public Health)
Show Figures

Figure 1

15 pages, 4622 KB  
Article
Genome-Wide Investigation of the MiR166 Family Provides New Insights into Its Involvement in the Drought Stress Responses of Tea Plants (Camellia sinensis (L.) O. Kuntze)
by Caiyun Tian, Chengzhe Zhou, Chen Zhu, Lan Chen, Biying Shi, Yuling Lin, Zhongxiong Lai and Yuqiong Guo
Forests 2022, 13(4), 628; https://doi.org/10.3390/f13040628 - 17 Apr 2022
Cited by 17 | Viewed by 4156
Abstract
MicroRNA166 (miR166) is a highly conserved plant miRNA that plays a crucial role in plant growth and the resistance to various abiotic stresses. However, the miR166s in tea (Camellia sinensis (L.) O. Kuntze) have not been comprehensively identified and analyzed. This study [...] Read more.
MicroRNA166 (miR166) is a highly conserved plant miRNA that plays a crucial role in plant growth and the resistance to various abiotic stresses. However, the miR166s in tea (Camellia sinensis (L.) O. Kuntze) have not been comprehensively identified and analyzed. This study identified 30 mature miR166s and twelve pre-miR166s in tea plants. An evolutionary analysis revealed that csn-miR166s originating from the 3′ arm of their precursors were more conserved than the csn-miR166s derived from the 5′ arm of their precursors. The twelve pre-miR166s in tea were divided into two groups, with csn-MIR166 Scaffold364-2 separated from the other precursors. The Mfold-based predictions indicated that the twelve csn-MIR166s formed typical and stable structures comprising a stem-loop hairpin, with minimum free energy ranging from −110.90 to −71.80 kcal/mol. An analysis of the CsMIR166 promoters detected diverse cis-acting elements, including those related to light responses, biosynthesis and metabolism, abiotic stress defenses, and hormone responses. There was no one-to-one relationship between the csn-miR166s and their targets, but most csn-miR166s targeted HD-Zip III genes. Physiological characterization of tea plants under drought stress showed that leaf water content proportionally decreased with the aggravation of drought stress. In contrast, tea leaves’ malondialdehyde (MDA) content proportionally increased. Moreover, the cleavage site of the ATHB-15-like transcript was identified according to a modified 5′ RNA ligase-mediated rapid amplification of cDNA ends. The RT-qPCR data indicated that the transcription of nine csn-miR166s was negatively correlated with their target gene. Full article
(This article belongs to the Special Issue Tree Genetics: Molecular and Functional Characterization of Genes)
Show Figures

Figure 1

14 pages, 2376 KB  
Article
Mutation of Signal Transducer and Activator of Transcription 5 (STAT5) Binding Sites Decreases Milk Allergen αS1-Casein Content in Goat Mammary Epithelial Cells
by Ning Song, Jun Luo, Lian Huang, Saige Zang, Qiuya He, Jiao Wu and Jiangtao Huang
Foods 2022, 11(3), 346; https://doi.org/10.3390/foods11030346 - 26 Jan 2022
Cited by 9 | Viewed by 3598
Abstract
αS1-Casein (encoded by the CSN1S1 gene) is associated with food allergy more than other milk protein components. Milk allergy caused by αS1-casein is derived from cow milk, goat milk and other ruminant milk. However, little is known about the [...] Read more.
αS1-Casein (encoded by the CSN1S1 gene) is associated with food allergy more than other milk protein components. Milk allergy caused by αS1-casein is derived from cow milk, goat milk and other ruminant milk. However, little is known about the transcription regulation of αS1-casein synthesis in dairy goats. This study aimed to investigate the regulatory roles of signal transducer and activator of transcription 5 (STAT5) on αS1-casein in goat mammary epithelial cells (GMEC). Deletion analysis showed that the core promoter region of CSN1S1 was located at −110 to −18 bp upstream of transcription start site, which contained two putative STAT5 binding sites (gamma-interferon activation site, GAS). Overexpression of STAT5a gene upregulated the mRNA level and the promoter activity of the CSN1S1 gene, and STAT5 inhibitor decreased phosphorylated STAT5 in the nucleus and CSN1S1 transcription activity. Further, GAS site-directed mutagenesis and chromatin immunoprecipitation (ChIP) assays revealed that GAS1 and GAS2 sites in the CSN1S1 promoter core region were binding sites of STAT5. Taken together, STAT5 directly regulates CSN1S1 transcription by GAS1 and GAS2 sites in GMEC, and the mutation of STAT5 binding sites could downregulate CSN1S1 expression and decrease αS1-casein synthesis, which provide the novel strategy for reducing the allergic potential of goat milk and improving milk quality in ruminants. Full article
(This article belongs to the Section Dairy)
Show Figures

Figure 1

13 pages, 914 KB  
Article
Arginine Supply Impacts the Expression of Candidate microRNA Controlling Milk Casein Yield in Bovine Mammary Tissue
by Xin Zhang, Yifan Wang, Mengzhi Wang, Gang Zhou, Lianmin Chen, Luoyang Ding, Dengpan Bu and Juan Loor
Animals 2020, 10(5), 797; https://doi.org/10.3390/ani10050797 - 5 May 2020
Cited by 16 | Viewed by 3416
Abstract
Arginine, a semi-essential functional amino acid, has been found to promote the synthesis of casein in mammary epithelial cells to some extent. Data from mouse indicated that microRNA (miRNA) are important in regulating the development of mammary gland and milk protein synthesis. Whether [...] Read more.
Arginine, a semi-essential functional amino acid, has been found to promote the synthesis of casein in mammary epithelial cells to some extent. Data from mouse indicated that microRNA (miRNA) are important in regulating the development of mammary gland and milk protein synthesis. Whether there are potential links among arginine, miRNA and casein synthesis in bovine mammary gland is uncertain. The objective of the present work was to detect the effects of arginine supplementation on the expression of miRNA associated with casein synthesis in mammary tissue and mammary epithelial cells (BMEC). The first study with bovine mammary epithelial cells (BMEC) focused on screening for miRNA candidates associated with the regulation of casein production by arginine. The BMEC were cultured with three different media, containing 0, 1.6 and 3.2 mM arginine, for 24 h. The expression of candidate miRNA was evaluated. Subsequently, in an in vivo study, 6 Chinese Holstein dairy cows with similar BW (mean ± SE) (512.0 ± 19.6 kg), parity (3), BCS (4.0) and DIM (190 ± 10.3 d) were randomly assigned to three experimental groups. The experimental cows received an infusion of casein, arginine (casein plus double the concentration of arginine in casein), and alanine (casein plus alanine, i.e., iso-nitrogenous to the arginine group) in a replicated 3 × 3 Latin square design with 22 d for each period (7 d for infusion and 15 d for washout). Mammary gland biopsies were obtained from each cow at the end of each infusion period. Results of the in vitro study showed differences between experimental groups and the control group for the expression of nine miRNA: miR-743a, miR-543, miR-101a, miR-760-3p, miR-1954, miR-712, miR-574-5p, miR-468 and miR-875-3p. The in vivo study showed that arginine infusion promoted milk protein content, casein yield and the expression of CSN1S1 and CSN1S2. Furthermore, the expression of miR-743a, miR-543, miR-101a, miR-760-3p, miR-1954, and miR-712 was also greater in response to arginine injection compared with the control or alanine group. Overall, results both in vivo and in vitro revealed that arginine might partly influence casein yield by altering the expression of 6 miRNAs (miR-743a, miR-543, miR-101a, miR-760-3p, miR-1954, and miR-712). Full article
(This article belongs to the Section Animal Nutrition)
Show Figures

Figure 1

Back to TopTop